Abstract
Although the upper nodal roots are vital for resource uptake in late-stage maize, their anatomical and physiological responses to varying nitrogen and light regimes remain unclear. In a field experiment, maize was grown under three nitrogen levels (0, 192, and 240 kg·ha−1) and two light regimes (normal light and 50% shading). At flowering (R1), we selected the number, diameter, anatomy of nodal roots, root-bleeding sap composition, and grain yield. Sample sizes ranged from three to twelve replicates per treatment, depending on the trait measured. Data were analyzed using ANOVA and Duncan’s test (p < 0.05). Under normal light, N192 and N240 significantly enhanced stele and vessel diameters in the sixth and seventh nodal root whorls, vessel number and cortical cell layers in the fifth and seventh whorls, root-bleeding intensity, exudation rates of sucrose, abscisic acid, key free amino acids (Asn, Asp, Glu), and grain yield, compared to N0. Shading markedly suppressed the nodal root anatomical structure, reducing root-bleeding intensity by 18.2–26.6% and yield by 30.6–40.8%; especially under SS-N0, which also notably increased the exudation of stress-related amino acids (particularly Asp and Glu). Correlation analysis revealed positive relationships of root-bleeding intensity with vessel area and grain yield, indicating that impaired root anatomy restricts resource transport under shading. Sufficient nitrogen partially alleviated these adverse effects. This study demonstrates that light and nitrogen synergistically regulate the upper nodal root anatomy, thereby modulating root-bleeding sap and ultimately influencing grain yield. These results provide a theoretical basis for high-yield maize cultivation and precision nitrogen management under low-light stress.
1. Introduction
Maize (Zea mays L.) is a widely cultivated cereal crop with strong adaptability to diverse agro-climatic conditions [1], which is essential for global food security and sustainable agriculture [2,3]. The maize root system not only absorbs water and nutrients [4,5] but also synthesizes amino acids and hormones, thereby regulating shoot growth and influencing grain yield [6,7,8]. Therefore, an in-depth investigation of the structure and function of maize roots is essential for improving crop productivity and optimizing cultivation practices [9].
The maize root system comprises embryonic and nodal roots that initiate acropetally from basal stem nodes [10,11,12]. These roots—collectively called axial roots—facilitate water and nutrient uptake together with their lateral roots [13]. The embryonic and lower nodal roots emerge early, are few, and have small diameters; they primarily support water and nutrient absorption during early developmental stages. In contrast, the upper nodal roots appear late, are numerous, and possess large diameters; they serve as the main organs for water and nutrient acquisition during late growth stages and contribute substantially to grain yield [14,15]. Furthermore, the upper nodal roots exhibit marked environmental responsiveness and plasticity [15,16,17]. Researchers have focused on the plasticity of nodal root number and diameter in response to environmental factors and have paid particular attention to the anatomical changes associated with variations in root diameter. However, most studies have focused on roots from the lower stem nodes (first to third whorls), with limited research having been conducted on the microstructure of the nodal roots from higher stem nodes [18].
Nitrogen and light, as critical environmental factors, exert significant effects on root structure and physiological function in crops. Low-nitrogen stress typically reduces the number of maize nodal roots [19,20], decreases xylem vessel diameter and total vessel area, and increases cortical cell volume and the proportion of aerenchyma [20,21], thereby markedly diminishing root activity and crop yield [22,23]. Excessive nitrogen application can also inhibit root growth and impair the anatomical structure and function of roots [24,25]. Several studies have investigated the relationship between nitrogen application rates and root-bleeding sap, demonstrating that nitrogen levels significantly influence both bleeding intensity and solute concentrations in the sap [3,26,27]. Furthermore, under low light intensity, stems exhibit reduced diameters, elongated internodes, and fewer xylem vessels and vascular bundles [28,29,30]. Low irradiance also alters the structure of photosynthetic organs, diminishes photosynthetic capacity, and decreases dry matter accumulation [31,32,33], thereby disrupting assimilate allocation to the roots, lowering the root-to-shoot ratio [34], and reducing yield [35,36]. Previous research has shown that, under shading conditions, the sap flow rate declines and its composition changes [37,38]. However, there remains a lack of studies on the anatomical and physiological responses of the upper nodal roots during the mid-to-late stages of maize development under the combined regulation of nitrogen and light. In particular, the mechanisms by which nitrogen supply modulates the relationship between nodal root anatomy and root-bleeding sap under low-light conditions remain unclear.
Root-bleeding sap is the liquid exuded from the xylem at the basal stem nodes under root pressure, effectively reflecting the vitality and transport function of the roots [27,39]. Studies have shown that nutrient concentrations in bleeding sap are influenced not only by the absorptive and synthetic capacity of the roots but are also closely related to the root anatomical structure [3,40]. As an essential nutrient for maize growth and development, nitrogen directly regulates the morphology, anatomical structure, and physiological function of roots [41,42]. Meanwhile, light provides the energy required for photosynthesis and plays a decisive role in crop growth, development, and structural establishment [25]; it is also a key environmental factor affecting nitrogen uptake efficiency [27]. High planting density in maize results in mutual shading, reducing leaf light availability. Notably, from 1984 to 2016, the surface solar radiation in China declined significantly, with an average annual decrease of approximately 0.371 W·m−2, markedly increasing the risk of low-light stress for crops [43]. However, systematic studies on the mechanisms underlying the changes in nodal root anatomy and physiological activity under low-light stress, as well as the interactive effects of nitrogen and light on root structure and function in maize, remain limited.
Building on these issues, we conducted a field experiment to systematically evaluate the effects of different nitrogen levels (no nitrogen, full nitrogen, and 20% reduction) and light regimes (normal light and shading) on the anatomical structure of the upper nodal roots, bleeding sap characteristics, and grain yield at the flowering stage in maize. The objectives were to (1) clarify the effects of nitrogen and light on the number, diameter, and anatomy of upper nodal roots at flowering; (2) analyze the responses of root bleeding intensity and key bleeding sap components (sucrose, free amino acids, hormones) to nitrogen and light, as well as their relationships with grain yield. This work aims to elucidate the synergistic effects of nitrogen and light on the structure and physiological function of roots in maize, providing a scientific basis for precise nitrogen management and mitigating low-light stress in the context of maize production.
2. Materials and Methods
2.1. Plant Material and Field Experiments
The field experiment was conducted at the Northeast Institute of Geography and Agroecology, Chinese Academy of Sciences (43°59′ N, 125°24′ E; altitude 199 m) in Jilin, China. We used the maize hybrid ‘Xianyu 335’ in this experiment due to its uniform growth habit and well-developed, regularly arranged nodal roots, making it an ideal material for root studies. This cultivar requires 127–130 days from emergence to maturity and accumulates a total of 2680–2800 °C in effective growing degree days. The experiment was performed from May to October 2023. The study area has a typical temperate continental semihumid monsoon climate, with an annual average temperature of 7.23 °C and annual mean precipitation of 861.4 mm. The monthly average temperatures and rainfall during the experimental period are presented in Figure S1. The cropping pattern is continuous maize cropping, and the soil type at the experimental site is phaeozem. The soil physicochemical properties at the tillage layer are as follows: pH 6.25, organic carbon content of 22.55 g·kg−1, available potassium of 182.23 mg·kg−1, and available phosphorus of 46.55 mg·kg−1.
The experimental design was a split-plot arrangement with three replications. Two light treatments (LN: normal light; SS: 50% shading stress) were applied to the main plots, and three N fertilizer levels (N240: full N level, 240 kg·ha−1; N192: 20% reduced N level, 192 kg·ha−1; and N0: no N level, 0 kg·ha−1) were assigned to the subplots. The full N rate (240 kg·ha−1) was determined based on the recommended soil nutrient management and field studies [44], while the moderate reduction (192 kg·ha−1, 80% of full rate) was chosen to assess the potential for reducing N input. Shading stress was achieved using shade canopies, resulting in a 50% reduction in the intensity of light reaching the crop canopy [45]. All treatments received basal fertilizers consisting of 100 kg·ha−1 P2O5 and 100 kg·ha−1 K2O. The summary of treatment combinations is provided in Table 1. The maize was sown on 1 May 2023 and harvested on 8 October 2023, at a planting density of 45,000 plants·ha−1. Field management practices adhered to local conventional maize cultivation methods, with timely control of pests, weeds, and diseases.
Table 1.
Summary of experimental treatments.
2.2. Sampling and Measurement
2.2.1. Root Sampling and Measurement of Nodal Root Number and Diameter
At the maize flowering stage (R1), we randomly selected six representative plants per treatment from across the three replicate plots for root sampling. We excavated the complete root systems using the soil column excavation method. Specifically, a cylindrical soil column with a 15 cm diameter centered around the base of each maize plant was excavated vertically to a depth of 30 cm, covering the main root distribution zone. The intact soil columns containing the entire root system were carefully removed from the field, and the soil attached to the roots was gently rinsed away with running water until the complete root crown and basal stem were exposed.
We determined the number of nodal roots using the method described by Stamp and Kiel (2008) [15]. The nodal roots were counted individually for each whorl, starting from the coleoptilar node at the basal stem upward. Subsequently, the nodal roots were carefully detached from each whorl, using a sharp knife to avoid damaging the main root system. The number of nodal roots per whorl was recorded. The nodal roots from the upper stem positions (5th, 6th, and 7th whorls) were selected for subsequent morphological measurements and anatomical analysis, as these upper nodal roots play a dominant role in water and nutrient uptake during the reproductive stage and exhibit the highest degree of environmental plasticity. For consistency, we randomly selected two representative nodal roots from each whorl of each sampled plant, resulting in a total of twelve nodal roots per whorl (2 roots per plant × 6 plants). The diameter of each nodal root was measured 2 cm below its junction with the stem node by using a digital caliper (Mitutoyo, Japan) with an accuracy of 0.01 mm. After diameter measurements, the nodal roots were cut into cylindrical segments approximately 5 mm in length and preserved in formaldehyde–alcohol–acetic acid (FAA) fixative at 4 °C for subsequent root anatomical analyses.
2.2.2. Root Anatomical Traits
We prepared FAA-fixed nodal roots for paraffin embedding and sectioning in accordance with the method described by Li (2022) [46]. In brief, the procedure included wax infiltration at 60 °C, embedding, sectioning, slide drying, safranin–fast green staining, and slide mounting. Anatomical observations were conducted with an optical microscope (BK6000, OPTEC, Chongqing, China), and parameters including the stele diameter, vessel diameter, vessel number, vessel area, and cortical cell layers were measured using image analysis software (OPTPro 2000, OPTEC, China). Data were obtained from twelve biological replicates.
2.2.3. Collection of Root-Bleeding Sap
At the maize flowering stage (R1), we collected the root-bleeding sap on clear, sunny days. Preweighed absorbent cotton was used for collection of the sap. At 18:00, two representative plants were randomly selected from each of the three replicate plots per treatment, resulting in a total of six independent plants per treatment (n = 6), and their stems were cut at the third node above the plant base using clean, dry scissors. After rinsing the cut surface with deionized water, the preweighed absorbent cotton (initial weight recorded as W1) was tightly attached to the cut surface, wrapped, and fixed in place with plastic film. At 06:00 the next day, the absorbent cotton was removed and immediately weighed again (final weight recorded as W2). The collected sap was then extracted from the absorbent cotton by pressing it into a syringe, and the expressed sap was collected into centrifuge tubes and stored immediately at −80 °C for further analysis. The bleeding intensity, also referred to as the bleeding rate (C), was calculated as the amount of sap exuded per plant per unit time in accordance with the following formula:
where C is the root-bleeding intensity (g·h−1·plant−1), W1 is the initial weight of the absorbent cotton before sap collection (g), W2 is the final weight after sap collection (g), and t is the duration of collection (h).
2.2.4. Measurement of Sucrose, Hormones, and Free Amino Acids in Root-Bleeding Sap
We measured the sucrose, total soluble sugar, free amino acid, and endogenous hormone contents in the collected root-bleeding sap samples. The sucrose content was determined using the resorcinol colorimetric method, and the free amino acid content was quantified with the ninhydrin colorimetric method. The absorbance of each solution was measured at corresponding wavelengths using an ultraviolet–visible spectrophotometer (UV-2601, Beifen-Ruili Analytical Instrument, Beijing, China). The endogenous hormones, indole-3-acetic acid (IAA) and abscisic acid (ABA), were quantified by MetWare (Wuhan, China; http://www.metware.cn/, accessed on 8 September 2023) using a UHPLC-MS/MS system (ExionLCTM AD and QTRAP® 6500+, SCIEX, Framingham, MA, USA) following standard protocols. In addition, the exudation rates of sucrose, free amino acids, IAA, and ABA in the bleeding sap were calculated as
where R represents the exudation rate of the target compound (μg·h−1), F is the bleeding rate (g·h−1), and C denotes the concentration of the target compound in the bleeding sap (μg·g−1). Data were obtained from six biological replicates.
2.2.5. Amino Acid Extraction and Detection
The root-bleeding sap samples stored at −80 °C were thawed at 4 °C. Amino acids were extracted using 20% acetonitrile/methanol, followed by protein precipitation and centrifugation, as performed by MetWare (Wuhan, China; http://www.metware.cn/, accessed on 8 September 2023). Amino acid concentrations were quantified using a UPLC-ESI-MS/MS system (ExionLC AD and QTRAP® 6500+, SCIEX) with multiple reaction monitoring (MRM). Chromatographic separation was performed on an ACQUITY BEH Amide column, and quantification was based on standard curves generated from external standards (Sigma-Aldrich, St. Louis, MO, USA). Exudation rates (μg·h−1) were calculated as the product of the amino acid concentration (μg·mL−1) and sap flow rate (mL·h−1). Data were obtained from three biological replicates.
2.2.6. Grain Yield and Yield Component
At physiological maturity (R6 stage), we harvested all maize plants in each plot. Each treatment included three replicate plots (n = 3). We randomly selected ten representative plants per plot to measure yield components: ear length (cm), ear diameter (cm), kernel rows per ear, kernels per row, and 100-kernel weight (g). For each plot, measurements from the ten plants were averaged to obtain a single mean for statistical analysis. For grain yield, all ears per plot were bulked and the total grain mass was recorded. Grain moisture was determined using a portable grain moisture meter. Grain mass was then adjusted to 14% moisture using
where Ycorrected is the corrected grain yield (g), Ymeasured is the measured grain mass (g), and Mactual is the actual moisture content (%) of the sample. The corrected total grain mass per plot was divided by the number of sampled plants to calculate the mean grain yield per plant (g plant−1). All data were obtained from three biological replicates.
2.3. Data Processing and Statistical Analysis
Experimental data were compiled using Microsoft Excel (Microsoft Corporation, Redmond, WA, USA). One-way analysis of variance (ANOVA) was used to compare treatment means, while two-way ANOVA was applied to evaluate the main effects of the nitrogen level, light intensity, and their interaction. Duncan’s multiple range test was employed for mean separation at the 0.05 significance level using SPSS 24 software. All data are presented as the mean ± standard deviation (SD) from at least three biological replicates. Pearson correlation analysis was conducted to assess the relationships among the physiological parameters, and correlation coefficients (r) were calculated based on the mean values from at least three biological replicates for each treatment using Origin 2021 (OriginLab, Northampton, MA, USA). For pathway visualization, data were standardized via unit variance scaling (UV scaling; mean-centered and divided by the standard deviation) before mapping the relative exudation rates (scale: −1 to 1) onto KEGG-based metabolic pathways. Figures were created with GraphPad Prism 8 (GraphPad Software, San Diego, CA, USA), Origin 2021 (OriginLab, USA), and Adobe Illustrator 2024 (Adobe Systems, San Jose, CA, USA).
3. Results
3.1. Nodal Root Number and Diameter
Under LN, neither the number nor the weighted mean diameter of the lower nodal roots (first to fourth whorls) differed significantly among the three N levels. In contrast, the number and weighted mean diameter of the upper nodal roots (fifth to seventh whorls) in the N0 treatment were significantly lower than those in N240 and N192. Compared with N0, both N240 and N192 significantly increased the total number of 5th–7th whorl nodal roots (by 17.99% and 24.34%) and the weighted mean diameter (by 30.44% and 27.39%, respectively), with no significant difference between these two treatments (Figure 1A,B).
Figure 1.
Number and weighted average diameter of nodal roots in the 1st to 4th whorls and in the 5th to 7th whorls. (A) Nodal root number and (B) weighted average nodal root diameter. LN, normal light; SS, shade stress. N0, 0 kg ha−1; N192, 192 kg ha−1; N240, 240 kg ha−1. L, light; N, nitrogen. Values are means ± SD (n = 6 biological replicates). Different lowercase letters within the same whorl indicate significant differences among treatments at p < 0.05. ** indicates significance at p < 0.01, and ns indicates no significant difference.
Under SS, the number and weighted mean diameter of the lower nodal roots showed no significant variation among the N treatments. However, the upper nodal roots (fifth to seventh whorls) were significantly reduced in both number and diameter compared to LN, with root numbers decreasing by 44.44%, 39.57%, and 15.25% and diameters by 16.25%, 9.52%, and 9.92% in N0, N192, and N240, respectively (Figure 1A,B). Moreover, the total number of 5th–7th whorl nodal roots increased significantly with N supply under SS. N240 and N192 produced 80.00% and 35.24% more roots than N0, with N240 exceeding N192 by 33.10% (Figure 1A). Similarly, the weighted mean diameter of the 5th–7th whorl nodal roots in N240 and N192 was significantly greater than that in N0 by 40.30% and 37.62%, respectively, with no significant difference between N240 and N192 (Figure 1B).
ANOVA revealed highly significant effects of the N level and light intensity on the number and weighted mean diameter of the upper nodal roots, and their interaction had a highly significant effect on the root number (Figure 1A,B).
3.2. Root Anatomical Characteristics
3.2.1. Stele Diameter
Under LN, the stele diameter of the nodal roots in the fifth (W5), sixth (W6), and seventh (W7) whorls increased with N supply (N0 < N192 < N240). Compared with the stele diameters under N240 and N192, the stele diameter under N0 was significantly reduced by 8.45% and 20.99% in W5, by 13.79% and 12.28% in W6, and by 33.17% and 19.83% in W7, respectively. Under N240 versus N192, the stele diameter in W7 increased by 19.96%, whereas the differences in W6 and W5 were not significant (Figure 2A).
Figure 2.
Anatomy parameter of maize nodal roots (5th, 6th, and 7th whorls) under normal light conditions. (A) Stele diameter, (B) vessel diameter, (C) number of vessels per nodal root, and (D) cortical cell layers. N0, 0 kg ha−1; N192, 192 kg ha−1; N240, 240 kg ha−1. N, nitrogen. Values are means ± SD (n = 12 biological replicates). Different lowercase letters indicate significant differences at p < 0.05 level.
Under SS, no W7 nodal roots developed in the N0 treatment, and the stele diameter in W7 did not differ significantly between N240 and N192. In W6, the stele diameter in N0 was significantly lower than in N192 and N240 (by 16.36% and 21.66%, respectively), with no significant difference between N192 and N240. In W5, the stele diameter did not differ significantly among the three N treatments (Figure 3A).
Figure 3.
Anatomy parameter of maize nodal roots (5th, 6th, and 7th whorls) under shade stress. (A) Stele diameter, (B) vessel diameter, (C) number of vessels per nodal root, and (D) cortical cell layers. N0, 0 kg ha−1; N192, 192 kg ha−1; N240, 240 kg ha−1. N, nitrogen. Values are means ± SD (n = 12 biological replicates). Different lowercase letters indicate significant differences at p < 0.05 level.
3.2.2. Vessel Diameter
Under LN, the vessel diameter in N0 was significantly reduced by 14.25% and 19.13% in W6, and by 26.46% and 21.47% in W7, respectively, when compared to N240 and N192, with no significant difference between N192 and N240. In the W5 nodal roots, N240 increased the vessel diameter by 12.40% and 11.55%, respectively, compared with N0 and N192 (Figure 2B).
Under SS, the vessel diameter in W7 did not differ significantly between N240 and N192. In W6, the vessel diameters in N240 and N192 were 29.12% and 31.10% greater than that in N0, with no significant difference between N192 and N240. In the W5 nodal roots, the vessel diameter did not differ significantly among the three N treatments (Figure 3B).
3.2.3. Number of Vessels per Nodal Root
Under LN, the vessel number in N0 was significantly lower than in N240 and N192, by 15.46% and 16.33% in W5 and by 15.94% and 12.66% in W7, respectively; no significant difference was observed between N192 and N240. In the W6 nodal roots, the vessel number did not differ significantly among the three N treatments (Figure 2C).
Under SS, the vessel number in W7 did not differ significantly between N240 and N192. In W5 and W6, the vessel number in N0 was significantly lower than in N240 and N192, with reductions of 10.87% and 13.68% in W5 and 14.13% and 21.78% in W6, respectively; no significant difference was observed between N240 and N192 (Figure 3C).
3.2.4. Cortical Cell Layer Number
Under LN, the number of cortical cell layers in the W5 and W7 nodal roots was significantly lower in the N0 treatment than in N240 and N192. In W5, the cortical layer number under N0 decreased by 10.76% and 7.85%, respectively, relative to N240 and N192; in W7, it decreased by 17.55% and 14.03%, with no significant difference between N240 and N192. In W6, N0 reduced the cortical layers by 9.46% compared with N192, and the differences between N240 and the other treatments were not significant (Figure 2D). Under SS, the cortical cell layer number in the W5 and W6 nodal roots did not differ significantly among the three N treatments (Figure 3D).
3.3. Root-Bleeding Intensity
Under LN, root-bleeding intensity increased with increasing N application. The N0 treatment had a significantly lower bleeding intensity compared with N240 and N192, which decreased by 31.39% and 24.58%, respectively; no significant difference was observed between N240 and N192.
Under SS, the overall bleeding intensities were low, but the N trend was similar. Compared with the bleeding intensity in N0, the bleeding intensities in N240 and N192 were 23.57% and 19.91% higher, respectively, again with no significant difference between N240 and N192. The N level and light intensity had highly significant effects on the root-bleeding intensity, and their interaction was significant (Figure 4).
Figure 4.
Root-bleeding intensity. LN, normal light; SS, shade stress. N0, 0 kg ha−1; N192, 192 kg ha−1; N240, 240 kg ha−1. L, light; N, nitrogen. Values are means ± SD (n = 6 biological replicates). Different lowercase letters indicate significant differences at p < 0.05 level. ** indicates significance at p < 0.01, * indicates significance at p < 0.05.
3.4. Sucrose Exudation Rate of Bleeding Sap
Under LN, the sucrose exudation rate in the N0 treatment was significantly lower than that in N240 and N192, which decreased by 61.52% and 61.22%, respectively; no significant difference was observed between N240 and N192.
Under SS, the sucrose exudation rate differed significantly among the three N levels. Relative to N240 and N192, N0 decreased by 41.18% and 32.33%, respectively, and N240 exceeded N192 by 15.04%. The N level and light intensity had highly significant effects on the sucrose exudation rate, and their interaction was significant (Figure 5A).
Figure 5.
Exudation rate in root-bleeding sap. (A) Sucrose exudation rate, (B) indole-3-acetic acid exudation rate, (C) abscisic acid exudation rate, and (D) total free amino acid exudation rate. LN, normal light; SS, shade stress. N0, 0 kg ha−1; N192, 192 kg ha−1; N240, 240 kg ha−1. L, light; N, nitrogen. Values are means ± SD (n = 6 biological replicates). Different lowercase letters indicate significant differences at p < 0.05 level. ** indicates significance at p < 0.01, * indicates significance at p < 0.05, and ns indicates no significant difference.
3.5. IAA and ABA Exudation Rates of Bleeding Sap
Under LN, the IAA exudation rate in the N240 and N192 treatments was significantly lower than that in N0, decreasing by 52.15% and 60.11%, respectively, with no significant difference between N192 and N240 (Figure 5B). The ABA exudation rate differed significantly among the three N levels and increased with N supply. Compared with the ABA exudation in N192, that in N0 was 39.61% lower. Compared with the ABA exudation in N240, that in N192 was 70.90% lower (Figure 5C).
Under SS, the IAA exudation rate also varied significantly with the N level. N0 exceeded N192 by 75.02%, and N240 was 70.55% lower than N192 (Figure 5B). For ABA, N240 exhibited a significantly higher exudation rate than N0 and N192, with ABA in N192 and N0 being 79.50% and 80.46% lower, respectively, than in N240 (Figure 5C). Moreover, the N level, light intensity, and their interaction had highly significant effects on the ABA exudation rate, and the N level had a highly significant effect on the IAA exudation rate (Figure 5B,C).
3.6. Amino Acid Content of Bleeding Sap
3.6.1. Total Free Amino Acid Exudation Rate
Under LN, the total free amino acid exudation rate in the N0 treatment was significantly lower than that in N240 and N192, decreasing by 20.07% and 17.13%, respectively. Under SS, the N240 and N192 treatments exhibited significantly lower exudation rates than N0, with reductions of 54.12% and 68.48%, respectively. No significant differences were observed between N192 and N240 under either light regime. Moreover, the N level, light intensity, and their interaction had highly significant effects on the total free amino acid exudation (Figure 5D).
3.6.2. Amino Acid Exudation Rates
Under LN, the exudation rates of glutamine (Gln), leucine (Leu), glycine (Gly), serine (Ser), tryptophan (Trp), histidine (His), phenylalanine (Phe), and tyrosine (Tyr) in N0 were significantly higher than those in N192 and N240 treatments, with the Gln exudation increasing by 68.18% and 30.84%, respectively, relative to N240 and N192 (Table S1). Conversely, the exudation rates of asparagine (Asn), lysine (Lys), aspartate (Asp), methionine (Met), alanine (Ala), arginine (Arg), and glutamate (Glu) in N0 were significantly lower than those in N192 and N240: Asn decreased by 63.20% and 57.25%, Asp by 89.86% and 85.86%, Glu by 51.94% and 62.11%, and Ala by 12.81% and 20.12%, respectively, relative to N240 and N192. The exudation rate of proline (Pro) did not differ significantly among the three N levels.
Under SS, N0 exhibited significantly higher exudation rates of Trp, Lys, Asp, Leu, and Glu relative to the N192 and N240 treatments. In particular, Glu decreased by 91.62% and 78.92% and Asp by 77.05% and 51.87%, respectively, in the N240 and N192 treatments. In contrast, the exudation rates of Asn, Ala, Arg, His, Pro, and Gln were significantly lower in N0 than in N192 and N240. Asn decreased by 91.87% and 86.05%, Ala by 60.85% and 42.76%, and Gln by 63.28% and 43.43%, respectively, relative to N240 and N192. The exudation rates of Ser and Tyr did not differ between N0 and N192 but were significantly low in N240. Met exudation showed no significant variation among the treatments. Moreover, light intensity had a significant effect on the exudation rates of all 19 amino acids measured in the bleeding sap. Light intensity and its interaction with the N supply significantly affected 18 of the 19 amino acids, with the exception of Pro (Table S1). These patterns are further visualized in the metabolic pathway map (Figure 6), which highlights the coordinated regulation of amino acid exudation rates under the nitrogen and light conditions, revealing the metabolic context underlying these changes.
Figure 6.
Metabolic pathway map of amino acid exudation in maize root-bleeding sap under different nitrogen and light regimes. Relative exudation rates of 19 amino acids under normal light (LN) and shade stress (SS) conditions and three nitrogen levels (N0, 0 kg ha−1; N192, 192 kg ha−1; N240, 240 kg ha−1) are shown as heatmaps mapped onto their respective biosynthetic pathways. For each amino acid, heatmap tiles represent (from left to right): LN-N0, LN-N192, LN-N240, SS-N0, SS-N192, SS-N240. Data (n = 3 biological replicates) were standardized using unit variance scaling (UV scaling), resulting in a relative scale from −1 (green, lower abundance) to 1 (red, higher abundance). Pathways are based on KEGG annotations (map01230).
3.7. Grain Yield and Yield Components
Under LN, grain yield increased significantly with rising nitrogen supply. Yield under N0 was 32.45% and 27.96% lower, respectively, than under N192 and N240, while N240 exceeded N192 by 6.64%. The ear length, ear diameter, kernels per row, and 100-grain weight also increased as nitrogen supply increased. Compared with N0, N192 and N240 enhanced ear length by 7.70% and 9.64%, kernels per row by 11.12% and 12.16%, and 100-grain weight by 35.67% and 29.81%, respectively, with no significant differences between N192 and N240 for these traits. Ear diameter increased by 4.60% under N192 compared with N0 and by a further 3.00% under N240 compared with N192. Rows per ear did not differ among treatments.
Under SS, grain yield declined by 30.60% to 40.81% under all nitrogen treatments. The yield under N0 was 21.50% lower than under N192, whereas N240 exceeded N192 by 25.03%. Ear length and kernels per row followed the order N240 > N192 > N0, with N192 increasing the ear length and kernels per row by 9.32% and 20.72% over N0 and N240 further increasing these traits by 26.63% and 44.04% compared with N192. Ear diameter and hundred-kernel weight were both significantly higher under N192 and N240 than under N0, with no significant difference between N192 and N240. Rows per ear remained unchanged. Furthermore, the nitrogen level, light intensity, and their interaction had highly significant effects on the grain yield. ANOVA showed that both the nitrogen level and light intensity significantly affected the ear length, ear diameter, kernels per row, and 100-grain weight, while their interaction had a significant effect on the ear length and kernels per row (Table 2).
Table 2.
Yield and yield components of maize.
3.8. Correlation Analysis
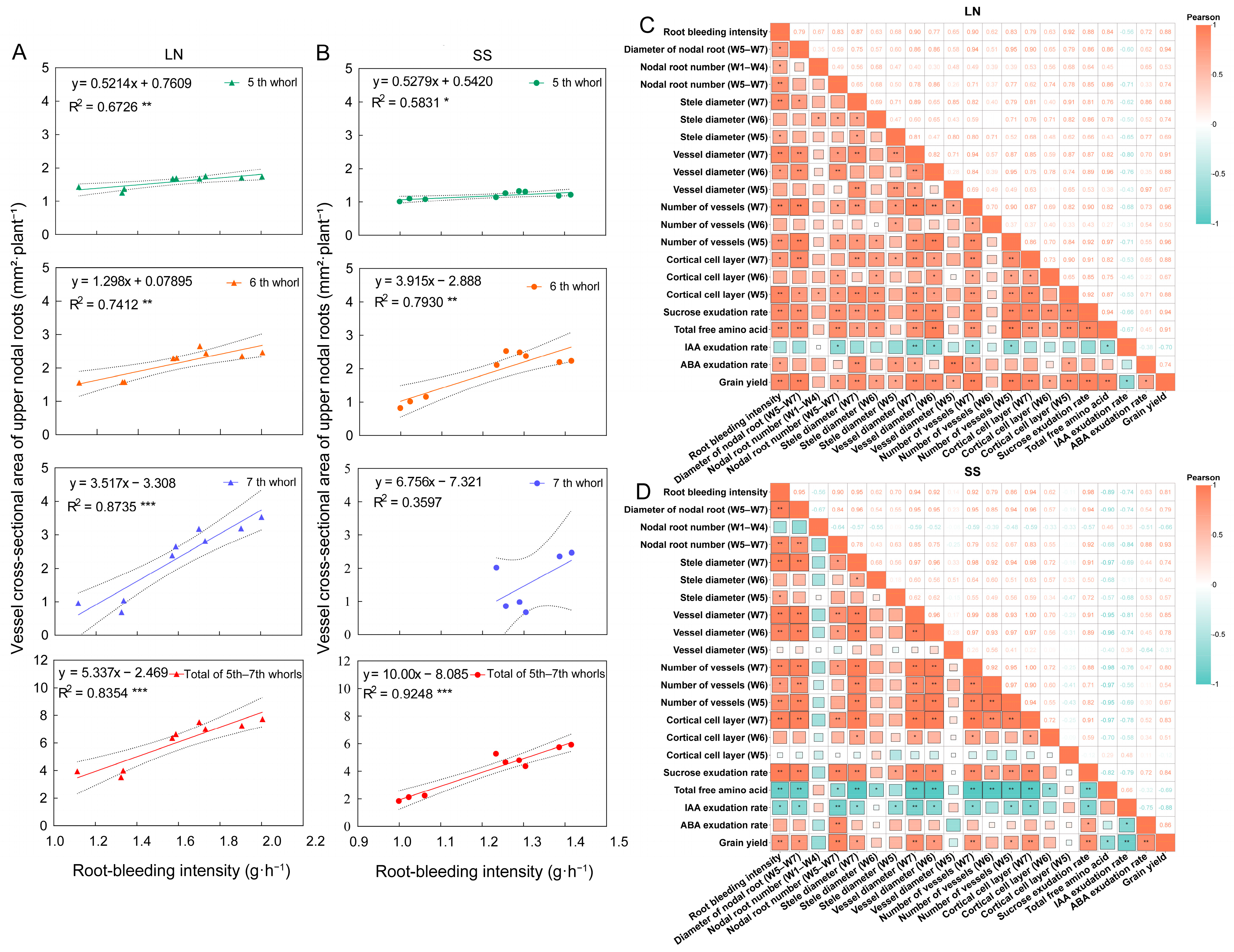
Under LN, bleeding intensity was significantly positively correlated with key root anatomical traits, including the nodal root diameter (r = 0.79 *), nodal root number (W1–W4: r = 0.67 *; W5–W7: r = 0.83 **), stele diameter (W5: r = 0.68 *; W7: r = 0.87 **), vessel diameter (W6: r = 0.77 *; W7: r = 0.90 **), vessel number (W5: r = 0.83 **; W7: r = 0.90 **), cortical cell layer number (W5: r = 0.92 ***; W7: r = 0.79 *), and vessel area in the fifth to seventh whorls (r = 0.91 ***). Bleeding intensity also correlated positively with the exudation rates of sucrose (r = 0.88 **), ABA (r = 0.72 *), and total free amino acid (r = 0.84 *). Grain yield was significantly positively correlated with the bleeding rate (r = 0.88 **), as well as with the nodal root diameter, stele diameter, vessel diameter, vessel number in W5 and W7, cortical cell layer number, and exudation rates of sucrose, ABA, and total free amino acids (Figure 7A,C).
Figure 7.
Correlation analysis between root-bleeding intensity and xylem vessel cross-sectional area under (A) normal light (LN) and (B) shade stress (SS) conditions (n = 6 biological replicates). In (A,B), asterisks following R2 denote the significance level of the regression coefficient. Pearson correlation heatmap of nitrogen levels, physiological traits, and anatomical traits of maize under (C) LN and (D) SS (n = 3 biological replicates). In (C,D), asterisks indicate the significance of the Pearson correlation coefficients among variables. W1–W4, nodal roots at the 1st to 4th whorls; W5–W7, nodal roots at the 5th to 7th whorls. *** indicates significance at p < 0.001, ** indicates significance at p < 0.01, * indicates significance at p < 0.05, and ns indicates no significant difference.
Under SS, bleeding intensity showed highly significant positive correlations with nodal root anatomical traits, particularly the nodal root diameter (r = 0.95 ***); nodal root number in W5–W7 (r = 0.90 **); stele diameter in W7 (r = 0.95 ***); vessel diameter (W6: r = 0.92 ***; W7: r = 0.94 ***); vessel number (W5: r = 0.86 **; W7: r = 0.92 ***); cortical cell layer number in W7 (r = 0.94 ***); vessel area in the fifth to seventh whorls (r = 0.96 ***); and sucrose exudation rate (r = 0.98 ***). Negative correlations were found with the total free amino acid (r = −0.89 **) and IAA exudation rates (r = −0.74 **). Similarly, grain yield under SS correlated highly positively with the bleeding intensity (r = 0.81 **), upper nodal root number, vessel diameter and number in W7, cortical cell layer number in W7, sucrose exudation rate, and ABA exudation rate but negatively correlated with the IAA and total free amino acid exudation rates (Figure 7B,D).
4. Discussion
4.1. Responses of Nodal Root Number, Diameter, and Anatomy to Nitrogen and Light
The number and diameter of the nodal roots in maize are regulated by both the genetic background and environmental factors [10]. The lower nodal roots remained stable across treatments, showing little response to environmental changes [11], which is consistent with previous reports. In contrast, the upper nodal roots (5th–7th whorls) occurred in larger numbers, with greater diameters, and served as the main organs for water and nutrient uptake during the later growth stages [14,15]. These roots are more sensitive to environmental conditions, displaying substantial variation in their morphological traits [15,16]. In this study, shading was applied from the V7 stage (just before the emergence of the fifth whorl nodal roots), ensuring the treatment directly affected the development of the upper nodal roots. These upper nodal roots accounted for 51–67% of the total nodal root number, and their number and diameter were significantly influenced by both the nitrogen supply and light intensity (Figure 1A,B).
Nitrogen supply strongly influenced the upper nodal root structure. Under normal light (LN), the full N treatment (N240) significantly increased the number, diameter, stele diameter, and vessel diameter of the upper nodal roots compared to N0. Under shading stress (SS), N240 likewise promoted these anatomical features in the upper nodal roots compared to N0. These results agree with previous findings that adequate N enhances root size and vascular development, improving water and nutrient transport (Figure 1 and Figure 2) [47]. In contrast, N deficiency reduced these traits, likely as a resource-saving adaptation.
Shading significantly reduced both the number and diameter of the upper nodal roots. Specifically, shading decreased the number of 5th–7th whorl roots by 15.25%, 39.57%, and 44.4% and their diameters by 9.92%, 9.52%, and 16.25%, respectively, in the N240, N192, and N0 treatments (Figure 1A,B). Shading reduces photosynthetic rates, limits the allocation of assimilates to roots, and subsequently impairs nodal root development and alters the root microstructure [31]. In the N0 shading group, the seventh whorl roots were absent, emphasizing the carbon-dependent nature of upper nodal root development [48]. Furthermore, under shading, N0 significantly decreased the key anatomical features in the W6 roots compared to N240, while traits under N192 were similar to those under N240 (Figure 3). These results indicated that sufficient N can partially offset the negative effects of shading on the root structure.
4.2. Responses of Root-Bleeding Intensity to Nitrogen and Light
The flowering stage is a critical phase in maize development, during which the root systems exhibit high physiological activity [49,50]. Root-bleeding intensity is a key indicator of maize root vigor [51,52]. The results revealed that root-bleeding intensity increased markedly with increasing N supply, with the reduced N (N192) and full N (N240) treatments showing significantly higher bleeding intensity than the no-nitrogen treatment (Figure 4). These findings are consistent with previous studies, suggesting that adequate N availability enhances root vigor and promotes the root uptake of water and nutrients. Furthermore, the present study found that shading suppressed the root-bleeding intensity in maize. Compared with normal light conditions, shading conditions led to 26.61%, 23.00%, and 18.24% reductions in bleeding intensity under the N240, N192, and N0 treatments, respectively, indicating that shade stress compromised root vigor [53]. Although the root-bleeding intensity under shading conditions remained significantly higher in N192 and N240 than in N0, suggesting a partial mitigation effect of N supply, all three N treatments under shading exhibited significantly lower bleeding intensities compared with their corresponding treatments under full light. This result further indicated that, under shade-induced photosynthetic limitations and reduced carbon allocation to roots [37,45], N supplementation alone cannot fully compensate for the decline in root vigor caused by insufficient light. Notably, under both light regimes, no significant difference in bleeding intensity was found between N192 and N240, highlighting that moderate N reduction can sustain root activity and support nitrogen use efficiency in maize.
4.3. Mechanisms Linking Nitrogen and Light Effects on Root-Bleeding Intensity Through Anatomical Changes
N and light conditions affected the root-bleeding rate by altering the anatomical traits of the roots. Under normal light, the maize plants receiving full N (N240) had significantly larger root and stele diameters and a greater vessel number and diameter than the N0 plants (Figure 1 and Figure 2). Larger stele areas and vessel diameters enhance internal water and nutrient transport [50], explaining the increased bleeding intensity with nitrogen supply. In contrast, shading significantly inhibited upper nodal root development. Under shading stress, the number and diameter of 5th–7th whorl nodal roots markedly decreased relative to normal light conditions. Particularly under severe nitrogen deficiency (N0), no seventh whorl roots developed, and stele diameters and vessel numbers in the fifth and sixth whorls were considerably reduced (Figure 1 and Figure 3). These anatomical changes limited the transport capacity for water and nutrients, significantly lowering bleeding intensity [54]. Correlation analyses further confirmed that under normal and shaded conditions, the bleeding rate was significantly positively correlated with the number and diameter of the 5th−7th whorl nodal roots, the stele diameter at W5 and W7, and the cortical cell layer number (Figure 7A,B). Given that xylem vessels are the primary structures for internal water and nutrient transport, their size directly influences hydraulic conductivity [55]. This study also found that the bleeding rate was significantly positively correlated with the total vessel area in the 5th–7th whorl nodal roots under both light conditions (Figure 7C,D), reinforcing the idea that light and N jointly regulate the root anatomical structure, thereby affecting root transport capacity and nutrient supply. Specifically, under sufficient light and N supply, an increase in vessel number and diameter reduces internal hydraulic resistance, thus improving transport efficiency and enhancing bleeding capacity. By contrast, shading stress and N deficiency reduce vessel development, increase transport resistance, and decrease the bleeding rate, ultimately limiting the overall water and nutrient availability for plant growth. Notably, under normal light, the anatomical and physiological traits of the upper nodal roots showed minimal differences between full nitrogen (N240) and moderately reduced nitrogen (N192) treatments. This minor variation might reflect a strategic adaptation to mild nitrogen limitation, where plants allocate more photosynthates to root growth, increasing root-to-shoot ratio and enhancing nutrient uptake efficiency. Under severe nitrogen deficiency (N0) combined with shading stress, plants adopt a conservative strategy, markedly suppressing root growth and resource allocation to minimize energy expenditures under harsh conditions [56,57].
4.4. Responses of Sucrose and Plant Hormones (IAA and ABA) in Bleeding Sap to Nitrogen Supply and Shading
Sucrose is the principal form of photoassimilate transported from the shoot to the root in maize, and its concentration and exudation rate in root-bleeding sap reflect the carbon metabolic status and energy supply of the root system [58,59]. Our results indicated that the sucrose exudation rate in maize bleeding sap was significantly regulated by the N supply and light conditions, with a notable interaction between the two factors. Under normal light, the sucrose exudation rate in the N0 treatment was significantly lower than that in the N192 and N240 treatments, while no significant difference was observed between N192 and N240 (Figure 5A). These findings indicate that a sufficient nitrogen supply enhances root vitality and carbohydrate transport, thereby promoting higher sucrose output in root-bleeding sap. Moreover, we found that the overall sucrose exudation rate was higher under shade stress when compared with that under normal light. Ainsworth and Bush (2011) stated that low light suppresses leaf photosynthesis, thereby limiting photoassimilate synthesis and supply; in response to carbon source limitation, plants may adjust their carbon metabolism and transport strategies to prioritize carbon allocation to the roots [60]. Furthermore, in the present study, the sucrose exudation rates increased with rising N supply under shading, indicating that N fertilization under light-limited conditions enhances root exudation and bleeding sap carbohydrate exudation rates, thereby improving the root transport capacity and carbon flow.
Plant hormones play key regulatory roles in crop growth and development, and the exudation rates of IAA and ABA in bleeding sap reflect the physiological communication and signal exchange between maize roots and shoots [61,62]. In the current study, under normal light, the IAA exudation rate was high in the N0 treatment, and the ABA exudation rate increased with rising N levels (Figure 5B,C). These trends are consistent with those in previous studies indicating that IAA levels are negatively correlated with N status [63,64] and that, under low-N conditions, IAA accumulation in bleeding sap and roots promotes lateral root elongation and expansion [61,65]. Light intensity affects the photoassimilate supply, thus indirectly influencing root–shoot signaling. In this study, under shading, the IAA and ABA exudation trends were similar to those observed under normal light; that is, low N increased IAA exudation and decreased ABA exudation, whereas high N had the opposite effect. However, under shading stress, the ABA exudation rate in the N240 treatment was elevated, suggesting that under conditions of carbon source limitation, plants may increase the ABA output to regulate the redistribution of limited carbon resources to critical organs as a stress adaptation mechanism [62,66]. Statistical analysis further indicated that the N level, light intensity, and their interaction had highly significant effects on ABA exudation, and N supply alone significantly affected IAA exudation. These results reveal that hormone exudation from maize roots is jointly regulated by environmental factors and their interactions. Such changes in hormone profiles likely promote efficient carbon resource utilization by the root system, thereby optimizing nutrient transport under conditions of sufficient N with limited carbon availability and maintaining the overall carbon–N balance and physiological homeostasis.
4.5. Responses of Free Amino Acids in Bleeding Sap to Nitrogen Supply and Shading
The contents and composition of amino acids in maize root-bleeding sap are substantially affected by the N supply and light conditions [17,67,68]. Roots assimilate absorbed NO3− and NH4+ through the glutamine synthetase–glutamate synthase (GS-GOGAT) pathway, thus producing Glu and Gln, after which transamination transfers amino groups to the synthesis pathways of Asp family amino acids and others [69,70]. The metabolic pathway schematic (Figure 6), centered on the carbon backbone and annotated with treatment-specific exudation changes for each amino acid, systematically illustrates how the nitrogen supply and light intensity cooperatively regulate root amino acid biosynthesis and allocation.
Under normal light, the total free amino acid exudation rates in the N0 treatment were significantly lower than those in N192 and N240 (Figure 5D). This finding indicates that sufficient nitrogen availability enhances nitrogen uptake and the amino acid biosynthetic capacity in roots. Further analysis indicated that Glu exudation was significantly reduced under N0, which is attributable to the NH4+ substrate limitation and consequent restriction of GS-GOGAT activity [71], thereby decreasing Glu synthesis and accumulation (Table S1 and Figure 6). Conversely, Gln exudation was comparatively elevated in N0 and declined with increasing N supply, reflecting Gln’s role as an efficient long-distance N transport form with a high N/C ratio, which is preferentially synthesized and enriched in bleeding sap to support shoot N supply [70,72]. Asp and its amide derivative Asn are also key N carriers in plants. We found that under normal light, the exudation rates of Asp and Asn increased significantly with N supply, whereas the N0 treatments exhibited low levels. Previous studies have indicated that the synthesis and export rates of Asp and Asn are enhanced under sufficient N to meet the high N demand of aboveground tissues [68,73]. Conversely, N deficiency inhibits the generation of oxaloacetate, the precursor of Asp [74], and suppresses the expression of asparagine synthetase and other amide metabolism enzymes [75], thus reducing Asp transport in bleeding sap. Moreover, the N0 treatment significantly reduced Ala exudation, likely reflecting the limited Glu substrate availability and suppressed alanine aminotransferase activity required for its biosynthesis [76]. Notably, Trp, which is an essential precursor of IAA biosynthesis [77], was markedly elevated under N0, mirroring increased IAA exudation (Table S1 and Figure 5B). This pattern suggests that N deficiency drives Trp accumulation and its channeling into the IAA biosynthetic pathway, thereby enhancing auxin production and modulating root development under low-N stress.
Under shade stress, the total free amino acid exudation in maize bleeding sap declined further (Figure 6), reflecting the inhibitory effect of carbon source limitation on amino acid biosynthesis under low-light conditions. Under shading, Gln exudation increased progressively with N supply (Table S1 and Figure 6), indicating that sufficient N activates the GS-GOGAT cycle and thereby promotes NH4+ assimilation into Gln for long-distance transport even under low-light conditions. Conversely, Glu and Asp exudation rates were highly elevated in the N0 treatments under shading, consistent with reports in the literature, which is considered a metabolic adjustment mechanism in plants to cope with multiple abiotic stresses [73]. Similar accumulations of Glu, Asp, Ser, and Ala have been observed in potato and soybean under analogous stresses [78,79]. Moreover, the Ser content substantially increased under shading with the N240 treatment (Table S1 and Figure 6), suggesting that when photorespiration is constrained, plants may enhance the phosphorylated serine biosynthesis pathway to maintain the supply of Ser [80].
In summary, under nitrogen-deficient conditions, maize roots preferentially synthesize and transport high-efficiency nitrogen carriers such as glutamine and asparagine to optimize whole-plant nitrogen use efficiency and may engage the Trp–IAA pathway in coordinating nitrogen-adaptation responses. Under combined nitrogen deficiency and shading stress, roots accumulate stress-responsive amino acids such as glutamate and aspartate, affecting metabolic reprogramming to cope with adverse environments. However, the molecular regulatory mechanisms underlying these adaptive responses remain to be elucidated.
4.6. Responses of Grain Yield to Root Structural and Physiological Changes Under Nitrogen Supply and Shading
Light and N are key factors influencing grain yield in maize [22,23,35,36]. The present results showed that, under LN and SS conditions, grain yield increased substantially with N supply. Under LN, the full N (N240) and moderate N reduction (N192) treatments enhanced the ear length, kernel number per row, and hundred-kernel weight, indicating that N promoted the yield by improving ear development and kernel filling. By contrast, shading treatment remarkably suppressed yield formation, with grain yield decreasing by 30.60–40.81% compared with LN (Table 2), suggesting that insufficient light during the grain-filling stage limited the carbohydrate supply, thereby reducing the kernel number and weight [50]. Further correlation analysis revealed that, under LN, grain yield was highly positively correlated with the root-bleeding rate (r = 0.83). Under both light conditions, the nodal root diameter, nodal root number, and vessel diameter and number were significantly positively correlated with grain yield (Table 2). These findings indicate that a well-developed root anatomical structure and enhanced bleeding sap transport capacity are critical physiological bases for efficient water and nutrient uptake to support kernel development and grain filling [81]. Moreover, the significant positive correlation between the sucrose exudation rate and grain yield underscores the crucial role of the root system in carbohydrate transport, where an adequate sucrose supply provides essential energy and carbon for kernel filling [60].
In summary, under normal light, sufficient N supply (N240) promoted root development and transport capacity, supporting high grain yield. Notably, a moderate N reduction (N192) was equally effective in maintaining the root structure, function, and yield, highlighting the potential for improved nitrogen use efficiency without yield loss. Under shading, yield declined significantly due to limited photosynthetic carbon, and only a full N supply maintained the root activity and transport, partially offsetting yield reductions. These results indicate that flexible N management, involving moderate reduction under optimal light and adequate supply under low light, can support both sustainability and yield in maize production.
This study lacked molecular or gene expression analyses, which limits a deeper understanding of the mechanisms. Only three nitrogen (N) levels were tested: 240 kg·ha−1 (a sufficient supply based on recommended management and regional field studies) [11,44], 192 kg·ha−1 (a 20% reduction to assess the potential for lower input), and 0 kg·ha−1 (to evaluate responses under N deficiency). This limited range constrained the assessment of potential dose–response relationships. Furthermore, the experiments were conducted under open field conditions in Northeast China rather than in controlled pot environments, which enhanced the practical relevance but also introduced greater environmental variability. As such, the results may have been influenced by the local soil and climate factors, and the broader applicability of the presented results should be validated across diverse environments.
5. Conclusions
This study demonstrated that the number, diameter, and anatomical structure of the upper nodal roots in maize at the flowering stage are significantly co-regulated by nitrogen supply and light intensity, which, in turn, influence root-bleeding sap characteristics and grain yield (Figure 8). Under normal light conditions, both moderate nitrogen reduction (N192) and full nitrogen supply (N240) effectively improved the nodal root anatomy, leading to increased bleeding intensity and higher exudation rates of sucrose, IAA, ABA, and free amino acids (especially Asn, Asp, and Glu). These structural enhancements positively impacted the root physiological function and supported higher yield formation. Shading stress markedly inhibited the nodal root structural development and overall bleeding sap exudation. However, under nitrogen-deficient conditions (N0), the exudation rates of Asp and Glu increased, indicating that roots may adjust nitrogen transport forms to alleviate the adverse effects of combined low light and nitrogen deficiency. Correlation analysis further revealed strong associations among root-bleeding intensity, anatomical traits, sucrose exudation rate, and yield, confirming that the structural characteristics of roots are critical determinants of resource transport and yield formation. Notably, most structural and physiological parameters showed no significant difference between N192 and N240, underscoring the potential of moderate nitrogen reduction to sustain root function, yield, and nitrogen use efficiency. However, in shaded environments, adequate nitrogen supply (N240) remained essential to offset the yield losses associated with reduced photosynthate availability. These findings elucidate how light and nitrogen regulate the anatomical structure and physiological activity of the upper nodal roots in maize in a coordinated manner. Importantly, this work provides a basis for precision nitrogen application strategies tailored to low-light cultivation systems, thereby supporting the development of resource-efficient and sustainable maize production.
Figure 8.
Integrated summary of the effects of light intensity (LN, normal light; SS, shade stress) and nitrogen supply on nodal root anatomy, root-bleeding sap composition, and yield in maize. Maize was grown under three nitrogen levels (N0, 0 kg ha−1; N192, 192 kg ha−1; N240, 240 kg ha−1) and two light conditions. Trait values are represented by heatmaps, with colors indicating normalized values scaled from 0 (minimum) to 1 (maximum) using min-max normalization. The arrangement of treatments in each heatmap is indicated at the bottom right.
Supplementary Materials
The following supporting information can be downloaded at: https://www.mdpi.com/article/10.3390/agronomy15081949/s1, Figure S1. Monthly average precipitation and temperature at the experimental site from April to October in 2023. The bars represent the monthly average precipitation (mm), and the lines denote the monthly average temperature (°C). Table S1. Amino acid exudation rates of root-bleeding sap.
Author Contributions
Conceptualization, J.L. and S.L.; methodology, J.L., M.D. and S.L.; validation, J.L. and M.D.; formal analysis, J.L. and Y.M.; data curation, J.L., M.D. and C.L.; writing—original draft preparation, J.L.; writing—review and editing, J.L., M.D., S.L., Y.M., Z.Q., C.L. and R.W.; visualization, J.L. and M.D.; investigation, M.D. and Y.M.; resources, S.L. and Z.Q.; supervision, S.L.; project administration, S.L. and Z.Q.; funding acquisition, S.L. All authors have read and agreed to the published version of the manuscript.
Funding
This research was funded by the National Key R&D Program of China (Grant No. 2023YFD1500803), the National Natural Science Foundation of China (Grant No. 31971850), and the Strategic Priority Research Program of the Chinese Academy of Sciences (Grant No. XDA28080300).
Data Availability Statement
The data that support the findings of this study are available from the corresponding author upon reasonable request.
Acknowledgments
We thank all colleagues in the Crop Physiology and Cultivation Research Group at the Northeast Institute of Geography and Agroecology for their support and assistance during the experiments.
Conflicts of Interest
The authors declare no conflicts of interest.
Abbreviations
The following abbreviations are used in this manuscript:
| ABA | Abscisic Acid |
| IAA | Indole-3-Acetic Acid |
| GS-GOGAT | Glutamine Synthetase–Glutamate Synthase |
| LN | Normal Light |
| SS | Shading Stress |
References
- Sachan, D.S.; Khan, N.; Maurya, C.L.; Singh, B. Influence of different herbicides on the growth, growth attributes and yield of maize (Zea mays L.) under central plains zone of Uttar Pradesh. J. Exp. Agric. Int. 2024, 46, 9–19. [Google Scholar] [CrossRef]
- Palacios-Rojas, N.; McCulley, L.; Kaeppler, M.; Titcomb, T.J.; Gunaratna, N.S.; Lopez-Ridaura, S.; Tanumihardjo, S.A. Mining maize diversity and improving its nutritional aspects within agro-food systems. Compr. Rev. Food Sci. Food Saf. 2020, 19, 1809–1834. [Google Scholar] [CrossRef]
- Liu, X.; Zhang, L.; Yu, Y.; Qian, C.; Li, C.; Wei, S.; Li, C.; Gu, W. Nitrogen and chemical control management improve yield and quality in high-density planting of maize by promoting root-bleeding sap and nutrient absorption. Front. Plant Sci. 2022, 13, 754232. [Google Scholar] [CrossRef]
- Xu, L.Z.; Niu, J.F.; Li, C.J.; Zhang, F.S. Growth, nitrogen uptake and flow in maize plants affected by root growth restriction. J. Integr. Plant Biol. 2009, 51, 689–697. [Google Scholar] [CrossRef] [PubMed]
- Fan, Y.F.; Gao, J.L.; Sun, J.Y.; Liu, J.; Su, Z.J.; Wang, Z.G. Effects of straw returning and potassium fertilizer application on root characteristics and yield of spring maize in China Inner Mongolia. Agron. J. 2021, 113, 4369–4385. [Google Scholar] [CrossRef]
- Guan, D.; Al-Kaisi, M.M.; Zhang, Y.; Duan, L.; Tan, W.; Zhang, M.; Li, Z. Tillage practices affect biomass and grain yield through regulating root growth, root-bleeding sap and nutrients uptake in summer maize. Field Crops Res. 2014, 157, 89–97. [Google Scholar] [CrossRef]
- Liu, K.; Li, T.; Chen, Y.; Huang, J.; Qiu, Y.; Li, S.; Wang, H.; Zhu, A.; Zhuo, X.; Yu, F.; et al. Effects of root morphology and physiology on the formation and regulation of large panicles in rice. Field Crops Res. 2020, 258, 107946. [Google Scholar] [CrossRef]
- Chen, P.P.; Gu, X.B.; Li, Y.N.; Qiao, L.R.; Li, Y.P.; Fang, H.; Yin, M.H.; Zhou, C.M. Effects of residual film on maize root distribution, yield and water use efficiency in Northwest China. Agric. Water Manag. 2022, 260, 107289. [Google Scholar] [CrossRef]
- Hodge, A. Plastic plants and patchy soils. J. Exp. Bot. 2006, 57, 401–411. [Google Scholar] [CrossRef]
- Hochholdinger, F.; Tuberosa, R. Genetic and genomic dissection of maize root development and architecture. Curr. Opin. Plant Biol. 2009, 12, 172–177. [Google Scholar] [CrossRef]
- Shao, H.; Xia, T.; Wu, D.; Chen, F.; Mi, G. Root growth and root system architecture of field-grown maize in response to high planting density. Plant Soil 2018, 430, 395–411. [Google Scholar] [CrossRef]
- Mi, G.; Chen, F.; Yuan, L.; Zhang, F. Ideotype root system architecture for maize to achieve high yield and resource use efficiency in intensive cropping systems. Adv. Agron. 2016, 139, 73–97. [Google Scholar] [CrossRef]
- Schneider, H.M.; Yang, J.T.; Brown, K.M.; Lynch, J.P. Nodal root diameter and node number in maize (Zea mays L.) interact to influence plant growth under nitrogen stress. Plant Direct 2020, 5, e00310. [Google Scholar] [CrossRef]
- York, L.M.; Lynch, J.P. Intensive field phenotyping of maize (Zea mays L.) root crowns identifies phenes and phene integration associated with plant growth and nitrogen acquisition. J. Exp. Bot. 2015, 66, 5493–5505. [Google Scholar] [CrossRef]
- Stamp, P.; Kiel, C. Root morphology of maize and its relationship to root lodging. J. Agron. Crop Sci. 2008, 168, 113–118. [Google Scholar] [CrossRef]
- Ennos, A.R.; Crook, M.J.; Grimshaw, C.G. The anchorage mechanics of maize, Zea mays. J. Exp. Bot. 1993, 44, 147–153. [Google Scholar] [CrossRef]
- Fan, J.; Zhang, Y.; Turner, D.; Duan, Y.; Wang, D.; Shen, Q. Root physiological and morphological characteristics of two rice cultivars with different nitrogen-use efficiency. Pedosphere 2010, 20, 446–455. [Google Scholar] [CrossRef]
- Yang, J.T.; Schneider, H.M.; Brown, K.M.; Lynch, J.P. Genotypic variation and nitrogen stress effects on root anatomy in maize are node specific. J. Exp. Bot. 2019, 70, 5311–5325. [Google Scholar] [CrossRef] [PubMed]
- Sun, X.; Chen, F.; Yuan, L.; Mi, G. The physiological mechanism underlying root elongation in response to nitrogen deficiency in crop plants. Planta 2020, 251, 84. [Google Scholar] [CrossRef]
- Gao, K.; Chen, F.; Yuan, L.; Zhang, F.; Mi, G. A comprehensive analysis of root morphological changes and nitrogen allocation in maize in response to low nitrogen stress. Plant Cell Environ. 2015, 38, 740–750. [Google Scholar] [CrossRef]
- Jia, X.; Wu, G.; Strock, C.F.; Li, L.; Dong, S.; Zhang, J.; Zhao, B.; Lynch, J.P.; Liu, P. Root anatomical phenotypes related to growth under low nitrogen availability in maize (Zea mays L.) hybrids. Plant Soil 2022, 474, 265–276. [Google Scholar] [CrossRef]
- Gheith, E.M.S.; El-Badry, O.Z.; Lamlom, S.F.; Ali, H.M.; Siddiqui, M.H.; Ghareeb, R.Y.; El-Sheikh, M.H.; Jebril, J.; Abdelsalam, N.R.; Kandil, E.E. Maize (Zea mays L.) productivity and nitrogen use efficiency in response to nitrogen application levels and time. Front. Plant Sci. 2022, 13, 941343. [Google Scholar] [CrossRef]
- Su, W.; Ahmad, S.; Ahmad, I.; Han, Q. Nitrogen fertilization affects maize grain yield through regulating nitrogen uptake, radiation and water use efficiency, photosynthesis and root distribution. PeerJ 2020, 8, e10291. [Google Scholar] [CrossRef]
- Kang, S.; Shi, W.; Zhang, J. An improved water-use efficiency for maize grown under regulated deficit irrigation. Field Crops Res. 2000, 67, 207–214. [Google Scholar] [CrossRef]
- Wang, P.; Yu, A.; Wang, F.; Wang, Y.; Lyu, H.; Shang, Y.; Yang, X.; Liu, Y.; Yin, B.; Zhang, D.; et al. Nitrogen reduction by 20% with green manure retention reduces soil evaporation, promotes maize transpiration and improves water productivity in arid areas. Field Crops Res. 2024, 315, 109488. [Google Scholar] [CrossRef]
- Li, S.; Wang, Z.; Malhi, S.S.; Li, S.; Gao, Y.; Tian, X. Chapter 7: Nutrient and water management effects on crop production, and nutrient and water use efficiency in dryland areas of China. Adv. Agron. 2009, 102, 223–265. [Google Scholar]
- Sakaigaichi, T.; Morita, S.; Abe, J.; Yamaguchi, T. Diurnal and phenological changes in the rate of nitrogen transportation monitored by bleeding in field-grown rice plants (Oryza sativa L.). Plant Prod. Sci. 2007, 10, 270–276. [Google Scholar] [CrossRef]
- Tang, Y.H.; Shi, W.B.; Xia, X.; Zhao, D.Q.; Wu, Y.Q.; Tao, J. Morphological, microstructural and lignin-related responses of herbaceous peony stem to shading. Sci. Hortic. 2022, 293, 110734. [Google Scholar] [CrossRef]
- Casal, J.J. Shade avoidance. Arabidopsis Book 2012, 10, e0157. [Google Scholar] [CrossRef]
- Ma, J.; Li, X.; He, M.; Li, Y.; Lu, W.; Li, M.; Sun, B.; Zheng, Y. A joint transcriptomic and metabolomic analysis reveals the regulation of shading on lignin biosynthesis in asparagus. Int. J. Mol. Sci. 2023, 24, 1539. [Google Scholar] [CrossRef]
- Gao, J.; Zhao, B.; Dong, S.T.; Liu, P.; Ren, B.Z.; Zhang, J.W. Response of summer maize photosynthate accumulation and distribution to shading stress assessed by using 13CO2 stable isotope tracer in the field. Front. Plant Sci. 2017, 8, 1821. [Google Scholar] [CrossRef]
- Huang, D.; Li, W.; Chen, J.R.; Dong, L. Morphological plasticity, photosynthesis and chlorophyll fluorescence of Athyrium pachyphlebium at different shade levels. Photosynthetica 2011, 49, 611–618. [Google Scholar] [CrossRef]
- Yamazaki, J.; Shinomiya, Y. Effect of partial shading on the photosynthetic apparatus and photosystem stoichiometry in sunflower leaves. Photosynthetica 2013, 51, 3–12. [Google Scholar] [CrossRef]
- Wang, J.; Yao, R.; Sun, Z.; Wang, M.; Jiang, C.; Zhao, X.; Liu, X.; Zhong, C.; Zhang, H.; Zhao, S.; et al. Effects of shading on morphology, photosynthesis characteristics, and yield of different shade-tolerant peanut varieties at the flowering stage. Front. Plant Sci. 2024, 15, 1429800. [Google Scholar] [CrossRef]
- Urban, A.; Rogowski, P.; Wasilewska-Dębowska, W.; Romanowska, E. Understanding maize response to nitrogen limitation in different light conditions for the improvement of photosynthesis. Plants 2021, 10, 1932. [Google Scholar] [CrossRef] [PubMed]
- Gao, J.; Liu, Z.; Zhao, B.; Dong, S.; Liu, P.; Zhang, J. Shade stress decreased maize grain yield, dry matter, and nitrogen accumulation. Agron. J. 2020, 112, 2768–2776. [Google Scholar] [CrossRef]
- Yamasaki, A. Root-pressure driven xylem sap flow in greenhouse melon (Cucumis melo L.): Diurnal change and the effects of shading, growth stage, rootstock and fruit number. Plant Soil 2003, 255, 409–412. [Google Scholar] [CrossRef]
- Nardini, A.; Grego, F.; Trifilò, P.; Salleo, S. Changes of xylem sap ionic content and stem hydraulics in response to irradiance in Laurus nobilis. Tree Physiol. 2010, 30, 628–635. [Google Scholar] [CrossRef]
- Schurr, U. Xylem sap sampling—New approaches to an old topic. Trends Plant Sci. 1998, 3, 293–298. [Google Scholar] [CrossRef]
- Wang, H.; Xu, R.; Li, Y.; Yang, L.; Shi, W.; Liu, Y.; Chang, S.; Hou, F.; Jia, Q. Enhance root-bleeding sap flow and root lodging resistance of maize under a combination of nitrogen strategies and farming practices. Agric. Water Manag. 2019, 224, 105742. [Google Scholar] [CrossRef]
- Ahmad, N.; Jiang, Z.; Zhang, L.; Hussain, I.; Yang, X. Insights on phytohormonal crosstalk in plant response to nitrogen stress: A focus on plant root growth and development. Int. J. Mol. Sci. 2023, 24, 3631. [Google Scholar] [CrossRef]
- Li, G.H.; Zhao, B.; Dong, S.T.; Zhang, J.W.; Liu, P.; Ren, B.Z.; Lu, D.L.; Lu, W.P. Morphological and physiological characteristics of maize roots in response to controlled-release urea under different soil moisture conditions. Agron. J. 2019, 111, 1849–1864. [Google Scholar] [CrossRef]
- Fang, H.; Qin, W.; Wang, L.; Zhang, M.; Yang, X. Solar brightening/dimming over China’s Mainland: Effects of atmospheric aerosols, anthropogenic emissions, and meteorological conditions. Remote Sens. 2021, 13, 88. [Google Scholar] [CrossRef]
- Cui, Z.; Chen, X.; Miao, Y.; Zhang, F.; Sun, Q.; Schroder, J.; Zhang, H.; Li, J.; Shi, L.; Xu, J.; et al. On-farm evaluation of the improved soil Nmin–based nitrogen management for summer maize in North China Plain. Agron. J. 2008, 100, 517–525. [Google Scholar] [CrossRef]
- Yang, H.; Dong, B.; Wang, Y.; Qiao, Y.; Shi, C.; Jin, L.; Liu, M. Photosynthetic base of reduced grain yield by shading stress during the early reproductive stage of two wheat cultivars. Sci. Rep. 2020, 10, 14353. [Google Scholar] [CrossRef] [PubMed]
- Li, S.; Yang, N.; Chen, L. Paraffin section observation of flower bud differentiation of Chimonanthus praecox in Kunming and comparison of the differentiation processes in different regions, China. Hortic. Plant J. 2022, 8, 221–229. [Google Scholar] [CrossRef]
- Liu, Z.; Zhu, K.L.; Dong, S.T.; Liu, P.; Zhao, B.; Zhang, J.W. Effects of integrated agronomic practices management on root growth and development of summer maize. Eur. J. Agron. 2017, 84, 140–151. [Google Scholar] [CrossRef]
- Aguirrezabal, L.; Pellerin, S.; Tardieu, F. Carbon nutrition, root branching and elongation: Can the present state of knowledge allow a predictive approach at a whole-plant level? Environ. Exp. Bot. 1993, 33, 121–130. [Google Scholar] [CrossRef]
- Yu, Y.; Qian, C.; Gu, W.; Li, C. Responses of root characteristic parameters and plant dry matter accumulation, distribution and transportation to nitrogen levels for spring maize in Northeast China. Agriculture 2021, 11, 308. [Google Scholar] [CrossRef]
- Wang, X.; Li, J.; Yang, X.; Wang, B.; Gu, W.; Wang, Y. Effects of carbon-based fertilizer on maize root morphology, root bleeding rate and components in Northeast China. Agronomy 2023, 13, 814. [Google Scholar] [CrossRef]
- Noguchi, A.; Kageyama, M.; Shinmachi, F.; Schmidhalter, U.; Hasegawa, I. Potential for using plant xylem sap to evaluate inorganic nutrient availability in soil. Soil Sci. Plant Nutr. 2005, 51, 333–341. [Google Scholar] [CrossRef]
- Morita, S.; Okamoto, M.; Abe, J.; Yamagishi, J. Bleeding rate of field-grown maize with reference to root system development. Jpn. J. Crop Sci. 2000, 69, 80–85. [Google Scholar] [CrossRef]
- Gao, J.; Shi, J.; Dong, S.; Liu, P.; Zhao, B.; Zhang, J. Grain yield and root characteristics of summer maize (Zea mays L.) under shade stress conditions. J. Agron. Crop Sci. 2017, 203, 562–573. [Google Scholar] [CrossRef]
- Jia, Q.; Chen, K.; Chen, Y.; Ali, S.; Manzoor, S.; Sohail, A.; Fahad, S. Mulch covered ridges affect grain yield of maize through regulating root growth and root-bleeding sap under simulated rainfall conditions. Soil Tillage Res. 2018, 175, 101–111. [Google Scholar] [CrossRef]
- Comas, L.H.; Becker, S.R.; Cruz, V.M.; Byrne, P.F.; Dierig, D.A. Root traits contributing to plant productivity under drought. Front. Plant Sci. 2013, 4, 442. [Google Scholar] [CrossRef]
- Gruber, B.D.; Giehl, R.F.H.; Friedel, S.; von Wirén, N. Plasticity of the Arabidopsis root system under nutrient deficiencies. Plant Physiol. 2013, 163, 161–179. [Google Scholar] [CrossRef]
- Giehl, R.F.H.; von Wirén, N. Root nutrient foraging. Plant Physiol. 2014, 166, 509–517. [Google Scholar] [CrossRef]
- Chen, L.Q.; Qu, X.Q.; Hou, B.H.; Sosso, D.; Osorio, S.; Fernie, A.R.; Frommer, W.B. Understanding and manipulating sucrose phloem loading, unloading, metabolism, and signalling to enhance crop yield and food security. J. Exp. Bot. 2012, 63, 5635–5650. [Google Scholar] [CrossRef]
- Alonso, A.P.; Raymond, P.; Hernould, M.; Rondeau-Mouro, C.; de Graaf, A.; Chourey, P.S.; Lahaye, M.; Shachar-Hill, Y.; Rolin, D.; Dieuaide-Noubhani, M. A metabolic flux analysis to study the role of sucrose synthase in the regulation of the carbon partitioning in central metabolism in maize root tips. Metab. Eng. 2007, 9, 419–432. [Google Scholar] [CrossRef] [PubMed]
- Ainsworth, E.A.; Bush, D.R. Carbohydrate export from the leaf: A highly regulated process and target to enhance photosynthesis and productivity. Plant Physiol. 2011, 155, 64–69. [Google Scholar] [CrossRef] [PubMed]
- Tian, Q.; Chen, F.; Liu, J.; Zhang, F.; Mi, G. Inhibition of maize root growth by high nitrate supply is correlated with reduced IAA levels in roots. J. Plant Physiol. 2008, 165, 942–951. [Google Scholar] [CrossRef]
- Qin, S.; Zhang, Z.; Ning, T.; Ren, S.; Su, L.; Li, Z. Abscisic acid and aldehyde oxidase activity in maize ear leaf and grain relative to post-flowering photosynthetic capacity and grain filling rate under different water/nitrogen treatments. Plant Physiol. Biochem. 2013, 70, 69–80. [Google Scholar] [CrossRef]
- Kiba, T.; Kudo, T.; Kojima, M.; Sakakibara, H. Hormonal control of nitrogen acquisition: Roles of auxin, abscisic acid, and cytokinin. J. Exp. Bot. 2011, 62, 1399–1409. [Google Scholar] [CrossRef]
- Ma, W.; Li, J.; Qu, B.; He, X.; Zhao, X.; Li, B.; Fu, X.; Tong, Y. Auxin biosynthetic gene TAR2 is involved in low nitrogen-mediated reprogramming of root architecture in Arabidopsis. Plant J. 2014, 78, 70–79. [Google Scholar] [CrossRef]
- Walch-Liu, P.; Ivanov, I.I.; Filleur, S.; Gan, Y.; Remans, T.; Forde, B.G. Nitrogen regulation of root branching. Ann. Bot. 2006, 97, 875–881. [Google Scholar] [CrossRef] [PubMed]
- Rook, F.; Corke, F.; Card, R.; Munz, G.; Smith, C.; Bevan, M.W. Impaired sucrose-induction mutants reveal the modulation of sugar-induced starch biosynthetic gene expression by abscisic acid signaling. Plant J. 2001, 26, 421–433. [Google Scholar] [CrossRef] [PubMed]
- Song, H.X.; Li, S.X. Effects of water and N supply on maize bleeding sap and its nutrient contents. Plant Nutr. Fertil. Sci. 2004, 10, 574–578. [Google Scholar] [CrossRef]
- Puiatti, M.; Sodek, L. Waterlogging affects nitrogen transport in the xylem of soybean. Plant Physiol. Biochem. 1999, 37, 767–773. [Google Scholar] [CrossRef]
- Tegeder, M.; Masclaux-Daubresse, C. Source and sink mechanisms of nitrogen transport and use. New Phytol. 2018, 217, 35–53. [Google Scholar] [CrossRef] [PubMed]
- Konishi, N.; Ishiyama, K.; Matsuoka, K.; Maru, I.; Hayakawa, T.; Yamaya, T.; Kojima, S. NADH-dependent glutamate synthase plays a crucial role in assimilating ammonium in the Arabidopsis root. Physiol. Plant. 2014, 152, 138–151. [Google Scholar] [CrossRef]
- Zhang, J.; Wang, Y.; Zhao, Y.; Zhang, Y.; Zhang, J.; Ma, H.; Han, Y. Transcriptome analysis reveals nitrogen deficiency induced alterations in leaf and root of three cultivars of potato (Solanum tuberosum L.). PLoS ONE 2020, 15, e0240662. [Google Scholar] [CrossRef]
- Prinsi, B.; Espen, L. Mineral nitrogen sources differently affect root glutamine synthetase isoforms and amino acid balance among organs in maize. BMC Plant Biol. 2015, 15, 96. [Google Scholar] [CrossRef]
- Han, M.; Zhang, C.; Suglo, P.; Sun, S.; Wang, M.; Su, T. L-Aspartate: An essential metabolite for plant growth and stress acclimation. Molecules 2021, 26, 1887. [Google Scholar] [CrossRef]
- Murchie, E.H.; Ferrario-Méry, S.; Valadier, M.H.; Foyer, C.H. Short-term nitrogen-induced modulation of phosphoenolpyruvate carboxylase in tobacco and maize leaves. J. Exp. Bot. 2000, 51, 1349–1356. [Google Scholar] [CrossRef]
- Antunes, A.P.; Hibberd, J.M.; Muench, D.G. Nitrogen stress and the expression of asparagine synthetase in roots and nodules of soybean (Glycine max). Physiol. Plant. 2008, 133, 736–743. [Google Scholar] [CrossRef]
- Good, A.G.; Johnson, S.J.; De Pauw, M.; Carroll, R.T.; Savidov, N.; Vidmar, J.; Lu, Z.; Taylor, G.; Stroeher, V. Engineering nitrogen use efficiency with alanine aminotransferase. Can. J. Bot. 2007, 85, 252–262. [Google Scholar] [CrossRef]
- Won, C.; Shen, X.; Mashiguchi, K.; Zheng, Z.; Dai, X.; Cheng, Y.; Kasahara, H.; Kamiya, Y.; Chory, J.; Zhao, Y. Conversion of tryptophan to indole-3-acetic acid by TRYPTOPHAN AMINOTRANSFERASES OF ARABIDOPSIS and YUCCA proteins. Proc. Natl. Acad. Sci. USA 2011, 108, 18518–18523. [Google Scholar] [CrossRef] [PubMed]
- Tiwari, J.K.; Devi, S.; Buckseth, T.; Ali, N.; Singh, R.K.; Zinta, R.; Dua, V.K.; Chakrabarti, S.K. Precision phenotyping of contrasting potato (Solanum tuberosum L.) varieties in a novel aeroponics system for improving nitrogen use efficiency: In search of key traits and genes. J. Integr. Agric. 2020, 19, 51–61. [Google Scholar] [CrossRef]
- Li, M.; Guo, R.; Jiao, Y.; Jin, X.; Zhang, H.; Shi, L. Comparison of salt tolerance in Soja based on metabolomics of seedling roots. Front. Plant Sci. 2017, 8, 1101. [Google Scholar] [CrossRef]
- Zimmermann, S.E.; Benstein, R.M.; Flores-Tornero, M.; Blau, S.; Anoman, A.D.; Rosa-Téllez, S.; Gerlich, S.C.; Salem, M.A.; Alseekh, S.; Kopriva, S.; et al. The phosphorylated pathway of serine biosynthesis links plant growth with nitrogen metabolism. Plant Physiol. 2021, 186, 1487–1506. [Google Scholar] [CrossRef]
- Maqbool, S.; Hassan, M.A.; Xia, X.; York, L.M.; Rasheed, A.; He, Z. Root system architecture in cereals: Progress, challenges, and perspective. Plant J. 2022, 110, 23–48. [Google Scholar] [CrossRef] [PubMed]
Disclaimer/Publisher’s Note: The statements, opinions and data contained in all publications are solely those of the individual author(s) and contributor(s) and not of MDPI and/or the editor(s). MDPI and/or the editor(s) disclaim responsibility for any injury to people or property resulting from any ideas, methods, instructions or products referred to in the content. |
© 2025 by the authors. Licensee MDPI, Basel, Switzerland. This article is an open access article distributed under the terms and conditions of the Creative Commons Attribution (CC BY) license (https://creativecommons.org/licenses/by/4.0/).







