Harmful Risk of Bioaerosol Pollution at Major Indoor Sites of a Summer Campus in Guilin City
Abstract
1. Introduction
2. Materials and Methods
2.1. Sampling Sites
2.2. Sampling and Analytical Methods
- (1)
- Sample DNA purification. Sample gDNA purification was performed using the Zymo Research BIOMICS DNA Microprep Kit (Cat# D4301). gDNA integrity was detected using 0.8% agarose electrophoresis, followed by nucleic acid concentration detection (PicoGreen dye method) using a Tecan F200.
- (2)
- PCR amplification. According to the sequenced region, specific primers with index sequences were synthesized to amplify the 16S rDNA V4 region of the samples, and the amplification primer sequences were as follows: Primer5′-3′: 515F (5′-GTGYCAGCMGCCGCGGTAA-3′) and 806R (5′- GGACTACHVGGGTWTCTAAT-3′).
- (3)
- PCR product detection, purification, and quantification. PCR products were mixed with a 6-fold sampling buffer, followed by the electrophoretic detection of the target fragments using a 2% agarose gel. Samples that passed the assay were taken for the recovery of the destination bands, and the recovery was performed using Zymoclean Gel Recovery Kit (D4008); quantification was performed using Qubit@ 2.0 Fluorometer (Thermo Scientific); and, finally, equimolar amounts were mixed.
- (4)
- Library construction. Library construction was performed using the NEBNext Ultra II DNA Library Prep Kit for Illumina (NEB#E7645L) from NEW ENGLAND BioLabs.
- (5)
- High-throughput sequencing. PE250 sequencing was used, and the sequencing kit was Hiseq Rapid SBS Kit v2 (FC-402-4023 500 Cycle) for Illumina.
2.3. Statistical Analysis
3. Results and Discussion
3.1. Bioaerosol Concentrations in Indoor Environments
3.2. Bioaerosol Particle Size Distribution Characteristics
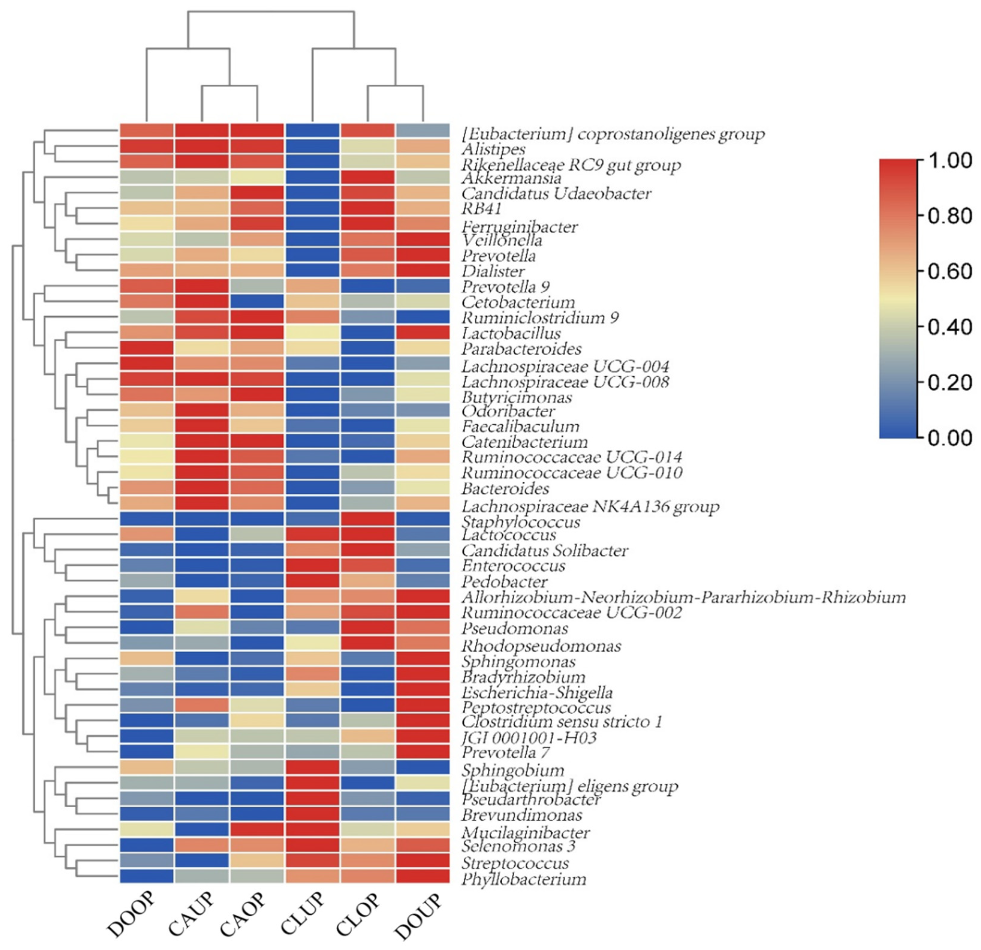
3.3. Bioaerosol Bacterial Community Structure
3.4. Analysis of the Bacterial Community Structure of Bioaerosols of Different Particle Sizes
4. Conclusions
Author Contributions
Funding
Institutional Review Board Statement
Informed Consent Statement
Data Availability Statement
Conflicts of Interest
Nomenclature
| UP | the periods of few personnel activities | 
| OP | the periods of personnel activities | 
| CFU | colony-forming units | 
| IAQ | indoor air quality | 
| WHO | the World Health Organization | 
| CLUP | the classroom during periods of few personnel activities | 
| CLOP | the classroom during periods of personnel activities | 
| DOUP | the dormitory during periods of few personnel activities | 
| DOOP | the dormitory during periods of personnel activities | 
| CAUP | the canteen during periods of few personnel activities | 
| CAOP | the canteen during periods of personnel activities | 
References
- Zhang, X.; Li, H. Feasibility Analysis for Control of Bioaerosol Concentration at Indoor Corner via Airflow from Ventilation Outlet with Energy Optimization. J. Clean. Prod. 2020, 248, 119289. [Google Scholar] [CrossRef]
- Kim, K.-H.; Kabir, E.; Jahan, S.A. Airborne Bioaerosols and Their Impact on Human Health. J. Environ. Sci. 2018, 67, 23–35. [Google Scholar] [CrossRef]
- Heo, K.J.; Lim, C.E.; Kim, H.B.; Lee, B.U. Effects of Human Activities on Concentrations of Culturable Bioaerosols in Indoor Air Environments. J. Aerosol Sci. 2017, 104, 58–65. [Google Scholar] [CrossRef]
- Nazaroff, W.W. Indoor Bioaerosol Dynamics. Indoor Air 2016, 26, 61–78. [Google Scholar] [CrossRef]
- Heyder, J.; Gebhart, J.; Rudolf, G.; Schiller, C.F.; Stahlhofen, W. Deposition of Particles in the Human Respiratory Tract in the Size Range 0.005–15 Μm. J. Aerosol Sci. 1986, 17, 811–825. [Google Scholar] [CrossRef]
- Jo, W.-K.; Seo, Y.-J. Indoor and Outdoor Bioaerosol Levels at Recreation Facilities, Elementary Schools, and Homes. Chemosphere 2005, 61, 1570–1579. [Google Scholar] [CrossRef]
- Jabeen, R.; Kizhisseri, M.I.; Mayanaik, S.N.; Mohamed, M.M. Bioaerosol Assessment in Indoor and Outdoor Environments: A Case Study from India. Sci. Rep. 2023, 13, 18066. [Google Scholar] [CrossRef]
- Mosalaei, S.; Amiri, H.; Rafiee, A.; Abbasi, A.; Baghani, A.N.; Hoseini, M. Assessment of Fungal Bioaerosols and Particulate Matter Characteristics in Indoor and Outdoor Air of Veterinary Clinics. J. Environ. Health Sci. Eng. 2021, 19, 1773–1780. [Google Scholar] [CrossRef]
- van Drooge, B.L.; Rivas, I.; Querol, X.; Sunyer, J.; Grimalt, J.O. Organic Air Quality Markers of Indoor and Outdoor PM2.5 Aerosols in Primary Schools from Barcelona. Int. J. Environ. Res. Public Health 2020, 17, 3685. [Google Scholar] [CrossRef]
- Humbal, C.; Gautam, S.; Trivedi, U. A Review on Recent Progress in Observations, and Health Effects of Bioaerosols. Environ. Int. 2018, 118, 189–193. [Google Scholar] [CrossRef]
- Zemouri, C.; de Soet, H.; Crielaard, W.; Laheij, A. A Scoping Review on Bio-Aerosols in Healthcare and the Dental Environment. PLoS ONE 2017, 12, e0178007. [Google Scholar] [CrossRef]
- Mbareche, H.; Morawska, L.; Duchaine, C. On the Interpretation of Bioaerosol Exposure Measurements and Impacts on Health. J. Air Waste Manag. Assoc. 2019, 69, 789–804. [Google Scholar] [CrossRef]
- Nair, A.T. Bioaerosols in the Landfill Environment: An Overview of Microbial Diversity and Potential Health Hazards. Aerobiologia 2021, 37, 185–203. [Google Scholar] [CrossRef]
- Wu, C.; Xu, B.; Shi, S.; Zhao, B. Time-Activity Pattern Observatory from Mobile Web Logs. Int. J. Embed. Syst. 2015, 7, 71. [Google Scholar] [CrossRef]
- Xie, Y.; Fajardo, O.A.; Yan, W.; Zhao, B.; Jiang, J. Six-Day Measurement of Size-Resolved Indoor Fluorescent Bioaerosols of Outdoor Origin in an Office. Particuology 2017, 31, 161–169. [Google Scholar] [CrossRef]
- Narayanan, S.R.; Yang, S. Airborne Transmission of Virus-Laden Aerosols inside a Music Classroom: Effects of Portable Purifiers and Aerosol Injection Rates. Phys. Fluids 2021, 33, 033307. [Google Scholar] [CrossRef]
- Marcovecchio, F.; Perrino, C. Bioaerosol Contribution to Atmospheric Particulate Matter in Indoor University Environments. Sustainability 2021, 13, 1149. [Google Scholar] [CrossRef]
- Brągoszewska, E.; Biedroń, I.; Mainka, A. Microbiological Air Quality in a Highschool Gym Located in an Urban Area of Southern Poland—Preliminary Research. Atmosphere 2020, 11, 797. [Google Scholar] [CrossRef]
- Brauer, M.; Hrubá, F.; Mihalíková, E.; Fabiánová, E.; Miskovic, P.; Plziková, A.; Lendacká, M.; Vandenberg, J.; Cullen, A. Personal Exposure to Particles in Banská Bystrica, Slovakia. J. Expo. Anal. Environ. Epidemiol. 2000, 10, 478–487. [Google Scholar] [CrossRef]
- Zavieh, F.S.; Mohammadi, M.J.; Vosoughi, M.; Abazari, M.; Raesee, E.; Fazlzadeh, M.; Geravandi, S.; Behzad, A. Assessment of Types of Bacterial Bio-Aerosols and Concentrations in the Indoor Air of Gyms. Environ. Geochem. Health 2021, 43, 2165–2173. [Google Scholar] [CrossRef]
- Macedo, A.; Magalhães, O.; Brito, A.; Mayan, O. Characterization of Indoor Environmental Quality in Primary Schools in Maia: A Portuguese Case Study. Hum. Ecol. Risk Assess. Int. J. 2013, 19, 126–136. [Google Scholar] [CrossRef]
- Karimpour Roshan, S.; Godini, H.; Nikmanesh, B.; Bakhshi, H.; Charsizadeh, A. Study on the Relationship between the Concentration and Type of Fungal Bio-Aerosols at Indoor and Outdoor Air in the Children’s Medical Center, Tehran, Iran. Environ. Monit. Assess. 2019, 191, 48. [Google Scholar] [CrossRef]
- Lenart-Boroń, A.; Drab, D.; Chrobak, J. Microbiological Aerosol, Particulate Matter Concentrations and Antibiotic Resistant Staphylococcus Spp. in the Premises of Poland’s Oldest Agricultural School. Atmosphere 2021, 12, 934. [Google Scholar] [CrossRef]
- Zhang, G.; Li, Y.; Song, Z.; Hao, Y. Population Characteristics and Source Analysis of Microorganisms in a Regularly Disinfected Library. Indoor Built Environ. 2022, 31, 2007–2016. [Google Scholar]
- Kallawicha, K.; Chao, H.J.; Kotchasatan, N. Bioaerosol Levels and the Indoor Air Quality of Laboratories in Bangkok Metropolis. Aerobiologia 2019, 35, 1–14. [Google Scholar] [CrossRef]
- Chen, H.H.; Lin, T.S.; Lin, C.S.; Hung, H.F. Characteristics of Bioaerosols in Kindergarten Classrooms in Miaoli City. In Proceedings of the ISEE 2023: 35th Annual Conference of the International Society of Environmental Epidemiology, Kaohsiung, Taiwan, 17–21 September 2023; ISEE Conference Abstracts. Volume 2023. [Google Scholar] [CrossRef]
- Kadaifciler, D.G. Bioaerosol Assessment in the Library of Istanbul University and Fungal Flora Associated with Paper Deterioration. Aerobiologia 2017, 33, 151–166. [Google Scholar] [CrossRef]
- Castro, A.; Calvo, A.I.; Alves, C.; Alonso-Blanco, E.; Coz, E.; Marques, L.; Nunes, T.; Fernández-Guisuraga, J.M.; Fraile, R. Indoor Aerosol Size Distributions in a Gymnasium. Sci. Total Environ. 2015, 524–525, 178–186. [Google Scholar] [CrossRef]
- Bhangar, S.; Huffman, J.A.; Nazaroff, W.W. Size-Resolved Fluorescent Biological Aerosol Particle Concentrations and Occupant Emissions in a University Classroom. Indoor Air 2014, 24, 604–617. [Google Scholar] [CrossRef]
- Su, C.; Lau, J.; Gibbs, S.G. Student Absenteeism and the Comparisons of Two Sampling Procedures for Culturable Bioaerosol Measurement in Classrooms with and without Upper Room Ultraviolet Germicidal Irradiation Devices. Indoor Built Environ. 2016, 25, 551–562. [Google Scholar] [CrossRef]
- Yang, Z.; Chen, L.-A.; Yang, C.; Gu, Y.; Cao, R.; Zhong, K. Portable Ultrasonic Humidifier Exacerbates Indoor Bioaerosol Risks by Raising Bacterial Concentrations and Fueling Pathogenic Genera. Indoor Air 2022, 32, e12964. [Google Scholar] [CrossRef]
- Huang, Z.; Yu, X.; Liu, Q.; Maki, T.; Alam, K.; Wang, Y.; Xue, F.; Tang, S.; Du, P.; Dong, Q.; et al. Bioaerosols in the Atmosphere: A Comprehensive Review on Detection Methods, Concentration and Influencing Factors. Sci. Total Environ. 2024, 912, 168818. [Google Scholar] [CrossRef]
- Nasir, Z.A.; Colbeck, I. Winter Time Concentrations and Size Distribution of Bioaerosols in Different Residential Settings in the UK. Water Air Soil Pollut. 2012, 223, 5613–5622. [Google Scholar] [CrossRef]
- Li, J.; Wan, M.P.; Schiavon, S.; Tham, K.W.; Zuraimi, S.; Xiong, J.; Fang, M.; Gall, E. Size-Resolved Dynamics of Indoor and Outdoor Fluorescent Biological Aerosol Particles in a Bedroom: A One-Month Case Study in Singapore. Indoor Air 2020, 30, 942–954. [Google Scholar] [CrossRef]
- Brągoszewska, E.; Biedroń, I. Efficiency of Air Purifiers at Removing Air Pollutants in Educational Facilities: A Preliminary Study. Front. Environ. Sci. 2021, 9, 709718. [Google Scholar] [CrossRef]
- Núñez, A.; García, A.M. Effect of the Passive Natural Ventilation on the Bioaerosol in a Small Room. Build. Environ. 2022, 207, 108438. [Google Scholar] [CrossRef]
- Lee, B.G.; Yang, J.I.; Kim, E.; Geum, S.W.; Park, J.; Yeo, M. Investigation of Bacterial and Fungal Communities in Indoor and Outdoor Air of Elementary School Classrooms by 16S rRNA Gene and ITS Region Sequencing. Indoor Air 2021, 31, 1553–1562. [Google Scholar] [CrossRef]
- Zhou, Y.; Lai, Y.; Tong, X.; Leung, M.H.Y.; Tong, J.C.K.; Ridley, I.A.; Lee, P.K.H. Airborne Bacteria in Outdoor Air and Air of Mechanically Ventilated Buildings at City-Scale in Hong Kong across Seasons. Environ. Sci. Technol. 2020, 54, 11732–11743. [Google Scholar] [CrossRef]
- Degois, J.; Simon, X.; Clerc, F.; Bontemps, C.; Leblond, P.; Duquenne, P. One-Year Follow-up of Microbial Diversity in Bioaerosols Emitted in a Waste Sorting Plant in France. Waste Manag. 2021, 120, 257–268. [Google Scholar] [CrossRef]
- Liu, M.; Nobu, M.K.; Ren, J.; Jin, X.; Hong, G.; Yao, H. Bacterial Compositions in Inhalable Particulate Matters from Indoor and Outdoor Wastewater Treatment Processes. J. Hazard. Mater. 2020, 385, 121515. [Google Scholar] [CrossRef]
- Pollegioni, P.; Mattioni, C.; Ristorini, M.; Occhiuto, D.; Canepari, S.; Korneykova, M.V.; Gavrichkova, O. Diversity and Source of Airborne Microbial Communities at Differential Polluted Sites of Rome. Atmosphere 2022, 13, 224. [Google Scholar] [CrossRef]
- Cheng, X.; Xiang, X.; Yun, Y.; Wang, W.; Wang, H.; Bodelier, P.L.E. Archaea and Their Interactions with Bacteria in a Karst Ecosystem. Front. Microbiol. 2023, 14, 1068595. [Google Scholar] [CrossRef]
- Jia, A.; Yancheng, L.; Yang, L.; Xiong, Z.; Jiang, L.; Aijiang, Y. Study on Microbes and Antibiotic Resistance Genes in Karst Primitive Mountain Marshes—A Case Study of Niangniang Mountain in Guizhou, China. Ecotoxicol. Environ. Saf. 2022, 247, 114210. [Google Scholar] [CrossRef]
- Hanson, B.; Zhou, Y.; Bautista, E.J.; Urch, B.; Speck, M.; Silverman, F.; Muilenberg, M.; Phipatanakul, W.; Weinstock, G.; Sodergren, E.; et al. Characterization of the Bacterial and Fungal Microbiome in Indoor Dust and Outdoor Air Samples: A Pilot Study. Environ. Sci. Process. Impacts 2016, 18, 713–724. [Google Scholar] [CrossRef]
- Houtman, T.A.; Eckermann, H.A.; Smidt, H.; De Weerth, C. Gut Microbiota and BMI throughout Childhood: The Role of Firmicutes, Bacteroidetes, and Short-Chain Fatty Acid Producers. Sci. Rep. 2022, 12, 3140. [Google Scholar] [CrossRef]
- Mariat, D.; Firmesse, O.; Levenez, F.; Guimarăes, V.; Sokol, H.; Doré, J.; Corthier, G.; Furet, J.-P. The Firmicutes/Bacteroidetes Ratio of the Human Microbiota Changes with Age. BMC Microbiol. 2009, 9, 123. [Google Scholar] [CrossRef]
- Oliva, G.G.J.; Itzel, L.O.I.; Lizeth, R.M.I.; Alejandra, M.H.; Antonio, E.F.J.; Claudia, M.Y. Relationship Among Blastocystis, the Firmicutes/Bacteroidetes Ratio and Chronic Stress in Mexican University Students. Curr. Microbiol. 2022, 79, 72. [Google Scholar] [CrossRef]
- Zhang, S.; Liang, Z.; Wang, X.; Ye, Z.; Li, G.; An, T. Bioaerosols in an Industrial Park and the Adjacent Houses: Dispersal between Indoor/Outdoor, the Impact of Air Purifier, and Health Risk Reduction. Environ. Int. 2023, 172, 107778. [Google Scholar] [CrossRef]
- Ruiz-Gil, T.; Acuña, J.J.; Fujiyoshi, S.; Tanaka, D.; Noda, J.; Maruyama, F.; Jorquera, M.A. Airborne Bacterial Communities of Outdoor Environments and Their Associated Influencing Factors. Environ. Int. 2020, 145, 106156. [Google Scholar] [CrossRef]
- Mishra, A.K.; Gimenez, G.; Lagier, J.-C.; Robert, C.; Raoult, D.; Fournier, P.-E. Genome Sequence and Description of Alistipes Senegalensis Sp. Nov. Stand. Genom. Sci. 2012, 6, 304–314. [Google Scholar] [CrossRef]
- Porter, N.T.; Luis, A.S.; Martens, E.C. Bacteroides Thetaiotaomicron. Trends Microbiol. 2018, 26, 966–967. [Google Scholar] [CrossRef]
- Lara-Taranchenko, Y.; Corona, P.S.; Rodríguez-Pardo, D.; Salmerón-Menéndez, P.; Ciurans, M.V.; García-Martínez, M.C.; Calderer, L.C. Prosthetic Joint Infection Caused by an Atypical Gram-Negative Bacilli: Odoribactersplanchnicus. Anaerobe 2023, 82, 102740. [Google Scholar] [CrossRef]
- Shin, Y.; Lee, B.-H.; Lee, K.-E.; Park, W. Pseudarthrobacter Psychrotolerans Sp. Nov., a Cold-Adapted Bacterium Isolated from Antarctic Soil. Int. J. Syst. Evol. Microbiol. 2020, 70, 6106–6114. [Google Scholar] [CrossRef]
- Meadow, J.F.; Altrichter, A.E.; Kembel, S.W.; Kline, J.; Mhuireach, G.; Moriyama, M.; Northcutt, D.; O’Connor, T.K.; Womack, A.M.; Brown, G.Z.; et al. Indoor Airborne Bacterial Communities Are Influenced by Ventilation, Occupancy, and Outdoor Air Source. Indoor Air 2014, 24, 41–48. [Google Scholar] [CrossRef]
- Shin, S.-K.; Kim, J.; Ha, S.; Oh, H.-S.; Chun, J.; Sohn, J.; Yi, H. Metagenomic Insights into the Bioaerosols in the Indoor and Outdoor Environments of Childcare Facilities. PLoS ONE 2015, 10, e0126960. [Google Scholar] [CrossRef]
- Kuo, V.; Shoemaker, W.R.; Muscarella, M.E.; Lennon, J.T. Whole-Genome Sequence of the Soil Bacterium Micrococcus Sp. KBS0714. Genome Announc. 2017, 5, e00697-17. [Google Scholar] [CrossRef]
- Luca, F.; Donatella, C.; Antonio, Z.; Filomena, L.; Aurelio, B.S.; Laura, S.; Andrés, S.; Serge, C.; Monica, B. Comparison of Sunlight-AOPs for Levofloxacin Removal: Kinetics, Transformation Products, and Toxicity Assay on Escherichia coli and Micrococcus flavus. Environ. Sci. Pollut. Res. Int. 2022, 29, 58201–58211. [Google Scholar] [CrossRef]
- Chen, H.; Liu, Y.; Huang, K.; Yang, B.; Zhang, Y.; Yu, Z.; Wang, J. Fecal Microbiota Dynamics and Its Relationship to Diarrhea and Health in Dairy Calves. J. Anim. Sci. Biotechnol. 2022, 13, 132. [Google Scholar] [CrossRef]
- Davies, M.; Galazzo, G.; van Hattem, J.M.; Arcilla, M.S.; Melles, D.C.; de Jong, M.D.; Schultsz, C.; Wolffs, P.; McNally, A.; Schaik, W.V.; et al. Enterobacteriaceae and Bacteroidaceae Provide Resistance to Travel-Associated Intestinal Colonization by Multi-Drug Resistant Escherichia coli. Gut Microbes 2022, 14, 2060676. [Google Scholar] [CrossRef]
- Vacca, M.; Celano, G.; Calabrese, F.M.; Portincasa, P.; Gobbetti, M.; De Angelis, M. The Controversial Role of Human Gut Lachnospiraceae. Microorganisms 2020, 8, 573. [Google Scholar] [CrossRef]
- Odeberg, G.; Bläckberg, A.; Sunnerhagen, T. Infection or Contamination with Rothia, Kocuria, Arthrobacter and Pseudoglutamicibacter—A Retrospective Observational Study of Non-Micrococcus Micrococcaceae in the Clinic. J. Clin. Microbiol. 2023, 61, e01484-22. [Google Scholar] [CrossRef]
- Sassone-Corsi, M.; Nuccio, S.-P.; Liu, H.; Hernandez, D.; Vu, C.T.; Takahashi, A.A.; Edwards, R.A.; Raffatellu, M. Microcins Mediate Competition among Enterobacteriaceae in the Inflamed Gut. Nature 2016, 540, 280–283. [Google Scholar] [CrossRef]
- Hatayama, K.; Oikawa, Y.; Ito, H. Bacterial Community Structures in Air Conditioners Installed in Japanese Residential Buildings. Antonie Van Leeuwenhoek 2018, 111, 45–53. [Google Scholar] [CrossRef]
- Erb, S.; D’Mello-Guyett, L.; Malebo, H.M.; Njee, R.M.; Matwewe, F.; Ensink, J.; Hinic, V.; Widmer, A.; Frei, R. High Prevalence of ESBL-Producing E. coli in Private and Shared Latrines in an Informal Urban Settlement in Dar Es Salaam, Tanzania. Antimicrob. Resist. Infect. Control. 2018, 7, 3. [Google Scholar] [CrossRef]







| Parameters and Basic Description of Sampling Site | Classroom | Dormitory | Canteen | |
|---|---|---|---|---|
| Use | Classes | Rest | Meals | |
| Surface area, m2 | 70 | 30 | 1000 | |
| Installations | Table, chairs, fan | Table, chairs, toilet, air conditioner, fan | Table, chairs, air conditioner, fan | |
| Ventilation system | Windows open and fans running. | Windows closed and air conditioner running. | Windows closed and air conditioner running. | |
| Number of occupants | UP | 1–2 | 0–1 | 4–20 | 
| OP | 12–16 | 4–6 | 98–320 | |
| Temperature, °C | UP | 28.7 ± 1.2 | 29.1 ± 0.8 | 29.1 ± 1.5 | 
| OP | 31.0 ± 1.3 | 28.6 ± 1.7 | 27.8 ± 1.0 | |
| Relative humidity, % | UP | 79.4 ± 5.6 | 64.9 ± 3.7 | 67.3 ± 4.9 | 
| OP | 70.1 ± 5.3 | 53.7 ± 6.5 | 66.9 ± 4.9 | |
| Group Name | Chao 1 | Shannon | Simpson | PD | 
|---|---|---|---|---|
| CLUP | 1949.68 | 5.57 | 0.9795 | 157.89 | 
| CLOP | 2613.15 | 6.07 | 0.9795 | 202.74 | 
| DOUP | 2709.86 | 6.01 | 0.9831 | 208.95 | 
| DOOP | 2686.35 | 6.13 | 0.9918 | 204.24 | 
| CAUP | 3106.84 | 6.27 | 0.9936 | 223.57 | 
| CAOP | 2939.27 | 6.36 | 0.9942 | 221.74 | 
| Disclaimer/Publisher’s Note: The statements, opinions and data contained in all publications are solely those of the individual author(s) and contributor(s) and not of MDPI and/or the editor(s). MDPI and/or the editor(s) disclaim responsibility for any injury to people or property resulting from any ideas, methods, instructions or products referred to in the content. | 
© 2024 by the authors. Licensee MDPI, Basel, Switzerland. This article is an open access article distributed under the terms and conditions of the Creative Commons Attribution (CC BY) license (https://creativecommons.org/licenses/by/4.0/).
Share and Cite
Zhang, X.; Xu, W.; Liao, L.; Qin, A.; Mo, S.; Fan, Y. Harmful Risk of Bioaerosol Pollution at Major Indoor Sites of a Summer Campus in Guilin City. Atmosphere 2024, 15, 696. https://doi.org/10.3390/atmos15060696
Zhang X, Xu W, Liao L, Qin A, Mo S, Fan Y. Harmful Risk of Bioaerosol Pollution at Major Indoor Sites of a Summer Campus in Guilin City. Atmosphere. 2024; 15(6):696. https://doi.org/10.3390/atmos15060696
Chicago/Turabian StyleZhang, Xibiao, Wei Xu, Lei Liao, Aimiao Qin, Shengpeng Mo, and Yinming Fan. 2024. "Harmful Risk of Bioaerosol Pollution at Major Indoor Sites of a Summer Campus in Guilin City" Atmosphere 15, no. 6: 696. https://doi.org/10.3390/atmos15060696
APA StyleZhang, X., Xu, W., Liao, L., Qin, A., Mo, S., & Fan, Y. (2024). Harmful Risk of Bioaerosol Pollution at Major Indoor Sites of a Summer Campus in Guilin City. Atmosphere, 15(6), 696. https://doi.org/10.3390/atmos15060696
 
        

 
       