Abstract
In the new era of the vigorous development of digitalization and intelligence, digital technology has widely penetrated various fields. International authoritative standardization bodies, such as the International Organization for Standardization (ISO) and the International Electrotechnical Commission (IEC), proposed a timely new standard concept called Standards Machine Applicable, Readable, and Transferable (SMART) in order to meet this development trend. Its core feature is that the standard can be machine-readable, usable, understandable, and resolvable without human labor so as to achieve the goals of standard formulation, promotion, publicity, and implementation more effectively. Simultaneously, China’s standardization industry is responding to the strategic deployment of “new quality productivity” by actively promoting the digital development of standards and establishing standard information databases, standard formulation management systems, etc., which provide data support and a platform basis for applying new technologies. Advanced technologies such as big data, artificial intelligence, blockchain, and knowledge graphs can be combined with standardization to improve the efficiency of standard development, application accuracy, and implementation effects. To align with these trends, this study focuses on analyzing the responses of national and international standards in the field of urban sustainable development to the United Nations Sustainable Development Goals (UN-SDGs). This study proposes an innovative approach involving the application of knowledge graph technology to the standardization of urban sustainable development and establishing a response correlation between the indicator library for cities’ sustainable development (ILCSD) and SDGs. It also provides additional functions, such as the intelligent extraction of cities’ sustainable characteristic evaluation indicators and aided decision analysis, which greatly enhance the practicability and efficiency of the ILCSD as a technical tool. Based on knowledge graphs, this study analyzes the different responses of important standards in the field of urban sustainable development to the 17 SDGs, accurately identifies weak trends and gaps in standards, and provides a basis for improving the standardization system of urban sustainable development. Simultaneously, by comparing national and international standards and technologies, this study promotes the mutual recognition of standards, which can help China’s urban sustainable development work align with international standards. In addition, the process of establishing and maintaining knowledge graphs facilitates the continuous adoption of new standards through which the indicator library is automatically updated. Finally, in this study, we propose several inspirations for the standardization of urban sustainable development in China, such as an optimization standard system of benchmarking SDGs and a localization application of the original SDG indicators.
1. Introduction
1.1. Background and Significance
With the deepening of the global understanding of sustainable development issues, the United Nations 2030 Sustainable Development Goals (SDGs) have become the focus of all governments and international communities. As an important carrier of human social development, the sustainable development of cities directly affects the realization of global sustainable development goals. Therefore, the monitoring and evaluation of SDGs at the city level will not only help city managers to fully understand their own progress and shortcomings in sustainable development but also provide a scientific basis for the formulation and adjustment of urban sustainable development strategies so as to promote the timely realization of the global sustainable development goals.
In recent years, the standardization of urban sustainable development at home and abroad has made remarkable progress. Through the development and implementation of a series of urban sustainable development standards, the standardization and scientization of city management have been effectively promoted. Simultaneously, with the acceleration of global urbanization and the concept of sustainable development, the standardization of urban sustainable development has revealed the following trends: firstly, the standard system is constantly improving, including social, environmental, economic, cultural, governance, and infrastructure elements; secondly, the standard development process pays more attention to the participation and collaboration of stakeholders and promotes consensus formation; thirdly, the evaluation of the effective implementation of standards becomes a crucial factor to ensuring the effectiveness and sustainability of standards.
As an important economic and technological innovation force in the world, China has gradually increased its influence in the international standardization of urban sustainable development. At present, 33 standards of the International Organization for Standardization (ISO) Technical Committee of Sustainable Cities and Communities (ISO/TC 268) have been developed by China [1], accounting for 45% of all the 74 standards developed by ISO/TC 268 [1]. China has become one of the prominent countries involved in the international standardization of urban sustainable development. At the ISO/TC268 Plenary Meeting in 2021, the team of this study put forward a proposal to build an indicator library for cities’ sustainable development (ILCSD), which was unanimously agreed upon by the delegates. In recent years, based on the response analysis of domestic and international urban evaluation standards and SDGs, a method for constructing ILCSD has been developed, and more than 500 indicators have been collected [2]. An indicator database is being applied in several Chinese cities, laying a research foundation for the new standard proposal of the construction method and use guide of ILCSD. Simultaneously, in China, promoting SDGs at the city level has been given great importance as a national strategy. Since 2018, with the approval of the State Council of China, 11 cities, including Taiyuan, Guilin, and Shenzhen, have been awarded innovation demonstration zones of sustainable development and release annual reports every year [3], effectively improving China’s urban sustainable development capacity and integrating with international standards. The above cities have participated in the simultaneous testing of ISO standards developed by China, providing practical experience for sustainable urban development worldwide.
In addition, China’s standardization efforts are advancing digital transformation [4]. By building a standard information database, it comprehensively integrates all kinds of standard-related information, including multi-dimensional data resources such as international standards, national standards, industry standards, and local standards, covering detailed information such as technical content, the scope of application, and revision history of standards and providing rich and accurate data support for standardization. An efficient standard formulation management system has been established to realize the informatization, standardization, and intelligent management of the standard development process, and all aspects, from standard drafting, soliciting opinions, and reviewing to release, can be accurately controlled and efficiently coordinated in the system, greatly improving the efficiency and quality of standard development. These digital construction achievements have laid a solid platform foundation for the deep integration of knowledge graph technology and standardization. With the rich data resources of a standard information database, knowledge graph technology can provide in-depth insights into and visually present the correlations between standards, the knowledge structure of the technical field, and the mapping relationship between standards and industrial applications. Through the construction of standard knowledge graphs, the intelligent retrieval and recommendation of standard knowledge can be realized so as to provide more convenient and accurate services for standard users, help them quickly obtain required standard information, and deeply understand the internal logic and application scenarios between standards. Moreover, in the process of standard development, knowledge graph technology can assist experts in technical analysis and decision-making, visually display the status quo and development trend of standards in related technical fields, provide strong support for scientific and forward-looking new standards, and further promote the development of China’s standardization in the direction of intelligence and efficiency. These aspects can be used to better adapt to the needs of the digital transformation of the economy and society and provide strong support for industrial upgrading and innovative development.
With the rapid development of big data and artificial intelligence technology, knowledge graph technology, an emerging information processing technology, has shown great application potential and advantages in city management and standardization. Traditional benchmarking methods often have problems such as low efficiency and poor accuracy. At the same time, knowledge graph technology can realize the rapid retrieval and in-depth analysis of information by constructing a correlation network between entities so as to improve the efficiency and accuracy of benchmarking. In addition, knowledge graph technology can also intelligently assist decision-making, providing a scientific and reasonable basis for city managers.
In city management, knowledge graph technology has been widely used in city planning, traffic management, environmental monitoring, and many other aspects. By using the knowledge graphs in city management, the real-time monitoring and early warning of the city operation state can be realized, and the intelligent level of city management can be improved. In the field of standardization, knowledge graph technology also has broad application prospects. By constructing standard knowledge graphs, the rapid retrieval and comparative analysis of the standard content can be realized, and the efficiency and quality of the standard development and implementation can be improved.
In conclusion, this study combines the previous research basis of ILCSD based on SDGs, introduces knowledge graph technology into the standardization research field of urban sustainable development, and further explores and analyzes the response relationship between urban sustainable development standards and SDGs. This will not only help to improve the efficiency and accuracy of the benchmarking work but also provide theoretical support and practical guidance for the construction of a better scientific standard system for urban sustainable development.
1.2. Knowledge Graph Construction Technique
A knowledge graph is a semantic network graph that can describe everything in the real world and its correlation relations. The nodes in the graph represent entities, and the edges represent entity associations [5]. Currently, influential open knowledge atlas libraries include Wikidata [6], CN-DBpedia [7,8], and XLore [9]. Wikidata is based on Wikipedia web data, encyclopedia entries, web links, and fingerprints (which can identify the entry language and alias) as entities, combining different languages. Wikipedia helps users gain a more comprehensive understanding of the encyclopedia knowledge of structured data sets. In Wikidata, all data are available for users to download [6]. CN-DBpedia is a knowledge graph created by Fudan University based on entities and relationships from the Baidu Encyclopedia and extracted from the Chinese Encyclopedia. The entities in the graph include multiple vertical fields such as business, agriculture, science, and education. Users can request the triplet data of Chinese entities and their relationships through the interface provided by CN-DBpedia [7,8]. XLore is a multi-language knowledge graph launched by Tsinghua University, with data derived from encyclopedia knowledge, including Chinese, English, and French languages. The creation process involves structuring the knowledge text and then matching the structured data of different languages. XLore provides query ports for users to complete tasks such as instance retrieval and relationship detection [9].
Knowledge graph construction mainly involves entity extraction and relationship extraction [10]. Generally, entity extraction is conducted first. Then, the target of relationship extraction is determined based on the entity types obtained by them, and relationship extraction is performed.
Entity extraction, also known as named entity recognition, refers to a named entity [11] in which the names of people, specific objects, and places are extracted from the original corpus. From the perspective of technical implementation, entity extraction can be divided into rule-based methods, machine learning-based methods, and deep learning-based methods [12]. Among them, rule-based methods do not need already annotated corpus data, while machine learning algorithms and deep learning algorithms do.
In a rule-based method, the rules are made manually, and then text matching is used to extract the named entities according to the rules. The rules are based on some knowledge of the field. The disadvantage of the rule-based approach is that since the rules are specially tailored for a domain text, they have poor portability and require new domain knowledge. The advantage is that the rule-based approach can be used as the basis for the whole named entity identification work, providing the annotated training set corpus for the subsequent work. Bloomberg used rules to extract the names of dynasties and human names in an encyclopedia text related to the picture of the Riverside Scene at the Qingming Festival [13]. Yuxuan Qiang retrieved from the official website the attributes of the policy entity, like the policy release information, issuing date, issuing organization, issuing time, title, and policy text. Subsequently, these retrieved elements were utilized to construct a policy knowledge graph [14].
The machine learning method, based on extracting the text features of the training set data, can construct a model that can use the correspondence between features and entities for entity extraction. Common machine learning models include the Hidden Markov Model (HMM), Conditional Random Field (CRF), Support Vector Machine (SVM), and Maximum Entropy (ME) models. LIU et al. used CRF to achieve a named entity identification for Twitter data [15]. Using the n-gram statistical language model, Xiujuan Cao realized the extraction of long compound word terms in the policy text based on the characteristics of word frequency, degree of freedom, degree of solidification, and content-word value (C-value) [16].
The implementation steps of the deep learning method are divided into three steps. Firstly, the word vector technology transforms the text into a vector that can store semantic information based on the context connection. Then, the word vector is input into a deep neural network (DNN) to learn the context’s semantic features, generating the probability that each segment in the text belongs to a different entity label. Finally, the CRF is used to obtain the final annotation results of the text according to the dependence between different labels. Jian Li et al. used Bidirectional Encoder Representations from Transformers (BERTs) to change the text into a vector, a Bidirectional Long Short-Term Memory (BiLSTM) network extracted the context features, and CRF to perform the classification task. Finally, they realized entity extraction for graphene patent text [17].
Relationship extraction is based on finding the semantic relationship between entities, connecting entities, and transforming the text into graphs with entities as nodes and relationships as edges. Relationship extraction methods are mainly divided into template-based methods and supervised learning-based methods [18]. Template-based methods do not require already annotated corpora, while supervised-based learning methods require the corpus as a training set.
The template-based method is consistent with the implementation steps of the rule-based method in the entity. Firstly, the relationship template or framework is manually designed according to the characteristics of the text, and then it matches the relationship and extracts the relationship in the corpus. This method can be used for subsequent relationship extraction and is suitable for the domain-specific entity extraction of small-scale texts. Based on the ontology learning framework of Chinese non-taxonomic relations they designed, Chun Wen et al. realized relationship extraction for the automotive field data in the Sogou text classification corpus, which overcomes the drawback of the ordinary association rule method that it fails to obtain the specific names of non-taxonomic relations [19].
The method based on supervised learning is used to train classification models such as machine learning SVM and deep learning DNN. The input of traditional machine learning includes text features, such as text grammar, entity type, and the distance between entities. The input of the deep learning method is a word vector feature based on text generation. The final result of the model training is used to find the mapping of the features and relationships in the training set and extract the relationships from the text of the test set. Using the adapted BERT model, Yue Qi et al. extracted the relationships between entities and geological suitability for planting, such as geological and forestry types, and finally created the forestry knowledge graph [20].
Some scholars have also explored the application of knowledge graph technology in sustainable development. In order to explore the linkages between different perspectives on circular economy and sustainable development, Simamindra et al. used knowledge graph technology to store and normalize the data collected in relation to circular economy initiatives. Knowledge graph technology is able to capture semantically relevant information and map entities in text to Linked Open Data (LOD), such as Wikidata, during data processing, thus enriching the data content and providing important support for studying the relationship between circular economy initiatives and sustainable development [21]. Moreover, Androna et al. aimed to provide a unified storage and management platform for sustainable development-related data by developing a knowledge graph called SustainGraph, which is capable of integrating data from different sources (e.g., the Open API of international databases, Eurostat, Copernicus Program, Urban Knowledge Base, and others). To analyze the interrelationships of SDG indicators at different geographic scales and provide data support and decision-making bases for the formulation of sustainable development policies in order to promote the realization of the global sustainable development agenda [22]. The previous studies emphasized using knowledge graph technology to support research on the principles of sustainable development and policy-making via multi-source data integration. In contrast, the novelty of this research lies in focusing on urban sustainable practices and standardized technical methods and using knowledge graph technology for expression and in-depth analysis, filling the prior research gap in this specific application area.
2. Materials and Methods
2.1. Technical Workflow
In the new era of the vigorous development of digitalization and intelligence, digital technology has widely penetrated various fields. International authoritative standardization bodies, such as the International Organization for Standardization (ISO), the International Electrotechnical Commission (IEC), etc., in order to meet this development trend, proposed a timely new standard concept called Standards Machine Applicable, Readable, and Transferable (SMART) [23]. Its core feature is that the standard can be machine-readable, usable, understandable, and resolvable without human labor so as to achieve the goals of standard formulation, promotion, publicity, and implementation more effectively. Simultaneously, China’s standardization industry is responding to the strategic deployment of “new quality productivity” [24], actively promoting the digital development of standards, and establishing standard information databases, standard formulation management systems, etc., which provide data support and a platform basis for the application of new technologies. Advanced technologies such as big data, artificial intelligence, blockchain, and knowledge graphs can be combined with standardization to improve the efficiency of standard development, application accuracy, and implementation effects. To align with these trends, this study aims to promote the intelligent development of urban sustainable development standardization by applying knowledge graph technology. Specifically, this study aims to innovatively introduce knowledge graph technology into the standardization research field of urban sustainable development, scientifically grasp the standardization needs and standard vacancies, intelligently assist in determining the development direction of standards through the construction of an indicator library for cities’ sustainable development (ILCSD) and SDG-related networks, and provide strong standardization support for urban sustainable development.
In this study, knowledge graph technology is applied to build the correlation network between ILCSD and SDGs so as to realize the comprehensive combination and analysis of urban sustainable development standards and reveal the internal relations and rules between standards. The technical route is shown in Figure 1, which mainly includes the following steps: First, the relevant data of domestic and foreign standards and the monitoring and statistical methods of SDGs are collected and sorted; the mapping relationships of standard indicators based on SDGs are manually analyzed and established, and ILCSD is updated and improved. Second, knowledge graph technology is used to construct the correlation network between ILCSD and SDGs so as to provide the standard technical tool for sustainable level evaluation and improvement for the stakeholders of city management. Third, based on the knowledge graph network, machine intelligence is used to analyze standardization needs and standard vacancies and propose policy suggestions for future standard development to help enrich standards and expand the indicator library.
Figure 1.
The technical roadmap of this study.
2.2. Knowledge Graph Ontology Construction
2.2.1. Data Sources
To extensively collect standards, indicators, and data related to urban sustainable development at national and international levels, the guidelines established in the United Nations requirements for the 2030 SDGs, a series of national standards such as the China National Technical Committee of Urban Sustainable Development (SAC/TC 567) and international standards such as the International Organization for Standardization (ISO) Technical Committee of Sustainable Cities and Communities (ISO/TC 268) were used. The collected data were cleaned, classified, and sorted to ensure the quality and accuracy of the data. The data sources of this study mainly include the following three aspects:
- United Nations Global Monitoring Framework for Sustainable Development
In 2015, the 193 member states of the United Nations jointly adopted “Transforming our World: The 2030 Agenda for Sustainable Development” [25], setting out 17 goals for global sustainable development. The United Nations Global Monitoring Framework for Sustainable Development proposed in the agenda is a comprehensive and systematic three-level indicator system, including 17 Sustainable Development Goals, 169 sub-targets, and 232 specific indicators to ensure that national progress toward SDGs is effectively tracked and evaluated. This study uses the UN Global Monitoring Framework as a guide to accurately link the standard-sourced indicators with the SDG evaluation and monitoring system.
- 2.
- Conceptual model of city standardization
In 2022, in order to more objectively and comprehensively monitor the SDGs and track the implementation of the coordinated strategy of the New Urban Agenda (NUA), the United Nations Statistical Commission approved the implementation of the Global Urban Monitoring Framework (UMF), focusing on the five dimensions of economic, social, environmental, cultural, and governance to monitor the progress of the implementation of sustainable development at the city level. This is highly consistent with the overall layout of China’s “Five-in-One” plan. In addition, the Smart Community Infrastructures Sub-Technical Committee (SC1) of ISO/TC 268 took infrastructures as the hardware base to support urban development [26]. Based on this, the research team in this study proposed a framework model for urban standardization by integrating theories and policies related to urban sustainable development (see Figure 2). The model includes three levels from bottom to top: the bottom level is infrastructure, including city public infrastructure management and other hardware foundations; the middle level is the three pillars of sustainable development, namely, the economy (economic development, innovation, investment, etc.), society (government services, community-level public service, safety emergency, etc.), and the environment (including the ecological environment); the top level is culture (cultural protection, humanities, etc.) and governance (grassroots governance, administrative management, etc.). The above six elements of urban sustainable development are self-improved according to the plan-do-check-act (PDCA) process of urban sustainable development management system proposed by ISO 37101, “Sustainable development in communities—management system for sustainable development—requirements with guidance for use” [27], the core international standard for urban sustainable development. In urban sustainable development evaluation, different types of cities can choose different sustainable development realization paths according to their own resource endowments and development stages to build and evaluate sustainable cities around wisdom, resilience, low carbon, livability, etc. The model will serve as the basic framework for this study to guide the development and implementation of sustainability city standards.
Figure 2.
The framework model for urban standardization. The X-axis includes different stages throughout the whole life cycle (Planning, Construction, O&M, Transformation, and Recycling). The Y-axis refers to different aspects of sustainable cities, and the Z-axis indicates the different stages of the PDCA management process (Plan, Do, Check, and Act).
- 3.
- Indicator library for cities’ sustainable development (ILCSD)
In order to solve problems such as a weak connection between the existing cities’ evaluation standards and indicator systems at the national and international levels, insufficient response to SDGs, the overlapping of logical relations in indicator levels among multiple systems, and poor horizontal comparability due to differences in statistical parameters of indicators, the research team in this study proposed the construction and maintenance of an indicator library to support cities’ sustainable development based on SDGs. This proposal was endorsed and supported by the ISO/TC 268 Plenary Meeting in 2021. Currently, the evaluation standards of more than 16 major national and international cities have been sorted, and more than 500 high-quality indicators from the standards have been incorporated into the ILCSD, forming a dictionary that fully responds to the SDG three-level indicator system [2]. This has been applied to different evaluation measures such as livable cities, smart cities, safe and resilient cities, and park cities as a general technical tool. Based on the previous research results, this study will build a standard knowledge graph of urban sustainable development that fully responds to SDGs. As the research database, ILCSD is used to establish the correlation with SDGs. ILCSD will be continuously updated to continuously collect more standards, indicators, and data, including domestic and foreign standards and typical evaluation systems. This study selects nine typical standards that have been highly recognized in recent years and carried out urban evaluation from different measures of urban sustainable development as data sources, as shown in Table 1. Through the collation and analysis of these standards and indicators, knowledge graph users can grasp the overall picture of the status quo and problem diagnosis of urban sustainable development and provide data support for subsequent continuous improvement and standardization demand identification.
Table 1.
List of typical urban evaluation standards of urban sustainable development.
2.2.2. Data Processing
After manual sorting, an Excel table containing data from the United Nations Sustainable Development Goals (abbreviated SDGs in the table), the International Organization for Standardization (abbreviated ISO in the table), and China National Standard (abbreviated GB in the table) was obtained, as shown in Table A1 in Appendix A. After manual Excel sorting, four entities and their different relationships are summarized according to whether the database fields of “SDG goal”, “SDG target”, “SDG indicator”, and “ILCSD indicator” in each column of data are empty.
In Situation A, the data of the SDG target, SDG indicator, and ILCSD indicator fields are complete; that is, the ILCSD indicators have the same connotation or similar statistical methods as the original SDG indicators and can form a one-to-one or many-to-one response relationship (see Table 2 for details) in which entities and their relationships are shown in Table 3.
Table 2.
An example of the entities and their relationships in Situation A.
Table 3.
Entity–relationship types in Situation A.
In Situation B, there are no data on the SDG indicator field; that is, the ILCSD indicators correspond to the SDG goals and SDG targets (see Table 4 for details), and the entities and their relationships are shown in Table 5.
Table 4.
An example of the entities and their relationships in Situation B.
Table 5.
Entity–relationship types in Situation B.
In Situation C, there are no data on SDG target and SDG indicator fields; that is, the ILCSD indicators directly correspond to the SDG goals (see Table 6 for details), and the entities and their relationships are shown in Table 7.
Table 6.
An example of the entities and their relationships in Situation C.
Table 7.
Entity–relationship types in Situation C.
In Situation D, there are no data on the ILCSD indicator field; that is, the relevant standards of the source of ILCSD indicators do not respond to the corresponding SDG indicators, and there are still gaps in standards or indicators addressing this goal (see Table 8 for details). The entities and their relationships are shown in Table 9.
Table 8.
An example of the entities and their relationships in Situation D.
Table 9.
Entity–relationship types in Situation D.
2.2.3. Ontology Construction
Taking the above four cases into consideration, the ontology of the knowledge graph of urban sustainable development indicators based on SDGs is constructed. Figure 3 shows that the ontology includes entities and relationships.
Figure 3.
A schematic diagram of the entities and relationships. Situation A shows that these ILCSD indicators can map to all levels of SDG goals, targets and the original SDG indicators. Situation B shows that these ILCSD indicators can only map to the SDG goals and targets. Situation C shows that these ILCSD indicators can only map to the SDG goals. Situation D indicates that there is no relationship yet due to insufficient standards or indicators.
- Entity
Based on the information represented by the Excel header, nine types of entities can be created in the knowledge graph, as shown in Table 10.
Table 10.
An example of nine entity types.
- 2.
- Relationship
Considering the above 4 cases comprehensively, 10 types of relationships can be created in the knowledge graph, as shown in Table 11.
Table 11.
The relationship types.
2.3. Knowledge Graph Creation Based on Python
2.3.1. Software Environment Configuration
The creation of a knowledge graph is the process of storing structured data in a graph database. Currently, a knowledge graph tool with strong popularity and ease of use is Neo4j, and the virtual environment of Neo4j running is JDK 11. In its official document, Neo4j provides an interface that can be operated by Python and uses the py2neo library to realize the connection between Python and the background of the database. In addition to the Python package mentioned above, an xlrd library was used to read the tabular data. In conclusion, the necessary software environments for the creation of the atlas are shown in Table 12.
Table 12.
The software and the version information used in the knowledge graph creation stage.
2.3.2. Process Design and Implementation
Using the Python interface provided by Neo4j, writing the codes can automate the creation of the knowledge graph. The overall logical framework of the code is shown in Figure 4.
Figure 4.
Flow chart used for automatic creation of a knowledge graph based on Python.
In the initialization stage of the program, we can first establish a connection with the Neo4j database according to the account number and password information provided. Next, the system reads the data in the Excel table and transforms them into the Python dictionary data format to store the details of the node (including its corresponding properties) and its associated relationships. The choice of this format is designed to improve the flexibility of data processing and the convenience of generating later Cypher Query Language (CQL) statements.
After data preparation is completed, the creation process of the node is automated by calling a specialized node module. To construct relationships, the system first generates the corresponding CQL statement and then the calling graph. The run method is used to execute these statements. Before creating a relationship, the system performs a critical repeat check step to determine whether the relationship to be created already exists in the generated CQL statement. If a duplication is detected, the system ignores the relationship creation to avoid data redundancy. This deadweight mechanism ensures that the relational data in the database remain unique and accurate.
Once the program has been executed, “CALL db.schema.visualization” is run in Neo4j to see the types of entities and their relationships in the current database (see Figure 5), which is consistent with the basic vision shown in Figure 4. They are used to automatically create a knowledge graph flow chart based on Python.
Figure 5.
The entities and their relationship types in Neo4j.
2.3.3. Knowledge Graph Creation Results
Finally, using visualization technology, the knowledge graph can be displayed in a graphical way for users to view and understand.
- Entity
Run “MATCH (n) RETURN labels (n) AS Entity, count (*) AS Count ORDER BY Count DESC” in Neo4j to view the number of various entities in the current database, and the results are shown in Figure 6 and Figure 7a–i. Meanwhile, Table 13 shows the results returned by querying all entities of each type in Neo4j.
Figure 6.
The number of individual entities in Neo4j.






Figure 7.
(a) Entity type1: SDG of 9 entity types in Neo4j; (b) Entity type2: SDG goal of 9 entity types in Neo4j; (c) Entity type3: SDG target of 9 entity types in Neo4j; (d) Entity type4: SDG indicator of 9 entity types in Neo4j; (e) Entity type5: ILCSD indicator of 9 entity types in Neo4j; (f) Entity type6: National Standard of 9 entity types in Neo4j; (g) Entity type7: National Standard indicator of 9 entity types in Neo4j; (h) Entity type8: International standard of 9 entity types in Neo4j; (i) Entity type9: International standard indicator of 9 entity types in Neo4j.
Table 13.
The number of entities.
- 2.
- Relationship
In Neo4j, run “MATCH p=(sdg:`SDG target`)-[*]->(:`ILCSD indicator`)<-[*]-(:`International standard indicator`|`National standard indicator`) WHERE sdg. name CONTAINS “Goal 2”. RETURN nodes(p), relationships(p)”. You can view the number of relationships in the current database, as shown in Figure 8 and Figure 9a–j. Meanwhile, Table 14 shows the results returned by querying all types of relationships in Neo4j.
Figure 8.
The number of various relationships in Neo4j.









Figure 9.
(a) Different relationships between standards and indicators—relationship type1: SDG—divide into_SDG-->SDG goal; (b) different relationships between standards and indicators—relationship type2: SDG goal—subdivided into_SDG-->SDG target; (c) different relationships between standards and indicators—relationship type3: SDG target—include_SDG-->SDG indicator; (d) different relationships between standards and indicators—relationship type4: SDG goal—corresponding_SDG-->ILCSD indicator; (e) different relationships between standards and indicators—relationship type5: SDG target—corresponding_SDG-->ILCSD indicator; (f) different relationships between standards and indicators—relationship type6: SDG indicator—corresponding_SDG-->ILCSD indicator; (g) different relationships between standards and indicators—relationship type7: National Standard—include_GB-->National Standard indicator; (h) different relationships between standards and indicators—relationship type8: National Standard indicator—corresponding_GB-->ILCSD indicator; (i) different relationships between standards and indicators—relationship type9: International standard—include_ISO-->International standard indicator; (j) different relationships between standards and indicators—relationship type10: International standard indicator—corresponding_ISO-->ILCSD indicator.
Table 14.
Relationship situation.
The following 10 figures show the different types of relationships between entities in the knowledge graph. Figure 9a indicates that the relationship between the SDG entity and the SDG goal entity is “divide into_SDG”. Figure 9b indicates that the relationship between the SDG goal entity and the SDG target entity is “subdivided into t_SDG”. Figure 9c indicates that the relationship between the SDG target entity and the SDG indicator entity is “include_SDG”. Figure 9d indicates that the relationship between the SDG goal entity and the ILCSD indicator entity is “corresponding_SDG”. Figure 9e indicates that the relationship between the SDG target entity and the ILCSD indicator entity is “corresponding_SDG”. Figure 9f indicates that the relationship between the SDG indicator entity and the ILCSD indicator entity is “corresponding_SDG”. Figure 9g indicates that the relationship between the National Standard entity and the National Standard indicator entity is “include_GB”. Figure 9h indicates that the relationship between the National Standard indicator entity and the ILCSD indicator entity is “corresponding_GB”. Figure 9i indicates that the relationship between the International standard entity and the International standard indicator entity is “include_ISO”. Figure 9j indicates that the relationship between the International standard indicator entity and the ILCSD indicator entity is “corresponding_ISO”.
3. Results
3.1. Analysis of Response to SDGs
Through knowledge graph technology, relevant standards and indicators can be quickly retrieved and located, reducing the time of manual search and comparison. The correlation analysis function of the knowledge graph can be used to automatically discover the internal relations and rules between standards and provide a reference for the formulation and revision of standards. The construction of a knowledge graph is based on a large number of data and facts that can ensure scientific and accurate standards. Through association analysis and inference of the knowledge graph, the problems and deficiencies in standards can be found automatically, which provides a basis for improving the standard system and filling in the deficiencies of standards.
3.1.1. Standards Response to SDGs
Run “MATCH (n:`SDG target`) -[*]-> (m:`ILCSD indicator`) <-[*]-(p:`National standard`) WITH n, count(DISTINCT p) AS RelatedStandards RETURN n.name AS SDGTarget, RelatedStandards ORDER BY RelatedStandards DESC”, with “DISTINCT p”, which indicates that duplicate items are removed from national standards. Finally, we can look at the types of national standards that respond to the 17 SDG goals. If we do not remove the duplicates (retaining the one-to-many case of indicators), run “MATCH (n:`SDG target`) -[*]-> (m:`ILCSD indicator`) <-[*]-(p:`National standard`) WITH n, count(p) AS RelatedStandards RETURN n.name AS SDGTarget, RelatedStandards ORDER BY RelatedStandards DESC”. One can view the number of national standards that include indicators for one-to-many responses to the 17 SDG goals.
Similarly, one can look at the number of types of international standards that respond to the 17 SDG goals. The final statistical results are shown in Table 15.
Table 15.
How the standards respond to the SDG goals.
3.1.2. Indicators from Existing Standards Response to SDGs
Run “MATCH (n:`SDG target`) -[*]-> (m:`ILCSD indicator`) <-[*]-(p:`National standard indicator`) WITH n, count(DISTINCT p) AS RelatedStandards RETURN n.name AS SDGTarget, RelatedStandards ORDER BY RelatedStandards DESC”, with “DISTINCT p” indicating that duplicate items are removed from national standard indicators. Finally, one can look at the types of national standard indicators that respond to the 17 SDG goals. If duplicates are not removed (retaining the one-to-many indicator cases), run “MATCH (n:`SDG target`) -[*]-> (m:`ILCSD indicator`) <-[*]-(p:`National standard indicator`) WITH n, count(p) AS RelatedStandards RETURN n.name AS SDGTarget, RelatedStandards ORDER BY RelatedStandards DESC”. One can view the response of the number of the national standard indicators to 17 SDG goals.
Similarly, one can look at the number of types of international standard indicators that respond to the 17 SDG goals. The final result is shown in Table 16.
Table 16.
How the indicators from existing standards respond to the SDG goals.
3.1.3. Visual Display of the Response of SDGs to Standards and Indicators
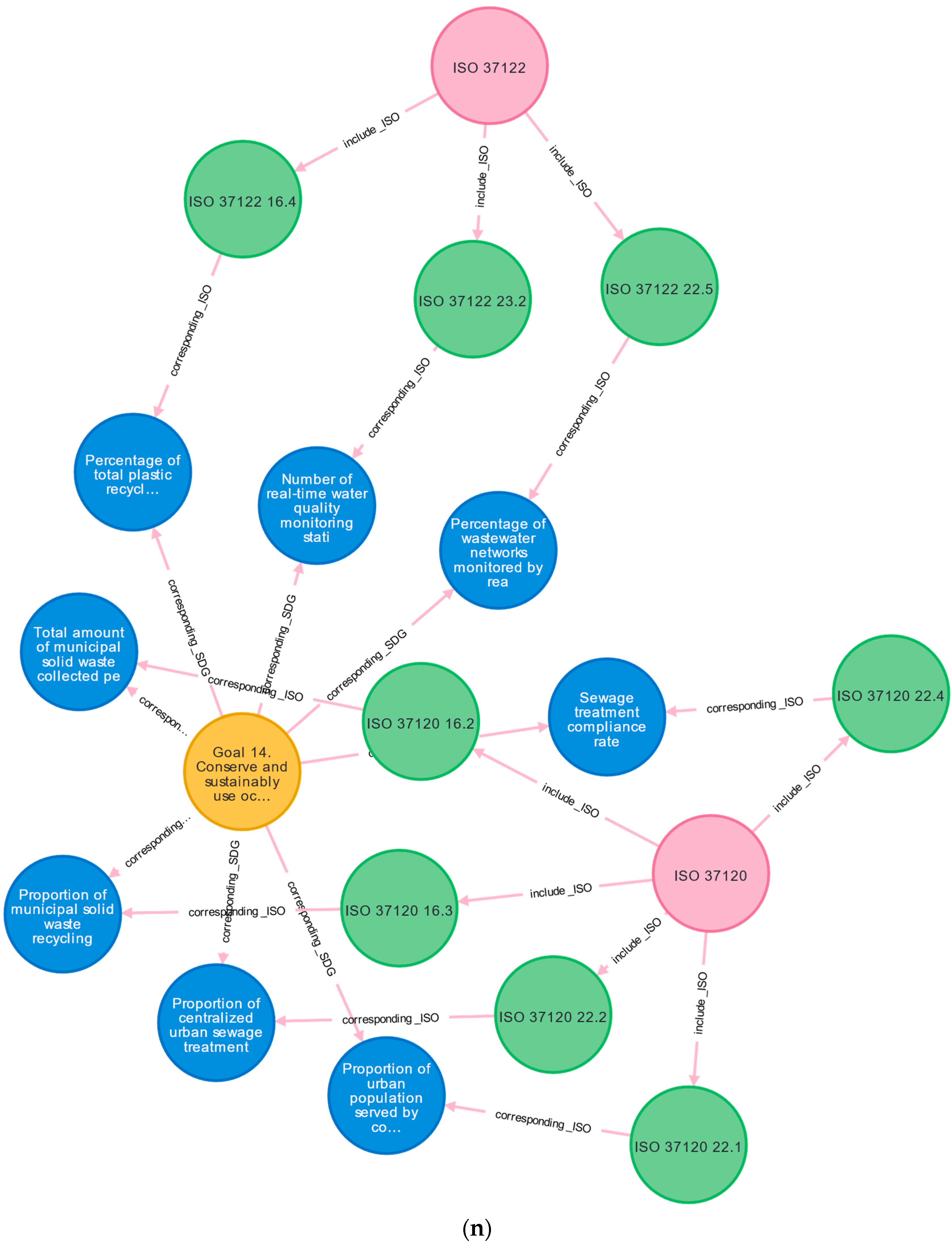
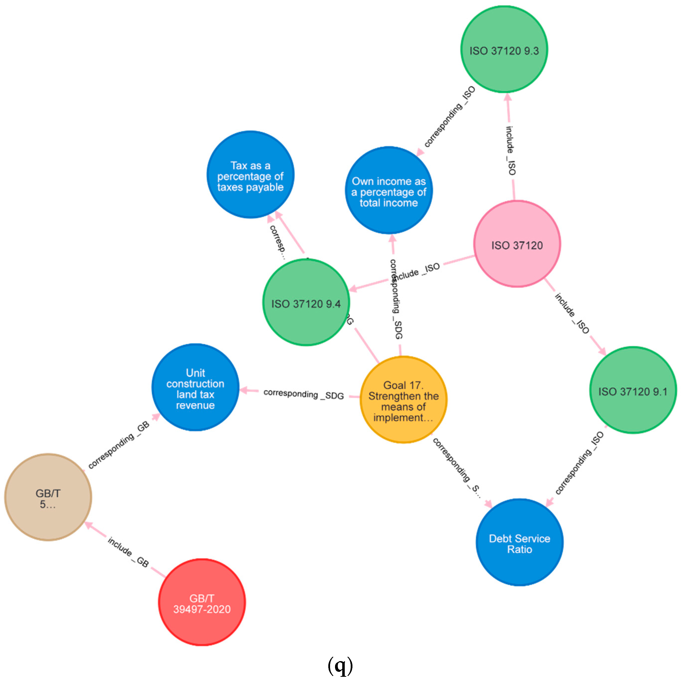
Run “MATCH p=(sdg:SDG target)-[*]->(: ILCSD indicator)<-[*]-(: National standard indicator | International standard indicator) in Neo4j WHERE sdg.name CONTAINS “Goal 1”. RETURN nodes(p), relationships(p). One can view Goal 1’s relevant response entities and relationships, as shown in Figure 10a–q below. As the need for statistics expands, “Goal 1” in the above example can be replaced with other SDG goals, targets, and indicators.













Figure 10.
(a) The knowledge graph shows the visualization of entities and relationships in response to Goal 1; (b) the knowledge graph shows the visualization of entities and relationships in response to Goal 2; (c) the knowledge graph shows the visualization of entities and relationships in response to Goal 3; (d) the knowledge graph shows the visualization of entities and relationships in response to Goal 4; (e) the knowledge graph shows the visualization of entities and relationships in response to Goal 5; (f) the knowledge graph shows the visualization of entities and relationships in response to Goal 6; (g) the knowledge graph shows the visualization of entities and relationships in response to Goal 7; (h) the knowledge graph shows the visualization of entities and relationships in response to Goal 8; (i) the knowledge graph shows the visualization of entities and relationships in response to Goal 9; (j) the knowledge graph shows the visualization of entities and relationships in response to Goal 10; (k) the knowledge graph shows the visualization of entities and relationships in response to Goal 11; (l) the knowledge graph shows the visualization of entities and relationships in response to Goal 12; (m) the knowledge graph shows the visualization of entities and relationships in response to Goal 13; (n) the knowledge graph shows the visualization of entities and relationships in response to Goal 14; (o) the knowledge graph shows the visualization of entities and relationships in response to Goal 15; (p) the knowledge graph shows the visualization of entities and relationships in response to Goal 16; (q) the knowledge graph shows the visualization of entities and relationships in response to Goal 17.
3.2. Implications of the Creation and Application of Knowledge Graphs for Standardization of Urban Sustainable Development
Based on the detailed data in Table 15 and Table 16, the following detailed and data-supported implications can be proposed for the standard construction:
3.2.1. Strengthen the Construction of Standards in the Direction of Weakly Responsive SDG Goals
In the process of standardization of planning and implementation, it is necessary to conduct a comprehensive review of the existing standards system, especially the various areas and specific indicators of the United Nations Sustainable Development Goals (SDGs), and identify which goals have standard gaps or existing standards do not sufficiently address. Once these gaps are identified, a standard-setting revision plan is needed to fill them, ensuring that there are national and international urban sustainable development standards as common technical tools for each SDG goal.
For example, Goal 5 (gender equality) indicated zero responses to SDGs in the existing core national standards for city evaluation and only two responses to SDGs in the relevant international standards. This shows that in implementing gender equality at the city level, the organization and the adoption of standards in China must be strengthened. More gender-responsive standards in urban sustainable development should be developed, or more requirements and indicators should be added when the relevant standards are revised to facilitate the achievement of this goal. Similarly, Goal 14 (the conservation and sustainable use of marine resources) also needs to be supported by standardization, which currently has zero responses to SDGs according to core national standards during the study period.
3.2.2. Strengthen the Integration of Domestic and Foreign Standards and Promote Mutual Recognition of Standards
Under the increasing pressure of the global common realization of the 2030 United Nations Sustainable Development Goals, the integration of national and international standards in the field of urban sustainable development is critical. By tracking and learning from advanced international standards, the level and internationalization of national standards can be improved. Simultaneously, promoting China’s city sustainable management advantage field standards to the international level can enhance our country’s influence and discourse power in developing international standards. In addition, establishing a mutual recognition mechanism of national and international standards can reduce the technical barriers of Chinese enterprises in related industrial chains such as smart cities, port cities, and resource-dependent cities in international trade and reduce market access costs. Implementing global standards allows enterprises to align their Environmental, Social, and Governance (ESG) practices with SDGs, enabling them to showcase resource management in ESG reports to indicate their performance and contribution to sustainable development.
The knowledge graph created in this study shows that in multiple SDG goals, the number of international standards and indicators responding to SDGs is higher than the number of national standards, such as Goals 11 and 13. This shows that through international cooperation, China needs to participate more actively in developing international standards in order to ensure the effective connection of national standards and international standards and enhance our influence in the field of international standards for urban sustainable development.
Simultaneously, efforts should be made to improve the coverage and quality of national standards. While both national and international standards have made a difference in responding to SDGs, the number and variety of national responses to some goals have been relatively small. For example, the national standards have not addressed Goal 5, Goal 10, and Goal 14, while the international standards have responded to all the goals. There is a need to increase the coverage of national standards further to ensure that all SDG goals are adequately addressed. Meanwhile, attention should be paid to improving the quality of national standards to better serve sustainable development.
Taking the construction of sustainable resource-dependent cities as an example, the main or significant function of such cities is to supply resource-dependent products, like mineral products and their initial processing items, to society. From the perspective of the industrial life cycle, in the initial stage, cities ascend rapidly because of resource exploitation, and related industries gradually cluster around resource extraction. With continuous development, the industry keeps expanding, yet it may also encounter issues like resource depletion, and it is necessary to contemplate strategies such as economic transformation and sustainable development.
Through knowledge graph keyword comparison and information retrieval, related SDGs have provided the requirements of sustainable paths for developing resource-dependent cities. For example, SDG6 requires the rational use and strict protection of water resources, including the establishment of efficient sewage treatment systems and the recycling of water resources. Relevant departments and enterprises should refer to ISO 46001, “Water efficiency management systems—Requirements with guidance for use” [39], and ISO 23043, “Evaluation methods for industrial wastewater treatment and reuse technology” [40]. According to SDG7, traditional resource exploitation and utilization methods may have problems such as low energy efficiency and environmental pollution. Traditional resource-dependent cities can utilize their energy resources and industrial agglomeration advantages to facilitate the transformation to clean energy, referring to ISO 50001, “Energy management systems—Requirements with guidance for use” [41] and ISO 15112:2018, “Natural gas—Energy determination” [42]. According to SDG9, building a sustainable resource-dependent city necessitates upgrading and optimizing the infrastructure related to the resource industry, such as modern transportation systems for mines, efficient oil pipeline facilities, etc., and constructing urban infrastructure with resilience and smart development, referring to ISO 13623, “Petroleum and natural gas industries—Pipeline transportation systems” [43], and ISO 37175, “Smart community infrastructures—Operation and maintenance of utility tunnels” [26]. According to SDG11, the construction of sustainable resource-dependent cities demands rational planning of urban space to mitigate the negative impact of resource exploitation and processing activities on the quality of life of residents. Simultaneously, attention must be paid to the restoration of the ecological environment damaged by resource exploitation so that cities can achieve sustainable development in economic, social, and environmental aspects, referring to ISO 37101, “Sustainable development in communities—Management system for sustainable development—Requirements with guidance for use” [27], and the ISO 3712X series of cities’ evaluation standards [28,29,30].
3.2.3. Intelligent Technology Helps to Absorb New Standards and Indicators into the Library and to Optimize the Classification of Standards
With the continuous advancement of technologies such as knowledge graphs and the continuous updating of standards, how to efficiently manage and utilize these new standards has become a challenge. As the implementation of SDGs at the city level progresses, existing standards may need to be updated and improved. Therefore, a mechanism for regular evaluation and revision of the indicator library should be established to ensure that the standard of ILCSD is always in line with the development of the times.
Through the introduction of intelligent computer learning and computing techniques, such as natural language processing and machine learning algorithms, the text content of the new standard can be automatically analyzed and compared with the similarity of the standards already in the library so that the new standard can be intelligently classified under the corresponding SDG goals. This can not only improve the efficiency of new standards in the library but also ensure the accuracy and consistency of standard classification. For instance, the “Covenant of Mayors” initiative and the resulting Sustainable Energy Action Plan (SEAP) and Sustainable Energy and Climate Action Plan (SECAP) deal with guidelines and indicators for urban energy management and combating climate change through the step of Monitoring, Reporting, and Evaluation (MRE), including emissions gaps, climate resilience, climate change, and health [44,45]. By using natural language processing and machine learning algorithms related to the knowledge graph, the machine learns the keywords and logic that match the existing standard source indicators with the original SDG indicator mapping and automatically recommends these indicators from the latest policy to be included in the ILCSD’s “reserve indicators” through the SDGs.
For example, we suppose that there is a newly published standard on “green buildings in cities”, and after parsing and similarity analysis of the text of the standard via the intelligent system, the system can automatically identify that the standard is highly relevant to Goal 11: make cities and human settlements inclusive, safe, resilient, and sustainable. Thus, it automatically classifies it under that goal. If the standard elements and clauses contain relevant indicators, the SDGs can also be automatically benchmarked. In this way, it not only saves the time and effort necessary for manual classification but also ensures the accuracy and timeliness of classification results.
4. Conclusions
This study involved the application of knowledge graph technology to analyze the relationship between urban sustainable development standards and Sustainable Development Goals (SDGs) and designed 9 entities and 10 types of relationships. Based on 173 original SDG indicators that can be implemented at the city level, a library for cities’ sustainable development (ILCSD) was established to include 417 indicators (excluding the overlap of one-to-many indicators). From the following three aspects, we propose that the application of knowledge graph technology in the standardization of urban sustainable development has great potential.
First, based on the knowledge graph, this study provides theoretical support and practical guidance for the construction and implementation of standards. The visual knowledge graph interface fully demonstrates the consistency and technical differences in responding to the SDGs between the international standards represented by the ISO 3712x series of sustainable cities and communities developed by the International Organization for Standardization (ISO) Technical Committee of Sustainable Cities and Communities (ISO/TC 268) and the Chinese national standards represented by the cities’ evaluation standards developed by the China National Technical Committee of Urban Sustainable Development (SAC/TC 567). This not only effectively improves the efficiency and accuracy of benchmarking work but also provides an accurate reference basis for the development and implementation of urban sustainable development standards based on scientific research methods and data processing means. Moreover, applying knowledge graphs helps to realize the update mechanism of the ILCSD. By establishing data monitoring points, the latest standards and indicators are regularly obtained from source data (such as official city data and UN reports), as well as the adjustment content of the SDGs. Data update scripts are developed, and the update function provided by the knowledge graph platform is used to compare and integrate new data with the existing data, ensuring that the information in the graph is always in the latest state and providing data support for urban sustainable development research and practice that keeps pace with the times. In addition, an indicator version management system is established to record the historical changes in the ILCSD, providing reliable historical data references for subsequent research and analysis and further enhancing scientific and sustainable research.
Secondly, with its unique advantages, knowledge graph technology builds a bridge of scientific analysis between urban sustainable development standards and the SDGs by constructing a complex network of associations between entities. In this process, knowledge graph technology has deeply explored the multi-dimensional information of urban sustainable development standards in response to the SDGs and achieved a comprehensive and systematic combing and in-depth analysis of its coverage breadth and support strength. Using complex algorithms and models, the connotation of each entity (including various elements of standards and the SDGs) is analyzed at the semantic level, and a network structure is built according to the logical connection between the entities. Within this network, each connection represents a meaningful association that reflects how urban sustainable development standards impact different levels of the SDGs. In this way, the quantitative data on the concentration and frequency of SDG responses provided by knowledge graph technology are highly scientific and reliable. These quantitative data are like “medical reports” of the urban sustainable development standard system, which can objectively and accurately indicate the problems existing in the standard system, such as missing standards or insufficient indicators. This precise diagnostic capability stems from the knowledge graph’s deep mining of data and detailed analysis of relationships. Every data point and analysis result can withstand scientific verification. This study proposes a series of standardization requirements, which are based on in-depth research and scientific demonstration, covering many cutting-edge issues crucial to sustainable urban development, including the pathways of zero-carbon cities, port city services, the application of AI in urban services, and digital technology to support urban renewal. These issues are not raised in isolation but are determined based on a comprehensive consideration of global urban development trends, the impact of technological progress, and the scientific theory of sustainable development. Under our active promotion, new standard items have been submitted to ISO/TC 268 to develop ISO standards on these issues. ISO/TC 268, as the professional technical committee of ISO focusing on the sustainable development of cities, has authority and professionalism in developing international standards. In this series of efforts, remarkable results have been achieved. Among them, approved projects this year include ISO/TR 37115, “Sustainable Cities and Communities—Use Cases on Net Zero Carbon Cities Pathways”, and ISO 37117, “Sustainable Cities and Communities—Requirements and Guidance for Sustainable Goods and Services Related to Harbor Cities”. These two ISO standards are strong proof of the scientific nature and effectiveness of knowledge graph technology in assisting the research of urban sustainable development standards. They provide unified and scientific guidance for the sustainable development of global cities in related fields and promote the development of cities in a more resilient, smart, and sustainable way.
Thirdly, as an advanced intelligent decision-making assistance tool, the knowledge graph provides efficient and accurate decision-making support for urban management stakeholders with its unique structure and function. From the perspective of scientific principles, the knowledge graph is constructed based on a complex semantic network and relational model. Through deep data mining and semantic understanding, it forms a highly structured knowledge system of entities and relationships. In practice, urban management involves numerous stakeholders, each with different concerns and decision-making requirements, which are often closely associated with specific SDG goals. The knowledge graph can precisely meet these needs. When users initiate the SDG goals they are concerned about, the algorithms and models behind them will swiftly search and match across the knowledge network, providing supporting standards and indicator tools to achieve the goals. For example, for urban planners focusing on SDG11 (sustainable cities and communities), the knowledge graph can accurately identify all relevant supporting standard documents related to the goal, which may include urban infrastructure standards, public service accessibility standards, etc., while also quickly locating specific indicator tools to measure the achievement of these standards, such as the green space coverage and the service radius of public transport stations. This matching process is highly scientific and precise, and it is based on a carefully constructed entity–relationship model in the knowledge graph. These models have been rigorously verified and optimized to ensure that every correlation conforms to the internal logic and scientific laws of urban development. In this way, the knowledge graph provides a scientific and rational basis for urban management stakeholders to make decisions that meet the requirements of sustainable development based on accurate data and clear relationships in the face of complex urban development issues. In particular, the knowledge graph has demonstrated excellent performance in querying indicators against the SDG goals or specific domains (e.g., the environment and economy). In the environmental field, the knowledge graph can quickly provide detailed and targeted information on indicators such as water quality monitoring and sewage treatment rates for SDG6 (clean water and sanitation)-related decisions. In the economic field, for SDG8 (decent work and economic growth), it can present key economic indicators such as the unemployment rate and labor productivity and assist economic policymakers and city managers in comprehensively understanding the status quo of economic development and the achievement of SDGs so as to formulate more scientific and reasonable development strategies and decision-making programs.
In summary, this study not only demonstrates the application value of knowledge graph technology in standardization research but also provides specific practical guidance and policy suggestions for the construction of future urban sustainable development standards. By accurately checking the gaps, filling the vacancies in standards, promoting the connection of national standards and international standards, incorporating intelligent new standards into the indicator library, and optimizing the classification of standards and other measures, we can further promote the realization of city-level sustainable development goals.
5. Discussion
In the future, urban sustainable development and its different implementation path characteristics (such as resilient, smart, livable, and low-carbon cities) outlined in the evaluation work can be used to abandon the previous repeated building of similar criterion values of indicator systems and development indicators across similar standards. Based on the established “indicator library of urban sustainable development”, we applied knowledge graph machine wisdom learning technology, such as modular technology, to propose the intelligent city characteristic evaluation indicator selection method.
First, based on the mapping relationship between the current version of the ILCSD (more than 500 indicators) and the domestic and foreign standards (more than 10 core standards) from which the indicators come and the SDGs, the manual “labeling” method enables the manual experience of machine learning in matching the indicators. At this stage, the response of the existing standardization work to the SDGs can be intuitively displayed.
Second, through dynamic updating to continuously improve the ILCSD, we further included domestic and foreign high-quality indicators of urban sustainable development evaluation standards while absorbing the relevant evaluation system indicators of international authoritative institutions in the form of “human-oriented plus machine-assisted” and SDGs to form a response mapping relationship. This stage can be used to study and determine the standardization trend and promptly find a vacancy.
Third, we focused on the gaps and weak areas of the standardization of cities’ evaluation of SDGs, assisted the research and judgment of city feature keywords, automatically extracted core indicators from the ILCSD around keywords, and intelligently generated an evaluation indicator system of a feature path for urban sustainable development.
The results of this study show that knowledge graph technology has significant application value in urban sustainable development standardization. This study effectively improves the efficiency and accuracy of the benchmarking work and provides theoretical support and practical guidance for the construction of urban sustainable development standards. Future research will focus on evaluating urban sustainable development and the characteristics of different realization paths, further exploring modular and intelligent evaluation indicator selection methods based on knowledge graphs and other technologies, constantly improving the urban sustainable development indicator library, assisting city managers in making scientific decisions, and promoting the realization of sustainable development goals.
Author Contributions
Conceptualization, M.Y. and F.Y.; methodology, M.Y. and F.Y.; software, H.P.; validation, M.Y., H.P. and C.L.; formal analysis, M.Y.; investigation, M.Y.; resources, M.Y.; data curation, M.Y. and C.L.; writing—original draft preparation, M.Y.; writing—review and editing, M.Y.; visualization, M.Y.; supervision, M.Y.; project administration, M.Y.; funding acquisition, M.Y. All authors have read and agreed to the published version of the manuscript.
Funding
This research was funded by the Basic Research Expenses Project, “Research on the indicator library for cities” sustainable development” (grant number 512022Y-9449), and the Basic Research Expenses Project, “Evaluation method and empirical research of comprehensive index of urban development based on SDGs” (grant number 512024Y-11445).
Data Availability Statement
Data can be accessed through request at the official website of the International Organization for Standardization and the official website of the Standardization Administration of China.
Conflicts of Interest
The authors declare no conflicts of interest.
Appendix A
The indicator library for cities’ sustainable development (ILCSD) and indicator sources established by this study are based on SDGs, the data source and the logical basis used in constructing the knowledge map. Some excerpts are shown in Table A1.
Table A1.
An example of Excel used for the manual benchmark of the relationships between ILCSD and SDGs.
Table A1.
An example of Excel used for the manual benchmark of the relationships between ILCSD and SDGs.
| No. | SDG Goal | SDG Target | SDG Indicator | ILCSD Indicator | International Standard | National Standard |
|---|---|---|---|---|---|---|
| 1 | Goal 1. End poverty in all its forms everywhere | 1.1 By 2030, eradicate extreme poverty for all people everywhere, currently measured as people living on less than USD 1.25 a day | 1.1.1 The proportion of the population below the international poverty line by sex, age, employment status, and geographical location (urban/rural) | The percentage of the city population below the international poverty line | ISO 37120 13.1 | / |
| 2 | Goal 1. End poverty in all its forms everywhere | 1.1 By 2030, eradicate extreme poverty for all people everywhere, currently measured as people living on less than USD 1.25 a day | 1.1.1 The proportion of the population below the international poverty line by sex, age, employment status, and geographical location (urban/rural) | Poverty incidence | ISO 37120 13.3 | / |
| 3 | Goal 1. End poverty in all its forms everywhere | 1.2 By 2030, reduce at least by half the proportion of men, women, and children of all ages living in poverty in all its dimensions according to national definitions | 1.2.1 The proportion of the population living below the national poverty line by sex and age | The percentage of the city population below the national poverty line | ISO 37120 13.2 | / |
| / | Goal 1. End poverty in all its forms everywhere | 1.2 By 2030, reduce at least by half the proportion of men, women, and children of all ages living in poverty in all its dimensions according to national definitions | 1.2.2 The proportion of men, women, and children of all ages living in poverty in all its dimensions according to national definitions | / | / | / |
| 4 | Goal 1. End poverty in all its forms everywhere | 1.3 Implement nationally appropriate social protection systems and measures for all, including floors, and by 2030, achieve substantial coverage of the poor and the vulnerable | 1.3.1 The proportion of the population covered by social protection floors/systems by sex, distinguishing children, unemployed persons, older persons, persons with disabilities, pregnant women, newborns, work injury victims, and the poor and the vulnerable | The percentage of the population with basic medical insurance | ISO 37123 11.2 | / |
| 5 | Goal 1. End poverty in all its forms everywhere | 1.3 Implement nationally appropriate social protection systems and measures for all, including floors, and by 2030, achieve substantial coverage of the poor and the vulnerable | 1.3.1 The proportion of the population covered by social protection floors/systems by sex, distinguishing children, unemployed persons, older persons, persons with disabilities, pregnant women, newborns, work injury victims, and the poor and vulnerable | The reimbursement rate of inpatient medical expenses for city and rural residents | / | GB/T 39497-2020 9.11 |
| ...... | ...... | ...... | ...... | ...... | ...... | ...... |
References
- International Organization for Standardization. ISO/TC 268: Standardization in the Field of Sustainable Cities and Communities. Available online: https://www.iso.org/committee/656906.html (accessed on 12 May 2024).
- Yan, M.; Yang, F.; Li, C.; Guo, D. Constructing a standard system of city sustainable development assessment technology based on the SDGs. Chin. J. Popul. Resour. Environ. 2024, 22, 275–290. [Google Scholar] [CrossRef]
- The State Council Information Office. The Construction Situation of the Innovation Demonstration Area for the Sustainable Development Agenda Introduced in the Press Conference of the State Council Information Office—Exploring Sustainable Development Experience from a Global Perspective. 2018. Available online: https://www.gov.cn/zhengce/2018-03/25/content_5277197.htm (accessed on 12 May 2024).
- Standardization Administration of the People’s Republic of China. National Standardization Business Collaboration System. Available online: https://std.samr.gov.cn/ (accessed on 12 May 2024).
- Cao, Q.; Zhao, Y. The Realization Process of Knowledge Map Technology and its Relevant Application. Inf. Stud. Theory Appl. 2015, 38, 6. [Google Scholar] [CrossRef]
- Jia, J.; Xue, Q. Feature, Acquisition and Application of Wikidata. Libr. Inf. Serv. 2016, 60, 7. [Google Scholar] [CrossRef]
- Xu, B.; Xu, Y.; Liang, J.; Xie, C.; Liang, B.; Cui, W.; Xiao, Y. CN-DBpedia: A never-ending Chinese knowledge extraction system. In Advances in Artificial Intelligence: From Theory to Practice: 30th International Conference on Industrial Engineering and Other Applications of Applied Intelligent Systems, IEA/AIE 2017, Arras, France, June 27–30, 2017, Proceedings, Part II; Springer International Publishing: Cham, Switzerland, 2017; pp. 428–438. [Google Scholar]
- Xu, B.; Liang, J.; Xie, C.; Liang, B.; Chen, L.; Xiao, Y. CN-DBpedia2: An extraction and verification framework for enriching Chinese encyclopedia knowledge base. Data Intell. 2019, 1, 271–288. [Google Scholar] [CrossRef]
- Li, M.; Shi, Y.; Wang, Z.; Liu, Y. Building a large-scale cross-lingual knowledge base from heterogeneous online wikis. In Natural Language Processing and Chinese Computing: 4th CCF Conference, NLPCC 2015, Nanchang, China, October 9–13, 2015, Proceedings 4; Springer International Publishing: Cham, Switzerland, 2015; pp. 413–420. [Google Scholar]
- Hu, Y.; Yan, H.; Chen, C. Joint Entity and Relation Extraction for Constructing Financia Knowledge Graph. J. Chongqing Univ. Technol. (Nat. Sci.) 2020, 34, 11. [Google Scholar]
- Xu, Z.; Sheng, Y.; He, L.; Wang, Y. Review on Knowledge Graph Techniques. J. Univ. Electron. Sci. Technol. China 2016, 45, 18. [Google Scholar] [CrossRef]
- Chen, D.; Zhan, Y.; Yang, B.; Xie, Y. Research on Extraction of Online Medical Entities Based on Mixed Deep Learning Model. Libr. Inf. Serv. 2019, 63, 9. [Google Scholar] [CrossRef]
- Bo, P. Research on Entity Relationship Extraction of Cultural Relic Information Resources Based on Knowledge Map and Deep Learning. Mod. Intell. 2021, 41, 87–94. [Google Scholar] [CrossRef]
- Qiang, Y. Research on Entrepreneurship Policy Service Support System Based on Knowledge Graph. Master’s Thesis, Jilin University, Changchun, China, 2022. [Google Scholar] [CrossRef]
- Liu, X.; Zhang, S.; Wei, F.; Zhou, M. Recognizing Named Entities in Tweets. In Proceedings of the 49th Annual Meeting of the Association for Computational Linguistics: Human Language Technologies, Portland, OR, USA, 19–24 June 2011. [Google Scholar]
- Cao, X. Design and Implementation of Policyterm Extraction System. Master’s Thesis, Guangxi University, Nanning, China, 2022. [Google Scholar]
- Li, J.; Jing, F.; Liu, J. Study on Patent Entity Extraction Based on Improved Bert Algorithms—A Case Study of Graphene. J. Univ. Electron. Sci. Technol. China 2020, 49, 8. [Google Scholar] [CrossRef]
- Li, D.; Zhang, Y.; Li, D.; Lin, D. Review of Entity Relation Extraction Methods. J. Comput. Res. Dev. 2020, 57, 25. [Google Scholar] [CrossRef]
- Wen, C.; Shi, Z.; Xin, Y. Chinese Non-taxonomic Relation Extraction Based on Extended Association Rule. Comput. Eng. 2009, 35, 3. [Google Scholar] [CrossRef]
- Yue, Q.; Li, X. Research on the Construction of Chinese Forestry Knowledge Graph Based on BERT and Bi-directional RNN. J. Inn. Mong. Univ. (Nat. Sci. Ed.) 2021, 52, 176–184. [Google Scholar] [CrossRef]
- Simamindra, R.S.; Rajaonarivo, L. A global analysis of circular economy initiatives: Weak or strong sustainability? J. Clean. Prod. 2024, 467, 142830. [Google Scholar] [CrossRef]
- Androna, C.M.; Mandilara, I.; Fotopoulou, E.; Zafeiropoulos, A.; Papavassiliou, S. A Knowledge Graph-Driven Analysis of the Interlinkages among the Sustainable Development Goal Indicators in Different Spatial Resolutions. Sustainability 2024, 16, 4328. [Google Scholar] [CrossRef]
- IEC/ISO SMART: Unleashing the Digital Power of International Standards. Available online: https://www.iso.org/smart (accessed on 18 May 2024).
- Li, Y.; Liu, H.; Pan, Y. Active Construction of a Modern Industrial System: The Third in a Series of Commentaries on Accelerating the Formation of New Productive Forces. 2023. Available online: https://www.gov.cn/yaowen/liebiao/202309/content_6905186.htm (accessed on 18 May 2024).
- United Nations. Transforming Our World: The 2030 Agenda for Sustainable Development; United Nations: New York, NY, USA, 2015. [Google Scholar]
- ISO/TC 268/SC 1.ISO 37175:2024; Smart Community Infrastructures—Operation and Maintenance of Utility Tunnels. ISO: Geneva, Switzerland, 2024.
- ISO/TC 268.ISO 37101:2016; Sustainable Development in Communities—Management System for Sustainable Development-Requirements with Guidance for Use. ISO: Geneva, Switzerland, 2016.
- ISO/TC 268.ISO 37120:2018; Sustainable Cities and Communities-Indicators for City Services and Quality of Life. ISO: Geneva, Switzerland, 2018.
- ISO/TC 268.ISO 37122:2019; Sustainable Cities and Communities-Indicators for Smart Cities. ISO: Geneva, Switzerland, 2019.
- ISO/TC 268.ISO 37123:2019; Sustainable Cities and Communities-Indicators for Resilient Cities. ISO: Geneva, Switzerland, 2019.
- SAC/TC 28.GB/T 33356-2022; Evaluation Indicators for New-Type Smart Cities. Standardization Administration of the People’s Republic of China: Beijing, China, 2022.
- CNIS.GB/T 36918-2019; Assessment Indicator Frame of In-Situ Urbanization. Standardization Administration of the People’s Republic of China: Beijing, China, 2019.
- TC385.GB/T 37342-2019; Indicators for National Forest City. Standardization Administration of the People’s Republic of China: Beijing, China, 2019.
- CNIS.GB/T 39497-2020; New-Type Urbanization—Evaluation Index System of Quality City. Standardization Administration of the People’s Republic of China: Beijing, China, 2020.
- SAC/TC 151.GB/T 40482-2021; Evaluation Indicators for Quality of City Development. Standardization Administration of the People’s Republic of China: Beijing, China, 2021.
- SAC/TC 351.GB/T 40947-2021; Guide for Safety Resilient City Evaluation. Standardization Administration of the People’s Republic of China: Beijing, China, 2021.
- SAC/TC 567.GB/T 36749-2018; Sustainable Development of Communities-Indicators for City Services and Quality of Life. Standardization Administration of the People’s Republic of China: Beijing, China, 2018.
- SAC/TC 567.GB/T 43652-2024; Sustainable Cities and Communities-Indicators for Resilient Cities. Standardization Administration of the People’s Republic of China: Beijing, China, 2024.
- ISO/TC 224.ISO 46001:2019; Water Efficiency Management Systems-Requirements with Guidance for Use. ISO: Geneva, Switzerland, 2019.
- ISO/TC 282/SC 4.ISO 23043:2021; Evaluation Methods for Industrial Wastewater Treatment Reuse Processes. ISO: Geneva, Switzerland, 2021.
- ISO/TC 301.ISO 50001:2018; Energy Management Systems—Requirements with Guidance for Use. ISO: Geneva, Switzerland, 2018.
- ISO/TC 193.ISO 15112:2018; Natural Gas—Energy Determination. ISO: Geneva, Switzerland, 2018.
- ISO/TC 67/SC 2.ISO 13623:2017; Petroleum and Natural Gas Industries-Pipeline Transportation Systems. ISO: Geneva, Switzerland, 2017.
- European Environment Agency. (n.d.). Climate—ADAP. Available online: https://climate-adapt.eea.europa.eu/en (accessed on 31 October 2024).
- Simpla Project Consortium. (n.d.). What Is a SECAP? Available online: http://www.simpla-project.eu/en/guidelines/introduction-and-problem-setting/definitions/what-is-a-secap/ (accessed on 31 October 2024).
Disclaimer/Publisher’s Note: The statements, opinions and data contained in all publications are solely those of the individual author(s) and contributor(s) and not of MDPI and/or the editor(s). MDPI and/or the editor(s) disclaim responsibility for any injury to people or property resulting from any ideas, methods, instructions or products referred to in the content. |
© 2024 by the authors. Licensee MDPI, Basel, Switzerland. This article is an open access article distributed under the terms and conditions of the Creative Commons Attribution (CC BY) license (https://creativecommons.org/licenses/by/4.0/).





































