Comparison of Old and New Stable Explicit Methods for Heat Conduction, Convection, and Radiation in an Insulated Wall with Thermal Bridging
Abstract
1. Introduction
- Section 2 Problem statement, discretization and time integration methods.
- Section 2.1 The studied system with the equations, discretization for spatially uniform and non-uniform cases.
- Section 2.2 The studied numerical algorithms.
- Section 3 Verification in one space dimension.
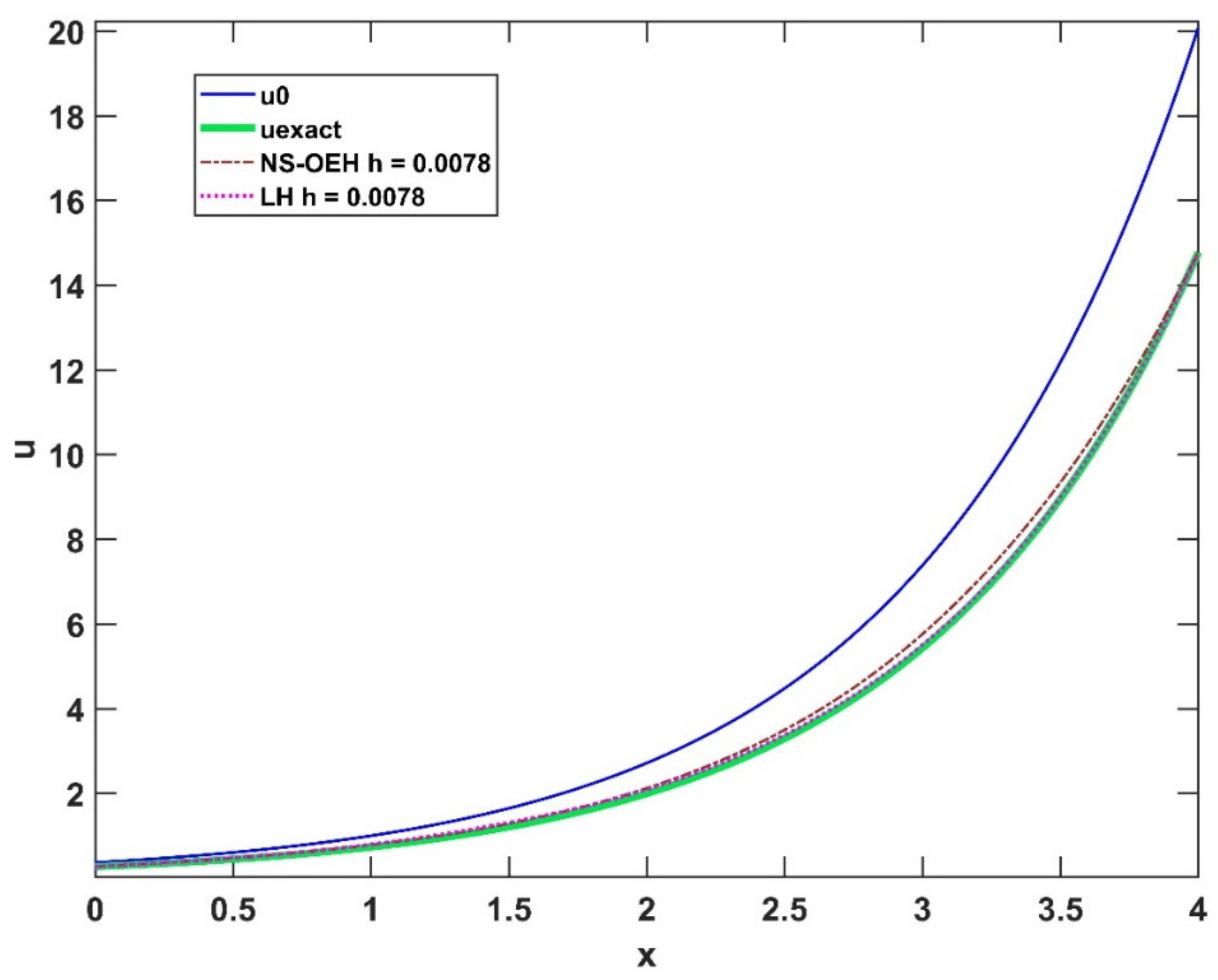
- Section 3.1 Weak nonlinearity with the domination of convection.
- Section 3.2 Strong nonlinearity due to large temperatures.
- Section 4 Preliminaries for the simulation of the wall: materials, mesh construction, initial and boundary conditions.
- Section 5 Results of the wall simulation.
- Section 5.1 Surface of the wall.
- Section 5.2 Cross-section of a brick wall with insulation, equidistant and non-equidistant mesh.
- Section 5.3 Cross-section of the insulated wall with a thermal bridge, equidistant and non-equidistant mesh.
- Section 6 Discussion, summary and future plans.
2. The Studied Problem and the Methods
2.1. The Equation and Its Spatial Discretization
2.2. The Applied Numerical Methods
- The most widespread explicit algorithm to solve the heat conduction equation is the FTCS (forward time central space) scheme, in which the time integration is based on the explicit Euler method. Now this is adapted to our case in the most standard way; thus, the special and the general formulas are the following:
- We make an attempt to modify the Explicit Euler method using a trick, which is similar to the one used in the case of the UPFD or the pseudo-implicit method (see later). It means that during discretization, the convection and the radiation terms are taken into account fully or partly at the new time level, thus with a nonlocality in time. It is worth noting that non-standard discretization sometimes means nonlocality in space [38]. In our case, the time-discretized equation will be the following:With this, we obtain the new explicit formulas as followsand similarly, for the general caseSince now the convection and the radiation terms are present in the denominator, they can hardly yield numerical instability even for very large values of the temperature. In the current work, we call this scheme the Non-Standard Explicit Euler Method (NS-Exp).
- Heun’s method, sometimes called the explicit trapezoidal rule, is probably the most common second-order Runge–Kutta (RK) scheme for ODEs and ODE systems [39], so it is straightforward to use it as a component of the method of lines. It starts with a predictor step, which is an explicit Euler stage. In the cases of Equations (4) and (6), it has the form:Now the corrector-step follows, which uses the average of the obtained and the old values of the u variable:andwhere .
- The UPFD method was constructed by Chen-Charpentier and Kojouharov [40] for the linear diffusion–advection–reaction equation. It is actually a witty and non-standard combination of the explicit and implicit Euler-discretizations, where only the actual node is treated implicitly and the neighbors explicitly as follows:Recently we adapted it to the case of Equations (2) and (3); see Algorithm 2 in [32]. In the case of Equation (1), it reads as follows:and the general form for Equation (3) is:One can see that the convection and the radiation terms are treated similarly as in Equation (8).
- The Dufort–Frankel (DF) algorithm is obtained from the so-called leapfrog explicit scheme by a modification; see p. 313 in [41]. It is a known but non-traditional explicit scheme, which is unconditionally stable for the linear heat equation. Now the formula for the case of Equations (4) and (6) are as follows:One can see that the formulas contain ; thus, it is a two-step but one-stage method. Since it is not self-starter, another method must be used to start the DF method by the calculation of . For this purpose, we apply the UPFD Formulas (9) and (10).
- We make an attempt to modify this DF method using the non-standard trick as in Equation (8) to deal with convection and the radiation terms. With this, these terms pop up in the denominator as follows;
- From the family of the Rational Runge–Kutta (RRK) methods, we chose a two-stage version [42] with the following definition. In the first stage, a full step is taken by the explicit Euler (FTCS) scheme to obtain the predictor value. The increment for Equation (4) is calculated asand for Equation (6):Using these values, the predictor values can be obtained for all grid types asAfter this, using the predictor values obtained above, the increment of a second Euler-step is calculated:Now one needs to calculate the following scalar productsand with them, one obtains the final expression for the new values of the variable:
- The pseudo-implicit (PI) method is Algorithm 5 from [32] with parameter . For Equation (4), the following two-stage algorithm is applied:For a general grid, the two stages can be written asOne can see that this algorithm is fully explicit, and the convection and the radiation term are treated in a quite sophisticated way at the second stage since both the and the values are used.
- To use an odd–even hopscotch method, a special, so-called bipartite spatial grid is necessary, where the cells are labeled as odd and even, and similarly to a checkerboard, all the nearest neighbors of the odd cells are even and vice versa. The odd–even labels are interchanged in each time step, as is shown in Figure 1A. Originally, the standard explicit Euler and implicit Euler formula were applied in the first and second stages, respectively [43]. The formulas for the special and the general cases are the following:where . Note that the implicit formula is effectively explicit since the values have been just obtained at Stage 1. We call this version the original odd–even hopscotch (OOEH) method. However, since there is a factor in (12), the new temperatures can be negative for large r, which can cause unstable behavior for large time step sizes due to the possibly large negative value of the term in the denominator. To avoid this, we apply a simple trick of forbidding negative values by the following simple conditional statement:This trick will be applied in all cases in this method and the remaining methods when there is a possibility of negative temperatures.
- We also make an attempt to modify the first stage of OOEH (Explicit Euler) as in Equation (8). With this, the convection and the radiation terms pop up in the denominator; thus, the first stage with the explicit Euler formula with condition (12) is as follows:The second stage with the “implicit” Euler scheme:
- The reversed odd–even hopscotch method (ROEH) is different from the OOEH method because it applies the formulas in the opposite order: first the implicit Euler, then the non-standard explicit Euler formulas (13), with condition (12). However, when first-stage calculations begin with the implicit formula, the new values of the neighbors are not known. In the ROEH method, they are taken into account at the old-time level, which is the same trick as the UPFD method uses; see Formulas (9) and (10). If one changes the order of the two formulas in the code of the original NS-OEH, one immediately obtains the code of this method. It is shown that although this method is not very accurate for an equidistant mesh, it yields much smaller errors in the case of extremely stiff systems than the OOEH method [44].
- The leapfrog-hopscotch (LH) method [31] has a structure consisting of two half and several full time steps, as one can see in Figure 1B. In the first stage (yellow box in the figure), the following special and general formulas are used:Then, for the even and odd nodes, full-time steps (denoted by green boxes in the figure) are taken strictly alternately with the formulaswith condition (12). The upper index µ is n for the even nodes and n + 1 for the odd nodes. It is important that always the latest available values of the neighbors are used (for example, in ) when the new values of u are calculated, regardless of the size of the time step. This alternation goes on until the end of the last timestep (purple box in Figure 1B), where (15) is used again, but with a halved time step size, in order to reach the same final time point as the even nodes.
- In the shifted-hopscotch (SH) method [30], the repeating block consists of five stages, two of them are half, and three of them are full-time steps. These altogether span two integer time steps for the odd and the even cells as well, as one can see in Figure 1C. The first half-sized time step is taken for the odd cells with Formula (14), which is symbolized by a yellow box with the number 1 in the figure. Then, a full-time step with Formula (15), with condition (12) for the even, the odd, and the even cells follows again, which are symbolized by green boxes with the numbers 2, 3, and 4 in the figure. Finally, a half-length time step (pink box with number 5 inside) for the odd cells closes the calculation with the formulawith condition (12) again.
- The ASH or Asymmetric Hopscotch Method is very similar to the SH method but contains fewer integer stages, thus using three stages instead of five (see Figure 1D). The calculation starts with a half-time step size for the odd cell with (14). Then a full-time step is coming for the even cell with formula (15) and condition (12), and finally, a half-time step size with (16), again with condition (12) for the last odd cell closes the calculation of the values.
3. Verification Using a 1D Analytical Solution
3.1. Weak Nonlinearity
3.2. Strong Nonlinearity
4. Preliminaries for the Simulation of the Wall
4.1. Materials and Structures
- (A)
- Surface of the wall made of brick only.
- (B)
- Two-layer cross-section of a wall consisting of brick and glass wool insulator.
- (C)
- The same two-layer cross-section with a steel structure thermal bridge.
4.2. Mesh Construction
4.3. The Initial and the Boundary Conditions
- -
- for the first half of N (sunny part): ;
- -
- for the second half of N (shadow part): .
5. Simulation Results
5.1. Surface of the Wall
5.2. Cross-Section of a Brick Wall with Insulation
5.3. Brick Wall with Insulation and Thermal Bridging
6. Discussion and Summary
Author Contributions
Funding
Institutional Review Board Statement
Informed Consent Statement
Data Availability Statement
Conflicts of Interest
References
- IAEA. Adapting the Energy Sector to Climate Change; IAEA: Vienna, Austria, 2019; ISBN 978-92-0-100919. [Google Scholar]
- Harish, V.S.K.V.; Kumar, A. A review on modeling and simulation of building energy systems. Renew. Sustain. Energy Rev. 2016, 56, 1272–1292. [Google Scholar] [CrossRef]
- Li, T.; Xia, J.; Chin, C.S.; Song, P. Investigation of the Thermal Performance of Lightweight Assembled Exterior Wall Panel (LAEWP) with Stud Connections. Buildings 2022, 12, 473. [Google Scholar] [CrossRef]
- Lienhard, J.H., IV; Lienhard, J.H., V. A Heat Transfer Textbook, 4th ed.; Phlogiston Press: Cambridge, MA, USA, 2017; ISBN 9780971383524. [Google Scholar]
- Savović, S.M.; Djordjevich, A. Numerical solution of diffusion equation describing the flow of radon through concrete. Appl. Radiat. Isot. 2008, 66, 552–555. [Google Scholar] [CrossRef]
- Suárez-Carreño, F.; Rosales-Romero, L. Convergency and stability of explicit and implicit schemes in the simulation of the heat equation. Appl. Sci. 2021, 11, 4468. [Google Scholar] [CrossRef]
- Haq, S.; Ali, I. Approximate solution of two-dimensional Sobolev equation using a mixed Lucas and Fibonacci polynomials. Eng. Comput. 2021, 38, 2059–2068. [Google Scholar] [CrossRef]
- Lima, S.A.; Kamrujjaman, M.; Islam, M.S. Numerical solution of convection-diffusion-reaction equations by a finite element method with error correlation. AIP Adv. 2021, 11, 85225. [Google Scholar] [CrossRef]
- Zhang, J.; Zhao, C. Sharp error estimate of BDF2 scheme with variable time steps for molecular beam expitaxial models without slop selection. J. Math. 2021, 41, 1–19. [Google Scholar]
- Amoah-mensah, J.; Boateng, F.O.; Bonsu, K. Numerical solution to parabolic PDE using implicit finite difference approach. Math. Theory Model. 2016, 6, 74–84. [Google Scholar]
- Mbroh, N.A.; Munyakazi, J.B. A robust numerical scheme for singularly perturbed parabolic reaction-diffusion problems via the method of lines. Int. J. Comput. Math. 2021, 99, 1139–1158. [Google Scholar] [CrossRef]
- Aminikhah, H.; Alavi, J. An efficient B-spline difference method for solving system of nonlinear parabolic PDEs. SeMA J. 2018, 75, 335–348. [Google Scholar] [CrossRef]
- Ali, I.; Haq, S.; Nisar, K.S.; Arifeen, S.U. Numerical study of 1D and 2D advection-diffusion-reaction equations using Lucas and Fibonacci polynomials. Arab. J. Math. 2021, 10, 513–526. [Google Scholar] [CrossRef]
- Singh, M.K.; Rajput, S.; Singh, R.K. Study of 2D contaminant transport with depth varying input source in a groundwater reservoir. Water Sci. Technol. Water Supply 2021, 21, 1464–1480. [Google Scholar] [CrossRef]
- Haq, S.; Hussaain, M.; Ghafoor, A. A computational study of variable coefficients fractional advection–diffusion–reaction equations via implicit meshless spectral algorithm. Eng. Comput. 2020, 36, 1243–1263. [Google Scholar] [CrossRef]
- Reguly, I.Z.; Mudalige, G.R. Productivity, performance, and portability for computational fluid dynamics applications. Comput. Fluids 2020, 199, 104425. [Google Scholar] [CrossRef]
- Gagliardi, F.; Moreto, M.; Olivieri, M.; Valero, M. The international race towards Exascale in Europe. CCF Trans. High Perform. Comput. 2019, 1, 3–13. [Google Scholar] [CrossRef]
- Appadu, A.R. Performance of UPFD scheme under some different regimes of advection, diffusion and reaction. Proc. Int. J. Numer. Methods Heat Fluid Flow 2017, 27, 1412–1429. [Google Scholar] [CrossRef]
- Karahan, H. Unconditional stable explicit finite difference technique for the advection-diffusion equation using spreadsheets. Adv. Eng. Softw. 2007, 38, 80–86. [Google Scholar] [CrossRef]
- Sanjaya, F.; Mungkasi, S. A simple but accurate explicit finite difference method for the advection-diffusion equation. J. Phys. Conf. Ser. 2017, 909, 1–5. [Google Scholar] [CrossRef]
- Pourghanbar, S.; Manafian, J.; Ranjbar, M.; Aliyeva, A.; Gasimov, Y.S. An efficient alternating direction explicit method for solving a nonlinear partial differential equation. Math. Probl. Eng. 2020, 2020, 1–12. [Google Scholar] [CrossRef]
- Harley, C. Hopscotch method: The numerical solution of the Frank-Kamenetskii partial differential equation. Appl. Math. Comput. 2010, 217, 4065–4075. [Google Scholar] [CrossRef]
- Al-Bayati, A.; Manaa, S.; Al-Rozbayani, A. Comparison of Finite Difference Solution Methods for Reaction Diffusion System in Two Dimensions. AL-Rafidain J. Comput. Sci. Math. 2011, 8, 21–36. [Google Scholar] [CrossRef][Green Version]
- Nwaigwe, C. An Unconditionally Stable Scheme for Two-Dimensional Convection-Diffusion-Reaction Equations. Ph.D. Thesis, University College of Swansea, Swansea, UK, 2022. [Google Scholar]
- Savović, S.; Drljača, B.; Djordjevich, A. A comparative study of two different finite difference methods for solving advection–diffusion reaction equation for modeling exponential traveling wave in heat and mass transfer processes. Ric. Mat. 2022, 71, 245–252. [Google Scholar] [CrossRef]
- Berger, J.; Gasparin, S.; Mazuroski, W.; Mendes, N. An efficient two-dimensional heat transfer model for building envelopes. Numer. Heat Transf. Part A Appl. 2020, 79, 163–194. [Google Scholar] [CrossRef]
- Ndou, N.; Dlamini, P.; Jacobs, B.A. Enhanced Unconditionally Positive Finite Difference Method for Advection–Diffusion–Reaction Equations. Mathematics 2022, 10, 2639. [Google Scholar] [CrossRef]
- Kovács, E.; Gilicz, A. New stable method to solve heat conduction problems in extremely large systems. Des. Mach. Struct. 2018, 8, 30–38. [Google Scholar]
- Saleh, M.; Nagy, Á.; Kovács, E. Part 1: Construction and investigation of new numerical algorithms for the heat equation. Multidiszcip. Tud. 2020, 10, 323–338. [Google Scholar] [CrossRef]
- Nagy, Á.; Saleh, M.; Omle, I.; Kareem, H.; Kovács, E. New stable, explicit, shifted-hopscotch algorithms for the heat equation. Math. Comput. Appl. 2021, 26, 61. [Google Scholar] [CrossRef]
- Nagy, Á.; Omle, I.; Kareem, H.; Kovács, E.; Barna, I.F.; Bognar, G. Stable, Explicit, Leapfrog-Hopscotch Algorithms for the Diffusion Equation. Computation 2021, 9, 92. [Google Scholar] [CrossRef]
- Jalghaf, H.K.; Kovács, E.; Majár, J.; Nagy, Á.; Askar, A.H. Explicit stable finite difference methods for diffusion-reaction type equations. Mathematics 2021, 9, 3308. [Google Scholar] [CrossRef]
- Kareem Jalghaf, H.; Omle, I.; Kovács, E. A Comparative Study of Explicit and Stable Time Integration Schemes for Heat Conduction in an Insulated Wall. Buildings 2022, 12, 824. [Google Scholar] [CrossRef]
- Gasparin, S.; Berger, J.; Dutykh, D.; Mendes, N. Stable explicit schemes for simulation of nonlinear moisture transfer in porous materials. J. Build. Perform. Simul. 2018, 11, 129–144. [Google Scholar] [CrossRef]
- Ochoa, G.V.; Sanchez, W.E.; Truyoll, S.D.L.H. Experimental and theoretical study on free and force convection heat transfer. Contemp. Eng. Sci. 2017, 10, 1143–1152. [Google Scholar] [CrossRef]
- Holman, J.P. Heat Transfer; McGraw-Hill Science: New York, NY, USA, 2010; ISBN 978-0-07-352936-3. [Google Scholar]
- Munka, M.; Pápay, J. 4D Numerical Modeling of Petroleum Reservoir Recovery; Akadémiai Kiadó: Budapest, Hungary, 2001; ISBN 963-05-7843-3. [Google Scholar]
- Agbavon, K.M.; Appadu, A.R. Construction and analysis of some nonstandard finite difference methods for the FitzHugh–Nagumo equation. Numer. Methods Partial. Differ. Equ. 2020, 36, 1145–1169. [Google Scholar] [CrossRef]
- Workie, A.H. New Modification on Heun’s Method Based on Contraharmonic Mean for Solving Initial Value Problems with High Efficiency. J. Math. 2020, 2020, 6650855. [Google Scholar] [CrossRef]
- Chen-Charpentier, B.M.; Kojouharov, H.V. An unconditionally positivity preserving scheme for advection-diffusion reaction equations. Math. Comput. Model. 2013, 57, 2177–2185. [Google Scholar] [CrossRef]
- Hirsch, C. Numerical Computation of Internal and External Flows, Volume 1: Fundamentals of Numerical Discretization; Wiley: Hoboken, NJ, USA, 1988. [Google Scholar]
- Sottas, G. Rational Runge-Kutta methods are not suitable for stiff systems of ODEs. J. Comput. Appl. Math. 1984, 10, 169–174. [Google Scholar] [CrossRef][Green Version]
- Gourlay, A.R.; McGuire, G.R. General Hopscotch Algorithm for the Numerical Solution of Partial Differential Equations. IMA J. Appl. Math. 1971, 7, 216–227. [Google Scholar] [CrossRef]
- Saleh, M.; Nagy, Á.; Kovács, E. Part 3: Construction and investigation of new numerical algorithms for the heat equation. Multidiszcip. Tud. 2020, 10, 349–360. [Google Scholar] [CrossRef]
- Kovács, E.; Nagy, Á.; Saleh, M. A New Stable, Explicit, Third-Order Method for Diffusion-Type Problems. Adv. Theory Simul. 2022, 5, 2100600. [Google Scholar] [CrossRef]
- Iserles, A. A First Course in the Numerical Analysis of Differential Equations; Cambridge University Press: Cambridge, UK, 2009; ISBN 9788490225370. [Google Scholar]

















| Abbrev. | Name of the Method | Recent for Heat Conduction | Stable for Heat Conduction |
|---|---|---|---|
| ExpE | Explicit Euler | no | no |
| NS-ExpE | Explicit Euler with non-standard treatment of convection and radiation | no | no |
| Heun | Heun, i.e., explicit trapezoidal | no | no |
| UPFD | Unconditionally positive finite difference | no | yes |
| DF | Dufort–Frankel | no | yes |
| NS-DF | Dufort–Frankel with non-standard treatment of convection and radiation | no | yes |
| RRK | Rational Runge–Kutta | no | yes |
| PI | Pseudo-implicit | yes | yes |
| OOEH | Original odd–even hopscotch | no | yes |
| NS-OEH | Original odd–even hopscotch with non-standard treatment of convection and radiation | no | yes |
| RH | Reversed hopscotch | yes | yes |
| LH | Leapfrog-hopscotch | yes | yes |
| SH | Shifted hopscotch | yes | yes |
| ASH | Asymmetric hopscotch | yes | yes |
| Brick | 1600 | 0.73 | 800 |
| Glass wool | 200 | 0.03 | 800 |
| Steel structure | 7800 | 16.2 | 840 |
| All elements | 4 | 4 | 800 | 300 |
| Right Elements | 2 | 5 | 500 |
| Left Elements | 4 | 4 | 500 |
Publisher’s Note: MDPI stays neutral with regard to jurisdictional claims in published maps and institutional affiliations. |
© 2022 by the authors. Licensee MDPI, Basel, Switzerland. This article is an open access article distributed under the terms and conditions of the Creative Commons Attribution (CC BY) license (https://creativecommons.org/licenses/by/4.0/).
Share and Cite
Jalghaf, H.K.; Kovács, E.; Bolló, B. Comparison of Old and New Stable Explicit Methods for Heat Conduction, Convection, and Radiation in an Insulated Wall with Thermal Bridging. Buildings 2022, 12, 1365. https://doi.org/10.3390/buildings12091365
Jalghaf HK, Kovács E, Bolló B. Comparison of Old and New Stable Explicit Methods for Heat Conduction, Convection, and Radiation in an Insulated Wall with Thermal Bridging. Buildings. 2022; 12(9):1365. https://doi.org/10.3390/buildings12091365
Chicago/Turabian StyleJalghaf, Humam Kareem, Endre Kovács, and Betti Bolló. 2022. "Comparison of Old and New Stable Explicit Methods for Heat Conduction, Convection, and Radiation in an Insulated Wall with Thermal Bridging" Buildings 12, no. 9: 1365. https://doi.org/10.3390/buildings12091365
APA StyleJalghaf, H. K., Kovács, E., & Bolló, B. (2022). Comparison of Old and New Stable Explicit Methods for Heat Conduction, Convection, and Radiation in an Insulated Wall with Thermal Bridging. Buildings, 12(9), 1365. https://doi.org/10.3390/buildings12091365

