Abstract
This study aims to explore the influence of spatial functional differences on the overall relationship between soundscape and visual landscape in the context of historical blocks and then propose design guidelines for audiovisual elements. Audiovisual stimulus materials were collected from 11 representative locations in typical urban historical blocks along the southeast coast of China and classified into residential, cultural leisure, and commercial spaces based on their primary function, activity, and visual environment characteristics. An evaluation environment was created in the laboratory using virtual reality technology, and a subjective evaluation questionnaire was administered to 71 volunteers regarding the perception of audiovisual elements and the evaluation of the overall environment. Structural equation modeling was used to elucidate the relationships between sound source perception, soundscape perception, visual landscape satisfaction, and overall harmony of the environment and to compare the effects of functional differences at different locations on the overall relationships. The results show significant differences in the types of perceived sound sources at different functional locations, which makes the sound sources affecting soundscape perception and visual landscape satisfaction different. Residential space is mainly affected by artificial sound and mechanical noise; in cultural and leisure spaces, all three types of sound sources have a significant impact, and only natural sound has enhanced subjective perception; the impact of artificial sound in commercial space is crucial. In addition, visual landscape satisfaction should be prioritized over soundscape pleasure to enhance the overall harmony of the environment. In residential and commercial spaces, reducing artificial and mechanical noise can effectively enhance the harmony of the environment; in cultural and leisure areas, reducing artificial sounds and increasing natural sounds or historical landscape elements can enhance the overall harmony of the environment. The results of this paper provide empirical evidence for understanding the overall relationship between soundscape factors in urban contexts and suggest that place function should be considered an important context when designing soundscapes.
1. Introduction
Historical blocks are some of the most important cultural heritages of a city, recording the trajectory of the life, residence, economic, and cultural development of the people of the region, preserving valuable cultural heritage and traditional craftsmanship, and reflecting the development history and characteristics of a region. Countries worldwide have increasingly emphasized the preservation and renewal of historical blocks [1]. In 2011, the United Nations Educational, Scientific and Cultural Organization (UNESCO) issued the “Recommendation on Historic Urban Landscapes” [2], which establishes a system that focuses on the preservation of the original economic activities of monuments and the maintenance of the original audiovisual environmental experience [3,4]. The soundscape of historical blocks has a unique advantage in shaping the cultural personality of the region and has become an essential part of the city’s cultural landscape. Therefore, the focus on protecting and renewing historical blocks has gradually shifted from noise management to soundscape planning and enhancing human subjective perceptual experience [5,6] and has been increasingly emphasized by scholars and administrators from all walks of life.
The concept of soundscape was first proposed by the Canadian musician Schafer [7]. Unlike a sound environment, a soundscape emphasizes the interaction between a person and the sound sources in the environment, the perception and understanding of the sound environment, and the reconstruction of the feedback [8]. As emphasized in ISO 12913-1, context plays a crucial role in soundscape assessment and design [7]. Contexts related to soundscapes include location/position, non-auditory and socio-cultural factors, and personal dimensions [9,10,11]. Among these contexts, place function has the most influence on soundscape perception, as it determines the sound sources that make up the acoustic environment, other physical environmental conditions, and the behavioral characteristics of place users [12].
Regarding the influence of place function on soundscape, Lavia et al. [13,14,15] and Margaritis et al. [16] studied the relationship between soundscape and place function in urban public spaces. They found a statistically significant relationship between place function and soundscape in urban public spaces. Hong and Jeon [17] found that the primary sound sources affecting soundscape varied according to the main function of the urban space. Liu and Zhu et al. [18,19] found spatial and temporal variations in functional space affecting sound pressure levels in urban forests. These studies confirm that the function of the place is a crucial factor affecting soundscape perception. On the other hand, since historical blocks accommodate a variety of urban functions, such as residential, commercial, tourism, and recreation, it is meaningful to investigate the impact of the historical block environment on soundscape perception.
The research on soundscape in historical blocks has gradually begun to address the association with local characteristics and place attachment [20,21,22,23] from the traditional aspects of audiovisual interaction [24,25], soundscape evaluation and preference [26,27], and soundscape preservation and determinants [28,29]. However, these studies need to pay more attention to the impacts of differences in place functions. Historical blocks have been transformed and renewed to form a variety of places, and the type of function influences the soundscape perception of the users of the location [17], so it is essential to consider the influence of the functional differences of the place on the soundscape perception for the design and management of soundscape in historical blocks.
Based on the above deficiencies, this study takes the Fuzhou City historical block as the research object, aiming to explore the influence of the differences in the functions of the places in the environmental elements of the historical block on the overall relationship between the soundscape and the landscape and to propose a design guideline. This study has three aspects: (1) What are the characteristics of perceived sound sources and acoustic indicators in places with different functions? (2) How do the functions of places impact the overall relationship between soundscape and landscape? (3) On this basis, design guidelines are provided for constructing soundscapes and landscapes in historical blocks.
2. Research Methodology
2.1. Study Area
Eleven representative locations in the historical block of Fuzhou, a typical city in the southeastern coastal region of China, were selected (Figure 1), covering all the characteristics of the historical functions, activities, and visual characteristics of each location. Type I includes three locations in the residential space, with multi-story and single-story residences representing the main residential space in the historical block. Type II is the cultural and recreational space, the core scenic spot of the historical block, including historically protected buildings, traditional gardens, the surrounding water system, rivers, green open space, etc. Type III represents the commercial space, including the historical block’s water system, rivers, and green open space. Type III represents commercial space, including street-level businesses near the entrances and exits of the historical block and specialty businesses on both sides of the main pedestrian street.

Figure 1.
Study sites and photographs: 3 historical blocks and 11 representative locations in Fuzhou, China; 4 locations for cultural and recreational spaces (Cu1–Cu4), 4 locations for commercial spaces (Co1–Co4), and 3 locations for residential spaces (R1–R3) (Source: Google Earth 2023 author elaboration).
Acoustic metrics measured at each location included the average sound pressure levels, the difference over the percent level (LA90, LA50, LA10), and the temporal change in sound (LA10–LA90). Mean equivalent A sound levels (LAeq) measured at each location ranged from 55.4 dBA to 78.17 dBA (Table 1).
Table 1.
Sound pressure level at various points.
2.2. Data Collection
2.2.1. Questionnaire Design
A questionnaire based on the Swedish Soundscape-Quality Protocol [30] was conducted to collect data on how people perceive the sound environment. In the first part, with a 5-point Likert scale, the degree of perception of different sound source types was evaluated (1 = Not at all to 5 = Dominates completely). After preliminary investigation and screening by the investigator, sound sources such as traffic sounds, construction, human activities, traditional culture, music, water, birdsong, and wind-blown leaves were selected as the basis of the scale, and the scale was compiled based on the Chinese context. In the questionnaire, sound sources were categorized into three types: mechanical noise (traffic sounds, construction sounds), artificial sounds (sounds of human activities, traditional cultural sounds, music sounds, etc.), and natural sounds (sounds of water, birdsong, wind-blown leaves, etc.) (Table 2). The semantic differential method is commonly used to describe and extract soundscape perception factors [10,11,31]. Pleasantness and eventfulness are the two main dimensions affecting soundscape perception [12,32]. In the second part of the questionnaire, these two dimensions were measured with six indicators: comfortable, harmonious, pleasant, eventful, varied, and dynamic, with a 5-point Likert scale (1 disagree, 5 agree). Historic landscape is the soul of a historical block [33], which mainly refers to the street pattern and historic buildings of the neighborhood, etc., with unique regional characteristics or interesting visual elements. The third part of the questionnaire was to evaluate visual landscape satisfaction, and the sense of history, interestingness, and uniqueness were selected as the primary evaluation indicators (1 = Not at all to 5 = Dominates thoroughly). To create a better urban environment, it is essential to establish a harmonious relationship between the landscape and the soundscape since the consistency between the sound and visual environment affects the perception of the quality of the environment [34,35,36]. In the last part of the questionnaire, subjects rated each location’s harmony of environment by answering, “Do you feel that the soundscape is harmonious for the environment at that location?”, “Do you feel the visual environment is harmonious for the given location?”, “Do you feel that there is harmony between the sound and visual environments in that location?” (1 = Not at all to 5 = Dominates completely).
Table 2.
Typical sound sources in historical blocks.
2.2.2. Experimental Data Collection
Data collection occurred from 4–10 November 2021 from 12–5 p.m. in the historical block of Fuzhou, China. Although 2021 is during the COVID-19 pandemic, the data collection and experimental phases started during regular work and life within China, so they were not affected by the pandemic. Data collection consisted of panoramic video recording, audio recording, and sound pressure level measurements, with all three parts of data collection co-occurring. Panoramic videos were recorded at 11 locations using a 4k UHD spherical panoramic camera (Insta 360, China), with a recording time of 10 min at each location and a tripod height of 1.6 m above the ground for the camera. A 3 min sample of representative clips was edited out of the recorded video at each location to serve as audiovisual stimulus material for the experiment using splicing software (Adobe Premiere Pro 2020) which was used to stitch the images captured by the panoramic camera. For audio stimuli, a portable tape recorder (Sony PCM-D100, Japan) was used to record A-format audio information with a recording time of 10 min at each location; at the same time, a sound level meter (AWA6228, China) was used to measure the equivalent A sound pressure level (LAeq) at each location, including the mean value and the standard deviation and the difference over the percentage level (LA90, LA50, LA10). LA10 and LA90 mean that during the sampling time, 10% and 90% of the time, the sound level value exceeds LA10 and LA90, respectively, representing the foreground and background sound of the acoustic environment; LA50 means that 50% of the time the sound level value exceeds LA50 during the sampling time; and the difference between LA10 and LA90 is used to obtain the time change of sound pressure level (LA10–LA90). Sound pressure level measurements were taken thirty times and repeated ten times using A-weighting.
2.3. Participants and Procedure
A priori statistical efficacy analyses were performed using G*Power 3.1.9.7 to calculate the minimum sample size to achieve 80% efficacy within subjects. Eleven participants were required to test for a medium effect: f = 0.25, α = 0.05, and (1 − β) = 0.80. The test recruited a total of 71 participants (32 males and 39 females), which is more than five times the number required, indicating that significant efficacy was probable (p < 0.05) in the statistical test of at least 99%. The age distribution of the participants ranged from 18 to 35 years, with a mean age of 24 ± 2.3 years. Individual preferences may be influenced by experience and knowledge, and to minimize variability in individual preferences, all participants were recruited from the same university, had normal hearing, and all visited 11 sites. Before the test, all participants were informed and signed a written consent form in compliance with ethical procedures. Upon completion of the test, all participants were given a small gift as a thank-you for their participation.
The test was conducted in a virtual reality test room, a separate room with good lighting and isolation so that the subjects would not be disturbed by anything else. The background noise sound pressure level during the test was less than 20 dBA, which is negligible compared to the sound pressure level of 55–78 dBA of the test tone. Head-mounted display (HMD) is more suitable for evaluating urban environments [37], so the experiment used a head-mounted display (HMD). Before the start of the test, the sound pressure level was calibrated by two data acquisition researchers to match the experimental sound pressure level with the sound pressure level at the actual site.
The formal test procedure: (1) after the subjects arrived at the test chamber, they were acclimatized to the chamber environment for 5 min, and the test personnel read the test introduction to the subjects, explaining the purpose and process of the test. (2) Subjects wore a head-mounted virtual reality display (HTC VIVO pro, Shenzhen, China) for a 3 min pre-test to understand the test procedure and resolve any questions thoroughly. The formal test was started after confirming a complete understanding of the test procedure and evaluation method. (3) At the beginning of the test, panoramic videos were presented in random order through the VR HMD and headset. Each segment of the panoramic video was played for 3 min, and subjects filled out the corresponding questionnaires after the end of each stimulus segment. In order to prevent physical discomfort caused by wearing the head-mounted virtual reality display for an extended period, a break was taken every 30 min, and the subjects could watch the panoramic video repeatedly. In total, 781 questionnaires were returned (71 participants × 11 stimuli).
2.4. Statistical Analysis
Data were processed using SPSS 24.0 and AMOS 24.0 software. One-way ANOVA and Tukey’s multiple comparisons were used to analyze the differences in the main factors of environmental perception for each environmental type (significance level of 0.05). Structural equation modeling (SEM) [38] was constructed to fully describe the overall relationship between soundscape and landscape at different locations in the urban environment. In the SEM process, exploratory and validation factor analysis were performed [38]. Exploratory factor analysis (EFA) was used to extract the principal factors. Then, the factor structures of sound source and environment perception were validated using validation factor analysis (CFA). Based on the results of EFA and CFA, the SEM of the overall relationship between soundscape and landscape was proposed.
3. Results and Analysis
3.1. Exploratory Factor Analysis
The results of Bartlett’s sphericity test and KMO value analysis data are significant at 0.000 (p < 0.001). The KMO value was 0.833 (KMO > 0.70), and the collected data could be analyzed by factor analysis. EFA was performed to extract common factors, resulting in four common elements with a total explanatory power of 75.21% (exceeding 50%, indicating good explanatory power), with factor loadings ranging from 0.78 to 0.88 and a high degree of data interpretation. Factor 1, representing soundscape pleasantness, explained 20.68% of the variance; factor 2, representing harmony of environment, explained 18.90% of the variance; factor 3, representing soundscape eventfulness, explained 18.06% of the variance; and factor 4, representing visual landscape satisfaction, explained 17.58% of the variance (Table 3).
Table 3.
Principal factors in the Environmental Perception were extracted via EFA.
In order to test the differences between the main factors under different place functions (Types I–III), a one-way ANOVA was conducted based on the factor scores of EFA. As shown in Table 4, the mean values of the factor scores of soundscape pleasantness, richness, and visual landscape satisfaction in the three types of functional places are significantly different at the 0.01 level. This result indicates that the functional differences of the places impact visual and auditory perception, which in turn causes significant differences in the evaluation results. Cultural and recreational areas, including protected buildings and traditional gardens, received the highest soundscape pleasantness factor scores, while soundscape eventfulness was the lowest. Residential spaces (Type I) and commercial spaces (Type III) were considered rich soundscapes but with a negative soundscape pleasantness score. The residential spaces (Type I) received a highly positive visual landscape satisfaction score, while the commercial area (Type III) had a negative score.
Table 4.
Mean values and analysis of variance of principal factor scores among the three types of functional places in the historical block. Outside parentheses are factor score means and inside parentheses are standard deviations.
The perceived frequencies and acoustic index parameters of the sound sources are shown in Table 5. The dominance of the three sound source types was assessed using a 5-point scale in the experiment. In order to characterize the perceived sound sources for each environment type (Types I–III), a source perception score of “2: Occasionally heard” or higher was considered to be a perceived sound source [12]. Then, the percentage of identified sound source types for each type was calculated by dividing the perceived score for each sound source type by the sum of the scores of all perceived sound sources in the plots of that environment type. There were differences in the percentage of identified sound sources among the three environment types (Types I–III). The primary sound sources in the residential spaces (Type I) were mechanical and artificial sounds, with percentages of 58% and 47%, respectively, and only 15% natural sounds were recognized. Natural sound is the primary source in the cultural and recreational area (Type II), with a percentage of 64%, followed by artificial sound and mechanical noise, with percentages of 35% and 23%, respectively. Similar to the residential spaces (Type I), the commercial (Type III) area had the lowest recognition rate of natural sound, with artificial and mechanical noise as the primary sound sources, with percentages of 61% and 53%, respectively. These indicate significant differences in the composition of sound sources in each environment type.
Table 5.
Perceived sound sources and acoustic parameters in three categories of different functional.
In terms of acoustic indicators, the time variation of sound pressure level (LA10–LA90) was the largest in the residential spaces (Type I) with 18.15 dBA and the smallest in the commercial (Type III) area with 7.83 dBA. The cultural and recreational area (Type II) was the quietest, with the lowest average sound pressure level (LAeq) of 60.54 dBA, and the commercial area (Type III), with a large flow of people and the overall environment, was more boisterous and noisy, with the level of 67.67 dBA. The above results showed significant differences in the composition of sound sources in each type of environment. The above results are consistent with the functional characteristics of each environment type.
3.2. Confirmatory Factor Analysis
The measurement models in structural equation modeling were established using the common factors obtained from EFA as latent variables and the corresponding variables as observed variables. The Cronbach’s alpha coefficient of each latent variable was more significant than 0.7, the reliability of the data obtained was good, the CR and AVE values of all measurement models were not lower than the expected values, and the explanatory degree of the observed variables of each latent variable was high and in good agreement (Table 6).
Table 6.
Results of CFA for the observed and latent variables.
3.3. SEM for Environmental Perception
The SEM conceptual model describes the relationship between potential structures (Figure 2). A conceptual model of the overall environmental perception of the historical block was established, which includes the relationship with sound sources, soundscape perception, visual landscape satisfaction, and harmony of environment, and 14 specific hypotheses were proposed as follows:
HA.
Sound source perception affects auditory and visual perception.
HA1.
Artificial sound negatively affects soundscape pleasantness.
HA2.
Artificial sound negatively affects soundscape eventfulness.
HA3.
Artificial sound negatively affects visual landscape satisfaction.
HA4.
Mechanical noise has a negative effect on soundscape pleasantness.
HA5.
Mechanical noise has a negative effect on soundscape eventfulness.
HA6.
Mechanical noise has a negative effect on visual landscape satisfaction.
HA7.
Nature sounds have a positive effect on soundscape pleasantness.
HA8.
Nature sounds have a positive effect on soundscape eventfulness.
HA9.
Nature sounds have a positive effect on visual landscape satisfaction.
HB.
Visual landscape satisfaction has a positive effect on soundscape perception.
HB1.
Visual landscape satisfaction has a positive effect on soundscape pleasantness.
HB2.
Visual landscape satisfaction has a positive effect on soundscape eventfulness.
HC.
Soundscape perception and visual landscape satisfaction positively influence harmony of environment.
HC1.
Soundscape pleasantness positively influences harmony of environment.
HC2.
Soundscape eventfulness positively influences harmony of environment.
HC3.
Visual landscape satisfaction positively influences harmony of environment.
Figure 2.
A conceptual SEM of environmental perception in historical blocks.
Figure 2.
A conceptual SEM of environmental perception in historical blocks.

3.4. Structural Model Hypothesis Testing and Analysis of Results
The overall theoretical model’s goodness-of-fit measures, including Standard 2, goodness-of-fit index (GFI), comparative fit index (CFI), and root mean square error of approximation (RMSEA), exceeded the recommended values and the theoretical model has a reasonable degree of fit (Table 7).
Table 7.
Fitness of the overall structural model.
The results of the structural model parameter estimation are shown in Table 8. The regression coefficients of the paths in the model were estimated using the excellent likelihood method, and the results are shown in Table 8. It was found that 11 paths out of 14 specific hypotheses were statistically significant.
Table 8.
Structural equation standard regression path coefficient parameters.
Among the HA hypotheses, seven out of nine hypotheses had significant effects. Artificial sound had a more significant effect on soundscape pleasantness (β = −0.23, p < 0.001) and soundscape eventfulness (β = 0.31, p < 0.001) than mechanical noise; this suggests that artificial sound is the primary sound source that affects the perception of soundscapes in historic neighborhoods. The effect of natural sound on visual landscape satisfaction (β = 0.16, p < 0.001) was more significant than that of mechanical noise (β = −0.16, p < 0.001), which also verified the interaction between the soundscape and the visual landscape [39].
In the HB hypothesis, visual landscape satisfaction positively affects soundscape pleasantness (β = 0.30, p < 0.001) and negatively affects soundscape eventfulness (β = −0.25, p < 0.001). This result is somewhat comparable to previous studies in which historical landscape was positively associated with soundscape pleasantness, while the modern landscape more positively influenced soundscape eventfulness [33].
In the HC hypothesis, visual landscape satisfaction (β = 0.50, p < 0.001) and soundscape pleasantness (β = 0.21, p < 0.001) positively affect harmony of environment, and the standardized coefficient ratios of soundscape pleasantness and visual landscape satisfaction were converted to percentages to test their relative contributions of 30% and 70%, respectively. This finding differs from previous studies’ findings that soundscape pleasantness positively affects the harmony of environment in recreational areas. In contrast, only soundscape eventfulness contributes to the harmony of environment in commercial spaces [17]. It is possible that because historical blocks contain various environment types, there are differences in their primary functions, which in turn affect the relationship between soundscape perceptions and environment harmony. The above demonstrates that functional differences can have an impact on audiovisual perception.
3.5. Environmental Perception Sub-Model
There are significant differences in the subjective and objective elements of the acoustic environment and environmental perception in different functional types (Types I–III). In order to explore the influence of these differences on the relationship between the potential constructs of the environmental perception model, SEM analysis was conducted based on residential (Type I), cultural and leisure (Type II), and commercial (Type III), and the sub-model was constructed. All values of the goodness-of-fit indices of the sub-models exceeded the recommended values, indicating that all three sub-models have a good fit (Table 9).
Table 9.
The values of goodness-of-fit indices for the proposed model.
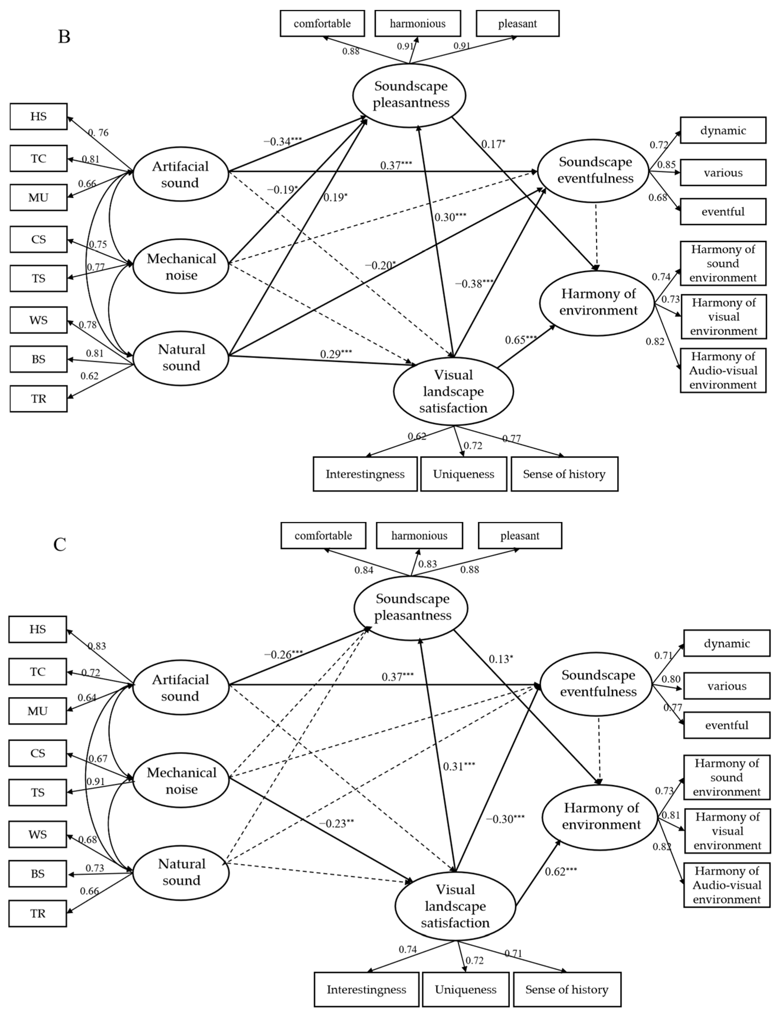
For HA, there were different relationships between variables in different models. In the residential spaces (Type I), sound experience and visual landscape satisfaction were significantly affected mainly by artificial sound and mechanical noise (p < 0.01, p < 0.001). Artificial sound significantly and negatively affected visual landscape satisfaction (β = −0.23, p < 0.01), and mechanical noise negatively affected soundscape pleasantness (β = −0.30, p < 0.001). It is worth noting that both positively affected soundscape eventfulness, with standardized regression coefficients of 0.27 and 0.22, respectively. In the cultural and leisure space (Type II), all three types of sound sources significantly affected soundscape perception. Artificial sound significantly affected soundscape pleasantness and eventfulness (p < 0.001), with standardized regression coefficients of −0.34 and 0.37, respectively. Mechanical noise significantly negatively affected soundscape pleasantness (β = −0.19, p < 0.05). The natural sound had the most extensive effect, significantly affecting both sound and visual landscape perception, with positive effects on soundscape pleasantness (β = 0.19, p < 0.05) and visual landscape satisfaction (β = 0.29, p < 0.001) but negative effects on soundscape eventfulness (β = −0.20, p < 0.05). The most significant effect was on visual landscape satisfaction. Artificial sound in commercial space (Type III) was the most critical sound source affecting soundscape perception, with significant (p < 0.001) effects on both soundscape pleasantness and soundscape eventfulness, with standardized regression coefficients of −0.26 and 0.37, respectively, and a more significant positive effect on soundscape eventfulness than a negative effect on soundscape pleasantness. Mechanical noise had a significant (p < 0.01) negative effect on visual landscape satisfaction, with a standardized regression coefficient of −0.23 (Figure 3, Table 10).

Figure 3.
Soundscape perception model for different environment types. (A) Residential space (Type I); (B) cultural and leisure space (Type II); (C) commercial space (Type III). * p < 0.05; ** p < 0.01; *** p < 0.001.
Table 10.
SEM standard regression path coefficient parameters for different types of functional spaces.
In the HB path, visual landscape satisfaction in both cultural and leisure (Type II) and commercial (Type III) spaces significantly affected soundscape perceptions, and it is worth noting that in the spaces above, visual landscape satisfaction positively affected soundscape pleasantness but negatively affected soundscape eventfulness. In the cultural and leisure space, visual landscape satisfaction had a more significant effect on soundscape eventfulness (β = −0.38, p < 0.001) than soundscape pleasantness (β = 0.30, p < 0.001). In residential spaces (Type I), visual landscape satisfaction was significant only for soundscape pleasantness (Figure 3, Table 10).
In the HC path, both soundscape pleasantness and visual landscape satisfaction positively affected the environment’s harmony. In the residential spaces (Type I), there was little difference between the effects of soundscape pleasantness and visual landscape satisfaction on the harmony of the environment, with standardized regression coefficients of 0.32 and 0.34. In the cultural and leisure (Type II) and commercial spaces (Type III), visual landscape satisfaction was an essential factor influencing harmony of environment, with standardized regression coefficients of 0.65 and 0.62, which were significantly higher than the effects of soundscape pleasantness on harmony of environment in the two functional spaces, with standardized regression coefficients of 0.17 and 0.13, respectively (Figure 3, Table 10).
4. Discussion
4.1. Influence of Place Function on the Overall Relationship between Soundscape and Visual Landscape
This study identifies significant differences in the perception of sound sources in residential, cultural, recreational, and commercial spaces. As summarized in Table 4, the residential spaces are adjacent to urban roads and easily exposed to vehicles, with mechanical noise as the primary sound source (58%); the cultural and recreational area is dominated by attractions and recreational sites, with high vegetation coverage and overall quietness, with natural sound as the primary sound source (64%); and the commercial area consists of a variety of stores and restaurants, with artificial sound as the primary sound source (61%). Because differences in function caused differences in sound source perception, this finding confirms the conclusion of previous studies [12,17] that the primary sound sources differed according to the function of the place.
Comparing the structural equation sub-models, as presented in Figure 3A, mechanical and artificial sounds are the important sound sources affecting the perception of soundscape in residential spaces (Type I). Frequent perception of mechanical noise decreased soundscape pleasantness and increased soundscape eventfulness, while artificial sound increased soundscape eventfulness and decreased visual landscape satisfaction. Possibly because the traditional street space enhances the noise generated by vehicles and pedestrians on the road [40], the noisy sound hurts human emotions [41], reducing soundscape pleasantness and visual landscape satisfaction. Both artificial and mechanical noise had a significant positive effect on soundscape eventfulness (p < 0.01), a finding consistent with previous studies [12,20,42] that road traffic or human activities increase soundscape eventfulness by increasing the degree of temporal structure of the acoustic environment. Soundscape pleasantness (β = 0.32, p < 0.001) and visual landscape satisfaction (β = 0.34, p < 0.001) contributed significantly to the harmony of environment, and the effect of soundscape eventfulness on the harmony of environment was not statistically significant. Based on these findings, soundscape design in residential spaces should focus on noise reduction strategies.
In the cultural and leisure space (Type II), as presented in Figure 3B, artificial sound, mechanical noise, and natural sound all impacted soundscape perception. Artificial sound reduced the pleasantness of the soundscape and increased the richness of the soundscape. Mechanical noise decreased the pleasantness of the soundscape. Notably, natural sound increased soundscape pleasantness and visual landscape satisfaction but decreased soundscape eventfulness. Natural sound creates a feeling of relaxation and pleasure [21] and thus enhances soundscape pleasantness. The facilitating effect of natural sound on visual landscape satisfaction may be because natural sound reduces the perception of noise [43,44], creates a quiet atmosphere, and causes people to shift more attention to the visual landscape [45]. For harmony of environment, soundscape pleasantness (β = 0.17, p < 0.05) and visual landscape satisfaction (β = 0.65, p < 0.001) made significant contributions. These findings suggest that enrichment of natural sounds, reduction of noise perception, and enhancement of visual landscape satisfaction are key design points for cultural and recreational areas.
Artificial sound and mechanical noise are important sound sources affecting soundscape perception in the commercial area (Type III), as presented in Figure 3C, and there is a significant relationship between artificial sound and soundscape perception. It is noteworthy that, unlike in the culture and leisure area (Type II), artificial sound reduces soundscape pleasantness and soundscape eventfulness. This finding confirms the previous conclusion that artificial sound’s effect on soundscape perception differs under different urban contexts [17,46,47]. Different types of artificial sound may be perceived in different contexts, which causes differences in the influence on soundscape perceptions; e.g., in the cultural and leisure area, traditional cultural sound (0.81) has the highest factor loadings. In contrast, in the commercial area, human activity (0.83) is the source with the highest influence on artificial sound. Mechanical noise reduced visual landscape satisfaction, and soundscape pleasantness (β = 0.13, p < 0.05) and visual landscape satisfaction (β = 0.62, p < 0.001) contributed significantly to the harmony of environment. These findings suggest that optimizing artificial sound and enhancing visual landscape satisfaction are critical factors in improving the harmony of environment.
4.2. Design Guidelines for Audiovisual Elements in Historic Neighborhoods Based on Harmony of Environment
As summarized in Table 8, based on the SEM model, soundscape pleasantness and visual landscape satisfaction directly affect the harmony of environment, with contribution percentages of 30% and 70%, respectively. On the other hand, the increase in visual landscape satisfaction contributes more to improving soundscape pleasantness than natural sound. In contrast, improving soundscape pleasantness positively affects the environment’s harmony. Thus, increasing harmony of environment can contribute to visual landscape satisfaction, followed by soundscape pleasantness. Although the prioritization of soundscape pleasantness and richness has begun to be considered in soundscape research [48], the prioritization of visual and auditory perception needs to be adequately discussed. The SEM proposed in this study prioritizes visual landscape satisfaction and soundscape enjoyment in terms of harmony of environment, allowing planners to design different aerial spaces in historical blocks effectively.
As presented in Figure 3A, in environmental design, visual landscape satisfaction should be increased by reducing artificial sounds, such as human activity sounds and traditional cultural sounds, or soundscape pleasantness should be improved by reducing mechanical noises in residential spaces (Type I). This is consistent with the results of a previous study showing that the interference of noise, especially traffic noise, is a significant problem facing the acoustic environment in residential spaces [49,50]. The fun factor loading of 0.84 is an important indicator that affects visual landscape satisfaction; therefore, outdoor activity facilities and spaces in residential spaces can be enriched to improve the fun and, thus, visual landscape satisfaction. Considering that the sound of human activities is a vital sound source that adversely affects residential spaces, the setting of activity facilities, such as benches, pavilions, and gardening spaces, is considered to promote passive activities. As presented in Figure 3B, the cultural and leisure area (Type II) can enhance the pleasantness of the soundscape by reducing artificial noise. On the other hand, increasing natural sounds, especially birdsong and water sounds, with factor loadings of 0.81 and 0.78, can help enhance soundscape pleasantness and visual landscape satisfaction. Natural sounds contribute positively to the overall soundscape quality. They can reduce noise perception [51], and a large number of studies have demonstrated that water sounds [29,52,53] and birdsong sounds [54] can reduce noise perception through the masking effect. Uniqueness and sense of history are essential indicators affecting visual landscape satisfaction, with factor loadings of 0.72 and 0.77, respectively. Landscapes with a sense of history and uniqueness help to highlight the functions and characteristics of the area [55]. Historical buildings and the spatial pattern of historical neighborhoods are important historical landscapes in historic districts, and sculptures reflecting the history of the neighborhoods convey a strong sense of history [33], so visual landscape satisfaction can be enhanced by adding historical sculptures and preserving and repairing historical buildings and street spaces. Similar to the residential spaces, as presented in Figure 3C, the commercial area (Type III) can enhance the soundscape pleasantness by reducing human activity sound (factor loading of 0.83) or reducing traffic acoustic noise (factor loading of 0.91) to improve visual landscape satisfaction. Adding water sound to temporally variable urban noise can improve soundscape quality by reducing the overall visual variability of the acoustic environment [56]. Music can improve poor acoustic environments, such as noise-dominated environments [37,57], and the sounds of folkloric events and live music contribute to historic visual landscape satisfaction [33]. Therefore, there is a need to provide water features (e.g., fountains) and add live music or folk event sounds to enhance the harmony of environment.
4.3. Limitations and Outlook
There are several limitations to this study. One is related to the conditioning of the participants, who were mainly 18–35 years old, which is only partially representative of the characteristics of tourists in historical blocks. Therefore, a more comprehensive range of age groups will be considered in the study’s next step. In addition, participants were recruited to evaluate the soundscape of the various spaces in the historical block only as tourists and users who live, walk, or work in the various types of spaces may evaluate the soundscape in different ways. Therefore, in future studies, consideration will be given to exploring the overall relationship regarding audiovisual perception from the perspective of actual users. In terms of landscape perception, this study focuses on the effects of differences in the types of perceived sound sources in the functioning of the venue on the overall relationship between the soundscape and the visual landscape. Multi-dimensional experience helps to grasp the site landscape design, and aspects such as crowd density, thermal comfort, and odor are similarly affected by the function of the place, which in turn impacts the users’ subjective perception. Therefore, aspects such as olfactory perception, thermal perception, and crowding perception can be added to future research. Finally, this study proposes a perception model based on subjective evaluation results. However, objective parameters related to soundscape and landscape, such as physical characteristics and weather information (temperature, humidity, wind speed), can be incorporated into future studies to provide more practical information for design.
5. Conclusions
This study uses VR experiments and structural equation modeling to explore the overall relationship between soundscape and landscape for different spatial functions in a historical block environment and propose design guidelines. The results show significant differences in the types of sound sources perceived by different spaces because of their different functions, thus affecting soundscape perception and visual landscape satisfaction. In residential spaces, mechanical noise is a vital sound source that affects soundscape perception, reducing soundscape pleasure and increasing soundscape eventfulness. In contrast, artificial sound affects both soundscape perception and visual landscape satisfaction, increasing soundscape eventfulness but decreasing visual landscape satisfaction. In cultural and recreational areas, artificial sound is the primary sound source that affects soundscape perception, decreasing soundscape pleasantness and increasing soundscape eventfulness. Meanwhile, natural sound significantly affected both soundscape perception and visual landscape satisfaction, increasing soundscape pleasantness and satisfaction and decreasing soundscape eventfulness. In the commercial area, artificial sound is the primary sound source that affects soundscape perception and significantly negatively affects soundscape perception. Mechanical noise, on the other hand, had a significant adverse effect on visual landscape satisfaction.
Overall, in the historical block, soundscape pleasantness and visual landscape satisfaction directly affect the harmony of environment, with a contribution share of 30% and 70%, respectively. Therefore, to improve the harmony of the environment, visual landscape satisfaction plays an important role, followed by soundscape enjoyment. In environmental design, both residential and commercial spaces can improve visual landscape satisfaction and soundscape pleasantness by reducing artificial and mechanical noise perception; cultural and leisure areas can improve soundscape pleasantness and visual landscape satisfaction by reducing artificial sound noise and increasing natural sound (birdsong and water sounds); on the other hand, visual landscape satisfaction can be improved by adding historical sculptures, protecting and repairing historical landscape such as historical buildings and street spaces. This study confirms that functional differences in the environmental space of historical blocks have an impact on the overall relationship between soundscape and landscape by influencing the perception of sound sources, and these findings expand our understanding of the interactions between overall audiovisual perception and the environment of historical blocks and provide references for the optimization and enhancement of the soundscape of historical blocks.
Author Contributions
Conceptualization, J.Y. and Y.Z.; methodology, J.Y., S.L., L.C., Y.C. and T.H.; formal analysis, J.Y. and Y.M.; writing—original draft preparation: J.Y.; writing—review and editing: J.Y. and Y.Z. All authors have read and agreed to the published version of the manuscript.
Funding
This research was supported by the Humanities and Social Sciences Fund of Ministry of Education of China (23YJC850014).
Data Availability Statement
The data presented in this study are available on request from the corresponding author. The data are not publicly available due to policy of the institute.
Conflicts of Interest
The authors declare no conflicts of interest.
References
- Pérez-Martínez, G.; Torija, A.J.; Ruiz, D.P. Soundscape Assessment of a Monumental Place: A Methodology Based on the Perception of Dominant Sounds. Landsc. Urban Plan. 2018, 169, 12–21. [Google Scholar] [CrossRef]
- UNESCO. Recommendation on the Historic Urban Landscape, Including a Glossary of Definitions—Legal Affairs. Available online: https://unesdoc.unesco.org/ark:/48223/pf0000215084.page=55 (accessed on 11 February 2024).
- Wang, J. Conservation policies and planning of city historic sites. City Plan. Rev. 2004, 10, 68–73. [Google Scholar]
- Dong, W.; Li, W. A Study on the Assessment of Historic City Conservation Planning Implementation as Exemplified in Rui’an City, Zhejiang Province. Archit. J. 2017, 64–67. Available online: https://xueshu.baidu.com/usercenter/paper/show?paperid=095afdd49c12d2d62bd88310e734f320&site=xueshu_se (accessed on 11 February 2024).
- Jennings, P.; Cain, R. A Framework for Improving Urban Soundscapes. Appl. Acoust. 2013, 74, 293–299. [Google Scholar] [CrossRef]
- Kang, J. From Environmental Noise Control to Soundscape Design. Int. J. Acoust. Vib. 2015, 20, 62. [Google Scholar]
- ISO 12913-1; Acoustics—Soundscape—Part 1: Definition and Conceptual Framework. International Organization for Standardization: Geneva, Switzerland, 2014.
- Zhang, D.; Chen, J.; Xu, X. Explication of the soundscape concept. J. Hefei Univ. Technol. Nat. Sci. 2007, 53–56. [Google Scholar]
- Brambilla, G.; Maffei, L.; Di Gabriele, M.; Gallo, V. Merging Physical Parameters and Laboratory Subjective Ratings for the Soundscape Assessment of Urban Squares. J. Acoust. Soc. Am. 2013, 134, 782–790. [Google Scholar] [CrossRef]
- Yong Jeon, J.; Jik Lee, P.; Young Hong, J.; Cabrera, D. Non-Auditory Factors Affecting Urban Soundscape Evaluation. J. Acoust. Soc. Am. 2011, 130, 3761–3770. [Google Scholar] [CrossRef]
- Kang, J.; Zhang, M. Semantic Differential Analysis of the Soundscape in Urban Open Public Spaces. Build. Environ. 2010, 45, 150–157. [Google Scholar] [CrossRef]
- Young Hong, J.; Yong Jeon, J. Comparing Associations among Sound Sources, Human Behaviors, and Soundscapes on Central Business and Commercial Streets in Seoul, Korea. Build. Environ. 2020, 186, 107327. [Google Scholar] [CrossRef]
- Kang, J.; Aletta, F.; Gjestland, T.T.; Brown, L.A.; Botteldooren, D.; Schulte-Fortkamp, B.; Lercher, P.; van Kamp, I.; Genuit, K.; Fiebig, A.; et al. Ten Questions on the Soundscapes of the Built Environment. Build. Environ. 2016, 108, 284–294. [Google Scholar] [CrossRef]
- Lavia, L.; Easteal, M.; Close, D.; Witchel, H.; Axelsson, O.; Ware, M.; Dixon, M. Sounding Brighton: Practical Approaches towards Better Soundscapes. In Proceedings of the INTERNOISE and NOISE-CON Congress, New York, NY, USA, 19–22 August 2012; Volume 6, pp. 4544–4552. [Google Scholar]
- Lavia, L.; Dixon, M.; Witchel, H.; Goldsmith, M. Applied Soundscape Practices. In Soundscape and the Built Environment; CRC Press: Boca Ratton, FL, USA, 2016; pp. 243–301. ISBN 978-1-4822-2631-7. [Google Scholar]
- Margaritis, E.; Aletta, F.; Axelsson, Ö.; Kang, J.; Botteldooren, D.; Singh, R. Soundscape Mapping in the Urban Context: A Case Study in Sheffield. In Proceedings of the AESOP Prague Annual Congress 2015, Prague, Czech Republic, 13–16 July 2015. [Google Scholar]
- Hong, J.Y.; Jeon, J.Y. Influence of Urban Contexts on Soundscape Perceptions: A Structural Equation Modeling Approach. Landsc. Urban Plan. 2015, 141, 78–87. [Google Scholar] [CrossRef]
- Liu, J.; Zhu, T.; Hong, X. Study on the Spatio-temporal Dynamic and Spatial Dependency Characteristics of Sound Source Perception in Urban Forest Park. Chin. Landsc. Archit. 2022, 38, 64–69. [Google Scholar] [CrossRef]
- Zhu, T.; Hong, X.; Guo, X.; Liu, J. Spatio-Temporal Dynamic Characteristics and Planning Strategies of Soundscape in Forest Park. Landsc. Archit. 2022, 29, 90–95. [Google Scholar] [CrossRef]
- Hong, J.Y.; Jeon, J.Y. Relationship between Spatiotemporal Variability of Soundscape and Urban Morphology in a Multifunctional Urban Area: A Case Study in Seoul, Korea. Build. Environ. 2017, 126, 382–395. [Google Scholar] [CrossRef]
- Bogdanov, V.B.; Marquis-Favre, C.; Cottet, M.; Beffara, B.; Perrin, F.; Dumortier, D.; Ellermeier, W. Nature and the City: Audiovisual interactions in pleasantness and psychophysiological reactions. Appl. Acoust. 2022, 193, 108762. [Google Scholar] [CrossRef]
- Al-bayyar, Z.; Kitapci, K. Effects of Reverberation Time and Sound Source Composition on Sense of Place Constructs. Appl. Acoust. 2022, 185, 108427. [Google Scholar] [CrossRef]
- Ye, J.; Chen, L.; Zheng, Y. Effect of an Artificial Sound-Based Index on the Perception of Historical Block Environments. Buildings 2023, 13, 2372. [Google Scholar] [CrossRef]
- Wang, Y.; Yin, C.; Ji, X.; Wang, Y. Experimental study on soundscape and audio-visual perception of urban historic district. J. Appl. Acoust. 2020, 39, 104–111. [Google Scholar]
- Liu, J.; Yang, L.; Zhang, X. Research on the Relationship between Soundscape Perception and Landscape Evaluation in Historical Block: A Case Study in the Three Lanes and Seven Alleys in Fuzhou. Chin. Landsc. Archit. 2019, 35, 35–39. [Google Scholar]
- Zhou, Z.; Kang, J.; Jin, H. Study on Sound Preference Evaluation and Its Influencing Factors in Urban Historical Areas. Build. Sci. 2012, 28, 40–45+88. [Google Scholar]
- Ye, J.; Wang, H.; Zheng, J.; Liu, Y.; Chen, L.; Zheng, Y. Difference in Soundscape Experience of Historic Blocks Based on Different Soundscape Preferences. J. Chin. Urban For. 2022, 20, 55–60. [Google Scholar]
- Jia, Y.; Ma, H.; Kang, J.; Wang, C. The Preservation Value of Urban Soundscape and Its Determinant Factors. Appl. Acoust. 2020, 168, 107430. [Google Scholar] [CrossRef]
- Jia, Y.; Ma, H.; Kang, J. Characteristics and Evaluation of Urban Soundscapes Worthy of Preservation. J. Environ. Manag. 2020, 253, 109722. [Google Scholar] [CrossRef]
- Axelsson, Ã.; Nilsson, M.E.; Berglund, B. The Swedish Soundscape-Quality Protocol. J. Acoust. Soc. Am. 2012, 131, 3476. [Google Scholar] [CrossRef]
- Aletta, F.; Kang, J.; Axelsson, Ö. Soundscape Descriptors and a Conceptual Framework for Developing Predictive Soundscape Models. Landsc. Urban Plan. 2016, 149, 65–74. [Google Scholar] [CrossRef]
- Axelsson, Ö.; Nilsson, M.E.; Berglund, B. A Principal Components Model of Soundscape Perception. J. Acoust. Soc. Am. 2010, 128, 2836–2846. [Google Scholar] [CrossRef]
- Liu, J.; Yang, L.; Xiong, Y.; Yang, Y. Effects of Soundscape Perception on Visiting Experience in a Renovated Historical Block. Build. Environ. 2019, 165, 106375. [Google Scholar] [CrossRef]
- Zhou, Z.; Ye, X.; Chen, J.; Fan, X.; Kang, J. Effect of Visual Landscape Factors on Soundscape Evaluation in Old Residential Areas. Appl. Acoust. 2024, 215, 109708. [Google Scholar] [CrossRef]
- Jambrošić, K.; Horvat, M.; Domitrović, H. Assessment of Urban Soundscapes with the Focus on an Architectural Installation with Musical Features. J. Acoust. Soc. Am. 2013, 134, 869–879. [Google Scholar] [CrossRef] [PubMed]
- Viollon, S.; Lavandier, C.; Drake, C. Influence of Visual Setting on Sound Ratings in an Urban Environment. Appl. Acoust. 2002, 63, 493–511. [Google Scholar] [CrossRef]
- Jo, H.I.; Jeon, J.Y. Perception of Urban Soundscape and Landscape Using Different Visual Environment Reproduction Methods in Virtual Reality. Appl. Acoust. 2022, 186, 108498. [Google Scholar] [CrossRef]
- Wei, Z.R. Application of Structural Equation Model and AMOS Software. Appl. Mech. Mater. 2014, 687–691, 1577–1579. [Google Scholar] [CrossRef]
- Liu, J.; Wang, Y.; Zimmer, C.; Kang, J.; Yu, T. Factors Associated with Soundscape Experiences in Urban Green Spaces: A Case Study in Rostock, Germany. Urban For. Urban Green. 2019, 37, 135–146. [Google Scholar] [CrossRef]
- Zhou, Z.; Jin, H.; Kang, J. Form Simulation and Optimal Design of Courtyard-style Buildings Alongside Streets under the Influence of Traffic Noise. Build. Sci. 2011, 27, 30–35. [Google Scholar] [CrossRef]
- Tan, J.K.A.; Hasegawa, Y.; Lau, S.-K.; Tang, S.-K. The effects of visual landscape and traffic type on soundscape perception in high-rise residential estates of an urban city. Appl. Acoust. 2022, 189, 108580. [Google Scholar] [CrossRef]
- Jeon, J.Y.; Hong, J.Y. Classification of Urban Park Soundscapes through Perceptions of the Acoustical Environments. Landsc. Urban Plan. 2015, 141, 100–111. [Google Scholar] [CrossRef]
- Hao, Y.; Kang, J.; Krijnders, J.D. Integrated Effects of Urban Morphology on Birdsong Loudness and Visibility of Green Areas. Landsc. Urban Plan. 2015, 137, 149–162. [Google Scholar] [CrossRef]
- Axelsson, Ö.; Nilsson, M.E.; Hellström, B.; Lundén, P. A Field Experiment on the Impact of Sounds from a Jet-and-Basin Fountain on Soundscape Quality in an Urban Park. Landsc. Urban Plan. 2014, 123, 49–60. [Google Scholar] [CrossRef]
- Nordh, H.; Hagerhall, C.M.; Holmqvist, K. Tracking Restorative Components: Patterns in Eye Movements as a Consequence of a Restorative Rating Task. Landsc. Res. 2013, 38, 101–116. [Google Scholar] [CrossRef]
- Nilsson, M.E.; Berglund, B. Soundscape Quality in Suburban Green Areas and City Parks. Acta Acust. United Acust. 2006, 92, 903–911. [Google Scholar] [CrossRef]
- Szeremeta, B.; Zannin, P.H.T. Analysis and Evaluation of Soundscapes in Public Parks through Interviews and Measurement of Noise. Sci. Total Environ. 2009, 407, 6143–6149. [Google Scholar] [CrossRef] [PubMed]
- Jo, H.I.; Jeon, J.Y. Overall Environmental Assessment in Urban Parks: Modelling Audio-Visual Interaction with a Structural Equation Model Based on Soundscape and Landscape Indices. Build. Environ. 2021, 204, 108166. [Google Scholar] [CrossRef]
- Echevarria Sanchez, G.M.; Van Renterghem, T.; Thomas, P.; Botteldooren, D. The Effect of Street Canyon Design on Traffic Noise Exposure along Roads. Build. Environ. 2016, 97, 96–110. [Google Scholar] [CrossRef]
- Lou, J.; Ma, J. Simulation of Noise Vertical Distribution of High-rise Buildings Using Cadna/A Software. Noise Vib. Control 2014, 34, 136–138+181. [Google Scholar]
- Van Renterghem, T.; Vanhecke, K.; Filipan, K.; Sun, K.; De Pessemier, T.; De Coensel, B.; Joseph, W.; Botteldooren, D. Interactive Soundscape Augmentation by Natural Sounds in a Noise Polluted Urban Park. Landsc. Urban Plan. 2020, 194, 103705. [Google Scholar] [CrossRef]
- Cai, J.; Liu, J.; Yu, N.; Liu, B. Effect of Water Sound Masking on Perception of the Industrial Noise. Appl. Acoust. 2019, 150, 307–312. [Google Scholar] [CrossRef]
- Galbrun, L.; Ali, T.T. Acoustical and Perceptual Assessment of Water Sounds and Their Use over Road Traffic Noise. J. Acoust. Soc. Am. 2013, 133, 227–237. [Google Scholar] [CrossRef]
- Hao, Y.; Kang, J.; Wörtche, H. Assessment of the Masking Effects of Birdsong on the Road Traffic Noise Environment. J. Acoust. Soc. Am. 2016, 140, 978–987. [Google Scholar] [CrossRef]
- Orhan, C.; Yilmazer, S. Harmony of Context and the Built Environment: Soundscapes in Museum Environments via GT. Appl. Acoust. 2021, 173, 107709. [Google Scholar] [CrossRef]
- Hong, J.Y.; Ong, Z.-T.; Lam, B.; Ooi, K.; Gan, W.-S.; Kang, J.; Feng, J.; Tan, S.-T. Effects of Adding Natural Sounds to Urban Noises on the Perceived Loudness of Noise and Soundscape Quality. Sci. Total Environ. 2020, 711, 134571. [Google Scholar] [CrossRef] [PubMed]
- Steele, D.; Dumoulin, R.; Voreux, L.; Gautier, N.; Glaus, M.; Guastavino, C.; Voix, J. Musikiosk: A Soundscape Intervention and Evaluation in an Urban Park. In Proceedings of the Audio Engineering Society Conference, 59th International Conference: Sound Reinforcement Engineering & Technology, Montreal, QC, Canada, 15–17 July 2015. [Google Scholar]
Disclaimer/Publisher’s Note: The statements, opinions and data contained in all publications are solely those of the individual author(s) and contributor(s) and not of MDPI and/or the editor(s). MDPI and/or the editor(s) disclaim responsibility for any injury to people or property resulting from any ideas, methods, instructions or products referred to in the content. |
© 2024 by the authors. Licensee MDPI, Basel, Switzerland. This article is an open access article distributed under the terms and conditions of the Creative Commons Attribution (CC BY) license (https://creativecommons.org/licenses/by/4.0/).



