Role of the SaeRS Two-Component Regulatory System in Group B Streptococcus Biofilm Formation on Human Fibrinogen
Abstract
1. Introduction
2. Materials and Methods
2.1. Bacterial Strains and Reagents
2.2. Biofilm Assay on Extracellular Matrix Components
2.3. Fluorescence Microscopy
2.4. Enzymatic Treatment of GBS Biofilms
2.5. Viability Test
2.6. Statistical Analysis
3. Results
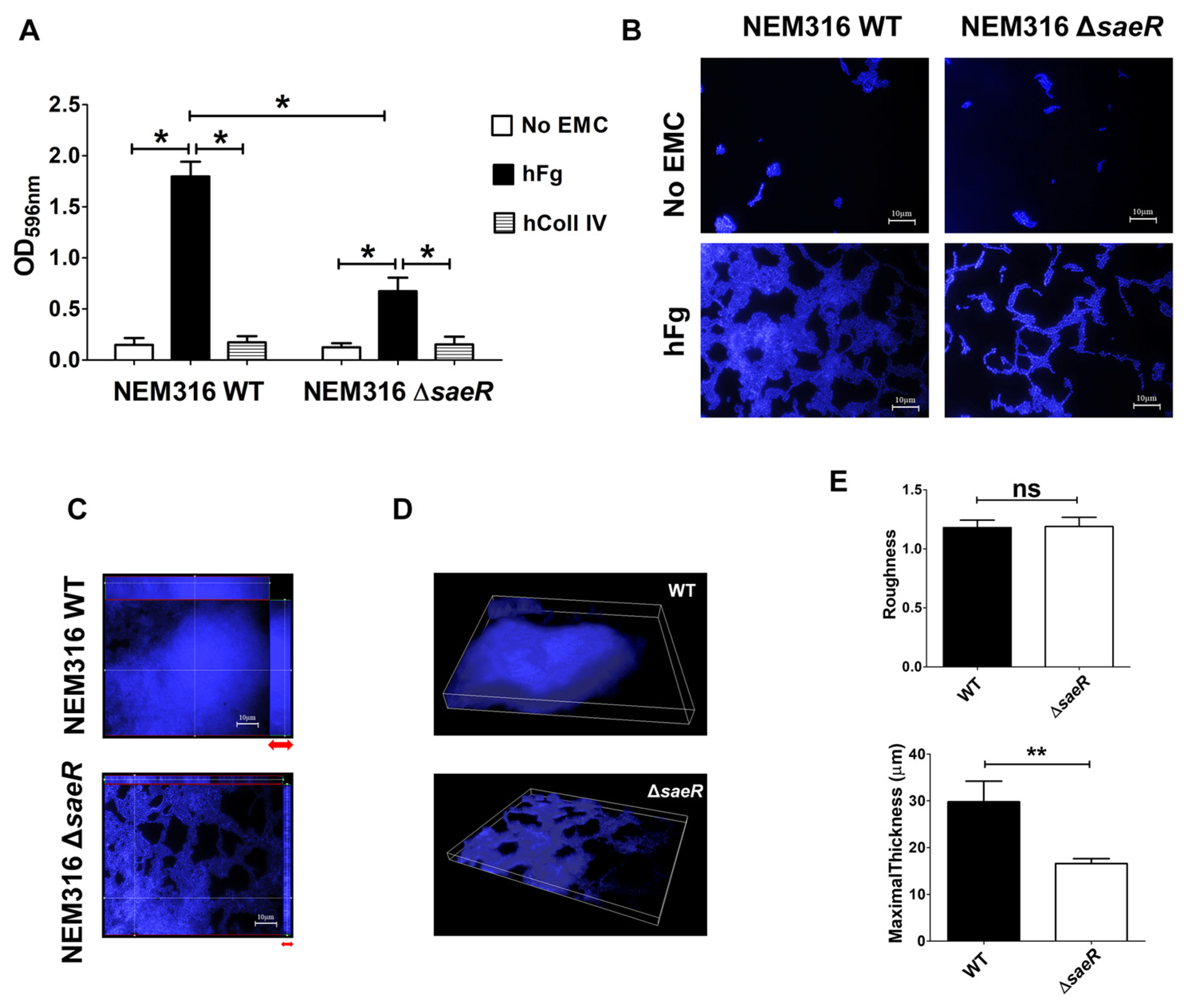
3.1. GBS Forms Biofilms on Fibrinogen-Coated Surfaces
3.2. Effect of SaeR Deletion on GBS Biofilm Formation
3.3. GBS Cell Wall Proteins Contribute to Biofilm Formation on hFg
3.4. Absence of SaeR Is Associated with Lower eDNA Levels in the Biofilm Matrix
4. Discussion
4.1. New Biofilm Formation Method
4.2. Role of SaeRS in Biofilm Formation
4.3. Limitations of the Present Study and Conclusions
Supplementary Materials
Author Contributions
Funding
Data Availability Statement
Conflicts of Interest
References
- Shabayek, S.; Spellerberg, B. Group B Streptococcal Colonization, Molecular Characteristics, and Epidemiology. Front. Microbiol. 2018, 9, 437. [Google Scholar] [CrossRef] [PubMed]
- Raabe, V.N.; Shane, A.L. Group B Streptococcus (Streptococcus agalactiae). Microbiol. Spectr. 2019, 7. [Google Scholar] [CrossRef] [PubMed]
- Trollfors, B.; Melin, F.; Gudjonsdottir, M.J.; Rupröder, R.; Sandin, M.; Dahl, M.; Karlsson, J.; Backhaus, E. Group B streptococcus—A pathogen not restricted to neonates. IJID Reg. 2022, 4, 171–175. [Google Scholar] [CrossRef] [PubMed]
- Lohrmann, F.; Hufnagel, M.; Kunze, M.; Afshar, B.; Creti, R.; Detcheva, A.; Kozakova, J.; Rodriguez-Granger, J.; Sørensen, U.B.S.; Margarit, I.; et al. Neonatal invasive disease caused by Streptococcus agalactiae in Europe: The DEVANI multi-center study. Infection 2022, 51, 981–991. [Google Scholar] [CrossRef]
- Miselli, F.; Frabboni, I.; Di Martino, M.; Zinani, I.; Buttera, M.; Insalaco, A.; Stefanelli, F.; Lugli, L.; Berardi, A. Transmission of Group B Streptococcus in late-onset neonatal disease: A narrative review of current evidence. Ther. Adv. Infect. Dis. 2022, 9, 20499361221142732. [Google Scholar] [CrossRef]
- Karampatsas, K.; Davies, H.; Mynarek, M.; Andrews, N.; Heath, P.T.; Le Doare, K. Clinical Risk Factors Associated With Late-Onset Invasive Group B Streptococcal Disease: Systematic Review and Meta-Analyses. Clin. Infect. Dis. 2022, 75, 1255–1264. [Google Scholar] [CrossRef]
- Verani, J.R.; McGee, L.; Schrag, S.J. Prevention of perinatal group B streptococcal disease: Revised guidelines from CDC, 2010. MMWR Recomm. Rep. 2010, 59, 1–36. [Google Scholar]
- Patras, K.A.; Nizet, V. Group B Streptococcal Maternal Colonization and Neonatal Disease: Molecular Mechanisms and Preventative Approaches. Front. Pediatr. 2018, 6, 27. [Google Scholar] [CrossRef]
- Genovese, C.; D’Angeli, F.; Di Salvatore, V.; Tempera, G.; Nicolosi, D. Streptococcus agalactiae in pregnant women: Serotype and antimicrobial susceptibility patterns over five years in Eastern Sicily (Italy). Eur. J. Clin. Microbiol. Infect. Dis. 2020, 39, 2387–2396. [Google Scholar] [CrossRef]
- Madrid, L.; Seale, A.C.; Kohli-Lynch, M.; Edmond, K.M.; Lawn, J.E.; Heath, P.T.; Madhi, S.A.; Baker, C.J.; Bartlett, L.; Cutland, C.; et al. Infant Group B Streptococcal Disease Incidence and Serotypes Worldwide: Systematic Review and Meta-analyses. Clin. Infect. Dis. 2017, 65, S160–S172. [Google Scholar] [CrossRef]
- Bianchi-Jassir, F.; Paul, P.; To, K.N.; Carreras-Abad, C.; Seale, A.C.; Jauneikaite, E.; Madhi, S.A.; Russell, N.J.; Hall, J.; Madrid, L.; et al. Systematic review of Group B Streptococcal capsular types, sequence types and surface proteins as potential vaccine candidates. Vaccine 2020, 38, 6682–6694. [Google Scholar] [CrossRef] [PubMed]
- Cubria, M.B.; Vega, L.A.; Shropshire, W.C.; Sanson, M.A.; Shah, B.J.; Regmi, S.; Rench, M.; Baker, C.J.; Flores, A.R. Population Genomics Reveals Distinct Temporal Association with the Emergence of ST1 Serotype V Group B Streptococcus and Macrolide Resistance in North America. Antimicrob. Agents Chemother. 2022, 66, e0071421. [Google Scholar] [CrossRef] [PubMed]
- Jones, N.; Bohnsack, J.F.; Takahashi, S.; Oliver, K.A.; Chan, M.S.; Kunst, F.; Glaser, P.; Rusniok, C.; Crook, D.W.; Harding, R.M.; et al. Multilocus sequence typing system for group B streptococcus. J. Clin. Microbiol. 2003, 41, 2530–2536. [Google Scholar] [CrossRef]
- Liu, Y.; Liu, J. Group B Streptococcus: Virulence Factors and Pathogenic Mechanism. Microorganisms 2022, 10, 2483. [Google Scholar] [CrossRef]
- Buscetta, M.; Papasergi, S.; Firon, A.; Pietrocola, G.; Biondo, C.; Mancuso, G.; Midiri, A.; Romeo, L.; Teti, G.; Speziale, P.; et al. FbsC, a novel fibrinogen-binding protein, promotes Streptococcus agalactiae-host cell interactions. J. Biol. Chem. 2014, 289, 21003–21015. [Google Scholar] [CrossRef] [PubMed]
- Mu, R.; Kim, B.J.; Paco, C.; Del Rosario, Y.; Courtney, H.S.; Doran, K.S. Identification of a group B streptococcal fibronectin binding protein, SfbA, that contributes to invasion of brain endothelium and development of meningitis. Infect. Immun. 2014, 82, 2276–2286. [Google Scholar] [CrossRef]
- Al Safadi, R.; Amor, S.; Hery-Arnaud, G.; Spellerberg, B.; Lanotte, P.; Mereghetti, L.; Gannier, F.; Quentin, R.; Rosenau, A. Enhanced expression of lmb gene encoding laminin-binding protein in Streptococcus agalactiae strains harboring IS1548 in scpB-lmb intergenic region. PLoS ONE 2010, 5, e10794. [Google Scholar] [CrossRef]
- De Gaetano, G.V.; Pietrocola, G.; Romeo, L.; Galbo, R.; Lentini, G.; Giardina, M.; Biondo, C.; Midiri, A.; Mancuso, G.; Venza, M.; et al. The Streptococcus agalactiae cell wall-anchored protein PbsP mediates adhesion to and invasion of epithelial cells by exploiting the host vitronectin/α. Mol. Microbiol. 2018, 110, 82–94. [Google Scholar] [CrossRef]
- Coppolino, F.; Romeo, L.; Pietrocola, G.; Lentini, G.; De Gaetano, G.V.; Teti, G.; Galbo, R.; Beninati, C. Lysine Residues in the MK-Rich Region Are Not Required for Binding of the PbsP Protein From Group B Streptococci to Plasminogen. Front. Cell Infect. Microbiol. 2021, 11, 679792. [Google Scholar] [CrossRef]
- De Gaetano, G.V.; Lentini, G.; Famà, A.; Coppolino, F.; Beninati, C. In Vivo Role of Two-Component Regulatory Systems in Models of Urinary Tract Infections. Pathogens 2023, 12, 119. [Google Scholar] [CrossRef]
- De Gaetano, G.V.; Lentini, G.; Famà, A.; Coppolino, F.; Beninati, C. Antimicrobial Resistance: Two-Component Regulatory Systems and Multidrug Efflux Pumps. Antibiotics 2023, 12, 965. [Google Scholar] [CrossRef] [PubMed]
- Stock, A.M.; Robinson, V.L.; Goudreau, P.N. Two-component signal transduction. Annu. Rev. Biochem. 2000, 69, 183–215. [Google Scholar] [CrossRef]
- Mitrophanov, A.Y.; Groisman, E.A. Signal integration in bacterial two-component regulatory systems. Genes. Dev. 2008, 22, 2601–2611. [Google Scholar] [CrossRef]
- Di Domenico, E.G.; Oliva, A.; Guembe, M. The Current Knowledge on the Pathogenesis of Tissue and Medical Device-Related Biofilm Infections. Microorganisms 2022, 10, 1259. [Google Scholar] [CrossRef]
- Perry, E.K.; Tan, M.W. Bacterial biofilms in the human body: Prevalence and impacts on health and disease. Front. Cell Infect. Microbiol. 2023, 13, 1237164. [Google Scholar] [CrossRef] [PubMed]
- Hardy, L.; Cerca, N.; Jespers, V.; Vaneechoutte, M.; Crucitti, T. Bacterial biofilms in the vagina. Res. Microbiol. 2017, 168, 865–874. [Google Scholar] [CrossRef]
- Sharma, S.; Mohler, J.; Mahajan, S.D.; Schwartz, S.A.; Bruggemann, L.; Aalinkeel, R. Microbial Biofilm: A Review on Formation, Infection, Antibiotic Resistance, Control Measures, and Innovative Treatment. Microorganisms 2023, 11, 1614. [Google Scholar] [CrossRef] [PubMed]
- Rosini, R.; Margarit, I. Biofilm formation by Streptococcus agalactiae: Influence of environmental conditions and implicated virulence factors. Front. Cell Infect. Microbiol. 2015, 5, 6. [Google Scholar] [CrossRef]
- Balasubramanian, N.; Pounpandi, P.; Varatharaju, G.; Shanmugaiah, V.; Balakrishnan, K.; Thirunarayan, M.A. Distribution of virulence genes and biofilm characterization of human isolates of Streptococcus agalactiae: A pilot study. Colloids Surf. B Biointerfaces 2023, 223, 113151. [Google Scholar] [CrossRef]
- Verma, S.; Kumari, M.; Pathak, A.; Yadav, V.; Johri, A.K.; Yadav, P. Antibiotic resistance, biofilm formation, and virulence genes of Streptococcus agalactiae serotypes of Indian origin. BMC Microbiol. 2023, 23, 176. [Google Scholar] [CrossRef]
- D’Urzo, N.; Martinelli, M.; Pezzicoli, A.; De Cesare, V.; Pinto, V.; Margarit, I.; Telford, J.L.; Maione, D.; Group MotDS. Acidic pH strongly enhances in vitro biofilm formation by a subset of hypervirulent ST-17 Streptococcus agalactiae strains. Appl. Environ. Microbiol. 2014, 80, 2176–2185. [Google Scholar] [CrossRef] [PubMed]
- Parker, R.E.; Laut, C.; Gaddy, J.A.; Zadoks, R.N.; Davies, H.D.; Manning, S.D. Association between genotypic diversity and biofilm production in group B Streptococcus. BMC Microbiol. 2016, 16, 86. [Google Scholar] [CrossRef]
- Park, S.E.; Jiang, S.; Wessels, M.R. CsrRS and environmental pH regulate group B streptococcus adherence to human epithelial cells and extracellular matrix. Infect. Immun. 2012, 80, 3975–3984. [Google Scholar] [CrossRef] [PubMed]
- Yang, Y.; Luo, M.; Zhou, H.; Li, C.; Luk, A.; Zhao, G.; Fung, K.; Ip, M. Role of Two-Component System Response Regulator. Front. Microbiol. 2019, 10, 10. [Google Scholar] [CrossRef]
- Liu, C.; Sun, D.; Zhu, J.; Liu, W. Two-Component Signal Transduction Systems: A Major Strategy for Connecting Input Stimuli to Biofilm Formation. Front. Microbiol. 2018, 9, 3279. [Google Scholar] [CrossRef]
- Peng, Q.; Tang, X.; Dong, W.; Sun, N.; Yuan, W. A Review of Biofilm Formation of. Antibiotics 2022, 12, 12. [Google Scholar] [CrossRef] [PubMed]
- Cook, L.C.C.; Hu, H.; Maienschein-Cline, M.; Federle, M.J. A Vaginal Tract Signal Detected by the Group B Streptococcus SaeRS System Elicits Transcriptomic Changes and Enhances Murine Colonization. Infect. Immun. 2018, 86, e00762-17. [Google Scholar] [CrossRef]
- Thomas, L.S.; Cook, L.C. A Novel Conserved Protein in Streptococcus agalactiae, BvaP, Is Important for Vaginal Colonization and Biofilm Formation. mSphere 2022, 7, e0042122. [Google Scholar] [CrossRef]
- Coppolino, F.; De Gaetano, G.V.; Claverie, C.; Sismerio, O.; Varet, H.; Legendre, R.; Pellegrini, A.; Berbiglia, A.; Tavella, L.; Lentini, G.; et al. The SaeRS two-component system regulates virulence gene expression in group B streptococcus during invasive infection. mBio 2024, 15, e01975-24. [Google Scholar] [CrossRef]
- Claverie, C.; Coppolino, F.; Mazzuoli, M.V.; Guyonnet, C.; Jacquemet, E.; Legendre, R.; Sismeiro, O.; De Gaetano, G.V.; Teti, G.; Trieu Cuot, P.; et al. Signal-independent activation reveals two component regulatory networks. bioRxiv 2024. [Google Scholar] [CrossRef]
- Li, S.; Li, W.; Liang, Q.; Cao, J.; Li, H.; Li, Z.; Li, A. Characterization and virulence of Streptococcus agalactiae deficient in SaeRS of the two-component system. Front. Microbiol. 2023, 14, 1121621. [Google Scholar] [CrossRef] [PubMed]
- Lou, Q.; Zhu, T.; Hu, J.; Ben, H.; Yang, J.; Yu, F.; Liu, J.; Wu, Y.; Fischer, A.; Francois, P.; et al. Role of the SaeRS two-component regulatory system in Staphylococcus epidermidis autolysis and biofilm formation. BMC Microbiol. 2011, 11, 146. [Google Scholar] [CrossRef] [PubMed]
- Gries, C.M.; Biddle, T.; Bose, J.L.; Kielian, T.; Lo, D.D. Staphylococcus aureus Fibronectin Binding Protein A Mediates Biofilm Development and Infection. Infect. Immun. 2020, 88, e00859-19. [Google Scholar] [CrossRef]
- Buscetta, M.; Firon, A.; Pietrocola, G.; Biondo, C.; Mancuso, G.; Midiri, A.; Romeo, L.; Galbo, R.; Venza, M.; Venza, I.; et al. PbsP, a cell wall-anchored protein that binds plasminogen to promote hematogenous dissemination of group B Streptococcus. Mol. Microbiol. 2016, 101, 27–41. [Google Scholar] [CrossRef] [PubMed]
- De Gaetano, G.V.; Lentini, G.; Galbo, R.; Coppolino, F.; Famà, A.; Teti, G.; Beninati, C. Invasion and trafficking of hypervirulent group B streptococci in polarized enterocytes. PLoS ONE 2021, 16, e0253242. [Google Scholar] [CrossRef]
- Borges, S.; Silva, J.; Teixeira, P. Survival and biofilm formation by Group B streptococci in simulated vaginal fluid at different pHs. Antonie Van. Leeuwenhoek 2012, 101, 677–682. [Google Scholar] [CrossRef] [PubMed]
- Pieranski, M.K.; Rychlowski, M.; Grinholc, M. Optimization of. Pathogens 2021, 10, 1212. [Google Scholar] [CrossRef]
- Xia, F.D.; Mallet, A.; Caliot, E.; Gao, C.; Trieu-Cuot, P.; Dramsi, S. Capsular polysaccharide of Group B Streptococcus mediates biofilm formation in the presence of human plasma. Microbes Infect. 2015, 17, 71–76. [Google Scholar] [CrossRef]
- Ramakrishnan, R.; Singh, A.K.; Singh, S.; Chakravortty, D.; Das, D. Enzymatic dispersion of biofilms: An emerging biocatalytic avenue to combat biofilm-mediated microbial infections. J. Biol. Chem. 2022, 298, 102352. [Google Scholar] [CrossRef]
- Donlan, R.M.; Costerton, J.W. Biofilms: Survival mechanisms of clinically relevant microorganisms. Clin. Microbiol. Rev. 2002, 15, 167–193. [Google Scholar] [CrossRef]
- Konto-Ghiorghi, Y.; Mairey, E.; Mallet, A.; Duménil, G.; Caliot, E.; Trieu-Cuot, P.; Dramsi, S. Dual role for pilus in adherence to epithelial cells and biofilm formation in Streptococcus agalactiae. PLoS Pathog. 2009, 5, e1000422. [Google Scholar] [CrossRef] [PubMed]
- Kaur, H.; Kumar, P.; Ray, P.; Kaur, J.; Chakraborti, A. Biofilm formation in clinical isolates of group B streptococci from north India. Microb. Pathog. 2009, 46, 321–327. [Google Scholar] [CrossRef] [PubMed]
- Yang, Q.; Porter, A.J.; Zhang, M.; Harrington, D.J.; Black, G.W.; Sutcliffe, I.C. The impact of pH and nutrient stress on the growth and survival of Streptococcus agalactiae. Antonie Van. Leeuwenhoek 2012, 102, 277–287. [Google Scholar] [CrossRef] [PubMed]
- Rinaudo, C.D.; Rosini, R.; Galeotti, C.L.; Berti, F.; Necchi, F.; Reguzzi, V.; Ghezzo, C.; Telford, J.L.; Grandi, G.; Maione, D. Specific involvement of pilus type 2a in biofilm formation in group B Streptococcus. PLoS ONE 2010, 5, e9216. [Google Scholar] [CrossRef] [PubMed]
- Ho, Y.R.; Li, C.M.; Yu, C.H.; Lin, Y.J.; Wu, C.M.; Harn, I.C.; Tang, M.J.; Chen, Y.T.; Shen, F.C.; Lu, C.Y.; et al. The enhancement of biofilm formation in Group B streptococcal isolates at vaginal pH. Med. Microbiol. Immunol. 2013, 202, 105–115. [Google Scholar] [CrossRef]
- Hammerschmidt, S.; Rohde, M.; Preissner, K.T. Extracellular Matrix Interactions with Gram-Positive Pathogens. Microbiol. Spectr. 2019, 7. [Google Scholar] [CrossRef]
- Singh, B.; Su, Y.C.; Riesbeck, K. Vitronectin in bacterial pathogenesis: A host protein used in complement escape and cellular invasion. Mol. Microbiol. 2010, 78, 545–560. [Google Scholar] [CrossRef]
- De Gaetano, G.V.; Coppolino, F.; Lentini, G.; Famà, A.; Cullotta, C.; Raffaele, I.; Motta, C.; Teti, G.; Speziale, P.; Pietrocola, G.; et al. Streptococcus pneumoniae binds collagens and C1q via the SSURE repeats of the PfbB adhesin. Mol. Microbiol. 2022, 117, 1479–1492. [Google Scholar] [CrossRef]
- Cue, D.; Junecko, J.M.; Lei, M.G.; Blevins, J.S.; Smeltzer, M.S.; Lee, C.Y. SaeRS-dependent inhibition of biofilm formation in Staphylococcus aureus Newman. PLoS ONE 2015, 10, e0123027. [Google Scholar] [CrossRef]
- Buzzo, J.R.; Devaraj, A.; Gloag, E.S.; Jurcisek, J.A.; Robledo-Avila, F.; Kesler, T.; Wilbanks, K.; Mashburn-Warren, L.; Balu, S.; Wickham, J.; et al. Z-form extracellular DNA is a structural component of the bacterial biofilm matrix. Cell 2021, 184, 5740–5758.e5717. [Google Scholar] [CrossRef]
- Famà, A.; Midiri, A.; Mancuso, G.; Biondo, C.; Lentini, G.; Galbo, R.; Giardina, M.M.; De Gaetano, G.V.; Romeo, L.; Teti, G.; et al. Nucleic Acid-Sensing Toll-Like Receptors Play a Dominant Role in Innate Immune Recognition of Pneumococci. mBio 2020, 11, e00415-20. [Google Scholar] [CrossRef] [PubMed]
- Lentini, G.; Famà, A.; Biondo, C.; Mohammadi, N.; Galbo, R.; Mancuso, G.; Iannello, D.; Zummo, S.; Giardina, M.; De Gaetano, G.V.; et al. Neutrophils Enhance Their Own Influx to Sites of Bacterial Infection via Endosomal TLR-Dependent Cxcl2 Production. J. Immunol. 2020, 204, 660–670. [Google Scholar] [CrossRef] [PubMed]
- Lentini, G.; Famà, A.; De Gaetano, G.V.; Galbo, R.; Coppolino, F.; Venza, M.; Teti, G.; Beninati, C. Role of Endosomal TLRs in Staphylococcus aureus Infection. J. Immunol. 2021, 207, 1448–1455. [Google Scholar] [CrossRef]
- Lentini, G.; De Gaetano, G.V.; Famà, A.; Galbo, R.; Coppolino, F.; Mancuso, G.; Teti, G.; Beninati, C. Neutrophils discriminate live from dead bacteria by integrating signals initiated by Fprs and TLRs. EMBO J. 2022, 41, e109386. [Google Scholar] [CrossRef] [PubMed]
- Lentini, G.; Famà, A.; De Gaetano, G.V.; Coppolino, F.; Mahjoub, A.K.; Ryan, L.; Lien, E.; Espevik, T.; Beninati, C.; Teti, G. Caspase-8 inhibition improves the outcome of bacterial infections in mice by promoting neutrophil activation. Cell Rep. Med. 2023, 4, 101098. [Google Scholar] [CrossRef]
- Gallucci, S. DNA at the center of mammalian innate immune recognition of bacterial biofilms. Trends Immunol. 2024, 45, 103–112. [Google Scholar] [CrossRef]





Disclaimer/Publisher’s Note: The statements, opinions and data contained in all publications are solely those of the individual author(s) and contributor(s) and not of MDPI and/or the editor(s). MDPI and/or the editor(s) disclaim responsibility for any injury to people or property resulting from any ideas, methods, instructions or products referred to in the content. |
© 2024 by the authors. Licensee MDPI, Basel, Switzerland. This article is an open access article distributed under the terms and conditions of the Creative Commons Attribution (CC BY) license (https://creativecommons.org/licenses/by/4.0/).
Share and Cite
Coppolino, F.; Berbiglia, A.; Lentini, G.; Famà, A.; Pietrocola, G.; Teti, G.; Beninati, C.; De Gaetano, G.V. Role of the SaeRS Two-Component Regulatory System in Group B Streptococcus Biofilm Formation on Human Fibrinogen. Microorganisms 2024, 12, 2096. https://doi.org/10.3390/microorganisms12102096
Coppolino F, Berbiglia A, Lentini G, Famà A, Pietrocola G, Teti G, Beninati C, De Gaetano GV. Role of the SaeRS Two-Component Regulatory System in Group B Streptococcus Biofilm Formation on Human Fibrinogen. Microorganisms. 2024; 12(10):2096. https://doi.org/10.3390/microorganisms12102096
Chicago/Turabian StyleCoppolino, Francesco, Alessia Berbiglia, Germana Lentini, Agata Famà, Giampiero Pietrocola, Giuseppe Teti, Concetta Beninati, and Giuseppe Valerio De Gaetano. 2024. "Role of the SaeRS Two-Component Regulatory System in Group B Streptococcus Biofilm Formation on Human Fibrinogen" Microorganisms 12, no. 10: 2096. https://doi.org/10.3390/microorganisms12102096
APA StyleCoppolino, F., Berbiglia, A., Lentini, G., Famà, A., Pietrocola, G., Teti, G., Beninati, C., & De Gaetano, G. V. (2024). Role of the SaeRS Two-Component Regulatory System in Group B Streptococcus Biofilm Formation on Human Fibrinogen. Microorganisms, 12(10), 2096. https://doi.org/10.3390/microorganisms12102096

