Simple Summary
In this paper, we studied the parasitic worms of invasive fish in Lithuania. We focused on four fish species foreign to Lithuanian freshwaters, namely the monkey goby (Neogobius fluviatilis), the round goby (Neogobius melanostomus), the stone moroko (Pseudorasbora parva), and the Chinese sleeper (Perccottus glenii). In total, we examined 278 fish from 13 freshwater bodies and found 29 species of parasitic worms. Most of them were found to be juvenile and we used morphological and DNA-based methods to identify these parasitic worms. The monkey goby was the most infected fish species, carrying 18 species of parasitic worms, while the Chinese sleeper was, surprisingly, not infected. Most of the parasitic worms we found were already present in fish in Lithuania, but seven were only found within the invasive fish species we examined. This means that these fish likely brought some parasites with them when they were first introduced to Lithuanian freshwaters and are also capable of carrying and spreading local Lithuanian parasites. This novel information is important, as it helps us to better understand how invasive fish might be affecting ecosystems beyond the well-known effects that they have on habitats and other local animals.
Abstract
Freshwater ecosystems in Lithuania are threatened by the introduction of invasive fish species including Neogobius fluviatilis, N. melanostomus, Perccottus glenii, and Pseudorasbora parva. Data on helminth parasites of these fishes have not been comprehensively studied, with only two reports on parasites of N. melanostomus from the Curonian Lagoon and Baltic Sea, Lithuania. We examined 278 fish individuals representing 4 invasive species from 13 waterbodies. Using morphological and molecular analyses, we identified 29 helminth taxa representing 15 digenean trematodes, 6 nematodes, 4 cestodes, 2 acanthocephalans, and 2 monogeneans. With 18 species, N. fluviatilis had the highest helminth diversity, followed by N. melanostomus (11 species) and Ps. parva (8 species). Perccottus glenii was found to be free from helminth infection. The availability of historical information on the native fish parasites in Lithuania allowed us to conclude that out of the 29 recorded species, invasive fish serve as hosts for 22 local fish helminth species, while 7 helminth species have been reported exclusively in invasive fish. Based on newly obtained and previously published data, a total of 34 helminth species parasitise invasive fish in Lithuania, of which 30 use these fish as intermediate or paratenic hosts.
1. Introduction
The invasion and proliferation of non-native species is considered one of the main threats to global biodiversity, leading to extinctions and population declines that have been reported across various ecosystems [1,2]. Notably, freshwater environments are among the most invaded and threatened ecosystems worldwide [3,4], despite harbouring a disproportionate amount of global vertebrate and invertebrate biodiversity [5]. While the various processes facilitating the spread of economically important non-native vertebrate taxa such as fish are well known [6,7], including, for example, shipping, morphological alterations (i.e., canals), and the aquarium trade, much less is known about the spread of non-native parasitic invertebrate species, which can co-invade with their fish hosts [8,9]. Accordingly, our understanding of non-native parasite diversity is far from complete, particularly in regions of the world that are comparatively underrepresented in the literature.
Lithuania is one such region that is enriched with freshwater ecosystems of different types, some of which are affected and/or threatened by the invasion of non-native species, including fish [10]. Over the past three decades, a rapid expansion of Ponto–Caspian gobies has been observed in the rivers connected to the central European invasion corridor [11,12]. The Nemunas River catchment, which is connected to the Pripyat, Vistula, and Berezina rivers by canals, forms connections between the watersheds of the Nemunas and Dnieper rivers. Such connections make this the most probable pathway for new invasions in this region, primarily those of Ponto–Caspian origin [13]. Currently, two gobies of Ponto–Caspian origin, the monkey goby Neogobius fluviatilis (Pallas, 1814) and the round goby N. melanostomus (Pallas, 1814), are reported to be present in the Nemunas River basin [14,15]. Neogobius melanostomus was recorded in the Nemunas River basin for the first time in 2002 [16]. However, the distribution of N. melanostomus remains restricted to the Curonian Lagoon and the outlets of the River Nemunas [10]. Neogobius melanostomus has never been reported from other parts of the Nemunas River basin [15,17], suggesting that it has naturally entered the Nemunas River drainage area from the Baltic Sea via the Curonian Lagoon. Meanwhile, initial reports of N. fluviatilis in the Nemunas River drainage basin date back to 2013 [14] and it has been annually observed in the Nemunas River basin in Belarus since 2013 and in Lithuania since 2015 [15].
In addition to the two gobiid species, there are two other invasive fish species of European concern present in Lithuania, namely the Chinese sleeper Perccottus glenii (Dybowski, 1877) and the stone moroko Pseudorasbora parva (Temmick et Schlegel, 1846). Although both species occupy similar habitats (small, eutrophic waterbodies overgrown by water plants and with degraded fish assemblages), the current introduction vectors and pathways of these species, as well as their impact on local freshwater fish, are different [18].
It is well documented that parasites, specifically helminths, co-invade ecosystems outside of their native range along with their non-native fish hosts [8]. The non-native hosts introduce parasites from their native range and transmit parasites to native species (spillover) or acquire parasites from native species (spillback), increasing the abundance of the native parasite species and the likelihood of native hosts becoming infected [19]. To fully understand the consequences of these alterations and the impact of invasion on the transmission of local parasites and the composition and dynamics of local parasite communities, the assessment of parasites in invasive fish species is essential, with accurate parasite identification being a prerequisite. Considering that many helminth parasites use freshwater fish as their intermediate hosts, they are mainly found at their larval stages, often having simple morphology and lacking reliable features for identification. Moreover, helminth parasites at this stage are often less host-specific [20,21]. Thus, morphology-based identification should be verified using DNA sequence analysis.
To date, only two attempts have been made to address the species diversity of parasites of N. melanostomus in Lithuania [16,22], with the authors reporting on a total of seven helminth species, while data on parasites of the other three invasive species are absent. By applying an integrative taxonomic approach to the identification of helminth parasites from invasive fish species in Lithuania, this study aimed to contribute to our understanding of the diversity of helminths in N. fluviatilis, N. melanostomus, Pe. glenii, and Ps. parva, including their infection rates and distribution. We compare this newly obtained data to data from other regions in which these fish species are invasive. Since the River Nemunas represents one of the main aquatic invasion corridors in Europe, these data will allow us to study parasite dynamics at the important juncture between invasive fish species introduction and establishment.
2. Materials and Methods
2.1. Study Area
Lithuania belongs to the Baltic Sea drainage basin, is situated along the south-eastern shore of the Baltic Sea, and has a territory of approximately 64,800 km2, which is transected by seven main river basins [23].
The River Nemunas has the largest catchment area in Lithuania, with 93% of Lithuanian territory being within or connected by canals to the Nemunas River basin. Of note is that the Nemunas River drainage basin is connected to the Pripyat, Vistula, and Berezina rivers by canals forming a northern branch of the central European invasion corridor [15,24]. Invasive fish species for parasitological assessment were sampled in both the Nemunas and Daugava river basins within the territory of Lithuania (Figure 1).
Figure 1.
Map showing sampling sites in Lithuania from where fish were collected (coordinates of localities are in Table 1).
2.2. Fish Sampling
Four invasive fish species were examined in the present study, namely N. fluviatilis (n = 125) and N. melanostomus (n = 36) (Gobiidae), Pe. glenii (Odontobutidae) (n = 55), and Ps. parva (Gobionidae) (n = 62). Specimens of N. melanostomus and N. fluviatilis were collected from nine sites represented by both lentic and lotic habitats within the Nemunas River basin (Figure 1, Table 1). Specimens of Pe. glenii were collected from four lentic and two lotic sites within the Nemunas and Daugava river basins, while specimens of Ps. parva were collected from one lentic and two lotic sites within the Nemunas River basin (Figure 1, Table 1). Fish were sampled in 2022 and 2023 from May until September. Specimens of N. fluviatilis and Ps. parva were collected using battery-powered electric fishing gear (Samus Special Electronics, Samus-725 mp; Hans Grassl GmbH, Schönau am Königssee, Germany), while N. melanostomus were collected using baited crayfish traps (50 cm width and 80 cm length) or beach seine (7 m length, 4 mm mesh size) depending on habitat conditions. Specimens of Pe. glenii from lentic environments were collected with multi-mesh benthic gillnets, each of which was 40 m in length and 3 m in height. Mesh size varied every 5 m and was 14, 18, 22, 25, 30, 40, 50, and 60 mm. Specimens of Pe. glenii from lotic habitats were captured using electric fishing gear. Pursuant to state fishing laws and sampling licensing, all native fish species individuals were released.
Table 1.
Summary data of sampling sites and fish species examined.
Sampling was carried out under the permits obtained from the Environment Protection Agency, Lithuania (license No.: 018, 019 valid for the 2022 year; 016, 017 valid for the 2023 year). The collected fish were transported live to a laboratory aquarium, where they were dissected within several days after sampling. In total, 278 specimens were examined, measured to the nearest 1 mm, weighed to the nearest 0.1 g, and their age was determined from scales [25] prior to dissection (Table 1). Fish were identified using the identification key provided by Kottelat and Freyhof [26] and taxonomy followed FishBase [27].
2.3. Parasitological Examination and Sample Collection
Fish were individually labelled and examined for helminth parasites according to a standardised necropsy protocol; fins, body surface, gills, muscles, and all internal organs were separately examined. Examination was carried out with the aid of high magnification dissecting microscopes Nikon SMZ445 and Nikon SMZ445T (Tokyo, Japan). After detecting and collecting helminth specimens, all fish organs were pressed individually between Petri dishes and screened for additional specimens and species. All helminths were collected, rinsed in saline solution, counted, cold- or heat-killed in saline solution, and preserved in 80% ethanol. The morphology of helminths selected for molecular analyses was initially studied live and a series of photomicrographs were made for each isolate (photogenophores) using a digital camera AxioCam ERc5s on Zeiss Primo Star light microscope (Oberkochen, Germany). These specimens were then transferred to 96% molecular-grade ethanol. Identification of the collected helminths to the lowest possible taxonomic level was achieved via morphological and molecular analyses. Solely morphological analysis was applied in cases when DNA extractions were unsuccessful. The morphology of acanthocephalans and nematodes was studied on temporary total mounts cleared in Berlese’s medium and glycerine, respectively. The material used in this study is stored in the helminthological collection of Nature Research Centre, Lithuania. The parasitological indices (prevalence, P %, and intensity, presented as min–max) were calculated according to Bush et al. [28].
2.4. Generation of Sequence Data and Phylogenetic Analyses
Photogenophores and additional specimens intended for molecular identification were used for DNA extraction by applying the KAPA Express Extract Kit (KAPA Biosystems, Cape Town, South Africa) following the manufacturer’s protocols. Depending on the taxonomic group of the studied helminths, different genetic markers were used for the generation of the partial 18S and 28S rRNA, partial mitochondrial cytochrome c oxidase subunit 1 (cox1) and complete ITS2 sequences. Primer combinations and PCR protocols used for individual gene fragment amplifications are presented in Table 2.
Table 2.
Primers and protocols used for PCR amplification and sequencing in this study.
Amplified DNA was purified through the ExoSAP-IT PCR Cleanup enzymatic kit from Thermo Fisher Scientific, Inc. (Waltham, MA, USA) and sequenced from both strands using the PCR primers. Geneious Prime software ver. 2023.2.5 (Biomatters, Auckland, New Zealand) was used to assemble and revise newly obtained sequences. The novel sequences were deposited in GenBank (Supplementary Table S1).
The taxonomic identity of the isolates was checked using the Basic Local Alignment Search Tool (BLAST) (www.ncbi.nlm.nih.gov/BLAST/ accessed on 6 July 2024), and thereafter aligned with the selected representative sequences from GenBank for the phylogenetic analyses. A total of 12 alignments (7 28S rDNA alignments for cestodes, digeneans, and monogeneans, and 5 cox1 alignments for digeneans) were built using MUSCLE implemented in Geneious Prime and used for analyses. Alignment 1 (Archigetes spp., 1240 nucleotides (nt)), Alignment 2 (Paradilepis spp., 1509 nt), Alignment 3 (representatives of the Lytocestidae, 1302 nt), and Alignment 4 (Eubothrium spp., 1268 nt) all consisted of the 28S rDNA sequences of cestodes. Two alignments, Alignment 5 (405 nt) and Alignment 6 (1041 nt), consisted of cox1 and 28S rDNA sequences of the representatives of the Bucephalidae; Alignment 7 (351 nt) and Alignment 8 (1121 nt) consisted of cox1 and 28S rDNA sequences of the representatives of the Cyathocotylidae. Three alignments, Alignment 9 (402 nt), Alignment 10 (360 nt), and Alignment 11 (393 nt), consisted of the cox1 sequences of the representatives of the families Diplostomidae, Heterophyidae and Strigeidae, respectively. Finally, Alignment 12 (Dactylogyrus spp., 735 nt) consisted of the 28S rDNA sequences of monogeneans. The cox1 alignments were aligned with reference to the amino acid translation, using the trematode mitochondrial code (transl_table=21; https://www.ncbi.nlm.nih.gov/Taxonomy/Utils/wprintgc.cgi#SG21 accessed on 6 July 2024) [39,40].
Bayesian inference (BI) analyses were carried out using MrBayes software ver. 3.2.3 [41] and maximum likelihood (ML) analyses were carried out using PhyML ver. 3.0 [42], run on the ATGC bioinformatics platform (http://www.atgc-montpellier.fr/ accessed on 6 July 2024).
The best-fitting model for each analysis was estimated with jModelTest 2.1.2 [43]. These were the GTR + I + G (Alignments 2, 6, 8, 11 and 12), GTR + G (Alignments 3, 4, 5, and 10), HKY (Alignment 1), HKY + I + G (Alignment 7), and HKY + G (Alignment 9). In BI analysis, Markov Chain Monte Carlo simulations were run for 3,000,000 generations, log-likelihood scores were recorded to estimate burn-in, and only the last 75% of trees were used to build the consensus tree. In ML analyses, a nonparametric bootstrap validation was based on 100 pseudoreplicates. FigTree software ver. 1.4 [44] was used to visualise the obtained phylogenetic trees.
Following the nomenclature of previously published studies that provided numbers for unidentified species of Apatemon [45,46,47,48] and Cyathocotyle [49], we gave the subsequent numbers for the species found in our study: Apatemon sp. 7 and Apatemon sp. 8, and Cyathocotyle sp. 3 and Cyathocotyle sp. 4. Despite the updates in the classification of large taxomonic groups of helminth parasites, we refer to helminths recorded in this study as acanthocephalans, cestodes, digenean trematodes, monogeneans and nematodes.
3. Results
Out of the 278 examined fish individuals belonging to 4 species, 173 (62%) were infected with at least 1 species of helminth (Table 1). A total of 78,027 helminth individuals were recorded. Using a combination of morphological and molecular techniques, 29 helminth species belonging to the 5 large taxonomic groups, Acanthocephala (2), Cestoda (4), Digenea (15), Monogenea (2), and Nematoda (6) were identified. Of these, the highest number of species was recorded in N. fluviatilis (18), followed by N. melanostomus (11) and Ps. parva (8). All examined Pe. glenii individuals from all sampling sites were not infected with helminths.
Barring monogeneans and one species of nematode, Pseudocapillaria tomentosa (Dujardin, 1843), all other helminths were found at the larval stages. Since species identification of larval stages is difficult due to their simple morphology at this early stage of development, DNA-based analyses were used for the identification of collected helminths to the lowest possible taxonomic level. A total of 115 novel sequences (78 of cox1 mtDNA, 34 of 28S rDNA, 2 of ITS2 region, and 1 of 18S rDNA) were generated for 103 isolates in this study (Supplementary Table S1).
- Phylum Acanthocephala
- Class Palaeacanthocephala
Two species of acanthocephalans were found to parasitise Neogobius spp. in the present study. Cystacanths of Acanthocephalus anguillae (Müller, 1780) (Echinorhynchidae) were found attached to the intestine or in liver of the monkey goby N. fluviatilis from the Neris (Skirgiškės, P = 11%, 1 specimen per fish) and Nemunas (Vilkija, P = 9%, 1) rivers. The identification of this species was based solely on morphological data. Acanthocephalus anguillae is a common parasite of the digestive tract of many freshwater fish and has been reported from Europe, Asia, and North America [50]. Our record represents the first finding of this species in N. fluviatilis, suggesting that this fish can serve as a paratenic host. Acanthocephalus anguillae was previously reported in N. melanostomus from the Curonian Lagoon, Lithuania [16], from the Baltic Sea near Palanga, Lithuania [22], and from the River Dyje, within the Danube River basin, Czechia [51]. Neither N. melanostomus nor N. fluviatilis have been reported as hosts for A. anguillae in their native distribution ranges.
A single cystacanth of Corynosoma semerme (Forssell, 1904) (Polymorphidae) (Figure 2a,b) was found in the liver of a round goby N. melanostomus from the Curonian Lagoon (P = 5%). The identification of this specimen was based on both morphology and DNA sequences (18S and 28S rDNA) via comparison with sequence data available in GenBank. This is the first report of Co. semerme parasitising species of Neogobius in Lithuania. However, Co. semerme was recently reported in round goby from the Baltic Sea in Estonia [52]. This species does not parasitise the here studied gobiid species in their native distribution ranges. Adults of Co. semerme are common parasites of marine mammals and were previously found in grey and ringed seals in the Baltic Sea [53]. Prior to our study, three species of acanthocephalans, A. anguillae, Echinorhynchus gadi Zoega in Müller, 1776, and Pomphorhynchus laevis (Zoega in Müller, 1776), were exclusively reported in the round goby in Lithuania [16,22].
Figure 2.
Microphotographs of the helminth parasites found in invasive fish in the present study: (a,b) Corynosoma semerme, live ex N. melanostomus (voucher, PQ570008, PQ557260); (c) Archigetes sieboldi, live ex N. melanostomus (voucher PQ570009); (d) Eubothrium crassum, live ex N. melanostomus (voucher, PQ570012); (e,f) Paradilepis scolecina, live ex N. melanostomus (voucher, PQ570010); (g) Bucephalus polymorphus, live, encysted ex N. fluviatilis (voucher, PQ582078, PQ560767); (h) B. polymorphus, live, encysted ex N. fluviatilis (voucher, PQ560768); (i) B. polymorphus, live, excysted ex N. fluviatilis (voucher, PQ560766); (j) Rhipidocotyle campanula, live ex Ps. parva (voucher, PQ560769); (k) Rhi. fennica, live ex Ps. parva (voucher, PQ560773); (l) Cyathocotyle prussica ex N. melanostomus (voucher, PQ560792).
- Phylum Platyhelminthes
- Class Cestoda
- Subclass Eucestoda
In the present study, cestodes belonging to four species were recorded; all cestode species were identified based on the 28S rDNA sequence analyses (Figure 3). Two individuals of Archigetes sieboldi Leuckart, 1878 (Caryophyllidea) (Figure 2c) and one individual of Eubothrium crassum (Bloch, 1779) (Triaenophoridae) (Figure 2d) were found in the intestine of N. melanostomus in the Curonian Lagoon (Klaipėda) with a prevalence of 5% for both species. A single individual of Caryophyllaeides fennica (Schneider, 1902) (Lytocestidae) infecting the intestine of Ps. parva from the River Upė was recorded (P = 6%). Paradilepis scolecina (Rudolphi, 1819) (Gryporhynchidae) (Figure 2e,f) was recorded in the intestinal wall of both N. melanostomus from the Curonian Lagoon (Klaipėda, P = 5%) and Ps. parva from the River Upė (P = 6%).
Figure 3.
Phylograms resulting from Bayesian inference (BI) analyses based on the 28S rDNA sequences of (a) Archigetes spp., (b) Paradilepis spp., (c) representatives of the Lytocestidae, and (d) Eubothrium spp. with nodal support values shown at the node as BI/ML (maximum likelihood). Only values > 0.90 (BI) and >70 (ML) are displayed. Scale bar indicates the expected number of substitutions per site. Sequences generated in this study are in bold and the colour corresponds to the colour of their fish host (see Figure 1, Table 1 for abbreviations).
Out of the four cestode species, Eub. crassum is known to parasitise N. melanostomus in the Vistula Lagoon (Poland), while Pa. scolecina is known to parasitise N. fluviatilis and N. melanostomus in the Vistula Lagoon (Poland) and the River Rhine (Germany) [51]. Both, Eub. crassum and Pa. scolecina parasitise monkey and round gobies in their native distributions [51]. Eubothrium crassum is a parasite of salmonid fish in the northern part of Europe [54], while Pa. scolecina is a cosmopolitan parasite of fish-eating birds, mainly cormorants and pelicans [55]. Cestodes Pa. scolecina were reported from Phalacrocorax carbo sinensis (Linnaeus, 1758) in the Curonian Lagoon [56].
Our study is the first to report cestodes Ar. sieboldi and Ca. fennica parasitising N. melanostomus and Ps. parva, respectively. Caryophyllaeides fennica infects a wide spectrum of distantly related cyprinid fishes, whereas Ar. sieboldi is primarily a parasite of oligochaetes. Both species occur in the Palaearctic and Nearctic regions [57,58].
- Class Trematoda
- Subclass Digenea
With 15 recorded species, digenean trematodes were the most diverse helminth group in the present study. The recorded species are represented by the five families, namely Bucephalidae, Cyathocotylidae, Diplostomidae, Heterophyidae, and Strigeidae.
The bucephalid species, Bucephalus polymorphus von Baer, 1827, was found encysted and excysted (Figure 2g–i) in/on a variety of host tissues (gills, throat muscles, intestine, liver, and muscles) in N. fluviatilis from the Kaunas Water Reservoir (P = 30%, 1–7) as well as from the Nemunas (Vilkija, P = 6%, 1) and Neris [Buivydžiai (P = 20%, 1–4) and Skirgiškės (P = 30%, 1–44)] rivers. The identification of this species, especially when found as encysted metacercariae (Figure 2g,h), was based on the cox1 and 28S rDNA sequence analyses (Figure 4). Prior to our study, B. polymorphus was reported from the round goby in the Danube (Austria), Dnieper (Ukraine), Morava, and Dyje (Czechia) rivers and the Stettiner Haff (Germany). It was also reported in the monkey goby from the Bugo-Narew (Vistula basin) and Włocławek reservoirs, the River Vistula (Poland), and the River Rhine (Germany) [51]. Bucephalus polymorphus is a parasite infecting the intestines of predatory fish (Percidae, Esocidae, etc.) and is known from both monkey and round gobies in their native distribution ranges [51].
Figure 4.
Phylograms resulting from Bayesian inference (BI) analyses based on the (a) cox1 mtDNA and (b) 28S rDNA sequences of the members of the Bucephalidae with nodal support values shown at the node as BI/ML (maximum likelihood). Only values > 0.90 (BI) and >70 (ML) are displayed. Scale bar indicates the expected number of substitutions per site. Sequences generated in this study are in bold and the colour corresponds to the colour of their fish host (see Figure 1, Table 1 for abbreviations).
Two other members of this family, Rhipidocotyle campanula (Dujardin, 1845) (Figure 2j) and Rhi. fennica Gibson, Taskinen & Valtonen, 1992 (Figure 2k) were found in Ps. parva. Metacercariae of Rhi. campanula were found on the intestine and gills filaments in fish collected from a swamp near Dvarviečiai (P = 6%, 1–2) and metacercariae of Rhi. fennica were found in different host tissues (in the eyes, intestinal wall, liver, muscles, and fins) in fish from a swamp near Dvarviečiai (P = 82%, 1–76) and the River Pilvė (P = 82%, 1–73). Species delimitation and identification of both species of Rhipidocotyle (Figure 2j,k) was based on the 28S rDNA and cox1 sequence analyses (Figure 4). Our study is the first to report both species parasitising Ps. parva.
The Cyathocotylidae was represented by four species, with a single species identified at the species level. Due to the similar morphology of the metacercariae, species delimitation and identification was based solely on the 28S rDNA and cox1 mtDNA analyses (Figure 5). Metacercariae of Cyathocotyle prussica Mühling, 1896 (Figure 2l) were found in the gills, eyes, and muscles, and on the heart and liver of N. fluviatilis and N. melanostomus, whereas the other species, Cyathocotyle sp. 3, Cyathocotyle sp. 4 and Cyathocotylidae gen. sp., were found in gills, eyes, and muscles, and on the heart and fins of N. fluviatilis. Individuals of N. fluviatilis were infected with cyathocotylid metacercariae from the Kaunas Water Reservoir (10%, 1–2), as well as from the Jūra (P = 39%; 1–35), Nemunas [Sudargas (P = 1 out of 1, 3) and Vilkija (P = 41%, 1–21)] and Neris [Buivydžiai (33%, 1–2) and Skirgiškės (P = 52%, 1–9)] rivers, whereas individuals of N. melanostomus were infected from the Curonian Lagoon [Ventė (P = 60%, 1–11) and Klaipėda (P = 5%; 1–19)]. Metacercariae of C. prussica have been reported from monkey gobies in the River Vistula (Poland) [51] and have not been reported from round or monkey gobies in their native distribution ranges. Adults of the genus Cyathocotyle are parasitic in birds, whereas adults of other members of the Cyathocotylidae parasitise fish, reptiles, birds, and mammals [59].
Figure 5.
Phylograms resulting from Bayesian inference (BI) analysis based on the (a) cox1 mtDNA and (b) 28S rDNA sequences of the members of the Cyathocotylidae with nodal support values shown at the node as BI/ML (maximum likelihood). Only values > 0.90 (BI) and >70 (ML) are displayed. Scale bar indicates the expected number of substitutions per site. Sequences generated in this study are in bold and the colour corresponds to the colour of their fish host (see Figure 1, Table 1 for abbreviations).
The most diverse family of digenean trematodes infecting invasive species in our study was the Diplostomidae, with five species recorded, namely Diplostomum pseudospathaceum Niewiadomska, 1984 (Figure 6a), Di. spathaceum (Rudolphi, 1819) (Figure 6b), Posthodiplostomum cuticola (von Nordmann, 1832), Tylodelphys clavata (von Nordmann, 1832) (Figure 6c) and an unidentified species, Tylodelphys sp. Species delimitation and identification of metacercariae of these species was based solely on the cox1 mtDNA sequence analyses. The dataset used for analyses was limited to the species found in the present study and the sequences of the same species retrieved from GenBank (Figure 7). All diplostomid species recorded in the present study are parasites of piscivorous birds.
Figure 6.
Microphotographs of the helminth parasites found in invasive fish in the present study: (a) Diplostomum pseudospathaceum, live ex N. fluviatilis (voucher, PQ560800); (b) Di. spathaceum, live ex N. melanostomus (voucher, PQ560815); (c) Tylodelphys clavata, live ex N. melanostomus (voucher, PQ560825).
Figure 7.
Phylogram resulting from Bayesian inference (BI) analysis based on the cox1 mtDNA sequences of the members of the Diplostomidae with nodal support values shown at the node as BI/ML (maximum likelihood). Only values > 0.90 (BI) and >70 (ML) are displayed. Scale bar indicates the expected number of substitutions per site. Sequences generated in this study are in the colour corresponding to the colour of their fish host (see Figure 1, Table 1 for abbreviations).
Metacercariae of Diplostomum spp. (Figure 6a,b) were found in the eye lenses of N. melanostomus from the Curonian Lagoon [Kiaulės nugara (P = 6 out of 7, 1–76), Klaipėda (P = 84%, 1–64) and Ventė (P = 90%, 8–80)]; in the eye lenses of N. fluviatilis from the Kaunas Water Reservoir (P = 93%, 1–11), as well as the Jūra (P = 33%, 1–2), Neris (Buivydžiai, P = 7%, 1) and Nemunas [Sudargas (P = 1 out of 1, 2) and Vilkija (P = 35%, 1–9)] rivers; and in the eye lenses of Ps. parva in the Pilvė (P = 82%, 1–5) and Upė (P = 6%, 1) rivers. The hosts for metacercariae of Di. pseudospathaceum were N. fluviatilis and N. melanostomus. Diplostomum spathaceum was the only parasite recorded in all three infected fish hosts. Metacercariae of Di. pseudospathaceum were previously reported in N. fluviatilis in its native and non-native distribution ranges, including the Włocławek Reservoir and the River Vistula (Poland) [51,60]. Metacercariae of Di. spathaceum are known to parasitise both gobiid species outside of their native distribution ranges in different waterbodies in Belarus, Poland, Estonia, Germany, Russia, Ukraine, and the USA [51]. In Lithuania, this species was only previously reported in round gobies from the Curonian Lagoon [16].
A single metacercaria of Po. cuticola was found on the intestinal wall of N. fluviatilis caught in the River Jūra (P = 6%). This is the first report of Po. cuticola infecting N. fluviatilis in both its native and non-native distribution. Metacercariae of T. clavata (Figure 6c) were recorded in the vitreous humour of N. melanostomus from the Curonian Lagoon [Kiaulės nugara (P = 5 out of 7, 1–14), Klaipėda (P = 53%, 1–3), and Ventė (P = 50%, 2–34] and N. fluviatilis from the Kaunas Water Reservoir (P = 23%, 1–6). Prior to our study, metacercariae of T. clavata were known to parasitise both gobiid species outside their native distribution ranges in different waterbodies in Austria, Estonia, Germany, Poland, Slovakia, Russia, and Ukraine [51].
An unidentified species, Tylodelphys sp. was reported only once in the vitreous humour of Ps. parva collected from a swamp near Dvarviečiai (P = 6%, 1–2).
A single member of the family Heterophyidae, the unidentified species Apophallus sp., was found in N. fluviatilis from the Kaunas Water Reservoir (P = 3%, 3), as well as from the Jūra (P = 11%, 1–48) and Nemunas (Vilkija, P = 3%, 1) rivers. This species was identified based on the cox1 mtDNA sequence analyses (Figure 8). The representatives of the genus Apophallus parasitise birds and mammals [61].
Figure 8.
Phylogram resulting from Bayesian inference (BI) analysis based on the cox1 mtDNA sequences of the members of Apophallus with nodal support values shown at the node as BI/ML (maximum likelihood). Only values > 0.90 (BI) and >70 (ML) are displayed. Scale bar indicates the expected number of substitutions per site. Sequences generated in this study are in the colour corresponding to the colour of their fish host (see Figure 1, Table 1 for abbreviations).
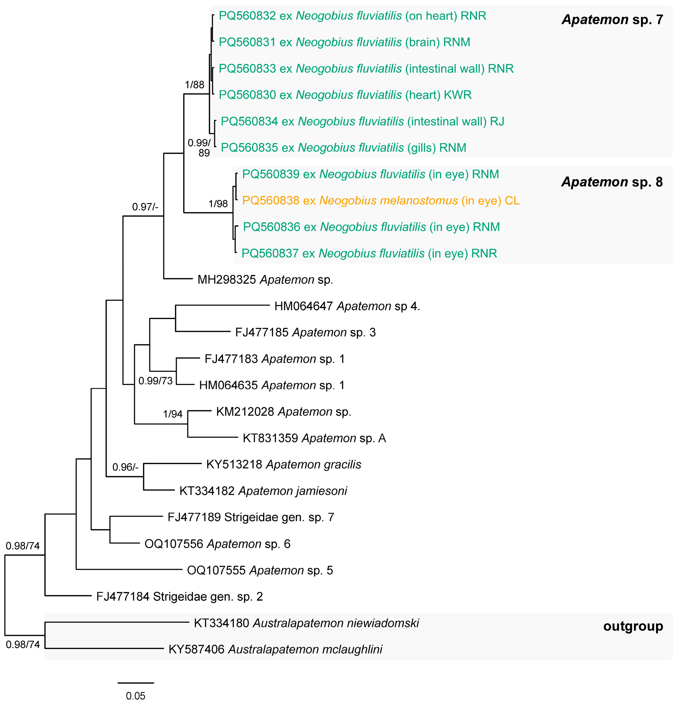
Metacercariae of two species of the genus Apatemon (Strigeidae) were found in both species of Neogobius: in N. melanostomus from the Curonian Lagoon (Ventė, P = 20%, 1–7); and in N. fluviatilis from the Kaunas Water Reservoir (Grabuciškės, P = 7%, 1) and from the Jūra (P = 11%, 1–5), Nemunas [Sudargas (P = 1 out of 1, 1) and Vilkija (P = 29%, 1–12)] and Neris [Buivydžiai (P = 33%, 1–8) and Skirgiškės (P = 19%, 1–3)] rivers. Metacercariae of Apatemon sp. 7 (Figure 9a,b) infected a variety of host tissues (gills, brain, heart, and intestinal wall) in N. fluviatilis, while metacercariae of Apatemon sp. 8 (Figure 9c,d) only infected the eyes of N. fluviatilis and N. melanostomus.
Figure 9.
Microphotographs of the helminth parasites found in invasive fish in the present study: (a) Apatemon sp. 7, live, encysted ex N. fluviatilis (voucher, PQ560832); (b) Apatemon sp. 7, fixed, excysted ex N. fluviatilis (voucher, PQ560830); (c) Apatemon sp. 8, live, encysted ex N. melanostomus (voucher, PQ560838); (d) Apatemon sp. 8, fixed, excysted ex N. fluviatilis (voucher, PQ582087, PQ560836).
Species delimitation and identification of Apatemon were based on the cox1 mtDNA sequence analyses (Figure 10). Prior to our study, metacercariae of Apatemon gracilis (Rudolphi, 1819) were reported from the monkey and round gobies within their native distribution, as well as outside their native ranges from different freshwater bodies in Bulgaria, Germany, Hungary, Slovakia, Poland, Russia, and Ukraine [51]. Isolates of both species of the present study did not show close affinities with the isolate of Ap. gracilis (Figure 10). This suggests that at least three species of the genus Apatemon parasitise round and monkey gobies outside their native distribution ranges. The two species of Apatemon found here represent new species reports in the studied hosts. The species of the genus Apatemon are parasites of piscivorous birds.
Figure 10.
Phylogram resulting from Bayesian inference (BI) analysis based on the cox1 mtDNA sequences of the members of Apatemon with nodal support values shown at the node as BI/ML (maximum likelihood). Only values > 0.90 (BI) and >70 (ML) are displayed. Scale bar indicates the expected number of substitutions per site. Sequences generated in this study are in the colour corresponding to the colour of their fish host (see Figure 1, Table 1 for abbreviations).
- Class Monopisthocotyla (former Class Monogenea)
Two species of monogeneans were found in the present study. Dactylogyrus squameus Gusev, 1955 (Dactylogyridae) was found in the gills of Ps. parva from a swamp near Dvarviečiai (P = 12%, 2–4) and Gyrodactylus proterorhini Ergens, 1967 (Gyrodactylidae) was found in the gills of N. fluviatilis from the Kaunas Water Reservoir (P = 3%, 2) and the River Neris [Buivydžiai (P = 13%, 5–49) and Skirgiškės (P = 19%, 1–7)]. Species identification of Da. squameus was based on the 28S rDNA sequence analyses (Figure 11) whereas the identification of G. proterorhini was based on the ITS2 sequences comparison. Our sequences of G. proterorhini differed from sequences of G. proterorhini from the tubenose goby Proterorhinus semilunaris (Heckel, 1937) in Bulgaria (GenBank number MK584285) and in Belgium (GenBank number KR869884) by 0.8% (4 nucleotides), which is considered an intraspecific variation.
Figure 11.
Phylogram resulting from Bayesian inference (BI) analysis based on the 28S rDNA sequences of the members of Dactylogyrus with nodal support values shown at the node as BI/ML (maximum likelihood). Only values > 0.90 (BI) and >70 (ML) are displayed. Scale bar indicates the expected number of substitutions per site. Sequences generated in this study are in bold and the colour corresponds to the colour of their fish host (see Figure 1, Table 1 for abbreviations).
The native distribution of Da. squameus is within China; however, it is known to have been accidentally introduced to waterbodies in Czechia, Italy and Ukraine [62]. Our study reports on Da. squameus in Ps. parva for the first time in Lithuania. The native distribution of G. proterorhini is the Black and Azov seas and their estuaries [63]; however, it has been reported from the monkey goby outside of its native range of distribution in freshwater ecosystems in Bulgaria, Germany, Poland, and Ukraine [51].
- Phylum Nematoda
- Class Adenophorea
- Class Secernentea
The classification of nematodes presented here is that of Moravec [64].
A total of six species of nematodes belonging to five families, namely the Acuariidae, Raphidascarididae, and Rhabdochonidae (Secernentea) and Capillariidae, and Dioctophymatidae (Adenophorea), were found in the present study (Figure 12).
Figure 12.
Microphotographs of nematodes found in invasive fish in the present study: (a) anterior end of Streptocara crassicauda, fixed ex N. fluviatilis; (b) anterior end of Syncuaria sp., live ex N. melanostomus; (c) Pseudocapillaria tomentosa, live ex Ps. parva; (d) encapsulated second-stage larva of Raphidascaris acus in liver, live ex N. fluviatilis (voucher, PQ570395); (e) whole worm and (f) anterior end of third-stage larva of Raphidascaris acus on liver, exsheathed, live ex N. fluviatilis (voucher, PQ570398).
Streptocara crassicauda (Creplin, 1829) (Acuariidae) (Figure 12a) was found in N. fluviatilis from the River Nemunas (Vilkija, P = 3%, 1). This species of nematode is common in both gobiid species in their native distribution ranges and has been reported in the round goby from the Danube (Slovakia and Austria) and Rhine (Germany) rivers [51]. Syncuaria sp. (Figure 12b) (Acuariidae) was found in N. melanostomus from the Curonian Lagoon (Ventė, P = 10%, 4). Our study is the first to report species of this genus in the round goby. Eustrongylides excisus Jägerskiöld, 1909 (Dioctophymatidae) was found in N. fluviatilis from the Kaunas Water Reservoir (P = 50%, 1–3), as well as from the Jūra (P = 11%, 1) and Nemunas (Vilkija, P = 3%, 1) rivers. This species of nematode is common in both gobiid species in their native distribution ranges, as well as in their non-native ranges in freshwater bodies in Austria, Czechia, Estonia, Germany, Poland, Russia, and Ukraine [51]. The definitive host of Eus. excisus, St. crassicauda, Syncuaria sp. are birds, while fish serve as paratenic hosts [65].
Another species found in monkey gobies from the Nemunas (Vilkija, P = 3%, 2) and Neris (Buivydžiai, P = 7%, 3) rivers was Rhabdochona sp. (Rhabdochonidae). Nematodes of Raphidascaris acus (Bloch, 1779) (Raphidascarididae) (Figure 12d–f) were found in both N. fluviatilis from the Jūra (P = 6%, 3), Nemunas (Vilkija, P = 21%, 1–4) and Neris (Skirgiškės, P = 7%, 1) rivers, and N. melanostomus from the Curonian Lagoon (Kiaulės nugara, P = 1 out of 7, 1). This species of nematode is common in both gobiid species in their native distribution ranges as well as in their non-native ranges in waterbodies in Austria, Croatia, Czechia, Germany, Hungary, France, Slovakia, Ukraine, and the USA [51]. In Europe, Ra. acus uses pike Esox lucius Linnaeus, 1758 as its main host; adult worms are also found in fish from the Anguillidae, Lotidae, Percidae, and Salmonidae, and occurrence in other fishes is rare [65]. Larvae of Ra. acus were found in various fish species of different families [65]. The only species of nematode found in Ps. parva from the River Pilvė (P = 27%, 2–6) and a swamp near Dvarviečiai (P =24%, 1–4) was Pse. tomentosa (Capillariidae) (Figure 12c). This nematode is distributed widely in Palearctic Eurasia and North America, has a direct life cycle and a wide variety of freshwater fish can serve as its definitive hosts [64].
When comparing the helminth diversity of each fish species within all examined waterbodies, we found that N. fluviatilis collected from the River Nemunas contained the highest helminth diversity with 13 species, followed by 9 species from the River Neris, 8 species from the River Jūra and 7 species from the Kaunas Water Reservoir. The highest number of helminth species in Ps. parva was recorded in a swamp near Dvarviečiai (five species), followed by the Pilvė and Upė rivers, which contained three helminth species each. There was a clear separation of the helminth community of Ps. parva from those of the two gobiid species, with a 24% overlap in the parasite communities of N. fluviatilis and N. melanostomus (Figure 13).
Figure 13.
Graphical representation of the invasive fish species and their helminth parasites in Lithuania based on the data obtained in the present study and previous studies in Lithuania [16,22]. Each rectangle represents a host species with its size corresponding to the total number of fish examined during this study. Helminth species in bold represent new host records: * only Ps. parva is a new host for Paradilepis scolecina, N. fluviatilis is a new host for Acanthocephalus anguillae and N. melanostomus is a new host for Cyathocotyle prussica. Silhouettes of a bird, fish, oligochaete, and seal represent the definitive hosts of recorded species. Species found in previous studies conducted in Lithuania are underlined. Abbreviations: (ACA) Acanthocephala; (CES) Cestoda; (DIG) Digenea; (MON) Monogenea; (NEM) Nematoda.
The core helminth community of N. fluviatilis consisted of three species of digenean trematodes, B. polymorphus (registered at four out of six sites, P = 6–30%, 1–44), Apatemon sp. 7 (at five out of six sites, P = 7–20%, 1–7) and Di. spathaceum (at five out of six sites). Contrastingly, the key species in the helminth community of N. melanostomus were two species of digenean trematodes, Di. spathaceum (registered at three out of three sites) and T. clavata (registered at three out of three sites, P = 50–53%, 15). The core helminth community of Ps. parva consisted of two species of digenean trematodes, Di. spathaceum (registered at two out of three sites, P = 6–82%, 1–5), Rhi. fennica (registered at two out of three sites, P = 82%, 1–76) and one species of nematode, Pse. tomentosa (registered at two out of three sites, P = 24–27%, 1–6). The most common helminths were metacercariae of Diplostomum spp., occurring in the eye lenses of all 3 infected fish species in 10 out of the 12 examined sampling sites.
Generally, the infection rates among fish species and waterbodies examined exhibited similar trends. A total of 68% of examined individuals of Ps. parva (n = 62) and 79% of examined N. fluviatilis (n = 125) were infected. Neogobius melanostomus (n = 36) supported the highest prevalence of infection at 89%. The highest helminth prevalence in N. fluviatilis (100%) was observed at the sampling site of Grabuciškės in the Kaunas Water Reservoir, in N. melanostomus (90%) at the sampling site of Ventė in the Curonian Lagoon, and in Ps. parva (91%) at the sampling sites of Antanavas in the River Pilvė and a swamp near Dvarviečiai.
4. Discussion
Characterising the helminth communities of invasive fish is important for understanding their role in the waterbodies within which they have been introduced, as they can introduce new parasites that may be transmitted to native hosts (spillover), leading to the emergence of new diseases and potential socio-economic impacts. Alternatively, if invasive fish become suitable hosts for local parasites, they may contribute to parasite dynamics by either increasing the infections of native fish through transmission amplification (spillback) or by decreasing the infections of native fish through transmission reduction (dilution).
The present study reports on 29 helminth species parasitising three invasive fish species, N. fluviatilis, N. melanostomus, and Ps. parva, occurring in Lithuanian freshwater ecosystems. Since their introduction, these fish have become competent hosts for 22 local fish helminths [66]; our unpublished data], confirming that spillback processes are taking place. Out of the seven remaining helminth species identified in this study, two (monogeneans, Da. squameus, and G. proterorhini) were co-introduced with their fish hosts, while five (digeneans, Apatemon sp. 7, Apatemon sp. 8, Cyathocotyle sp. 4, cestode Ar. sieboldi, and nematode Syncuaria sp.), which have not been documented in these fishes’ native distribution ranges, were acquired in the invasive range and were exclusively found in these invasive fish species.
Out of the 18 helminth species found in N. fluviatilis, 14 (78%) were native fish helminths. Of these, six species (43%)—B. polymorphus, Di. spathaceum, T. clavata, St. crassicauda, Eus. excisus, and Ra. acus—were known to parasitise N. fluviatilis in its native distribution range [51]. These helminths are common species that utilise a wide spectrum of piscivorous birds or predatory fish as definitive hosts. A monogenean species G. proterorhini was co-introduced with its fish host from its native distribution. The three remaining species recorded in this study—Apatemon sp. 7, Apatemon sp. 8, and Cyathocotyle sp. 4—have never been reported in N. fluviatilis, neither in their native nor invasive distribution ranges. As adults, these helminths parasitise birds and, although they have not been reported in native fish, they seem to successfully use the invasive monkey goby as a competent host for their development and transmission to definitive hosts. This finding brings the total number of helminths reported from N. fluviatilis in its invasive range up to 53, which is lower than the helminth richness reported from its native range (77 species) [51].
The helminth diversity of N. melanostomus consisted of 11 species, of which 8 (73%) represent native fish helminths. Of these, five species (63%)—Pa. scolecina, Di. pseudospathaceum, Di. spathaceum, T. clavata, and Ra. acus—are known parasites of N. melanostomus in their native distribution range. Two species—Ar. sieboldi and Syncuaria sp.—were found exclusively in N. melanostomus and one species, Apatemon sp. 8, was shared with N. fluviatilis. To date, the cestode Ar. sieboldi has not been reported in native fish (intermediate hosts) or oligochaetes (definitive hosts) in Lithuania, and this represents the first record of this species in the invasive monkey goby. At least 26 species of oligochaetes occur in the Lithuanian part of the Curonian Lagoon [67], including naidid oligochaetes that are known as definitive hosts for Ar. sieboldi. Another species that has not previously been recorded in native fish and the round goby is the nematode Syncuaria sp. Nematodes of the genus Syncuaria are parasites of aquatic birds, including phalacrocoracids, with freshwater fish serving as their paratenic hosts. Considering several large colonies of great cormorants residing at the Curonian Lagoon and a previous record of Syncuaria squamata (Linstow, 1883) infecting these birds [56], they could potentially act as the definitive hosts of Syncuaria sp. recorded in the round goby in the present study. New records of these three species increase the diversity of helminths in the round goby in its invasive range up to 97, which is lower compared to that reported in its native range (115 species) [51].
Prior to our study, seven helminth species were reported in N. melanostomus from the Curonian Lagoon. Since then (16 years), this number has increased to 17. A single species, Di. spathaceum, was found in a previous study [16] as well as in the present study. Hence, the total number of helminths infecting both invasive gobiids, N. melanostomus and N. fluviatilis, in Lithuania is similar (17 and 18 species, respectively). However, the helminth fauna of N. melanostomus is much more taxonomically diverse, consisting of digeneans (5), acanthocephalans (4 species), cestodes (4) and nematodes (4), while the faunal diversity of N. fluviatilis is dominated by digeneans (12), with fewer species of nematodes (4), acanthocephalans (1) and monogeneans (1). Despite both species having similar feeding habits and occurring in similar habitats, the differences in their helminth fauna could be related to the diversity of hosts (definitive and intermediate) sharing the ecosystems that these fish species inhabit. The diversity and abundance of fish and birds, including migratory birds, which serve as definitive hosts for the majority of species recorded in the present study (Figure 13), are higher in the Curonian Lagoon compared to the riverine habitats from where N. fluviatilis was sampled. Seven taxa, with digenean being the most diverse group (digenean trematodes —5 species, an acanthocephalan—1, and a nematode—1) (Figure 13), were shared between the gobiid fishes, representing almost half of their helminth fauna (39% for N. fluviatilis and 41% for N. melanostomus). The highest diversity of helminth species recorded in N. fluviatilis was from the Nemunas River basin (13 species); however, it differed amongst sampling sites. The highest diversity was at the Vilkija site of the Nemunas River (11 species), followed by the Grabuciškės site of the Kaunas water reservoir (7 species), and the Mociškiai site of the River Jūra (7 species). The highest diversity of helminth species in N. melanostomus was detected at the Klaipėda site of the Curonian Lagoon (7 species), the locality where this fish species first entered the lagoon [67].
Based on the examination of the stone mokoro, Ps. parva, our study suggests that this fish seemed to be introduced to Lithuanian freshwaters without any endohelminths. Subsequently, it has acquired seven native fish helminths (spillback). The helminth fauna of Ps. parva consisted of digenean trematodes (5), a cestode (1), a monogenean (1), and a nematode (1) (Figure 13). There was a clear separation of the helminth fauna of Ps. parva from those of the two gobiid species, with only two species (Di. spathaceum and Pa. scolecina) overlapping (Figure 13). However, Ps. parva was co-introduced with a monogenean species, Da. squameus, from its native distribution range in China. Although none of the native fish (more than 900 individuals of 38 species examined; our unpublished data) were found to be infected with Da. squameus, this finding is worrisome since possible host switches to native fish may have serious consequences [8]. Monogeneans of Da. squameus were recently reported in Ps. parva in its invasive distribution range in Europe from Czechia, Italy, and Ukraine [62]. Similarly to all previous reports, the prevalence and intensity of infection with this species in the present study was low (P = 12%, 2–4 specimens per fish). Furthermore, apart from Da. squameus, Ondračková et al. [62] reported two additional species of monogeneans parasitising Ps. parva in its invasive distribution range in Europe that were not detected in the present study.
Another study reporting on the parasite fauna of Ps. parva was conducted in neighbouring Poland [68,69], where Ps. parva was infected with 13 helminth species: 5 digenean trematodes (Ap. gracilis, Phyllodistomum elongatum Nybelin, 1926, Phy. folium (Olfers, 1816), Po. cuticola and an unidentified metacercaria), four nematodes (Cystidicola farionis Fischer, 1798, Pse. tomentosa, Rhabdochona ergensi Moravec, 1968, and Anisakidae gen. sp. larvae), three monogeneans [Bivaginogyrus obscurus (Gusev, 1955), Da. squameus and Diplozoon paradoxum von Nordmann, 1832], and a cestode [Caryophyllaeus laticeps (Pallas, 1781)]. Out of these, only two species were found in Ps. parva from Lithuania. Compared to the previous studies reporting both gobiid species and the stone mokoro as hosts for adult endohelminths in their invasive distribution range [51,69,70], these fish were found to serve as intermediate or paratenic hosts (except nematode Pse. tomentosa) in the present study.
All examined individuals of Pe. glenii in our study were uninfected with helminth parasites. However, two species of digenean metacercariae (Metorchis xanthosomus (Creplin, 1846) and an unidentified Strigeidae gen. sp.), with low infection rates, were recently reported from neighbouring Latvia [71], while thirteen helminth species (1 cestode, 7 digenean, 3 nematodes, and 2 monogeneans) were reported from Pe. glenii in Poland [72]. Interestingly, one of the monogeneans, G. proterorhini, reported in Pe. glenii in Poland was found in our study parasitising the monkey goby. Gyrodactylus proterorhini was originally described from the tubenose goby Pr. semilunaris and has since then been reported from other gobiids occurring in the Black and Azov seas and their estuaries [73]. The report of this parasite from Pe. glenii, demonstrating that it can easily switch hosts, might therefore be a potential threat to native fish in Lithuania.
Amongst the helminth species reported in our study, Eus. excisus is a fish-borne zoonotic nematode that infects numerous freshwater fish species and fish-eating birds from the families Phalacrocoracidae, Ardeidae, Ciconiidae, Pelicanidae, etc. Prior to our study, this species had neither been reported in native nor invasive fish in Lithuania. We detected this species in several native fish including, Abramis brama (Linnaeus, 1758) (2 instances), Perca fluviatilis Linnaeus, 1758 (7 instances), Platichthys flesus (Linnaeus, 1758) (2 instances), Pungitius pungitius (Linnaeus, 1758) (2 instances) and Silurus glanis (Linnaeus, 1758) (3 instances) (our unpublished data). The infection of N. fluviatilis with Eus. excisus was recorded more often (18 instances, P = 14%), demonstrating its key role in transmitting this nematode species in freshwater ecosystems in Lithuania.
By assessing the current helminth diversity in invasive fish in Lithuania, this study is the first step toward further investigations of the potential risks these species represent to native ecosystems. The fact that we reported new helminth species in Neogobius spp. and Ps. parva in their invasive distribution ranges suggests that these species are integrating well into their newly invaded ecosystems and can be considered as distribution agents of common native helminth parasites.
5. Conclusions
Understanding the roles of invasive fish species on local ecosystems is crucial in a world where invasion is accelerating at an ever-increasing rate. By assessing the helminth diversity of invasive freshwater fish in Lithuania, a region where such studies are virtually lacking, our study revealed relatively diverse helminth fauna consisting of 29 helminth taxa. Out of the four examined fish species, N. fluviatilis appeared to support the highest helminth diversity followed by N. melanostomus and Ps. parva, whereas Pe. glenii was free from infection with helminths. This study provides comprehensive data on helminth parasites of invasive fish from Lithuania, which will further be used to evaluate the impact of invasive fish on native fish species and their parasite communities. Additionally, the present study demonstrated the importance of molecular identification of helminths in freshwater fish as they are often present at their larval stages that lack reliable morphological features for species identification.
Supplementary Materials
The following supporting information can be downloaded at: https://www.mdpi.com/article/10.3390/ani14223293/s1, Table S1: summary data for the sequences of helminths generated in the present study.
Author Contributions
Conceptualisation: O.K., V.R., N.J.B. and R.B.; conducting field research and sample processing: O.K., V.R., N.J.B., C.P., O.L. and R.B; molecular data analysis: O.K.; preparation of figures: O.K., N.J.B. and R.B.; data interpretation and writing: O.K., V.R., N.J.B. and R.B. All authors have read and agreed to the published version of the manuscript.
Funding
This research received funding from the Research Council of Lithuania (LMTLT), agreement No. S-MIP-22-53.
Institutional Review Board Statement
Sampling was carried out under the permits obtained from the Environment Protection Agency, Lithuania (license No.: 018, 019 valid for the 2022 year; 016, 017 valid for the 2023 year).
Informed Consent Statement
Not applicable.
Data Availability Statement
Data are available upon request from the corresponding authors.
Acknowledgments
We gratefully acknowledge the following members of the field team who assisted in the collection of fishes and with fish dissections: Andrius Steponėnas, Tomas Virbickas, Žilvinas Pūtys, Simonas Račkauskas, Agnė Simonaitytė, and Ivanna Dmytrieva.
Conflicts of Interest
The authors declare no conflicts of interest.
References
- Bellard, C.; Cassey, P.; Blackburn, T.M. Alien species as a driver of recent extinctions. Biol. Lett. 2016, 12, 20150623. [Google Scholar] [CrossRef] [PubMed]
- Dueñas, M.-A.; Hemming, D.J.; Roberts, A.; Diaz-Soltero, H. The threat of invasive species to IUCN-listed critically endangered species: A systematic review. Glob. Ecol. Conserv. 2021, 26, e01476. [Google Scholar] [CrossRef]
- Cohen, A.N. Success factors in the establishment of human dispersed organisms. In Dispersal Ecology; Bullock, J.M., Kenward, R.E., Hails, R.S., Eds.; Blackwell: London, UK, 2002; pp. 374–394. [Google Scholar]
- Ricciardi, A. Predicting the impacts of an introduced species from its invasion history: An empirical approach applied to zebra mussel invasions. Freshw. Biol. 2003, 48, 972–981. [Google Scholar] [CrossRef]
- Dudgeon, D.; Arthington, A.H.; Gessner, M.O.; Kawabata, Z.; Knowler, D.J.; Lévêque, C.; Naiman, R.J.; Prieur-Richard, A.H.; Soto, D.; Stiassny, M.L.; et al. Freshwater biodiversity: Importance, threats, status and conservation challenges. Biol. Rev. Camb. Philos. Soc. 2006, 81, 163–182. [Google Scholar] [CrossRef]
- Cucherousset, J.; Olden, J.D. Ecological impacts of nonnative freshwater fishes. Fisheries 2011, 36, 215–230. [Google Scholar] [CrossRef]
- Gozlan, R.E.; Britton, J.R.; Cowx, I.; Copp, G.H. Current knowledge on non-native freshwater fish introductions. J. Fish Biol. 2010, 6, 751–786. [Google Scholar] [CrossRef]
- Lymbery, A.J.; Morine, M.; Kanani, H.G.; Beatty, S.J.; Morgan, D.L. Co-invaders: The effects of alien parasites on native hosts. Int. J. Parasitol. Parasites Wildl. 2014, 3, 171–177. [Google Scholar] [CrossRef]
- Poulin, R. Invasion ecology meets parasitology: Advances and challenges. Int. J. Parasitol. Parasites. Wildl. 2017, 6, 361–363. [Google Scholar] [CrossRef]
- Gudžinskas, Z.; Petrulaitis, L.; Uogintas, D.; Vaitonis, G.; Balčiauskas, L.; Rakauskas, V.; Arbačiauskas, K.; Butkus, R.; Karalius, S.; Janulaitienė, L.; et al. Invasive and Alien Species in Lithuania; Gudžinskas, Z., Rašomavičius, V., Eds.; Nature Research Centre: Vilnius, Lithuania, 2023; pp. 1–311. [Google Scholar]
- Wolter, C.; Röhr, F. Distribution history of non-native freshwater fish species in Germany: How invasive are they? J. Appl. Ichthyol. 2010, 26, 19–27. [Google Scholar] [CrossRef]
- Semenchenko, V.; Grabowska, J.; Grabowski, M.; Rizevsky, V.; Pluta, M. Non-native fish in Belarusian and Polish areas of the European central invasion corridor. Oceanol. Hydrobiol. Stud. 2011, 40, 57–67. [Google Scholar] [CrossRef]
- Arbačiauskas, K.; Višinskiene, G.; Smilgevičiene, S.; Rakauskas, V. Non-indigenous macroinvertebrate species in Lithuanian fresh waters, Part 1: Distributions, dispersal and future. Knowl. Manag. Aquat. Ecosyst. 2011, 402, 12. [Google Scholar] [CrossRef]
- Rizevsky, V.K.; Ermolaeva, I.A.; Leschenko, A.V.; Kudritskaya, A.P. Monkey goby Neogobius fluviatilis—The alien Ponto-Caspian fish species in the Neman River basin. Dokl. Natl. Acad. Sci. Belarus 2015, 59, 83–87. (In Russian) [Google Scholar]
- Rakauskas, V.; Virbickas, T.; Skrupskelis, K.; Kesminas, V. Delayed expansion of Ponto-Caspian gobies (Pisces, Gobiidae, Benthophilinae) in the Nemunas River drainage basin, the northern branch of the central European invasion corridor. BioInvasions Rec. 2018, 7, 143–152. [Google Scholar] [CrossRef]
- Rakauskas, V.; Bacevičius, E.; Pūtys, Ž.; Ložys, L.; Arbačiauskas, K. Expansion, feeding and parasites of the round goby, Neogobius melanostomus (Pallas, 1811), a recent invader in the Curonian Lagoon, Lithuania. Acta Zool. Litu. 2008, 18, 180–190. [Google Scholar] [CrossRef]
- Semenchenko, V.P.; Rizevsky, V.K.; Mastitsky, S.E.; Vezhnovets, V.; Pluta, M.V.; Razlutsky, V.I.; Laenko, T. Checklist of aquatic alien species established in large river basins of Belarus. Aquat. Invasions 2009, 4, 337–347. [Google Scholar] [CrossRef]
- Rakauskas, V.; Virbickas, T.; Steponėnas, A. Several decades of the two invasive fish species (Perccottus glenii, Pseudorasbora parva) of European concern in Lithuanian inland waters; from first appearance to current state. J. Vertebr. Biol. 2021, 70, 21048. [Google Scholar] [CrossRef]
- Llopis-Belenguer, C.; Blasco-Costa, I.; Balbuena, J.A.; Sarabeev, V.; Stouffer, D.B. Native and invasive hosts play different roles in host–parasite networks. Ecography 2020, 43, 559–568. [Google Scholar] [CrossRef]
- Marcogliese, D.J. Food webs and the transmission of parasites to marine fish. Parasitology 2002, 24, 83–99. [Google Scholar] [CrossRef]
- Perdiguero-Alonso, D.; Montero, F.E.; Raga, J.A.; Kostadinova, A. Composition and structure of the parasite faunas of cod, Gadus morhua L. (Teleostei: Gadidae), in the North East Atlantic. Parasit. Vectors 2008, 1, 23. [Google Scholar] [CrossRef]
- Herlevi, H.; Puntila, R.; Kuosa, H.; Fagerholm, H.-P. Infection rates and prevalence of metazoan parasites of the non-native round goby (Neogobius melanostomus) in the Baltic Sea. Hydrobiologia 2017, 792, 265–282. [Google Scholar] [CrossRef]
- Kažys, J. Waters. In Natural Geography of Lithuania; Eidukevičienė, M., Ed.; Lietuvos Gamtine Geografija, Klaipedos Universiteto Leidykla: Klaipėda, Lithuania, 2013; pp. 88–126. (In Lithuanian) [Google Scholar]
- Rakauskas, V.; Stakėnas, S.; Virbickas, T.; Bukelskis, E. Nonindigenous fish in the northern branch of the central European invasion corridor. Rev. Fish Biol. Fish. 2016, 26, 491–508. [Google Scholar] [CrossRef]
- Thoresson, G. Guidelines for Coastal Monitoring: Fishery Biology. Kustrapport 1; National Board of Fisheries, Institute of Coastal Research: Öregrund, Sweden, 1993. [Google Scholar]
- Kottelat, M.; Freyhof, J. Handbook of European Freshwater Fishes; Kottelat, Cornol and Freyhof: Berlin, Germany, 2007; 646p. [Google Scholar]
- Froese, R.; Pauly, D. FishBase. World Wide Web Electronic Publication. Available online: www.fishbase.org (accessed on 10 August 2024).
- Bush, A.O.; Lafferty, K.D.; Lotz, J.M.; Shostak, A.W. Parasitology meets ecology on its own terms: Margolis et al. revisited. J. Parasitol. 1997, 83, 575–583. [Google Scholar] [CrossRef]
- Suzuki, N.; Murakami, K.; Takeyama, H.; Chow, S. Molecular attempt to identify prey organisms of lobster phyllosoma larvae. Fish Sci. 2006, 72, 342–349. [Google Scholar] [CrossRef]
- Littlewood, D.T.J. Molecular phylogenetics of cupped oysters based on partial 28S rRNA gene sequences. Mol. Phyl. Evol. 1994, 3, 221–229. [Google Scholar] [CrossRef] [PubMed]
- Lockyer, A.E.; Olson, P.D.; Littlewood, D.T.J. Utility of complete large and small subunit rRNA genes in resolving the phylogeny of the Neodermata (Platyhelminthes): Implications and a review of the cercomer theory. Biol. J. Linn. Soc. 2003, 78, 155–171. [Google Scholar] [CrossRef]
- Scholz, T.; de Chambrier, A.; Kuchta, R.; Littlewood, D.T.J.; Waeschenbach, A. Macrobothriotaenia ficta (Cestoda: Proteocephalidea), a parasite of sunbeam snake (Xenopeltis unicolor): Example of convergent evolution. Zootaxa 2013, 3640, 485–499. [Google Scholar] [CrossRef]
- Tkach, V.V.; Littlewood, D.T.; Olson, P.D.; Kinsella, J.M.; Swiderski, Z. Molecular phylogenetic analysis of the Microphalloidea Ward, 1901 (Trematoda: Digenea). Syst. Parasitol. 2003, 56, 1–15. [Google Scholar] [CrossRef]
- Hassouna, N.; Michot, B.; Bachellerie, J.P. The complete nucleotide sequence of mouse 28S rRNA gene. Implications for the process of size increase of the large subunit rRNA in higher eukaryotes. Nucleic Acids Res. 1984, 12, 3563–3583. [Google Scholar] [CrossRef]
- Svitin, R.; Truter, M.; Kudlai, O.; Smit, N.J.; du Preez, L. Novel information on the morphology, phylogeny and distribution of camallanid nematodes from marine and freshwater hosts in South Africa, including the description of Camallanus sodwanaensis n. sp. Int. J. Parasitol. Parasites Wildl. 2019, 10, 263–273. [Google Scholar] [CrossRef]
- Bachellerie, J.P.; Qu, L.H. Ribosomal RNA probes for detection and identification of species. Methods Mol. Biol. 1993, 21, 249–263. [Google Scholar] [CrossRef]
- Van Steenkiste, N.; Locke, S.A.; Castelin, M.; Marcogliese, D.J.; Abbott, C.L. New primers for DNA barcoding of digeneans and cestodes (Platyhelminthes). Mol. Ecol. Resour. 2015, 15, 945–952. [Google Scholar] [CrossRef] [PubMed]
- Wee, N.-Q.-X.; Cribb, T.H.; Bray, R.A.; Cutmore, S.C. Two known and one new species of Proctoeces from Australian teleosts: Variable host-specificity for closely related species identified through multi-locus molecular data. Parasitol. Int. 2017, 66, 16–26. [Google Scholar] [CrossRef] [PubMed]
- Garey, J.R.; Wolstenholme, D.R. Platyhelminth mitochondrial DNA: Evidence for early evolutionary origin of a tRNA ser AGN that contains a dihydrouridine arm replacement loop, and of serine-specifying AGA and AGG codons. J. Mol. Evol. 1989, 28, 374–387. [Google Scholar] [CrossRef] [PubMed]
- Ohama, T.; Osawa, S.; Watanabe, K.; Jukes, T.H. Evolution of the mitochondrial genetic code IV. AAA as an asparagine codon in some animal mitochondria. J. Mol. Evol. 1990, 30, 329–332. [Google Scholar] [CrossRef]
- Ronquist, F.; Teslenko, M.; Van Der Mark, P.; Ayres, D.L.; Darling, A.; Höhna, S.; Huelsenbeck, J.P. MrBayes 3.2: Efficient Bayesian phylogenetic inference and model choice across a large model space. Syst. Biol. 2012, 61, 539–542. [Google Scholar] [CrossRef]
- Guindon, S.; Dufayard, J.F.; Lefort, V.; Anisimova, M.; Hordijk, W.; Gascuel, O. New algorithms and methods to estimate maximum likelihood phylogenies: Assessing the performance of PhyML 3.0. Syst. Biol. 2010, 59, 307–321. [Google Scholar] [CrossRef]
- Darriba, D.; Taboada, G.L.; Doallo, R.; Posada, D. jModelTest 2: More models, new heuristics and parallel computing. Nat. Methods 2012, 9, 772. [Google Scholar] [CrossRef]
- Rambaut, A. FigTree V1. 4. Molecular Evolution, Phylogenetics and Epidemiology. 2012. Available online: http://tree.bio.ed.ac.uk/software/figtree/ (accessed on 10 January 2018).
- Moszczynska, A.; Locke, S.A.; McLaughlin, J.D.; Marcogliese, D.J.; Crease, T.J. Development of primers for the mitochondrial cytochrome c oxidase I gene in digenetic trematodes (Platyhelminthes) illustrates the challenge of barcoding parasitic helminths. Mol. Ecol. Resour. 2009, 9, 75–82. [Google Scholar] [CrossRef]
- Locke, S.A.; McLaughlin, D.; Marcogliese, D.J. DNA barcodes show cryptic diversity and a potential physiological basis for host specificity among Diplostomoidea (Platyhelminthes: Digenea) parasitizing freshwater fishes in the St. Lawrence River. Canada. Mol. Ecol. 2010, 19, 2813–2827. [Google Scholar] [CrossRef]
- Soldánová, M.; Georgieva, S.; Roháčová, J.; Knudsen, R.; Kuhn, J.A.; Henriksen, E.H.; Siwertsson, A.; Shaw, J.C.; Kuris, A.M.; Amundsen, P.A.; et al. Molecular analyses reveal high species diversity of trematodes in a sub-Arctic lake. Int. J. Parasitol. 2017, 47, 327–345. [Google Scholar] [CrossRef]
- Faltýnková, A.; Kudlai, O.; Pantoja, C.; Jouet, D.; Skírnisson, K. Prey-mimetism in cercariae of Apatemon (Digenea, Strigeidae) in freshwater in northern latitudes. Parasitol. Res. 2023, 122, 815–831. [Google Scholar] [CrossRef] [PubMed]
- Schwelm, J.; Kudlai, O.; Smit, N.J.; Selbach, C.; Sures, B. High parasite diversity in a neglected host: Larval trematodes of Bithynia tentaculata in Central Europe. J. Helminthol. 2020, 94, e120. [Google Scholar] [CrossRef] [PubMed]
- Lisitsyna, O.I. Fauna of Ukraine, Acanthocephala; Naukova Dumka: Kyiv, Ukraine, 2019; Volume 31, pp. 1–223. (In Russian) [Google Scholar]
- Kvach, Y.; Ondračková, M. Checklist of parasites for Ponto-Caspian gobies (Actinopterygii: Gobiidae) in their native and non-native ranges. J. Appl. Ichthyol. 2020, 36, 472–500. [Google Scholar] [CrossRef]
- Ojaveer, H.; Turovski, A.; Nõomaa, K. Parasite infection of the non-indigenous round goby (Neogobius melanostomus) in the Baltic Sea. Aquat. Invasions 2020, 15, 160–176. [Google Scholar] [CrossRef]
- Leidenberger, S.; Boström, S.; Wayland, M.T. Host records and geographical distribution of Corynosoma magdaleni, C. semerme and C. strumosum (Acanthocephala: Polymorphidae). Biodivers. Data J. 2020, 8, e50500. [Google Scholar] [CrossRef]
- Scholz, T.; Kuchta, R.; Shinn, A.P.; Snábel, V.; Hanzelová, V. Host specificity and geographical distribution of Eubothrium in European salmonid fish. J. Helminthol. 2003, 77, 255–262. [Google Scholar] [CrossRef]
- Moravec, F.; Scholz, T. Helminth parasites of the lesser great cormorant Phalacrocorax carbo sinensis from two nesting regions in the Czech Republic. Folia Parasitol. 2016, 63, 22. [Google Scholar] [CrossRef]
- Švažas, S.; Chukalova, N.; Grishanov, G.; Pūtys, Ž.; Sruoga, A.; Butkauskas, D.; Raudonikis, L.; Prakas, P. The role of great cormorant (Phalacrocorax carbo sinensis) for fish stock and dispersal of helminthes parasites in the Curonian Lagoon area. Vet. Zootech. 2011, 55, 79–85. [Google Scholar]
- Oros, M.; Choudhury, A.; Scholz, T. A common Eurasian fish tapeworm, Caryophyllaeides fennica (Cestoda), in western North America: Further evidence of ‘Amphi-Pacific’ vicariance in freshwater fish parasites. J. Parasitol. 2017, 103, 486–496. [Google Scholar] [CrossRef]
- Uhrovič, D.; Oros, M.; Kudlai, O.; Kuchta, R.; Scholz, T. Archigetes Leuckart, 1878 (Cestoda, Caryophyllidea): Diversity of enigmatic fish tapeworms with monoxenic life cycles. Parasite 2022, 29, 6. [Google Scholar] [CrossRef]
- Niewiadomska, K. Family Cyathocotylidae Mühling, 1898. In Keys to the Trematoda; Gibson, D.I., Jones, A., Bray, R.A., Eds.; CABI Publishing and Natural History Museum: Wallingford, UK, 2002; Volume 1, pp. 201–214. [Google Scholar]
- Mierzejewska, K.; Kvach, Y.; Stańczak, K.; Grabowska, J.; Woźniak, M.; Dziekońska-Rynko, J.; Ovcharenko, M. Parasites of non-native gobies in the Włocławek Reservoir on the lower Vistula River, first comprehensive study in Poland. Knowl. Managt. Aquatic Ecosyst. 2014, 414, 1. [Google Scholar] [CrossRef]
- Pearson, J. Family Heterophyidae Leiper, 1909. In Keys to the Trematoda; Bray, R.A., Gibson, D.I., Jones, A., Eds.; CABI Publishing and Natural History Museum: Wallingford, UK, 2008; Volume 3, pp. 113–141. [Google Scholar]
- Ondračková, M.; Seifertová, M.; Tkachenko, M.Y.; Vetešník, L.; Liu, H.; Demchenko, V.; Kvach, Y. The parasites of a successful invader: Monogeneans of the Asian topmouth gudgeon Pseudorasbora parva, with description of a new species of Gyrodactylus. Parasite 2023, 30, 22. [Google Scholar] [CrossRef] [PubMed]
- Naidenova, N.N. Parasite Fauna of Gobiid Fishes of the Black Sea and Sea of Azov; Naukova Dumka: Kiev, Ukraine, 1974; pp. 1–182. (In Russian) [Google Scholar]
- Moravec, F. Parasitic Nematodes of Freshwater Fishes of Europe, 2nd ed.; Academia: Prague, Czech Republic, 2013; pp. 1–601. [Google Scholar]
- Anderson, R.C. Nematode Parasites of Vertebrates: Their Development and Transmission; CABI Publisher: Wallingford, UK, 2000; pp. 1–650. [Google Scholar]
- Rauckis, E. Parasites of Fishes in Lithuanian Water Bodies; Mokslas: Vilnius, Lithuania, 1988; pp. 1–205. (In Russian) [Google Scholar]
- Zettler, M.L.; Daunys, D. Long-term macrozoobenthos changes in a shallow boreal lagoon: Comparison of a recent biodiversity inventory with historical data. Limnologica 2007, 37, 170–185. [Google Scholar] [CrossRef]
- Rakauskas, V.; Pūtys, Ž.; Dainys, J.; Lesutienė, J.; Ložys, L.; Arbačiauskas, K. Increasing population of the invader round goby, Neogobius melanostomus (Actinopterygii: Perciformes: Gobiidae), and its trophic role in the Curonian Lagoon, SE Baltic Sea. Acta Ichthyol. Piscat. 2013, 43, 95–108. [Google Scholar] [CrossRef]
- Czerniejewski, P.; Rybczyk, A.; Linowska, A.; Sobecka, E. New location, food composition, and parasitic fauna of the invasive fish Pseudorasbora parva (Temminck & Schlegel, 1846) (Cyprinidae) in Poland. Turk. J. Zool. 2019, 43, 94–105. [Google Scholar] [CrossRef]
- Czerniejewski, P.; Brysiewicz, A.; Rząd, I.; Eljasik, P.; Kirczuk, L.; Dziewulska, K. Population structure and parasite fauna of stone moroko, Pseudorasbora parva (Temminck et Schlegel, 1846) in a watercourse of the Oder catchment area (‘Central Plains’ European Ecoregion). Eur. Zool. J. 2023, 90, 568–583. [Google Scholar] [CrossRef]
- Kutsokon, I.; Tkachenko, M.; Bondarenko, O.; Pupins, M.; Snigirova, A.; Berezovska, V.; Čeirāns, A.; Kvach, Y. The role of invasive Chinese sleeper Perccottus glenii Dybowski, 1877 in the Ilgas Nature Reserve ecosystem: An example of a monospecific fish community. BioInvasions Rec. 2021, 10, 396–410. [Google Scholar] [CrossRef]
- Mierzejewska, K.; Kvach, Y.; Wozniak, M.; Kosowska, A.; Dziekonska-Rynko, J. Parasites of an Asian fish, the Chinese sleeper Perccottus glenii, in the Włocławek Reservoir on the Lower Vistula River, Poland: In search of the key species in the host expansion process. Comp. Parasitol. 2012, 79, 23–29. [Google Scholar] [CrossRef]
- Vanhove, M.P.M.; Economou, A.N.; Zogaris, S.; Giakoumi, S.; Zanella, D.; Volckaert, F.A.M.; Huyse, T. The Gyrodactylus (Monogenea, Gyrodactylidae) parasite fauna of freshwater sand gobies (Teleostei, Gobioidei) in their centre of endemism, with description of seven new species. Parasitol. Res. 2014, 113, 653–668. [Google Scholar] [CrossRef]
Disclaimer/Publisher’s Note: The statements, opinions and data contained in all publications are solely those of the individual author(s) and contributor(s) and not of MDPI and/or the editor(s). MDPI and/or the editor(s) disclaim responsibility for any injury to people or property resulting from any ideas, methods, instructions or products referred to in the content. |
© 2024 by the authors. Licensee MDPI, Basel, Switzerland. This article is an open access article distributed under the terms and conditions of the Creative Commons Attribution (CC BY) license (https://creativecommons.org/licenses/by/4.0/).












