Applying IS-Enabled Telework during COVID-19 Lockdown Periods and Beyond: Insights from Employees in a Greek Banking Institution
Abstract
1. Introduction
2. Background
2.1. Telework
2.2. Telework in the Banking Sector
2.3. Benefits and Drawbacks of Telework
- What is the effect of teleworking on employee productivity?
- Do its advantages outweigh its disadvantages?
2.4. Related Evidence from Recent Literature on Telework in the Context of the COVID-19 Crisis
3. Research Methodology
3.1. Theoretical Framing
3.2. Related Background on Qualitative Research Methodology
3.3. Research Approach
- Step 1: A qualitative, auto-ethnographic collection of evidence that was based on two different sources:
- Step 2: Semi-structured interviews were then conducted with 15 employees of the organization, following a convenience sampling approach, through which, employees of different levels of the company, expressed their personal views and how each one individually experienced the change in their daily duties, such as how easy was it to fulfill their daily duties, what were the benefits of this change, and how did they manage it, as well as what were the obstacles they encountered, which made their daily work difficult. This constituted an open (in interaction with others) reflection of the events that took place, and their effect on the participants (Mahadevan 2011). We note that we utilized the insights from the previous participatory observation step of our research, in order to learn about the activities of people under study in the natural environment through observation and participation in these activities. Therefore, following guidelines from the qualitative research literature (Musante and DeWalt 2002), this insight assisted us in fine tuning the framework for developing our sampling guidelines and interview guides. The interviews were ultimately accordingly conducted based on an interview guide that consisted of 21 guiding questions/discussion themes, which was built also considering the model proposed through the Universal Theory for the Acceptance and Use of Technology (UTAUT) (Venkatesh et al. 2003) (that we adapted to our context as already described in Figure 1).
4. Results
4.1. Auto-Ethnography
4.1.1. Self-Recollection of Events
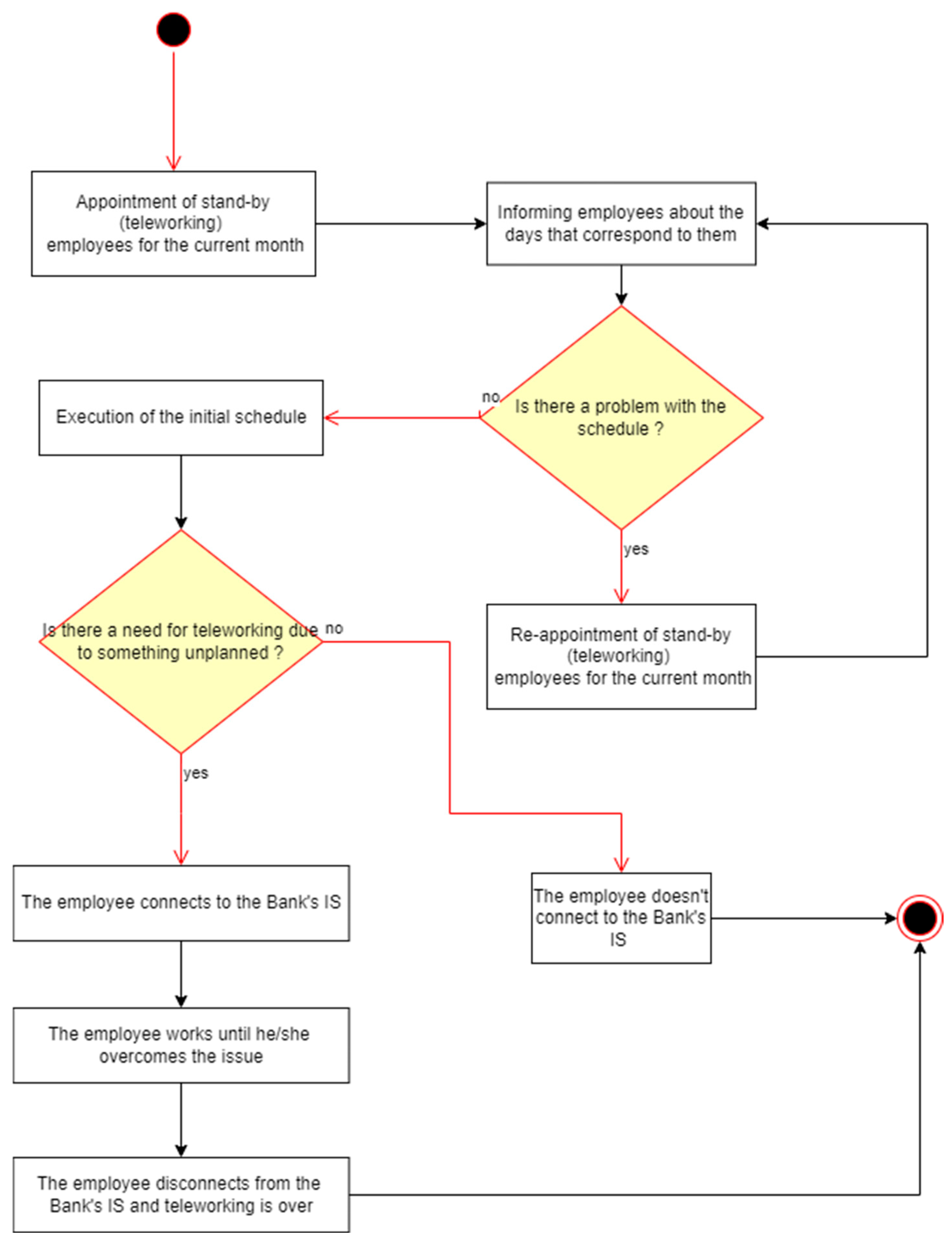
4.1.2. The Organization before the Pandemic (Until March 2020)
4.1.3. The Organization during the Crisis (April–September 2020)
- Every morning from 9:30 to 10:00, a conference call takes place in which the external associates of the bank also participate. The instructions of the day are listed there, any problems that exist and concern the employees are mentioned, but also messages of the management to the staff are announced.
- The 3 h weekly project status report continues through a conference call.
- The time 13:30–14:00 was declared as lunch break time and whoever wanted could enter a predetermined “meeting” and strictly converse with one another about off-topic issues.
- At the end of the day, everyone has an obligation to record in a common Excel sheet what tasks they are going to do the next day. The next morning, there will be a discussion about the tasks that could not be completed (what were the causes, and what measures we are taking).
- Communication groups have been created in a well-known instant messaging application (two for each address, one for staff exclusively, and one with outsourcers). They are widely used for immediate information but also for maintaining good relations between the teams.
- For the time being, there is no need to use extra tools, in addition to what has been mentioned before.
- From Monday 23 March 2020 in the office will be only one employee from each department (Cards/ATM and Payments) as security staff. Its main role is to help in case an operation is needed on a colleague’s PC (e.g., restart) and to perform test scenarios that cannot be performed remotely (e.g., POS testing). The attendance planning has been sent to everyone and posted on the Portal of the sub-department.
- The employee is advised to use a private means of transportation to travel to work if that is possible, to clean what they intend to use before sitting down and to do the same for what they used before leaving (e.g., PC, keyboard, screen, POS, etc.). Antiseptic bottles will continue to be available in the offices.
- Those who are on telework every morning (until 10:00 at the latest) or for a week at the most, should inform the success factors (SAP application) about their absence with the reason “Teleworking” and comment “COVID-19”.
- It is noted that on the day when someone is in the office, they should not declare it as “Teleworking”. For the days that the employee will be in the office and having used the traffic certificate that has been issued for them, they must register in the system success factors status “Traffic Certificate/COVID-19”. The selection will be open from 24/3 in the morning. The registration must be carried out retroactively if necessary, covering 23/3.
- If someone needs to be absent from “Teleworking”, they have to inform their manager first.
- The employee who will be in the office has to update the presentation (physical file) of the outsourcers with the appropriate indication: “T” for Teleworking.
- All PCs in the office must be turned on with closed screens and it is recommended to be in logon mode with the user locked.
- Every morning, those who are under telework status should have connected to their work PC by 10:00 at the latest.
- Phone calls that will be made through the program provided for use by the organization should not be made using video except in extremely urgent cases. An alternative way of communication (chat, voice, video) remains the above-mentioned instant messaging application, in the groups of which everyone must be registered (“Cards Staff” and “Cards All” for one address and “Payments Systems Staff” and “Payments Systems All” for the other). Outsourcers are included in the “All” groups and are preferred for routine issues.
- It is recommended that calls through the communication program be made to the caller’s email and not to the call numbers (old landline).
- Everyone should have forwarded the calls from their old landline to their communication plan:
- On the landline, we type * 5xxxxxx where xxxxx is the 5-digit call number of our communication program;
- The diversion is canceled by entering # 5 on the landline.
- The colleague who will come to the workplace should take care to reset the password or passwords he uses.
- Stickers with the name of each colleague have been placed in the offices to facilitate mainly people of operations who will need to visit the site for work. (Do not destroy them and replace them where needed if they are worn.)
- Calls for scheduled conference calls are made to the following collaboration meeting rooms, as follows:
- CMR for Cards/ATM Division;
- CMR for Payments Division;
- CMR for Tuesday meetings (project status report);
- CMR for Thursday meetings (release meeting);
- Contact IT Datacomm Operations for technical support regarding CMRs.
- The one who will be in the office should take care of and water the flowers of the place.
- The following communication methods are at your disposal for any additional support you may need:
- Email group;
- Through internal communication;
- Through external communication.
- There is an obligation to comply with all the rules of proper and safe use of the digital infrastructure of the group, including those of telework/work at home (remote access), collaborative tools, email on mobile devices, etc.
- All the instructions that have been issued from time to time will be posted on the portal of the respective COVID-19 instructions.
- All staff must strictly follow HR instructions.
- In order to provide immediate support to our colleagues who need medical advice and guidance, in cases in which they are experiencing symptoms or their family members or members of their working group, a new Helpline has been created, to which a specialized team of doctors responds.
4.1.4. The Organization after the End of the Outbreak Phase of the Pandemic
4.2. Semi-Structured Interviews
4.2.1. Sample Characteristics
4.2.2. Results from the Semi-Structured Interviews
- -
- More and better work;
- -
- Save time on a daily basis for transfer to and from the office;
- -
- Fuel savings due to not moving to the office;
- -
- Comfortable working conditions in my personal space without the noise and interference from the conversations of colleagues;
- -
- Freedom in working hours;
- -
- Fewer meetings and unnecessary travel inside the premises since most meetings had been canceled or replaced by conference calls;
- -
- All of the above helped towards greater productivity at all levels;
- -
- Completion of the basic activities every day, resulting in more free time, if there was not an emergency at that time;
- -
- Good telework organization and a sense of security due to less travel.
- -
- The power supply, the Internet, and the use of a personal computer are borne solely by my own financial budget and not by the company I work for. Abroad, the “bring your own staff” service is paid very expensively, while in the case of the company, it passed as something logical, self-evident, and even inevitable without any reference to covering these costs.
- -
- During the period of quarantine and traffic restrictions in Greece, there was no option to leave the house without a valid reason and without a SMS message stating the reason being sent first. Also during this period, all shops, cafés, restaurants, shopping malls, and cinemas were closed. As a result, the employees stay at home and at the same time continue to work late into the night on a daily basis. This was possible since all employees had access to their work files constantly. Finally, the extra working time in which the interviewees worked was basically the time they saved daily from their commute (1–2 h), something that they reported as very positive many times during the course of the interviews.
- (a)
- Slightly less than 1/3 of the respondents, i.e., (4/15), prefer teleworking to working at the organization’s facilities, for the following reasons:
- -
- Time saving: specifically around 2 h daily commuting to the company’s facilities;
- -
- Savings on fuel due to not driving to the office;
- -
- Comfortable working conditions in the personal space of each person without distractions to concentration from other employees;
- -
- Flexible working hours;
- -
- Fewer meetings and less travel inside the buildings, and their replacement by conference calls;
- -
- Higher productivity and faster completion of activities.
- (b)
- About 2/3 of the respondents, i.e., (11/15), do not prefer permanent teleworking but they would like teleworking to exist as an option. It would be a good measure if it was applied on rotation with working on the premises. As a result, employees will be able to take advantage of working from home whenever they want for a few days each month. This would save time moving to and from the organization’s offices. An alternative scenario that also emerged from the respondents’ answers is that there could be a middle ground where they would be working maybe half the month from home and the other half from the office. That way, they would not lose touch with colleagues and their offices. In this way, employees would better balance their working time and personal time, which would be of particular benefit to working parents who would have the opportunity to supervise their children.
- -
- Difficult communication with other sectors is significantly delayed;
- -
- Gradual change of culture in all the staff in this direction. This is not the case today, making cooperation difficult and time consuming in many cases;
- -
- There is alienation between colleagues that in the long run will create communication and trust problems with an impact on the workplace.
4.2.3. Summary of Results
5. Discussion
- Organizational issues, including work performance (Ficapal-Cusí et al. 2023; Mirowska and Bakici 2023); employee–supervisor relationship (Park et al. 2023); issues with communication, trust, control, and productivity (Fontaneda et al. 2023), especially in the context of banking institutions (Meyer et al. 2022); the need to reform organizational processes (Yanagihara and Koga 2023); focus more on cooperation than subordination and increasing autonomy (Junça Silva and Coelho 2023; Stanciu et al. 2023); need to reform organizational culture to fit the telework model while focusing on trust equality and confidentiality (Junça Silva and Coelho 2023; Mirowska and Bakici 2023; Bayazitova et al. 2023); and re-structure organizational benefits policy to fit the telework model (Brandão and Ramos 2023; Fontaneda et al. 2023), as well as utilize flexible working hours (Dimian et al. 2023).
- The effect of telework on employees’ emotional status and work–life balance, including the need to focus and alleviate issues with the social consequences of teleworking in the form of stress and/or technostress (Goñi-Legaz et al. 2023; Dimian et al. 2023; Gualano et al. 2023), and techno-isolation (Goñi-Legaz et al. 2023); the effects of telework on the workers’ social lives (Stanciu et al. 2023); work intensification during telework (Rebelo et al. 2024); feelings of unfairness on behalf of the employees not teleworking (Lee and Gascó-Hernandez 2023; Krajčík et al. 2023; Fontaneda et al. 2023); a decreased need for commuting that leads to time saved for personal life (Rebelo et al. 2024); and a general preference for part-time/hybrid work model rather than full-time teleworking (Krajčík et al. 2023). These effects have partly been reported as moderated by employees’ demographic profile in terms of gender and age (Raišienė et al. 2023), or—in the case of banking institutions—employees’ position in the organization and level of remuneration (Uford et al. 2023), as well as the level of intensity of telework imposed (Chambel et al. 2023).
- Issues revolving on the implementation of telework and the utilization of IS (information systems) and IT (information technology) means, including allowing for the co-presence of employees (Taskin et al. 2023), as well as monitoring and tending to employees’ technostress in telework scenarios (Fernández-Fernández et al. 2023; Raišienė et al. 2023), the need to focus on the effects of utilizing technology to telework on parameters revolving around employees’ well-being (Santos and Pereira 2023), and—especially more so in banks—the need to focusing on IT and IS security issues during telework (Sparks 2020), as well as the effect of country/context-specific nature of banking on telework characteristics and application scenarios (Sousa-Duarte 2022).
- Work–life conflict during telework scenarios, which may lead to effects such as exhaustion, decrease in job satisfaction, and work performance (Weinert and Weitzel 2023), the effect of technology utilization in telework scenarios on employees’ work–life balance (Gonçalves et al. 2021; Andrade and Lousã 2021; Alassaf et al. 2023), the moderating effect of IS and IT on the relationship between telework and employees’ emotional and organizational response (Koga 2023) and issues of privacy (especially for banking employees) (Öcal 2021).
5.1. Theoretical Implications
5.2. Practical Implications
6. Conclusions
Author Contributions
Funding
Informed Consent Statement
Data Availability Statement
Conflicts of Interest
Appendix A. Graphical Presentation of Research Results (Charts and Graphs)





















References
- Adams, Tony E., Stacy Linn Holman Jones, and Carolyn Ellis. 2015. Autoethnography: Understanding Qualitative Research. New York: Oxford University Press. [Google Scholar]
- Alassaf, Pierre, Basem Munir El-assaf, and Zsigmond Gábor Szalay. 2023. Worker’s Satisfaction and Intention toward Working from Home—Foreign Non-EU Citizens vs. National Workers’ Approach: Case Study of Central European Countries (Visegrád Group (V4)). Administrative Sciences 13: 88. [Google Scholar] [CrossRef]
- Andrade, Cláudia, and Eva Petiz Lousã. 2021. Telework and work–family conflict during COVID-19 lockdown in portugal: The influence of job-related factors. Administrative Sciences 11: 103. [Google Scholar] [CrossRef]
- Antunes, Evelise Dias, Leonardo Rodrigues Thomaz Bridi, Marta Santos, and Frida Marina Fischer. 2023. Part-time or full-time teleworking? A systematic review of the psychosocial risk factors of telework from home. Frontiers in Psychology 14: 1065593. [Google Scholar] [CrossRef] [PubMed]
- Asatiani, Aleksandre, and Livia Norström. 2023. Information systems for sustainable remote workplaces. The Journal of Strategic Information Systems 32: 101789. [Google Scholar] [CrossRef]
- Aydogan, Sibel, and Leo Van Hove. 2017. Determinants of Internet Banking Usage: Survey Evidence for Belgium. Accountancy & Bedrijfskunde 26: 19–36. [Google Scholar]
- Baines, Susan, and Ulrike Gelder. 2003. What is family friendly about the workplace in the home? The case of self employed parents and their kids. New Technology, Work and Employment 18: 223–34. [Google Scholar] [CrossRef]
- Banister, David, Carey Newson, and Matthew Ledbury. 2007. The Costs of Transport on the Environment—The Role of Teleworking in Reducing Carbon Emissions. Transport Studies Unit, Oxford University. Available online: https://test.tsu.ox.ac.uk/pubs/1024-banister-etal.pdf (accessed on 10 November 2023).
- Bate, S. P. 1997. Whatever happened to organizational anthropology? A review of the field of organizational ethnography and anthropological studies. Human Relations 50: 1147–75. [Google Scholar] [CrossRef]
- Bayazitova, Rassima, Assel Kaishatayeva, and Anton Vasilyev. 2023. Working from Home, Telework, Equality and the Right to Privacy: A Study in Kazakhstan. Social Sciences 12: 42. [Google Scholar] [CrossRef]
- Becker, William J., Liuba Y. Belkin, Sarah E. Tuskey, and Samantha A. Conroy. 2022. Surviving remotely: How job control and loneliness during a forced shift to remote work impacted employee work behaviors and well-being. Human Resource Management 61: 449–64. [Google Scholar] [CrossRef]
- Benbasat, Izak, David K. Goldstein, and Melissa Mead. 1987. The case research strategy in studies of information systems. MIS Quarterly: Management Information Systems 11: 369–86. [Google Scholar] [CrossRef]
- Brandão, Sofia, and Madalena Ramos. 2023. Teleworking in the context of the COVID-19 pandemic: Advantages, disadvantages and influencing factors—The workers’ perspective. Revista Brasileira de Gestão de Negócios 25: 253–68. [Google Scholar] [CrossRef]
- Caraiani, Chirata, Camelia Iuliana Lungu, Cornelia Dascalu, and Carmen-Alexandra Stoian. 2023. The impact of telework on organisational performance, behaviour, and culture: Evidence from business services industry based on employees’ perceptions. Economic Research-Ekonomska Istraživanja 36: 2142815. [Google Scholar] [CrossRef]
- Chambel, Maria Jose, Filipa Castanheira, and Alda Santos. 2023. Teleworking in times of COVID-19: The role of Family-Supportive supervisor behaviors in workers’ work-family management, exhaustion, and work engagement. The International Journal of Human Resource Management 34: 2924–59. [Google Scholar] [CrossRef]
- Chitac, Iuliana Maria. 2022. The Rationale for Saturation in Qualitative Research: When Practice Informs Theory. Cross-Cultural Management Journal XXIV: 29–35. Available online: https://doaj.org/article/f741d1f317ad447db0008a307791d959 (accessed on 10 November 2023).
- Coghlan, David. 2007. Insider action research doctorates: Generating actionable knowledge. Higher Education 54: 293–306. [Google Scholar] [CrossRef]
- Coghlan, David. 2019. Doing Action Research in Your Own Organization. Thousand Oaks: Sage Publications. [Google Scholar]
- Di Martino, Vittorio, and Linda Wirth. 1990. Telework: A new way of working and living. International Labour Review 129: 529–54. [Google Scholar]
- Dimian, Gina Cristina, Mirela Gheorghe, Dana Maria Boldeanu, and Mihaela Maftei. 2023. How Digitalization, Work-Family Balance, and Work Efficiency Can Influence Employees’ Preferences for Teleworking in the Future. Engineering Economics 34: 139–57. [Google Scholar] [CrossRef]
- EFSYN Artemis Spilioti. 2020. How Banks Became Digital Until You Could Say “Coronavirus”. Available online: https://www.efsyn.gr/oikonomia/elliniki-oikonomia/238849_pos-oi-trapezes-eginan-digital-mehri-na-peis-koronoios (accessed on 1 August 2020).
- Eisenhardt, Kathleen M. 1989. Building Theories from Case Study Research. The Academy of Management Review 14: 532–50. Available online: http://www.jstor.org/stable/258557 (accessed on 10 November 2023). [CrossRef]
- Eisenhardt, Kathleen M., and Melissa E. Graebner. 2007. Theory Building from Cases: Opportunities and Challenges. Academy of Management Journal 50: 25–32. [Google Scholar] [CrossRef]
- Ellingson, Laura L., and Carolyn Ellis. 2008. Autoethnography as constructionist project. In Handbook of Constructionist Research. Edited by James A. Holstein and Jaber F. Gubrium. New York: Guilford Press, pp. 445–65. [Google Scholar]
- Ellis, Carolyn. 2004. The Ethnographic I: A Methodological Novel about Autoethnography. Walnut Creek: Rowman Altamira. [Google Scholar]
- Emmel, Nick. 2013. Sampling and Choosing Cases in Qualitative Research: A Realist Approach. London: SAGE Publications Ltd. [Google Scholar] [CrossRef]
- European Commission. 2020. Telework in the EU before and after the COVID-19: Where We Were, Where We Head To. Available online: https://joint-research-centre.ec.europa.eu/system/files/2021-06/jrc120945_policy_brief_-_covid_and_telework_final.pdf (accessed on 5 April 2022).
- European Foundation. 2010. European Foundation for the Improvement of Living and Working Conditions, Telework in the European Union. Available online: https://www.eurofound.europa.eu/sites/default/files/ef_files/docs/eiro/tn0910050s/tn0910050s.pdf (accessed on 6 September 2020).
- Fernández-Fernández, María, Juan-Gabriel Martínez-Navalón, Vera Gelashvili, and Camilo Prado Román. 2023. The impact of teleworking technostress on satisfaction, anxiety and performance. Heliyon 9: e17201. [Google Scholar] [CrossRef]
- Ficapal-Cusí, Pilar, Joan Torrent-Sellens, Pedro Palos-Sanchez, and Inés González-González. 2023. The telework performance dilemma: Exploring the role of trust, social isolation and fatigue. International Journal of Manpower. [Google Scholar] [CrossRef]
- Fontaneda, Ignacio, Yurena Prádanos, Oscar Jesús González Alcántara, Miguel Ángel Camino López, Antonio León García Izquierdo, and Amparo Osca Segovia. 2023. Teleworking in Manufacturing: Dealing with the Post-Pandemic COVID-19 Challenge. Administrative Sciences 13: 222. [Google Scholar] [CrossRef]
- Francis, Jill J., Marie Johnston, Clare Robertson, Liz Glidewell, Vikki Entwistle, Martin P. Eccles, and Jeremy M. Grimshaw. 2010. What is an adequate sample size? Operationalising data saturation for theory-based interview studies. Psychology and Health 25: 1229–45. [Google Scholar] [CrossRef] [PubMed]
- Gajendran, Ravi S., and David A. Harrison. 2007. The good, the bad, and the unknown about telecommuting: Meta-analysis of psychological mediators and individual consequences. Journal of Applied Psychology 92: 1524–41. [Google Scholar] [CrossRef] [PubMed]
- Gigler, Bjorn-Soren. 2012. Informational Capabilities—The Missing Link for the Impact of ICT on Development. Available online: https://ssrn.com/abstract=2191594 (accessed on 8 September 2023).
- Godefroid, Marie-E., Vincent Borghoff, Ralf Plattfaut, and Björn Niehaves. 2024. Teleworking Antecedents: An Exploration into Availability Bias as an Impediment. Berlin and Heidelberg: Springer. [Google Scholar] [CrossRef]
- Gohoungodji, Paulin, Amoin Bernadine N’Dri, and Adriana Leiria Barreto Matos. 2023. What makes telework work? Evidence of success factors across two decades of empirical research: A systematic and critical review. The International Journal of Human Resource Management 34: 605–49. [Google Scholar] [CrossRef]
- Gonçalves, Sónia P., Joana Vieira dos Santos, Isabel S. Silva, Ana Veloso, Catarina Brandão, and Rita Moura. 2021. COVID-19 and people management: The view of human resource managers. Administrative Sciences 11: 69. [Google Scholar] [CrossRef]
- Goñi-Legaz, Salomé, Imanol Núñez, and Andrea Ollo-López. 2023. Home-based telework and job stress: The mediation effect of work extension. Personnel Review. ahead-of-print. [Google Scholar] [CrossRef]
- Gualano, Maria Rosaria, Paolo Emilio Santoro, Ivan Borrelli, Maria Francesca Rossi, Carlotta Amantea, Alessandra Daniele, and Umberto Moscato. 2023. TElewoRk-RelAted Stress (TERRA), Psychological and Physical Strain of Working From Home During the COVID-19 Pandemic: A Systematic Review. Workplace Health & Safety 71: 58–67. [Google Scholar] [CrossRef]
- Guest, Greg, Arwen Bunce, and Laura Johnson. 2006. How Many Interviews Are Enough?: An Experiment with Data Saturation and Variability. Field Methods 18: 59–82. [Google Scholar] [CrossRef]
- Gummesson, Evert. 2000. Qualitative Methods in Management Research, 2nd ed. Thousand Oaks, London and Delhi: Sage. [Google Scholar]
- Harris, Simon. 2000. Reconciling positive and interpretative international management research: A native category approach. International Business Review 9: 755–70. [Google Scholar] [CrossRef]
- Hennink, Monique, and Bonnie N. Kaiser. 2022. Sample sizes for saturation in qualitative research: A systematic review of empirical tests. Social Science & Medicine 292: 114523. [Google Scholar] [CrossRef]
- Hequet, Marc. 1994. How telecommuting transforms work. Training 31: 57–61. [Google Scholar]
- Hill, E. Jeffrey, Alan J. Hawkins, and Brent C. Miller. 1996. Work and Family in the Virtual Office: Perceived Influences of Mobile Telework. Family Relations 45: 293–301. [Google Scholar] [CrossRef]
- Hill, E. Jeffrey, Brent C. Miller, Sara P. Weiner, and Joe Colihan. 1998. Influences of the virtual office on aspects of work and work/life balance. Personnel Psychology 51: 667–83. [Google Scholar] [CrossRef]
- Holloway, J. 1997. Basic Concepts for Qualitative Research. Oxford: Wiley-Blackwell. [Google Scholar]
- Igbaria, Magid, and Tor Guimaraes. 1992. Antecedents and consequences of job satisfaction among information center employees. Paper presented at the 1992 ACM SIGCPR Conference on Computer Personnel Research, Cincinnati, OH, USA, April 5–7. [Google Scholar]
- Junça Silva, Ana, and Neuza Coelho. 2023. The moderating role of organizational culture on the relationship between workers’ attitudes towards telework and happiness. Kybernetes 52: 4357–74. [Google Scholar] [CrossRef]
- Kegan, Robert, and Lisa Laskow Lahey. 2001. How the Way We Talk Can Change the Way We Work: Seven Languages for Transformation. Hoboken: John Wiley & Sons, Ltd. [Google Scholar]
- Kijsanayotin, Boonchai, Supasit Pannarunothai, and Stuart M. Speedie. 2009. Factors influencing health information technology adoption in Thailand’s community health centers: Applying the UTAUT model. International Journal of Medical Informatics 78: 404–16. [Google Scholar] [CrossRef] [PubMed]
- Koga, Hiroshi. 2023. On the Lost Property of Telework During the COVID-19 Pandemic in Japan: From the Perspective of Sociomateriality and Organizational Citizenship Behaviour. The Review of Socionetwork Strategies 17: 73–86. [Google Scholar] [CrossRef] [PubMed]
- Krajčík, Martin, Dušana Alshatti Schmidt, and Matúš Baráth. 2023. Hybrid Work Model: An Approach to Work–Life Flexibility in a Changing Environment. Administrative Sciences 13: 150. [Google Scholar] [CrossRef]
- Kraut, Robert E. 1987. Predicting the use of technology: The case of telework. In Technology and the Transformation of White-Collar Work. Edited by Robert E. Kraut. London: Psychology Press, pp. 113–33. [Google Scholar]
- Kurland, Nancy B., and Diane E. Bailey. 1999. Telework: The advantages and challenges of working here, there, anywhere, and anytime. IEEE Engineering Management Review 28: 49–60. [Google Scholar] [CrossRef]
- Lee, Hongseok, and Mila Gascó-Hernandez. 2023. The Perspective of Non-Teleworkers on the Impacts of Coworkers’ Telework: Assessing Individual and Organizational Outcomes. Public Performance & Management Review 46: 563–84. [Google Scholar] [CrossRef]
- Leese, Jenny, Linda C. Li, Laura Nimmon, Anne Townsend, and Catherine Backman. 2021. Backman, Moving Beyond “Until Saturation Was Reached”: Critically Examining How Saturation Is Used and Reported in Qualitative Research. Arthritis Care & Research (Hoboken) 73: 1225–27. [Google Scholar] [CrossRef]
- Mahadevan, Jasmin. 2011. Reflexive guidelines for writing organizational culture. Qualitative Research in Organizations and Management: An International Journal 6: 150–70. [Google Scholar] [CrossRef]
- Mahadevan, Jasmin. 2020. Ethnographic studies in international human resource management: Types and usefulness. German Journal of Human Resource Management 34: 228–51. [Google Scholar] [CrossRef]
- Marechal, G. 2010. Autoethnography. In Encyclopedia of Case Study Research. Thousand Oaks: Sage Publications, vol. 2, pp. 43–45. [Google Scholar]
- Marshall, Bryan, Peter Cardon, Amit Poddar, and Renee Fontenot. 2013. Does Sample Size Matter in Qualitative Research?: A Review of Qualitative Interviews in is Research. Journal of Computer Information Systems 54: 11–22. [Google Scholar] [CrossRef]
- Martin, E. W. 1994. The IBM-Indiana Telecommunications Project. Bloomington: Indiana University School of Business. [Google Scholar]
- Meyer, Vincent, Caroline Diard, and Dounia Rost. 2022. Telework and emerging forms of control: A case study of the banking and financial sector during the COVID-19 pandemic. Gérer & Comprendre 149: 35–46. [Google Scholar]
- Mihalache, Mashiho, and Oli R. Mihalache. 2022. How workplace support for the COVID-19 pandemic and personality traits affect changes in employees’ affective commitment to the organization and job-related well-being. Human Resource Management 61: 295–314. [Google Scholar] [CrossRef]
- Mirowska, Agata, and Tuba Bakici. 2023. Working in a bubble: Techno-isolation as an emerging techno-stressor in teleworkers. Information Technology & People. ahead-of-print. [Google Scholar] [CrossRef]
- Mouratidis, Kostas, and Apostolos Papagiannakis. 2021. COVID-19, internet, and mobility: The rise of telework, telehealth, e-learning, and e-shopping. Sustainable Cities and Society 74: 103182. [Google Scholar] [CrossRef]
- Musante, Kathleen, and Billie R. DeWalt. 2002. Participant Observation: A Guide for Fieldworkers. Walnut Creek: AltaMira Press. [Google Scholar]
- Newman, Alexander, Nathan Eva, Uta K. Bindl, and Adam C. Stoverink. 2022. Organizational and vocational behavior in times of crisis: A review of empirical work undertaken during the COVID-19 pandemic and introduction to the special issue. Applied Psychology 71: 743–64. [Google Scholar] [CrossRef]
- Nilles, Jack M. 1994. Making Telecommuting Happen: A Guide for Telemanagers and Telecommuters. New York: Van Nostrand Reinhold. [Google Scholar]
- Nilles, Jack M. 1975. Telecommunications and Organizational Decentralization. IEEE Transactions on Communications 23: 1142–47. [Google Scholar] [CrossRef]
- Nippert-Eng, Christena E. 1996. Home and Work: Negotiating Boundaries through Everyday Life. Chicago: The University of Chicago Press. [Google Scholar]
- Nzembayie, Kisito Futonge, Anthony Paul Buckley, and Thomas Cooney. 2019. Researching Pure Digital Entrepreneurship—A Multimethod Insider Action Research approach. Journal of Business Venturing Insights 11: e00103. [Google Scholar] [CrossRef]
- Öcal, Aslan Tolga. 2021. A Qualitative Research on Adaptation of Bank Headquarters Employees to Teleworking during the COVID-19. In Financial Systems, Central Banking, and Monetary Policy during COVID-19 Pandemic and After. Edited by Çağatay Basarir and Burak Darici. Lanham: Lexington Books, p. 226. [Google Scholar]
- Park, Ju Won, Seejeen Park, and Yoon Jik Cho. 2023. More isn’t always better: Exploring the curvilinear effects of telework. International Public Management Journal 26: 744–63. [Google Scholar] [CrossRef]
- Primecz, Henriett. 2020. Positivist, constructivist and critical approaches to international human resource management and some future directions. German Journal of Human Resource Management 34: 124–47. [Google Scholar] [CrossRef]
- Pyoria, Pasi. 2011. Managing Telework: Risks, fears and rules. Management Research Review 34: 386–99. [Google Scholar] [CrossRef]
- Quoquab, Farzana, Chui Seong Lim, and Haider Ali Malik. 2013. Malaysian employees perception pertaining to telework. Business and Management Quarterly Review (BMQR) 3: 63–76. [Google Scholar]
- Rahimi, Sara. 2024. International Journal of Nursing Studies Advances Saturation in qualitative research: An evolutionary concept analysis. International Journal of Nursing Studies Advances 6: 100174. [Google Scholar] [CrossRef]
- Raišienė, Agota Giedrė, Evelina Danauskė, Karolina Kavaliauskienė, and Vida Gudžinskienė. 2023. Occupational Stress-Induced Consequences to Employees in the Context of Teleworking from Home: A Preliminary Study. Administrative Sciences 13: 55. [Google Scholar] [CrossRef]
- Rebelo, Glória, Antonio Almeida, and Joao Pedra. 2024. Telework and Work Intensity: Insights from an Exploratory Study in Portugal during the COVID-19 Pandemic. Administrative Sciences 14: 14. [Google Scholar] [CrossRef]
- Renard, Karine, Frederic Cornu, Yves Emery, and David Giauque. 2021. The impact of new ways of working on organizations and employees: A systematic review of literature. Administrative Sciences 11: 38. [Google Scholar] [CrossRef]
- Rietveld, Jacqueline R., Djoerd Hiemstra, Aleid E. Brouwer, and Jan Waalkens. 2022. Motivation and productivity of employees in higher education during the first lockdown. Administrative Sciences 12: 1. [Google Scholar] [CrossRef]
- Rutakumwa, Rwamahe, Joseph Okello Mugisha, Sarah Bernays, Elizabeth Kabunga, Grace Tumwekwase, Martin Mbonye, and Janet Seeley. 2020. Conducting in-depth interviews with and without voice recorders: A comparative analysis. Qualitative Research 20: 565–81. [Google Scholar] [CrossRef]
- Ruth, Stephen, and Imran Chaudhry. 2008. Telework: A productivity paradox? IEEE Internet Computing 12: 87–90. [Google Scholar] [CrossRef]
- Santos, Reinaldo Sousa, and Sílvia dos Santos Pereira. 2023. For Telework, Please Dial 7—Qualitative Study on the Impacts of Telework on the Well-Being of Contact Center Employees during the COVID19 Pandemic in Portugal. Administrative Sciences 13: 207. [Google Scholar] [CrossRef]
- Saunders, Benjamin, Julius Sim, Tom Kingstone, Shula Baker, Jackie Waterfield, Bernadette Bartlam, Heather Burroughs, and Clare Jinks. 2018. Saturation in qualitative research: Exploring its conceptualization and operationalization. Quality & Quantity 52: 1893–907. [Google Scholar] [CrossRef]
- Shadler, T. 2009. US Telecommuting Forecast 2009 to 2016—A Digital Home Report. Available online: https://www.forrester.com/report/us-telecommuting-forecast-2009-to-2016/RES46635 (accessed on 10 September 2020).
- Shearmur, Richard. 2020. Conceptualizing and measuring the location of work: Work location as a probability space. Urban Studies 58: 2188–206. [Google Scholar] [CrossRef]
- Sousa-Duarte, Fernanda. 2022. Discourses Around Telework in the Brazilian Banking Sector: The Impact of COVID-19 in Shifting Framings of Vulnerability and Risk. In Covid-19 and the Sociology of Risk and Uncertainty: Studies of Social Phenomena and Social Theory across 6 Continents. Edited by Patrick R. Brown and Jens O. Zinn. Cham: Palgrave Macmillan. [Google Scholar]
- Sparks, Evan. 2020. The Telework-Ready Bank. ABA Banking Journal 112: 24. Available online: https://bankingjournal.aba.com/2020/04/the-telework-ready-bank/ (accessed on 10 June 2021).
- Stanciu, Pavel, Daniela Mihaela Neamțu, Iulian Alexandru Condratov, Cristian-Valentin Hapenciuc, and Ruxandra Bejinaru. 2023. Dynamics of Teleworking and Impact on Stakeholders in the Current Pandemic Context. Sustainability 15: 7257. [Google Scholar] [CrossRef]
- Stanworth, Celia. 1998. Telework and the Information Age. New Technology. Work and Employment 13: 51–62. [Google Scholar] [CrossRef]
- Straus, Eva, Lars Uhlig, Jana Kühnel, and Christian Korunka. 2023. Remote workers’ well-being, perceived productivity, and engagement: Which resources should HRM improve during COVID-19? A longitudinal diary study. The International Journal of Human Resource Management 34: 2960–90. [Google Scholar] [CrossRef]
- Syverson, Chad. 2011. What Determines Productivity? Journal of Economic Literature 49: 326–65. [Google Scholar] [CrossRef]
- Taskin, Laurent, and Paul Edwards. 2007. The possibilities and limits of telework in a bureaucratic environment: Lessons from the public sector. New Technology, Work and Employment 22: 195–207. [Google Scholar] [CrossRef]
- Taskin, Laurent, Ive Klinksiek, and Michel Ajzen. 2023. Re-humanising management through co-presence: Lessons from enforced telework during the second wave of COVID-19. New Technology, Work and Employment. [Google Scholar] [CrossRef]
- Tavares, Aida Isabel. 2017. Telework and health effects review. International Journal of Healthcare 3: 30. [Google Scholar] [CrossRef]
- Tremblay, Diane-Gabrielle. 2003. Telework: A New Mode of Gendered Segmentation? Results from a Study in Canada. Canadian Journal of Communication 28: 461–78. [Google Scholar] [CrossRef]
- Tremblay, Diane-Gabrielle, Renaud Paquet, and Elmustapha Najem. 2006. Telework: A Way to Balance Work and Family or an Increase in Work-Family Conflict? Canadian Journal of Communication 31: 715–32. [Google Scholar] [CrossRef]
- Uford, Imoh, Abasiama Mfon, and Imaeka Charles. 2023. Review of COVID-19 Crisis and Telework: Measuring the Performance of Banks’ Marketers in Akwa Ibom State, Nigeria. European Journal of Management and Marketing Studies 8: 136–57. [Google Scholar] [CrossRef]
- U.S. Department of Commerce. 2000. Economics and Statistics Administration, National Telecommunications and Information Administration. Available online: https://www.ntia.doc.gov/legacy/ntiahome/fttn00/falling.htm (accessed on 10 October 2020).
- Vannirajan, T., and S. Manimaran. 2009. Management Information Systems for Service Quality in Commercial Banks: An Empirical Study. Asia Pacific Business Review 5: 61–74. [Google Scholar] [CrossRef]
- Van Zoonen, Ward, and Anu E. Sivunen. 2022. The impact of remote work and mediated communication frequency on isolation and psychological distress. European Journal of Work and Organizational Psychology 31: 610–21. [Google Scholar] [CrossRef]
- Vasileiou, Konstantina, Julie Barnett, Susan Thorpe, and Terry Young. 2018. Characterising and justifying sample size sufficiency in interview-based studies: Systematic analysis of qualitative health research over a 15-year period. BMC Medical Research Methodology 18: 148. [Google Scholar] [CrossRef] [PubMed]
- Venkatesh, Viswanath, Michael G. Morris, Gordon B. Davis, and Fred D. Davis. 2003. User Acceptance of Information Technology: Toward a Unified View. MIS Quarterly 27: 425–78. [Google Scholar] [CrossRef]
- Wall, Sarah. 2006. An Autoethnography on Learning About Autoethnography. International Journal of Qualitative Methods 5: 146–60. [Google Scholar] [CrossRef]
- Wang, Andy, and James Hollander. 1999. Yahoo! Tap into Online Banking, eCommerce Times. Available online: https://www.ecommercetimes.com/story/yahoo-taps-into-online-banking-881.html (accessed on 10 September 2020).
- Wang, Bin, Yukun Liu, Jing Qian, and Sharon K. Parker. 2021. Achieving Effective Remote Working During theCOVID-19 Pandemic: A Work Design Perspective. Applied Psychology 70: 16–59. [Google Scholar] [CrossRef] [PubMed]
- Watson, Tony J. 2011. Ethnography, reality, and truth: The vital need for studies of “how things work” in organizations and management. Journal of Management Studies 48: 202–17. [Google Scholar] [CrossRef]
- Weinert, Christoph, and Tim Weitzel. 2023. Teleworking in the COVID-19 Pandemic: The Effects of Life-Work Conflict on Job Outcomes and the Role of the IT Telework Environment. Business & Information Systems Engineering 65: 309–28. [Google Scholar] [CrossRef]
- Weisberg, Anne, and Mark Porell. 2011. Moving Telework from Compliance to Competitiveness. The Public Manager 40: 12–14. [Google Scholar]
- Williander, Mats, and Alexander Styhre. 2006. Going green from the inside: Insider action research at the Volvo car corporation. Systemic Practice and Action Research 19: 239–52. [Google Scholar] [CrossRef]
- Yanagihara, Sachiko, and Hiroshi Koga. 2023. On the Work Autonomy Supported by Information and Communication Technology A Case Study of Work from Home in Japan before the COVID-19 Epidemic. The Review of Socionetwork Strategies 17: 87–103. [Google Scholar] [CrossRef] [PubMed]
- Yin, Robert K. 2003. Case Study Research Design and Methods, 3rd ed. London: Sage Publications. [Google Scholar]
- Zahid, Nauman, Asif Mujtaba, and Adnan Riaz. 2010. Consumer Acceptance of Online Banking. Finance and Administrative Sciences 27: 44. [Google Scholar]






| # | Interview Questions |
|---|---|
| 1 | Was this your first time working in telecommuting mode or using solutions that allow you to work remotely? |
| 2 | What was your personal experience from teleworking? (Describe your experience of using teleworking.) |
| 3 | What were your daily activities at work? Did they change due to working from home? |
| 4 | How easy was it for you to adapt to the system and the new way/working conditions? What problems did you face? |
| 5 | Was it easier or more difficult to fulfill your daily obligations, in relation to working in the office? |
| 6 | Have your working hours changed due to the situation? Did you work the same number of hours in teleworking mode (more/less/same)? |
| 7 | Did you keep your regular working hours in teleworking or did you work different hours? Did you have time for extra activities? |
| 8 | Do you generally prefer teleworking to traditional on-site work? If yes/no, for what reasons? |
| 9 | Would you be willing to take advantage of teleworking in the future if you had the option to do so? Why? |
| 10 | Would you like to work permanently in teleworking status if you had the choice? Why? |
| 11 | How was your performance during the telework? Better or worse? For what reasons? |
| 12 | If you communicate with customers in the context of your duties, how did they see the level of service you provided to them when you were in teleworking status compared to before (better/worse/same)? |
| 13 | What did you miss most (from your job) while working in telecommuting? |
| 14 | What do you think is the best and worst feature of teleworking? |
| 15 | Are you worried about the future of your job after the crisis? Please explain. |
| 16 | How optimistic/pessimistic are you generally about your job after the crisis? Please explain. |
| 17 | What do you think are the benefits of teleworking for at least three days a week for the next three months? |
| 18 | What do you think are the disadvantages of working in telecommuting for at least three days a week for the next three months? |
| 19 | What else comes to mind when you think of working telecommuting for at least three days a week for the next three months? |
| 20 | Please list any factors or circumstances that would have facilitated or made it possible for you to work in telework mode for at least three days a week for the next three months. |
| 21 | Please list any factors or circumstances that would make it difficult for you or prevent you from working in telework mode for at least three days a week for the next three months. |
| Category | N | % | |
|---|---|---|---|
| Age | 25–35 | 4 | 26.7% |
| 35–50 | 8 | 53.3% | |
| 50+ | 3 | 20% | |
| Position | Manager | 2 | 13.3% |
| Software engineer | 7 | 46.7% | |
| Software analyst | 4 | 26.7% | |
| Business analyst | 2 | 13.3% | |
| Sex | Male | 11 | 73.3% |
| Female | 4 | 26.7% | |
| Education | Bachelor’s Degree | 8 | 53.3% |
| Master’s Degree | 7 | 46.7% |
| Respondents’ Main Comments | N (%) Agreement |
|---|---|
| Lacking contact with co-workers during telework | 12/15 (80%) |
| Positivity regarding telework | 15/15 (100%) |
| Establishment and maintenance of teleworking as an option | 11/15 (73.33%) |
| Need for 1–2 h daily commuting when not teleworking | 11/15 (73.33%) |
| Increase in efficiency during telework | 9/15 (60%) |
| Belief that teleworking will remain to some extent | 5/15 (33.33%) |
Disclaimer/Publisher’s Note: The statements, opinions and data contained in all publications are solely those of the individual author(s) and contributor(s) and not of MDPI and/or the editor(s). MDPI and/or the editor(s) disclaim responsibility for any injury to people or property resulting from any ideas, methods, instructions or products referred to in the content. |
© 2024 by the authors. Licensee MDPI, Basel, Switzerland. This article is an open access article distributed under the terms and conditions of the Creative Commons Attribution (CC BY) license (https://creativecommons.org/licenses/by/4.0/).
Share and Cite
Stamos, G.; Kotsopoulos, D. Applying IS-Enabled Telework during COVID-19 Lockdown Periods and Beyond: Insights from Employees in a Greek Banking Institution. Adm. Sci. 2024, 14, 35. https://doi.org/10.3390/admsci14020035
Stamos G, Kotsopoulos D. Applying IS-Enabled Telework during COVID-19 Lockdown Periods and Beyond: Insights from Employees in a Greek Banking Institution. Administrative Sciences. 2024; 14(2):35. https://doi.org/10.3390/admsci14020035
Chicago/Turabian StyleStamos, Georgios, and Dimosthenis Kotsopoulos. 2024. "Applying IS-Enabled Telework during COVID-19 Lockdown Periods and Beyond: Insights from Employees in a Greek Banking Institution" Administrative Sciences 14, no. 2: 35. https://doi.org/10.3390/admsci14020035
APA StyleStamos, G., & Kotsopoulos, D. (2024). Applying IS-Enabled Telework during COVID-19 Lockdown Periods and Beyond: Insights from Employees in a Greek Banking Institution. Administrative Sciences, 14(2), 35. https://doi.org/10.3390/admsci14020035

