Abstract
Geotechnical issues due to inappropriate support designs of underground drift will affect mining developments and production. The aim of this study was to provide a systematic support design method for deep hard-rock drifts in China. Field investigations and laboratory studies were carried out on the engineering geological properties of the rock masses along drifts in the Sanshandao Gold Mine. Potential wedge analysis and safety factors were determined using Unwedge software. The rock mass properties and support requirements were analyzed accordingly using different rock mass classification systems; then, an updated combined support system including rock bolts, wire mesh, and shotcrete was proposed. Numerical methods were used to quantify the plastic zone and principal stress of the drift, the plastic zone was reduced, and the rock stress state was improved after installing the support systems. Field monitoring data also confirmed that the updated support system prevented excessive rock mass deformation in drift. This study provides a reliable method for deep hard-rock drift support at Sanshandao Gold Mine and will also be helpful for the optimization of subsequent support.
1. Introduction
With the increase in mining depth, engineering disasters are increasing, such as mine rock bursts, roof falls, intensified mine pressures, large deformations and the rheology of surrounding rock, and high ground temperatures, which pose a great threat to the safe and efficient mining of deep resources [1]. The problem of rock mechanics in the process of deep resource mining has become the focus of research worldwide [2,3,4,5,6,7]. Deep rock mass is under high induced stress, and it is difficult to predict what kind of failure will occur. Under high induced stress, even high-quality rock can fail due to instability. Therefore, when designing and controlling the stability of deep mining projects, it is necessary to fully consider what kind of failure the rock will exhibit under high-stress conditions. Deep rock mass failure can be classified as structure-controlled failure and stress-induced failure based on the structural characteristics and stress characteristics of the rock mass and the size of the surrounding rock failure. Structure-controlled failure manifests primarily as rock block fall and wedge instability. There are discontinuities in the rock mass, including layers and joints, or large-scale discontinuities, including faults, shear zones, etc., which form structural weak zones in the rock mass. The existence of weak structural surfaces makes it possible for the drift surrounding the rock to collapse during excavation. Stress-induced failure is mainly expressed as spalling, rock bursts, and squeezing deformation of surrounding rock. Before drift excavation, the rock mass is in the state of stress equilibrium. After excavation, there are stress concentrations in the surrounding rock drifts. If the stress level is greater than the strength of the rock mass, the rock mass will yield or fail, producing cracks and spalling on the excavation surface, a high-strength rock body, and even rock burst [8].
Controlling the stability of the surrounding rock requires a thorough understanding of the rock mass’s properties. It is the foundation for preventing and controlling these failures to maintain project stability by studying the geological characteristics of complex engineering rock masses and obtaining the mechanical properties of engineering rock masses to select appropriate support measures [9,10,11,12,13,14]. The anisotropy of engineering rock mass is significant due to its complex structure and the random distribution of joints and cracks in it, due to which the failure mechanism differs greatly [15,16,17,18]. To maintain the stability and safety of engineering rock mass, it is essential to accurately understand the physical and mechanical properties of the engineering rock mass [19,20,21]. The mechanical parameters of rock mass are affected by many complex factors, such as the mechanical properties of rock block, spatial morphology and mechanical properties of the structural plane, excavation disturbance, and in situ stress. The classification method of engineering rock mass is a comprehensive index based on the combination of the above factors; thus, it has some inherent correlation with the mechanical parameters of rock mass [22]. In situ test methods and assumption-based inversion analytical methods to determine rock mass mechanical parameters are time-consuming and expensive. The classification method not only provides simplicity and efficiency in obtaining rock mass mechanical parameters but also allows designers to make timely decisions in the field if there are sudden changes in rock mass conditions. Therefore, after establishing the empirical relationship between engineering rock mass classification index and rock mass mechanical parameters based on the measured data, it is undoubtedly a more practical method to estimate the mechanical parameters of rock mass [23,24,25]. The Q system (Q), rock mass rating (RMR), and geological strength index (GSI) are used in preliminary support system designs of rock engineering, which play an important role in determining the unstable structure of rock engineering and overcoming the risk of structural instability [26,27,28].
The Q system [23] is essentially a weighting process in which the positive and negative aspects of the rock mass are assessed. The quality of rock masses is described using six parameters, which are rock quality designation (RQD), joint set number (Jn), joint roughness (Jr), joint alteration (Ja), joint water reduction factor (Jw), and stress reduction factor (SRF), and the Q rating is derived from the following expression by combining these six parameters:
The RMR has been modified several times; currently, the latest 1989 version [25] is widely used. It employs six parameters: uniaxial compressive strength (UCS) of intact rock material, RQD, spacing of discontinuities, condition of discontinuities, groundwater conditions, and orientation of discontinuities. Each parameter is given a rating of importance for a particular situation. The six input parameters are summed up to yield RMR rating results.
The GSI is used as an input parameter for the Hoek–Brown criterion to estimate the reduction in rock mass strength for different geological conditions [26]. This classification is simple and fast, and it is based on the appearance of rock mass and its structure. The GSI values can be obtained from the quantitative GSI chart proposed by [29].
Many researchers [30,31,32,33,34] had put effort into solving the problem of obtaining accurate mechanical parameters of the engineering rock mass. However, the study of mining engineering drifts under the influence of high plateau-level stress, high ground temperature, and high induced stress, where failure presents diversity, is relatively rare, especially because the acquisition of rock mass parameters of deep mining engineering directly affects the stability of engineering rock mass.
The engineering geological properties and geotechnical parameters of rock mass were analyzed in this study using the deep levels of the Sanshandao Gold Mine as an example. Empirical methods and numerical simulations were used to determine the support scheme and reasonable support parameters. This case study is not only rare, but the area is understudied.
2. Methodology
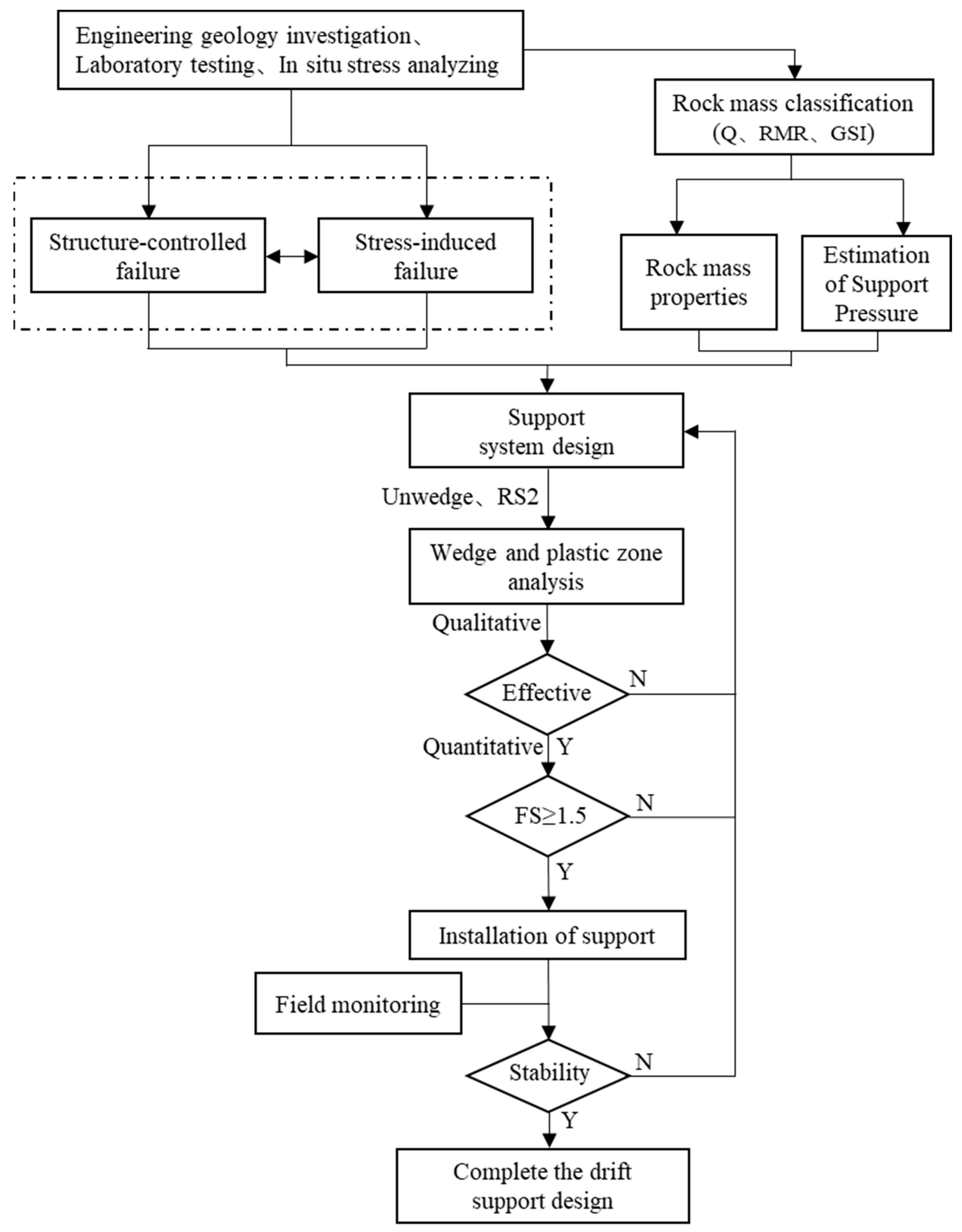
In the study area, the mine experience analogy method can maintain the stability of drifts during the shallow mining period. After mining into the deep, drift support can encounter many challenges. In this paper, a systematic approach of drift support design is proposed for deep hard-rock mines: (1) We collected basic information including engineering geology investigation, laboratory data, and in situ stress conditions. After the drift was excavated, a survey line was laid along the face of the drift, the geometrical parameters of the structural surfaces intersecting the survey line were measured, and the geological features were described individually. Rock samples were collected in the field for laboratory testing to determine the physical and mechanical properties of intact rocks. In situ stress conditions in the study area were obtained using the hydraulic fracturing method and stress-relief method. Field observations were conducted to determine which kind of failure occurs in the rock mass. (2) The rock masses were classified based on Q, RMR, and GSI and the collected basic data, and the discontinuities of the drift rock masses were analyzed using Dips software. (3) The rock mass parameters required for the numerical simulation and the support pressure required for the support design were calculated based on the rock mass classification results. (4) Preliminary support system design and the wedges that caused structural damage in the drift were analyzed using Unwedge software. The plastic zone and stress state around the drift were analyzed using RS2 software. (5) The factor of safety was used to evaluate the reliability of the drift. (6) If both the numerical simulation results and the factor of safety indicated that the support system was effective, field support installation and displacement monitoring were carried out to further evaluate the reliability of the support system. Figure 1 shows the process of drift support design.
Figure 1.
Flow chart for drift support design in the Sanshandao Gold Mine.
3. Engineering Geological Investigations
3.1. Site Descriptions
The Sanshandao Gold Mine is located on Jiaodong Peninsula, China (Figure 2). The mining depth of Sanshandao Gold Mine has exceeded 1000 m, and it is also the only undersea gold mine in China. The tectonic position is in the west of the North China Plate, with the Yishu Fault Zone to the west, Jiaolai Basin to the south, and Longkou Downfaulted Basin to the north. The mining area is characterized by the development of brittle fracture structures, and the main trends are northeastern and northwestern, which constitute the basic structural framework of the area (Figure 3). The ore body is located in the Sanshandao Fault Zone, and the lithology is mainly beresitization cataclasite, beresitization granitic cataclasite, and beresitization granite, and the hangingwall and footwall lithology are mainly beresitization cataclasite. The ore body thickness ranges from 0.59 m to 42.36 m, with an average of 7.24 m. The maximum length of the engineered strike is 2070 m, and the maximum depth of the engineered inclination is 1402 m. The ore body has an overall strike of about 20° and a dip angle of 25° to 59° the towards southeast, with an average dip angle of about 42°. Mining transport drifts are excavated in the footwall, and the drill and blast mining method severely damages the drifts.
Figure 2.
The location of the study area.
Figure 3.
(a) Simplified geological map of the Jiaodong Peninsula [35]. (b) Geological map of the Sanshandao Gold Mine [36].
The field observation (Figure 4) revealed that the stress-induced failure in the study area mainly occurred on both sides of the drift. The intact rock body was spalling under tangential concentrated stress, which was in the form of thin pieces or plates. There was still some structural failure mainly in the drift roof, and the wedge formed by joints or cracks collapsed after excavation and unloading.
Figure 4.
Field photographs of the study area.
3.2. In Situ Stress
A summary of in situ stress measurements across the study area indicated that horizontal stress dominated, and the vertical stress was slightly larger than self-gravity stress. The major horizontal stress was in the NWW–SEE direction. In order to study the variation in in situ stress with depth, the regression equations (Equations (1)–(3)) of the major horizontal stress, minor horizontal stress, and vertical stress with depth were obtained from the collected data [37,38,39,40] using linear regression analysis. In situ stress at the kilometer level was relatively high, and the different value between the major and minor stress increased gradually with depth. The deviatoric stress in the study area was large, which was detrimental to maintaining the stability of the drift.
where σH is the major horizontal stress, MPa; σv is the vertical stress, MPa; σh is the minor horizontal stress, MPa; and H is the depth, m.
σH = 5.058 + 0.043H
σv = 0.485 + 0.0278H
σh = 2.259 + 0.023H
3.3. Discontinuity Characteristics
Rock mass is the combination of the structural plane and matrix of rock mass. Rock mass failure is the macroscopic mechanical response under different stress states. The existence of joints weakens the strength of rock mass and plays a controlling role in the deformation and failure mechanisms of rock mass. The parameters that significantly influence the rock mass properties include the number of fracture sets and their orientations, persistence, aperture, roughness, filling material, water inflow, and weathering [41]. Due to the existence of fold and fracture, the rock mass in the study area presented different macroscopic characteristics and different physical and mechanical properties. Thus, the present study analyzed physical mechanical properties for rock mass according to Q and RMR ratings of joint parameters.
Geotechnical hazards in the study area frequently occur after reaching −800 m, especially at the −915 m level, including wedge instability, rock plasticity zone development spalling, etc., which affect the safety of workers and the production of mining. Therefore, engineering geological investigations were carried out in the drift at the −915 m level and below the −945 m and −960 m level. The −915 m investigation found 132 discontinuities; the −945 m investigation found 85 discontinuities; and the −960 m investigation found 71 discontinuities. The investigated discontinuities were analyzed using Dips software in stereographic projection (Figure 5). The −915 m, −945 m, and −960 m levels exhibited three joint sets, four joint sets, and four joint sets, respectively. Discontinuity values for Q ratings and RMR ratings were obtained based on the engineering geological investigation results combined with the quantitative RMR charts proposed by Bieniawski [25] and the quantitative Q charts proposed by Barton et al. [23]; these are presented in Table 1.
Figure 5.
Contour plot and rosette plot of the study area.
Table 1.
Discontinuity values for Q ratings and RMR ratings.
3.4. Wedge Analysis
The stability of drift in fractured rock mass is mainly affected by the natural occurrence of structural plane, mechanical properties, rock quality, in situ stress, groundwater conditions, and other factors. Therefore, the failure forms of engineering rock mass also show diversity in macroscopic expression forms. Among the failure modes of engineering rock mass, wedge failure is one of the most common. The intercutting of structural planes forms many rock blocks. Three-dimensional wedges of pyramidal shape are formed by the intersection of three or more joint planes on the excavation boundary of drifts. Under the action of the gravity of the block and the mechanical properties of the structural plane, the wedge will slip or even collapse when disturbed by excavation, which is manifested as roof fall of the drift surrounding the rock failures. Unwedge is a geotechnical software for analyzing the wedges formed by structural discontinuities and underground excavations and visualizing the model in 3D. Unwedge calculates the safety factor of potential wedges and analyzes the influence of the support system on the stability of the wedge. Unwedge software was used to identify wedges in the study area and analyze their safety factor, making the drift support more targeted. The parameters of drift and the critical joint sets obtained from the engineering geological investigation were input to Unwedge software for generating the wedge, then for designing the wedge support. Unwedge automatically calculates the wedge stability analysis whenever data are entered or modified. The detailed parameters of the wedges are presented in Figure 6 and Table 2.
Figure 6.
Analysis of wedges in unsupported and supported conditions.
Table 2.
Detail information on wedge analysis.
All floor wedges and the lower right wedge located in the −915 m drift were stable. Other wedges were assumed to be potentially prone to failure due to the factor of safety (FS) being lower than 1.5. In order to stabilize these wedges, rock bolts of 2.2 m length or 4.4 m length and 100 mm thick shotcrete were installed during the excavation. A wedge that is too small in size, such as −915 m 8# wedge, can fall down manually and then be supported. During the routine excavation, it is necessary to identify potential wedges using the Unwedge software to ensure construction safety.
4. Geotechnical Parameters
Engineering rock mass quality is a comprehensive reflection of the complex engineering geological characteristics of rock mass. It not only objectively reflects the inherent physical and mechanical properties of rock mass structure but also provides a reliable basis for engineering stability analysis, the reasonable utilization of rock mass, and the correct selection of various rock mass mechanical parameters. Therefore, the geotechnical parameters of different rock masses were evaluated using laboratory testing and various empirical equations [42] based on Q, RMR, and GSI systems.
The drifts located in the footwall of the ore body and the lithology were mainly beresitization cataclasite. The physical and mechanical properties of intact rocks determined in the laboratory are shown in Table 3. The rock mass classification values for different study areas are given in Table 4. The rock mass classification values based on RMR are evaluated as fair for the −915 m level, good for the −945 m level, and poor for the −960 m level. The rock mass classification values based on Q are evaluated as poor for the −915 m level, good for the −945 m level, and very poor for the −960 m level. It can be seen that the Q results were more conservative than those of the RMR.
Table 3.
Physical and mechanical properties of intact rocks.
Table 4.
Classification values of rock masses in different study areas.
The physical and mechanical parameters of rock mass reflect the stability and quality of rock mass, which are closely related to the rock hardness and the integrity of rock mass, which determine the basic quality of rock mass. One of the purposes of basic quality classifications of engineering rock mass is to determine the physical and mechanical parameters of the rock mass directly and quickly according to the grade of engineering rock mass, without a large number of tests [26]. The mechanics parameters of rock mass along the drift are summarized and listed in Table 5.
Table 5.
Estimation results of regional rock mass parameters.
5. Drift Support Analysis
Contemporary forms of strengthening for mine drift include shotcrete support, bolt support, shotcrete mesh support, metal support, and combinations of these supporting methods. The decision on which support method to adopt is dependent on the quality of the rock mass in the drift, drift size, site construction conditions, etc.
In deep hard-rock drifts, rock bolt supports are the most commonly used method to strengthen the surrounding rock of excavation. The bolts used as standard mainly include resin bolts and pipe seam bolts. Bolt-support mechanisms are based on static load, which strengthens the surrounding rock, preventing rock burst and other dynamic damage, often leading to high deformation and a loss of anchoring force. Resin anchor bolts, for example, are widely used because of their high prestress, high anchoring force, good bearing capacity, and improvements to the shear resistance of the surrounding rock. According to the mechanical mechanism of bolt support, different geological conditions and surrounding rock conditions are considered to select the corresponding bolt-support parameters.
5.1. Estimation of Support Pressure
Due to the overlying strata and the superposition of the structure in the strata, it is necessary to estimate the supporting pressure when supporting the drift. The calculation of support pressure plays an important role in analyzing the stability of drift. The support pressure can easily be obtained through the rock mass classification system; however, the adaptability of the engineering site and the estimation method should be considered.
Unal [43] proposed the following correlations for estimating the support pressure of flat roof openings with RMR:
where is support pressure, MPa; γ is unit weight of rock, t/m3; and B is tunnel width, m.
Goel et al. [44] proposed Equation (5) for estimating the short-term support pressure for arched underground openings in both squeezing and non-squeezing ground conditions in tunneling by conventional blasting methods using steel rib supports.
where is short-term roof support pressure, MPa; B is span of opening, m; H is overburden or tunnel depth, m; and RMR is actual (disturbed) post-excavation rock mass rating just before supporting.
Barton et al. [23] plotted support capacities of 200 underground openings against the rock mass quality (Q) and derived the following empirical correlation for ultimate support pressure:
Bhasin and Grimstad [45] suggested the following correlation for predicting support pressure in tunnels through poor rock masses (such as Q < 4):
where B is the diameter or span of the tunnel in m. Equation (7) shows that the support pressure increases with tunnel size in poor rock masses. Singh et al. [46] proposed the following correlation for ultimate tunnel support pressure:
where is ultimate tunnel support pressure, MPa; f is the correction factor for overburden; is correction factor for tunnel closure; and H is overburden above crown or tunnel depth below ground level, m. Different equations are provided to calculate the support pressure; the results are shown in Table 6. Through field investigations, it was found that Equation (8) is more similar to the rock mass characteristic value under field conditions.
Table 6.
Support pressure (MPa) from different approaches.
5.2. Recommended Support System
The common design methods of support in contemporary engineering include the empirical method, theoretical method, etc. In this study, Q and RMR classifications were taken as examples to conduct support design in the study area.
Bieniawski [47] provided guidelines for a selection of tunnel supports. This is applicable to tunnels excavated by conventional drilling and blasting methods. These guidelines depend on factors such as the depth below surface (to take care of overburden pressure or the in situ stress), excavation size, and the shape of excavation. The support system is for permanent supports.
The inter-relations between the two most widely used classification indices, the RMR from Bieniawski [24] and the Q from Barton et al. [23], have been proposed by many researchers. An appropriate support system can be determined by the relationship between Q and the equivalent dimensions of an excavation, as depicted in Figure 7.
Figure 7.
Estimated support categories based on the updated Q-support chart [48].
The Q value is related to tunnel support requirements with the equivalent dimensions of the excavation. Barton et al. [23] proposed the following equation for estimating equivalent dimension (De):
where Q is rock mass quality, and ESR is excavation support ratio. Different types of underground excavation have different excavation support ratios (ESR), and the value of this project is 2. The bolt length, l, is determined in terms of excavation width B or height H in meters for roofs and walls, respectively, using Equation (10) proposed by Barton et al. [23].
The recommended and actual support systems with stand-up time for the study area are summarized in Table 7.
Table 7.
Recommended and actual installed support systems.
5.3. Numerical Simulation
RS2 software was used to analyze stresses, deformations, and induced plastic zones of surrounding rock. This program is based on finite element analysis using the Hoek–Brown failure criterion. The drift section is built as a three-core arch. The sectional dimensions of the −915 m, −945 m, and −960 m levels are 4.3 m × 3.5 m, 4.6 m × 4.1 m, and 4.3 m × 3.5 m, respectively, with an expansion factor of “3” for the fixed external boundary. Graded mesh with three-node triangular elements was chosen for mesh discretization and to increase density surrounding the drift. The constant field stress type was taken from in situ stress values presented in Section 3.2. Then, the drift section was analyzed and modeled, and the geotechnical parameters are shown in Table 5. Different input parameters were used before and after the support was implemented. The plastic zone was analyzed for the three study areas (Figure 8). Overall principal stress analysis was also performed for average rock mass (Figure 9). As per the instruction received from the client, the standard pattern of grouted rock bolts, 32 mm in diameter and 2.2 m in length, was used in this software. After the installation of support system, the radius of the influenced plastic zone was reduced.

Figure 8.
Comparison of plastic zones in the study area before and after support was implemented.

Figure 9.
Comparison of principal stress in study area before and after support.
Based on a comparative analysis of the plastic zone in the study area, it can be concluded that, after the adoption of support, the surrounding rock exhibited stress redistribution of the drift, and the disturbance was significantly reduced, indicating that the support method improved the stress state of the surrounding rock. The plastic zone areas of the −915 m, −945 m, and −960 m drift decreased by 8.882 m2, 3.605 m2, and 28.773 m2, respectively. Detailed information on the plastic zones is presented in Table 8. The failure types of the drift show the coexistence of shear failure and tensile failure although the shear failure was the main failure, and the failure mostly occurred at the drift roof. Therefore, special attention should be paid to the drift roof position when supporting and monitoring the drift.
Table 8.
Detailed information on RS2 analysis.
From the comparative analysis of the principal stress before and after the support, as shown in Figure 9, the hot-color high-stress zone in the surrounding rock was far away from the drift roof before support, and after being supported, the hot-color high-stress zone shifted closer to the drift roof, indicating that the bearing capacity of the drift surrounding rock was significantly increased after being supported. The area of the cold-color low-stress zone in the drift surrounding rock was significantly reduced after support, especially in the roof of the drift, which also indicated that the unloading damage zone in the drift was reduced. The increase in the bearing capacity and the reduction in the damage zone of the surrounding rock indicated that the support system was effective in improving the stress state of drift surrounding the rock.
To further analyze the reliability of the support system, the factor of safety for the drift is defined as the ratio of the bearing capacity of the support system to the total effective load of the surrounding drift. For example, if a drift is supported by rock bolts only, with a single rock bolt exhibiting a bearing capacity of 10 t and rock bolt spacing of 1 m × 1 m, the total effective load on 1 m2 of the surrounding drift is 5 t; thus, the factor of safety is 2. In theory, a factor of safety exceeding 1 may provide stability under load conditions. For temporary drifts, drift is considered unsafe when the FS is less than 1.2. For permanent drifts, drift is considered unsafe when the FS is less than 1.5.
Figure 8 shows the plastic zone at each study area. The unit weight of the rock mass was 2.75 t/m3. The strike length of the plastic zone was determined by the row spacing of the support system, and the weight of the damage zone was carried by the support system. A factor of 1.5 to 2.0 is usually considered adequate for permanent excavation. The FS values of −915 m, −945 m, and −960 m were calculated as 2.79, 3.32, and 2.05, respectively, which all satisfied the requirements of permanent support. This factor can provide guidance for support system stability.
5.4. Monitoring Analysis
The failure of the rock mass during the excavation of drift is an extremely complex process. The reasonableness of the support design and the stability of the rock mass can be evaluated by field monitoring [49]. The analysis in Section 5.3 showed that the failure mainly occurred at the location of the drift roof; therefore, the drift roof was monitored, and the effect of the support system was analyzed through the roof displacement data.
Two displacement sensors with a spacing of 3 m were installed on the −960 m drift roof for a period of one month (Figure 10). Sensors were installed immediately after the drift support. The monitoring results indicated that the displacement of monitoring site 1 increased rapidly in the first week after the excavation, then the deformation rate slowed down in the second week and was in a steady state after half a month with no obvious displacement; monitoring site 2 exhibited a near-linear and rapid increase in displacement on the eighth day, then the deformation rate slowed down from the eighth day to the seventeenth day and reached stability afterwards. The final displacement values of the two monitoring sites were 4.2 mm and 4.9 mm, respectively. Figure 11 reveals that the drift deformation occurred in three stages: fast deformation stage, slow deformation stage, and deformation steady stage. This indicates that the support system worked well to slow down the deformation of the drift and was able to effectively control the failure of the drift.
Figure 10.
Location of monitoring sites in the drift roof.
Figure 11.
Drift displacement duration curve.
5.5. Standard Support for Drift
In the construction stage, except for potential wedge failures, which required a separate support design, it was recommended to adopt uniform standard supports for the −915 m level to the −960 m level to improve the efficiency of the support. The support system included 2.2 m length rock bolts with a spacing of 1 m–1.5 m (poor rock mass is 1), a net size of 50 mm × 50 mm diamond-shaped galvanized wire mesh with good corrosion resistance, and 100 mm thick shotcrete. If encountering a drift with particularly poor rock mass quality, an engineering geological investigation needs to be conducted to re-analyze the support in conjunction with the field conditions.
6. Conclusions
(1) An engineering geological assessment of the deep hard-rock mass was carried out at three drifts in the Sanshandao Gold Mine in China. Discontinuity data collected from field investigations were used in laboratory Unwedge software for wedge analysis. The Q, RMR, and GSI classification systems were used to estimate rock mass quality and support requirements for the drift.
(2) The numerical method (RS2) was used to the quantify plastic zone and principal stress of the drift. After the installation of the proposed supports, the plastic zone areas of the−915 m, −945 m, and −960 m drift decreased by 8.882 m2, 3.605 m2, and 28.773 m2, respectively, and the stress state surrounding the drift was effectively improved. The final field monitoring displacements of the two monitoring sites were 4.2 mm and 4.9 mm, respectively, indicating that the support system effectively exhibited control failure and deformation in the deep hard-rock drift.
(3) According to the results from different methods, the standard support system of 2.2 m length rock bolts with a spacing of 1 m–1.5 m, a diamond-shaped galvanized wire mesh of 50 mm × 50 mm net size, and 100 mm thick shotcrete is recommended. The results prove that both numerical and empirical methods complement each other and can be effectively used for optimizing the support design of deep hard-rock mines.
Author Contributions
Conceptualization, X.Z.; methodology, X.Z.; software, N.Z.; validation, Y.Z.; formal analysis, N.Z. and L.D.; investigation, N.Z., L.D., S.Y. and Q.Z.; data curation, N.Z., L.D. and S.Y.; writing—original draft preparation, N.Z. and L.D.; writing—review and editing, X.Z., Q.Z. and Y.Z.; visualization, N.Z. and L.D.; supervision, X.Z.; project administration, X.Z.; funding acquisition, X.Z. All authors have read and agreed to the published version of the manuscript.
Funding
This work was supported by a project of the NSFC Shandong United Fund (U1806208) and Key Program of the National Natural Science Foundation of China (52130403), the Fundamental Research Funds for the Central Universities (N2001033 and N2101022).
Institutional Review Board Statement
Not applicable.
Informed Consent Statement
Not applicable.
Data Availability Statement
The data used to support the findings of this study are available from the corresponding author upon request.
Acknowledgments
Special thanks to Sanshandao Gold Mine for facilitating the case study.
Conflicts of Interest
The authors declare no conflict of interest.
References
- He, M.C.; Xie, H.P.; Peng, S.P.; Jiang, Y.D. Study on rock mechanics in deep mining engineering. Chin. J. Rock Mech. Eng. 2005, 24, 2803–2813. [Google Scholar]
- Ma, Q.; Tan, Y.; Liu, X.; Gu, Q.; Li, X. Effect of coal thicknesses on energy evolution characteristics of roof rock-coal-floor rock sandwich composite structure and its damage constitutive model. Compos. Part B Eng. 2020, 198, 108086. [Google Scholar] [CrossRef]
- Peng, R.; Meng, X.; Zhao, G.; Ouyang, Z.; Li, Y. Multi-echelon support method to limit asymmetry instability in different lithology roadways under high ground stress. Tunn. Undergr. Space Technol. 2021, 108, 103681. [Google Scholar] [CrossRef]
- Petlovanyi, M.V.; Ruskykh, V.V.; Zubko, S.A. Peculiarities of the underground mining of high-grade iron ores in anomalous geological conditions. J. Geol. Geogr. Geoecol. 2019, 28, 706–716. [Google Scholar] [CrossRef]
- Sellers, E.J.; Klerck, P. Modelling of the effect of discontinuities on the extent of the fracture zone surrounding deep tunnels. Tunn. Undergr. Space Technol. 2000, 15, 463–469. [Google Scholar] [CrossRef]
- Sun, J.; Wang, S. Rock mechanics and rock engineering in China: Developments and current state-of-the-art. Int. J. Rock Mech. Min. Sci. 2000, 37, 447–465. [Google Scholar] [CrossRef]
- Wagner, H. Deep Mining: A Rock Engineering Challenge. Rock Mech. Rock Eng. 2019, 52, 1417–1446. [Google Scholar] [CrossRef]
- Hudson, J.A.; Harrison, J.P. Engineering Rock Mechanics: An Introduction to the Principles; Elsevier: Amsterdam, The Netherlands, 2000. [Google Scholar]
- Gao, L.; Gao, F.; Zhang, Z.; Xing, Y. Research on the energy evolution characteristics and the failure intensity of rocks. Int. J. Min. Sci. Technol. 2020, 30, 705–713. [Google Scholar] [CrossRef]
- Guo, Z.W.; Lai, J.Q.; Zhang, K.N.; Mao, X.C.; Liu, J.X. Geosciences in Central South University: A state-of-the-art review. J. Cent. South Univ. 2020, 27, 975–996. [Google Scholar] [CrossRef]
- Li, C.C. Principles and methods of rock support for rockburst control. J. Rock Mech. Geotech. Eng. 2021, 13, 46–59. [Google Scholar] [CrossRef]
- Ma, Q.; Tan, Y.; Liu, X.; Zhao, Z.; Fan, D. Mechanical and energy characteristics of coal–rock composite sample with different height ratios: A numerical study based on particle flow code. Environ. Earth Sci. 2021, 80, 309. [Google Scholar] [CrossRef]
- Rahimi, B.; Sharifzadeh, M.; Feng, X. Ground behaviour analysis, support system design and construction strategies in deep hard rock mining—Justified in Western Australian’s mines. J. Rock Mech. Geotech. Eng. 2020, 12, 1–20. [Google Scholar] [CrossRef]
- Matayev, A.; Abdiev, A.; Kydrashov, A.; Musin, A.; Khvatina, N.; Kaumetova, D. Research into technology of fastening the mine workings in the conditions of unstable masses. Min. Miner. Depos. 2021, 15, 78–86. [Google Scholar] [CrossRef]
- Li, C.C.; Mikula, P.; Simser, B.; Hebblewhite, B.; Joughin, W.; Feng, X.; Xu, N. Discussions on rockburst and dynamic ground support in deep mines. J. Rock Mech. Geotech. Eng. 2019, 11, 1110–1118. [Google Scholar] [CrossRef]
- Xie, H.; Gao, M.; Ru, Z.; Peng, G.; Wang, W.; Li, A. Study on the Mechanical Properties and Mechanical Response of Coal Mining at 1000m or Deeper. Rock Mech. Rock Eng. 2019, 52, 1475. [Google Scholar] [CrossRef]
- Yu, W.; Pan, B.; Zhang, F.; Yao, S.; Liu, F. Deformation Characteristics and Determination of Optimum Supporting Time of Alteration Rock Mass in Deep Mine. KSCE J. Civ. Eng. 2019, 23, 4921–4932. [Google Scholar] [CrossRef]
- Zhu, J.; Li, Y.; Peng, Q.; Deng, X.; Gao, M.; Zhang, J. Stress wave propagation across jointed rock mass under dynamic extension and its effect on dynamic response and supporting of underground opening. Tunn. Undergr. Space Technol. 2021, 108, 103648. [Google Scholar] [CrossRef]
- Bar, N.; Barton, N. The Q-Slope Method for Rock Slope Engineering. Rock Mech. Rock Eng. 2017, 50, 3307–3322. [Google Scholar] [CrossRef]
- Hudyma, M.; Potvin, Y.H. An Engineering Approach to Seismic Risk Management in Hardrock Mines. Rock Mech. Rock Eng. 2010, 43, 891–906. [Google Scholar] [CrossRef]
- Shen, B.; Barton, N. Rock fracturing mechanisms around underground openings. Geomech. Eng. 2018, 16, 35–47. [Google Scholar]
- Lin, Y. Theory and Practice on Rock Classification; Metallurgical Industry Press: Beijing, China, 1996. [Google Scholar]
- Barton, N.; Lien, R.; Lunde, J. Engineering classification of rock masses for the design of tunnel support. Rock Mech. 1974, 6, 189–236. [Google Scholar] [CrossRef]
- Bieniawski, Z.T. Rock mass classification in rock engineering. In Proceedings of the Symposium on Exploration for Rock Engineering, Johannesburg, South Africa, 1–5 November 1976; Balkema: Cape Town, South Africa, 1976; pp. 97–106. [Google Scholar]
- Bieniawski, Z.T. Engineering Rock Mass Classifications: A Complete Manual for Engineers and Geologists in Mining, Civil, and Petroleum Engineering; Wiley: New York, NY, USA, 1989; p. 251. [Google Scholar]
- Hoek, E.; Brown, E.T. Practical estimates of rock mass strength. Int. J. Rock Mech. Min. Sci. 1997, 34, 1165–1186. [Google Scholar] [CrossRef]
- Hoek, E.; Kaiser, P.K.; Bawden, W.F. Support of Underground Excavations in Hard Rock; CRC Press: Boca Raton, FL, USA, 2000. [Google Scholar]
- Hunt, R.E. Geotechnical Engineering Analysis and Evaluation; McGraw-Hill Book, Co.: New York, NY, USA, 2005. [Google Scholar]
- Marinos, P.; Hoek, E. GSI-A geologically friendly tool for rock mass strength estimation. In Proceedings of the Geological Engineering Conference, Melbourne, Australia, 19–24 November 2000; pp. 1422–1442. [Google Scholar]
- Bazaluk, O.; Petlovanyi, M.; Zubko, S.; Lozynskyi, V.; Sai, K. Instability Assessment of Hanging Wall Rocks during Underground Mining of Iron Ores. Minerals 2021, 11, 858. [Google Scholar] [CrossRef]
- Li, J.; Du, J.; Zhang, Y.; Zhou, H.; Pang, Z. Study on the method for determining deformation parameters of foundation rock mass in a nuclear power project. Chin. J. Rock Mech. Eng. 2019, 38, 2988–2996. (In Chinese) [Google Scholar]
- Fu, J.X.; Song, W.D.; Tan, Y.Y. Influence degree analysis of rock mass’ mechanical parameters on roadway’s deformation characteristics. J. Zhejiang Univ. 2017, 51, 2365–2372+2382. [Google Scholar]
- Hu, S.M.; Hu, X.W. Estimation of rock mass parameters based on quantitative GSI system and Hoek-Brown criterion. Rock Soil Mech. 2011, 32, 861–866. [Google Scholar]
- Pinheiro, M.; Emery, X.; Miranda, T.; Lamas, L.; Espada, M. Using geotechnical scenarios for underground structure analysis: A case study in a hydroelectric complex in northern Portugal. Tunn. Undergr. Space Technol. 2021, 111, 103855. [Google Scholar] [CrossRef]
- Yang, L.Q.; Guo, L.N.; Wang, Z.L.; Zhao, R.X.; Song, M.C.; Zheng, X.L. Timing and mechanism of gold mineralization at the Wang’ershan gold deposit, Jiaodong Peninsula, eastern China. Ore Geol. Rev. 2017, 88, 491–510. [Google Scholar] [CrossRef]
- Wen, B.J.; Fan, H.R.; Hu, F.F.; Liu, X.; Yang, K.F.; Sun, Z.F.; Sun, Z.F. Fluid evolution and ore genesis of the giant Sanshandao gold deposit, Jiaodong gold province, China: Constrains from geology, fluid inclusions and H–O–S–He–Ar isotopic compositions. J. Geochem. Explor. 2016, 171, 96–112. [Google Scholar] [CrossRef]
- Li, G.; Wang, J.; Zhao j Cheng, L.; Wang, X. Analysis of Deep Ground Stress in-830 m∼-1030 m Northwest Jiaodong of a Mine. In IOP Conference Series: Earth and Environmental Science; IOP Publishing: Bristol, UK, 2019; Volume 237, p. 032127. [Google Scholar]
- Li, P.; Guo, Q.; Liu, H.; Jiang, X. Characteristics of current in-situ stress field and stress accumulation in Shandong region. Chin. J. Rock Mech. Eng. 2017, 36, 2221–2231. (In Chinese) [Google Scholar]
- Miao, S.; Yuan, L.; Tan, W.; Ren, F. Relation between the in-situ stress field and geological tectonics of a gold mine area in Jiaodong Peninsula, China. Int. J. Rock Mech. Min. Sci. 2012, 51, 76–80. [Google Scholar] [CrossRef]
- Zhang, P.; Qin, X.H.; Feng, C.J.; Sun, W.F.; Tan, C.X. In-situ stress measurement of deep borehole in Shandong segment of Tan-Lu fracture belt and analysis of its activity. Rock Soil Mech. 2013, 34, 2329–2336. [Google Scholar]
- Khatik, V.M.; Nandi, A.K. A generic method for rock mass classification. J. Rock Mech. Geotech. Eng. 2018, 10, 106–120. [Google Scholar] [CrossRef]
- Liu, J.; Zhao, X.D.; Zhang, S.J.; Xie, L.K. Analysis of support requirements for underground water-sealed oil storage cavern in China. Tunn. Undergr. Space Technol. 2018, 71, 36–46. [Google Scholar] [CrossRef]
- Unal, E. Design Guidelines and Roof Control Standards for Coal Mine Roofs; Pennsylvania State University: University Park, PA, USA, 1983. [Google Scholar]
- Goel, R.K.; Jethwa, J.L. Prediction of support pressure using RMR classification. In Proceedings of the Indian Geotechnical Conference, Surat, India, December 1991. [Google Scholar]
- Bhasin, R.; Grimstad, E. The use of stress-strength relationships in the assessment of tunnel stability. Tunn. Undergr. Space Technol. 1996, 11, 93–98. [Google Scholar] [CrossRef]
- Singh, B.; Jethwa, J.L.; Dube, A.K.; Singh, B. Correlation between observed support pressure and rock mass quality. Tunn. Undergr. Space Technol. 1992, 7, 59–74. [Google Scholar] [CrossRef]
- Bieniawski, Z.T. Rock Mechanics Design in Mining and Tunneling; A. A. Balkema: Rotterdam, The Netherlands, 1984; p. 272. [Google Scholar]
- Grimstad, E.; Barton, N. Updating the Q-system for NMT. In Proceedings of the International Symposium on Sprayed Concrete, Fagernes, Norway, 17–21 October 1993; pp. 46–66. [Google Scholar]
- Małkowski, P.; Niedbalski, Z.; Majcherczyk, T.; Bednarek, Ł. Underground monitoring as the best way of roadways support design validation in a long time period. Min. Miner. Depos. 2020, 14, 1–14. [Google Scholar] [CrossRef]
Publisher’s Note: MDPI stays neutral with regard to jurisdictional claims in published maps and institutional affiliations. |
© 2022 by the authors. Licensee MDPI, Basel, Switzerland. This article is an open access article distributed under the terms and conditions of the Creative Commons Attribution (CC BY) license (https://creativecommons.org/licenses/by/4.0/).












