Abstract
Electrocardiography (ECG) is one of the most widely used recordings in clinical medicine. ECG deals with the recording of electrical activity that is generated by the heart through the surface of the body. The electrical activity generated by the heart is measured using electrodes that are attached to the body surface. The use of ECG in the diagnosis and management of cardiovascular disease (CVD) has been in existence for over a decade, and research in this domain has recently attracted large attention. Along this line, an expert system (ES) and decision support system (DSS) have been developed for ECG interpretation and diagnosis. However, despite the availability of a lot of literature, access to recent and more comprehensive review papers on this subject is still a challenge. This paper presents a comprehensive review of the application of ES and DSS for ECG interpretation and diagnosis. Researchers have proposed a number of features and methods for ES and DSS development that can be used to monitor a patient’s health condition through ECG recordings. In this paper, a taxonomy of the features and methods for ECG interpretation and diagnosis were presented. The significance of the features and methods, as well as their limitations, were analyzed. This review further presents interesting theoretical concepts in this domain, as well as identifies challenges and open research issues on ES and DSS development for ECG interpretation and diagnosis that require substantial research effort. In conclusion, this paper identifies important future research areas with the purpose of advancing the development of ES and DSS for ECG interpretation and diagnosis.
1. Introduction
Electrocardiography (ECG) is one of the most widely used recordings in clinical medicine. ECG involves the recording of electrical activity that is generated by the heart through the surface of the body. Historically, the first ECG recording dates back to 1887 [1]. The electrical activity generated by the heart is measured using electrodes placed on specific parts of the body surface. ECG devices are typically used to obtain information about the physiological condition of the heart by measuring the electrical signals generated by the heart through electrodes attached noninvasively to the body surface [2]. Single-lead three-electrode ECG recordings have been widely used [3,4]. However, due to the advancement in research, the number of leads has gradually increased to obtain a more accurate ECG recording [5,6]. An ECG recording is one of the most valuable data used in diagnosing heart disease. It offers unique information that is not obtainable from any other type of test. Even though ECG signals are widely recorded in hospitals, they are also used in epidemiological studies, as well as in large clinical trials [4,5,7].
One technique commonly used in epidemiological studies for classifying ECG is known as the Minnesota coding, whereby an internationally agreed on set of rules is used to describe the ECG patterns [8]. This is particularly favored by epidemiologists in large-scale population studies. Currently, sensors can be used to automatically measure ECG signals instead of conventional discrete measurement [4,5,8,9]. Automated techniques for Minnesota coding are available and are valuable when a large number of ECGs require coding. Recently, a computer analysis of the ECG was developed for recording and interpreting ECGs. This helps in developing ECG data repositories and reducing the time lag in ECG reports. Aside from ECG signals, other forms of real-time biomedical signals have been collected from the human body, which includes blood pressure, respiration rate, heart rate, blood glucose, galvanic skin response and oxygen saturation levels, among others. The list of collectable physiological signals is rapidly expanding owing to the speed of ongoing technological advancements in the biomedical domain [10,11]. These signals, especially the ECG, have helped in detecting and diagnosing various types of diseases, including cardiovascular diseases (CVD).
CVD is a group of diseases that involves the heart and/or blood vessels [12]. CVD includes coronary artery diseases (CAD) such as angina and myocardial infarction (heart attack), heart failure, stroke, hypertensive heart disease, rheumatic heart disease, cardiomyopathy, heart arrhythmia, congenital heart disease, valvular heart disease, carditis, aortic aneurysms, peripheral artery disease, thromboembolic disease and venous thrombosis, among others [12]. CVD is the leading global cause of death and accounts for 17.3 million deaths per year. This number is estimated to increase and reach about 23.6 million by 2030 [13,14]. According to the World Health Organization (WHO), 17.7 million people died from CVD in 2015, representing 31% of all global deaths and about half of the total deaths from noncommunicable diseases (NCD). Out of the 17.7 million, an estimated 7.4 million were caused by CAD, and 6.7 million were caused by stroke. Increasingly, the population mostly affected are those in low- and middle-income countries, where about 80% of these deaths occurred at younger ages [13,15,16].
To predict the occurrence of CVD such as heart arrhythmia, an ECG is generally used by doctors to identify the condition in patients. However, widespread recognition and early prevention of such diseases is a challenge due to the shortage of cardiologists who are proficient in ECG interpretation and the affordability of ECG equipment. Hence, the automated analysis and classification of CVD are expected to play a significant role in accurately detecting the abnormalities of the heart in advance [17]. A CVD diagnosis from an ECG has significant importance in the biomedical domain. As reported in the medical literature, the two widely known heart diseases are cardiac arrhythmias and myocardial ischemia. Myocardial ischemia occurs due to the shortage of blood supply to the myocardium, which affects the morphology of the heart ECG signal. Conversely, cardiac arrhythmias indicate abnormalities in the rhythm of the heart, which may lead to cardiac arrest, chest pain or sudden cardiac death [18]. For an effective diagnosis of CVD using ECG signal data, several expert systems (ES) and a decision support system (DSS) have been developed.
ES is a problem-solving system that can produce a better performance in a specialized problem area that typically requires expert knowledge and skills. An ES program processes the knowledge of experts to mimic their skills, thinking and perception [19]. ECG data collected from the sensors can be transferred to a cloud server to conduct a preliminary automatic diagnosis based on the knowledgebase of the ES without the presence of medical experts [4,20]. A knowledgebase is initially developed using a large sample dataset, which can be updated frequently by specialists to improve the accuracy of the ES and DSS for disease prediction [4]. Such ES and DSS systems will assist patients in detecting abnormalities in their hearts before seeing their doctor or physician for treatment [2,4,5].
In this paper, a comprehensive review of existing state-of-the-art studies on ES and DSS for ECG interpretation and diagnosis is presented. To avoid duplication of the review, we conducted a wide range of literature searches from reputable databases to identify any existing review articles on ES and DSS, specifically for ECG interpretation and diagnosis. Indeed, there have been review studies on related topics. The most recent of these studies are the review articles by [16,21,22] published in IEEE Xplore, PubMed and ScienceDirect, respectively. Gahlot, Reddy [16] presented a survey of smart health monitoring approaches by considering different parameters such as the framework, targeted population, monitoring device, processor utilized, integrated sensors and communication module. This review summarized different technologies implemented for health monitoring towards making the healthcare domain smarter. They outlined smart and traditional monitoring systems by categorizing them as mobile, wearable and remote health monitoring systems. The authors presented challenges hindering such a system development. To understand the real-time societal need for this smart healthcare system, a survey questionnaire was conducted targeting 183 valid independent entries collected from various regions. The study concluded that there is a need for developing an integrated platform to achieve a comprehensive healthcare monitoring system that is adaptable to different situations. Li, White [21] conducted a narrative review on a number of mobile phone apps that are capable of monitoring atrial fibrillation (AF), heart rate (HR) and heart rate variability (HRV). The authors searched the PubMed and EMBASE databases until October 2018 for relevant articles on the subject. They observed that the operation of the mobile apps involved the use of either a photoplethysmographic recording or a handheld external electrocardiographic recording device connected to the mobile phone or wristband. The authors concluded that mobile phone apps have a significant role to play in the screening, diagnosis and monitoring of arrhythmias and HR. Rong, Mendez [22] investigated the application of artificial intelligence (AI) in the biomedical domain. The authors summarized the latest developments of applications of AI in the biomedical fields, including disease diagnosis, living assistance, biomedical information processing and investigation. Their review considered 20 years of literature from 1999 to 2018 and concluded that the application of AI in biomedicine is still in its infantile stage. Two case studies were explored to demonstrate the prediction of epileptic seizure occurrence and the filling of a dysfunctional urinary bladder. However, Rong, Mendez’s [22] review article did not provide a detailed discussion on the application of ES and DSS with a specific focus on ECG interpretation and diagnosis.
This paper provides a comprehensive review of the state-of-the-art methodologies for the development of ES and DSS systems targeted at ECG interpretation and diagnosis. We propose taxonomies of features and methods that have been utilized to interpret ECG signals. Our review covers a wide range of reputable databases, including IEEE, PubMed, ScienceDirect, Springer, Wiley and ACM. In addition, this paper presents the challenges and open research issues that are worthy of exploration towards the development of an efficient ES and DSS system for ECG interpretation and diagnosis. A total of 96 articles have been considered after a thorough screening of the available literature on the target subject based on the guidelines of Preferred Reporting Items for Systematic Reviews and Meta-Analyses (PRISMA) [23]. These articles covered a period of thirteen years from 2010 to 2022. We focused on the recent developments and advances, as highlighted in the reviewed articles.
The remaining part of this paper is organized as follows: Section 2 presents the review methodology employed in this study. It discusses the inclusion and exclusion criteria used to select the relevant articles for the study. Section 3 presents an extensive discussion on ECG. Section 4 highlights the composition of ES and DSS systems designed to aid ECG acquisition and interpretation. Section 5 focuses on mobile applications for ECG data acquisition and interpretation. Section 6 presents a taxonomy of methods for ES development, specifically for ECG. Section 7 discusses the taxonomy of the various features that have been used for ECG interpretation. Section 8 highlights a number of contemporary research issues and presents future research directions in DSS development for ECG interpretation and diagnosis.
2. Review Methodology
This study employed the guideline proposed by PRISMA to select relevant articles for the study. PRISMA provides comprehensive guidelines for reporting systematic review and meta-analysis studies using an evidence-based minimum set of items [23]. This review considered publications that focused on ECG interpretation and diagnosis, mobile applications or frameworks for ECG interpretation, as well as studies on ES and DSS for ECG interpretation and diagnosis. These publications were retrieved through a careful literature search using reputable high-impact research databases such as IEEE, PubMed, ScienceDirect, Springer, Wiley and ACM. The following query set was used to retrieve the relevant publications:
(“mobile application” OR “framework”) AND (“ECG” OR “ECG tracing” OR “electrocardiogram”) AND (“expert system” OR “decision support system”).
This query set retrieved a total record of 8381 publications, which were passed to the screening phase of the model. By following PRISMA guidelines, the titles and abstracts of the total articles retrieved were thoroughly screened for relevance. The eligibility criteria were based on the relevance of the articles using the major keywords employed in the search query. After careful consideration of the inclusion and exclusion criteria, a total of 85 studies were considered for review. Figure 1 shows the flow chart of the study selection based on PRISMA guidelines.
Figure 1.
Study selection flow chart based on the PRISMA model.
The included studies in the review covered over a decade that spanned thirteen years period from 2010 to 2022. More specifically, we focused on publications written in the English language. Table 1 summarizes the studies considered in this review. Interestingly, research on ES and DSS for ECG interpretation and diagnosis has witnessed tremendous growth over the past few years. Researchers have investigated and explored the possible use of mobile application development to reduce the stress in ECG data acquisition and diagnosis [24,25,26,27]. Cloud-based models [4,14], ontology framework [28,29], wearable sensors [10,30] and a XML rule-based repository [31], as well as Internet-of-Things (IoT) [4], among others, have been considered to aid in the diagnosis of heart diseases. Recent research efforts have been directed towards developing solutions for securing ECG data based on biometric authentication [6,32]. There have been a significant number of studies on arrhythmia detection and diagnosis [17,33,34,35]. The subsequent sections detail the efficacy of research efforts in ECG interpretation and diagnosis. Figure 2 shows the percentage distribution of the publications considered in this review. This distribution is to ensure that recent studies are critically examined while, at the same time, the research trends in the domain of ES and DSS for ECG interpretation and diagnosis are explored.
Table 1.
Summary of the studies on ES and DSS for electrocardiogram interpretation and diagnosis.
Figure 2.
Percentage distribution of the studies per year.
3. Electrocardiogram
One of the most commonly used tools for clinical evaluation of the heart is an electrocardiogram (ECG) due to its low-cost, simplicity and risk-free operation [110,111]. It records the electrophysiological events in the heart, which is an indication of the electrical signal that is generated in the atria and ventricles through the process of depolarization and repolarization [111]. The P wave, the QRS complex and the T wave are the three main components of the ECG signal representing one cardiac cycle during a heartbeat [112]. Each waveform contains its interval and amplitude characterized by peaks and duration; this provides clinically useful information for cardiac arrhythmia detection [113,114]. The analysis of these waves is also critically useful for the detection of commonly known breathing disorders such as obstructive sleep apnea syndrome, as well as for studying the autonomic regulatory process of the cardiovascular system during sleep and/or hypertension [115].
In a computer-based ECG analysis, the accuracy of detecting QRS complexes is a necessary requirement. This task, however, is a difficult one due to interference with other internal noises, such as muscular and motion artefacts, noises and baseline drift changes [116]. Differentiating other ECG component waves (i.e., P and T waves) from the QRS complex is another factor that increases the complexity of QRS detection [116]. Moreover, false detection of these component waves may cause incorrect results in a computer-based ECG analysis. Several QRS detection algorithms have been developed by researchers in the last decades and have been applied in different application domains, such as a heart rate variability (HRV) analysis, arrhythmia classification and heart rate estimation [117].
The ECG Waveform
The ECG is recorded as a reading of voltage versus time measured in millivolts (mV) and seconds. A representation of a traditional lead II ECG waveform is presented in Figure 3. It shows a sequence of peaks and waves that gives information about the depolarization and repolarization process of the ventricles or atria.
Figure 3.
A typical ECG waveform for one cardiac cycle measured from the lead II position.
The depolarization process of the cardiac cycle is initiated by the firing of the sinoatrial node in the right atrium of the heart. The atria then depolarizes, causing the P wave to be produced. The P wave occurs in the interval of 80–100 ms. As the P wave terminates, this indicates the complete depolarization of the atria, and following which, there is a contraction. The contraction then causes action potentials to spread across the atrioventricular node. Then, the left and right ventricles start to depolarize, leading to the production of the QRS complex. This represents the commencement of ventricular contraction and the end of the atrial contraction. After the contraction the signal falls to the baseline, and the ventricles begin to repolarize after contraction, leading to the emergence of the T wave. This process is continuously repeated in the next cycle of the heartbeat.
Notable in the ECG waveform is several other regions that are of tremendous clinical importance. They include the P–R interval, the S–T segment and the Q–T interval. The P–R interval is measured as the space in between the starting point of the P wave to the starting point of the QRS complex. The S–T segment is measured as the interval from the S wave component of the QRS complex to the starting point of the T wave. The Q–T interval is measured from the starting point of the QRS complex to the end point of the T wave.
4. Expert System and Decision Support System
A decision support system (DSS) is an information system developed to support judgments and courses of action in an organization or a business. A DSS often screens and analyzes an enormous quantity of data, gathering comprehensive information that is useful to solve problems and in making informed decisions. In recent years, several organizations have provided a growing array of software packages using DSS to support management decision-making. This significant development has been intensified using personal computers, developments in database management systems and the introduction of “user-friendly” device interface techniques.
A decision support system presents some advantages to its users. Research has shown and substantiated a decreased decision cycle time, improved employee engagement and more reliable decision-making knowledge for all types of decision support systems. The time savings reported by using computerized support for decision-making are often significant. Another cogent advantage is enhanced effectiveness. Most studies have analyzed soft measures such as perceived consistency of judgment rather than quantitative measures. DSS also provides users with improved interpersonal communication; it can enhance coordination and cooperation between decision-makers. Communication-driven and group DSS have shown that effect in so many circumstances. The improved usability of data is also a significant impetus for developing a DSS powered by data. Worthy to note is the advantage of reduced expenses; some analyses and case studies have reported low costs for DSS from labor savings in decision-making and reduced infrastructure costs. Moreover, from another perspective, learning occurs as a by-product of a DSS being used initially and continuously. Two forms of learning tend to occur: learning new ideas and gaining a deeper understanding of business facts for decision-making. In fact, some DSS serve as de facto tools for training new employees.
An expert system is a knowledge-driven application that usually models human knowledge to perform certain tasks in a particular problem domain. The systems process expert knowledge and seek to imitate their ideas, abilities and intuitions. The definition of the expert system is generally based on the premise that the information of an expert can be stored in computer memory and implemented by a non-expert user. Tan et al. [118] stated that the distinctive characteristic of the expert system has an insightful capacity to analyze its logic and justify its decisions. An expert system is composed of several parts: a knowledgebase where the expert information resides, a domain-specific computer providing various types of inferences, an effective user interface, the query and the advice generated by the system [118]. The structure of an expert system is depicted in Figure 4, and each of its components is briefly introduced in the following subsection.
Figure 4.
Components or structure of an expert system.
Knowledgebase: the knowledgebase is considered the core of the expert system; it comprises rules and facts that model expert knowledge about the problem domain. It is a domain-specific information repository gathered from the human expert via the acquisition of knowledge. An expert system’s knowledgebase includes both empirical and heuristic knowledge. It replicates the expert’s knowledge in the form of rules of development, frames logic, etc. [119].
Inference Engine: a significant element of any expert system is the inference engine. The inference engine is the component that determines how the expert system suitably interprets the information in the knowledgebase. Its function is to work with the system and user data available to generate solutions to problems; extract knowledge and produce answers, predictions and recommendations from the database just as a human expert does.
User Interface: The user interface component of the expert system controls the user-system interaction and communication. It provides facilities such as menus, GUI and so on that enable a non-expert user to query the system and receive feedback. Thus, it is an agent that enables the user to communicate with the expert system. The user interface function is to ease the use by developers, users and administrators of an expert system.
Nagori and Trivedi [120] classified expert systems into five (5) different categories: a Rule-Based Expert System, Frame-Based Expert System, Fuzzy Expert System, Neural Expert System and Neuro-Fuzzy Expert System, as described as follows.
Rule-Based Expert System: The rule-based expert system, as the name implies, consists of a collection of rules which is an expressive way of expressing knowledge. Expert knowledge is stored specifically as a set of rules in the expert system [120]. The set of rules consists of two parts: the antecedent represented as the PART(CONDITION) and the consequent represented as the PART (action). The basic syntax for the use of rules is as follows:
- IF (antecedent)
- THEN [Consequent]
Frame-Based Expert System: A frame is a structure of data that represents and models knowledge about a given entity or domain. In a frame-based expert framework, frames are used to capture and represent knowledge. Every frame has its name and an associated collection of attributes. The frame offers a natural means of expressing knowledge in a standardized and descriptive way that integrates all required information about a given object or concept. Dissimilar to the rule-based expert method where systematic searching is done for all rules, in frame-based expert system, only frame scanning is done to execute rules.
Fuzzy Expert System: fuzzy set theory is commonly used to convey expert information that uses ambiguous and undefined terms. Fuzzy logic describes facts about entities on a sliding scale, which helps in distinguishing between class members and non-members. Fuzzy logic is also referred to as multivalued logic. Consequently, in fuzzy logic, all values of truth are represented through real numbers from 0 to 1. The probability that a given assertion is true or false is expressed by a number in the interval. The difference between the classical Boolean logic and the multi-valued fuzzy logic is depicted in Figure 5.
Figure 5.
Fuzzy logic and Boolean logic.
Neural Expert System: Instead of the conventional knowledgebase, a neural expert system has a neural knowledgebase, where information is stored as neuron weights. The combination of rule extraction based on a network of neurons (neural network) provides a learning facility for the neural expert system. The neural network also enables the handling of noisy and incomplete data due to its generalization capabilities. Thus, the expert system gives room for provisional reasoning. The rule extraction unit checks the base of neural information and generates rules that are implicitly embedded in the qualified neural network. The structure of a neural expert system is shown in Figure 6.
Figure 6.
Basic structure of a neural expert system.
Neuro-Fuzzy Expert System: Fuzzy logic and neural networks are complementary natural methods in the creation of intelligent systems. Fuzzy systems cannot learn and adapt to a new environment. While neural networks can learn, they use a black box mechanism which is opaque to the end users. However, when the neural network is combined with a fuzzy group of experts, it generates more efficient technologies for designing an expert group. The integrated neuro-fuzzy system combines neural networks’ parallel processing and reasoning with the human-like information representation and interpretation capabilities of fuzzy systems. Figure 7 presents the basic architecture of a neuro-fuzzy inference system.
Figure 7.
The architecture of a neuro-fuzzy inference system.
Distinction between Decision Support System and Expert System
DSS and ES applications in domains requiring decision-making have increased significantly [19] but while DSS and ES are intended as strategies for enhancing decision-making, it is also true that there are strong and substantial variations between them. To recognize these variations, DSS and ES are compared in four primary areas: priorities and targets; organizational differences; users; and development methodology [19].
Priorities and Targets: DSS and ES essentially have the same fundamental goal; they aim to enhance decision efficiency. Nevertheless, their fundamental philosophies and priorities are quite different. The philosophy of DSS is to help the user decide by providing fast and easy access to appropriate data and models for that decision. ES, on the other hand, provides the user with a judgment that is always right. Since this is not feasible, an ES output standard is usually acceptable, similar to or better than the experts.
Organizational Differences:—DSS provides the user with the ability to modify data and templates in several ways when going through the decision-making process to solve an issue in a versatile way. With ES, relevant segments of the knowledgebase are implemented based on the inference engine, control method durations, domain-specific heuristics and knowledgebase data.
Users: Another major difference exists between the typical users. DSS is primarily implemented in a company or organizational environment. These are targeted at the efficacy of individuals in decision-making within a business organization. DSS is for a limited community of users. Expert systems, on the other hand, are generally concerned with science as opposed to business activities; users are predominantly scientists or scholars in a specific field of study.
Development Methodology:—DSS and ES are usually developed using a prototype or adaptive approach. Basic information and organizational specifications are defined when creating a working prototype. The selection of DSS approach is based on three fundamental principles: a high degree of user participation, offering flexibility to the user’s needs, and functional early-stage decision support. ES, on the other hand, is developed through refinement and extension of the knowledgebase to advance towards higher output levels.
5. Mobile Application for ECG Interpretation
Due to the advances in electronic technology and the development of digital signal processing techniques; many approaches have been introduced to design mobile applications for automatic recognition of heart abnormalities. Mobile application designs have majorly employed the use of photoplethysmography (PPG) and electrocardiograph (ECG) as the main concepts in measuring heart health and determining abnormalities [21]. ECG records the magnitude and direction of the electrical pulses generated by depolarization and repolarization of the heart vessels [111]. In-depth analysis of these electrophysiological events can be used to detect heartbeat abnormalities and variations. The handheld ECG is composed of a mobile phone with a special mobile application interface to connect to an external ECG sensor unit. The ECG sensor is required for the mobile app to function effectively and adequately. On the other hand, PPG uses an optical technique that detects heartbeat by analyzing light absorption through changes in skin color. Using a mobile app, the PPG sensor detects changes in light intensity via reflection from the body tissues (majorly finger and face tissues). This variation informs the happenings within the heart and can be used to detect abnormalities in the heartbeat. There is also a reported dearth use of modern microelectromechanical (MEMS) sensors present in mobile phones based on inertial measurement units for heartbeat functional investigations [21].
5.1. Design Architecture of ECG Mobile Applications
Domazet, Gusev [26] presented a generic design specification of a mobile ECG application. As presented in Figure 8, the general architecture of the mobile application is composed of two actors (patient and doctor) and four ICT processing segments (acquisition, preprocessing/visualization, transmission and interpretation/reporting).
Figure 8.
A generic design architecture of an ECG mobile application.
The patient usually wears an ECG biosensor that collects real-time ECG data (acquisition). Mobile device is the second processing compartment for analyzing the collected ECG data. ECG data acquired by the biosensor is transferred to the patient’s mobile device by employing personal area network communication, usually Bluetooth, Zigbee, or Wi-Fi. The mobile device is responsible for reading the data and initial analysis of the ECG signal. At this stage, visualization and monitoring of the patient’s ECG are carried out. After the initial preprocessing, the mobile device transmits the preprocessed ECG signal to the cloud for further sophisticated processing representing another segment. The transmission is usually done via a wireless broadband communication network. Further interpretation and processing such as presentation of detected QRS peaks, BPM rate, anomaly detection and the identification of extracted features and diagnosis are done in the cloud processing center by medical experts using sophisticated algorithms and techniques. Reports from this interpretation are sent back to the patient via the same channel.
Regarding the user interface of the ECG mobile applications, simplistic designs are employed due to public usage. The interface presents ECG visualization and a summary of apparent parameters for the visualization. Some applications carry out basic interpretation processes such as QRS detection, R–R interval detection and heart rate measures on the mobile interface [20,48,121] so that users can have a quick grasp of their condition before transmission to cloud processing center for in-depth analysis or in the event of unavailability of cloud services. Most ECG mobile applications employ red-oriented colors for designing mock-ups or ECG traces to portray heart feelings [3,24,26]. Visualization is also implemented on the web application to be used by the cardiac patient and medical staff. A simple look of an ECG mobile application can be found in Domazet, Gusev [26].
Apart from presenting the ECG pattern of the patient, a mobile application interface is also used to present the report from in-depth analysis carried out at the cloud processing center to the user [43]. It is usually a summary of the analysis results that is sent as a report. Users receive the reports as an alert on the mobile application. An example of an analysis report alert on an ECG mobile application is presented in [24].
5.2. Appraisal of the Existing ECG Mobile Application
There is an upraise in the use of mobile smartphones since the beginning of the 21st century, and reports from surveys have revealed that over 100,000 mobile health apps and 400 wearable activity monitors exist on mobile stores (iTunes and Google Play) [21]. It was also reported that 62% of mobile phone owners in the United States use their phones to access health information about diseases and health conditions [21]. In recent years, there has been a notable upsurge in the number of mobile phone applications focusing on the management of cardiovascular diseases, some of which are based on measuring and analyzing ECG traces of patients. This section focuses on the appraisal of a representative sample of selected mobile applications proposed in the literature and those available on mobile stores for the acquisition and interpretation of ECG signals. This study identifies key features of mobile applications in the effective management and monitoring of heart disease patients via ECG interpretation. The features include development platform, air interface connection, measured parameters, server upload capability, server type, market availability and security of patient data. Table 2 presents the summary of the appraisal of the existing ECG mobile applications.
Table 2.
The appraisal of mobile applications for ECG interpretation.
It can be observed that the majority of the mobile applications use Bluetooth as a connection medium for raw ECG signal acquisition, except for ALiveCore’s CardiaMobile, IMED Kft’s Cardiax and Ardas’ Cardiolyse, which use ultrasound, Wi-Fi and OTG USB connectors as the acquisition mediums. Similarly, most of the apps are android-based, with the exception of CardiaMobile, which is a cross-platform, and Cardiax for Windows and Android. Due to the computational capability of mobile smartphones, mobile applications for ECG measure a limited number of parameters of ECG traces, heart rate and QRS cutting across all identified apps both on app stores and published literature. Some Mobile Apps, especially the ones presented in published journals, measure some other patient non-ECG parameters that could aid heart disease diagnoses such as temperature [122], BPM [20,24] and blood pressure [122]. It is also observed that some of the mobile apps include GPS location timestamps in the captured data so that remotely monitored patients can be timely rescued in an emergency situation [24,122].
It is also noticed that few mobile apps are used to detect heart rate abnormalities directly. Majority of them only preprocess the ECG signals and send to the cloud for in-depth analysis to detect heartbeat abnormalities. This might be due to the complex property of ECG signal which requires sophisticated algorithms that mobile devices cannot handle. Nevertheless, CardiaMobile, Cardiax and TouchECG possess the functionality to detect certain heartbeat abnormalities such as limited types of arrhythmias, sinus rhythm and heart attack. In terms of the security of patient data, the majority of the mobile apps available did not provide any encryption techniques for protecting sensitive health-related data of users from unsolicited and unverified access. The few that provide this security functionality require premium subscriptions which many users may not be able to afford.
6. Taxonomy of Features for ECG Interpretation and Diagnosis
Cardiovascular diseases and their diagnosis from ECG offer significant advancement in medical domains. ECG has been widely utilized in the diagnosis of numerous cardiac abnormalities. A cardiac cycle in an ECG signal corresponds to the P–Q–R–S–T waves, as discussed in Section 3. This cycle can be compactly termed as P, QRS complex and T waves [74]. The electrical activity of the heart, as represented by the cardiac cycle of the ECG waveform gives the individual heartbeat that even the patient can perceive. This is made of various electrical depolarization-repolarization processes [18]. This signal pattern can be explored to detect a variety of diseases such as CVD. Deviation in ECG signal parameters from their normal values is usually caused by cardiac abnormalities. Therefore, experimentally, this point is exploited by researchers through the analysis of ECG signals to detect and diagnose CVD and identify patients suffering from the disease without any surgical intervention. This approach has been shown to reduce human interpretation of ECG tracings and increase detection accuracy [18,32,55].
ECG signal has been characterized by different types of noise, which hinders the extraction of discriminative ECG features or characteristics to develop ES and DSS system for heart disease diagnosis. In addition, the temporal variations of physiological conditions also contributed a lot of factors towards developing an effective algorithm for ECG feature extraction [37,55]. Thus, ECG signals must first be subjected to the preprocessing phase before the features of interest can be extracted for analysis.
6.1. Noise and Noise Cancellation Techniques for ECG Signals
There are two main classes of noise that affect ECG signals. These include low frequency baseline wander and high frequency random noises [30]. The former is caused by the movement of the respiratory tract and body movements. The latter, high frequency random noises are caused by mains interference, which is 50 or 60 Hz [123]. In addition, the causes can also include muscular activity, motion artefacts, random shifts of the ECG signal amplitude usually created as a result of poor electrode contact and body movements and other interruptions of the original recorded ECG signal [18,30,79]. To eliminate low frequency baseline wander, linear filtering and polynomial fitting (cubic spline filtering) techniques have been used [30]. In linear filtering, a time-invariant high-pass filter is developed, and a cutoff point is chosen to preserve clinical details in the ECG, as well as guarantee the removal of baseline wander. The lowest heart rate at around 40 bpm is chosen during bradycardia, which specifies around 0.67 Hz—the lowest frequency component in the ECG signal. The cutoff frequency can then be set at around 0.5 Hz. Low-pass filter has been widely used to suppress power line interference [79]. Jung and Lee [73] proposed Daubechies 4 (db4) wavelet to extract baseline wander and noise from the original ECG signals. Hejazi, Al-Haddad [74] proposed Discrete Wavelet Transform (DWT) of Coif3 family with the Rigrsure rule of the hard thresholding technique to denoise ECG signals. A pass–band filter with frequency values between 0.67 Hz and 45 Hz has been used to remove respiration and power line noise in the ECG signals [32].
Conversely, polynomial fitting, also referred to as cubic spline filtering, involves the fitting of polynomials to representative points (knots) on the ECG, where one knot is used for each beat. These knots are chosen from a “silent” segment, such as the PQ interval. This fitted polynomial passes through each knot in a smooth fashion [30,85].
In biomedical and telemedicine domains, the wireless transmission of ECG signals is mostly affected by noise owing to improper channels. This noise is modeled as white Gaussian noise, which can be regarded as a conventional frequency noise. The noise is added to the pure ECG signals and requires a filtering technique for effective removal. A number of filtering techniques for white Gaussian noise have been studied. These include the application of Wiener and adaptive filtering techniques [124]. Wiener filter is an optimal filter that is most useful when the power spectrums of the input signal and noise overlap and cannot be separated by the traditional low-pass filters. Despite Wiener optimal performance, its computational complexity remains a major challenge [125]. Adaptive filter was introduced to provide better performance over Wiener filter. Different types of adaptive filtering techniques such as Wavelet, Empirical Mode Decomposition (EMD) and Recursive Least Squares (RLS) have been explored to remove noise in ECG signals [58]. Stochastic gradient Mean Square (LMS)-based adaptive filtering has been used for white Gaussian noise removal to reduce energy consumption in signal processing [85]. However, LMS-based adaptive filtering requires a large step size to produce good filtering performance. One of the major setbacks of the adaptive LMS algorithm is the fixed step size parameter requirement for every iteration, which greatly affects the filtering performance [18,124]. To improve the performance of the filtering process, an LMS algorithm with normalized step size is proposed in a number of studies [18]. Venkatesan, Karthigaikumar [18] introduced a delayed error normalized LMS (DENLMS) adaptive filter algorithm for ECG noise cancellation with moderate computational complexity. DWT has been used in research work of [67] to denoise ECG signals. Preprocessing of ECG signals has attracted research attention in various bioinformatics applications. After preprocessing, the next phase is feature extraction from ECG signals.
6.2. Feature Extraction from ECG Signals
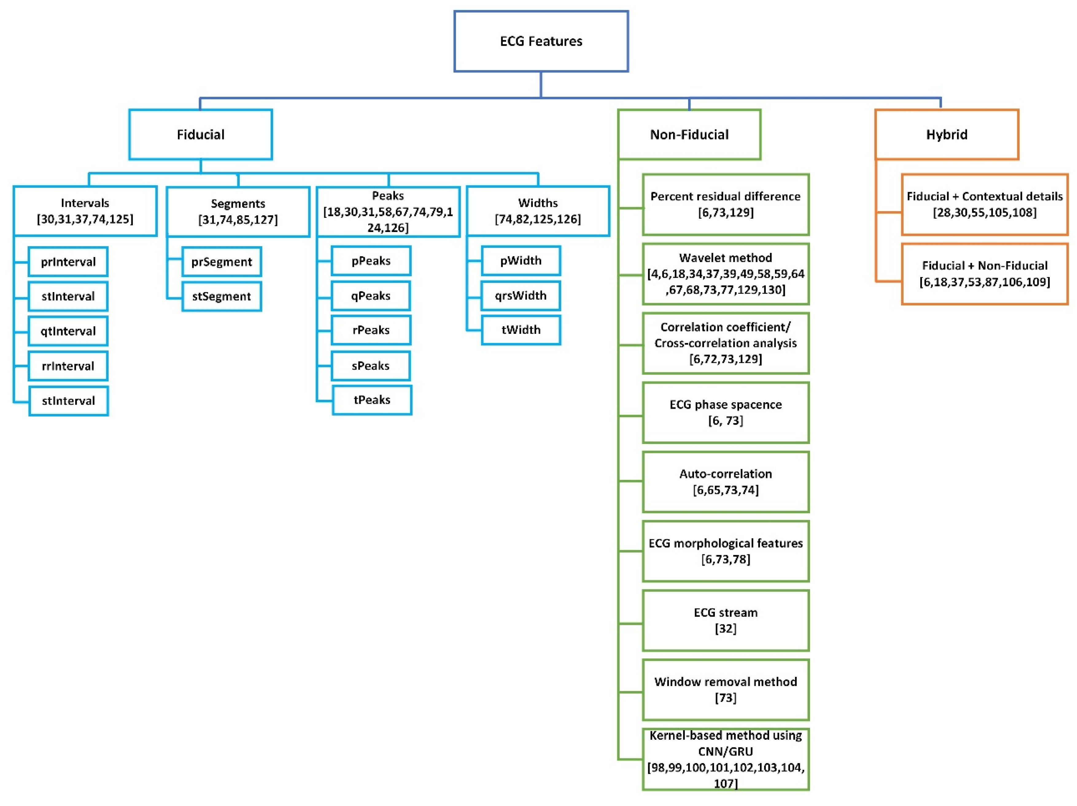
The performance of medical ES and DSS relies entirely on the quality of the features used to develop the knowledge-base [34,82]. As such, care must be taken when extracting features from ECG signals. Figure 9 shows the taxonomy of the different features that have been used to develop ES and DSS systems for ECG interpretation and diagnosis. These features can be broadly classified into three: fiducial, non-fiducial and hybrid feature extraction approaches. The subsequent section provides detailed information on each feature category.
Figure 9.
Taxonomy of features for ECG interpretation and diagnosis.
6.2.1. Fiducial Features Extraction Approaches
Fiducial feature extraction approach extract features from the physiological signals. Fiducial-based approaches are techniques used to extract the characteristic points of the ECG signals in time–domain [55]. ECG normal signal contains specific waves, consisting of P, QRS complex and T waves. Heart atria depolarization is depicted by P wave; a positive, low-frequency and low amplitude signal. Conversely, ventricle depolarization is depicted by the highest amplitude and the highest frequency of ECG waves, as described by the QRS complex. At the end of the cardiac cycle, the T wave is used to depict ventricle repolarization. These waves form the basis for the distinctive points of the ECG-recorded signal, which are P, Q, R, S and T. To extract the salient fiducial features for effective ECG interpretation and diagnosis, the onset, offset, amplitude, duration and gradient of each wave are explored [6]. When dealing with fiducial feature extraction, the algorithm used for extracting the salient characteristics of ECG signals must determine the precise boundaries of the waveforms. Based on the suitable combination of P, Q, R, S, T waves, several features of ECG can be determined. For instance, Mahmoodabadi, Ahmadian [37] extracted six fiducial-based features from ECG basic waves (i.e., P, Q, R, S and T). The extracted features: P–R, QRS, R–R time intervals, heart rate, R–R time interval variation and T–P and S–T interval voltage levels, were used to train a fuzzy classifier implementing Takagi-Sugeno-Kang (TSK) fuzzy inference system based on 48 ECG signal records. The proposed classifier was used to detect 14 classes of arrhythmia [37]. ECG signal features consisting of P, Q, R, S, T waves and the zero level of the signal are extracted first with the use of wavelet transform.
To extract the fiducial features from ECG waveforms, R peak (QRS complex) detection is very crucial. The detection of R peak will help in the calculation of two important feature parameters. These parameters are interbeat (RR) interval and the Heart Rate Variability (HRV). The abnormality of heart rate or its variations, which exists in the morphological pattern, is a sign of an arrhythmia. This variation in the morphological pattern can be detected through the analysis of recorded ECG waveforms. HRV is the most powerful and useful feature extracted from ECG signal variations for detecting cardiac disorders and associated diseases [18]. The most widely used R peak detection algorithm in the literature is Pan-Tompkins algorithm [30,58,79]. This algorithm involves analysis of the slope, amplitude and width of QRS complexes in the ECG signals. It includes several filtering techniques that accomplish high-pass, low-pass, squaring, derivative, integration, search operations and adaptive thresholding. Lee, Jeong [79] proposed polygonal approximation method to extract fiducial features. Manriquez’s method for fiducial feature extraction is based on a threshold value of the auxiliary signal produced from Hilbert transform. The popularity of DWT has made it useful in the analysis of ECG signals.
The DWT-based R peak detection technique has been employed specifically for the reduction of the computational complexity in the feature extraction phase of ECG interpretation [18]. Several wavelets transforms have also been used for the detection of R peaks in ECG signals. However, in most of the feature extraction processes, selecting the mother wavelet is very vital to improve performance. For instance, Venkatesan, Karthigaikumar [18] selected Coiflet wavelet to detect QRS complexes in ECG signals. Coiflets are wavelets formed from Daubechies wavelet family, which has a closed resemblance to QRS complexes and possesses low frequency energy spectra [37]. Coiflets are more symmetric in nature with a near linear phase and are characteristically better than Daubechies wavelet and Spline wavelet [18]. Israel, Irvine [126] extracted 15 fiducial points from ECG signal after detecting P, QRS complex and T waves. The authors applied Linear Discriminant Analysis (LDA) to classify 29 subjects. The results show that 100% subject recognition is possible using the extracted fiducial features. 82% ECG beat recognition rate was achieved using this approach [73]. Thirty (30) fiducial point features have been proposed in the work of Biel, Pettersson [127]. The authors applied Soft Independent Modeling of a Class Analogy (SIMCA) classifier for comparison of unlabeled samples with the data pertaining to a trained group. This method was proposed for classification of a subject with the appropriate well-matched class label. The experiment was carried out using a total of 20 subjects and a recognition rate of 100% was achieved [73].
In most of the existing rule-based ES for ECG interpretation, clinicians are not able to externally access the rules used by these systems. As a result, the ES and DSS become black-box. In order to solve this problem, Bond, Finlay [31] proposed a number of fiducial-based features by studying intervals, segments, peaks, widths and some features based on heart rate and the cardiac axis to build a rule-based eXtensible Markup Language (XML) framework for ES, which can be used for interpretation of ECG signals. The rules mined from ecgRuleML proposed in this study can be accessed externally by clinicians to have an understanding of the underlying decision rules used by the ES when diagnosing patients with heart-related diseases. An ecgRuleML document represents readable (both to human and machine) rule-based expert knowledge. DCT and DWT have been applied in the work of [58,67] to process R peak data extracted using Pan-Tompkins R peak detection algorithm. By analyzing ECG signals obtained from MIT-BIH arrhythmia database, Daubechies (db4) mother wavelet-based multiresolution analysis has been applied to decompose the signal into nine stages of sub-bands. The ninth stage approximation coefficient of the frequency band between 0 and 0.351 Hz refers to the baseline drift. Since the ECG signal does not have any important data above 45 Hz, the initial two levels of the wavelet coefficients are set to 0. The remaining wavelet coefficients in the detailed sub-bands (third to ninth levels) are reconstructed to get the resultant filtered ECG. The R peak extracted data are divided in such a way that the individual division contains 99 and 100 samples before and after the R peak, respectively. ECG beats of 200 samples, which belong to five categories of arrhythmias have been utilized by the authors [58].
Moreover, certain numbers of abnormal features are difficult to represent numerically and as such the characteristic element can be used instead to depict abstract features such as M-shaped P waves and slurred S waves [32]. While the use of fiducial features has helped in studying the various significant points in the ECG signals, this approach requires precise detection of boundaries. Obtaining effective boundaries has been challenging due to the variations in ECG signals and the presence of different types of noise. In addition, this approach has been reported to be computationally challenging [32]. As such, the use of non-fiducial feature extraction approaches has been extensively studied.
Findings: Several studies have considered the use of fiducial-based approaches for feature extraction from ECG signals, which enable researchers to build models that consider different combinations of P, Q, R, S and T waves in the time–domain. It is believed that these salient points capture ECG signature of individual patients and based on this assumption, ES and DSS solutions are developed. The ability to extract these salient points has been explored to calculate important feature parameters for ECG interpretation and diagnosis. Hence, different approaches have been proposed to extract these salient features as highlighted in this section.
6.2.2. Non-Fiducial Features Extraction Approaches
Dissimilar to the time–domain analysis used in the fiducial approaches, non-fiducial feature extraction techniques obtain features from a transformed domain using Fourier or wavelet analysis. Non-fiducial approach was introduced to resolve the shortcoming of the fiducial point-based feature extraction approach. As we oppose fiducial point-based approaches, non-fiducial methods do not require determination of the precise boundaries of the waveforms. This approach extracts differential data within ECG waveforms with no conspicuous fiducial points [32,73]. Although, studies have shown that both fiducial and non-fiducial approaches exhibit similar results in terms of performance based on a comprehensive performance evaluation study conducted by Odinaka, Lai [128]. However, more research effort is needed to validate this empirical finding. In essence, non-fiducial approaches employ a windowing method where ECG signal in time–domain is decomposed into windows using the time interval as the possible minimal manipulation that can be performed on the signal. Each segmented window is then subjected to a transformation to extract a number of coefficients, which will lead to the feature of interest. These features can be used to detect the rate of heartbeat. A typical example of window segmentation for non-fiducial approaches is shown in [32]. In this figure, the ECG signal is partitioned into segments and each segment is studied separately. Majority votes of the detection result obtained from each window can be used to categorize the patient [73]. In the data stream environment, the transformed windows can be subjected to buffer and unbuffered approaches.
Camara, Peris-Lopez [32] proposed ECG stream method to extract non-fiducial features from ECG signals. They proposed a continuous authentication ES by considering ECG signals as continuous data streams. The dataset for the experiment is based on 10 individual records selected from MIT-BIH Normal Sinus Rhythm database. K-NN algorithm, with K = 1, was used to perform the final classification of the patient’s health status. In their study, Walsh-Hadamard transform is then utilized to transform the resultant windows. This transformation performs a projection of a signal onto a set of square waves, which is referred to as Walsh function. Performance accuracy of 96% was reported from the experimental investigation. Despite the impressive results, the proposed algorithm cannot be generalized as the system’s performance was only evaluated on 10 records of individuals. The performance of different non-fiducial approaches such as percent residual difference, correlation coefficient, wavelet distance indices, ECG phase space, kernel-based method, cross-correlation analysis and ECG morphological features has been reported in the literature [6,73]. For instance, the performance of three non-fiducial approaches has been explored in the work of [129]. These approaches include distance measurement using wavelet coefficients, correlation coefficient and percent residual difference. The experiment was conducted on 50 subjects and an accuracy of 89% has been achieved. The authors reported that the approach based on distance measurement using wavelet coefficients outperformed the other two approaches. However, despite the remarkable success achieved in this study, the detection accuracy still needs further improvements, and the proposed approach has been characterized to be highly sensitive to the ECG segment length [6].
Distance measurement using wavelets has also been studied in the work of [129] and [130] as reported in [73]. Chan, Hamdy [129] proposed a framework that is based on non-fiducial feature extraction approach with the aid of wavelet transform distance. The study analyzed 50 subjects and reported an accuracy of 89%. Chiu, Chuang [130] proposed an individual identification technique with 512-point feature extraction using Euclidean classifier and wavelet transform. Recognition rate of 100% was reported on 35 subjects belonging to the normal class and 81% recognition rate for 10 subjects belonging to the arrhythmia class. Similarity, as well as dissimilarity measures between ECG phase space portraits, has been studied for the development of human identification ES. The system achieved an accuracy of 99% using a three-lead ECG configuration. However, it was reported that when the number of leads was reduced to one, the accuracy of the system dropped significantly to 93% [6]. A tunable Q-factor wavelet transform (TQWT) and spectral feature analysis were proposed in [64] to build a DSS for automatic sleep staging based on electroencephalography (EEG) signals. The authors split EEG signals into wavelet sub-bands using a tunable output factor and spectral characteristics derived. The study applied wavelet transform for extraction of features and used a random forest technique for the grading stage. The authors used time-frequency features to extract specific spectral features from sub=bands of the TQWT. The experiment was conducted on 28 subjects and an accuracy of 90.38–97.50% was reported for 6-class and 2-class, respectively.
In the field of identity recognition using ECG as a physiological trait for security, [74] proposed autocorrelation and kernel-based approaches for feature extraction and dimensionality reduction of ECG signals. The features extracted using this approach were used to train a one-class Support Vector Machine (SVM) to learn the individual pattern in the ECG signals. The autocorrelation method is applied on individual nonoverlapping windows to detect discriminative feature vectors. The ECG data have been windowed into 1028 coefficients at 5 s duration. For reducing the dimensionality of these feature vectors, a different dimensionality reduction method was evaluated, which includes kernel-based PCA, Principal Component Analysis (PCA) and Linear Discriminant Analysis (LDA). The reduced features were from the one-class SVM for subject classification. The authors reported that Kernel-based PCA produces the lowest error when tested on both binary and one-class SVM.
It has been reported that during the windowing section of non-fiducial feature extraction approach, unnecessary signals may be present other than those normal ECG signal, leading to a reduction in the overall recognition rate. This may also affect the individual window identification rate. The presence of these distorted signals can be solved by analyzing all windows generated and removing those windows that may be difficult to recognize or those windows that have unwanted signals. To address this issue, Jung and Lee [73] proposed the window removal approach, which applied DCT to all generated windows. The threshold value is used to filter windows that do not certify the condition. After removing the unnecessary windows, the extracted non-fiducial features were used to train three classification algorithms (Nearest Neighbor, SVM and LDA). An experiment was conducted using Normal Sinus Rhythm, PTB Diagnostic and QT databases. This research shows that the recognition rate of both subject and window can be improved by removing unnecessary windows and signals from the decomposed ECG signals.
Findings: Contrasting the time–domain analysis used in the fiducial approaches, non-fiducial feature extraction techniques obtain features from a transformed domain using Fourier or wavelet analysis. The feature extraction techniques were introduced to solve the problems of fiducial-based approaches. This technique can extract features from ECG waveforms with no conspicuous fiducial points. Research on non-fiducial approaches has shown significant performance improvement. Although studies have shown that both fiducial and non-fiducial approaches exhibit similar results in terms of performance, more research effort is needed for robust empirical validation, although there is still a need to consider a large number of ECG samples to evaluate the generalizability of these approaches.
6.2.3. Hybrid Features Extraction Approaches
ECG interpretation and diagnosis in medical applications have been shown to be very difficult due to the underlying characteristics of ECG signals. As such, a single feature extraction technique may not be sufficient when analyzing all manner of ECG data. Consequently, researchers have explored the possibility of performing hybrid feature extraction to improve the resultant classification performance of the recognition algorithms. To develop a robust ES and DSS, ECG signal analysis requires appropriate features and classifiers to categorize patient health status. For instance, Alshraideh, Otoom [55] has combined ECG characteristic points with patient’s demographic data as input to a web-based DSS to detect a patient suffering from heart problems. Cardiac arrhythmia data obtained from the University of California was used to evaluate the system. A dataset of 279 attributes and 452 instances. which are spread among 16 types of arrhythmia classes, was developed. Five classifiers were used to classify the different classes of arrhythmias considered in this study. These include J48 decision tree algorithm, Jrip rule-based algorithm, K-star nearest neighbor algorithm, SVM and Artificial Neural Network (ANN). The authors applied Synthetic Minority Oversampling TEchnique (SMOTE) filter in WEKA to produce duplicates of the minority classes. J48 algorithm has shown the highest classification accuracy of 98.29%.
Venkatesan, Karthigaikumar [18] has explored the possibility of combining fiducial features with non-fiducial by extracting 14 time–domain and frequency–domain HRV features from ECG signals. In essence, three important frequency regions are present in the human HRV signal. These include high frequency (HF), low frequency (LF) and very low frequency (VLF). VLF is below 0.04 Hz. LF varies between 0.04 and 0.15 Hz and HF is from 0.15 to 0.5 Hz. Six frequency–domain features were added to the eight time–domain features to identify abnormal heart rhythms. The frequency–domain features, which were extracted using NI LabVIEW biomedical kit include LF Power, HF Power, VLF Power, HF norm, LF norm and ratio of LF to HF. Experimental results based on SVM classification algorithm yielded a maximum accuracy of 96% for classifying normal and abnormal subjects based on the ECG dataset collected from MIT-BIH database. Bellos, Papadopoulos [30] has combined frequency–domain features such as LF, HF and the ratio of LF to HF, along with features collected from various wearable sensors to develop a rule-based DSS for heart disease diagnosis. The authors developed a system that collects and analyzes information applicable for predicting the severity of a health condition of patients suffering from chronic diseases using wearable sensors. The system used multiparametric sensor data which include ECG, motion, oxygen saturation (Sp02), respiration and temperature, among others. A smart assistant device was integrated which is responsible for analyzing the collected multiparametric data and simplifying the monitoring of patients. After preprocessing, the smart assistant device integrates all collected data from sensors with the patient’s information. The authors evaluated the feature extraction stage using two recordings with each less than 2 h. These samples were taken from two subjects, and their annotation was performed by a physician. Three R peak detection methods were tested, and evaluation metrics such as a correctly identified R peak, false-positive R peak, false-negative R peak and absolute percentage error were used. For the first method for R peaks detection, correctly identified R peaks of 99.62% and 99.40% were achieved for the two subjects, respectively. False-positive R peaks were 0.0063 and 0.0060, respectively. False-negative R peaks were 0.0038 and 0.0060, while the absolute percentage errors were 0.58% and 0.86%, respectively. For the second method for R peaks detection, correctly identified R peaks of 99.61% and 99.20% were achieved for the two subjects, respectively. False-positive R peaks were 0.0042 and 0.0044, respectively. False-negative R peaks were 0.0039 and 0.0078, while the absolute percentage errors were 0.40% and 0.71%, respectively. For the first method for R peaks detection, correctly identified R peaks of 99.16% and 98.90% were achieved for the two subjects, respectively. False-positive R peaks were 0.0031 and 0.013, respectively. False-negative R peaks were 0.0084 and 0.011, while the absolute percentage errors were 0.71% and 1.54%, respectively. These features were applied to develop the rule-based DSS. In the classification phase, 10-fold cross-validation method was used for testing based on different classification algorithms such as PART J48, Random Tree and Naive Bayes. Naive Bayes achieved the best performance in terms of mean absolute error and relative absolute error achieving 0.127 and 54.95%, respectively.
Minutolo, Sannino [28] also presented a rule-based DSS for mHealth environments specifically for cardiac heart monitoring. The system detects and signals abnormal or emergency situations by using hybrid features based on contextual information such as the patient’s posture and physical activity and data from a wearable ECG device. The rule-based DSS encodes high-level and specialized knowledge gathered from clinical experts for cardiac diagnosis and monitoring. The DSS makes inferences from a simple mobile reasoner to detect potentially dangerous situations. The features used by the system belong to five main categories: patient summary, heart monitoring information, physical activity information, posture information and alert information. Ontology was introduced to represent this information. The overall architecture of the proposed system is segmented into three different layers, namely: Data Layer, Decisional Layer and Action Layer. Data layer is responsible for collecting sensor data and representing them in the form of ontology description. The Decision layer is responsible for using the expert knowledge formalized in the ontology and production rules to recognize the possible critical situations and determine the suitable actions to be carried out by the Action Layer. Action layer executes the actions inferred by the Decision layer through the implementation of mechanisms to generate reactions such as alarms and feedback messages. To verify the system performance, the authors conducted a number of tests using a set of hardware devices. These include an all-in-one wireless ECG and activity monitor (i.e., Alive Heart Monitor device), a smartphone and a patient simulator (i.e., Datrend Advanced Modular Patient Simulator (AMPS-1)). They examined a set of 15 healthy people consisting of 80% men and 20% women with ages from 25 to 48 years. The experimental results show the feasibility of a context-aware approach for cardiac monitoring and diagnoses. The proposed system was able to reduce the generation of unnecessary false alarms. Specifically, three records were prevented from misclassifying as false-positive alarms by the proposed system. The system achieved an accuracy of 80.00%.
Khatibi and Rabinezhadsadatmahaleh [87] proposed the feature engineering method to extract hybrid features from ECG signals. In this study, four classes of arrhythmias were detected using a feature engineering technique that utilizes deep learning, fiducial points and K-NN. The features learned from pre-trained deep learning Convolutional Neural Network (CNN) architecture were used alongside handcrafted fiducial point-based features and K-NN features from the feature engineering approach. SVMS with different kernels and decision trees were employed to classify the features extracted by the proposed method. The model showcased very competitive performance results for beat classification and achieved an average accuracy of 99.77%, AUC of 99.99%, precision of 99.75% and recall of 99.30%. The strength and suitability of the proposed method is revealed in the high balance between sensitivity and specificity. The experiment was conducted using MIT-BIH dataset of 48 recordings from 47 patients. They used the annotation file for segmenting the ECG signal to its beats. Other hybrid-based feature extraction approaches which considered fiducial and contextual-based features, together with kernel-based feature extraction using CNN, for developing deep learning models were also presented in [98,99,100,101,102,103,104,105,106,107,108,109]. These studies leveraged the automatic feature extraction capability of deep learning methods to develop robust ES and DSS solutions for ECG interpretation and diagnosis.
The justification for using wavelets Fourier transform in the biomedical domain has been critically studied. Fourier transform analysis generates ECG signal spectra or a range of frequency amplitudes that exist within the signal and can only provide the spectral components of the signal without considering their temporal relationships. Conversely, wavelet signal analysis can produce a time versus frequency representation of the ECG signal, and this approach has been considered effective when dealing with nonstationary data. The availability of many wavelet functions enables a robust search space for wavelets that will successfully represent a signal of interest. It has been reported that the algorithms employed for implementing DWT are even faster than the fast Fourier transform under the same conditions [37].
Findings: Researchers have explored different combinations of feature extraction techniques to extract discriminating characteristics of ECG signals. Such approaches include the combination of fiducial-based feature extraction with contextual details of the patients and combination of fiducial-based feature extraction with different non-fiducial features. For instance, in the deep learning domain, kernel-based approach of non-fiducial feature extraction using CNN has been combined with fiducial-based and contextual approaches to extract salient ECG features for developing robust ES and DSS systems for ECG interpretation and diagnosis. The major drawback of this approach is the computational complexity. Thus, more studies are required to develop lightweight models for ECG interpretation using this feature extraction technique.
7. Taxonomy of Methods for ES Development in ECG Interpretation
Nowadays, ES has become a new shift in biomedical and bioinformatics technology. This is because ES achieves good performance in a specialized problem domain (such as medical diagnosis) that is considered difficult and requires specialized expertise and skills. It does so by processing the knowledge of medical experts and trying to mimic their skills and intuition. Recently, ECG interpretation has witnessed an increase in the application of ES in developing decision-support systems for diagnosing and monitoring patients with heart diseases [5,63,71,131,132,133,134]. Different methods and approaches have been applied to the modelling, design and development of ES-based decision support systems in ECG interpretation for the diagnosis of heart diseases. This section focuses on the taxonomy and review of ES methods and developmental approaches in existing literature for ECG interpretation.
In Figure 10, the identified taxonomies along with the different methods employed under each taxonomy and their frequencies for the past decade are presented after a thorough review of the existing works. Seven (7) different approaches have been employed for developing ES and DSS for automatic ECG interpretation in heart abnormalities and disease diagnosis. They include knowledge-based, fuzzy, supervised learning, unsupervised learning, ensemble, neural-based, hybrid and big data-based approaches.
Figure 10.
Taxonomy of methods for ES/DSS development in ECG interpretation.
This study identified 62 works that proposed different methods for modelling, designing, and developing ES and DSS for automatic ECG interpretation. Knowledge-based approaches represent expert knowledge computationally using mathematical representations and design, whereas a rule-based system uses the represented knowledge for interpretation of ECG signals. Three methods were employed for building the knowledgebase: (1) interpretation reports from human experts, (2) patient ECG data collected and (3) the combination of expert interpretations and ECG data. Fuzzy approaches interpret knowledge using fuzzy logic or fuzzy inference engine. Fuzzy approaches take a set of input data, fuzzify them and apply some membership functions to the fuzzy set to predict the output. Fuzzy approach has witnessed some applications in ECG interpretation with about five works published. Supervised learning approach analyses a labeled set of inputs and generates a mapping between the input set and the output. It consists of regression and classification algorithms. Majorly, machine learning classification algorithms have been employed in most studies for the interpretation of ECG signals. We identified fifteen (15) works in this category that have been published in the last decade employing statistical, linear, nonlinear and instance-based classification methods. Notably, Support Vector Machine (SVM) has recorded more applications recently. Unsupervised learning approach explores an unlabeled set of input data and determines its underlying structure by generating clusters containing input sets of similar characteristics. Unsupervised learning approach employs clustering and association rule mining algorithms. For the interpretation of ECG, we identified only one work that applied density-based clustering method. Ensemble approach combines one or more weak supervised learning approaches to build stronger learning model called metamodels. Ensemble methods (both homogenous and heterogenous) were applied in seven works for developing expert system and decision support systems in ECG interpretation as identified in our study.
A neural-based approach (called a neural network) is a type of machine learning approach that models the nervous system structure of the brain and how it works. The model is comprised of interconnected nodes organized into a connected network of neurons called neural network. Neurons in the neural networks are activated according to the data inputs (for example, ECG readings). Their activation propagates across the network to learn the relationship that maps the input data to the output data through a process called empirical learning [84]. The network is usually trained to optimize a specific cost function, which depends on the associated weights of the connections and data such as the sum-of-squares error or the cross-entropy [60]. This study identified twenty one published works that employ artificial neural networks and deep neural network approaches in developing a robust ES/DSS for automatic ECG interpretation. Notably, current works in ECG interpretation are focusing on deep neural networks to handle the heterogenous big ECG signal data collected from IoT biosensors. Hybrid method integrates two different approaches to come up with a more powerful and efficient model for prediction. In the last decade, few works employed hybrid approaches for designing ES/DSS for ECG interpretation as our study recorded only four published works in this category. Big data approaches, which employ robust methods called big data analytics for processing streams of large real-time data in a distributed cloud computing environment are recently applied in automatic ECG interpretation. This study was able to identify two recently published works that used this approach. Figure 11 presents the proportion of methods in the published works identified in designing ES/DSS for ECG interpretation in the last decade. We also analyzed the trend in the rate of publications on ES/DSS development methods for ECG interpretation and diagnosis in the last decade from 2010 through 2022. The trend is presented in Figure 12.
Figure 11.
Percentage distribution of the methods for ES/DSS development for ECG interpretation.
Figure 12.
Trends in publications on ES/DSS-based ECG interpretations in the last decade.
From Figure 12, it can be observed that machine learning based methods for ECG interpretation started gaining huge attention from researchers from 2016 with supervised, ensemble and neural-based methods being consistently applied in the literature. The trends also revealed that traditional supervised learning methods and neural-based method are dominant in ECG interpretation. On the other hand, unsupervised approaches have witnessed very limited applications in ECG interpretation. Lastly, with the superior performance of deep learning methods, neural-based methods are gaining more attention from researchers in recent times. An extensive review of works employing each of the identified methods is discussed in the following sections.
7.1. Knowledge-Based Approach
A considerable number of works in the expert systems for ECG interpretation focused on developing a knowledgebase as a decision support for clinicians in differential diagnosis. Some of the works are based on collected ECG interpretations or rules from domain experts for building a knowledgebase for ES. Bond, Finlay [31] proposed a rule-based markup language; ecgRuleML to make ECG rules interpretation accessible externally. EcgRuleML utilizes the eXtensible Markup Language (XML) to represent quantitative rules for measuring different cardiac parameters. To test the ecgRuleML model, rules were defined to assess ST Elevation Myocardial Infarction (STEMI) in a Lux-192 Body Surface Potential Map (BSPM) based on a sample of 74 leads commonly used for STEMI assessment. Experimental evaluations showed that clinicians could use ecgRuleML to define new rules and update existing rules. Cloughley, Bond [57] built a knowledgebase of thirty-eight identified ECG diagnostic interpretations constructed from online ECG library databases. The knowledgebase consists of characteristic data such as rhythm, wave, features, causes, sample images and diagnostic reports for each ECG recording. A query builder was built and connected to the knowledgebase for the cardiologist to use as a decision support tool during the interpretation of ECG. The system, however, did not build a complete expert system to perform automatic interpretation but provided a very beneficial tool in assisting cardiologists in fast interpretation of ECG recordings. Similarly, Cairns, Bond [71] developed “Interactive Progressive-Based Interpretation” (IPI), an expert system based on Differential Diagnosis Algorithm (DDA) integrated with collected 375 human ECG interpretations to build a knowledgebase for differential diagnosis. The system was modelled around the existing 12-lead ECG sensors. A rule-based reasoning algorithm was built to query the system. The IPI + DDA approach read 51.35% of the ECG readings correctly compared to the conventional approach with 42.61% correct interpretation of ECG readings.
Other works built the knowledgebase from ECG and patient data collected from sensors and/or Electronic Health Records (EHR). Minutolo, Sannino [28] developed a rule-based decision support system for mobile cardiac heart monitoring using ontology. The system uses contextual information regarding the patient’s posture and physical activities to detect and signal abnormal or emergency situations. The architecture of the proposed system is divided into three different layers, namely, Data Layer, Decisional Layer and Action Layer. Data layer collects sensor data and represents them in the form of ontology description as a knowledgebase. The Decision layer uses the ontology description and production rules to recognize all possible critical situations. Action layers execute the actions inferred by the Decision layer. The system or overall architecture was implemented in Java programming language and tested for effective performance. Experimental evaluation on a set of 15 healthy people indicated that the developed system reduced false-positive alarms at an acceptable rate. A similar approach was employed by Karvounis, Katertsidis [38] to develop an intelligent specialist decision support system for designing the best treatment plan for patients receiving Ventricular Assist Device (VAD) support before and after VAD implantation. The system works by analyzing patients’ data to extract new knowledge and make intelligent decisions. The method was able to support medical and VAD experts through the different phases of VAD therapy. Thai, Minh [4] presented a heart disease knowledge-based expert system built from a public heart disease dataset MIT-BIH Arrhythmia Database from Boston’s Beth Israel Hospital for processing ECG signals from sensors to perform the diagnosis using a matching algorithm. Features were extracted using a combination of Sequential Recursive (SR), Discrete Wavelet Transform (DWT) and Fishers Linear Discriminant (FLD) algorithms. The proposed system was validated by a real data collected from human through ECG sensors and the results indicated the proposed model can perform a diagnosis that can support patients for pretreatment evaluation.
Recent works in knowledge-based approaches consider building a decision support system for collaborative diagnosis using both human expert interpretations and ECG data. Notable was the work of Wang, Sun [14] which presented an expert decision support system for collaborative diagnosis in remote cardiovascular healthcare by building an expert knowledgebase and an auxiliary diagnosis expert decision support system on the basis of historical ECG diagnosis and treatment data. The approach is based on big data fusion and cloud computing. The proposed system was capable of supporting collaborative medicine, cooperative diagnosis and treatment.
Findings: Knowledge-based approaches, due to their simplicity and interpretability, were very useful in the development of expert system applications as revealed by this study. Rule-based, expert judgement and ontology-based knowledge representations are the common techniques used in the expert system for ECG interpretation. Clinicians and cardiologists have tested and used the applications developed from these techniques for real-life ECG interpretation and diagnosis.
7.2. Fuzzy-Based Methods
Some of the earliest works in expert systems for ECG interpretation employed fuzzy logic or fuzzy inference systems. Mahmoodabadi, Ahmadian [37] designed a fuzzy expert system to detect different types of arrhythmias from ECG signals. Wavelet signal analysis method using Daubechies wavelet family is used for signal analysis and ECG characteristic features extraction including P, Q, R, S, T waves and the zero level of signal. Fuzzy rule-based classifier was used for 14 known arrhythmia type detections. Experimentation on MIT-BIH arrythmia dataset gave good results. However, the performance was low in some types of arrhythmias such as PVC and PAC. Abdullah, Zakaria [40] also designed a fuzzy expert system to predict the risk of hypertension in heart disease patients utilizing the fuzzy inference system (FIS) tool. The diagnosis was based on heart rate measured by ECG and other parameters such as blood pressure, BMI and age. The approach performed better than other statistical approaches. In another study, Jeyalakshmi and Robin [61] developed an expert system for diagnosing sleep apnea from patient ECG recordings using fuzzy logic. The approach extracted HRV features from ECG signals which were fed into a fuzzy inference engine based on triangular membership function for diagnosis. The approach proved effective in detecting sleep apnea from patient ECG.
A recent study conducted by Jain and Kaur [82] presented a fuzzy expert system for the diagnosis of coronary artery disease using a rule base and membership functions based on different risk factors such as hypertension smoking, gender, age and family history. The expert system was developed in MATLAB and the proposed framework had 84.7% accuracy in the prediction of heart disease. The same approach was used in Sharma, Madaan [83] to develop an expert system for heart disease prediction using up to 19 risk features along with ECG recording. The system was able to predict low, middle and high risk of heart disease in patients.
Findings: Fuzzy-based methods were found to be mostly applied in ECG interpretation for multiple heart disease detection. This is due to its effectiveness in multi-class classification. Fuzzy inference systems were used to detect different types of arrhythmia and different risk levels of heart disease in patients. Fuzzy inference systems were also found very useful in developing expert system applications.
7.3. Supervised Learning Methods
Statistical supervised learning approach has earlier been used in developing expert system models for ECG interpretation and classification. de Oliveira, Andreão [41] employed Dynamic Bayesian Networks (DBN) to automatically detect heart arrhythmia (specifically PVC) in recorded long-term ECG. The expert system was tested on MIT-BIH arrhythmia dataset using the Bayesian Network Toolbox of MATLAB. The results indicated that DBN outperformed the static Bayesian Networks with a maximum accuracy of 98%. Quadratic Discrimination Analysis (QDA) was applied in Sterling, Huang [54] to develop a classification framework to predict Atrial Fibrillation (AF) recurrence in patients with direct-current electric (DCE) cardioversion from the underlying structure of ECG traces based on the matching pursuit (MP) feature extraction technique. The technique achieved 100% and 95% sensitivity and specificity, respectively, indicating the capability of the approach in providing reliable information for effective management of AF.
Some other studies considered linear and nonlinear supervised learning classifiers for automatic ECG interpretation. Alshraideh, Otoom [55] applied both linear (J48, Jrip and ANN) and nonlinear (SVM) classifiers in building a web-based cardiovascular disease detection system that can identify different heart arrhythmias. The system used personal information of patients as input, together with several features extracted from the ECG signal analysis. The results showed that the highest classification accuracy was obtained by the linear classifiers, specifically J48, while the nonlinear classifier (SVM) had poor performance. The same direction (applying both linear and nonlinear classifier) was followed by Khatibi and Rabinezhadsadatmahaleh [87] in developing automatic classification models for four types of arrhythmias using Decision Tree, SVM and RF. However, the deep learning model CNN along with k-NN approach were utilized for feature extraction after ECG signals were converted to image format. The approach proved very effective with better performance than SVM using polynomial kernel.
Instance-based supervised learning approach has also witnessed some applications in designing expert systems for ECG interpretation. Desai, Martis [58] proposed a decision-supportive ECG pattern recognition expert system using k-NN classifier based on Independent Component Analysis (ICA) with DWT feature extraction for five cardiac arrhythmia classes: Non-ectopic (N), Fusion (F), Ventricular ectopic (V), Supraventricular ectopic (S) and Unknown (U) beats. The approach was compared with SVM, ANN and PNN based on different combinations of PCA and ICA with SVM, ANN and PNN. The proposed approach applied on MIT-BIH Arrhythmia dataset outperformed the existing methods with an overall accuracy of 99.77%. k-NN has also been applied to DWT for noise removal, DCT for feature extraction and PCA for dimensionality reduction by Desai [67] to detect coronary heart diseases from ECG signals collected from European databases. The approach outperformed SVM with an overall detection accuracy of 99.62%. k-NN has also been applied by Goshvarpour and Goshvarpour [6] for developing an expert system for ECG-based human identification using the fusion of characteristic features of ECG and Information theory indices extracted using Information Gain Ratio (IGR). The approach yielded a higher average accuracy rate of 97.62% ± 1.92 compared to the state-of-the-art approaches. In a current study, Kar, Sahu [93] employed k-NN based on Dual-Tree Complex Wavelet Transform for building heart beat arrhythmia classification decision support system using MIT-BIH Arrhythmia dataset. With the approach reaching an accuracy of 98.92%, it can be used effectively as a decision support system for detecting cardiac abnormalities.
SVM has witnessed more applications in the literature compared to other supervised learning approaches for ECG analysis up till the present study. SVM was used by Kopiec and Martyna [39] for automatic ECG classification by analyzing 12-lead ECG waveforms. The analysis was done using the PTB Diagnostic ECG Database containing various instances of QRS complex, P-wave and T-wave morphologies. Empirical tests on 209 patients yielded a good result with 94.16% recognition rate. Venkatesan, Karthigaikumar [18] proposed a Support Vector Machine (SVM)-based arrhythmic beat classification using ECG signal dataset from MIT-BIH to categorize patient heart status into normal and abnormal subjects. DWT along with DENLMS adaptive filter were used to extract HRV features from the ECG signals. The results from the experiments indicated that SVM-based classifier achieved a maximum accuracy of 96%. Linear SVM based on PCA Network (PCANet) feature extraction approach was also applied on MIT-BIH database ECG dataset for automatic recognition of five classes of arrhythmia by Yang, Si [17]. Their results indicated that the method has high recognition accuracy(up to 97.77%) in classifying noisy and skewed heartbeats. Jovic, Kukolja [86] presented a robust expert system platform for diagnosing arrhythmia from multivariate heterogenous medical time series consisting of ECG, EEG and HRV using SVM, MLP and NEAT. The approach tested on the dataset from MIT-BIH database yielded the highest accuracy of up to 77% on NEAT. The peculiarity of the system is that it can use any of the time series to perform the diagnosis. In another direction, Hejazi, Al-Haddad [65] applied One-Class SVM for building an ECG biometric authentication from features extracted from recordings using different dimensionality reduction. The work built an authentication layer to provide the security of ECG recordings in a diagnostic expert system. The findings from the experiments indicated higher recognition rates of Gaussian based SVMs on random unknown ECG data sets with the use of the Kernel Principal Component Analysis (KPCA).
Findings: There has been extensive research interest in the application of supervised learning to ECG interpretations especially for detecting specific heart problem or for identification. Such applications are based on binary classification and DBN, Jrip, DT, k-NN and SVM have been widely used. Nonetheless, researchers have used SVM more than any other supervised learning algorithms for ECG interpretations in the last decade due to its robust structure that could accommodate complex and numerous features of ECG. SVM was, however, found to perform poorly in detecting multiple heart diseases from ECG signals.
7.4. Unsupervised Learning Methods
Application of unsupervised ML methods for ECG interpretation is very limited as few studies employed the clustering approach in designing underlying diagnostic models for expert systems. This study could only find one work that employs clustering techniques within the expert system framework for ECG interpretation. Zhang, Wang [69] employed density-based clustering method to find representative beats as the training data for recurrent neural networks in classifying patient-specific ECG data. Evaluation of the MIT-BIB Arrhythmia Database revealed that density-based clustering methods substantially improved the classification performance of the recurrent neural network model.
Findings: Out of 62 studies identified for the ECG interpretation in ES/DSS, the only one that utilized unsupervised learning approach applied it during data preprocessing for instance selection. Researchers have shown some lack of interest in using clustering methods for ECG signal analysis and interpretation. Unsupervised approaches can still be studied for proper ECG signal data exploration and categorization to aid efficient classification.
7.5. Ensemble-Based Methods
Ensembles of supervised machine learning methods have also been applied in the development of expert decision support systems for ECG interpretation in previous studies. Alickovic and Subasi [34] designed a simple expert system for the detection and classification of arrhythmias based on Random Forest (RF) homogeneous ensemble classifier. DWT was employed for feature extraction by decomposing ECG signals into different successive frequency bands. The five most common arrhythmia beat types extracted from MIT-BIH and St.-Petersburg Institute of Cardiological Technics 12-lead Arrhythmia Databases were used. The results from the study showed that RF classifier resulted in better performance with a very high classification rate with an overall accuracy of 99.33% compared to other employed decision tree methods. RF in combination with Wavelet Packet Entropy (WPE) has also been used in Li and Zhou [135] for building high-performance ECG signal interpretation model. Extensive experimental results as conducted on MIT-BIH Arrhythmia database indicated superior performance to other state-of-the-art competing methods, showing that WPE and RF is promising for ECG classification. Kumar, Pachori [77] also employed RF as the underlying model in the development of a decision support system for classification of permutation entropy (PEn) and log energy entropy (LEE), features extracted from 1000 ECG signals collected from MIT-BIH Atrial fibrillation (AF) database using flexible analytic wavelet transform (FAWT). The LEE feature with RF produced the highest accuracy of 96.84% in the prediction of AF. Recently, Christo, Nehemiah [89] proposed a clinical decision support system that employed RF with co-operative co-evolution feature selection method for automatic classification of various clinical datasets, including the Cleveland Heart Disease dataset (CHD) containing 303 instances with 13 features. The approach gave an effective diagnostic accuracy of 93% in heart disease prediction. Zarei and Asl [3] also reported better performance accuracy (93.26%) for the GentleBoost homogenous ensemble algorithm applied to automatically detect sleep apnea from ECG signals compared to other algorithms such as k-NN, SVM and ANN.
In some other studies, a heterogenous ensemble approach has also been employed. Yin and Jha [10] proposed ensemble methods for building a hierarchical expert clinical decision support system from physiological readings generated by Wearable Medical Sensors (WMS) for diagnosing various diseases. Their approach employed stacking, bagging and boosting based on eight (8) different base classifiers. The results from experimentation indicated up to 86% diagnostic performance accuracy on arrhythmia.
Findings: Both homogenous and heterogenous ensemble approaches have been widely and consistently utilized over the years for developing robust ECG interpretation models within ES systems. In most of the studies, ensemble approaches have been found superior to individual machine learning models. Moreover, RF homogenous ensemble method has gotten more attention and application with very good results in ECG interpretation over the years.
7.6. Neural-Based Methods
Several configurations of neural networks have been employed for automatic prediction of various heartbeat disorders based on ECG interpretation. Bellos, Papadopoulos [30] presented a rule-based expert system utilizing an artificial neural network model for predicting the severity of health episodes in heart disease patients. The model made use of the fusion of ECG signals from wearable sensors and other measured patient parameters such as respiration, oxygen saturation (Sp02) and temperature. The approach gave a competitive performance result. Although, with low accuracy, the system was still found very useful by cardiologists for providing critical information about the health status of the patients. Simple Artificial Neural Network (ANN) was also applied by Thomas, Das [53] for the classification of cardiac arrhythmias from ECG beats based on dual-tree complex wavelet transform. The model evaluated on 12 files from MIT-BIH database yielded an overall accuracy of 97.8%. Li, Wang [59] applied General Regression Neural Network (GRNN) to automatically classify personalized heart beats from long-term ECG recordings. Performance on 103 datasets yielded 95% accuracy. MLP neural network-integrated with sample entropy and Fast Fourier Transform was used by Sadrawi, Lin [35] to automatically classify heartbeat arrhythmia. The study in particular, evaluated four databases from PhysioNet consisting of AHADB, CUDB, MITDB and NSTDB. The proposed integrated approach produced better episode sensitivity and positive predictivity of 80% under this setting than the state-of-the-art having 75%. Recently, Abdalla, Wu [33] applied a feed-forward ANN for automatic classification of five types of arrhythmia beats including NB, LBBB, APB, RBBB and PVC. The technique was applied on Physionet MIT-BIH dataset based on Complete Ensemble Empirical Mode Decomposition with Adaptive Noise (CEEMDAN) for extracting linear features from the nonlinear ECG signal. Their approach was compared with the previous sixteen approaches and produced a better diagnostic accuracy of 99.9%. ANN was also explored by Parekh, Shah [91] for designing intelligent methods for fatigue detection based on EEG signals. Their findings revealed that the artificial neural networks can be used to recognize the alert and drowsy state of patients from ECG recordings. Moreover, the developed system was found effective for analyzing scanned results, as reported by the participating doctors and cardiologists. In another work, ELM, a neural network model, was applied by Virgeniya and Ramaraj [99] for ECG signal recognition. Although the study proposed a deep learning model to handle class imbalance during feature extraction, the actual classification/interpretation was performed with ELM. The model achieved sensitivity of 86.8%, specificity of 91%, accuracy of 89% and precision of 90.20% indicating its effective recognition performance.
Advanced neural networks with deep structures have also been utilized in recent works for ECG interpretation. An extensive review on state-of-the-art deep learning studies for heartbeats detection using ECG has been presented in [95]. As a step ahead, Ripoll, Wojdel [60] proposed a deep neural network with pretraining for automatic screening of patient ECG recordings for heartbeat abnormalities. The pretraining was done with the Restricted Boltzmann Machine (RBM) and the approach was tested through cross-validation on 416 test patients. The results from the evaluation indicated pretrained neural networks yielded an accuracy of 85.52% better than other networks without pretraining. This is due to the fact that neural networks with pretraining automatically generate a representation of the input data with no consideration for data annotation. Recurrent neural network, specifically LSTM, has also been applied by Zhang, Wang [69] to learn the time correlation among ECG signal points for classifying ECG beats with different heart rates. Empirical evaluation of the proposed method on MITDB dataset resulted in 99.7% accuracy for VEB detection and 99.3% accuracy for SVEB detection The approach achieved state-of-the-art performance after evaluation. Evolutionary neural system has also been applied for heart disease prediction based on ECG interpretation. Pławiak [76] employed evolutionary neural systems based on PNN, SVM and RBFNN for automatic detection of myocardial dysfunction from 1000 fragments of ECG signals collected from the MIH-BIH Arrhythmia database for one lead and MLII from 45 patients. The Evolutionary system based on SVM produced the best result with accuracy of 98.99% and specificity of 99.46%, In another work, a deep Two-Stage ANN with an adaptive filter approach was applied to measure fetal heart rate from mother surface ECG recordings by Kaleem and Kokate [85]. The approach was able to filter and detect the fetal signal marred by a pulse signal from the mother with a satisfying level of accuracy on 10 clinical cases from Physionet. The approach also recorded an SNR value of 34 and MSE value 0.981 and indicating a reduced error in detection.
CNN, a deep learning model has also witnessed a considerable application for ECG interpretation in recent times. Zhang et al. [100] applied kernel based deep learning method with CNN for automatic classification of cardiac arrhythmia from 12-lead ECG. Additionally, SHapley Additive exPlanations method was used to interpret the model’s behavior at both the patient and population levels. The results on the empirical dataset revealed that 12-lead ECGs produce better performance than single lead ECG. Additionally, The best-performing leads are lead I, aVR and V5 among the 12 leads. Lastly, the proposed approach outperformed the other four machine learning models that are based on feature engineering with an F1 score of 81.3%. Prifti et al. [101] developed an improved deep learning model for detecting drug-induced and congenital long QT syndrome from ECG signal. The authors applied CNN with dense layer for classification of ECG features extracted with kernel-based method. The results indicated that the CNN model outperformed other machine learning models based on QTc features with an achieved AUC of 98%. Moreover, Diamant et al. [107] develop deep learning CNN model as a solution for the identification of patients with impaired heart rate recovery (HRR) based on resting ECG. The model was tested among UK Biobank participants who had undergone exercise testing. The developed deep learning model moderately correlated with actual HRR (r = 0.48, at 95% confidence interval).
Cornely et al. [102] applied CNN based on SqueezeNet deep learning network for 12-, 6-, 4-, 3- and 2-lead ECG data. The model integrates transfer learning and stochastic gradient with momentum optimizer as solver in the model. The proposed algorithm obtained a score of 0.30 on 12-lead, 6-lead, 4-lead, 3-lead and 2-lead test data. The algorithm was ranked among the best in the 2021 PhysioNet/Computing in Cardiology Challenge. In another work, a multi-layered deep learning CNN method with transfer learning and multitask learning was presented by Liu et al. [109] for the identification of patients suffering with Brugada syndrome arrhythmia using ECG features. The authors used 276 ECG with a type 1 Brugada ECG pattern and another 276 non-Brugada type ECGs to train and test the deep learning model. These samples were selected from a total of 2257 RBBB and 2257 Non-RBBB ECGs data collected from ECG database at the Taipei Veterans General Hospital from January 2009 to February 2019 through a transfer learning process. The model achieved 96%, 88.4%, 89.1% in AUC, sensitivity and specificity, respectively. Vaid et al. [108] also developed a deep learning model for identification of left and right ventricular dysfunction from ECG dataset. The authors trained a two-dimensional CNN to classify left and right ventricular dysfunction simultaneously. The classification was divided into internal and external validation in a multicenter study involving 5 New York City hospitals data. For internal testing, AUC of 94%, 82% and 89% were achieved for classifying left ventricular ejection fraction (LVEF) dysfunction in three categories, respectively. For the prediction of the composite right ventricular ejection fraction (RVEF) outcome, AUC of 84% was achieved for both internal testing and external validation.
Still on CNN application for ECG interpretation, Mohonta et al. [106] utilized CNN with fully connected layers on ECG features extracted using CWT to overcome the problem of long segment-based ECG detection method. The use of smaller segments makes the model computationally simpler and faster without compromising the model performance. The model achieved average sensitivity, specificity and accuracy of 98.87%, 99.85% and 99.65%, respectively for arrhythmia detection on MIT-BIH arrhythmia dataset. Proposing a new diagnostic framework for mobile electrocardiogram signal, Tseng et al., [98] introduced sliding segmentation with large-scale convolution kernel into electrocardiogram interpretation for detecting heart defects. A one-dimensional CNN was employed for feature extraction, and an evaluation on the empirical dataset yielded an F1 score of 84.16%, making it the first to achieve that record performance accuracy for mobile ECG interpretation. In order to evaluate the performance of a deep learning model in the detection of CRP levels from the ECG in patients with sinus rhythm, Jiang et al. [103] proposed CNN with fully-connected layer. The CNN model was trained and validated to detect CRP levels from 12 leads ECGs recordings collected from an epidemiological survey of heart disease in Guangzhou containing 12,315 samples. After training and validation, the AUC of the validation set was 0.86 with sensitivity, specificity of 89.7 and 69.6%, respectively, while the AUC of the testing set was 0.85 with sensitivity, specificity of 90.7 and 67.6%, respectively. The findings from the study proved the existence of inflammation-related changes in cardiac electrophysiological signals by detecting CRP levels.
Chang et al. [105] focused on predicting the biological age of patients from ECG data with the use of a kernel-based CNN deep learning model. Contextual information about the patients, such as age and gender, was also integrated into the network. 71,741 cases ranging from 20 to 80 years old were used. Training data is 32,707, testing is 8295 and validation is 30,469 ECGs. All-cause mortality, cardiovascular-cause mortality, heart failure diabetes mellitus, chronic kidney disease (CKD), acute myocardial infarction (AMI), stroke, coronary artery disease (CAD), atrial fibrillation (AF) and hypertension were examined during the model development. It was found that the ECG-age estimated via DLM provides additional information for CVD incidence; older ECG-age is correlated with not only mortality but also other CVDs.
Findings: It is evident from our study that neural-based approaches have gained a lot of interest from researchers with respect to the quantity of studies done and the quality of results reported in the literature. Neural-based approaches were able to effectively explore and analyze the complex features of ECG signals and produce accurate interpretations in terms of detecting heart defects. It was also found that researchers are now focusing more on deep learning models, most especially different variants of CNN for developing ES/DSS for ECG analysis and interpretation.
7.7. Hybrid Methods
As asserted by statistical studies carried out by Sahin, Tolun [44], the earliest hybrid expert systems employed neuro-fuzzy and rough neural expert systems. Nevertheless, few hybrid expert system approaches have been presented in the literature for ECG interpretation and classification.
Acampora, Lee [42] proposed an ECG-based decision support system to deduce the cardiac condition of patients by hybridizing a Type-2 FML-based fuzzy inference machine with ontology to develop a knowledge-based fuzzy inference system. The system employed ontologies to improve the expressiveness of ECG knowledgebase and Type-2 FML to model type-2 fuzzy systems. Empirical evaluation on 40 subjects revealed that the approach is feasible and can work effectively to infer the cardiac quality of patients. Additionally, when applied to a set of exams students, it was revealed that the diagnostic framework proposed yields good performances in terms of precision and recall. A hybrid framework based on k-NN and a rule-based system were proposed by Tanantong, Nantajeewarawat [52] for false alarm reduction in a continuous cardiac monitoring system using 3D acceleration ECG signal. k-nearest neighbor was employed for constructing the model and rule-based expert system which consists of seven rules were constructed for false alarm detection. An accuracy of 96.7% with reduced false alarm rate was recorded based on validation on two datasets collected from the MIT-BIH arrhythmia database and 10 subjects conducting daily living activities (DLAs).
Recent works have focused on hybrid deep learning approaches. Chauhan, Vig [81] presented a novel two-staged approach that combines a deep learning model with a supervised machine learning approach for anomaly detection and classification in ECG signals. In their work, LSTM, a recurrent deep neural network, was used for initial anomaly detection. In the first stage, LSTM was trained on large normal ECG patterns to identify the anomaly using prediction error. The error output was used in the second stage to predict the actual anomaly class in the pattern using Multi-Layer Perceptron (MLP), SVM and Logistic Regression. Seven types of anomalies were investigated including Premature Ventricular Contraction (PVC), Atrial Premature Contraction (APC), pacing Beat (PB), Ventricular Bigeminy (VB), Ventricular Couplets (VCs), Ventricular Tachycardia (VT) and Right Bundle Branch Block (RBBB). Experimentation on MIT-BIH Arrhythmia dataset indicates that the proposed approach gave a promising result with the highest accuracy recorded by SVM (83.3%). This result indicates that the error vectors represented by their summary features carry useful predictive information about the actual ECG anomaly type. To build a deep learning model for rapid and effective detection of left ventricular hypertrophy (LVH) using 12-lead ECG, Zhao et al. [104] combined CNN with LSTM. The experiment was performed with the model on the echocardiogram and ECG of 1863 patients obtained within 1 week of hospital admission. The CNN-LSTM model achieved AUC 66%, sensitivity 72% and specificity 60% for male patients compared to that of female patients with AUC 59%, sensitivity 50% and specificity 71%.
Findings: Although few studies have considered hybrid approaches for ECG interpretation in the last decade, they have been found to perform better than singular approaches as indicated by the performance results reported in the considered studies. Hybrid approaches capitalize on the strength of the combined models to reach a better and optimized performance level. The majority of the hybrid approaches hybridized other methods with deep learning model as the most viable method for complex ECG signal interpretation. Hybrid approaches have also been found as useful methods in real-life implementation of ES applications for ECG interpretation and diagnosis.
7.8. Big Data-Based Methods
Current studies are focusing on the direction of designing a cloud-based big data framework for automatic and real-time interpretation of aggregated heterogenous ECG signals from diverse sources. Big data analytics are employed to provide the processing capabilities to handle this large volume of data. Akhtar, Lee [88] presented state-of-the-art big data tools for dealing with multimodal data sources in the Intelligent Medical Platform (IMP) including ECG data. The IMP support data reader was used to provide a continuous real-time response for data analysis and visualization of multimodal data extracted from the nonvolatile storage based on queries from Apache Hive. To evaluate the performance of the IMP data acquisition and persistence platform, stress testing based on ECG signals was carried out with 500 data sources, as the number of devices increased incrementally several times. The results showed that the implementation, even with an increased number of devices, has been able to scale successfully in dealing with health data without losing performance effectiveness as revealed by stable rate of query performance as the number of data sources and packets increase. Similarly, Subasi, Bandic [90] proposed a cloud-based framework for fast real-time analysis of heterogenous ECG and electroencephalogram (EEG) data streamed from smart biomedical sensors and smartphones. The framework was designed by combining adaptive signal acquisition, segmentation and denoising to optimize the signal transmission rate. Feature extraction was carried out using AR Burg model. Assessment of ECG and EEG signals was achieved by utilizing various machine learning algorithms. With this framework, the total computational power gained per class for the considered ECG and EEG signals are twice and four times better, respectively, than the classical approaches.
Findings: Recent developments in telemedicine and cloud computing have guided researchers’ focus on the application of big data analytics to cloud-based ECG data analysis and interpretation. From our study, it is found that researchers are now creating tools and frameworks that would allow real-time processing of multimodal, heterogenous and dynamic cloud-based big ECG data gathered from smart IoT devices and systems for automatic remote interpretation. Although the field is still developing, evidence from available research indicated the scalability and robustness of the big data analytics method.
8. Challenges and Open Research Issues
In the last decade, there has been a lot of significant progress in the literature and industry towards the development of a robust ES and DSS for the interpretation and diagnosis of ECG traces. However, there are still some challenges and open research areas that need to be explored to improve the state-of-the-art approaches. In this section, the identified challenges and open research areas that need concentration are highlighted based on the following categories:
- i.
- ECG leads, Privacy-preservation and Mobile App for ECG Interpretation: At the acquisition step stands the mobile ECG App for collecting and preprocessing ECG traces directly from patients. The major challenge faced by this app is their inability to acquire the full ECG data obtainable with 12-leads. The majority of the mobile apps in the market and the ones proposed in the literature are based on 1–6 leads which could not capture the complete electrophysiological events that occur in the heart. The limitation has affected the quality of interpretation and diagnosis made by ES systems that use such mobile apps. Novel approaches are needed to build mobile apps with the capability to acquire ECG data using 12-leads. In addition, what combination of ECG leads could achieve better performance remains unexplored. Another major challenge is the security of the patient health data captured by the ECG mobile app. With the known sensitivity of the ECG data of patients and their intended privacy, the majority of the ECG apps do not consider securing the sensitive data from unauthorized access as it traverses the network. As an open research direction, lightweight mobile-compliant encryption and steganography techniques are needed to ensure the security and privacy of the patients’ data. Lastly, with the proliferation of mobile apps for the interpretation of ECG in the market, the majority of them are not validated. Effort is needed from the research community to carry out empirical validation of those apps in order to ascertain their capabilities and reliability as well as proffer recommendations for their adoption.
- ii.
- ECG Signal Preprocessing and Feature Extraction for ECG interpretation: Feature extraction is a major step in building ES or DSS for ECG interpretation that identifies salient characteristics from the ECG signals recorded for classification and interpretation. Due to the nonlinearity of the ECG signals, researchers in this area face some challenges in extracting characteristic features from the ECG. A major challenge in dealing with ECG is the existence of a lot of noise in the signal. Although different approaches have been proposed to reduce the effect of the existing noise within the ECG signals in the final interpretation, effective and applicable noise removal techniques are still required to clean the raw ECG signal before extraction. This is important to critically reduce, if not completely remove the classification error of the diagnostic ES built into the ECG signals. Another open research area that needs more concentration and focus is error detection and correction from the ECG signals. As the recorded signals traverse the network, there is the possibility that the signal gets distorted or modified due to noise or transmission error. Therefore, the signal received by the feature extraction module might be dissimilar to the recorded ECG signal. Therefore, a robust error detection and correction technique such as hash function, checksum and cyclic redundancy check techniques can be introduced to further preprocess the signal before actual extraction. High dimensionality of the extracted features is another major problem encountered in building robust ES for ECG interpretation and diagnosis. It is a known fact that high data dimensionality affects the accuracy, speed of classification and prediction algorithms. Majority of previous studies did not consider feature selection as a means to reduce the dimensionality of the extracted ECG features. Therefore, feature selection approaches such as filter, wrapper, embedded and hybrid methods can be applied to ECG extracted features to reduce the high dimension and, in turn, improve the efficiency and accuracy of the diagnostic ES for ECG interpretation.
- iii.
- ECG Interpretation and Diagnostic Models: Various approaches such as Knowledge-based, fuzzy-based, machine learning (majorly supervised), neural networks, ensemble and hybrid approaches have been developed in the last decade to interpret the ECG traces and diagnose various abnormalities. Nevertheless, there is still room for improvement and extension of the current state-of-the-art approaches. Due to the complex structure of the ECG traces, especially the 12-led ECG, previously applied approaches have shown some limitations in correctly interpreting the ECG data and diagnosing multiple abnormalities. More studies are needed, especially in the application of deep learning and hybrid deep learning techniques to correctly interpret the complex 12-lead ECG data and diagnose more abnormalities. Moreover, the number of samples/participants used for testing the developed diagnostic models in the existing studies is too small to generalize their effectiveness. More extensive testing methods are required to be carried out by new studies in ES development for ECG interpretation to confirm the reliability of the developed approaches in diagnosing heart abnormalities from ECG recordings. Another important challenge encountered in building classification models for ES in ECG interpretation is the class imbalance of the training dataset. Majority of the models in the existing studies used MIT-BIH Arrhythmia database for training which contains more percentage of normal than abnormal ECG. This class imbalance has been shown to cause overfitting. Although few studies tried to tackle this problem by applying ensemble methods, nevertheless, new studies in this area should consider deploying different techniques for class imbalance correction such as oversampling and undersampling to prevent classification overfitting, which greatly affects the accuracy of the developed ES or DSS for ECG diagnosis. Another potential research area in this regard is the incorporation of other contextual information such as Body Mass Index (BMI), blood pressure, age, gender and other similar parameters into ECG traces. This information could enhance the capability of the diagnostic models within the ES to accurately diagnose heart abnormalities.
- iv.
- ES/DSS Development: The ES/DSS is an application that provides real-time interpretation and diagnosis of abnormalities from the ECG recording of patients based on the underlying classification models. It has witnessed a series of developments in the last decade. However, majority of the developed systems are based on static knowledge. The ES/DSS applications for ECG interpretation and diagnosis can be improved upon in new studies by introducing adaptive approaches that update ECG knowledgebase to provide a more precise diagnosis. This can be achieved by carrying out system validation on independent datasets for generalizability and new patterns can be included in the knowledgebase of ES system. Moreover, more studies should consider novel techniques for the fusion of ECG and other human biometrics for accurate identification and authorization of patients within the DSS system for ECG management.
- v.
- Deep learning and related challenges: Although existing studies on ECG interpretation and diagnoses have focused more on the application of traditional machine learning approaches, recent advancement in automated feature extraction of ECG characteristics using deep learning methods has attracted a great deal of attention in the research community. Nevertheless, the predictive accuracy of these deep learning models still needs to be improved to be on par with the traditional machine learning approaches. Future studies can consider hyperparameter optimization techniques to improve the predictive performance of deep learning models for ECG interpretation. There is a need to develop a lightweight deep learning model that is clinically viable and can be deployed on mobile applications for ease of use. Model generalization problem with patients of different races is also another research issue to be considered in future studies. Although this problem is not only limited to deep learning models, however, the capability to learn from large number of clinical databases can be of significant benefit to address this problem. In addition, adversarial samples can lead to misbehaviors of deep learning models. It is crucial to test the model’s robustness and protection against adversarial attacks.
- vi.
- Research Trends: During the course of reviewing the state-of-the-art studies, we observed that traditional supervised learning methods and neural-based methods are dominant for ECG interpretation and diagnosis. On the other hand, unsupervised approaches have witnessed very limited applications for ECG interpretation. Furthermore, with the robustness of deep learning methods and ability to automatically extract salient ECG features, neural-based methods are gaining more attention from researchers in recent times. Therefore, future studies can investigate the development of effective and efficient deep learning models that are useful for clinical diagnoses.
9. Conclusions
An ECG is one of the most widely used recordings in clinical medicine, and several advancements in ECG tracing for diagnosing different diseases have been made over the past few years. The use of ECG-recorded data for disease diagnosis has recently attracted large attention. Even though ECG signals are widely recorded in hospitals, they are also used in epidemiological studies, as well as in large clinical trials. ES and DSS solutions have been developed to aid in the effective diagnosis of arrhythmias and other forms of abnormalities using ECG tracings. This paper presents an extensive review of studies that deal with the development of ES and DSS for ECG interpretation and diagnosis. Ninety-six (96) articles were reviewed, which spanned over a decade from 2010 to 2022 through a careful selection procedure guided by the PRISMA model. During the review, we proposed a taxonomy of the features and methods to categorize the existing studies on ES/DSS for ECG interpretation and diagnosis. Specifically, we identified fiducial, non-fiducial and hybrid approaches as the three major categories of the features that were considered in the reviewed studies. Furthermore, we categorized the existing methods into knowledge-based, fuzzy-based, supervised machine learning, unsupervised machine learning, ensembled-based, neural-based, hybrid and big data-based methods. Summarily, we observed that machine learning-based methods for ECG interpretation started gaining huge attention from 2016 with supervised, ensemble and neural-based methods being consistently applied in the literature. The trends also revealed that traditional supervised learning methods and neural-based methods are dominant for ECG interpretation and diagnosis. On the other hand, unsupervised approaches have witnessed very limited applications for ECG interpretation. Moreover, with the superior performance of deep learning methods and the ability to automatically extract salient ECG features, neural-based methods are gaining more attention from researchers in recent times. Furthermore, big data-based methods are recently used and discussed by researchers. This recent trend can be attributed to the need for processing a large volume of ECG signals. This method is also useful for handling the complexity of processing ECG signals. This review further summarized the challenges and open research issues that need to be addressed in future research to develop efficient and effective ES/DSS solutions for ECG interpretation and diagnosis.
Author Contributions
Conceptualization, K.S.A., H.A.M., L.A.G. and H.C.; methodology, K.S.A., H.A.M., J.A.O., N.F. and L.A.G.; software, K.S.A., A.A., E.I. and Y.Y.F.; validation, A.A.O. and L.A.O.; formal analysis, K.S.A., N.F. and J.A.O.; investigation, I.A.S., M.N. and A.Y.G.; resources, K.S.A., N.F., L.A.G. and H.C.; data curation, H.A.M., I.A.S. and A.Y.G.; writing—original draft preparation, K.S.A., H.A.M., E.I., Y.Y.F. and A.A.; writing—review and editing, A.A.O., H.C., J.A.O., N.F. and L.A.O.; visualization, K.S.A. and H.A.M.; supervision, K.S.A., A.A., H.C. and N.F.; project administration, N.F.; funding acquisition, L.A.G. All authors have read and agreed to the published version of the manuscript.
Funding
This research was funded by the Princess Nourah bint Abdulrahman University Researchers Supporting Project, number PNURSP2022R178, Princess Nourah bint Abdulrahman University, Riyadh, Saudi Arabia.
Institutional Review Board Statement
Not applicable.
Informed Consent Statement
Not applicable.
Data Availability Statement
Not applicable.
Conflicts of Interest
The authors declare no conflict of interest.
Abbreviations
| Abbreviation/Acronym | Definition |
| AF | Atrial Fibrillation |
| AMI | Acute Myocardial Infarction |
| ANN | Artificial Neural Network |
| APC | Atrial Premature Contraction |
| AUC | Area Under the ROC Curve |
| BAN | Body Area Network |
| BESys | Back-End System |
| BSPM | Body Surface Potential Map |
| CAD | Coronary Artery Disease |
| CEEMDAN | Complete Ensemble Empirical Mode Decomposition with Adaptive Noise |
| CHD | Cleveland Heart Disease dataset |
| CKD | Chronic Kidney Disease |
| CNN | Convolutional Neural Network |
| CRP | C-Reactive Protein |
| CVD | Cardio-Vascular Diseases |
| CWT | Continuous Wavelength Transform |
| DCT | Discrete Cosine Transform |
| DDA | Differential Diagnosis Algorithm |
| DENLMS | Delayed Error Normalized Least Mean Square algorithm |
| DLAs | Daily Living Activities |
| DSS | Decision Support System |
| DWT | Discrete Wavelet Transform |
| ECG | Electrocardiogram |
| EEG | Electroencephalogram |
| ELM | Extreme Learning Machine |
| EMD | Empirical Mode Decomposition |
| EMR | Electronic Medical Records |
| ES | Expert System |
| FAWT | Flexible Analytic Wavelet Transform |
| FLD | Fishers Linear Discriminant |
| GRNN | General Regression Neural Network |
| GRU | Gated Recurrent Unit |
| HDSS | Health Decision Support System |
| HRR | Heart Rate Recovery |
| HRV | Heart Rate Variability |
| k-NN | k-Nearest Neighbor |
| LDA | Linear Discriminant Analysis |
| LEE | Log Energy Entropy |
| LSTM | Long Short-Term Memory |
| LV | Left Ventricle |
| LVEF | Left Ventricular Ejection Fraction |
| LVH | Left Ventricular Hypertrophy |
| MP | Multilayer Perceptron |
| MSE | Mean Square Error |
| MULTISAB | MULtivariate TIme Series Analysis in Biomedicine |
| NCD | Non-Communicable Diseases |
| NN | Neural Network |
| PB | Pacing Beat |
| PCA | Principal Component Analysis |
| PCANet | Principal Component Analysis Network |
| PNN | Probabilistic Neural Network |
| PRISMA | Preferred Reporting Items for Systematic reviews and Meta-Analyses |
| PVC | Premature Ventricular Contraction |
| RBBB | Right Bundle Branch Block |
| RBFNN | Radial Basis Function Neural Network |
| RF | Random Forest |
| RLS | Recursive Least Squares |
| RNN | Recurrent Neural Network |
| RRC | Remote Radio-Consultation |
| RV | Right Ventricle |
| RVEF | Right Ventricular Ejection Fraction |
| SDSS | Specialist’s Decision Support System |
| SNR | Signal-to-Noise Ratio |
| SR | Sequential Recursive |
| SVD | Singular Value Decomposition |
| SVM | Support Vector Machine |
| VAD | Ventricular Assist Device |
| VB | Ventricular Bigeminy |
| VCs | Ventricular Couplets |
| VT | Ventricular Tachycardia |
| WPE | Wavelet Packet Entropy |
References
- He, B.; Cohen, R.J. Body surface Laplacian ECG mapping. IEEE Trans. Biomed. Eng. 1992, 39, 1179–1191. [Google Scholar] [CrossRef]
- Yakut, O.; Solak, S.; Bolat, E.D. Implementation of a web-based wireless ECG measuring and recording system. In Proceedings of the 17th International Conference on Medical Physics and Medical Sciences, Istanbul, Turkey, 26–27 October 2015. [Google Scholar]
- Zarei, A.; Asl, B.M. Automatic classification of apnea and normal subjects using new features extracted from HRV and ECG-derived respiration signals. Biomed. Signal Process. Control 2020, 59, 101927. [Google Scholar] [CrossRef]
- Thai, D.T.; Minh, Q.T.; Phung, P.H. Toward an IoT-based expert system for heart disease diagnosis. In Proceedings of the 28th Modern Artificial Intelligence and Cognitive Science Conference 2017, Fort Wayne, IN, USA, 28–29 April 2017; CEUR Workshop Proceedings: Aachen, Germany, 2017. [Google Scholar]
- Zaorálek, L. Classification of Arrhythmia Using Machine Learning Techniques; Springer: Manhattan, NY, USA, 2018. [Google Scholar]
- Goshvarpour, A.; Goshvarpour, A. Human identification using information theory-based indices of ECG characteristic points. Expert Syst. Appl. 2019, 127, 25–34. [Google Scholar] [CrossRef]
- Rautaharju, P.; Blackburn, H. Relationship of blood pressure and ECG amplitudes and spatial vectors in healthy subjects. In Federation Proceedings; Federation of American Societies for Experimental Biology: Bethesda, MD, USA, 1960. [Google Scholar]
- Pipberger, H.V.; Simonson, E.; Lopez, E.A., Jr.; Araoye, M.A.; Pipberger, H.A. The electrocardiogram in epidemiologic investigations. A new classification system. Circulation 1982, 65, 1456–1464. [Google Scholar] [CrossRef]
- Benharref, A.; Serhani, M.A.; Mizouni, R. Smart data synchronization in m-Health monitoring applications. In Proceedings of the 2014 IEEE 16th International Conference on e-Health Networking, Applications and Services (Healthcom), Natal, Brazil, 15–18 October 2014; IEEE: Manhattan, NY, USA, 2014. [Google Scholar]
- Yin, H.; Jha, N.K. A health decision support system for disease diagnosis based on wearable medical sensors and machine learning ensembles. IEEE Trans. Multi-Scale Comput. Syst. 2017, 3, 228–241. [Google Scholar] [CrossRef]
- Vanathi, R.; Khadir, A.S.A. A robust architectural framework for big data stream computing in personal healthcare real time analytics. In Proceedings of the 2017 World Congress on Computing and Communication Technologies (WCCCT), Tiruchirappalli, India, 2–4 February 2017; IEEE: Manhattan, NY, USA, 2017. [Google Scholar]
- Mendis, S.; Thygesen, K.; Kuulasmaa, K.; Giampaoli, S.; Mähönen, M.; Ngu Blackett, K.; Lisheng, L.; Writing Group on behalf of the Participating Experts of the WHO Consultation for Revision of WHO Definition of Myocardial Infarction. World Health Organization definition of myocardial infarction: 2008–09 revision. Int. J. Epidemiol. 2011, 40, 139–146. [Google Scholar] [CrossRef]
- Laslett, L.J.; Alagona, P.; Clark, B.A.; Drozda, J.P.; Saldivar, F.; Wilson, S.R.; Poe, C.; Hart, M. The worldwide environment of cardiovascular disease: Prevalence, diagnosis, therapy, and policy issues: A report from the American College of Cardiology. J. Am. Coll. Cardiol. 2012, 60, S1–S49. [Google Scholar] [CrossRef]
- Wang, L.; Sun, W.; Chen, Y.; Li, P.; Zhao, L. Multimode Data Fusion Based Remote Healthcare Framework. In Proceedings of the 2018 International Conference on Big Data Engineering and Technology, Chengdu, China, 25–27 August 2018; Association for Computing Machinery: New York, NY, USA, 2018. [Google Scholar]
- WHO. Cardiovascular Disease. Available online: http://www.who.int/news-room/fact-sheets/detail/cardiovascular-diseases-(cvds) (accessed on 28 October 2019).
- Gahlot, S.; Reddy, S.; Kumar, D. Review of smart health monitoring approaches with survey analysis and proposed framework. IEEE Internet Things J. 2018, 6, 2116–2127. [Google Scholar] [CrossRef]
- Yang, W.; Si, Y.; Wang, D.; Guo, B. Automatic recognition of arrhythmia based on principal component analysis network and linear support vector machine. Comput. Biol. Med. 2018, 101, 22–32. [Google Scholar] [CrossRef]
- Venkatesan, C.; Karthigaikumar, P.; Paul, A.; Satheeskumaran, S.; Kumar, R. ECG signal preprocessing and SVM classifier-based abnormality detection in remote healthcare applications. IEEE Access 2018, 6, 9767–9773. [Google Scholar] [CrossRef]
- Ford, F.N. Decision support systems and expert systems: A comparison. Inf. Manag. 1985, 8, 21–26. [Google Scholar] [CrossRef]
- Brucal, S.; Clamor, G.; Pasiliao, L.; Soriano, J.; Varilla, L. Portable electrocardiogram device using Android smartphone. In Proceedings of the 2016 38th Annual International Conference of the IEEE Engineering in Medicine and Biology Society (EMBC), Orlando, FL, USA, 16–20 August 2016; IEEE: Manhattan, NY, USA, 2016; pp. 509–512. [Google Scholar]
- Li, K.H.C.; White, F.A.; Tipoe, T.; Liu, T.; Wong, M.C.; Jesuthasan, A.; Baranchuk, A.; Tse, G.; Yan, B.P. The current state of mobile phone apps for monitoring heart rate, heart rate variability, and atrial fibrillation: Narrative review. JMIR Mhealth Uhealth 2019, 7, e11606. [Google Scholar] [CrossRef]
- Rong, G.; Mendez, A.; Assi, E.B.; Zhao, B.; Sawan, M. Artificial Intelligence in Healthcare: Review and Prediction Case Studies. Engineering 2020, 6, 291–301. [Google Scholar] [CrossRef]
- PRISMA. Transparent Reporting of Systematic Reviews and Meta-Analyses. Available online: http://www.prisma-statement.org/ (accessed on 2 January 2020).
- Stojmenski, A.; Gusev, M.; Chorbev, I. A mobile application for ECG detection and feature extraction. In Proceedings of the 5th International Conference on Applied Internet and Information Technologies, Bitola, Macedonia, 3–4 June 2016. [Google Scholar]
- Amour, N.; Hersi, A.; Alajlan, N.; Bazi, Y.; AlHichri, H. Implementation of a mobile health system for monitoring ECG signals. In Proceedings of the ASE BigData/SocialInformatics/PASSAT/BioMedCom 2014 Conference, Cambridge, MA, USA, 14–16 December 2014; Harvard University: Cambridge, MA, USA, 2015. [Google Scholar]
- Domazet, E.; Gusev, M.; Antovski, L. Design specification of an ECG mobile application. In Proceedings of the 2017 25th Telecommunication Forum (TELFOR), Belgrade, Serbia, 21–22 November 2017; IEEE: Manhattan, NY, USA, 2017. [Google Scholar]
- Bellos, C.; Papadopoulos, A.; Rosso, R.; Fotiadis, D.I. Heterogeneous data fusion and intelligent techniques embedded in a mobile application for real-time chronic disease management. In Proceedings of the 2011 Annual International Conference of the IEEE Engineering in Medicine and Biology Society, Boston, MA, USA, 30 August–3 September 2011; IEEE: Manhattan, NY, USA, 2011. [Google Scholar]
- Minutolo, A.; Sannino, G.; Esposito, M.; De Pietro, G. A rule-based mHealth system for cardiac monitoring. In Proceedings of the 2010 IEEE EMBS Conference on Biomedical Engineering and Sciences (IECBES), Kuala Lumpur, Malaysia, 30 November–2 December 2010; IEEE: Manhattan, NY, USA, 2010. [Google Scholar]
- Sram, N. An Ontology model-based ECG diagnostic solution. In Proceedings of the 2012 IEEE 13th International Symposium on Computational Intelligence and Informatics (CINTI), Budapest, Hungary, 20–22 November 2012; IEEE: Manhattan, NY, USA, 2012. [Google Scholar]
- Bellos, C.C.; Papadopoulos, A.; Rosso, R.; Fotiadis, D.I. Extraction and Analysis of features acquired by wearable sensors network. In Proceedings of the 10th IEEE International Conference on Information Technology and Applications in Biomedicine, Corfu, Greece, 3–5 November 2010; IEEE: Manhattan, NY, USA, 2010. [Google Scholar]
- Bond, R.R.; Finlay, D.D.; Nugent, C.D.; Moore, G. EcgRuleML: A rule-based Markup Language for describing diagnostic ECG criteria. In Proceedings of the 2010 Computing in Cardiology, Belfast, UK, 26–29 September 2010; IEEE: Manhattan, NY, USA, 2010. [Google Scholar]
- Camara, C.; Peris-Lopez, P.; Gonzalez-Manzano, L.; Tapiador, J. Real-time electrocardiogram streams for continuous authentication. Appl. Soft Comput. 2018, 68, 784–794. [Google Scholar] [CrossRef]
- Abdalla, F.Y.; Wu, L.; Ullah, H.; Ren, G.; Noor, A.; Zhao, Y. ECG arrhythmia classification using artificial intelligence and nonlinear and nonstationary decomposition. Signal Image Video Process. 2019, 13, 1283–1291. [Google Scholar] [CrossRef]
- Alickovic, E.; Subasi, A. Medical decision support system for diagnosis of heart arrhythmia using DWT and random forests classifier. J. Med. Syst. 2016, 40, 108. [Google Scholar] [CrossRef]
- Sadrawi, M.; Lin, C.-H.; Lin, Y.-T.; Hsieh, Y.; Kuo, C.-C.; Chien, J.C.; Haraikawa, K.; Abbod, M.F.; Shieh, J.-S. Arrhythmia evaluation in wearable ECG devices. Sensors 2017, 17, 2445. [Google Scholar] [CrossRef]
- Catley, C.; Smith, K.; McGregor, C.; James, A.; Eklund, J.M. A framework to model and translate clinical rules to support complex real-time analysis of physiological and clinical data. In Proceedings of the 1st ACM International Health Informatics Symposium, Arlington, VA, USA, 11–12 November 2010; Association for Computing Machinery: New York, NY, USA, 2010. [Google Scholar]
- Mahmoodabadi, S.Z.; Ahmadian, A.; Abolhasani, M.; Babyn, P.; Alirezaie, J. A fast expert system for electrocardiogram arrhythmia detection. Expert Syst. 2010, 27, 180–200. [Google Scholar] [CrossRef]
- Karvounis, E.C.; Katertsidis, N.S.; Exarchos, T.P.; Fotiadis, D.I. An intelligent Decision Support System for the treatment of patients receiving Ventricular Assist Device (VAD) support. In Proceedings of the 2011 Annual International Conference of the IEEE Engineering in Medicine and Biology Society, Boston, MA, USA, 30 August–3 September 2011; IEEE: Manhattan, NY, USA, 2011. [Google Scholar]
- Kopiec, D.; Martyna, J. A hybrid approach for ECG classification based on particle swarm optimization and support vector machine. In Proceedings of the International Conference on Hybrid Artificial Intelligence Systems, Wroclaw, Poland, 23–25 May 2011; Springer: Berlin/Heidelberg, Germany, 2011. [Google Scholar]
- Abdullah, A.A.; Zakaria, Z.; Mohamad, N.F. Design and development of fuzzy expert system for diagnosis of hypertension. In Proceedings of the 2011 Second International Conference on Intelligent Systems, Modelling and Simulation, Phnom Penh, Cambodia, 25–27 January 2011; IEEE: Manhattan, NY, USA, 2011. [Google Scholar]
- de Oliveira, L.S.; Andreão, R.V.; Sarcinelli-Filho, M. Premature ventricular beat classification using a dynamic Bayesian network. In Proceedings of the 2011 Annual International Conference of the IEEE Engineering in Medicine and Biology Society, Boston, MA, USA, 30 August–3 September 2011; IEEE: Manhattan, NY, USA, 2011. [Google Scholar]
- Acampora, G.; Lee, C.-S.; Vitiello, A.; Wang, M.-H. Evaluating cardiac health through semantic soft computing techniques. Soft Comput. 2012, 16, 1165–1181. [Google Scholar] [CrossRef]
- Cinaglia, P.; Tradigo, G.; Veltri, P. A system for acquiring and management of ECG signals by using mobile devices: A support for first intervention in heart attacks. In Proceedings of the ACM Conference on Bioinformatics, Computational Biology and Biomedicine, Orlando, FL, USA, 7–10 October 2012; Association for Computing Machinery: New York, NY, USA, 2012. [Google Scholar]
- Sahin, S.; Tolun, M.R.; Hassanpour, R. Hybrid expert systems: A survey of current approaches and applications. Expert Syst. Appl. 2012, 39, 4609–4617. [Google Scholar] [CrossRef]
- Paliwal, G.; Kiwelekar, A.W. A comparison of mobile patient monitoring systems. In Proceedings of the International Conference on Health Information Science, London, UK, 26–27 March 2013; Springer: Berlin/Heidelberg, Germany, 2013. [Google Scholar]
- Belle, A.; Kon, M.A.; Najarian, K. Biomedical informatics for computer-aided decision support systems: A survey. Sci. World J. 2013, 2013, 769639. [Google Scholar] [CrossRef]
- Lin, D.; Labeau, F.; Mohapatra, S. Decision support system for constantly monitoring patients in a comorbid condition. In Proceedings of the 2013 IEEE International Conference on Healthcare Informatics, Philadelphia, PA, USA, 9–11 September 2013. [Google Scholar]
- Prerana, N.G.; Cheeran, A.; Sharma, N.G. Android application for ambulant ecg monitoring. Int. J. Adv. Res. Comput. Commun. Eng. 2014, 3, 6465–6468. [Google Scholar]
- Lin, D.; Labeau, F. Monitoring Patients in a Comorbid Condition with the Aid of Computerized Decision Support System. In Concepts and Trends in Healthcare Information Systems; Springer: Cham, Switzerland, 2014; pp. 79–101. [Google Scholar]
- Martínez-Pérez, B.; de la Torre-Díez, I.; López-Coronado, M.; Sainz-De-Abajo, B.; Robles, M.; García-Gómez, J.M. Mobile clinical decision support systems and applications: A literature and commercial review. J. Med. Syst. 2014, 38, 4. [Google Scholar] [CrossRef]
- Sani, A.S.; Islam, A.M.; Mahrin, M.N.r.; Al-Mamoon, I.; Baharun, S.; Komaki, S.; Imai, M. A framework for remote monitoring of early heart attack diagnosis system for ambulatory patient. In Proceedings of the 2014 IEEE Conference on Biomedical Engineering and Sciences (IECBES), Kuala Lumpur, Malaysia, 8–10 December 2014; IEEE: Manhattan, NY, USA, 2014. [Google Scholar]
- Tanantong, T.; Nantajeewarawat, E.; Thiemjarus, S. False alarm reduction in continuous cardiac monitoring using 3D acceleration signals. In Proceedings of the 2014 International Computer Science and Engineering Conference (ICSEC), Khon Kaen, Thailand, 30 July–1 August 2014; IEEE: Manhattan, NY, USA, 2014. [Google Scholar]
- Thomas, M.; Das, M.K.; Ari, S. Classification of cardiac arrhythmias based on dual tree complex wavelet transform. In Proceedings of the 2014 International Conference on Communication and Signal Processing, Melmaruvathur, India, 3–5 April 2014; IEEE: Manhattan, NY, USA, 2014. [Google Scholar]
- Sterling, M.; Huang, D.T.; Ghoraani, B. Developing a new computer-aided clinical decision support system for prediction of successful postcardioversion patients with persistent atrial fibrillation. Comput. Math. Methods Med. 2015, 2015, 527815. [Google Scholar] [CrossRef]
- Alshraideh, H.; Otoom, M.; Al-Araida, A.; Bawaneh, H.; Bravo, J. A web based cardiovascular disease detection system. J. Med. Syst. 2015, 39, 122. [Google Scholar] [CrossRef]
- Prakash, P. Decision support system in heart disease diagnosis by case based recommendation. Int. J. Sci. Technol. Res. 2015, 4, 51–55. [Google Scholar]
- Cloughley, R.G.; Bond, R.R.; Finlay, D.D.; Guldenring, D.; McLaughlin, J. An interactive clinician-friendly query builder for decision support during ECG interpretation. In Proceedings of the 2016 Computing in Cardiology Conference (CinC), Vancouver, BC, Canada, 11–14 September 2016. [Google Scholar]
- Desai, U.; Martis, R.J.; Gurudas Nayak, C.; Seshikala, G.; Sarika, K.; Shetty, K.R. Decision support system for arrhythmia beats using ECG signals with DCT, DWT and EMD methods: A comparative study. J. Mech. Med. Biol. 2016, 16, 1640012. [Google Scholar] [CrossRef]
- Li, P.; Wang, Y.; He, J.; Wang, L.; Tian, Y.; Zhou, T.-S.; Li, T.; Li, J.-S. High-performance personalized heartbeat classification model for long-term ECG signal. IEEE Trans. Biomed. Eng. 2016, 64, 78–86. [Google Scholar]
- Ripoll, V.J.R.; Wojdel, A.; Romero, E.; Ramos, P.; Brugada, J. ECG assessment based on neural networks with pretraining. Appl. Soft Comput. 2016, 49, 399–406. [Google Scholar] [CrossRef]
- Jeyalakshmi, M.; Robin, C. Fuzzy based Expert system for sleep apnea diagnosis. Int. J. Eng. Trends Technol. 2016, 35, 555–558. [Google Scholar]
- Kotevski, A.; Koceska, N.; Koceski, S. E-health monitoring system. In Proceedings of the 2016 IEEE International Conference on Emerging Technologies and Innovative Business Practices for the Transformation of Societies (EmergiTech), Balaclava, Mauritius, 3–6 August 2016; IEEE: Manhattan, NY, USA, 2016. [Google Scholar]
- Baheti, M. Study of need and framework of expert systems for medical diagnosis. IOSR J. Comput. Eng. 2016, 18, 45–48. [Google Scholar]
- Hassan, A.R.; Bhuiyan, M.I.H. A decision support system for automatic sleep staging from EEG signals using tunable Q-factor wavelet transform and spectral features. J. Neurosci. Methods 2016, 271, 107–118. [Google Scholar] [CrossRef]
- Hejazi, M.; Al-Haddad, S.A.R.; Singh, Y.P.; Hashim, S.J.; Aziz, A.F.A. ECG biometric authentication based on non-fiducial approach using kernel methods. Digit. Signal Process. 2016, 52, 72–86. [Google Scholar] [CrossRef]
- Gharehbaghi, A.; Lindén, M.; Babic, A. A decision support system for cardiac disease diagnosis based on machine learning methods. Stud. Health. Technol. Inform. 2017, 235, 43–47. [Google Scholar]
- Desai, U. Automated detection of cardiac health condition using linear techniques. In Proceedings of the 2017 2nd IEEE International Conference on Recent Trends in Electronics, Information & Communication Technology (RTEICT), Bangalore, India, 19–20 May 2017; IEEE: Manhattan, NY, USA, 2017. [Google Scholar]
- Hassan, A.R.; Haque, M.A. An expert system for automated identification of obstructive sleep apnea from single-lead ECG using random under sampling boosting. Neurocomputing 2017, 235, 122–130. [Google Scholar] [CrossRef]
- Zhang, C.; Wang, G.; Zhao, J.; Gao, P.; Lin, J.; Yang, H. Patient-specific ECG classification based on recurrent neural networks and clustering technique. In Proceedings of the 2017 13th IASTED International Conference on Biomedical Engineering (BioMed), Innsbruck, Austria, 20–21 February 2017; IEEE: Manhattan, NY, USA, 2017. [Google Scholar]
- Hossain, A.; Mirza, F.; Naeem, M.A.; Gutierrez, J. A crowd sourced framework for neighbour assisted medical emergency system. In Proceedings of the 2017 27th International Telecommunication Networks and Applications Conference (ITNAC), Melbourne, VIC, Australia, 22–24 November 2017; IEEE: Manhattan, NY, USA, 2017. [Google Scholar]
- Cairns, A.W.; Bond, R.R.; Finlay, D.D.; Guldenring, D.; Badilini, F.; Libretti, G.; Peace, A.J.; Leslie, S.J. A decision support system and rule-based algorithm to augment the human interpretation of the 12-lead electrocardiogram. J. Electrocardiol. 2017, 50, 781–786. [Google Scholar] [CrossRef]
- Krasteva, V.; Jekova, I.; Abächerli, R. Biometric verification by cross-correlation analysis of 12-lead ECG patterns: Ranking of the most reliable peripheral and chest leads. J. Electrocardiol. 2017, 50, 847–854. [Google Scholar] [CrossRef]
- Jung, W.-H.; Lee, S.-G. ECG identification based on non-fiducial feature extraction using window removal method. Appl. Sci. 2017, 7, 1205. [Google Scholar] [CrossRef]
- Hejazi, M.; Al-Haddad, S.; Hashim, S.J.; Aziz, A.F.A.; Singh, Y.P. Non-fiducial based ECG biometric authentication using one-class support vector machine. In Proceedings of the 2017 Signal Processing: Algorithms, Architectures, Arrangements, and Applications (SPA), Poznan, Poland, 20–22 September 2017; IEEE: Manhattan, NY, USA, 2017. [Google Scholar]
- Jangra, P.; Gupta, M. A Design of Real-Time Multilayered Smart Healthcare Monitoring Framework using IoT. In Proceedings of the 2018 International Conference on Intelligent and Advanced System (ICIAS), Kuala Lumpur, Malaysia, 13–14 August 2018; IEEE: Manhattan, NY, USA, 2018. [Google Scholar]
- Pławiak, P. Novel methodology of cardiac health recognition based on ECG signals and evolutionary-neural system. Expert Syst. Appl. 2018, 92, 334–349. [Google Scholar] [CrossRef]
- Kumar, M.; Pachori, R.B.; Acharya, U.R. Automated diagnosis of atrial fibrillation ECG signals using entropy features extracted from flexible analytic wavelet transform. Biocybern. Biomed. Eng. 2018, 38, 564–573. [Google Scholar] [CrossRef]
- Arteaga-Falconi, J.S.; Al Osman, H.; El Saddik, A. ECG and fingerprint bimodal authentication. Sustain. Cities Soc. 2018, 40, 274–283. [Google Scholar] [CrossRef]
- Lee, S.; Jeong, Y.; Park, D.; Yun, B.-J.; Park, K.H. Efficient fiducial point detection of ECG QRS complex based on polygonal approximation. Sensors 2018, 18, 4502. [Google Scholar] [CrossRef]
- Comito, C.; Forestiero, A.; Papuzzo, G. A clinical decision support framework for automatic disease diagnoses. In Proceedings of the 2019 IEEE/ACM International Conference on Advances in Social Networks Analysis and Mining, Vancouver, BC, Canada, 27–30 August 2019; IEEE: Manhattan, NY, USA, 2019. [Google Scholar]
- Chauhan, S.; Vig, L.; Ahmad, S. ECG anomaly class identification using LSTM and error profile modeling. Comput. Biol. Med. 2019, 109, 14–21. [Google Scholar] [CrossRef]
- Jain, P.; Kaur, A. A fuzzy expert system for coronary artery disease diagnosis. In Proceedings of the Third International Conference on Advanced Informatics for Computing Research, Shimla, India, 15–16 June 2019; Association for Computing Machinery: New York, NY, USA, 2019. [Google Scholar]
- Sharma, S.; Madaan, V.; Agrawal, P.; Garg, N.K. Heart disease prediction using fuzzy system. In Proceedings of the International Conference on Advanced Informatics for Computing Research, Shimla, India, 14–15 July 2018; Springer: Singapore, 2018. [Google Scholar]
- Mincholé, A.; Rodriguez, B. Artificial intelligence for the electrocardiogram. Nat. Med. 2019, 25, 22–23. [Google Scholar] [CrossRef]
- Kaleem, A.M.; Kokate, R.D. An efficient adaptive filter for fetal ECG extraction using neural network. J. Intell. Syst. 2019, 28, 589–600. [Google Scholar] [CrossRef]
- Jovic, A.; Kukolja, D.; Friganovic, K.; Jozic, K.; Cifrek, M. MULTISAB: A Web Platform for Analysis of Multivariate Heterogeneous Biomedical Time-series. In Proceedings of the World Congress on Medical Physics and Biomedical Engineering 2018, Prague, Czech Republic, 3–8 June 2018; Springer: Singapore, 2019. [Google Scholar]
- Khatibi, T.; Rabinezhadsadatmahaleh, N. Proposing feature engineering method based on deep learning and K-NNs for ECG beat classification and arrhythmia detection. Australas. Phys. Eng. Sci. Med. 2019, 43, 49–68. [Google Scholar] [CrossRef]
- Akhtar, U.; Lee, J.W.; Bilal, H.S.M.; Ali, T.; Khan, W.A.; Lee, S. The Impact of Big Data in Healthcare Analytics. In Proceedings of the 2020 International Conference on Information Networking (ICOIN), Barcelona, Spain, 7–10 January 2020; IEEE: Manhattan, NY, USA, 2020. [Google Scholar]
- Christo, V.E.; Nehemiah, H.K.; Brighty, J.; Kannan, A. Feature Selection and Instance Selection from Clinical Datasets Using Co-operative Co-evolution and Classification Using Random Forest. IETE J. Res. 2020, 68, 1–14. [Google Scholar] [CrossRef]
- Subasi, A.; Bandic, L.; Qaisar, S.M. Cloud-based health monitoring framework using smart sensors and smartphone. In Innovation in Health Informatics; Elsevier: London, UK, 2020; pp. 217–243. [Google Scholar]
- Parekh, V.; Shah, D.; Shah, M. Fatigue Detection Using Artificial Intelligence Framework. Augment. Hum. Res. 2020, 5, 5. [Google Scholar] [CrossRef]
- Santra, D.; Basu, S.K.; Mandal, J.K.; Goswami, S. Rough set based lattice structure for knowledge representation in medical expert systems: Low back pain management case study. Expert Syst. Appl. 2020, 145, 113084. [Google Scholar] [CrossRef]
- Kar, N.; Sahu, B.; Sabut, S.; Sahoo, S. Effective ECG Beat Classification and Decision Support System Using Dual-Tree Complex Wavelet Transform. In Advances in Intelligent Computing and Communication; Springer: Singapore, 2020; pp. 366–374. [Google Scholar]
- Bhatt, A.; Dubey, S.K.; Bhatt, A.K. Proposed Model/Framework to Avoid Sudden Cardiac Arrest (SCA) and Sudden Cardiac Death (SCD) at Early Stage. In Soft Computing: Theories and Applications; Springer: Singapore, 2020; pp. 683–694. [Google Scholar]
- Murat, F.; Yildirim, O.; Talo, M.; Baloglu, U.B.; Demir, Y.; Acharya, U.R. Application of deep learning techniques for heartbeats detection using ECG signals-analysis and review. Comput. Biol. Med. 2020, 120, 103726. [Google Scholar] [CrossRef]
- Raheja, N.; Manoacha, A.K. A Study of Telecardiology-Based Methods for Detection of Cardiovascular Diseases. In Recent Trends in Image and Signal Processing in Computer Vision; Springer: Singapore, 2020; pp. 165–179. [Google Scholar]
- Maji, U.; Mandal, R.; Bhattacharya, S.; Priya, S. An IoT-Based Remote Health Monitoring System for Smart Healthcare: Cardiac Health Monitoring-Based Approach. In Advancements in Instrumentation and Control in Applied System Applications; IGI Global: Hershey, PA, USA, 2020; pp. 231–254. [Google Scholar]
- Tseng, K.K.; Wang, C.; Xiao, T.; Chen, C.M.; Hassan, M.M.; de Albuquerque, V.H.C. Sliding large kernel of deep learning algorithm for mobile electrocardiogram diagnosis. Comput. Electr. Eng. 2021, 96, 107521. [Google Scholar] [CrossRef]
- Virgeniya, S.C.; Ramaraj, E. A novel deep learning based gated recurrent unit with extreme learning machine for electrocardiogram (ECG) signal recognition. Biomed. Signal Process. Control 2021, 68, 102779. [Google Scholar]
- Zhang, D.; Yang, S.; Yuan, X.; Zhang, P. Interpretable deep learning for automatic diagnosis of 12-lead electrocardiogram. Iscience 2021, 24, 102373. [Google Scholar] [CrossRef]
- Prifti, E.; Fall, A.; Davogustto, G.; Pulini, A.; Denjoy, I.; Funck-Brentano, C.; Khan, Y.; Durand-Salmon, A.; Badilini, F.; Wells, Q.S.; et al. Deep learning analysis of electrocardiogram for risk prediction of drug-induced arrhythmias and diagnosis of long QT syndrome. Eur. Heart J. 2021, 42, 3948–3961. [Google Scholar] [CrossRef]
- Cornely, A.K.; Carrillo, A.; Mirsky, G.M. Reduced-lead electrocardiogram classification using wavelet analysis and deep learning. In Proceedings of the 2021 Computing in Cardiology (CinC), Brno, Czech Republic, 13–15 September 2021; IEEE: Manhattan, NY, USA, 2021; Volume 48, pp. 1–4. [Google Scholar]
- Jiang, J.; Deng, H.; Liao, H.; Fang, X.; Zhan, X.; Wu, S.; Xue, Y. Development and Validation of a Deep-Learning Model to Detect CRP Level from the Electrocardiogram. Front. Physiol. 2022, 13, 864747. [Google Scholar] [CrossRef]
- Xiaoli, Z.; Huang, G.; Wu, L.; Wang, M.; He, X.; Wang, J.R.; Zhou, B.; Liu, Y.; Lin, Y.; Liu, D.; et al. Deep learning assessment of left ventricular hypertrophy based on electrocardiogram. Front. Cardiovasc. Med. 2022, 9, 2184. [Google Scholar]
- Chang, C.H.; Lin, C.S.; Luo, Y.S.; Lee, Y.T.; Lin, C. Electrocardiogram-based heart age estimation by a deep learning model provides more information on the incidence of cardiovascular disorders. Front. Cardiovasc. Med. 2022, 9, 754909. [Google Scholar] [CrossRef]
- Mohonta, S.C.; Motin, M.A.; Kumar, D.K. Electrocardiogram based arrhythmia classification using wavelet transform with deep learning model. Sens. Bio-Sens. Res. 2022, 32, 100502. [Google Scholar] [CrossRef]
- Diamant, N.; Di Achille, P.; Weng, L.C.; Lau, E.S.; Khurshid, S.; Friedman, S.; Reeder, C.; Singh, P.; Wang, X.; Sarma, G.; et al. Deep learning on resting electrocardiogram to identify impaired heart rate recovery. Cardiovasc. Digit. Health J. 2022, 3, 161–170. [Google Scholar] [CrossRef]
- Vaid, A.; Johnson, K.W.; Badgeley, M.A.; Somani, S.S.; Bicak, M.; Landi, I.; Russak, A.; Zhao, S.; Levin, M.A.; Freeman, R.S.; et al. Using deep-learning algorithms to simultaneously identify right and left ventricular dysfunction from the electrocardiogram. Cardiovasc. Imaging 2022, 15, 395–410. [Google Scholar] [CrossRef]
- Liu, C.M.; Liu, C.L.; Hu, K.W.; Tseng, V.S.; Chang, S.L.; Lin, Y.J.; Lo, L.W.; Chung, F.P.; Chao, T.F.; Tuan, T.C.; et al. A deep learning–enabled electrocardiogram model for the identification of a rare inherited arrhythmia: Brugada syndrome. Can. J. Cardiol. 2022, 38, 152–159. [Google Scholar] [CrossRef]
- Dilaveris, P.E.; Gialafos, E.J.; Sideris, S.K.; Theopistou, A.M.; Andrikopoulos, G.K.; Kyriakidis, M.; Gialafos, J.E.; Toutouzas, P.K. Simple electrocardiographic markers for the prediction of paroxysmal idiopathic atrial fibrillation. Am. Heart J. 1998, 135, 733–738. [Google Scholar] [CrossRef]
- Elgendi, M.; Eskofier, B.; Dokos, S.; Abbott, D. Revisiting QRS detection methodologies for portable, wearable, battery-operated, and wireless ECG systems. PLoS ONE 2014, 9, e84018. [Google Scholar] [CrossRef]
- Hasan, M.; Mamun, M. Hardware approach of R-peak detection for the measurement of fetal and maternal heart rates. J. Appl. Res. Technol. 2012, 10, 835–844. [Google Scholar] [CrossRef]
- Thong, T.; McNames, J.; Aboy, M.; Goldstein, B. Paroxysmal atrial fibrillation prediction using isolated premature atrial events and paroxysmal atrial tachycardia. In Proceedings of the 25th Annual International Conference of the IEEE Engineering in Medicine and Biology Society (IEEE Cat. No. 03CH37439), Cancun, Mexico, 17–21 September 2003; IEEE: Manhattan, NY, USA, 2003. [Google Scholar]
- Tsipouras, M.G.; Fotiadis, D.I.; Sideris, D. Arrhythmia classification using the RR-interval duration signal. In Proceedings of the Computers in Cardiology, Memphis, TN, USA, 22–25 September 2002; IEEE: Manhattan, NY, USA, 2002. [Google Scholar]
- Trinder, J.; Kleiman, J.; Carrington, M.; Smith, S.; Breen, S.; Tan, N.; Kim, Y. Autonomic activity during human sleep as a function of time and sleep stage. J. Sleep Res. 2001, 10, 253–264. [Google Scholar] [CrossRef]
- Benitez, D.; Gaydecki, P.; Zaidi, A.; Fitzpatrick, A. The use of the Hilbert transform in ECG signal analysis. Comput. Biol. Med. 2001, 31, 399–406. [Google Scholar] [CrossRef]
- Burte, R.; Ghongade, R. Advances in QRS detection: Modified Wavelet energy gradient method. Int. J. Emerg. Trends Signal Process. 2012, 1, 23–29. [Google Scholar]
- Tan, C.F.; Wahidin, L.S.; Khalil, S.N.; Tamaldin, N.; Hu, J.; Rauterberg, G.W.M. The application of expert system: A review of research and applications. ARPN J. Eng. Appl. Sci. 2016, 11, 2448–2453. [Google Scholar]
- Akram, M.; Rahman, I.A.; Memon, I. A review on expert system and its applications in civil engineering. Int. J. Civ. Eng. Built Environ. 2014, 1, 24–29. [Google Scholar]
- Nagori, V.; Trivedi, B. Types of expert system: Comparative study. Asian J. Comput. Inf. Syst. 2014, 2, 20–33. [Google Scholar]
- Utomo, T.P.; Nuryani, N. QRS peak detection for heart rate monitoring on Android smartphone. In Journal of Physics Conference Series; IOP Publishing: Bristol, UK, 2017. [Google Scholar]
- Teja, A.D.; Rao, K.S. A Smart Wearable System for ECG and Health Monitoring. Int. J. Adv. Res. Dev. 2018, 3, 57–63. [Google Scholar]
- Marshall, I.; Neilson, J. Mains interference in ECG recording. J. Med. Eng. Technol. 1984, 8, 177–180. [Google Scholar] [CrossRef]
- Rahman, M.Z.U.; Shaik, R.A.; Reddy, D.R.K. Efficient and simplified adaptive noise cancelers for ECG sensor based remote health monitoring. IEEE Sens. J. 2011, 12, 566–573. [Google Scholar] [CrossRef]
- Benesty, J.; Huang, Y.A.; Chen, J. Wiener and adaptive filters. In Springer Handbook of Speech Processing; Springer: Berlin/Heidelberg, Germany, 2008; pp. 103–120. [Google Scholar]
- Israel, S.A.; Irvine, J.M.; Cheng, A.; Wiederhold, M.D.; Wiederhold, B.K. ECG to identify individuals. Pattern Recognit. 2005, 38, 133–142. [Google Scholar] [CrossRef]
- Biel, L.; Pettersson, O.; Philipson, L.; Wide, P. ECG analysis: A new approach in human identification. IEEE Trans. Instrum. Meas. 2001, 50, 808–812. [Google Scholar] [CrossRef]
- Odinaka, I.; Lai, P.-H.; Kaplan, A.D.; O’Sullivan, J.A.; Sirevaag, E.J.; Rohrbaugh, J.W. ECG biometric recognition: A comparative analysis. IEEE Trans. Inf. Forensics Secur. 2012, 7, 1812–1824. [Google Scholar] [CrossRef]
- Chan, A.D.; Hamdy, M.M.; Badre, A.; Badee, V. Wavelet distance measure for person identification using electrocardiograms. IEEE Trans. Instrum. Meas. 2008, 57, 248–253. [Google Scholar] [CrossRef]
- Chiu, C.-C.; Chuang, C.-M.; Hsu, C.-Y. A novel personal identity verification approach using a discrete wavelet transform of the ECG signal. In Proceedings of the 2008 International Conference on Multimedia and Ubiquitous Engineering (mue 2008), Busan, Republic of Korea, 24–26 April 2008; IEEE: Manhattan, NY, USA, 2008. [Google Scholar]
- Banu, U.; Patil, G. A survey on automatic ECG analyzing system. Indian J. Sci. Res. 2015, 6, 246–252. [Google Scholar]
- Anto, S.; Chandramathi, S.; Femina, B. An Expert System based on SVM and Hybrid GA-SA Optimization for Disease Diagnosis. Int. J. Biol. Biomed. 2017, 2, 86–97. [Google Scholar]
- Kaur, G.; Kaur, P. A Research on Fuzzy Rule Based Expert System to Diagnose Human Diseases Using Fuzzy Inference System. Int. J. Eng. Soc. Inv. 2018, 7, 46–52. [Google Scholar]
- Golubovski, R.; Markoski, G. Expert System Application in Support of Automated ECG Diagnosis. Balk. J. Appl. Math. Inform. 2019, 2, 29–38. [Google Scholar]
- Li, T.; Zhou, M. ECG classification using wavelet packet entropy and random forests. Entropy 2016, 18, 285. [Google Scholar] [CrossRef]
Publisher’s Note: MDPI stays neutral with regard to jurisdictional claims in published maps and institutional affiliations. |
© 2022 by the authors. Licensee MDPI, Basel, Switzerland. This article is an open access article distributed under the terms and conditions of the Creative Commons Attribution (CC BY) license (https://creativecommons.org/licenses/by/4.0/).











