Mechanical Performance Analysis and Experimental Study of Four-Star-Type Crank-Linkage Mechanism
Abstract
1. Introduction
2. Numerical Calculation of Crank Linkage
2.1. Kinematic Relation of Crank Linkage
2.2. Force Analysis of Crank Linkage
2.2.1. Reciprocating Inertia Forces and Moments
2.2.2. Rotational Inertia Forces and Moments
2.2.3. Gas Force
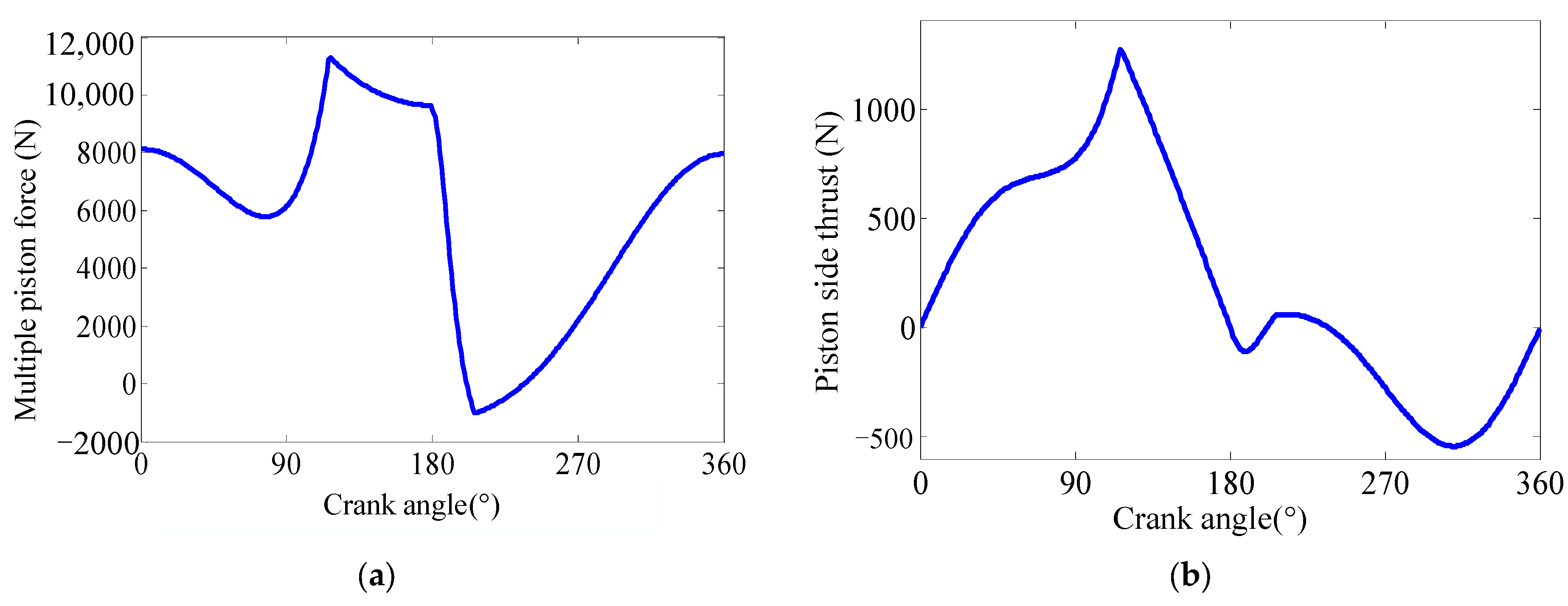
2.2.4. Friction and Multiple Piston Forces
2.3. Static Strength Verification of Some Parts
2.4. Modal Analysis of Four-Star-Type Crank Linkage
2.4.1. Modal Equations
2.4.2. Modal Analysis
3. Simulation of Mechanical Characteristics of Four-Star-Type Crank Linkage
3.1. Ideal Four-Star-Type Crank Linkage
3.1.1. Simulation Calculation of Flexible Crank Linkage
3.1.2. Simulation Calculation of Crank Linkage with Friction for Kinematic Pair
3.2. Non-Ideal Four-Star-Type Crank Linkage
3.2.1. Dynamic Characteristics of Four-Star-Type Crank Linkage with Clearance
3.2.2. Mechanical Characteristics of Four-Star-Type Crank Linkage with Clearance
4. Experimental Study of Four-Star-Type Crank Linkage
4.1. Construction of the Test Bench
4.2. Analysis of Experimental Data
4.2.1. Effect of Clearance Size on the Dynamic Response of the Mechanism
4.2.2. Effect of Rotational Speed on the Dynamic Response of the Mechanism
4.2.3. Analysis of the Vibration Response of the Bench
5. Conclusions
- (1)
- From the viewpoint of the motion relationship, there are two moments in a rotation cycle of the four-star crank linkage where the acceleration of each piston is exactly equal in magnitude. From the point of view of the force, the four-star crank linkage has a good balance of the second-order reciprocating inertia force. The first-order reciprocating inertia force and the second-order reciprocating moment of inertia mainly exist. By calibrating the static strength of the first-order piston, first-order piston pin, second-order linkage, linkage needle roller bearing, and thin-walled bearing liner of the linkage, the stress-concentration areas were found;
- (2)
- The modal calculation results of the simplified crankshaft finite element model are closest to the experiments. The computational efficiency of the simplified crankshaft finite element model is greatly improved. However, the error is about two times the original finite element model. Compared with the experimental modal, the modal frequency error before and after simplification can be controlled within 7%. The linkage is a combined part, and the finite element modal analysis treats it as a single part for modal analysis. In addition, the local details are simplified to obtain the finite element modal frequency calculation error, which is significantly increased compared with the crankshaft;
- (3)
- The crankshaft is more complex than the linkage in terms of forces. The first-order inherent frequency of the crankshaft is significantly higher than the first-order inherent frequency of the linkage. However, the analysis results of rigid–flexible coupling dynamics model show that the crankshaft is closer to a flexible body compared to a linkage. The rigid-body dynamics analysis can meet the general calculation requirements due to the small axial length of crankshaft, high stiffness, and high inherent frequency;
- (4)
- The presence of friction in the revolving pair will suppress some of the resonance peaks. However, it will broaden the excitation frequency band and excite high-frequency vibration. For a power machine with a distinct line spectrum, such as an air compressor, moderate friction can attenuate the vibration acceleration. Friction consumes system energy during the operation of the mechanism, which is beneficial to the attenuation of vibration energy. However, it also generates heat, which has a negative impact on the reliability of the machine operation;
- (5)
- The larger the clearance, the higher the excitation force on the main shaft bearing of the four-star-type crank linkage, and the frequency corresponding to the amplitude of the excitation force will be shifted. The greater the clearance, the higher the low-frequency excitation force of the four-star-type crank-linkage main shaft bearing. In the wide frequency band, the clearance of the crankshaft-linkage kinematics pair corresponding to the vertically moving piston can reduce the main bearing excitation force in the horizontal direction to some extent. Therefore, the presence of individual clearances is larger than the periodic excitation force of symmetrical distribution of clearances, which is more likely to excite the vibration mechanism.
Author Contributions
Funding
Data Availability Statement
Conflicts of Interest
References
- Yoon, D.; Choi, Y.J. Underactuated Finger Mechanism Using Contractible Slider-Cranks and Stackable Four-Bar Linkages. IEEE-ASME Trans. Mechatron. 2017, 22, 2046–2057. [Google Scholar] [CrossRef]
- Reza, A.; Moslehi, M. Optimal synthesis of an adjustable six-bar path generator mechanism using a cuckoo optimization algorithm. J. Mech. Mater. Struct. 2022, 17, 149–167. [Google Scholar] [CrossRef]
- Albaghdadi, A.M.; Baharom, M.B.; Sulaiman, S.A. Tri-planar balancing optimization of a double crank-rocker mechanism for shaking forces and shaking moments reduction. Proc. Est. Acad. Sci. 2021, 70, 286–296. [Google Scholar] [CrossRef]
- Zheng, E.; Wang, T.; Guo, J.; Zhu, Y.; Lin, X.; Wang, Y.; Kang, M. Dynamic modeling and error analysis of planar flexible multilink mechanism with clearance and spindle-bearing structure. Mech. Mach. Theory 2019, 131, 234–260. [Google Scholar] [CrossRef]
- Doubowsky, S.; Tamir, A. Analytical and experimental study of the prediction of impacts in planar mechanical systems with clearances. J. Mech. Transm. Autom. Des. 1984, 106, 444–451. [Google Scholar] [CrossRef]
- Soong, R.C. On the new mechanical press with a planetary gear train. Trans. Can. Soc. Mech. Eng. 2016, 40, 45–58. [Google Scholar] [CrossRef]
- Bagci, C. Complete shaking force shaking moment balancing of link mechanisms using balancing idler loops. J. Adv. Mech. Des. Syst. 1982, 104, 482–493. [Google Scholar] [CrossRef]
- Arakelian, V.; Briot, S. Simultaneous inertia force/moment balancing and torque compensation of slider-crank mechanisms. Mech. Res. Commun. 2010, 37, 265–269. [Google Scholar] [CrossRef]
- Lee, T.W.; Cheng, C. Optimum balancing of combined shaking force, shaking moment, and torque fluctuation in high-speed linkages. J. Mech. Transm. Autom. Des. 1984, 106, 242–251. [Google Scholar] [CrossRef]
- Kochev, I.S. General method for active balancing of combined shanking moment and torque fluctuation in planar linkages. Mech. Mach. Theory 1998, 25, 679–687. [Google Scholar] [CrossRef]
- Zhou, S.; Shi, J. Optimal one-plane active balancing of rigid tutor during acceleration. J. Sound Vib. 2002, 249, 196–205. [Google Scholar] [CrossRef]
- Zhao, J.S.; Wei, S.T.; Ji, J.J. Kinematics of a planar slider-crank linkage in screw form. J. Mech. Eng. Sci. 2021, 236, 1588–1597. [Google Scholar] [CrossRef]
- Zheng, E.; Zhu, R.; Zhu, S.; Lu, X. A study on dynamics of flexible multi-link mechanism including joints with clearance and lubrication for ultra-precision presses. Nonlinear Dyn. 2016, 83, 137–159. [Google Scholar] [CrossRef]
- Kim, S.H.; Cho, C. Transformation of static balancer from truss to linkage. J. Mech. Sci. Technol. 2016, 30, 2093–2104. [Google Scholar] [CrossRef]
- “Piston Compressor Design” Writing Group. Piston Compressor Design; China Machine Press: Beijing, China, 1974. [Google Scholar]
- Joonho, H.; Roh, J.; Chunho, C. Design of an efficient swing mechanism for electric swing beds. Trans. Korean Soc. Mech. Eng. A 2022, 46, 923–930. [Google Scholar]
- Pradhan, D.; Ganguly, K.; Swain, B.; Roy, H. Optimal kinematic synthesis of 6 bar rack and pinion Ackerman steering linkage. J. Automob. Eng. 2021, 235, 1660–1669. [Google Scholar] [CrossRef]



































| The Component Force of Any Column i in the X-Axis Direction | The Component Force of Any Column i in the Y-Axis Direction | |
|---|---|---|
| First-order reciprocating inertial force | ||
| First-order reciprocating moment of inertia | ||
| Second-order reciprocating inertia force | ||
| Second-order reciprocating moment of inertia | 
| Name | Materials | Ultimate Strength (MPa) | Maximum Stress (MPa) | Maximum Stress Area | 
|---|---|---|---|---|
| First-stage piston | ZL108 | 195 | 46.6 | Location of the piston pin hole connecting to the support gusset | 
| First-stage piston pin | 20CrMn | 735 | 83.6 | Both ends in contact with needle roller bearings | 
| Two-stage linkage | 42CrMo | 930 | 29.95 | Transition position of the linkage small end to the rod body | 
| Needle roller bearings for linkage | GCr15 | 520 | 188.5 | On the straight line where the cylindrical roller is tangent to the piston pin | 
| Linkage thin-walled bearing shell | AlSn20Cu | 45 | 9.7 | Area of action of the pressurized surface | 
| Order | 1 | 2 | 3 | 4 | 5 | 6 | 
|---|---|---|---|---|---|---|
| Experimental model | 1356 | 1489 | / | / | / | / | 
| Original 1:1 model | 1336 | 1461 | 2201 | 2896 | 3222 | 4462 | 
| Removal of round holes and chamfering model | 1321 | 1461 | 2205 | 2904 | 3263 | 4499 | 
| Peripheral detail modification model | 1266 | 1405 | 2081 | 2770 | 3142 | 4364 | 
| Name of Parameter | Value of Parameter | Name of Parameter | Value of Parameter | 
|---|---|---|---|
| Collision stiffness | 5 × 105 | The coefficient of kinetic friction is | |
| Contact force index e | 1.5 | The coefficient of static friction is | |
| Damping coefficient C | 3 × 10−1 | The speed of dynamic friction is | |
| Penetration depth | 1 × 10−4 | The speed of static friction is | 
| Disclaimer/Publisher’s Note: The statements, opinions and data contained in all publications are solely those of the individual author(s) and contributor(s) and not of MDPI and/or the editor(s). MDPI and/or the editor(s) disclaim responsibility for any injury to people or property resulting from any ideas, methods, instructions or products referred to in the content. | 
© 2023 by the authors. Licensee MDPI, Basel, Switzerland. This article is an open access article distributed under the terms and conditions of the Creative Commons Attribution (CC BY) license (https://creativecommons.org/licenses/by/4.0/).
Share and Cite
Chai, K.; Lou, J.; Yang, Y. Mechanical Performance Analysis and Experimental Study of Four-Star-Type Crank-Linkage Mechanism. Appl. Sci. 2023, 13, 8202. https://doi.org/10.3390/app13148202
Chai K, Lou J, Yang Y. Mechanical Performance Analysis and Experimental Study of Four-Star-Type Crank-Linkage Mechanism. Applied Sciences. 2023; 13(14):8202. https://doi.org/10.3390/app13148202
Chicago/Turabian StyleChai, Kai, Jingjun Lou, and Yunsheng Yang. 2023. "Mechanical Performance Analysis and Experimental Study of Four-Star-Type Crank-Linkage Mechanism" Applied Sciences 13, no. 14: 8202. https://doi.org/10.3390/app13148202
APA StyleChai, K., Lou, J., & Yang, Y. (2023). Mechanical Performance Analysis and Experimental Study of Four-Star-Type Crank-Linkage Mechanism. Applied Sciences, 13(14), 8202. https://doi.org/10.3390/app13148202
 
        


 
       