Abstract
This study offers a detailed analysis of building information modelling (BIM) policy and implementation across Europe, significantly contributing to the sector’s digital transformation. By collating data from governmental, academic, and industry sources, it identifies key trends and evaluates the effectiveness of BIM policies in advancing technology within construction. A systematic literature review and text mining across major databases revealed an increasing focus on sustainability, particularly “life cycle assessment” and “energy efficiency”, aligning with the Industry 5.0 initiative. The research shows that 35% of European countries have or plan to introduce BIM mandates, highlighting BIM’s crucial role in enhancing construction practices and influencing policy frameworks. Insights from this study are valuable for researchers, practitioners, and policymakers, guiding the adoption and operationalization of BIM and emphasizing the need for thorough market preparation, including funding, training, and standardization. Additionally, the study suggests a correlation between a country’s economic development and its propensity to enforce BIM mandates. Future research could explore regional policy variations and delve into the theoretical aspects of policy adoption and innovation diffusion to further understand BIM uptake dynamics.
1. Introduction
Information management in the architecture, engineering, and construction (AEC) industry, supported by information and communication technology (ICT), plays a pivotal role [1,2] in facilitating collaboration between stakeholders and maintaining cross-industry interoperability [3]. Innovations in this field present both boundless opportunities and significant challenges within the realm of digital globalization [4]. According to the Boston Consulting Group, the implementation of digitization processes is projected to yield global savings of 13–21% by 2025 [5]. The European Commission’s Industry 5.0 proposal highlights the importance of European industry and advocates digital and green transitions [6].
Turk Ž. emphasizes the mandated use of technologies such as building information modelling (BIM), identifying it as both an environment push factor and a barrier; the latter due to its immaturity [7]. BIM is defined as “the process of generating, storing, managing, exchanging, and sharing building information in an interoperable and reusable way” [8], facilitating the comprehensive management of the whole life cycle of building assets. Moreno et al. regard BIM as both a model and a collaborative methodology [9]. It is crucial to address interoperability issues [10,11], and a significant advantage of BIM is that it enables various stakeholders and applications to operate using shared information. Digital Twin takes this a step further. It is a virtual copy of a product, process, or system that is updated from real-time data [12]. The concept of it also involves creating real-time simulation models using artificial intelligence, machine learning, and data analytics [13]. Hence, the implementation of Digital Twins is linked with BIM adoption.
Due to the innovative character of BIM implementation and rapid changes over time, earlier publications often contain outdated information about country strategies and standards. However, within the dynamic landscape of BIM implementation, these publications still provide valuable insights for similar research or for the development or revision of strategies. These publications include descriptions of BIM policies discussed in articles [14,15,16,17,18,19], BIM in public procurement [20,21,22,23], BIM standards [14,24,25,26], measurement of BIM implementation [27,28], and BIM maturity [29]. Liu Z. and others created a scientometric analysis method based on a review of literature in the field of BIM in the AEC industry for the years 2004–2019 [30]. Charef A. and others in 2019 searched the Scopus database for BIM adoption in the European Union and prepared a questionnaire survey [31].
A significant milestone in the implementation of BIM in public procurement was the publication of Directive 2014/24/EU by the European Parliament and by the Council in 2014, which encouraged its use [32]. In 2017, the international EU BIM Taskgroup published general, but informative, BIM introduction handbooks, which were made available in twenty-four languages [33]. Additionally, in 2021, the European Commission introduced a methodology for estimating the costs and benefits related to BIM requirements in public tenders [27]. This emphasized that the success of the construction sector’s digitalization relies on the adoption of BIM in public procurement. The handbook also underscores the absence of a comprehensive database on BIM implementation, emphasizing the need for further research in this crucial area.
The increasing number of BIM requirements in public procurement, along with the digitalization of the AEC industry, including strategic goals around BIM and Digital Twin for various nations, and the identified lack of a comprehensive BIM implementation database [27] motivated the authors to undertake this study. The main objective was to identify BIM trends ina Europe, based on BIM mandates from a systematic literature review (SLR) with multi-stage analysis from an extensive database, examining the regulations, initiatives, strategies, and strategies across various countries. This shed light on the evolving landscape of digital transformation in the construction sector. After comparing multiple statistical factors, possible relationships with BIM implementation in public procurement were observed. The research is a response to the growing importance of BIM in the construction sector and the need for a nuanced understanding of the state of BIM adoption in Europe. This original paper addresses the limited scale of published research on this theme, mostly focusing at the national level or in highly developed countries as the UK.
2. Materials and Methods
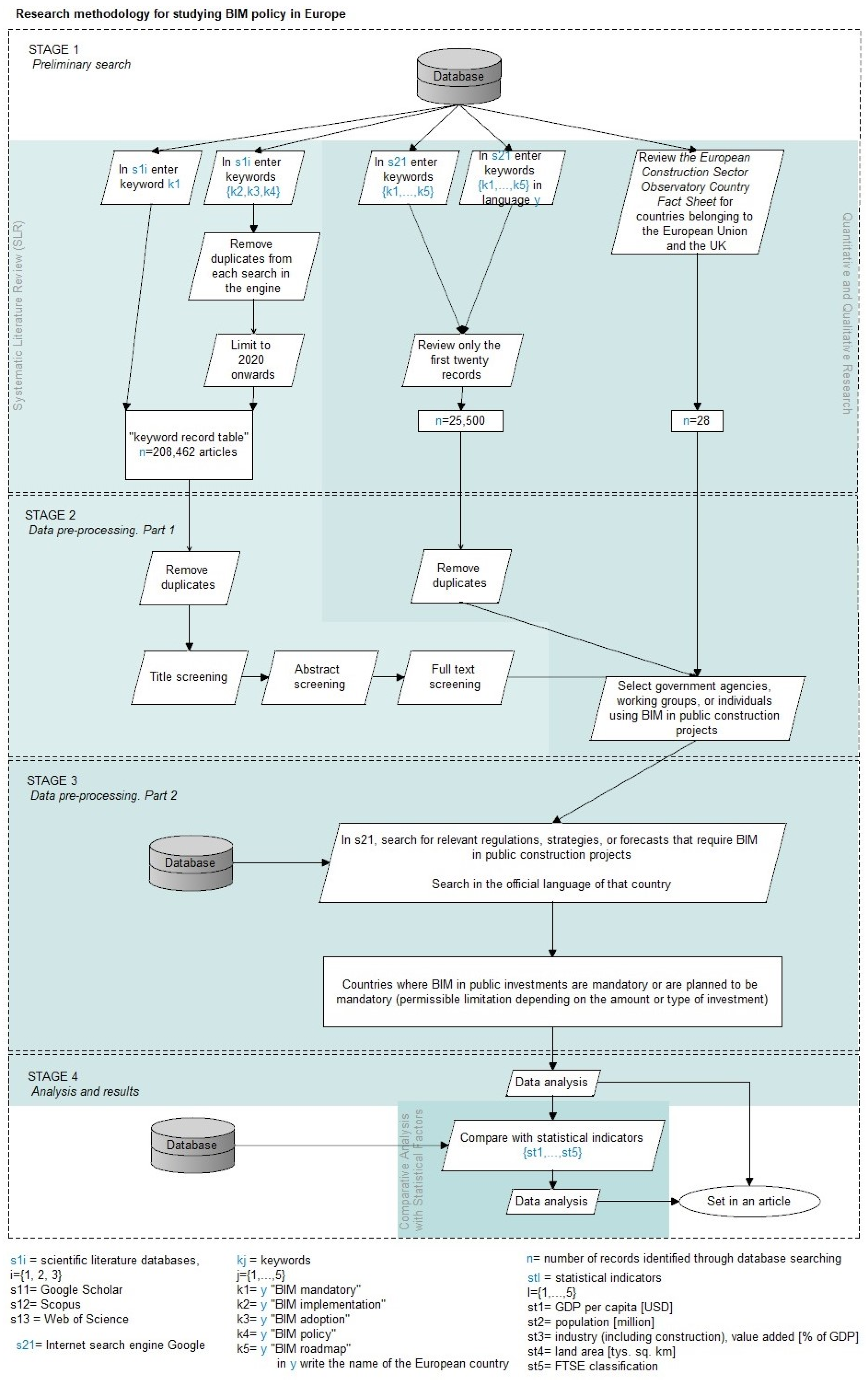
The research approach comprises three main pillars, as depicted in Figure 1. Each pillar analyses BIM adoption, specifically focusing on mandatory BIM requirements. The first pillar is based on a systematic literature review (SLR), which aims to identify trends in the scientific literature from a selected database. This analysis also facilitates the identification of initiatives in BIM implementation. The second pillar explores trends in European BIM policy through a quantitative and qualitative examination of regulations, strategies, and reports. The third pillar employs statistical factors to investigate their potential relationship with BIM maturity.
Figure 1.
The main research methods and techniques.
The second and third pillars pertain to the analysis of BIM policies in Europe, based on an extensive database. Country-specific analyses align with classifications from the United Nations Statistics Division (UNSD). Russia and Turkey will be included in the study concerning Asia and are therefore omitted from this article. The analysis was conducted following multi-stage verification. A significant challenge was the language barrier, as regulations are typically in the native language of their respective countries. The methodology is presented in Figure 2.
Figure 2.
Research methodology for studying European BIM policy—this study.
2.1. Stage 1—Preliminary Search
Stage 1 began with planning the data collection procedure, which was structured around four steps: defining the specific objectives of the research, selecting a data collection method, designing the data collection procedures, and the final aggregation of data. The specific goal was to identify regulations outlining the implementation of BIM in public procurement, particularly focusing on its mandatory aspect. A text mining approach was utilized, searching for relevant information using keywords {k1, … k5} as shown in Figure 2. To ensure data reliability, electronic scientific literature databases such as Google Scholar, Scopus, and Web of Science were used. Research samples were selected based on criteria ensuring their representativeness and relevance to the phenomenon under study, encompassing peer-reviewed scholarly publications. Keywords were prefixed with the names of the countries as listed by the UNSD, with exceptions like “Czech” for the Czech Republic and “Moldova” for the Republic of Moldova. Despite some limitations and certain constraints, over 200,000 articles were retrieved.
The subsequent phase of the preliminary search used the Google search engine, yielding over 25,000 records. A challenge was encountered in using keywords in the native language of the countries, which were translated using Google Translate.
The final step involved reviewing the European Construction Sector Observatory Country Fact Sheet, published for the member countries of the European Union and the UK.
The data gathering process was meticulously supervised to continually verify the accuracy of the accumulated information.
2.2. Stage 2—Data Pre-Processing—Part 1
Upon acquiring an extensive database, unnecessary information was eliminated. Duplicates were removed, and articles were gradually selected, starting from the verification of titles and then of abstracts and, finally, a review of the full articles from the remaining pool. This process yielded information about potential BIM adoption in individual countries, including the names of the public agencies responsible for BIM implementation and the titles of some strategies and regulations. The obtained information also allowed for an analysis of trends in the literature.
2.3. Stage 3—Data Pre-Processing—Part 2
Given the innovative nature of BIM, the information often proved to be outdated or incorrect. A meticulous analysis was conducted, and each piece of information from the database was cross-referenced against official regulations and strategies. This laborious and challenging stage involved verifying information on the official websites of public agencies, which were translated using Google translation tools.
2.4. Stage 4—Analysis and Results
Following thorough data collection, a systematic scientific literature review was conducted on BIM policies in Europe. The discussion of the results benefited from an additional comparison with indicators characterizing the respective countries.
3. Results
3.1. A Systematic Literature Review
To acquire information pertinent to the verification and compilation of BIM policies in Europe, the authors initially conducted a systematic literature review (SLR), enabling the presentation of the current research approach. The findings are presented based on a broad database, which was subsequently narrowed down through a more detailed analysis.
The review commenced within the Google Scholar, Scopus, and Web of Science (WoS) databases. The search concluded on 4 January 2024. It began by examining articles with the keyword “BIM mandatory”, which also required the inclusion of a specific country’s name. Google Scholar searched within titles, abstracts, author keywords, and entire articles; Scopus and WOS conducted searches within titles, abstracts, author keywords, affiliations, publishers, and publication titles. Figure 3 displays the search volume, with 1378 articles meeting the criteria.
Figure 3.
Table of keyword records—this study.
Subsequent searches targeted the phrases “BIM implementation”, “BIM adoption”, “BIM policy”, and “BIM roadmap” for articles from 2020, aiming to gather the most current information. As depicted in Figure 3, 207,084 articles met these criteria. Before analyzing these articles, duplicates were removed. A total of 1378 articles featuring the keyword “BIM mandatory” alongside the name of country were retrieved. The majority were associated with “United Kingdom” in the Google Scholar database and “Italy” in Scopus and Web of Science. Conversely, records containing either “BIM implementation”, “BIM adoption”, “BIM policy,” or “BIM roadmap” were most frequently linked with “Switzerland” in Google Scholar and “Italy” in Scopus and Web of Science.
To illustrate the BIM trends in literature, especially in terms of implementation initiatives, an analysis using a single scientific article search engine was sufficient. Scopus was chosen for this purpose. The analysis of literature review results in Scopus utilized the search term ((TITLE-ABS-KEY (‘y’) AND TITLE-ABS-KEY (bim AND implementation) OR TITLE-ABS-KEY (bim AND adoption) OR TITLE-ABS-KEY (bim AND policy) OR TITLE-ABS-KEY (bim AND roadmap)) AND PUBYEAR > 2019 AND PUBYEAR < 2024), where ‘y’ is the name of the European country. Duplicates were excluded.
Figure 4 displays a chart delineating the number of articles, categorized by keywords associated with the name of the country. Most articles addressing BIM implementation/BIM adoption/BIM policy/BIM roadmap were concurrently identified with Italy, United Kingdom, Spain, and Germany, which, as it subsequently emerged, have at least partial BIM requirements for public procurements. The highest occurrences of the keyword “BIM mandatory” were noted for Italy, Spain, Germany, and Norway, with Norway also requiring BIM.
Figure 4.
Chart showing the number of articles by country-related keywords found in Scopus—this study.
After removing duplicates, 103 articles remained. Figure 5 presents the number of publications per year, showing a visible increase annually.
Figure 5.
Number of articles including “y” BIM implementation or BIM adoption or BIM policy or BIM roadmap keywords, excluding duplicates, where “y” is the name of the country, found in Scopus—this study.
Table 1 lists the most cited articles. The rest have much lower numbers. An article discovered while searching for BIM policy in Ireland used the newer concept of the digital twin for smart-city planning in Dublin. Another significant publication reviewed BIM implementation in Germany, emphasizing its importance for Industry 4.0 research. Newman et al.’s study is a bibliometric literature review and a description of a UK-based case study on Industry 4.0, noting that practitioners were focusing on BIM implementation and somewhat neglecting more advanced technologies.
Table 1.
The two mostly highly cited articles in Scopus—this study.
Table 2 presents journals with the largest number of records. The top positions in the table are occupied by MDPI, which publishes open access journals, providing publications in databases such as Scopus, Web of Science, PMC, PubMed, and MEDLINE.
Table 2.
Journals with the largest number of records in Scopus—this study.
Subsequent analysis involved visualizing bibliometric networks in the VOSviewer application, checking the co-occurrence of author keywords (Figure 6). The minimum occurrences of a keyword was one (357 keywords available).
Figure 6.
A bibliometric network of co-occurrence keywords from articles including ”y” BIM implementation or BIM adoption or BIM policy or BIM roadmap keywords, excluding duplicates, where ”y” is the name of the country in Scopus. Data from this study, visualized using the VOSviewer application, version 1.6.20.
The network contains 37 clusters, indicating groups of elements. Table 3 shows the five with the highest total link strength, excluding keywords such as BIM and similar. Total link strength here specifies the cumulative strength of the co-occurrence links of authors’ keywords [34].
Table 3.
Top five keywords by weight of the total link strength—this study.
Life cycle assessment (LCA) has the highest weight of total link strength, which is understandable given the climate crisis, which is even mentioned in the Industry 5.0 proposal. The same applies to energy efficiency. A comprehensive systematic literature review about BIM and LCA integration was conducted by, e.g., Obrecht T.P. et al. [35], who used BIM to enhance energy efficiency as described by Sofronievska et al. [36].
After reviewing the titles first, followed by the selected abstracts and then the full texts of the articles (from Google Scholar, Scopus, and Web of Science databases), all the information regarding BIM policy in European countries was recorded. The websites and European Commission reports were then reviewed according to the methodology shown in Figure 2. The obtained data, such as regulations, names of public agencies requiring BIM, and groups responsible for implementation, were checked against the official websites of these institutions or in the repository of legal acts in force in the country. Google tools (Google Translate) were used to translate these documents and to write phrases in the official language. The next chapter contains the results of the analysis.
3.2. BIM Policy in Europe
The chapter includes countries where BIM is mandatory for construction projects or planned for specific years, as outlined in the national strategies, or by selected public agencies. It also encompasses countries with published digitalization strategies, which may lead to future BIM requirements for public investments. The analysis of Russia and Turkey will be included in the section on Asia.
3.2.1. Austria
BIM is not mandatory in Austria. Austria is a country dominated by small and medium-sized enterprises (SMEs), which affects BIM implementation because it is mainly adopted for large projects [37]. In 2014, the Digital Agenda Vienna (Die Digitale Agenda Wien) was established to digitalize Vienna, with one of its key initiatives being the digitalization of the administrative processes in construction [38]. Furthermore, the Artificial Intelligence Mission Austria 2030 (Strategie der Bundesregierung für Künstliche Intelligenz), part of the government’s strategy for artificial intelligence announced in 2021, plans to digitalize the construction sector under the FTI—City of Future program, highlighting the significance of BIM for digital transformations in planning, construction, and building operations [39]. A 2021 European Commission country profile report mentions that BIM has been mandatory for budget control since 2018 and for public construction tenders and contracts since 2020. However, no official legal framework or strategy confirming these requirements could be found (this fragment refers to the BIP Solutions website) [40]. Additionally, the Austrian Research Promotion Agency (Österreichische Forschungsförderungsgesellschaft FFG) published reports from research and development programs targeting transport infrastructure, such as BIM4AMS (DACH 2019) for roads, in 2020–2022, which included developing legal frameworks for data use from models; DIGEST (DACH 2020, 2020–2022), concerning digital twins for the road transport system; REAL-LAST (DACH 2021, 2021–2024), focused on real traffic load models for bridges; and DiTwin (DACH 2023, 2023–2026), which utilizes the digital twin concept [41]. A report on the Digital Product Passport (DPP) recommends BIM adoption as a response to the climate emergency declared by the European Parliament and the European Green Deal [42].
3.2.2. Belgium
BIM is not mandatory in Belgium. The Flemish Agency for Roads and Traffic (Agentschap Wegen en Verkeer) together with other agencies within the Policy Area Mobility and Public Works have decided to implement BIM in their contracts. The Agency for Roads and Traffic plans to work on the digitalization of infrastructure for 2018–2024, but for 2021, only 17.8% research and pilot projects required BIM [43].
3.2.3. Bulgaria
BIM is not mandatory in Bulgaria. In 2020, the Digital Transformation of Bulgaria for 2020–2030 [44] was published, which addressed the ICT skills gap. The document highlighted the need for legislative reforms in the construction sector’s digitalization, covering the entire building lifecycle and both new and renovated buildings. The authors did not find any mandatory BIM requirements.
3.2.4. Croatia
BIM is not mandatory in Croatia. However, steps are being taken to encourage its implementation. In 2017, general guidelines for the BIM approach in construction projects were published [45]. In 2021, more comprehensive guidelines were introduced, encouraging the adoption of BIM for public infrastructure projects (Smjernice za BIM pristup u infrastrukturnim projektima) [46].
3.2.5. Czech Republic
In 2017, the Ministry of Industry and Trade was responsible for the BIM implementation in the Czech Republic [47]. According to the 2017 strategy, it was planned to impose mandatory BIM in public procurement for construction works above the EU threshold starting from 2022. However, the 2023 update moved the deadline to 1 July 2024 due to the delayed effectiveness of the provisions of the BIM Act concerning the creation of an information model of the built environment [48,49,50,51]. It is also worth mentioning the BIM adoption strategies in public agencies, notably those published in 2021 for the Railway Administration (Správa železnic) and the strategies originally published in 2017 and updated in the same year for the State Transport Infrastructure Fund (Státní fond dopravní infrastruktury) and the Ministry of Transport of the Czech Republic (Ministerstvo dopravy České republiky) [52,53].
3.2.6. Denmark
Since 2013, BIM has been mandatory for projects primarily financed by the Danish state, with the contract value exceeding DKK 5 million, excluding VAT. For regional or municipal projects, the threshold is DKK 20 million, excluding VAT [54,55].
3.2.7. Estonia
By 2035, BIM requirements for public investment are planned to be introduced. More specific requirements will be published in the future, alongside the development of BIM implementation, the introduction of standards, and the ability to obtain building permits and usage approvals based on BIM models.
In 2017, the Estonian Ministry of Economic Affairs and Communications (MEAC) (Majandus- ja Kommunikatsiooniministeerium) initiated and signed an agreement with several agencies to implement BIM in public procurement, as outlined in the Estonian Declaration of Intent on Digital Construction. This initiative aimed to introduce pilot projects and establish criteria for public procurement. Similarly, in 2022 (version 1.7 in 2021), The Long-Term View on Construction 2035 highlighted a vision of e-construction, introducing principles of sustainable construction and a circular economy, the development of digital twins of buildings, indicators for monitoring the construction sector’s development (i.e., the share of building permits applied for on the basis of BIM), BIM model platforms, and the introduction of a BIM mandate in the public sector (Activity 6.2, led by the MEAC, with involvement from the Ministry of Finance, State Real Estate Ltd., and the private sector) [56]. The BIM Working Group of Public Contracting Authorities was also established to continue the implementation of pilot projects.
Currently, the Building Register (BR, Ehitisregister) portal is available and under development, which aims to facilitate the exchange of information, including the digital representation of buildings known as digital twins [57]. The development of the e-construction platform, an extension of the existing Building Register, is implementing procedures for obtaining construction and usage permits online based on BIM models. There are also plans for the partial automation of BIM model inspections to expedite the permit process, necessitating the development of unified standards, which are currently under discussion.
A 2024 report commissioned by the Ministry of Economic Affairs and Communications sets a goal to increase the level of digitalization by 15% by 2030 and an additional 15% by 2035 [58]. That same year, an action plan and roadmap for the further development of e-construction was published (available in English) [59]. This plan outlines actions for specific years to create a national model of the building environment in a common data environment (CDE), establishing standard data formatting and exchange, unified terminology, and classification systems and developing digital data templates. It also plans the implementation of pilot projects and the procedure for obtaining permits and controlling applications based on submitted BIM models, indicating that BIM is already widely used in design and construction.
The international railway infrastructure project, Rail Baltica, coordinated by Estonia, Latvia, and Lithuania, also incorporates BIM.
3.2.8. Finland
According to the 2022 European Commission report, Finland leads the European Union in the integration of digital technology [60].
The Senate Properties (Senaatti) is a specialist agency of the Finnish government and the Finnish Defence Administration that manages the development of state assets [61]. Since 2007, it has required the use of BIM in its projects. The Finnish group was also responsible for developing ISO 29481-1 [62], a handbook for the delivery of information in the management of BIM models, which facilitates interoperability between applications.
Finland is also exploring the potential of issuing building permits based on virtual models. In 2018, the KIRA-digi program was completed, funded by the state and the construction sector, with the goal of digitalizing public services. The Lupapiste allows users to download models, drawings, and construction plans from the construction supervision archives in most municipalities of the country [63].
The digital program in Finland’s public sector was implemented from 2020 to 2023 [64]. Currently, the program promoting the digital transition and automation of service packages is underway, overseen by the Ministry of Finance (Valtiovarainministeriö). The focus is on making electronic service selection commonplace and ensuring interoperability.
3.2.9. France
In 2014, the Building Digital Transition Plan (Le Plan de transition numérique du bâtiment PTNB) was established to implement digital technology in construction. In 2017, the “Objective BIM 2022” Voluntary Commitment Cards were launched, which were signed by many public agencies. These agencies committed to drafting contracts that promote designing using BIM in an interoperable and open format from 2020 onwards, aiming to significantly increase the proportion of projects using BIM at all phases of the investment process by 2022 [65]. The continuation of the PTNB plan is “Plan BIM 2022” (in 2022, this was extended to 2024 as “Le Plan BIM”) [66], which aims to mobilize and support the construction industry in the implementation of BIM.
3.2.10. Germany
In 2015, the Reform Commission for the Construction of Major Projects recommended the use of BIM and promoted the digitalization of construction [67]. That same year, a roadmap for digital design and construction (Stufenplan Digitales Planen und Bauen) was published [68], which anticipated BIM implementation by 2020 for transport infrastructure projects. The plan outlined three development phases: (I) the preparatory phase, from 2015–2017; (II) the pilot phase, from mid-2017 to 2020, specifying the minimum requirements for pilot projects at the so-called Performance Level 1 (Leistungsniveau 1); and (III) the performance phase, from 2020, where BIM performance is required at a Performance Level 1 for all new transport infrastructure projects. The Federal Ministry for Digital Affairs and Transport (Bundesministerium für Digitales und Verkehr BMDV) is responsible for the BIM implementation in infrastructure projects, while the Federal Ministry of Housing, Urban Development and Construction (Bundesministerium für Wohnen, Stadtentwicklung und Bauwesen (BMWSB)) oversees building construction projects. A general plan for 2021 was created for federal highways, assuming three stages. Specifically, from 2021, it involves the preparation of know-how; in the second phase, it will be gradually implemented for the Autobahn GmbH, and in the last stage, it will be applied to all new projects [69]. In 2022, the BIM implementation strategy for waterway projects was published [70]. Similarly to the previous strategies, it is divided into three stages: stage I by 2020, stage II by 2025, and stage III by 2030, with BIM models and plans for digital twin adoption. In 2022, a strategy for the railway industry was also published [71]. It was noted that the BIM methodology is already being used for new infrastructure projects. It is assumed that BIM will be implemented by 2025 at the planning and construction stages and will be further developed in the following years at the operational stage. This strategy is also divided into three parts: stage I, for 2015–2020, in accordance with a roadmap; stage II, for 2020–2025; and the last, stage III, called Digital Transformation (Digitale Transformation), from 2025, which ends the development of BIM in the planning and construction phases, by which it will no longer be considered a “new method” but a “new normality”. Once this phase is complete, BIM should be fully implemented in the planning and construction phases and linked to digital assets. Strategies for federal buildings with planned implementation dates were published in 2021 [72]. They form the basis for a more detailed BIM handbook to be developed at a later date. The strategy assumes a BIM mandate from 2020 at level I, focusing on the planning and design phase; from 2023 at level II for very large projects with a budget of more than EUR 50 million; from 2025 at level II (also relating to the tender and construction phase) for projects from EUR 0.5 million; and at level III for very large projects. From 2027, it is planned to implement level III for projects from EUR 0.5 million, which will also use external approval processes by authorities and logistics planning with BIM. The strategy specifies what will be required for levels I to III.
3.2.11. Greece
The Ministry of Digital Governance published the Digital Transformation Bible 2020–2025 (Βίβλος Ψηφιακού Μετασχηματισμού 2020–2025) in 2021, which aims to accelerate the digitalization of the economy [73]. It recognizes the benefits of implementing BIM, particularly for infrastructure projects, and proposes the establishment of a BIM hub for smart cities.
3.2.12. Ireland
Since 2014, the maturity of BIM in the construction industry has grown significantly [74]. That year, the Strategy for a Renewed Construction Sector anticipated a gradual adoption of BIM [75]. In 2017, the BIM implementation strategy in the public sector was developed to introduce it incrementally between 2018 and 2021 at level 2, which is less complicated compared with BIM level 1 [76]. However, BIM has not been made mandatory to date. More broadly, the Project Ireland 2040, and the Build Digital project (2021–2026) aim to transform the construction sector in collaboration with the public and private sectors. The Irish Build Digital Exchange Hub (IBDEH) platform will provide model documents and practices [77].
3.2.13. Italy
In 2016, the Ministry of Infrastructure and Transport (Ministero delle infrastrutture e dei trasporti) issued a decree related to the Public Procurement Code, followed by another decree in 2017 specifying the methods and deadlines for using BIM in construction [78]. According to this regulation, until 2019, BIM was required for works with a basic offer value of above EUR 100 million, with this threshold reducing annually to apply to investments below EUR 1 million by 2025. An update was made in 2021, and from 2022, BIM is required for new construction works valued at EUR 15 million or more, with no financial limits imposed from 2025 onwards [79].
3.2.14. Latvia
According to the 2019 roadmap, BIM will be mandatory for certain public procurements starting from 2025. The Ministry of Economy (Ekonomikas ministrija) is responsible for this initiative [80].
3.2.15. Lithuania
In 2021, the government mandated the use of BIM in public procurement with an estimated cost of buildings starting from EUR 5 million, engineering structures and movable objects from EUR 10 million, and renovation projects for multi-family residential buildings in urban areas starting from EUR 5 million. These thresholds will be reduced in subsequent years [81]. In 2022, the employer’s information requirements form was published.
3.2.16. Luxembourg
BIM is not mandatory. In 2015, the Technology and Innovation Resource Centre for Building (CRTI-B) working group was established, tasked with creating a guide to project management in BIM. Additionally, the Land Registry and Topography administration has enabled the downloading of selected areas, along with buildings and trees, into an IFC file to facilitate management with BIM.
3.2.17. The Netherlands
BIM is not mandatory in the Netherlands. According to the 2022 European Investment Bank (EIB) survey, along with Poland, the Netherlands received the highest rating for the use of augmented or virtual reality, primarily among service and construction companies [82].
The Central Government Real Estate Agency (Rijksvastgoedbedrif) utilizes BIM to manage its buildings in pilot projects. Public procurement carried out by the Ministry of Infrastructure and Water Management (Rijkswaterstaat) increasingly uses BIM, although it is not obligatory.
From 2017 to 2021, the Bouwend Nederland, a national innovation program for the entire construction sector, was conducted. As part of the initiative, the DigiDeal for the Built Environment DigiGO was created, which is a platform for cooperation between the government, clients, contractors, and TKI Construction and Technology. The BTIC Digitalization program of 2020 includes solutions such as digital twins, including BIM, planned over the perspective of a time horizon of 2–6 years and a long-term perspective of 10–15 years [83]. However, deadlines for making BIM mandatory in public tenders have not been specified.
3.2.18. Norway
The Statsbygg, the Norwegian government agency responsible for national construction projects, has required the use of BIM since 2011 [84]. Unless otherwise agreed upon, BIM is mandatory for all projects carried out by the Statsbygg.
3.2.19. Poland
BIM is currently not mandatory in Poland, but the implementation of MacroBIM is planned to be required from 2025 for risky or complex investments with budgets exceeding EUR 10 million and for all projects by 2030 [85]. Directive 2014/24/EU of the European Parliament and of the Council [32], along with the Public Procurement Law [86], permits the use of BIM in construction projects but does not mandate it. In 2014, AEC associations signed an agreement to implement BIM in the Polish market. Between 2019 and 2020, the project “Digitalization of construction process in Poland” (“Cyfryzacja procesu budowlanego w Polsce”) was conducted to facilitate the integration of BIM into public procurement. In March 2022, the Ministry of Development and Technology (Ministerstwo Rozwoju i Technologii) established a BIM group tasked with creating a BIM implementation strategy, suggesting that the 2020 plans may still be subject to change or further specification. The introduction of BIM requirements is likely to be facilitated by other ongoing digitalization processes. Since 2023, it has been possible to obtain a building permit and maintain a construction log through the government’s free EDB application or website as part of the “SOPAB” system [87,88]. Work on the national CCI construction classification continues [89].
3.2.20. Portugal
BIM is not mandatory in Portugal. The Portuguese government recognized digital transition as a key pillar in its 2019–2023 strategy [90]. In 2020, Resolution No. 30/2020 approved the “Action Plan for the Digital Transition” (Plano de Ação para a Transição Digital), with Pillar III focusing on the transformation of public administration [91]. Work is ongoing on the National Smart City Strategy. However, no mention of mandatory BIM requirements for public construction procurement was found.
3.2.21. Romania
Romania plans to mandate BIM for public investment in construction projects by 2028 and is currently preparing the implementation framework for pilot projects. In 2022, the government approved a memorandum that sanctioned the BIM implementation roadmap [92]. This roadmap outlines four stages. The first stage, up to 2022, involves preparing for implementation, including legislative planning and establishing a project-working group coordinated by the Ministry of Development, Public Works and Administration (Ministerul Dezvoltării, Lucrărilor Publice și Administrației). The second stage, lasting until the second quarter of 2024, focuses on developing standards and legislative frameworks for pilot projects, with some user manuals, such as the technical regulations RTC 9-2022, already published. The third stage, from the third quarter of 2024 to the third quarter of 2026, involves implementing pilot projects, analyzing their outcomes, updating regulations and standards, and training specialists. The fourth and final stage concludes in the fourth quarter of 2028 and aims for a nationwide expansion of BIM. Specific conditions will be established, outlining which investments will require mandatory BIM.
3.2.22. Slovenia
According to the Slovenian Industrial Strategy 2021–2030, the publication of the European Commission’s Industry 5.0 [93] initiative has influenced plans for the modernization of the economy by strengthening digitalization and the use of smart solutions. It is noted that legislation has significantly influenced the development of digital technology [94]. Referencing the current Building Act, specifically Article 39, paragraph 9, from 2021, design documentation will be created using BIM tools for investments specified in Article 9, paragraph 4 [95]. The amendment to the Building Act (No. 133/23) introduces the eBuilding (eGraditev) information system for the building permit process across various administrative units from 2024 to January 2026.
3.2.23. Spain
BIM is not mandatory. In 2015, the European BIM Summit issued a letter of intent and proposed a schedule for BIM implementation goals in Catalonia, such as requiring BIM in public procurement for projects with a budget over EUR 2 million in the design and construction phase starting in 2018 and in all stages of the investment process from 2020 [96]. That the same year, the Commission for BIM adoption in Spain was established. Since 2017, data has been collected by the CIBIM BIM Tender Observatory (El Observatorio de Licitaciones BIM de la CIBIM), which publishes quarterly reports outlining the BIM requirements in public investments. According to the 2023 report, 45% of tenders mandate BIM requirements as essential criteria, although their maturity levels vary [97].
In 2018, the Government of Catalonia Agreement (Generalitat de Catalunya Acord) mandated BIM requirements in their tenders for construction works and construction contracts with planned budgets equal to or greater than the harmonized regulation [98] (reduced to EUR 2 million in 2023 [99]). In the same year, the White paper on the definition of a BIM implementation strategy was published [100], followed by the implementation manual in 2021 [101]. In 2023, the BIM PLAN for public procurement in Spain (PLAN BIM en la contratación pública) was released [102], based on a proposal prepared by CIBIM, the Interministerial Commission for the Incorporation of the BIM Methodology in Public Procurement (Comisión Interministerial para la incorporación de la metodología BIM en la contratación pública). The plan outlines four stages, starting on 1 April 2024 and concluding on 1 April 2030, with gradual implementation. For projects exceeding the EU threshold, the initial phase, termed the early level (nivel inicial), progresses the integrated level (nivel integrado) to the final stage. For projects below the EU threshold but exceeding EUR 2 million, progression from the recommended early level to an advanced level (nivel avanzado) is anticipated. Each level specifies requirements, such as the use of CAD drawings and BIM models for coordination, the CDE as a repository, at least one trained BIM contract manager on the investor’s team, a procedure certified under UNE-EN ISO19650 or equivalent, data exchange via the CDE, and the integration of cross-industry BIM models, with all staff trained in BIM and adherence to open standards.
3.2.24. Sweden
BIM is not mandatory, but efforts are underway to develop its implementation in public investments. A notable bottom-up initiative is by the Swedish Transport Administration (Trafikverket), the largest investor in Sweden, which has required BIM for all new investments since 2015. This initiative aims to integrate BIM throughout the whole cycle of building. The BIM implementation is coordinated by the non-profit BIM Alliance. In 2016, the Ministry of Enterprise and Innovation published the Smart Industry strategy, positioning Sweden to become a leader in digital transformation [103]. However, specific dates for BIM adoption have not been established. In the same year, the Smart Built Environment program was launched as a long-term investment spanning up to 12 years. Managed by a non-profit organization and supported by government investment, this program focuses on research, innovation, and development, particularly in digitalization [104]. The goal is to achieve a 33% reduction in construction costs and construction time from planning to project completion by 2030.
In 2020, the Ministry of Rural Affairs and Infrastructure (Landsbygds- och infrastrukturdepartementet SPN BB) revised the Planning and Building Act (2010:900). In 2022, the ministry assigned the task of increasing the number of solutions promoting the consistent application of the 2010:900 Act in the digital environment. In 2023, the government established the Swedish National Board of Housing, Building, and Planning (Boverket), responsible for supporting public agencies in applying BIM in buildings [105]. Its responsibilities include defining the standards and guidelines to be used initially. A 2024 report (2024:5) highlights the benefits of developing BIM implementation requirements for public procurement starting from low thresholds and proposes that Boverket specify the conditions for such implementation. Additionally, in 2023, the development of a geocalculation system for planning and cost assessment integrated with Open BIM was commissioned [106].
3.2.25. Switzerland
The mandatory use of BIM in Switzerland follows a more bottom-up approach, with notable examples such as the SBB Swiss Federal Railways. The railway company committed to using BIM based on the SN EN ISO 19650 1-2018 methodology for cubature buildings with budgets exceeding CHF 5 million, starting in 2021. Additionally, there are plans to extend this mandate to railway infrastructure by 2025. The Federal Office of Communications (Bundesamt für Kommunikation, Office fédéral de la communication, Ufficio federale delle comunicazioni) published the Digital Switzerland Strategy in 2020, encouraging digitalization [107]. The country has also launched a cross-sector initiative, digitalswitzerland, to support digital transitions, similar to the efforts of The Swiss Association of Engineers and Architects (SIA, Der Schweizerische Ingenieur- und Architektenverein).
3.2.26. Ukraine
In 2018, by order of the Cabinet of Ministers of Ukraine No. 67, the Concept of Development of the Digital Economy and Society of Ukraine for 2018–2020 was approved, along with an action plan for its implementation [108]. Responsibility for this initiative was assigned to the Ministry of Economy of Ukraine (Міністерствo екoнoміки України). The planned digital transformation and the accompanying reports do not stipulate mandatory BIM requirements in public procurement.
3.2.27. United Kingdom of Great Britain and Northern Ireland
Level 2 BIM has been mandatory in centrally financed construction projects in the United Kingdom since 2016 [109]. The 2016 strategy was designed to increase BIM maturity from 2017 to 2020, with the expectation of adopting the required Level 3 in the future [110]. In 2021, the roadmap for infrastructure and major projects was published. This strategy highlights interoperability as a crucial component of current BIM directives. Within the first two years, efforts were planned to develop a coherent assessment of projects’ digital maturity and their interoperability. Over the following three years, maturity will be evaluated according to established standards, and the use of the Information Management Framework (IMF), a system for integrating digital resources, will become mandatory. Within five to ten years from its publication, government institutions are expected to set and publish targets for improving project maturity, making the IMF mandate compulsory [111].
3.2.28. European BIM Policy
Based on information provided, Figure 7 illustrates the BIM mandates across European countries.
Figure 7.
A map depicting BIM requirements for public investments in Europe. This study, based on [37,38,39,40,41,42,43,44,45,46,47,48,49,50,51,52,53,54,55,56,57,58,59,60,61,62,63,64,65,66,67,68,69,70,71,72,73,74,75,76,77,78,79,80,81,82,83,84,85,86,87,88,89,90,91,92,93,94,95].
The map serves as a visual representation of the progress in implementing Building Information Modelling (BIM) mandates across various countries. Figure 8 shows that 65% of these nations have not yet introduced BIM requirements in public investments. Introducing such requirements necessitates careful preparation by the countries to ensure competitive opportunities for bidders who meet the stipulated BIM standards. Therefore, it is essential not only for public investors but also for other stakeholders such as designers and general contractors’ teams to be knowledgeable about BIM. Additionally, adequate funding is crucial for purchasing necessary software and electronic equipment and potentially for commissioning the services of BIM specialists. The presence of state-published standards and document templates can significantly facilitate this process.
Figure 8.
A chart displaying BIM mandates in Europe. This study, based on [36,37,38,39,40,41,42,43,44,45,46,47,48,49,50,51,52,53,54,55,56,57,58,59,60,61,62,63,64,65,66,67,68,69,70,71,72,73,74,75,76,77,78,79,80,81,82,83,84,85,86,87,88,89,90,91].
Examining the BIM policy in Ireland provides a noteworthy example. Although Ireland initially planned a BIM mandate, the market was not sufficiently prepared, and to this day, no mandatory requirements have been enforced. Austria did not mandate it because the construction industry, mainly consisting of small and medium-sized enterprises (SMEs), might find BIM implementation too costly. Several countries, including the Czech Republic and Germany, have postponed their planned BIM implementation dates. Some countries encourage BIM adoption while partially implementing it in certain public agencies, such as in Sweden and Switzerland. Others, like Croatia and France, encourage BIM adoption without making it mandatory. Currently, Poland is planning to introduce MacroBIM.
Conversely, 35% of the countries either currently require BIM, have plans to do so, or have some agencies within them that require it. This is due to the benefits of BIM, such as lower life cycle costs, reduced design errors, shorter construction timelines, and diminished waste [112]. This appreciation for the advantages of BIM implementation is particularly evident when analyzing countries that have previously enforced BIM mandates [113,114].
3.2.29. International Initiatives
Standardization in the field of structured sematic information management with BIM in the AEC industry is addressed by the international Technical Committee CEN/TC442, which was established in 2015. It comprises 10 working groups; for example, WG 9, which deals with digital twins. Many standards have been developed in cooperation with the ISO/TC 59/SC 13 committee under the CEN/ISO Vienna Agreement, and these standards are utilized in numerous countries beyond Europe. In 2020, the CEN/TC442 Business Plan defined the measurement of BIM maturity according to the following indicators: content, digitalization, interoperability, and collaboration [115].
A significant development for the Member States of the European Union in BIM implementation was the publication of Directive 2014/24/UE [32]. This directive introduces the possibility of requiring the use of BIM in public procurement, which also serves a promotional role. Since its issuance, some Member States have mandated the use of BIM. As part of the European Commission’s efforts, strategies and programs have also been developed to digitalize the economy, including that of the construction industry [116,117,118,119]. The next step in promoting the requirement for BIM in public procurement is a handbook on the related cost-benefit calculations [27].
The European Commission’s Rolling Plan for ICT Standardisation, in support of the Green Deal, has identified trends in the areas of ICT environmental impact and circular economy and sustainability. It plans to expand standardization efforts in the field of digital twin technology.
Among other initiatives, mention must be made of DigiPLACE, a European construction platform supporting a common language, digital construction standards, and legal standards. Additionally, BIM4EEB provides a BIM-based toolkit for the efficient renovation of residential buildings. The Digital Building Logbooks initiative aims to propose a model for digital construction logbooks. Furthermore, the EUnet4DBP constitutes a network of researchers and stakeholders dedicated to devising a unified strategy for digitalizing the building permit issuance process.
Equally crucial are initiatives related to Open BIM, which are based on open standards and workflows. These allow all project participants to engage in a coordinated and simultaneous manner, irrespective of the software tools they utilize [120,121]. The principal advocate and proponent of the solutions and standards it delivers in the digital transformation is building SMART International, which maintains branches in numerous countries, thus facilitating local initiatives.
3.3. BIM Policy in Comparison with Statistical Indicators
Figure 9 presents charts illustrating the relationship between BIM policy and various indicators such as GDP per capita, population, industry size, and land area for the given countries.
Figure 9.
Charts depicting BIM policy for public investments in Europe relative to GDP per capita, population, industry size, land area, and FTSE classification. This study, based on (a–d) [122]; for Åland: [123]; population and land area for Channel Islands: [124]; for the Holy See: [125]; for Svalbard and Jan Mayen Islands: [126]; (e) [127].
Among the displayed charts, a particularly noticeable relationship emerges between the introduction or planning of BIM, even if only partially implemented as a mandate, and the FTSE classification. The Financial Times Stock Exchange (FTSE) Russell Group publishes global benchmarks, analytics, and data solutions related to capital markets. The FTSE classification results used in Figure 9e are from a formal annual review within the FTSE global equity indices [127]. The majority (65%) of countries with or planning a BIM mandate (albeit partial) are classified by the FTSE as “developed”. This correlation suggests a potential link between economic development levels, as indicated by the FTSE classification, and the adoption or intention to adopt BIM practices in the construction sector. Indeed, the implementation of BIM is closely tied to the necessity of significant financial investments, particularly when the market is not adequately prepared for such advancements. As shown in Figure 9a, most countries that do not plan to make BIM mandatory also have the lowest gross domestic product (GDP) per capita. These insights contribute to a deeper understanding of the intersection of the intersection between technological advancements in the construction industry, regulatory frameworks, and economic maturity, which would be a good topic for future research.
Figure 9c reveals that BIM requirements are prevalent in countries where the added value (defined according to the International Industrial Classification’s ISIC) from industry, including construction, accounts for a minimum of 15% of GDP. In Figure 9b shows that countries with the largest populations represent 23.5% of those with BIM requirements, compared with 6% without. According to Figure 9d, 91% of countries without BIM restrictions have smaller land areas, measuring less than 200,000 square kilometers.
4. Discussion
The sphere of information and communication technology (ICT), distinguished by its innovative essence, necessitates up-to-date scholarly reviews and factual analysis. The incorporation of building information modelling (BIM) and digital twin technology in public procurement represents a multifaceted challenge. Premature mandatory adoption could disrupt the equilibrium of competition if the potential bidders’ preparedness is insufficient. Hence, the obligation to adopt such technologies should be preceded by thorough preparatory measures, including pilot studies for empirical insights, targeted training programs, and subsidies for the digital transition of businesses. The promulgation of Directive 2014/24/EU has notably facilitated the initiation of BIM requirements within public tenders. Reviewing case studies of successful mandates elucidates the necessity of meticulous planning and phased implementation to seamlessly integrate ICT within public procurement mechanisms.
The overarching goal of this discourse is to shed light upon the prevailing tendencies in European BIM policies. A systematic literature review and a meticulous multi-tiered analysis have been used to scrutinize various regulations and strategies, revealing the undercurrents of digital metamorphosis within the construction sector. The inquiry addresses the industry’s shift toward digitalization and redresses the dearth of expansive research in this domain.
The systematic review was methodically conducted, employing text mining within the Scopus database to distill trends and initiatives in BIM scholarship. The chosen research samples from esteemed databases were scrutinized to ensure their representativeness and pertinence. Data validation, employing analytical methods, was integral throughout the study. The study’s comprehensive approach, nevertheless, encountered limitations. Not all articles encapsulated the full spectrum of legislative and normative evolutions in BIM across each nation, prompting auxiliary searches to augment the primary database findings. Furthermore, the inertia in publishing new research could potentially render information obsolete, underscoring the necessity for continuous updates.
Reviewing regulations, strategies, and potential BIM mandates on official governmental or agency websites, which are predominantly in native languages, constitutes a challenging and laborious task. Despite diligent efforts to examine all conceivable sources and to verify content as articulated in regulations, strategies, and plans—both in scholarly literature and on web pages—the possibility of overlooking certain documents remains. Although direct engagement with relevant institutions would enrich the dataset, undertaking such an initiative requires significant time and financial resources.
The systematic literature review (SLR) on building information modelling (BIM) reveals an escalating scholarly engagement with this domain. While the concept of BIM traces back to the pioneering building description system developed by Charles Eastman’s research team in the 1970s, it continues to inspire innovation and comprehensive scrutiny within the academic sphere. A notable surge in publications on BIM, akin to the findings of this inquiry, was observed by Liu et al. [30]. Their analysis encompassed 1455 articles disseminated between 2004 and 2019, accessible via the Web of Science (WoS) repository. Their methodology incorporated both quantitative and qualitative evaluations, interrogating the literature for terms synonymous with ”building information modelling”. Subsequently, a visual analysis delineated the co-occurrence networks encompassing geographical authorship, thematic categories, keywords, and patterns of journal and author citations. Particularly conspicuous within the BIM research nexus was the theme of energy efficiency and life cycle assessment, mirroring the robust link strength of co-occurrent author keywords detected in the present study. Moreover, the journal Buildings emerged as a prominent publication outlet, resonating with the significant representation observed in the current analysis.
This investigation, while resonant with such themes, adopted a distinctive rule. It pursued the elucidation of current SLR trends through a meticulous database interrogation spanning Scopus, Web of Science, and Google Scholar, collating in excess of 200,000 entries. The overarching intent was to amalgamate insights pertinent to the evolution of BIM policy within the European context. Search parameters were meticulously designed to include ”BIM mandatory”, ”BIM implementation”, ”BIM adoption”, ”BIM policy”, and ”BIM roadmap”, coupled with the respective denominations of European nations. Significantly, data extracted from the Scopus database revealed a marked increase in publications pertaining to Italy, the United Kingdom, and Germany—countries where BIM mandates are firmly established—as well as Spain, where the implementation of such mandates is anticipated.
Bibliometric visualizations reflect an alignment with international discourse, particularly within the European Union, accentuating the synergy of innovative technology with sustainability. The industry strategy, advanced by the European Commission, is manifested in the most cited literature, reflecting the sector’s evolving dynamics.
The exploration of European regulatory landscapes culminates in a visual compendium of BIM stipulations, illustrating a tapestry of adoption and commitment levels across the continent. The diversity in strategic approaches—from Germany’s adjustments to Ireland’s relinquished mandate and Sweden’s and Switzerland’s grassroot drives—highlights the bespoke nature of BIM integration. Following Catalonia’s introduction of a BIM mandate, Spain is preparing for a progressive nationwide rollout. Heterogeneity extends to nations contemplating a nationwide implementation or collaborating public agencies, like Belgium, Croatia, France, Sweden, and Switzerland. Meanwhile, countries such as the Netherlands and Poland, which demonstrate substantial use of augmented and virtual reality, have yet to establish BIM mandates. Poland is planning to implement MacroBIM, and its strategy for BIM implementation is currently evolving. The Netherlands, for its part, is contemplating a digital twin for certain investments. The UK’s mandatory BIM, instituted since 2016, underscores a continued commitment to advancing digital maturity.
Among the 49 European countries aligned with the United Nations Statistics Division, excluding Russia and Turkey, which are subjects of a separate study focusing on Asia, the majority (65%) do not have mandatory BIM requirements. Of the remainder, 12% already have established BIM mandates, 17% are planning future mandates (including partial implementations), and 6% require BIM in specific public agencies. The introduction of BIM mandates is a complex process that necessitates meticulous preparation of the market and stakeholders. This includes comprehensive training programs, pilot projects to gather insights, the standardization of processes, the creation of document templates, and the securing of sufficient funding for electronic equipment and software. Despite these considerable challenges, 35% of countries with effective implementation are driving continuous adoptions, highlighting the increasing momentum toward BIM integration across Europe.
The juxtaposition of countries based on the introduction or intent to implement BIM against economic indicators such as GDP per capita and FTSE classification reveals associations that merit further investigation. Notably, countries with extant or proposed BIM mandates, even if partial, align with specific economic profiles, suggesting an intricate nexus between economic stature and technological integration within the construction industry. These insights beckon further investigation into the confluence of technological progress, regulatory frameworks, and economic development—a fertile ground for future scholarly pursuit.
The research conducted has underscored several potential avenues for future studies. It would be prudent to integrate additional statistical factors, such as the number of construction companies, their sizes, and the overall scale of the construction sector, and to undertake statistical analyses to explore their correlation with BIM maturity. An expanded review of BIM policy could encompass the regional policies of individual countries. Notably, certain districts may implement their own, stricter guidelines. Exploring the reasons behind such discrepancies could provide valuable insights. Moreover, a more detailed investigation into the theoretical underpinnings of policy adoption and diffusion processes could enhance our understanding of the factors influencing BIM uptake in various contexts. For instance, examining the diffusion of innovation could shed light on the dynamics driving BIM integration.
The research objectives have been successfully met, delineating the trends in initiatives and the implementation of building information modelling (BIM) across Europe through an analysis of both scholarly literature and a variety of regulations and strategies. The study also highlights a potential correlation between the market maturity of individual countries and the adoption of BIM requirements. Moreover, the limitations encountered during this research have been detailed, alongside suggestions for potential future studies.
This investigation encourages a deeper consideration of the interplay among technological advancements in the construction industry, regulatory frameworks, and economic maturity—an area ripe for further exploration. Such insights could prove invaluable for practitioners within the architecture, engineering, and construction (AEC) industry and among policymakers. Furthermore, users and occupants of constructed facilities might gain a greater appreciation of how BIM policies enhance building design, construction quality, and operational efficiency.
5. Conclusions
The study delineated in this manuscript provides a significant contribution to the domain of building information modelling (BIM) policy and implementation across Europe. It offers an extensive review of BIM strategies, regulations, and standards, illuminating the digital transformation within the construction sector. The research integrates data from varied sources, including government regulations, scholarly articles, and industry publications, to provide a detailed panorama of BIM across European contexts.
Despite the pre-existence of some references, the compilation and analysis of such a comprehensive dataset to articulate BIM policies and implementation across Europe represent a substantial scholarly addition. The manuscript is likely to have significant implications for a broad spectrum of stakeholders, including researchers, practitioners, and policymakers. By evaluating the BIM policies across various European countries, the study potentially reveals the effectiveness of these strategies in driving digital advancements in the construction sector. Insights from this research are valuable for researchers assessing the impacts of BIM policy trends. For practitioners, the findings offer guidance on adopting and operationalizing BIM, while policymakers can derive insights for developing BIM policy frameworks suitable for their specific contexts.
This research was executed through a meticulous, multi-stage study leveraging an extensive database to explore the BIM implementation and policy landscape. It commenced with a structured data collection process that included defining the research objectives, selecting and designing the data collection methods, and aggregating the data. The primary aim was to unearth regulations mandating BIM usage in public procurement and to discern BIM trends through a text mining approach using predefined keywords across major scientific databases such as Google Scholar, Scopus, and Web of Science.
A systematic literature review (SLR) highlighted an increasing trend in publications discussing BIM implementation, policy, and mandates, particularly focusing on countries like Italy, the United Kingdom, Spain, and Germany. These countries either have or are planning BIM mandates. The bibliometric network visualization demonstrated significant co-occurrences of BIM with keywords such as “life cycle assessment (LCA)” and “energy efficiency”, which align with the European Commission’s Industry 5.0 proposal for digital and ecological transformation. The most frequently cited articles included discussions related to these proposals, indicating a significant emphasis on the digital twin concept for smart cities, a prevailing trend in contemporary scientific literature.
The research also entailed detailed searches using specific phrases in the official languages of the target countries via Google. Despite the challenges posed by language translation, the process was rigorously managed to ensure the accuracy of the data. Additionally, the review of the European Construction Sector Observatory Country Fact Sheets provided further insights into BIM policies within the EU and the UK. This process yielded over 230,000 records, with duplicates subsequently removed for qualitative analysis.
The rigorous verification of information from official government websites and public agencies that have implemented or plan to introduce BIM requirements assured extensive coverage. However, due to the broad scope and linguistic challenges, omissions may have occurred. Despite this, the compilation of diverse sources of BIM policies lays a groundwork for future updates and extended research.
Future studies could benefit from direct inquiries to specific institutions, focusing on more nuanced regional details, which would be facilitated by the insights of this study. Additionally, investigating the reasons behind disparities in BIM policy adoption across different countries could provide deeper insights.
Qualitative analysis enabled the creation of a valuable overview of the scale of BIM implementation, presenting the information through visual representations such as maps. It was identified that 35% of European countries (excluding Russia and Turkey, which will be considered in a related study on Asia) are either implementing or planning BIM mandates. This research underscores the need for adequate market preparation for BIM implementation, including necessary funding, pilot projects, training, and standardization to ensure effective stakeholder engagement and regulatory compliance.
Analysis of statistical data explored potential correlations between BIM implementation maturity and various economic indicators. Notably, a significant proportion of countries with or planning BIM mandates fall within the “developed” market classification according to the Financial Times Stock Exchange (FTSE), suggesting a potential link between economic development and the enforcement of mandatory BIM requirements. This relationship warrants further investigation to determine how a country’s economic maturity influences its propensity to implement mandatory BIM requirements in public procurement.
This research has illuminated several avenues for further investigation, including expanding the scope to encompass additional statistical factors and broadening the review of BIM policies to account for regional variations within countries. A deeper exploration into the theoretical underpinnings of policy adoption and diffusion, such as studies on innovation diffusion, would enhance our understanding of the dynamics of BIM uptake.
Author Contributions
Conceptualization, E.M.-K.; methodology, E.M.-K.; software, E.M.-K.; validation, E.M.-K.; formal analysis, E.M.-K.; investigation, E.M.-K.; resources, E.M.-K.; data curation, E.M.-K.; writing—original draft preparation, E.M.-K.; writing—review and editing, K.Z.; visualization, E.M.-K.; supervision, K.Z. All authors have read and agreed to the published version of the manuscript.
Funding
This research received no external funding.
Data Availability Statement
The original contributions presented in the study are included in the article; further inquiries can be directed to the corresponding author.
Conflicts of Interest
The authors declare no conflicts of interest.
References
- Deng, H.; Xu, Y.; Deng, Y.; Lin, J. Transforming knowledge management in the construction industry through information and communications technology: A 15-year review. Autom Constr. 2022, 142, 104530. [Google Scholar] [CrossRef]
- Sanchez, B.; Ballinas-Gonzalez, R.; Rodriguez-Paz, M.X. Development of a BIM-VR application for e-learning engineering education. In Proceedings of the 2021 IEEE Global Engineering Education Conference (EDUCON), Vienna, Austria, 21–23 April 2021; IEEE: Piscataway, NJ, USA, 2021; pp. 329–333. [Google Scholar]
- Banfi, F. BIM orientation: Grades of generation and information for different type of analysis and management process. Int. Arch. Photogramm. Remote Sens. Spat. Inf. Sci. 2017, XLII-2/W5, 57–64. [Google Scholar] [CrossRef]
- Zhu, Z.-Y.; Xie, H.-M.; Chen, L. ICT industry innovation: Knowledge structure and research agenda. Technol. Forecast. Soc. Change 2023, 189, 122361. [Google Scholar] [CrossRef]
- Gerbert, P.; Castagnino, S.; Rothballer, C.; Renz, A.; Filitz, R. Digital in Engineering and Construction: The Transformative Power of Buliding Information Modeling; Boston Consulting Group: Boston, MA, USA, 2016. [Google Scholar]
- European Commission; Directorate-General for Research and Innovation; Renda, A.; Schwaag Serger, S.; Tataj, D.; Morlet, A.; Darja, I.; Martins, F.; Mir Roca, M.; Hidalgo, C.; et al. Industry 5.0, a Transformative Vision for Europe—Governing Systemic Transformations towards a Sustainable Industry; Publications Office of the European Union: Luxembourg, 2021. [Google Scholar]
- Turk, Ž. Structured analysis of ICT adoption in the European construction industry. Int. J. Constr. Manag. 2023, 23, 756–762. [Google Scholar] [CrossRef]
- Vanlande, R.; Nicolle, C.; Cruz, C. IFC and building lifecycle management. Autom Constr. 2008, 18, 70–78. [Google Scholar] [CrossRef]
- Moreno, C.; Olbina, S.; Issa, R.R. BIM Use by Architecture, Engineering, and Construction (AEC) Industry in Educational Facility Projects. Adv. Civ. Eng. 2019, 2019, 1392684. [Google Scholar] [CrossRef]
- Tang, S.; Shelden, D.R.; Eastman, C.M.; Pishdad-Bozorgi, P.; Gao, X. A review of building information modelling (BIM) and the internet of things (IoT) devices integration: Present status and future trends. Autom Constr. 2019, 101, 127–139. [Google Scholar] [CrossRef]
- Grilo, A.; Jardim-Goncalves, R. Value proposition on interoperability of BIM and collaborative working environments. Autom Constr. 2010, 19, 522–530. [Google Scholar] [CrossRef]
- Suganya, R.; Buhari, S.M.; Rajaram, S. Different Applications and Importance of Digital Twin. In Digital Twin Technology; Wiley: Hoboken, NJ, USA, 2022; pp. 189–203. [Google Scholar]
- Opoku, D.-G.J.; Perera, S.; Osei-Kyei, R.; Rashidi, M.; Famakinwa, T.; Bamdad, K. Drivers for Digital Twin Adoption in the Construction Industry: A Systematic Literature Review. Buildings 2022, 12, 113. [Google Scholar] [CrossRef]
- Zima, K.; Mitera-Kiełbasa, E. Level of Information Need for BIM Models: Australia, New Zealand and ISO 19650. Civ. Environ. Eng. Rep. 2022, 32, 1–3. [Google Scholar] [CrossRef]
- Wong, A.; Wong, F.K.W.; Nadeem, A. Comparative Roles of Major Stakeholders for the Implementation of BIM in Various Countries. In Proceedings of the Changing Roles: New Roles, New Challenges, Noordwijk an Zee, The Netherlands, 5–9 October 2009; pp. 23–33. [Google Scholar]
- Smith, P. BIM Implementation—Global Strategies. Procedia Eng. 2014, 85, 482–492. [Google Scholar] [CrossRef]
- McAuley, B.; Hore, A.; West, R. BICP Global BIM Study—Lessons for Ireland’s BIM Programme; Technological University Dublin: Dublin, Ireland, 2017. [Google Scholar]
- Lee, G.; Borrmann, A. BIM policy and management. Constr. Manag. Econ. 2020, 38, 413–419. [Google Scholar] [CrossRef]
- Sampaio, A.Z. Maturity of BIM Implementation in the Construction Industry: Governmental Policies. Int. J. Eng. Trends Technol. 2021, 69, 92–100. [Google Scholar] [CrossRef]
- Bolpagni, M. The Implementation of BIM within the Public Procurement: A Model-Based Approach for the Construction Industry; VTT Technical Research Centre of Finland: Espoo, Finland, 2013. [Google Scholar]
- Cheng, J.C.P.; Lu, Q. A review of the efforts and roles of the public sector for BIM adoption worldwide. J. Inf. Technol. Constr. 2015, 20, 442–478. [Google Scholar]
- Acampa, G.; Diana, L.; Marino, G.; Marmo, R. Assessing the Transformability of Public Housing through BIM. Sustainability 2021, 13, 5431. [Google Scholar] [CrossRef]
- Ciribini, A.; Caratozzolo, G.; Bolpagni, M.; Ventura, S.M.; De Angelis, E. The Implementation of Building Information Modelling within an Integrated Public Procurement Approach: The Main Contractor’s Perspective. In Proceedings of the CIB World Building Congress 2016, Tampere, Finland, 30 May–3 June 2016; Volume III, pp. 417–428. [Google Scholar]
- Koch, C. Building Information Standards for Innovation in Public Procurement of Buildings; Chalmers University of Technology: Gothenburg, Sweden, 2017. [Google Scholar]
- Ganah, A.; Lea, G. A global analysis of BIM standards across the globe: A Critical Review. J. Proj. Manag. Pract. 2021, 1, 52–60. [Google Scholar] [CrossRef]
- Sacks, R.; Gurevich, U.; Shrestha, P. A review of building information modelling protocols, guides and standards for large construction clients. J. Inf. Technol. Constr. 2016, 21, 479–503. [Google Scholar]
- European Commission. Calculating Costs and Benefits for the Use of Building Information Modelling in Public Tenders: Methodology Handbook; Publication Office of the European Union: Brussels, Belgium, 2021. [Google Scholar]
- Succar, B.; Kassem, M. Macro-BIM adoption: Conceptual structures. Autom Constr. 2015, 57, 64–79. [Google Scholar] [CrossRef]
- Succar, B.; Sher, W.; Williams, A. Measuring BIM performance: Five metrics. Archit. Eng. Des. Manag. 2012, 8, 120–142. [Google Scholar] [CrossRef]
- Liu, Z.; Lu, Y.; Peh, L.C. A Review and Scientometric Analysis of Global Building Information Modelling (BIM) Research in the Architecture, Engineering and Construction (AEC) Industry. Buildings 2019, 9, 210. [Google Scholar] [CrossRef]
- Charef, R.; Emmitt, S.; Alaka, H.; Fouchal, F. Building Information Modelling adoption in the European Union: An overview. J. Build. Eng. 2019, 25, 100777. [Google Scholar] [CrossRef]
- Council European Parliament. Directive 2014/24/EU on Public Procurement; Publication Office of the European Union: Brussels, Belgium, 2014. [Google Scholar]
- EU BIM Taskgroup. Handbook for the Introduction of Building Information Modelling by the European Public Sector; Publication Office of the European Union: Brussels, Belgium, 2017. [Google Scholar]
- Eck, N.J.; Waltman, L. VOSviewer Manual; University of Leiden: Leiden, The Netherlands, 2023. [Google Scholar]
- Potrč Obrecht, T.; Röck, M.; Hoxha, E.; Passer, A. BIM and LCA Integration: A Systematic Literature Review. Sustainability 2020, 12, 5534. [Google Scholar] [CrossRef]
- Sofronievska, L.D.; Cvetkovska, M.; Gavriloska, A.T.; Mihajlovska, T. BIM for Enhancing the Energy Efficiency and Sustainability of Existing Buildings. In Creating a Roadmap towards Circularity in the Built Environment; Springer: Cham, Switzerland, 2024; pp. 419–430. [Google Scholar]
- Vienna Business Agency. Digital Planning, Construction and Operation—The Technology Report: Digitales Planen, Bauen und Betreiben—Technologie Report; Fur die Stadt Wien: Vienna, Austria, 2021.
- Digital Agenda Vienna. Digital Agenda Vienna 2025—Vienna Becomes Digitization Capital: Digitale Agenda Wien 2025—Wien wird Digitalisierungshauptstadt; Digital Agenda Vienna: Vienna, Austria, 2019.
- Federal Ministry Republic of Austria Climate Action Environment, Energy, Mobility, Innovation and Technology; Federal Ministry Republic of Austria Labour and Economy. Artificial Intelligence Mission Austria 2030; Federal Ministry Republic of Austria Climate Action EEMI and T: Vienna, Austria, 2021.
- European Commission. European Construction Sector Observatory: Country Profile Austria; Publication Office of the European Union: Brussels, Belgium, 2021. [Google Scholar]
- Federal Ministry Republic of Austria Climate Action Environment, Energy, Mobility, Innovation and Technology; Austrian Research Promotion Agency FFG; Federal Ministry for Digital and Transport; Federal Department of the Environment Transport, Energy and Communications. D-A-CH Transport Infrastructure Research Applied Research through Cross-Border Cooperation 2016–2023; Federal Ministry Republic of Austria Climate Action Environment, Energy, Mobility, Innovation and Technology: Vienna, Austria; Austrian Research Promotion Agency FFG: Vienna, Austria; Federal Ministry for Digital and Transport: Vienna, Austria; Federal Department of the Environment Transport, Energy and Communications: Vienna, Austria, 2023.
- Federal Ministry Republic of Austria Climate Action EEMI and T. DPP4ALL—A Digital Product Passport for All; Federal Ministry Republic of Austria Climate Action EEMI and T: Vienna, Austria, 2023.
- Agency for Roads and Traffic. Business Plan AWV 2021–2022; Agency for Roads and Traffic: Brussels, Belgium, 2022.
- Council of Ministers of the Republic of Bulgaria. Digital Transformation of Bulgaria for the Period 2020–2030; Council of Ministers of the Republic of Bulgaria: Sofia, Bulgaria, 2020.
- Croatian Chamber of Civil Engineers. General Guidelines for the BIM Approach in Construction Project; Croatian Chamber of Civil Engineers: Zagreb, Croatia, 2017. [Google Scholar]
- Croatian Chamber of Civil Engineers. Guidelines for the BIM Approach in Infrastructure Projects; Croatian Chamber of Civil Engineers: Zagreb, Croatia, 2021. [Google Scholar]
- Government of the Czech Republic. Resolution No. 682 on the Importance of the BIM Method for Construction Practice in the Czech Republic and a Proposal for further Procedures for Its Introduction; Government of the Czech Republic: Prague, Czech Republic, 2016.
- Ministry of Industry and Trade. BIM Implementation Strategy in the Czech Republic; Ministry of Industry and Trade: Prague, Czech Republic, 2017.
- Government of the Czech Republic. Resolution No. 1087 The Implementation of the Concept of Introducing the BIM Method in the Czech Republic; Government of the Czech Republic: Prague, Czech Republic, 2022.
- Ministry of Industry and Trade. RIA Final Report Proposal of the Substantive Plan of the Act on the Building Information Management and Building Information Modelling and Built Environment; Publishing House of the Office of the Government of the Czech Republic: Prague, Czech Republic, 2023.
- Government of the Czech Republic. Resolution No. 298 Proposal of the Substantive Plan of the Act on the Management of Construction Information and the Information Model of Construction and the Built Environment; Government of the Czech Republic: Prague, Czech Republic, 2023.
- Railway Administration. Strategy for Implementation of the BIM Process in the Railway Administration for 2021; Railway Administration: Prague, Czech Republic, 2021.
- Ministry of Transport of the Czech Republic State Transport Infrastructure Fund. Plan for Expanding ude Digital Methods and Implementation Information Modeling for Buildings for Transport Infrastructure; Ministry of Transport of the Czech Republic State Transport Infrastructure Fund: Prague, Czech Republic, 2021.
- Ministry of Social Affairs Housing and the Elderly. Regulation on Requirements for the Use of Information and Communication Technology in Public Construction, No. 118 of 06-02-2013; Ministry of Social Affairs Housing and the Elderly: Copenhagen, Denmark, 2013.
- Ministry of Social Affairs H and the E. Regulation on the Application of Information and Communication Technology (ICT) in General Construction, No. 119 of 07-02-2013; Ministry of Social Affairs H and the E: Copenhagen, Denmark, 2013.
- Ministry of Economic Affair and Communications, Civitta. Long-Term View on Construction 2035. 7 Big Steps. Version 2; Ministry of Economic Affair and Communications, Civitta: Vilnius, Lithuania, 2022.
- Ministry of Climate. Building Register User Environment. 2024. Available online: https://livekluster.ehr.ee/ui/ehr/v1/ (accessed on 15 May 2024).
- Civitta. Report of Digitization of the Construction Sector; Civitta: Tartu, Estonia, 2024. [Google Scholar]
- Trinomics; TalTech; Sweco; Ministry of Climate. Coherent Policy Development for High-Quality and Sustainable Living Environment. Deliverable 6: Action Plan and Roadmap for the Further Development of the e-Construction Services; Ministry of Climate: Rotterdam, The Netherlands, 2024.
- European Commission. Digital Economy and Society Index (DESI) 2022. Integration of Digital Technology; Publication Office of the European Union: Brussels, Belgium, 2022. [Google Scholar]
- Senate Properties. SENAATTI Senate Properties. 2022. Available online: https://www.senaatti.fi/en/ (accessed on 21 August 2022).
- ISO 29481-1:2016; Building Information Models—Information Delivery Manual—Part 1: Methodology and Format. International Standard Organization: Geneva, Switzerland, 2016.
- Lupapiste. Lupapiste Building Drawings from The Building Control Archive. 2022. Available online: https://kauppa.lupapiste.fi/# (accessed on 8 November 2022).
- Owal Group, 4front. Advance Digitalization to Lead. Final Report; Owal Group: Helsinki, Finland, 2023. [Google Scholar]
- Ministry of Territorial Cohesion. Charter of Voluntary Commitment of the Construction Sector for Digital Construction “Objective BIM 2022”. Charte D’engagement Volontaire de la Filière du Bàtiment pour la Construction Numérique “Objectif BIM 2022”; The Ministere de la Cohesion des Territoires: Paris France, 2017.
- Ministry of Territorial Cohesion and Relations with Local Authorities. Plan BIM 2022; Ministère de la Cohésion des Territoires et des Relations avec les Collectivités Locales: Paris, France, 2018.
- Reform Commission for the Construction of Major Projects. Action Plan for Major Projects; Bundesregierung: Berlin, Germany, 2015.
- Federal Ministry of Transport and Digital Infrastructure. Road Map for Digital Design and Construction. Introduction of Modern, IT-Based Processes and Technologies for the Design, Construction and Operation of Assets in the Built Environment; Federal Ministry of Transport and Digital Infrastructure: Berlin, Germany, 2015.
- Federal Ministry of Transport and Digital Infrastructure. BIM Master Plan Federal Highways; Federal Ministry of Transport and Digital Infrastructure: Berlin, Germany, 2021.
- Directorate General for Waterways and Shipping Federal Ministry for Digital and Transport. Implementation Strategy BIM-WSV 2030; Bundesministerium für Digitales und Verkehr: Berlin, Germany, 2022.
- Deutschen Bahn AG. BIM Strategy Implementation of Building Information Modelling BIM in the Infrastructure Department of Deutsche Bahn AG; Deutschen Bahn AG: Berlin, Germany, 2022. [Google Scholar]
- Federal Ministry of the Interior and Community; Federal Ministry of Defence; Bundesbau. BIM Master Plan for Federal Buildings. Explanatory Report; Bundesbau: Germany, Berlin, 2021.
- Ministry of Digital Governance. Digital Transformation Bible 2020–2025; Ministry of Digital Governance: Athens, Greece, 2021.
- McAuley, B.; Hore, A.V.; West, R.P. The Irish Construction Industry’s State of Readiness for a BIM mandate in 2020. In Proceedings of the Civil Engineering Research in Ireland 2020 Conference, Cork, Ireland, 27–28 August 2020; pp. 740–745. [Google Scholar]
- Irish Government. Construction 2020: A Strategy for a Renewed Construction Sector; Irish Government: Dublin, Ireland, 2014.
- Government Contracts Committee for Construction. GCCC Position Paper CPP 01/17. 2017; Government Contracts Committee for Construction: Dublin, Ireland; The Office of Government Procurement: Dublin, Ireland, 2017.
- Government of Ireland. Project Ireland 2040. BUILD 2022: Construction Sector Performance and Capacity; Government of Ireland: Dublin, Ireland, 2022.
- Ministry of Infrastructure and Transport. Ministerial Decree MIT no. 560; Ministry of Infrastructure and Transport: Rome, Italy, 2017.
- Ministry of Sustainable Infrastructures and Mobility. Ministerial Decree MIT no. 312; Ministry of Sustainable Infrastructures and Mobility: Rome, Italy, 2021.
- Ministry of Economics. Building Information Modelling BIM: Road Map; Ministry of Economics: Riga, Latvia, 2019.
- Government of the Republic of Lithuania. Resolution on the Requirements and/or Criteria for the Application of Static Information Modeling Methods; Government of the Republic of Lithuania: Vilnius, Lithuania, 2021.
- European Investment Bank EIB. European Union Overview. EIB Investment Survey; European Investment Bank EIB: Luxembourg, 2022. [Google Scholar]
- BTIC Construction and Technology Innovation Center. BTIC Knowledge and Innovation Program Digitization v1; BTIC Construction and Technology Innovation Center: Delft, The Netherlands, 2020. [Google Scholar]
- State Building. Statsbygg. 2022. Available online: https://www.statsbygg.no/bim (accessed on 9 January 2022).
- European Commission, Ministry of Development, Pwc. Roadmap for the Implementation of the BIM Methodology in Public Procurement. Digitization of the Construction Process in Poland; European Commission, Ministry of Development: Brussels, Belgium, 2020.
- Marshal of the Sejm of Poland. Dz. U. poz. 1129 Announcement of the Marshal of the Sejm of Poland on the Public Procurement Law; Internet System of Legal Acts: Warsaw, Poland, 2021.
- Minister of Development and Technology. Dz.U. 2023 poz. 45 Regulation on the Construction Site Log and the Electronic Construction Site Log; Internet System of Legal Acts—The Sejm and the Office of the Marshal: Warsaw, Poland, 2022.
- General Office of Construction Supervision. eConstruction portal. Portal eBudownictwo. 2023. Available online: https://e-budownictwo.gunb.gov.pl/ (accessed on 11 December 2023).
- BIM Working Group for the Ministry Development and Technology. The Concept of Implementing the CCI Construction Classification in Poland; Draft; Ministry Development and Technology: Warsaw, Poland, 2023.
- Portuguese Government. Program of the XXII Constitutional Government; Portuguese Government: Lisbon, Portugal, 2019.
- Portuguese Republic. Portugal’s Action Plan for Digital Transition; Portuguese Government: Lisbon, Portugal, 2020.
- Government of Romania. Memorandum. Approval of the Roadmap regarding the Implementation of the BIM Methodology at National Level, in Investment Projects Financed from Public Funds in the Construction Sector; Government of Romania: Bucharest, Romania, 2022.
- European Commission. Industry 5,0. Towards a Sustainable, Human-Centric and Resilient European Industry; Publications Office: Brussels, Belgium, 2021. [Google Scholar]
- Ministry of Economic Development and Technology. Slovenian Industrial Strategy 2021–2030; Ministry of Economic Development and Technology: Ljubljana, Slovenia, 2021.
- President of the Republic of Slovenia. Building Act GZ-1. 2021. Available online: https://pisrs.si/pregledPredpisa?id=ZAKO8244 (accessed on 2 January 2024).
- BIM European Summit. BIM European Summit Barcelona 2015; BIM European Summit: Barcelona, Spain, 2015. [Google Scholar]
- BIM Interministerial Commission. Tender Observatory. Analysis of the Inclusion of BIM Requirements in the Tender. Spanish Public Procurement. Third Quarter 2023; BIM Interministerial Commission: Madrid, Spain, 2023. [Google Scholar]
- Government of Catalonia. Government of Catalonia Agreement of December 11, 2018; Generalitat de Catalunya or Government of Catalonia: Barcelona, Spain, 2018.
- Government of Catalonia. Government of Catalonia Agreement GOV/81/2023; Generalitat de Catalunya: Barcelona, Spain, 2023.
- ITeC Government of Catalonia. White Paper on the Strategic Definition of BIM Implementation in the Government of Catalonia; ITeC Government of Catalonia: Barcelona, Spain, 2018.
- Commission Build the Future; ITeC. Guide for the Implementation of BIM in Public Bidding; Commission Build the Future: Barcelona, Spain, 2021. [Google Scholar]
- Government of Spain; Ministry of Transport Mobility and Urban Agenda; Ministry of Finance and Civil Service; BIM Interministerial Commission. BIM PLAN in Public Procurement; Government of Spain: Madrid, Spain, 2023.
- Ministry of Enterprise and Innovation. Smart Industry—A Strategy for New Industralisation for Sweden; Ministry of Enterprise and Innovation: Stockholm, Sweden, 2016.
- Smart Built Environment. Statutes for Strategic Innovation Program SMART Built Environment; Smart Built Environment: Stockholm, Sweden, 2021. [Google Scholar]
- Government of Sweden. II 5. Assignment to Produce a Support for Public Actors Regarding Building Information Modelling; Government of Sweden: Stockholm, Sweden, 2023.
- Government of Sweden. IV 5. Develop a Geocalculation System for Planning and Cost Estimation that Is Linked to Open BIM; Government of Sweden: Stockholm, Sweden, 2023.
- Federal Office of Communications. Digital Switzerland Strategy; Federal Office of Communications: Bern, Switzerland, 2020.
- Cabinet of Ministers of Ukraine. Order No. 67. Concept of Development of the Digital Economy and Society of Ukraine for 2018–2020; Cabinet of Ministers of Ukraine: Kyiv, Ukraine, 2018.
- Cabinet Office. Government Construction Strategy; Cabinet Office: London, UK, 2011.
- Infrastructure and Projects Authority. Government Construction Strategy 2016–20; Infrastructure and Projects Authority: London, UK, 2016.
- Infrastructure and Projects Authority. Transforming Infrstructure Performance: Roadmap to 2030; Infrastructure and Projects Authority: London, UK, 2021.
- Zima, K.; Mitera-Kiełbasa, E. Employer’s information requirements: A case study implementation of bim on the example of selected construction projects in Poland. Appl. Sci. 2021, 11, 10587. [Google Scholar] [CrossRef]
- Georgiadou, M.C. An overview of benefits and challenges of building information modelling (BIM) adoption in UK residential projects. Constr. Innov. 2019, 19, 298–320. [Google Scholar] [CrossRef]
- Bui, N. The Contextual Influence on Building Information Modelling Implementation: A Cross-Case Analysis of Infrastructure Projects in Vietnam and Norway. In CIGOS 2019, Innovation for Sustainable Infrastructure; Springer: Singapore, 2020; pp. 1229–1234. [Google Scholar]
- CEN/TC442; Business Plan. CEN/TC 442 Building Information Modelling (BIM). The European Committee for Standardisation: Brussels, Belgium, 2020.
- European Commission. Strategy for Sustainable Competitiveness of the Construction Sector and Its Enterprise; Publication Office of the European Union: Brussels, Belgium, 2012. [Google Scholar]
- European Commission. A Renovation Wave for Europe—Greening Our Building, Creating Jobs, Improving Lives; Publication Office of the European Union: Brussels, Belgium, 2020. [Google Scholar]
- European Commission. A New Circular Economy Action Plan; Publication Office of the European Union: Brussels, Belgium, 2020. [Google Scholar]
- European Commission. Europe investing in digital: The Digital Europe Programme; Publication Office of the European Union: Brussels, Belgium, 2020. [Google Scholar]
- Gomez, A.; Gomez, F.J. Open BIM Workflow in Project Processes. In Structures Congress 2017; American Society of Civil Engineers: Reston, VA, USA, 2017; pp. 14–23. [Google Scholar]
- Hausknecht, K.; Liebich, T.; Weise, M.; Linhard, K.; Steinmann, R.; Geiger, A.; Hafele, K.H. BIM/IFC software certification process by buildingSMART. In eWork and eBusiness in Architecture, Engineering and Construction; CRC Press: Boca Raton, FL, USA, 2014; pp. 129–133. [Google Scholar]
- The World Bank Data. Available online: https://data.worldbank.org/ (accessed on 29 August 2023).
- Statistics Finland. Statistics Finland. 2023. Available online: https://www.stat.fi/index_en.html (accessed on 16 June 2023).
- United Nations Data. A World of Information. 2023. Available online: http://data.un.org/ (accessed on 16 June 2023).
- Vatican City State. Vatican City State. 2023. Available online: https://www.vaticanstate.va/ (accessed on 16 June 2023).
- Statistic Norway. Statistic Norway. 2023. Available online: https://www.ssb.no/en/ (accessed on 16 June 2023).
- FTSE Russell. FTSE Equity Country Classification. 2023. Available online: https://www.lseg.com/en/ftse-russell/equity-country-classification#september (accessed on 2 January 2024).
Disclaimer/Publisher’s Note: The statements, opinions and data contained in all publications are solely those of the individual author(s) and contributor(s) and not of MDPI and/or the editor(s). MDPI and/or the editor(s) disclaim responsibility for any injury to people or property resulting from any ideas, methods, instructions or products referred to in the content. |
© 2024 by the authors. Licensee MDPI, Basel, Switzerland. This article is an open access article distributed under the terms and conditions of the Creative Commons Attribution (CC BY) license (https://creativecommons.org/licenses/by/4.0/).








