Food Manufacturing Workers and Structural Causality among Work Environment, Work–Family Conflict, Musculoskeletal Pain, Sleep-Related Problems, and Burnout
Abstract
1. Introduction
1.1. Purpose of Study
1.2. Theoretical Background
1.2.1. Work Environment
1.2.2. Work–Family Conflict
1.2.3. Musculoskeletal Pain
1.2.4. Sleep-Related Problems
1.2.5. Burnout
2. Methods
2.1. Data Collection and Subjects
2.2. Research Variables
2.3. Reliability Analysis and Model Fit Test
2.4. Results of Reliability and Exploratory Factor Analysis
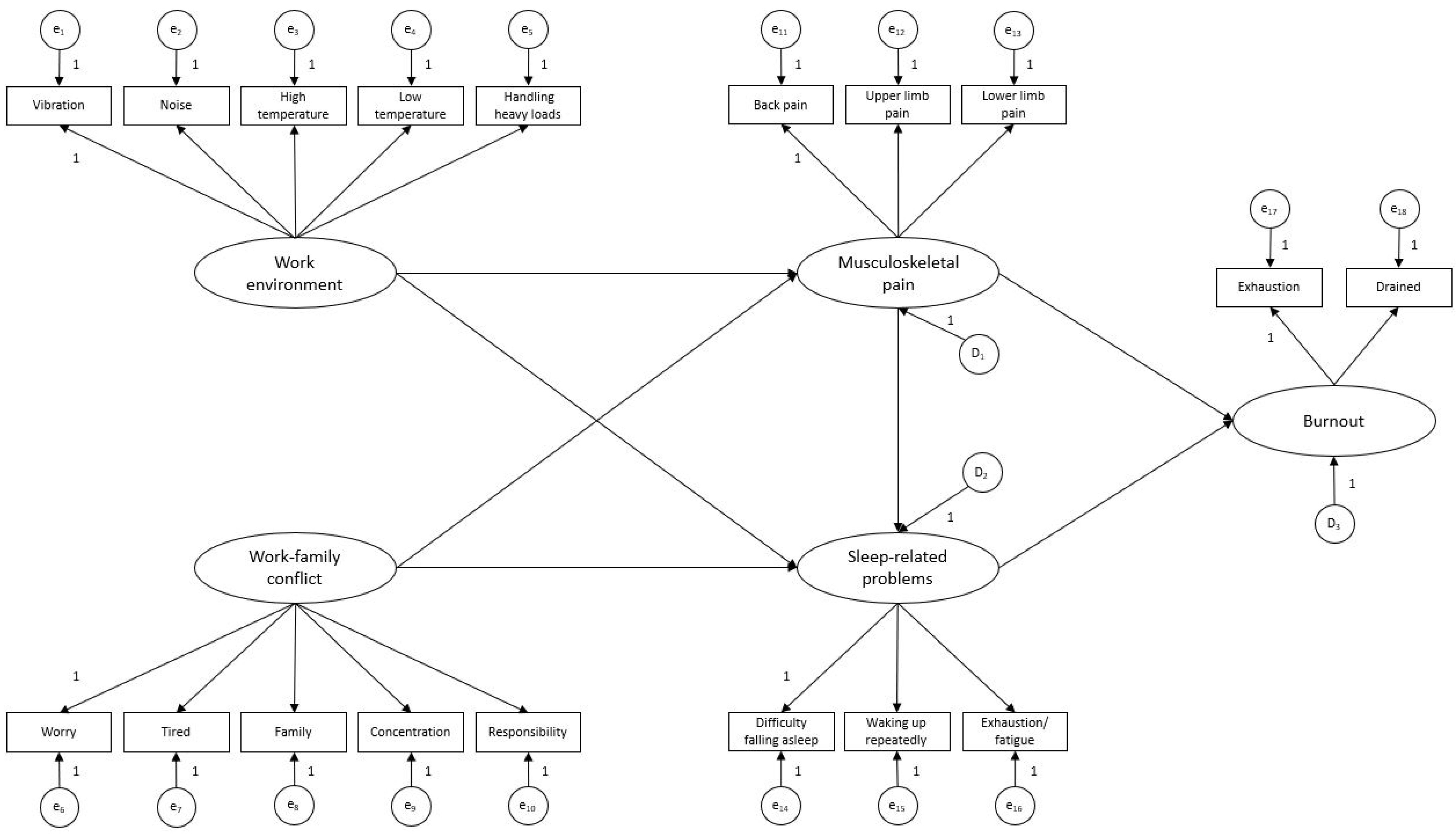
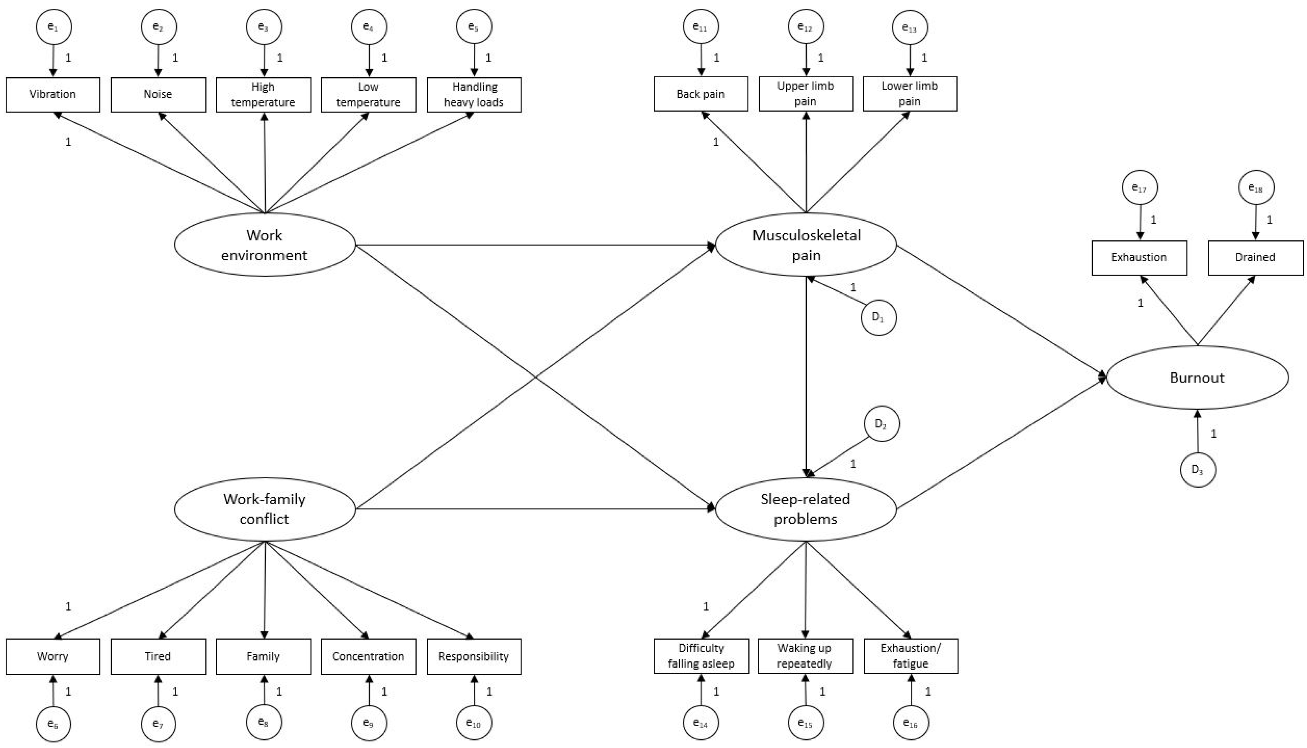
2.5. Structural Equation Model
3. Results
3.1. Results of Model Fit Test and Validity Analysis
3.2. Results of Hypothesis Testing
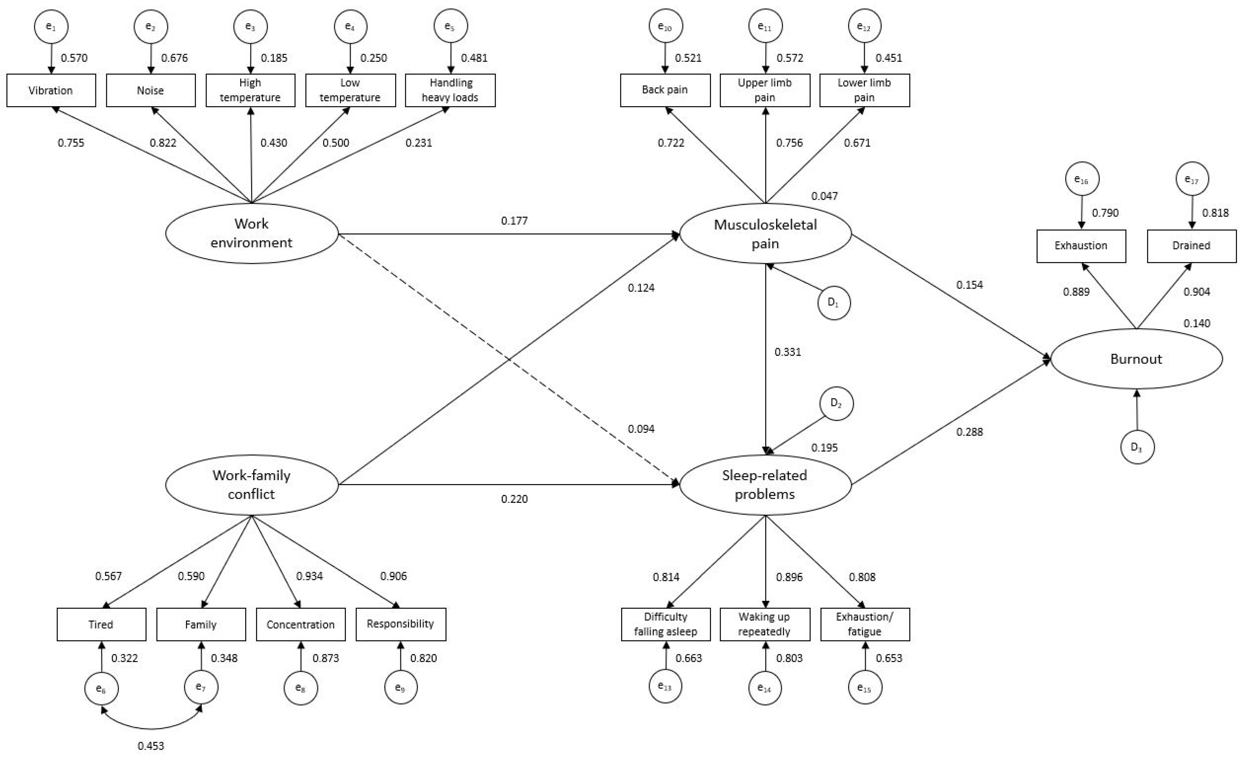
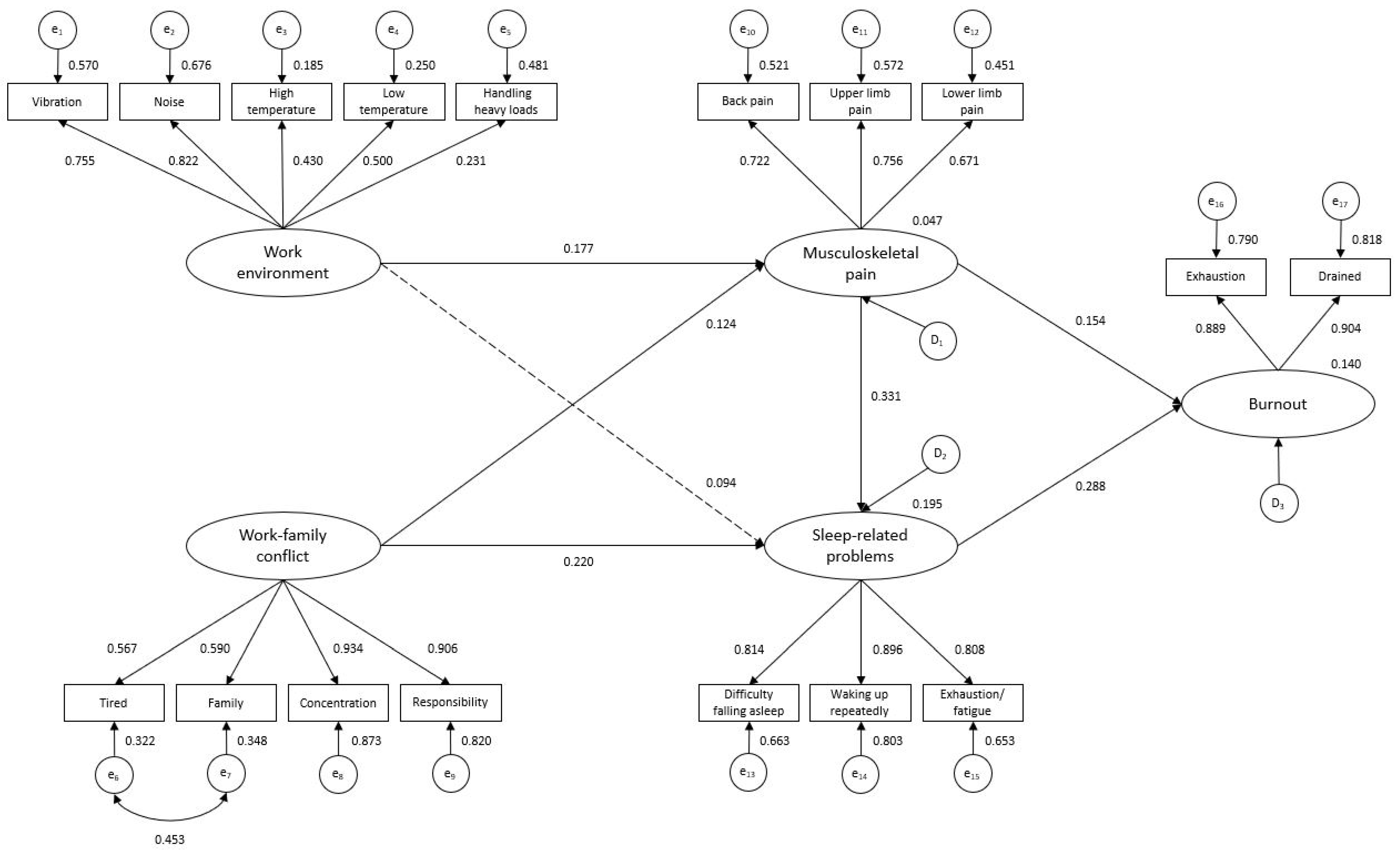
3.3. Final SEM
4. Discussion
5. Conclusions
Author Contributions
Funding
Institutional Review Board Statement
Informed Consent Statement
Data Availability Statement
Acknowledgments
Conflicts of Interest
References
- Ministry of Government Legislation. Framework Act on Agriculture Rural Community and Food Industry. Available online: https://www.law.go.kr/LSW/eng/engLsSc.do?menuId=2§ion=lawNm&query=food+indust&x=0&y=0#liBgcolor4 (accessed on 20 August 2024).
- Ministry of Government Legislation. Enforcement Ordinance of the Framework Act on Agricultural Rural Community and Food Industry. Available online: https://www.law.go.kr/lsSc.do?menuId=1&subMenuId=15&query=%EB%86%8D%EC%97%85%C2%B7%EB%86%8D%EC%B4%8C%20%EB%B0%8F%20%EC%8B%9D%ED%92%88%EC%82%B0%EC%97%85%20%EA%B8%B0%EB%B3%B8%EB%B2%95&dt=20201211#undefined (accessed on 20 August 2024).
- Yach, D.; Khan, M.; Bradley, D.; Hargrove, R.; Kehoe, S.; Mensah, G. The role and challenges of the food industry in addressing chronic disease. Glob. Health 2010, 6, 10. [Google Scholar] [CrossRef]
- Katsuro, P.; Gadzirayi, C.T.; Taruwona, M.; Mupararano, S. Impact of occupational health and safety on worker productivity: A case of Zimbabwe food industry. Afr. J. Bus. Manag. 2010, 4, 2644–2651. [Google Scholar]
- Thetkathuek, A.; Yingratanasuk, T.; Jaidee, W.; Ekburanawat, W. Cold exposure and health effects among frozen food processing workers in eastern Thailand. Saf. Health Work 2015, 6, 56–61. [Google Scholar] [CrossRef]
- Seng, M.; Ye, M.; Choy, K.; Ho, S.F. Heat stress in rice vermicelli manufacturing factories. Int. J. Occup. Environ. Health 2018, 24, 119–125. [Google Scholar] [CrossRef]
- International Labour Organization. Encyclopaedia of Occupational Health and Safety: Food Industry. Available online: https://www.iloencyclopaedia.org/part-x-96841/food-industry (accessed on 20 August 2024).
- Musolin, K.; Ramsey, J.G.; Wassell, J.T.; Hard, D.L. Prevalence of carpal tunnel syndrome among employees at a poultry processing plant. Appl. Ergon. 2014, 45, 1377–1383. [Google Scholar] [CrossRef] [PubMed]
- Kim, J.W.; Jeong, B.Y.; Park, J.Y. A Study on the Risk Factors of Infection and Musculoskeletal Disorders in Food Manufacturing Workers: A Systematic Literature Review. J. Ergon. Soc. Korea 2023, 42, 129–147. [Google Scholar] [CrossRef]
- Ariyanto, J. Control of the risk of musculoskeletal disorders in the food industry: Systematic review. Ann. Rom. Soc. Cell Biol. 2021, 25, 4254–4261. [Google Scholar]
- Ministry of Government Legislation. Labor Standards Act. Available online: https://www.law.go.kr/LSW/eng/engLsSc.do?menuId=2§ion=lawNm&query=Labor+Standards+Act&x=24&y=28#liBgcolor2 (accessed on 20 August 2024).
- Ministry of Employment and Labor. Report on the Survey of Work Status by Employment Type in 2022. Available online: http://laborstat.moel.go.kr/lsm/bbs/selectBbsList.do?bbsYn=Y?answerSn=0&bbsId=LSS108&bbsSn=0&leftMenuId=0010001100116&menuId=0010001100116115&pageIndex=1&searchCtgryCode=004&subCtgryCode=004 (accessed on 20 August 2024).
- Mokarami, H.; Gharibi, V.; Kalteh, H.O.; Kujerdi, M.F.; Kazemi, R. Multiple environmental and psychosocial work risk factors and sleep disturbances. Int. Arch. Occup. Environ. Health 2020, 93, 623–633. [Google Scholar] [CrossRef]
- Cho, S.S.; Kang, M.Y. Association between Occupational Exposure to Chemical or Physical Factors and Sleep Disturbance: An Analysis of the Fifth Korean Working Conditions Survey. Sleep Health 2022, 8, 521–527. [Google Scholar] [CrossRef]
- Adkins, C.L.; Premeaux, S.F. Spending time: The impact of hours worked on work—Family conflict. J. Vocat. Behav. 2012, 80, 380–389. [Google Scholar] [CrossRef]
- DiRenzo, M.S.; Greenhaus, J.H.; Weer, C.H. Job level, demands, and resources as antecedents of work—Family conflict. J. Vocat. Behav. 2011, 78, 305–314. [Google Scholar] [CrossRef]
- Eurofound. Sixth European Working Conditions Survey—Overview Report. Available online: https://www.eurofound.europa.eu/en/publications/2016/sixth-european-working-conditions-survey-overview-report (accessed on 20 August 2024).
- Lee, Y.; Lee, S.; Kim, Y.J.; Kim, Y.; Kim, S.Y.; Kang, D. Relationship between of working hours, weekend work, and shift work and work-family conflicts among Korean manufacturers. Ann. Occup. Environ. Med. 2022, 34, e20. [Google Scholar] [CrossRef]
- Moreno, C.R.; Lowden, A.; Vasconcelos, S.; Marqueze, E.C. Musculoskeletal pain and insomnia among workers with different occupations and working hours. Chronobiol. Int. 2016, 33, 749–753. [Google Scholar] [CrossRef] [PubMed]
- Kim, J.W.; Jeong, B.Y.; Park, M.H. A study on the factors influencing overall fatigue and musculoskeletal pains in automobile manufacturing production workers. Appl. Sci. 2022, 12, 3528. [Google Scholar] [CrossRef]
- Park, H.J.; Jeong, B.Y.; Park, M.H. Exposure to Occupational Hazards and Musculoskeletal Pains in the Construction Workers. J. Ergon. Soc. Korea 2023, 42, 449–462. [Google Scholar] [CrossRef]
- Lavigne, G.J.; Nashed, A.; Manzini, C.; Carra, M.C. Does sleep differ among patients with common musculoskeletal pain disorders? Curr. Rheumatol. Rep. 2011, 13, 535–542. [Google Scholar] [CrossRef]
- Sorour, A.S.; Abd El-Maksoud, M.M. Relationship between musculoskeletal disorders, job demands, and burnout among emergency nurses. Adv. Emerg. Nurs. J. 2012, 34, 272–282. [Google Scholar] [CrossRef]
- Söderström, M.; Jeding, K.; Ekstedt, M.; Perski, A.; Åkerstedt, T. Insufficient sleep predicts clinical burnout. J. Occup. Health Psychol. 2012, 17, 175. [Google Scholar] [CrossRef]
- Aranđelović, M.; Ilić, I.; Jović, S. Burnout and the quality of life of workers in food industry: A pilot study in Serbia. Vojnosanit. Pregl. 2010, 67, 705–711. [Google Scholar] [CrossRef]
- Occupational Safety and Health Research Institute. Korean Working Conditions Survey. Available online: https://www.kosha.or.kr/eoshri/resources/KWCSDownload.do (accessed on 20 August 2024).
- Syron, L.N.; Lucas, D.L.; Bovbjerg, V.E.; Case, S.; Kincl, L. Occupational traumatic injuries among offshore seafood processors in Alaska, 2010–2015. J. Saf. Res. 2018, 66, 169–178. [Google Scholar] [CrossRef]
- Kahn, R.L.; Wolfe, D.M.; Quinn, R.P.; Snoek, J.D.; Rosenthal, R.A. Organizational Stress: Studies in Role Conflict and Ambiguity; Wiley: New York, NY, USA, 1964; p. 470. [Google Scholar]
- Kelly, E.L.; Moen, P.; Tranby, E. Changing workplaces to reduce work-family conflict: Schedule control in a white-collar organization. Am. Sociol. Rev. 2011, 76, 265–290. [Google Scholar] [CrossRef] [PubMed]
- Kim, Y.M.; Cho, S.I. Work—Life imbalance and musculoskeletal disorders among South Korean workers. Int. J. Environ. Res. Public Health 2017, 14, 1331. [Google Scholar] [CrossRef] [PubMed]
- Runge, N.; Ahmed, I.; Saueressig, T.; Perea, J.; Labie, C.; Mairesse, O.; Nijs, J.; Malfliet, A.; Verschueren, S.; Van Assche, D.; et al. The bidirectional relationship between sleep problems and chronic musculoskeletal pain: A systematic review with meta-analysis. Pain 2022, 10, 1097. [Google Scholar] [CrossRef] [PubMed]
- Jeong, B.Y. Ergonomics’ role for preventing musculoskeletal disorders. J. Ergon. Soc. Korea 2010, 29, 393–404. [Google Scholar] [CrossRef]
- Kim, W.J.; Jeong, B.Y. Exposure Time to Work-Related Hazards and Factors Affecting Musculoskeletal Pain in Nurses. Appl. Sci. 2024, 14, 2468. [Google Scholar] [CrossRef]
- Weale, V.; Oakman, J.; Clays, E. Does work—Family conflict play a role in the relationship between work-related hazards and musculoskeletal pain? Am. J. Ind. Med. 2021, 64, 781–791. [Google Scholar] [CrossRef]
- National Institutes of Health. Sleep Disorder. Available online: https://www.ncbi.nlm.nih.gov/books/NBK560720/ (accessed on 20 August 2024).
- Thorpy, M.J. Classification of sleep disorders. Neurotherapeutics 2012, 9, 687–701. [Google Scholar] [CrossRef]
- Berkman, L.F.; Liu, S.Y.; Hammer, L.; Moen, P.; Klein, L.C.; Kelly, E.; Fay, M.; Davis, K.; Durham, M.; Karuntzos, G.; et al. Work—Family conflict, cardiometabolic risk, and sleep duration in nursing employees. J. Occup. Health Psychol. 2015, 20, 420–433. [Google Scholar] [CrossRef]
- Vinstrup, J.; Jakobsen, M.D.; Calatayud, J.; Jay, K.; Andersen, L.L. Association of stress and musculoskeletal pain with poor sleep: Cross-sectional study among 3600 hospital workers. Front. Neurol. 2018, 9, 419504. [Google Scholar] [CrossRef]
- Marklund, S.; Mienna, C.S.; Wahlström, J.; Englund, E.; Wiesinger, B. Work ability and productivity among dentists: Associations with musculoskeletal pain, stress, and sleep. Int. Arch. Occup. Environ. Health 2020, 93, 271–278. [Google Scholar] [CrossRef]
- World Health Organization. Burn-Out an “Occupational Phenomenon”: International Classification of Diseases. Available online: https://www.who.int/news/item/28-05-2019-burn-out-an-occupational-phenomenon-international-classification-of-diseases (accessed on 20 August 2024).
- Maslach, C.; Schaufeli, W.B.; Leiter, M.P. Job burnout. Annu. Rev. Psychol. 2001, 52, 397–422. [Google Scholar] [CrossRef] [PubMed]
- Montero-Marín, J. El síndrome de burnout y sus diferentes manifestaciones clínicas: Una propuesta para la intervención. Anest. Analg. Reanim. 2016, 29, 4. [Google Scholar]
- Chen, Y.H.; Lin, J.J.; Yang, C.W.; Tang, H.M.; Jong, G.P.; Yang, T.Y. The effect of commuting time on burnout: The mediation effect of musculoskeletal pain. BMC Health Serv. Res. 2024, 24, 468. [Google Scholar] [CrossRef]
- Trockel, M.T.; Menon, N.K.; Rowe, S.G.; Stewart, M.T.; Smith, R.; Lu, M.; Kim, P.K.; Quinn, M.A.; Lawrence, E.; Marchalik, D.; et al. Assessment of physician sleep and wellness, burnout, and clinically significant medical errors. JAMA Netw. Open 2020, 3, e2028111. [Google Scholar] [CrossRef] [PubMed]
- Statistics Korea. Korean Standard Industrial Classification. Available online: https://kssc.kostat.go.kr:8443/ksscNew_web/ekssc/main/main.do (accessed on 20 August 2024).
- Statistics Korea. Korean Standard Classification of Occupations. Available online: https://kssc.kostat.go.kr:8443/ksscNew_web/ekssc/main/main.do# (accessed on 20 August 2024).
- Occupational Safety and Health Administration. Hazard Zone Checklist. 2021. Available online: https://lni.wa.gov/safety-health/_docs/HazardZoneChecklist.pdf (accessed on 20 August 2024).
- Occupational Safety and Health Administration. Caution Zone Checklist. 2021. Available online: https://lni.wa.gov/safety-health/_docs/CautionZoneJobsChecklist.pdf (accessed on 20 August 2024).
- Byrne, B.M. Structural Equation Modeling with LISREL, PRELIS, and SIMPLIS, 1st ed.; L. Erlbaum Associates: New York, NY, USA, 1998; p. 432. [Google Scholar]
- Hu, L.T.; Bentler, P.M. Cutoff criteria for fit indexes in covariance structure analysis: Conventional criteria versus new alternatives. Struct. Equ. Model. 1999, 6, 1–55. [Google Scholar] [CrossRef]
- Browne, M.W.; Cudeck, R. Alternative ways of assessing model fit. In Testing Structural Equation Models, 2nd ed.; Sage: Newbury Park, CA, USA, 1993; pp. 136–162. [Google Scholar]
- Byrne, B.M. Structural Equation Modeling with EQS and EQS/Basic Concepts, Applications, and Programming, 2nd ed.; Sage: New York, NY, USA, 1994; p. 454. [Google Scholar]
- Bentler, P.M.; Bonett, D.G. Significance tests and goodness of fit in the analysis of covariance structures. Psychol. Bull. 1980, 88, 588. [Google Scholar] [CrossRef]
- Bollen, K.A. Sample size and Bentler and Bonett’s nonnormed fit index. Psychometrika 1986, 51, 375–377. [Google Scholar] [CrossRef]
- Bollen, K.A. Structural Equations with Latent Variables, 1st ed.; John Wiley & Sons: New York, NY, USA, 1989; p. 528. [Google Scholar]
- Bentler, P.M.; Chou, C.P. Practical issues in structural modeling. Sociol. Methods Res. 1987, 16, 78–117. [Google Scholar] [CrossRef]
- Shin, D.S.; Jeong, B.Y. Relationship between negative work situation, work-family conflict, sleep-related problems, and job dissatisfaction in the truck drivers. Sustainability 2020, 12, 8114. [Google Scholar] [CrossRef]
- Fornell, C.; Larcker, D.F. Evaluating structural equation models with unobservable variables and measurement error. J. Mark. Res. 1981, 18, 39–50. [Google Scholar] [CrossRef]
- Baur, H.; Grebner, S.; Blasimann, A.; Hirschmüller, A.; Kubosch, E.J.; Elfering, A. Work—Family conflict and neck and back pain in surgical nurses. Int. J. Occup. Saf. Ergon. 2018, 24, 35–40. [Google Scholar] [CrossRef] [PubMed]
- Mohamed, B.E.S.; Ghaith, R.F.A.H.; Ahmed, H.A.A. Relationship between work—Family conflict, sleep quality, and depressive symptoms among mental health nurses. Middle East Curr. Psychiatry 2022, 29, 19. [Google Scholar] [CrossRef]
- Bowen, P.; Govender, R.; Edwards, P.; Cattell, K. Work-related contact, work—Family conflict, psychological distress and sleep problems experienced by construction professionals: An integrated explanatory model. Constr. Manag. Econ. 2018, 36, 153–174. [Google Scholar] [CrossRef]
- Buxton, O.M.; Lee, S.; Beverly, C.; Berkman, L.F.; Moen, P.; Kelly, E.L.; Hammer, L.B.; Almeida, D.M. Work-family conflict and employee sleep: Evidence from IT workers in the Work, Family and Health Study. Sleep 2016, 39, 1911–1918. [Google Scholar] [CrossRef]
- Aazami, S.; Mozafari, M.; Shamsuddin, K.; Akmal, S. Work-family conflict and sleep disturbance: The Malaysian working women study. Ind. Health 2016, 54, 50–57. [Google Scholar] [CrossRef]
- Lallukka, T.; Rahkonen, O.; Lahelma, E.; Arber, S. Sleep complaints in middle-aged women and men: The contribution of working conditions and work—Family conflicts. J. Sleep Res. 2010, 19, 466–477. [Google Scholar] [CrossRef] [PubMed]
- Eshak, E.S. Work-to-family conflict rather than family-to-work conflict is more strongly associated with sleep disorders in Upper Egypt. Ind. Health 2019, 57, 351–358. [Google Scholar] [CrossRef]
- Kelly, G.A.; Blake, C.; Power, C.K.; O’keeffe, D.; Fullen, B.M. The association between chronic low back pain and sleep: A systematic review. Clin. J. Pain 2011, 27, 169–181. [Google Scholar] [CrossRef]
- Lee, M.K.; Oh, J. The relationship between sleep quality, neck pain, shoulder pain and disability, physical activity, and health perception among middle-aged women: A cross-sectional study. BMC Women’s Health 2022, 22, 186. [Google Scholar] [CrossRef]
- Valim, M.D.; de Sousa, R.M.; da Silva Santos, B.; Alvim, A.L.S.; da Costa Carbogim, F.; de Paula, V.A.A.; Pimenta, F.G.; dos Santos, A.G., Jr.; Batista, O.M.A.; de Oliveira, L.B.; et al. Occurrence of musculoskeletal disorders, burnout, and psychological suffering in Brazilian nursing workers: A cross-sectional study. Belitung Nurs. J. 2024, 10, 143–151. [Google Scholar] [CrossRef] [PubMed]
- Chen, Y.H.; Yeh, C.J.; Lee, C.M.; Jong, G.P. Mediation Effect of Musculoskeletal Pain on Burnout: Sex-Related Differences. Int. J. Environ. Res. Public Health 2022, 19, 12872. [Google Scholar] [CrossRef] [PubMed]
- Rothe, N.; Schulze, J.; Kirschbaum, C.; Buske-Kirschbaum, A.; Penz, M.; Wekenborg, M.K.; Walther, A. Sleep disturbances in major depressive and burnout syndrome: A longitudinal analysis. Psychiatry Res. 2020, 286, 112868. [Google Scholar] [CrossRef] [PubMed]
- Weaver, M.D.; Robbins, R.; Quan, S.F.; O’Brien, C.S.; Viyaran, N.C.; Czeisler, C.A.; Barger, L.K. Association of sleep disorders with physician burnout. JAMA Netw. Open 2020, 3, e2023256. [Google Scholar] [CrossRef] [PubMed]
- Młynarska, A.; Bronder, M.; Kolarczyk, E.; Manulik, S.; Młynarski, R. Determinants of sleep disorders and occupational burnout among nurses: A cross-sectional study. Int. J. Environ. Res. Public Health 2022, 19, 6218. [Google Scholar] [CrossRef] [PubMed]
- Salvagioni, D.A.J.; Melanda, F.N.; Mesas, A.E.; González, A.D.; Gabani, F.L.; Andrade, S.M.D. Physical, psychological and occupational consequences of job burnout: A systematic review of prospective studies. PLoS ONE 2017, 12, e0185781. [Google Scholar] [CrossRef]
- Armon, G.; Melamed, S.; Shirom, A.; Shapira, I. Elevated burnout predicts the onset of musculoskeletal pain among apparently healthy employees. J. Occup. Health Psychol. 2010, 15, 399–408. [Google Scholar] [CrossRef]


| Latent Variable | Initial Items | Removed Question Item | Final Items | Cronbach’s Alpha |
|---|---|---|---|---|
| Work environment | 15 | 10 | 5 | 0.738 |
| Work–family conflict | 5 | 1 | 4 | 0.847 |
| Musculoskeletal pain | 3 | 3 | 0.758 | |
| Sleep-related problems | 3 | 3 | 0.875 | |
| Burnout | 2 | 2 | 0.891 |
| Factor | Measurement Variable | Component | ||||
|---|---|---|---|---|---|---|
| 1 | 2 | 3 | 4 | 5 | ||
| Work–family conflict | Concentration | 0.900 | −0.021 | 0.087 | −0.012 | 0.049 |
| Responsibility | 0.889 | −0.034 | 0.085 | −0.031 | 0.065 | |
| Family | 0.762 | 0.066 | 0.089 | 0.123 | 0.142 | |
| Tiredness | 0.693 | 0.149 | 0.165 | 0.172 | 0.282 | |
| Work environment | Noise | −0.028 | 0.821 | −0.026 | −0.025 | 0.137 |
| Vibration | −0.062 | 0.783 | 0.047 | −0.053 | 0.099 | |
| Low temperature | −0.046 | 0.645 | 0.073 | 0.148 | 0.013 | |
| High temperature | 0.096 | 0.613 | 0.080 | 0.030 | −0.101 | |
| Handling heavy loads | 0.183 | 0.590 | 0.054 | 0.197 | 0.024 | |
| Sleep-related problems | Waking up repeatedly | 0.104 | 0.067 | 0.896 | 0.142 | 0.097 |
| Difficulty falling asleep | 0.108 | 0.036 | 0.885 | 0.083 | 0.059 | |
| Exhaustion/fatigue | 0.161 | 0.132 | 0.817 | 0.176 | 0.165 | |
| Musculoskeletal pain | Upper limb pain | 0.012 | 0.062 | 0.122 | 0.819 | 0.115 |
| Back pain | 0.101 | 0.058 | 0.106 | 0.793 | 0.127 | |
| Lower limb pain | 0.057 | 0.117 | 0.124 | 0.788 | −0.056 | |
| Burnout | Exhaustion | 0.201 | 0.055 | 0.133 | 0.097 | 0.907 |
| Drained | 0.204 | 0.057 | 0.153 | 0.081 | 0.892 | |
| % of Variance | 26.478 | 14.381 | 11.361 | 8.847 | 7.805 | |
| Cumulative (%) | 68.872 | |||||
| Kaiser–Meyer–Olkin test | 0.765 | |||||
| Bartlett’s test | p < 0.001 | |||||
| Hypothesis | (1) | (2) | (3) | (4) | AVE | CR |
|---|---|---|---|---|---|---|
| (1) Work environment | 0.542 | 0.846 | ||||
| (2) Work–family conflict | 0.017 * | 0.627 | 0.865 | |||
| (3) Musculoskeletal pain | 0.172 * | 0.127 * | 0.832 | 0.937 | ||
| (4) Sleep-related problems | 0.149 * | 0.263 * | 0.375 * | 0.783 | 0.915 | |
| (5) Burnout | 0.165 * | 0.348 * | 0.256 * | 0.337 * | 0.836 | 0.911 |
| Hypothesis | Paths | Standardized Path Coefficient | Critical Ratio | p-Value | Result | |
|---|---|---|---|---|---|---|
| H1 | Work environment -> Musculoskeletal pain | 0.177 | 0.227 | 3.036 | 0.002 * | Supported |
| H2 | Work–family conflict -> Musculoskeletal pain | 0.124 | 0.065 | 2.398 | 0.011 * | Supported |
| H3 | Work environment -> Sleep-related problems | 0.094 | 0.242 | 1.871 | 0.061 | Not supported |
| H4 | Work–family conflict -> Sleep-related problems | 0.220 | 0.232 | 4.760 | <0.001 * | Supported |
| H5 | Musculoskeletal pain -> Sleep-related problems | 0.331 | 0.668 | 6.060 | <0.001 * | Supported |
| H6 | Musculoskeletal pain -> Burnout | 0.154 | 0.351 | 2.731 | 0.006 * | Supported |
| H7 | Sleep-related problems -> Burnout | 0.288 | 0.325 | 5.329 | <0.001 * | Supported |
Disclaimer/Publisher’s Note: The statements, opinions and data contained in all publications are solely those of the individual author(s) and contributor(s) and not of MDPI and/or the editor(s). MDPI and/or the editor(s) disclaim responsibility for any injury to people or property resulting from any ideas, methods, instructions or products referred to in the content. |
© 2024 by the authors. Licensee MDPI, Basel, Switzerland. This article is an open access article distributed under the terms and conditions of the Creative Commons Attribution (CC BY) license (https://creativecommons.org/licenses/by/4.0/).
Share and Cite
Kim, J.W.; Jeong, B.Y. Food Manufacturing Workers and Structural Causality among Work Environment, Work–Family Conflict, Musculoskeletal Pain, Sleep-Related Problems, and Burnout. Appl. Sci. 2024, 14, 7489. https://doi.org/10.3390/app14177489
Kim JW, Jeong BY. Food Manufacturing Workers and Structural Causality among Work Environment, Work–Family Conflict, Musculoskeletal Pain, Sleep-Related Problems, and Burnout. Applied Sciences. 2024; 14(17):7489. https://doi.org/10.3390/app14177489
Chicago/Turabian StyleKim, Jun Won, and Byung Yong Jeong. 2024. "Food Manufacturing Workers and Structural Causality among Work Environment, Work–Family Conflict, Musculoskeletal Pain, Sleep-Related Problems, and Burnout" Applied Sciences 14, no. 17: 7489. https://doi.org/10.3390/app14177489
APA StyleKim, J. W., & Jeong, B. Y. (2024). Food Manufacturing Workers and Structural Causality among Work Environment, Work–Family Conflict, Musculoskeletal Pain, Sleep-Related Problems, and Burnout. Applied Sciences, 14(17), 7489. https://doi.org/10.3390/app14177489
