Abstract
Direct-injection technology applied in hydrogen internal combustion engines can effectively prevent backfire, thereby improving the engine performance. Nonetheless, optimizing the injection strategy is highly intricate, requiring a comprehensive understanding of the hydrogen–air mixture formation process inside the cylinder. In this study, a simulation of hydrogen–air mixture formation was systematically conducted in a hydrogen direct-injection internal combustion engine using three-dimensional computational fluid dynamics (CFD) software. Under rated conditions, the influence of the nozzle hole number, injection direction, injection timing, and combustion chamber geometry on the mixture formation was analyzed from the perspectives of flow state and mass transfer. The results indicate that more nozzle holes would lead to more significant non-uniformity of the mixture, mainly due to the Coanda effect. The normalized standard deviation (NSD) of a six-hole nozzle design is 0.3495, which is higher than the NSD of all the single-hole nozzle conditions. By changing the hydrogen injection timing from −144 °CA to −136 °CA, the non-uniformity coefficient of the mixture is little affected, while notable differences in the distribution of the mixture are observed. The appropriate injection directions and optimized combustion chamber geometries could also help to effectively organize the in-cylinder flow, significantly improving the uniformity of the in-cylinder mixture and reducing the likelihood of abnormal combustion events.
1. Introduction
For over a century, the automotive industry has been firmly entrenched in using carbon-based fuels, such as gasoline and diesel. However, carbon neutrality has been an urgent issue that requires effective reductions in carbon dioxide emissions from the automotive sector worldwide. In the meantime, as vehicle emission regulations become increasingly stringent, the quest for cleaner alternative fuels has become more imperative. In this context, hydrogen has emerged as a promising fuel with the advantages of it having a nitrogen- and carbon-free nature, and the combustion produces only water. These inherent characteristics provide significant advantages over other alternative fuels, particularly in achieving zero carbon emissions and near-zero nitrogen oxide (NOx) production [1,2,3,4]. In addition, the extensive flammability range (4–75% volume fraction in air) of hydrogen allows it to have a lower combustion temperature when operating with lean mixtures. This not only inhibits the formation of NOx, but also enhances engine efficiency. Numerous studies have confirmed that hydrogen internal combustion engines (H2ICEs) can provide similar performance and comfort to conventional gasoline engines [5,6,7].
In the early phases of research on H2ICEs, it was generally common to use intake port injection to form a homogeneous mixture. This method is simple and easy to implement, with low research and development costs. However, because hydrogen has a very low density, using intake port injection causes a decrease in the volumetric efficiency of the engine, resulting in a lower power output [8]. As a relatively new solution, the direct-injection strategy of hydrogen can circumvent the volumetric efficiency loss induced by hydrogen displacement with air. Additionally, compared to port injection, the direct-injection strategy has the potential to help reduce the possibilities of abnormal combustion phenomena, such as backfire, pre-ignition, and knock. Overall, the direct-injection strategy could offer superior efficiency, power density, and safety advantages for H2ICEs [9,10,11,12].
However, for direct-injection H2ICEs, the quality of the hydrogen–air mixture in the cylinder directly affects the combustion quality, subsequently affecting the power output, fuel economy, and emissions of the engine [13,14,15,16]. Previous studies have indicated that injection timing has a minimal impact on the mixture during intake port injection in gas engines [17]. But direct injection into the cylinder provides more flexibility regarding injection strategies than intake port injection. The geometry and velocity of the jet are determined by the injection pressure and nozzle structure. The formation and concentration distribution of the mixture are primarily influenced by hydrogen injection timing and in-cylinder flow. Improper injection timing will reduce the combustion efficiency of hydrogen, resulting in a large amount of unburned hydrogen in the exhaust [18,19]. Therefore, optimizing the injection strategy and coupling with the in-cylinder flow to form a suitable mixture is key to developing H2ICEs.
Currently, methods such as particle image velocimetry (PIV), planar laser-induced fluorescence (PLIF), constant-volume bomb, Schlieren techniques, and numerical simulations can be used to study the mixing characteristics and concentration distribution of hydrogen–air mixtures [20,21,22,23,24,25]. Salazar et al. [23,24] studied the mixture distribution under different hole numbers, hole diameters, and nozzle positions using the PLIF method. The results indicated that when hydrogen was injected during the early compression stroke, a relatively uniform mixture was formed. However, when hydrogen was injected during the mid-compression stroke, the mixture formed under different nozzle structures was non-uniform near the cylinder wall, resulting in unfavorable ignition conditions. White et al. [25] used a single-cylinder optical engine to study the effect of hydrogen injection timing on the mixture formation before and after intake valve closure. It qualitatively evaluated the formation of the in-cylinder mixture using the PLIF method and OH chemiluminescence. Scarcelli et al. [26,27] combined experimental and numerical simulation to investigate the effects of different injection strategies on the mixture distribution. The results showed that the simulation results had the smallest deviation from the experimental data, and the mesh resolution mainly affected the jet penetration length in the simulation, whereas the jet penetration length had a limited effect on the mixture formation. Owing to the convenience of the numerical simulations, more information on the spatial distribution of hydrogen in the cylinder can be obtained. Rahman et al. [28] used GT-Power software to study the optimal hydrogen injection timing under different engine speeds and equivalent ratios. The results showed that the equivalence ratio and engine speed strongly influenced the optimum injection timing and engine performance. The optimal hydrogen injection timing was delayed when the mixture was richer. Different hydrogen injection timings should be used according to the equivalence ratio and speed. Wallner et al. [29] analyzed the mixture formation process through computational fluid dynamics (CFD) simulation, providing predictions for using a newly designed nozzle in internal combustion engines. Wang et al. [30] used numerical simulations to study the in-cylinder hydrogen concentration distribution of a port fuel injection (PFI) H2ICE, and found that the location of nozzle holes, the diameter of nozzle holes, and the timing of hydrogen injection all had certain effects on the homogeneity of the hydrogen–air mixture in the cylinder. Reasonable matching of these parameters could improve the homogeneity of the mixture and make the exothermic combustion reaction more reasonable. Li et al. [31] studied the effect of different injection parameters on hydrogen–air mixture formation and optimized the combustion chamber geometry to achieve acceptable thermal efficiency. It was also concluded that injection pressure had the smallest impact on the formation and combustion of the mixture.
Many studies have been conducted on hydrogen injection strategies, nozzle positions, and other factors affecting mixture formation in H2ICEs. However, owing to the wide flammability of hydrogen, lean combustion is the most suitable condition for hydrogen combustion. For small-to-medium-power internal combustion engines requiring less fuel mass, ultra-lean combustion is very sensitive to the mixture distribution, and further research is needed on hydrogen injection strategies and combustion chamber matching for mixture formation under ultra-lean combustion conditions. Therefore, this study aims to explore the formation of homogeneous mixtures and stable combustion by using three-dimensional CFD software (AVL-Fire) based on a direct-injection H2ICE modified from a diesel engine. Considering the in-cylinder flow and mass transfer field of the H2ICE as a starting point, this study focuses on the effects of hydrogen injection timing, nozzle hole number, injection direction, and combustion chamber geometry on the mixture formation process.
2. Research Methods and Content
2.1. The Main Parameters of the Hydrogen Internal Combustion Engine
In this study, an off-road, naturally aspirated diesel engine was reformed. The helical inlet port of the original engine was changed to a tangential port to increase the volumetric efficiency. A spark plug was also installed to achieve spark ignition in this engine. Under the condition of maintaining the maximum power of the original diesel engine, the excess air coefficient was ≥1.8 (equivalence ratio of 0.56), reducing NOx emission and the possibility of knocking. The main technical parameters of the H2ICE are listed in Table 1. The top dead center is defined as 0 °CA, with negative values before the top dead center (TDC) and positive values after the top dead center.
Table 1.
Basic technical parameters of the H2ICE.
2.2. Geometric Model and Grid Division
The three-dimensional model created can be saved as an STL file, which can be imported directly into the AVL-Fire preprocessor for automatic grid partitioning. Grid partitioning mainly utilizes Fire’s built-in grid generation tool FEP, which includes several main steps such as defining selections, generating volume meshes, FEP settings, and partitioning moving meshes. The geometric structure of the engine encompasses the intake port, exhaust port, intake and exhaust valves, cylinder, and hydrogen injection nozzle, thereby constituting a fully enclosed model, as depicted in Figure 1.
Figure 1.
H2ICE model.
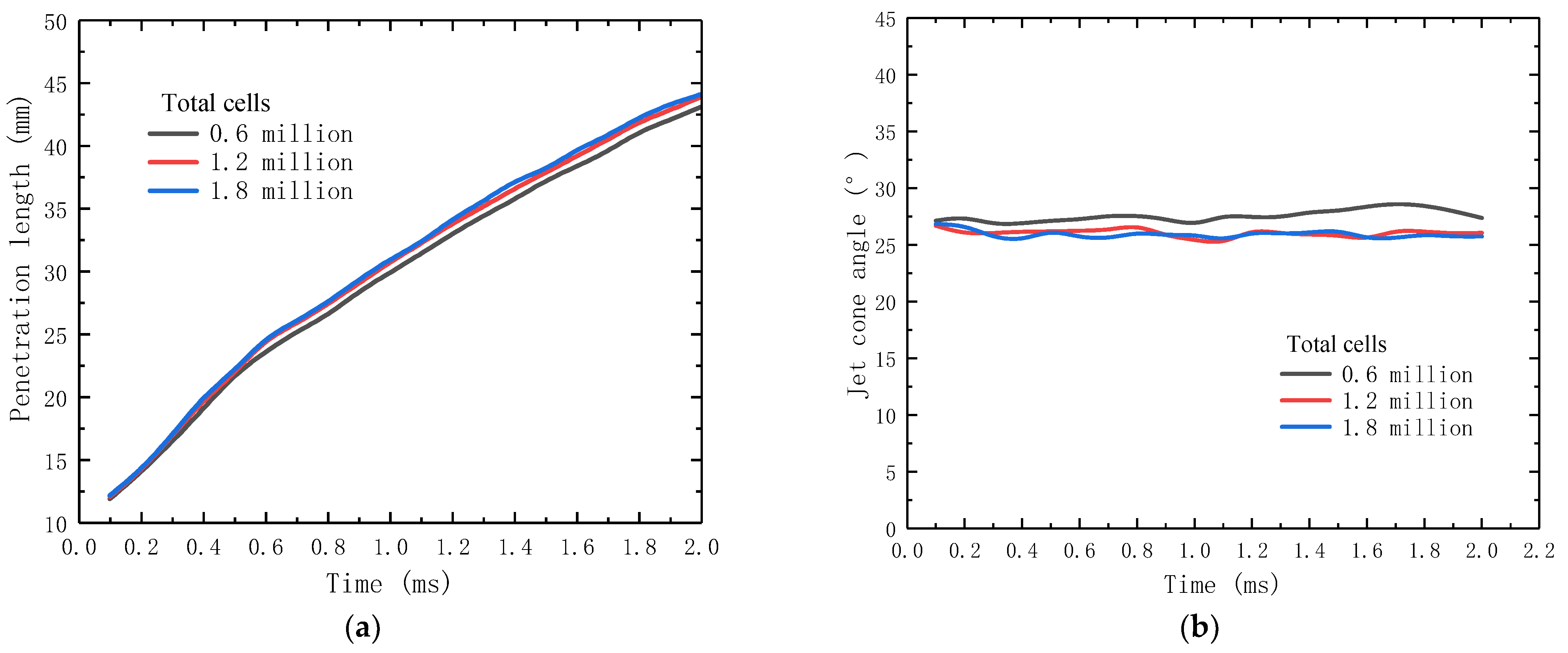
In order to further guarantee the calculation accuracy, the grid independence of this model was verified by jet penetration length and cone angle, which can be seen in Figure 2a,b, respectively. It can be observed that the accuracy of the computational results with 1.2 million grids is relatively slightly lower. In the meantime, the results are very close to those of the 1.2 million and 1.8 million grids for both jet penetration length and cone angle. To ensure both computational precision and efficiency, the number of grids during the calculation process was set to approximately 1.2 million. Moreover, the time-step independence was assessed for the model. The refinement levels differed across the various computational domains, as shown in Table 2.
Figure 2.
Grid independence verification. (a) Jet penetration length. (b) Jet cone angle.
Table 2.
Grid control strategy.
2.3. Turbulence Model
Owing to the unsteady and highly transient nature of the flow in the cylinder, the PISO algorithm was employed to couple the velocity and pressure in solving the ordinary differential equation. The governing equations include mass, momentum, energy, and component conservation equations, along with a turbulence model—specifically, the RNG k-ε model, which has been validated for accurately simulating hydrogen flow [27,32]. In this study, the performance of the model is verified in the following section.
2.4. Boundary Conditions and Initial Conditions
To make the simulation resemble the actual operation process of the engine more closely, the initial and boundary conditions of the engine should be set based on the actual operating conditions before the calculation. The set boundary conditions and initial conditions are shown in Table 3 and Table 4.
Table 3.
Boundary conditions.
Table 4.
Initial conditions.
2.5. Model Validation
Regarding the model validation method for engine numerical research, one common way is using a real engine. In addition, constant-volume combustion vessels are also widely used in engine numerical research, mainly due to the advantage of an easily controlled environment, which helps us to better understand the effects of fuel spray and mixture process. Similar methods using a constant-volume combustion vessel can be found in many engine studies [33,34,35], although a few elements are not exactly the same as those occurring in the cylinder of the real engine during operations.
This study utilized a constant-volume combustion vessel and the Schlieren technique to compare the measured hydrogen injection process with the simulated one. The Schlieren experimental setup primarily consists of a constant-volume combustion vessel, injection system, injection control system, high-speed camera, and optical Schlieren system, as shown in Figure 3.
Figure 3.
Schematic of the experimental setup.
A single-hole electromagnetically controlled valve nozzle with a hole diameter of 0.35 mm was used in the experiment. The hydrogen injection pressure was 6 MPa, and the high-precision resolution of injection was 0.1 MPa. The pressure and temperature of the background gas (nitrogen) were 1 MPa and 300 K, respectively. The injection pulse width was set to 2 ms. During the experiment, a high-speed camera (NAC Memrecam GX-8), with a maximum speed of 600,000 frames per second, was employed to record the spray evolution process. The experimental case was repeated twenty times to ensure accuracy and minimize errors. Afterwards, MATLAB software was used to process, analyze, and calculate the recorded spray images. A numerical model was established under the same conditions as the experiment, and the turbulence model used the RNG k-ε model.
Table 5 presents a comparison of spray shapes between the experiment and simulation images. On the whole, the simulation results closely match the experimental observations. Furthermore, the experimental and simulated hydrogen jet penetration length and cone angle are shown in Figure 4. The jet penetration length is defined as the distance from the nozzle to the point where the vertical line through the nozzle intersects the leading edge of the jet. The jet cone angle is defined as the angle formed by the external boundary of the jet. It can be found that given that the simulation model simplified the needle valve structure, disregarding needle valve motion and variations in flow cross-sectional area, the initial stage’s simulated hydrogen flow rate exceeded that of the experimental value. Consequently, this resulted in a slightly larger penetration length for the simulated jet compared with its experimental counterpart. Nevertheless, this discrepancy is deemed acceptable, leading to the conclusion that our simulation setup ensured reliable simulation accuracy.
Table 5.
Comparison of experiment and simulation spray images.
Figure 4.
Comparison of experimental and simulation results.
3. Simulation Results and Discussion
This study investigates the impact of the nozzle hole number, injection direction, combustion chamber geometry, and injection timing on the concentration distribution of the mixture under rated conditions with an injection pressure of 2.4 MPa and an excess air coefficient of 1.8. When studying the influence of a certain factor on the concentration distribution of a mixture, other factors are selected as fixed values, and the fixed values are gradually replaced with an optimal value.
To investigate the influence of the nozzle hole number and injection direction on the mixture formation and concentration distribution, four schemes were implemented at a hydrogen injection timing of −140 °CA. Scheme P1, as shown in Figure 5A, employed a multi-hole nozzle with a diameter of 6 × 0.8 mm. The nozzle featured a hole spacing ranging from 2.23 to 3.15 mm and a hole angle from 10° to 13°. Scheme P2 utilizes a single-hole nozzle (6 mm diameter) with an injection direction towards the center of the combustion chamber, as shown in Figure 5B (a). Scheme P3 utilized a single-hole nozzle (6 mm in diameter), and the injection direction was rotated 45° clockwise based on scheme P2, as shown in Figure 5B (b). Scheme P4 utilized a single-hole nozzle (6 mm diameter), and the injection direction was rotated 30° counterclockwise based on scheme P2, as illustrated in Figure 5B (c). As shown in Figure 6, the hydrogen nozzle is equipped with a guide cap based on the outer open ring type. Therefore, this paper simulates the mass flow rate at the injector valve through the detailed internal structure of the injector and takes it as the boundary condition for subsequent simulation to ensure that the global equivalent ratio under different injector holes is the same and the injection pulse width is 46 °CA.
Figure 5.
Schematic diagram of the injection direction of multi-hole and single-hole nozzles. (A) Illustration of nozzle hole arrangement. (B) Different injection directions of single-hole nozzle.
Figure 6.
Nozzle structure diagram.
For hydrogen direct-injection engines, the injection timing invariably influences the jet behavior and in-cylinder mixture formation. Owing to the changes in the thermodynamic parameters inside the cylinder, the changes in the hydrogen injection timing will change the relative time and the position where the jet impinges on the wall. This, in turn, affects both the jet behavior and the mixing process with air. Hence, at the early stage of the compression stroke, five different timings were selected to investigate the impact of the hydrogen injection timing on mixture formation. These timings are −144 °CA, −142 °CA, −140 °CA, −138 °CA, and −136 °CA.
The geometry of the combustion chamber plays a pivotal role in the mixture formation and combustion processes in hydrogen direct-injection engines. Different combustion chamber geometries yielded different in-cylinder flows, leading to different mixture concentration distributions and combustion characteristics. To study the impact of combustion chamber geometry on in-cylinder mixture formation, two configurations were chosen, (a) a flat-bottom combustion chamber and (b) a sloping combustion chamber, as shown in Figure 7.
Figure 7.
Different combustion chamber sizes.
3.1. Effect of Nozzle Hole Number and Injection Direction on the In-Cylinder Mixture Formation
First, the interaction between the jets of a multi-hole nozzle was analyzed. Figure 8 presents the concentration distribution of the mixture at various sections for scheme P1 at −127 °CA (13 °CA ASOI) with a section spacing of 5 mm. It can be observed that in the middle and downstream regions, the jets fully merge owing to the Coanda effect between the adjacent nozzle holes.
Figure 8.
Multi-hole jet development.
As shown in Figure 9, when the hydrogen injection timing is −140 °CA, a radial section at different times displays the in-cylinder mixture formation process. The radial section intersecting the nozzle axis and perpendicular to the cylinder head divides the hydrogen jet into two symmetrical components. At −137 °CA, the free jet front experiences a slight distortion owing to the upward airflow within the combustion chamber. It is worth noting that for scheme P1, the jet curls upwards on both sides, forming two gas vortices.
Figure 9.
Formation process of the mixture for the four schemes at −140 °CA of hydrogen injection timing.
At −127 °CA, the hydrogen jet for scheme P1 is aggregated into a single stream owing to the influence of vortices on both sides and the Coanda effect. The front end of the jet rolls up under the effect of environmental resistance and preliminarily forms a vortex center as shown in Figure 9 by the black circle. At this time, in the single-hole scheme, the jet contacted the wall, and the jet cone angle was smaller than that of the porous nozzle.
At −112 °CA, it can be observed that the area where the jet hits the wall forms a local fuel-rich area. After the free jet collides with the wall, a front wall-attached jet is formed at the front end of the free jet, which is denoted as “a”. Simultaneously, a reverse wall-attached jet was formed at the back of the free jet, denoted as “b”. All four schemes showed a vortex structure at −102 °C, as indicated by the black circle in the radial section. By observing the development of the mixture in the cylinder at −112 °CA–−72 °CA, it can be found that the diffusion speed of the rich mixture moving along the wall is slow. If the size of the vortex structure is large, the mixing speed of the rich mixture can be increased after separation from the wall, and the hydrogen diffusion speed is faster. Figure 10 shows the mass fraction curves of mixtures with different equivalent ratios for the four schemes at −112 °CA, −92 °CA, and −72 °CA, respectively. At −112 °CA, the injection has not ended, and most of the area in the cylinder is still pure air, so the mass fraction of the mixture with an equivalent ratio of less than 0.1 is the largest. At −92 °CA, hydrogen is mixed in the cylinder for a period of time, and the mixture with an equivalent ratio of less than 0.1 in the cylinder is significantly reduced. At −72 °CA, scheme P2 has a better mixing effect, and the mass fraction of the target equivalent ratio is the largest. This improvement could be attributed to two factors. First, compared with scheme P1, the vortex structure formed by scheme P2 is larger, and the mixture diffuses faster. Second, compared with schemes P3 and P4, scheme P2 uses the combustion chamber as the center of the injection direction, so that the jet is away from the wall, thus improving the mixing efficiency.
Figure 10.
The mass fraction of the mixture with different equivalent ratios in the cylinder at −112 °CA, −92 °CA, and −72 °CA for the four schemes.
From −5 °CA to 5 °CA, the mixture distribution of the four schemes did not change significantly with time. At TDC, compared with the other three schemes, the mixture on the right side of the radial section is richer in scheme P1. Through the radial section at −72 °C in scheme P1, the wall-attached jet ‘a’ forms smaller vortex structures owing to the in-cylinder squeezing effect, which hinders mass diffusion. On the other hand, the wall-attached jet ‘b’ does not form vortex structures, so it gradually dilutes over time.
The mixture distribution in the circumferential section under the four schemes is shown in Figure 11. The circumferential section passes through the spark plug electrodes and is parallel to the bottom of the cylinder head. It can be observed that there is little change in the mixture distribution from −5 °CA to 5 °CA. The mass fraction curves of the mixture with different equivalence ratios at the three different timings in Figure 12 also support this point: the mass fraction of the mixture with different equivalence ratios follows a normal distribution. There is no significant change in the geometry of the curves from −5 °CA to 5 °CA, and the peak values gradually increase over time, indicating a more uniform mixture. Therefore, the mixture distribution at the TDC can be used as a reference for ignition timing within ±5 °CA of the TDC. By analyzing the circumferential section at TDC, it can be seen that all schemes have rich mixture regions, which can lead to higher local combustion temperatures and increased NOx emissions, and cannot reflect the advantages of lean hydrogen combustion. For schemes P2 and P4, the rich mixture region is near the exhaust valve, making surface ignition easier. For schemes P1 and P4, the mixture equivalence ratio near the spark plug (as shown in Figure 5B) is relatively low, making misfire easier. Then, through the analysis of the radial and circumferential sections, it can be seen that scheme P2 is more uniform than schemes P1 and P4, except for one prominent rich region. Regarding reliable ignition, schemes P2 and P3 are preferable; furthermore, under scheme P3, the mixture distribution in both radial and circumferential sections is superior to the other three schemes.
Figure 11.
Mixture distribution on the circumferential section near the TDC for the four schemes.
Figure 12.
The mass fraction of the mixture with different equivalent ratios inside the cylinder at −5 °CA, TDC and 5 °CA.
To quantify the uniformity of the in-cylinder mixture, the definition of mixture non-uniformity by Reitz was used as a reference [36]. The statistical average equivalence ratio inside the cylinder is calculated using the volume of each grid, as shown in Equation (1). The standard deviation (SD) of the equivalence ratio inside the cylinder is calculated as shown in Equation (2). Finally, the normalized standard deviation (NSD) is obtained, as shown in Equation (3). NSD, as a non-uniformity coefficient, is used to evaluate the non-uniformity of the mixture distribution inside the cylinder. The larger the non-uniformity, the poorer the uniformity of the mixture.
In the equations, ϕi and Vi represent the equivalence ratio and volume of grid i, respectively. V is the total volume of the cylinder region.
Figure 13 shows the equivalence ratio distribution and NSD of the mixture inside the cylinder at TDC for the four schemes. It can be seen that the equivalence ratio distribution ranges of P1, P3, and P4 are wider, consistent with the variation in NSD. The wider the range of equivalence ratio distribution, the higher the non-uniformity, and the worse the uniformity of the mixture inside the cylinder. Scheme P2 has the best uniformity, followed by scheme P3. To achieve better homogenization of the mixture inside the cylinder, further research is conducted based on scheme P2.
Figure 13.
Variations in NSD and mass fraction of mixtures with different equivalent ratios at TDC for the four schemes.
3.2. Effect of Hydrogen Injection Timing on the In-Cylinder Mixture Formation
Figure 14 shows the distribution of the mixture inside the cylinder at TDC in both radial and circumferential sections for different hydrogen injection timings. From the radial section, it can be observed that the mixture is uniformly distributed at TDC for different hydrogen injection timings, resulting in good mass distribution of the mixture. In the circumferential section at hydrogen injection timings of −144 °CA and −142 °CA, a lean mixture is observed near the exhaust valve. This characteristic assists in mitigating pre-ignition to a certain degree. However, for hydrogen injection timings of −136 °CA, −138 °CA, and −140 °CA, a rich mixture area exists in the vicinity of the exhaust valve, thereby increasing the likelihood of pre-ignition. The main reason for this difference lies in the variation of hydrogen injection timing, which leads to differences in the distance and position of the jet impinging on the top surface of the piston. As shown in Figure 15, as the hydrogen injection timing is delayed, the distance at which the hydrogen jet impinges on the wall decreases, and the position of impinging on the wall shifts to the left. When the hydrogen injection timing is −136 °CA, −138 °CA, and −140 °CA, respectively, the impinging distance on the wall is shorter, resulting in a larger jet momentum at the moment of impingement and a larger wall-attached jet momentum. Therefore, after the wall-attached jet detaches from the wall, a smaller counterclockwise vortex structure forms on the right side, restricting the mixing of the jet with air. This leads to a higher concentration of the mixture near the exhaust valve at the TDC.
Figure 14.
In-cylinder mixture distribution at TDC for different hydrogen injection timings.
Figure 15.
Qualitative schematic diagram of jet–wall collision position for different hydrogen injection timings.
Figure 16 presents the distribution of the equivalence ratio of the mixture and the NSD at TDC at various hydrogen injection timings. It is discernible that, irrespective of the injection timing, the distribution of the equivalence ratio of the mixture almost tends towards a normal distribution. When hydrogen injection timing is at −144 °CA, the peak value of the mixture mass fraction curve appears near the equivalence ratio of 0.7, while other hydrogen injection timings have peak values around 0.6. Interestingly, NSD seems to exhibit minimal sensitivity to changes in hydrogen injection timing, which may be attributed to overall early injection and longer mixing time, enhancing in-cylinder mixture quality. In summary, the uniformity of the mixture in the cylinder is the best at −144°, and it has a higher equivalent ratio near the spark plug, which is conducive to ignition.
Figure 16.
NSD and mass fraction of mixtures with different equivalent ratios at TDC for different hydrogen injection timings.
3.3. Effect of Combustion Chamber Geometry on the Formation of the In-Cylinder Mixture
The in-cylinder mixture approaches the target equivalence ratio at a hydrogen injection timing of −140 °CA. However, the existence of a rich mixture region near the exhaust valve may heighten the risk of surface ignition, which could detrimentally impact combustion. Consequently, further exploration is undertaken to understand the effect of combustion chamber geometry on mixture formation using scheme P2. For this section, the hydrogen injection timing is established at −140 °CA and the compression ratio is maintained at 10.
Figure 17 depicts the impact of combustion chamber geometry on the distribution of the mixture in radial and circumferential sections at TDC. It can be seen from the figure that the mixture uniformity of the sloping combustion chamber is better than that of a flat-bottom combustor. The mixture concentration of the sloping combustion chamber is lower in the exhaust valve area, and the mixture near the spark plug is richer, which is very beneficial to reduce abnormal combustion and ignition.
Figure 17.
In-cylinder mixture distribution with different combustion chamber geometries at TDC.
Figure 18 compares the distribution of turbulent kinetic energy in two combustion chambers to illustrate its impact on mixture distribution in the cylinder. The sloping combustion chamber can form stronger turbulent kinetic energy near the exhaust valve than that of the flat-bottom combustion chamber, which is not only conducive to the uniform mixing of the fuel and air, but also reduces the temperature of the exhaust valve to a certain extent, so as to avoid the occurrence of abnormal combustion. In addition, stronger turbulence can increase the flame propagation speed, shorten the combustion duration, increase the combustion constant volume, and improve the indicated thermal efficiency. It can also be seen from the figure that the turbulence near the cylinder wall is weak, which is caused by the velocity attenuation caused by the viscosity of the mixture.
Figure 18.
Distribution of turbulent kinetic energy with different combustion chamber geometries at TDC.
Figure 19 shows the mass fraction of the different-equivalence-ratio in-cylinder mixtures and NSD at TDC for a flat-bottom combustion chamber and a sloping combustion chamber. The sloping combustion chamber exhibits a narrower range of equivalence ratio distribution with two peaks, one around an equivalence ratio of 0.4 and another around 0.7. From the circumferential section in Figure 17, it can be observed that the mixture with an equivalence ratio of approximately 0.7 is located near the spark plug in the sloping combustion chamber. The peak value of the curve for the sloping combustion chamber is lower than that for the flat-bottom combustion chamber, which means better uniformity. As a result, the former combustion chamber forms a more uniform mixture. Additionally, the concentration of the mixture near the spark plug is higher, which is advantageous for ignition.
Figure 19.
NSD and mass fraction of mixtures with different equivalent ratios for different combustion chambers at TDC.
4. Conclusions
Direct injection in the cylinder can inhibit backfire and increase the power of H2ICEs. However, optimizing the injection strategy is quite complex and requires an understanding of the formation process of the in-cylinder mixture. Three-dimensional CFD is a convenient tool for simulating mixture formation. By studying the effects of the number and direction of hydrogen injector nozzle holes, injection direction, injection timing, and combustion chamber geometry on the formation of the hydrogen–air mixture inside the cylinder, the formation quality of the mixture was evaluated from several perspectives, such as the spatial distribution of equivalence ratios, non-uniformity of the mixture, and suppression of abnormal combustion. The main results can be summarized as follows:
- For engines with side-mounted injectors and spark plugs near the injectors, using a multi-hole nozzle design with small spacing distances can cause multiple jets to coalesce due to the Coanda effect. This is not conducive to hydrogen diffusion, making it impossible to form a more uniform mixture in a short time.
- The six-hole nozzle design exhibits an NSD of 0.3495, greater than the NSD associated with any single-hole nozzle designs. Therefore, it is preferable to use a nozzle arrangement with fewer holes and the largest possible spacing between jets.
- A single-hole injector oriented towards the center of the combustion chamber or the spark plug can help achieve more uniform mixture formation during spark plug ignition.
- The formation of vortex structures, as a result of hydrogen jet impingement on the walls, can significantly influence fuel diffusion. Particularly when these vortex structures are small in size, a stronger constraint effect on the fuel can be achieved.
- There is little effect on the non-uniformity coefficient of the mixture in the cylinder with the delay of hydrogen injection timing from −144 °CA to −136 °CA, while the distribution of the mixture is apparently affected.
- By guiding the jet direction of the hydrogen, the sloping combustion chamber accelerates the fuel–air mixing after the jet impinges on the wall, significantly improving the uniformity of the mixture in the cylinder.
In the future, research is essential for H2ICEs operating with more economical hydrogen–air ratios using multiple hydrogen injection strategies. These research findings could help enhance the thermal efficiency of H2ICEs, thus saving hydrogen consumption. Such advancements would be beneficial for promoting the usage of H2ICEs by reducing costly consumption, thereby further mitigating vehicle emissions.
Author Contributions
Conceptualization, L.L.; methodology, H.C., Z.G., L.L., X.L., Z.H. and P.Q.; validation, X.L., P.Q. and K.Z.; investigation, Z.G.; data curation, H.C.; writing—original draft preparation, H.C.; writing—review and editing, Z.M.; supervision, Z.M., Y.P. and Y.A.; project administration, Z.M. All authors have read and agreed to the published version of the manuscript.
Funding
This work was supported by the Frontier Exploration Project of Longmen Laboratory (LMQYTSKT038).
Institutional Review Board Statement
Not applicable.
Informed Consent Statement
Not applicable.
Data Availability Statement
Data will be made available on request.
Conflicts of Interest
Kai Zhao and Zhang Gao were employed by the company CATARC Automotive Test Center (Changzhou) Co., Ltd. The remaining authors declare that the research was conducted in the absence of any commercial or financial relationships that could be construed as a potential conflict of interest.
References
- Loyte, A.; Suryawanshi, J.; Bhiogade, G.; Devarajan, Y.; Thandavamoorthy, R.; Mishra, R.; Natrayan, L. Influence of injection strategies on ignition patterns of RCCI combustion engine fuelled with hydrogen enriched natural gas. Environ. Res. 2023, 234, 116537. [Google Scholar] [CrossRef] [PubMed]
- Lee, S.; Kim, G.; Bae, C. Effect of mixture formation mode on the combustion and emission characteristics in a hydrogen direct-injection engine under different load conditions. Appl. Therm. Eng. 2022, 209, 118276. [Google Scholar] [CrossRef]
- Thawko, A.; Tartakovsky, L. The mechanism of particle formation in non-premixed hydrogen combustion in a direct-injection internal combustion engine. Fuel 2022, 327, 125187. [Google Scholar] [CrossRef]
- Wallner, T.; Nande, A.M.; Naber, J. Evaluation of Injector Location and Nozzle Design in a Direct-Injection Hydrogen Research Engine. In Proceedings of the 2008 SAE International Powertrains, Fuels and Lubricants Congress, Shanghai, China, 23–25 June 2008. [Google Scholar] [CrossRef]
- Stępień, Z. A comprehensive overview of hydrogen-fueled internal combustion engines: Achievements and future challenges. Energies 2021, 14, 6504. [Google Scholar] [CrossRef]
- Shadidi, B.; Najafi, G.; Yusaf, T. A review of hydrogen as a fuel in internal combustion engines. Energies 2021, 14, 6209. [Google Scholar] [CrossRef]
- Oikawa, M.; Kojiya, Y.; Sato, R.; Goma, K.; Takagi, Y.; Mihara, Y. Effect of supercharging on improving thermal efficiency and modifying combustion characteristics in lean-burn direct-injection near-zero-emission hydrogen engines. Int. J. Hydrogen Energy 2022, 47, 1319–1327. [Google Scholar] [CrossRef]
- Yang, Z.; Wu, J.; Yun, H.; Zhang, H.; Xu, J. Diagnosis and control of abnormal combustion of hydrogen internal combustion engine based on the hydrogen injection parameters. Int. J. Hydrogen Energy 2022, 47, 15887–15895. [Google Scholar] [CrossRef]
- Matthias, N.S.; Wallner, T.; Scarcelli, R. A hydrogen direct injection engine concept that exceeds US DOE light-duty efficiency targets. SAE Int. J. Engines 2012, 5, 838–849. [Google Scholar] [CrossRef]
- Eicheldinger, S.; Karmann, S.; Prager, M.; Wachtmeister, G. Optical screening investigations of backfire in a large bore medium speed hydrogen engine. Int. J. Engine Res. 2022, 23, 893–906. [Google Scholar] [CrossRef]
- Ma, F.; He, Y.; Deng, J.; Jiang, L.; Naeve, N.; Wang, M.; Chen, R. Idle characteristics of a hydrogen fueled SI engine. Int. J. Hydrogen Energy 2011, 36, 4454–4460. [Google Scholar] [CrossRef]
- Faizal, M.; Chuah, L.; Lee, C.; Hameed, A.; Lee, J.; Shankar, M. Review of hydrogen fuel for internal combustion engines. J. Mech. Eng. Res. Dev. 2019, 42, 36–46. [Google Scholar]
- Pauer, T.; Weller, H.; Schünemann, E.; Eichlseder, H.; Grabner, P.; Schaffer, K. H2 internal combustion engine for future passenger cars and light commercial vehicles. In Proceedings of the 41st International Vienna Motor Symposium, Vienna, Austria, 22–24 April 2020; pp. 22–24. [Google Scholar] [CrossRef]
- Chen, L.; Zhang, X.; Zhang, R.; Li, J.; Pan, J.; Wei, H. Effect of hydrogen direct injection on natural gas/hydrogen engine performance under high compression-ratio conditions. Int. J. Hydrogen Energy 2022, 47, 33082–33093. [Google Scholar] [CrossRef]
- Luo, Q.-H.; Hu, J.-B.; Sun, B.-G.; Liu, F.-S.; Wang, X.; Li, C.; Bao, L.-Z. Experimental investigation of combustion characteristics and NOx emission of a turbocharged hydrogen internal combustion engine. Int. J. Hydrogen Energy 2019, 44, 5573–5584. [Google Scholar] [CrossRef]
- Zhang, R.; Chen, L.; Pan, J.; Wei, H.; Zhou, L.; Liu, C. Effects of direct-injected hydrogen addition on methane combustion performance in an optical SI engine with high compression-ratio. Int. J. Hydrogen Energy 2020, 45, 3284–3293. [Google Scholar] [CrossRef]
- Wu, Z.; Han, Z. Numerical investigation on mixture formation in a turbocharged port-injection natural gas engine using multiple cycle simulation. J. Eng. Gas Turbines Power 2018, 140, 051704. [Google Scholar] [CrossRef]
- Yang, Z.; Wang, L.; Zhang, Q.; Meng, Y.; Pei, P. Research on optimum method to eliminate backfire of hydrogen internal combustion engine based on combining postponing ignition timing with water injection of intake manifold. Int. J. Hydrogen Energy 2012, 37, 12868–12878. [Google Scholar] [CrossRef]
- Mohammadi, A.; Shioji, M.; Nakai, Y.; Ishikura, W.; Tabo, E. Performance and combustion characteristics of a direct injection SI hydrogen engine. Int. J. Hydrogen Energy 2007, 32, 296–304. [Google Scholar] [CrossRef]
- Yip, H.L.; Srna, A.; Yuen, A.C.Y.; Kook, S.; Taylor, R.A.; Yeoh, G.H.; Medwell, P.R.; Chan, Q.N. A review of hydrogen direct injection for internal combustion engines: Towards carbon-free combustion. Appl. Sci. 2019, 9, 4842. [Google Scholar] [CrossRef]
- Montanaro, A.; Allocca, L.; De Vita, A.; Ranieri, S.; Duronio, F.; Meccariello, G. Experimental and numerical characterization of high-pressure methane jets for direct injection in internal combustion engines. SAE Tech. Pap. 2020. [Google Scholar] [CrossRef]
- Allocca, L.; Montanaro, A.; Meccariello, G.; Duronio, F.; Ranieri, S.; De Vita, A. Under-expanded gaseous jets characterization for application in direct injection engines: Experimental and numerical approach. SAE Tech. Pap. 2020. [Google Scholar] [CrossRef]
- Salazar, V.M.; Kaiser, S.A. An optical study of mixture preparation in a hydrogen-fueled engine with direct injection using different nozzle designs. SAE Int. J. Engines 2010, 2, 119–131. [Google Scholar] [CrossRef]
- Salazar, V.M.; Kaiser, S.A. Influence of the in-cylinder flow field (tumble) on the fuel distribution in a DI hydrogen engine using a single-hole injector. SAE Int. J. Engines 2010, 3, 309–325. [Google Scholar] [CrossRef]
- White, C.M. A qualitative evaluation of mixture formation in a direct-injection hydrogen-fuelled engine. SAE Tech. Pap. 2007. [Google Scholar] [CrossRef]
- Scarcelli, R.; Wallner, T.; Salazar, V.M.; Kaiser, S.A. Modeling and experiments on mixture formation in a hydrogen direct-injection research engine. SAE Int. J. Engines 2010, 2, 530–541. [Google Scholar] [CrossRef]
- Scarcelli, R.; Wallner, T.; Matthias, N.; Salazar, V.; Kaiser, S. Mixture formation in direct injection hydrogen engines: CFD and optical analysis of single-and multi-hole nozzles. SAE Int. J. Engines 2011, 4, 2361–2375. [Google Scholar] [CrossRef]
- Rahman, M.M.; Kamil, M.; Bakar, R.A. Engine performance and optimum injection timing for 4-cylinder direct injection hydrogen fueled engine. Simul. Model. Pract. Theory 2011, 19, 734–751. [Google Scholar] [CrossRef]
- Wallner, T.; Matthias, N.S.; Scarcelli, R. Influence of injection strategy in a high-efficiency hydrogen direct injection engine. SAE Int. J. Fuels Lubr. 2012, 5, 289–300. [Google Scholar] [CrossRef]
- Wang, L.; Yang, Z.; Huang, Y.; Liu, D.; Duan, J.; Guo, S.; Qin, Z. The effect of hydrogen injection parameters on the quality of hydrogen–air mixture formation for a PFI hydrogen internal combustion engine. Int. J. Hydrogen Energy 2017, 42, 23832–23845. [Google Scholar] [CrossRef]
- Li, Y.; Gao, W.; Zhang, P.; Ye, Y.; Wei, Z. Effects study of injection strategies on hydrogen-air formation and performance of hydrogen direct injection internal combustion engine. Int. J. Hydrogen Energy 2019, 44, 26000–26011. [Google Scholar] [CrossRef]
- Le Moine, J.; Senecal, P.; Kaiser, S.A.; Salazar, V.M.; Anders, J.W.; Svensson, K.; Gehrke, C.R. A computational study of the mixture preparation in a direct–injection hydrogen engine. J. Eng. Gas Turbines Power 2015, 137, 111508. [Google Scholar] [CrossRef]
- An, Y.; Li, X.; Teng, S.; Wang, K.; Pei, Y.; Qin, J.; Zhao, H. Development of a soot particle model with PAHs as precursors through simulations and experiments. Fuel 2016, 179, 246–257. [Google Scholar] [CrossRef]
- Al-lehaibi, M.; Liu, X.; Im, H.G. Numerical investigation of n-dodecane ECN spray and combustion characteristics using the one-way coupled Eulerian-Lagrangian approach. Fuel 2023, 331, 125759. [Google Scholar] [CrossRef]
- Ma, Y.; Yang, D.; Xie, D.; E, J. Investigating the effect of fuel properties and environmental parameters on low-octane gasoline-like fuel spray combustion and emissions using machine learning-global sensitivity analysis method. Energy 2024, 306, 132551. [Google Scholar] [CrossRef]
- Sun, Y.; Reitz, R.D. Modeling diesel engine NOx and soot reduction with optimized two-stage combustion. SAE Tech. Pap. 2006. [Google Scholar] [CrossRef]
Disclaimer/Publisher’s Note: The statements, opinions and data contained in all publications are solely those of the individual author(s) and contributor(s) and not of MDPI and/or the editor(s). MDPI and/or the editor(s) disclaim responsibility for any injury to people or property resulting from any ideas, methods, instructions or products referred to in the content. |
© 2024 by the authors. Licensee MDPI, Basel, Switzerland. This article is an open access article distributed under the terms and conditions of the Creative Commons Attribution (CC BY) license (https://creativecommons.org/licenses/by/4.0/).






































