Abstract
Dihydroartemisinin (or artenimol)–piperaquine is one of the six artemisinin-based combination therapies recommended in uncomplicated malaria treatment. However, artemisinin partial resistance has been reported in Cambodia, Laos, Vietnam, India, and, recently, in Africa. Polymorphisms in the Pfk13 gene have been described as molecular markers of artemisinin resistance and the amplification of the plasmepsine II/III (Pfpmp2/Pfpmp3) gene has been associated with piperaquine resistance. However, some therapeutic failures with this combination remain unexplained by strains’ characterization. We provide an overview on the use of dihydroartemisinin–piperaquine in malaria treatment and discuss tools available to monitor its efficacy.
1. Background
Malaria disease is caused by an intraerythrocytic protozoan of the Plasmodium genus, and six plasmodial species are listed as infecting humans: Plasmodium vivax, Plasmodium ovale curtisi, Plasmodium ovale wallikeri, Plasmodium malariae, Plasmodium knowlesi, and Plasmodium falciparum. In the last world malaria report, published in 2023, the World Health Organization (WHO) estimated that 249 million cases of malaria occurred worldwide in 2022, compared to 244 million cases in 2020 [1]. This disease remains endemic in 84 countries, with 29 countries accounting for 96% of the global cases and the African region accounting for around 95% of the worldwide cases. Children under five years old are the most affected by the disease and represented 76% of the mortality due to malaria in 2015 and 80% in 2020. Almost half of the world’s population is exposed. Malaria is not only a burden in tropical areas but also in Europe where 4856 malaria imported cases were declared in 2021 [2]. In 2023, 3012 cases of imported malaria into mainland France were reported to the malaria French national center (Centre national de reference du paludisme) (personnal data). Malaria severity may differ according to the infecting plasmodial species. Underlying mechanisms of malaria complications include deformation, aggregation and rupture of infected red blood cells, obstruction of the micro-vessels, and system immune activation [3]. The uncomplicated plasmodial infection is characterized by unspecific signs such as fever, chills, headaches, myalgia, digestive disorders, splenomegaly, or hepatomegaly, without any WHO criteria for severity [4].
Morphologically, Plasmodium is composed of a nucleus, a mitochondrion, an apicoplast, a digestive vacuole, and other organelles common to apicomplexes. The mitochondrion and apicoplast are two organelles with their own circular genomes of 6 kb and 35 kb, respectively. The apicoplast is essential to the parasite’s survival and hosts various metabolic pathways such as fatty acid synthesis [5]. The digestive vacuole is a unique function dedicated to hemoglobin consumption and heme detoxification [6]. Due to its membrane transporters, it enables the efflux of compounds toxic to the parasite, making it a valuable drug target [6].
There are rising concerns about P. falciparum resistance to antimalarial drugs, which is not a recent phenomenon as it was described in 1910 towards quinine [7]. The massive production of chloroquine during the 1950s gave wide access to a cheap, safe, and effective malaria treatment [7,8], but consequently, clinical isolates harboring chloroquine resistance were reported as early as 1957–1960 in Colombia, Venezuela, Cambodia, Thailand, Papua New Guinea, and the Philippines [8]. Since then, resistances have emerged against each of the new antimalarial drugs that have been licensed to replace chloroquine [9], including artemisinin-based combination therapies (ACTs), which have been recommended by the WHO as the first-line treatment of P. falciparum malaria since the 2000s. The group of ACTs include dihydroartemisinin (also named artenimol)–piperaquine, artemether–lumefantrine, artesunate–amodiaquine, artesunate–mefloquine, artesunate–sulfadoxine–pyrimethamine, and artesunate–pyronaridine [10]. Of note, artemisinin clinical resistance was first described in Cambodia in 2008 [11] and is currently emerging in Africa [12,13,14].
We provide an overview on the use of dihydroartemisinin–piperaquine in malaria treatment and discuss tools available for the surveillance of its efficacy.
2. Dihydroartemisinin and Piperaquine Mechanisms of Action
Artemisinin was isolated in 1971 from the Artemisia annua plant. This plant was used in traditional Chinese medicine for more than 2000 years to treat fever and malaria [11]. These derivatives kill all stages of asexual parasites, and more particularly the rings (i.e., the youngest form in the intraerythrocytic developmental cycle) and the gametocytes (i.e., the parasites that are infective for the Anopheles vectors), reducing the risk of resistance emergence and the mosquitos’ transmission from humans [12,15]. Artemisinin is a sesquiterpene lactone with the empirical formula C15H22O5, and dihydroartemisinin was synthetized from artemisinin in 1973 (Figure 1). The molecule interferes with mitochondrial electrons transportation and heme detoxification in the vacuole [16]. According to Posner et al., endoperoxide bridges of artemisinin derivatives undergo cleavage by reduced heme iron (Fe2+ heme), which results in the production of free-radical species that are toxic for the parasite [17]. It induces oxidative stress, proteasomal stress, DNA damage, and alkylation and oxidation of proteins, lipids, and heme [18]. According to Chen et al., dihydroartemisinin can cause morphological variation in the infected erythrocyte membrane, and their work also showed that dihydroartemisinin treatment downregulated the var gene encoding for P. falciparum erythrocyte membrane protein 1 (PfEMP1). In addition, PfEMP1 knockout significantly increased sensitivity to artemisinin [19].
Figure 1.
Dihydroartemisinin and piperaquine structure.
The piperaquine is a bisquinoline (4-aminoquinolines) that was first synthesized by Rhone-Poulenc in France in the 1960s and was used extensively in Indonesia and China as treatment before becoming a partner molecule in the artemisinin-based combinations (Figure 1) [20,21]. The molecule inhibits heme detoxification and hemoglobin digestion in the digestive vacuole of the parasite which is a similar action as chloroquine [16] (Figure 2).
Figure 2.
Targets and mechanisms of dihydroartemisinin (DHA) and piperaquine (PPQ) molecules in the parasite Plasmodium. ER: endoplasmic reticulum. (Created with BioRender.com).
3. Molecular Markers of Resistance to Dihydroartemisinin and Piperaquine
Resistance to artemisinin was first reported in Cambodian clinical studies in 2008, but according to the WHO, it probably preceded the introduction of ACTs in this country [22,23]. Resistances were also reported in Vietnam, Laos, China, and India [23,24,25]. Resistance events have been observed in Uganda and Rwanda, but artemisinin resistance is not yet generalized in Africa [12,13]. The mechanisms of resistance towards artemisinin compounds affect only the ring stage of the parasite, resulting in a delayed parasite clearance which is called “partial resistance” to highlight this time-limited and cycle-specific feature [11]. A parasite clearance half-life above 5 h is associated with “partial resistance” [26,27]. So far, “full” artemisinin resistance has never been reported. In 2014, a single nucleic polymorphism in the gene PfK13 was identified as molecular marker of artemisinin resistance [28]. PfK13 is located on the chromosome 13 and encodes a protein essential for asexual erythrocytic development, but its exact function remains unclear. In vitro and in vivo studies have shown that mutations in the PfK13 BTB/POZ and propeller domain are associated with a delayed parasite clearance. To date, more than 260 non-synonymous PfK13 mutations have been reported, but only 13 have been formally associated with artemisinin partial resistance according to WHO criteria [29] (Table 1). These mutations are associated with parasite clearance half-lives [27,28,30] and increased parasite survival rates according to in vitro ring-stage assays (RSAs) [28,31,32].
Table 1.
Candidate and validated molecular markers of dihydroartemisinin and piperaquine resistance, as of august 2024.
However, the main PfK13 isolates known as associated to artemisinin resistance in Asia, like R539T, Y493H, and I543T, are not reported in Africa [40,41,42,43]. Only three isolates harboring C580Y PfK13 were detected in Ghana in 2017–2018 [44]. But PfK13 mutations, less frequent in Asia and now validated for artemisinin resistance, have been identified in Africa, and more particularly in East Africa: in Rwanda with the presence of the A675V, R561H, and P574L mutations and C469F from 2019 [12,45,46,47,48,49,50,51,52], in Uganda with the presence of the A675V and C469Y mutations from 2016 and R561H from 2021 [13,53,54,55,56,57,58], in Tanzania with the presence of the R561H mutation from 2019 and the C469F and A675V mutations from 2021 [59,60,61,62], in Kenya with the presence of the R561H mutation from 2021 and A675V from 2018–2022 [14,63], in Ethiopia with the presence of the R622I new mutation from 2013 [14,64,65], and in Eritrea with the presence of the R622I mutation like in Ethiopia from 2016 and the R561H mutation from 2019 [66]. All these mutations were found in very low proportion except for the R561H C469F and A675V mutations in Uganda (up to 23%, 40%, and 30%, respectively) [13]. The R561H, A675V, and C469F mutations are associated with increased in vitro parasite survival rates [12,48,56] and with parasite clearance half-lives or delayed parasite clearance [50,57]. The A675V mutant was detected in a case of imported malaria from Uganda to France that showed delayed parasite clearance under artesunate treatment [67]. The R622I mutation conferred partial in vitro resistance when edited into an African strain (NF54) [66].
In West Africa, a new mutation C580R/V has been detected in Ghana [68,69]. The R561H mutation was also detected in the Democratic Republic of Congo in 2020–2021 [70].
In 2018, Demas et al. reported the potential implication of the coronin gene in dihydroartemisinin resistance. Three mutations (G50E, R100K, and E107V) were identified in two cultures adapted from the Senegalese P. falciparum isolates that became resistant under dihydroartemisinin pressure and were validated via CRISPR-cas9 mutagenesis, after selection drug pressure on Senegalese isolates [33]. This actin-binding protein, located on parasite membranes (parasite plasma, digestive vacuole, and pre-digestive vacuole membranes) is involved in sporozoite mobility [71,72,73]. Moreover, Pfcoronin R100K and A107V mutations altered endocytosis and decreased hemoglobin uptake to mediate artemisinin resistance in rings [74]. However, these three mutations have not been found since then, while another mutation, P76S, has been identified in Africa [34,75], and more particularly in Senegal [76], Gabon [35], Ghana [35,77], Kenya [35], Congo [35], Nigeria [78], and Uganda [56]. This mutation has also been reported in cases of artemisinin treatment failures without mutations in PfK13 [79,80,81]. However, current data do not allow this mutation to be identified as a molecular marker of artemisinin resistance in Africa and no phenotypic association has been yet established with Pfcoronin mutations in field isolates [34]. However, isolates with the PfK13 C469Y mutation associated with the Pfcoronin P76S mutation showed greater increases in parasite survival rates (RSAs) than isolates harboring only the PfK13 C469Y mutation in Uganda [56].
Membrane transporters located in the digestive vacuole membrane are highly involved in antimalarial drug resistance by allowing the efflux of therapeutic molecules from the vacuole [82]. Recently, the P. falciparum chloroquine resistance transporter (PfCRT) has been linked with piperaquine resistance. Initially described in chloroquine resistance [83,84], recent studies have demonstrated, more specifically via CRISPR-cas9 mutagenesis, the role of several new mutations (T93S, H97Y, C101F, F145I, I218F, M343L, C350R, and G353V) in the Pfcrt gene in piperaquine resistance [37,85,86,87,88]. The T93S, H97Y/L F145I, and I218F mutations were identified in Asian isolates and showed in vitro reduced susceptibility to piperaquine [89,90,91,92]. The C350R mutation, only detected in South American isolates from French Guiana [38,39,93], Suriname [38], and Guyana [38,94], were associated with in vitro decreased piperaquine susceptibility and with dihydroartemisinin–piperaquine treatment failure. However, none of these mutations were detected in African isolates [95]. The involvement of the protein PfCRT in piperaquine resistance is consistent regarding the similar target of chloroquine and piperaquine in the parasite. The F145I mutation leads to lower levels of intracellular total heme in parasites and higher levels of undigested hemoglobin [96].
Moreover, some studies have shown that piperaquine resistance is mediated by amplification of the plasmepsine II and III (pm2/3) genes [36,97,98]. These genes code for two aspartic proteases acting in the hemoglobin degradation in the digestive vacuole [99]. The pm2/3 amplification was first detected in Asian isolates [98,100,101,102,103]. Pm2/3 amplification is associated with high rates in in vitro piperaquine survival assays (PSAs) and with dihydroartemisinin–piperaquine treatment failures [36,104,105]. The proportion of parasites with multiple copies of pm2/3 can be high in Asian areas, like in Vietnam in 2018–2019 with a rate of 56% [103]. Nucleic amplification in these genetic regions has also been found in Guyana isolates harboring a high survival rate after in vitro contact with a high concentration of piperaquine [38]. The occurrence of pm2/3 amplification and Pfcrt C350R was described in 15% of the isolates from Guyana in 2021 [94]. There is evidence that pm2/3 amplification occurred in Africa between 2016 and 2021 [106,107,108], but the proportions of isolates with multiple copies of pm2/3 are mostly very low in Africa like in Senegal [109], Uganda [54,110,111], Sudan [112], Mozambique [113,114], Kenya [115], Angola [116], Tanzania [117], Sierra Leone [118], and Mali [119]. However, its association with piperaquine in vitro reduced susceptibility or high PSA survival rates, or with dihydroartemisinin–piperaquine treatment failures, was not confirmed in African isolates [106,120]. Each additional copy of pm2/3 increases PSA survival rate in Dd2 clones harboring the M343L mutation in the Pfcrt gene [121].
4. Dihydroartemisinine and Piperaquine Phenotypic Susceptibility Testing
Parasites’ susceptibility profiles towards molecules are studied using the ring-stage survival assay for artemisinin and the piperaquine survival assay (RSA-PSA), providing a survival rate of parasites after exposure to a specific molecule concentration [31,104], or through dose-response chemosusceptibility tests quantifying parasites after exposure to a panel of drug concentrations to determine the half maximal inhibitory concentration (IC50) which is the molecule rate that inhibits the parasites growth by 50% [122].
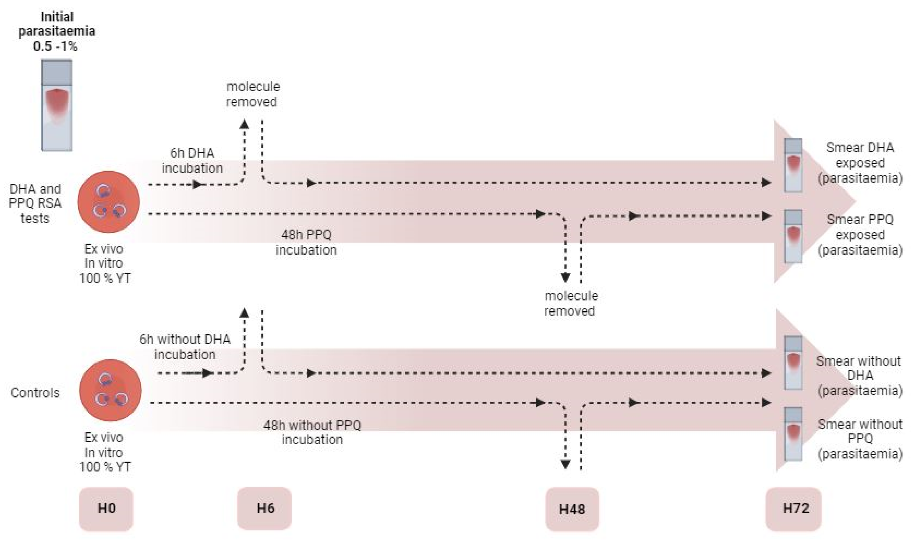
The RSA-PSA tests were specifically developed to identified artemisinin and piperaquine resistance. They can be performed on ex vivo isolates as well as on in vitro cultures, using a percoll gradient to only select the ring stage to be studied. Young trophozoite parasites are exposed to 200 nM piperaquine for 48 h or 700 nM artemisinin for 6 h. A growth rate is calculated from the initial smear parasitemia and the smear parasitemia after 72 h. According to Witowski et al., the growth rate in negative controls (unexposed to the molecule) must be greater than 1 for ex vivo parasites and greater than 1.5 for in vitro parasites for quality control of the experimentation [31]. The survival rate of parasites to artemisinin or piperaquine is calculated by the ratio calculated by dividing the parasitemia at 72 h among parasites exposed to the drug by the parasitemia at 72 h among controls (unexposed parasites) (Figure 3).
Figure 3.
RSA-PSA tests template. The initial parasitemia must be between 0.5 and 1% with 100% of young trophozoite (rings). This figure was developed from a template document generated by the WorldWide Antimalarial Resistance Network (WWARN). The original document is available on the WWARN website www.wwarn.org (accessed on 9 November 2024) (Created with BioRender.com).
To perform standard antimalarial chemosusceptibility tests, parasites with parasitemia adjusted to 0.05% with a minimum of 80% young trophozoites are incubated with an increasing range of molecule concentrations for 72 h. After drug exposure, parasites are quantified by using colorimetric enzyme-linked immunosorbent assays (ELISAs) that recognize the specific P. falciparum histidine-rich protein (PfHRP2) [123] or by using fluorescent nucleic acid intercalating dyes, such as SYBER green I, that only detect malarial DNA since mature erythrocytes lack RNA and DNA (Figure 4) [124]. Isotopic tests with tritiated hypoxanthine adapted from Desjardins can also be used to determine inhibitory concentrations at 48 h [125,126].
Figure 4.
Chemosusceptibility test template. The test should be carried out with parasitemia adjusted to 0.05% and a minimum of 80% young trophozoites. Incubation with drugs lasts 72 h in a controlled atmosphere at 37 °C with 10% O2 and 5% CO2. After 72 h of incubation, the plates are frozen to allow lysis of the red blood cells, HRP2-based ELISA assays are used to measure the parasites’ growth, and the 50% inhibitory concentration (IC50) is determined via non-linear regression. (Created with BioRender.com).
Chemosusceptibility tests can be routinely performed ex vivo on clinical isolates for several therapeutic molecules, getting results within a few days after the samples’ collection. Then, IC50 values are estimated via non-linear regression and compared to the resistance thresholds that have been estimated at 10.5 nM for dihydroartemisinin and 135 nM for piperaquine using the same laboratory protocol as applied to clinical samples [127,128].
5. Dihydroartemisinin and Piperaquine Clinical Use, Safety, and Therapeutic Efficacy
Dihydroartemisinin is rapidly absorbed, reaching a maximum plasmatic concentration (Tmax) in 1–2 h and has an elimination half-life of around one hour. The piperaquine is slowly absorbed with a Tmax around 5 h and an elimination half-life of around 22 days in adults and 20 days in children [129]. Clinical studies of this combination did not recruit patients aged over 65 years nor pregnant women. However, studies showed similar pharmacokinetic profiles in pregnant and non-pregnant women, and based on reports, its use appeared safe during pregnancy [130,131,132].
Piperaquine is metabolized by the cytochrome CYP3A4 in the liver, so that CYP3A4 enzyme-inducing drugs such as rifampin, carbamazepine, phenytoin, phenobarbital, and St. John’s wort (Hypericum perforatum) are likely to reduce piperaquine plasmatic rates [129].
Piperaquine may have cardiac side effects by inducing QT interval prolongation, tachycardia, or bradycardia due to delayed ventricular depolarization. An observational study carried out in Burkina Faso, Mozambique, Ghana, and Tanzania showed that the QTc interval could exceed 500 ms (3 per 1002) after the third dose, and that an interval greater than 60 ms was detected in less than 10% of patients in the study with no clinical abnormalities [133,134]. European studies reported a good clinical tolerance [135] without significant increase in the risk of unexplained sudden death than in the general population [136]. Thus, piperaquine must be administered carefully in patients with prolonged QT or receiving other medications inducing QT interval prolongation.
In the 2000s, public–private partnerships between Medicines for Malaria Venture, Sigma-Tau Industrie Farmaceutiche Riunite SpA, and other academic and industrial partners across the world led to the development of a dihydroartemisinin–piperaquine formulation (Eurartesim®) manufactured according to international Good Manufacturing Practice standards. Eurartesim efficacy and safety was investigated in two large phase III randomized, open-label clinical trials in patients with uncomplicated P. falciparum malaria. In the first study, Eurartesim was compared with another malaria medicine containing artesunate and mefloquine in 1150 Asian adult and pediatric patients. The main measure of effectiveness was the proportion of patients who were cured 63 days after treatment. In the second study, Eurartesim was compared with another medicine containing artemether and lumefantrine in 1553 African children. The main measure of effectiveness was the proportion of patients who were cured 28 days after treatment. In each case, the results confirmed that Eurartesim was not inferior to the comparator medicinal product. In both studies, the true treatment failure rate was below the 5% efficacy threshold set by the WHO and led to the development of Eurartesim to international regulatory standards [137]. In 2011, Eurartesim received marketing authorization in Europe via a centralized procedure by the European Medicine Agency (EMA) for uncomplicated episodes of P. falciparum malaria as film-coated tablets containing 160 mg piperaquine with 20 mg dihydroartemisinin and 320 mg piperaquine with 40 mg dihydroartemisinin. The drug, licensed for its use in children above 6 months of age and adults, must be administrated according to the recommended dosing listed in the summary of product characteristics last updated in 2023 presented in Table 2a, in the absence of vomiting, and as a relay to the initial intravenous artesunate treatment in severe malaria cases. It is administered once a day for three days, on an empty stomach, fasting at least 3 h before and after the drug ingestion. The reason is that piperaquine absorption is increased in the presence of fatty foods, which may increase its effect on the QTc interval. The dose is adapted according to the patient’s body weight, but no data are available for patients weighing more than 100 kilos [129]. Other weight-based regimens have been used in clinical trials (Supplementary Table S1) and may be recommended by manufacturers for other marketing dihydroartemisinin–piperaquine formulations, as for example Duo-Cotecxin® [138], or may be proposed as alternative standards such as in Médecin Sans Frontières (MSF) medical guidelines [139]. Reported daily doses may range from 1.6 to 4 mg/kg of dihydroartemisinin and from 12.8 to 32 mg/kg of piperaquine. But importantly, Eurartesim was reported with a better stability in comparison with other DHA-based formulations [140]. For comparison purposes, the doses received for a given weight under three different regimens are presented in Table 2b.
Table 2.
(a) Daily dose of dihydroartemisinin–piperaquine according to the patient body weight and the marketing authorization by the European Union (EMA summary of product characteristics). (b) Daily therapeutic doses of dihydroartemisinin and piperaquine in mg (dihydroartemisinin/piperaquine) administrated for a given weight under 3 different regimens.
The WHO recommends regular surveillance of antimalarial efficacy notably in endemic areas according to a standard protocol of efficacy assessment and follow-up [141]. The main endpoint in therapeutic efficacy studies (TESs) generally corresponds to the adequate clinical and parasitological response at day 42 after the initial dose of dihydroartemisinin–piperaquine as it is performed in real life. Some intermediate outcome measures based on physical and microscopic blood examination are recommended by the WHO during TESs on days 1, 2, 3, 7, 14, 21, 28, and 35 [142]. To monitor the performance of dihydroartemisinin–piperaquine TESs have been conducted in various indications in recent years and are referenced in ClinicalTrials.gov (Supplementary Table S1). Most of the TESs in endemic areas, both in children and adults with uncomplicated P. falciparum malaria, found that a dihydroartemisinin–piperaquine combination remained efficacious per the WHO’s 90% cutoff in the confidence interval and was well tolerated [138,143,144,145,146,147]. Likewise in pregnant women recruited in areas with widespread artemisinin resistance and in Africa, dihydroartemisinin–piperaquine provided satisfactory efficacy [132,148]. Recent metanalyses on TESs conducted in sub-Saharan Africa confirmed the dihydroartemisinin–piperaquine malaria treatment’s success above the WHO threshold value (91% and 99% after PCR correction) [149,150]. In Vietnam, the efficacy of dihydroartemisinin–piperaquine is still satisfactory, but the delayed parasite clearance time and the high positivity rate at day 3 of treatment are indicative of emerging artemisinin resistance and close monitoring of dihydroartemisinin–piperaquine efficacy in this area is advocated [101,151]. However, across the eastern Greater Mekong subregion (northeastern Thailand, western Cambodia, northeastern Cambodia, and southwestern Vietnam), dihydroartemisinin–piperaquine is no longer treating malaria effectively, reaching 50% efficacy at day 42 (95% CI 41.1–58.3) in a 2015–2018 trial which has highlighted a major increase in parasites harboring molecular markers of artemisinin resistance (kelch13 Cys580Tyr mutations) and piperaquine resistance (plasmepsin2/3 amplification and four mutations in the Pfcrt gene (Thr93Ser, His97Tyr, Phe145Ile, and Ile218Phe) [152], as confirmed in an observational study in Cambodia [30].
Performance of combinations associating dihydroartemisinin–piperaquine with other molecules such as imatimib or mefloquine are being evaluated and could be promising, notably in areas with multi-drug resistances [152] (Supplementary Table S1).
Moreover, dihydroartemisinin–piperaquine offers an interesting post-treatment prophylactic effect following therapy, reducing the risk of new infection, an issue of relevance in highly endemic malaria countries. However, the real impact on gametocytes carriage and malaria transmission to mosquitos remains uncertain [153]. In that aim, association with low-dose primaquine may be helpful [154,155] and well tolerated [156], as well as an association with methylene blue which is an interesting gametocytocidal compound [157].
In addition, several TESs have provided evidence of a high cure rate in patients with P. vivax malaria treated with dihydroartemisinin–piperaquine which could have an improved post-treatment prophylactic effect lasting for up to six weeks [158].
Moreover, dihydroartemisinin–piperaquine has been successfully evaluated for chemoprevention as an intermittent preventive treatment in pregnancy [159,160,161,162], in school-aged children [163,164,165], or in other specific populations and also during mass treatment strategies alone or in association with other drugs to target malaria elimination (Supplementary Table S1). But its preventive efficacy appears dependent on the dosing strategy and rate of piperaquine exposure [166] which raises major concerns about the risk of resistance emergence. All the more important that preventive strategies based on piperaquine must carefully determine the correct dosing regarding the potential cardiac side effects as one previous study evaluating the safety and efficacy of a monthly 2-day regimen using daily doses of 180 mg dihydroartemisinin and 1440 mg piperaquine in healthy military volunteers deployed along the Thai–Cambodian border revealed a mean QTcF prolongation of 46 ms over placebo at the maximum concentration of drug in serum on day 2 [167]. A strategy of monthly malaria prophylaxis with a 3-day course of weight-based dihydroartemisinin–piperaquine associated with 22.5 mg weekly primaquine for 12 weeks is being compared with focused screening and treating in Cambodian military forces [168].
For standard clinical management, malaria treatment efficacy in patient is monitored via clinical examination and a blood smear test after the start of the treatment at day 3, 7, and 42 [169], noting that the endpoint is day 28 for other ACTs which is due to the longer half-life of piperaquine [141]. According to the WHO guidelines, there are four types of drug responses (Figure 5) [141].
Figure 5.
WHO definitions for antimalarial drug responses.
Early therapeutic failure (ETF) is defined either as the diagnosis of severe malaria between day 1 and day 3 or by the presence of fever on day 3 after treatment with parasitemia higher than 0 or by parasitemia at day 2 over parasitemia at day 0 or by parasitemia at day 3 higher than 25% of parasitemia at day 0. Parasitological late failure (PLF) is defined as the detection of parasites in the blood without clinical signs between day 4 and day 28/42. Late clinical failure (LCF) is defined as the diagnosis of severe malaria or the presence of fever associated with positive parasitemia between day 4 and day 28/42. Finally, an adequate response is defined as complete parasitic clearance at day 28/42 without criteria for ETF, PLF, or LCF, suggesting parasites’ complete susceptibility to the treatment. It has even been shown that restricting the follow-up of clinical surveillance or clinical efficacy trials to day 42 for dihydroartemisinin–piperaquine could miss a proportion of LCF [170].
6. Dihydroartemisinin and Piperaquine Therapeutic Failures
First of all, therapeutic failures as defined by the WHO are not necessarily due to parasites’ resistance to the treatment but may be due to other factors such as under exposition to the drug or reinfection in endemic areas. For example, therapeutic failures have been linked to dihydroartemisinin–piperaquine underdosage in obese patients [171,172]. That is why any therapeutic failure should be investigated starting with the confirmation of the correct drug administration and metabolism, ideally confirmed via plasmatic dosages. Plasma venous piperaquine concentrations below 30 ng/mL on day 7 are predictive of treatment failures [173,174,175] while the cut-off for capillary blood is below 57 ng/mL [174,176,177]. Predicted venous or capillary plasma concentrations are below 10 ng/mL at day 28 [178,179]. Moreover, ACT therapeutic failures must be more particularly monitored in non-endemic areas where there is no possibility of new infection and given the greater probability of non-immune travelers to develop symptomatic recrudescence [180].
Artemisinin partial resistance alone rarely leads to clinical treatment failure, but the emergence of resistance to the partner drugs is of major concern for ACTs’ efficacy. Importantly, the association dihydroartemisinin–piperaquine demonstrated an overall efficacy rate above 99% in areas free of resistance [181]. The clinical efficacy of ACTs is monitored by the WHO through therapeutic efficacy studies conducted at regular intervals at the same sites to detect declines in drug efficacy early and to guide local policies. Piperaquine treatment failures were observed during a clinical trial conduced in 1972–1974 in the country of Hainan Island with recrudescence of infection occurring 20 days after this monotherapy, and major piperaquine therapeutic failures were further reported in the same region before the introduction of ACTs with piperaquine as a partner drug [182,183,184]. Dihydroartemisinin–piperaquine has been recommended since 2008 by the WHO as the first-line treatment for uncomplicated P. falciparum malaria in Cambodia, where artemisinin resistances have promptly emerged and spread in the Mekong region since then. The association of dihydroartemisinin and piperaquine appears to remain highly effective to treat P. falciparum infection in Indonesia and is rather effective in China and Myanmar [185,186]. However, according to Van der Pluijm et al., this combination is no longer efficient enough in other countries of the Greater Mekong subregion, where Pfk13, Pfcrt mutations, and pm2/3 amplification are highly prevalent [187].
Based on molecules’ elimination half-lives, early failure is suspected to occur because of artemisinin partial resistance, whereas resistance to the partner drug piperaquine is highly suspected in late failure [129]. However, we reported a case of severe imported P. falciparum malaria with parasitemia remaining positive at day 7 under artesunate treatment, without polymorphism in the PfK13 gene, highlighting the limits of standard definitions for in vivo resistance [188]. Moreover, early or late therapeutic failure have been reported in the absence of genetic polymorphism associated with artemisinin or piperaquine resistance, illustrating the lack of reliable markers for malaria treatment resistance, mainly in Africa (Table 3), and the valuable input of chemosensitivity testing.
Table 3.
Dihydroartemisinin–piperaquine therapeutic failures unexplained by molecular marker for resistance in Africa (ND: no data, so partially explored).
7. The Need for New Tools for the Surveillance of Dihydroartemisinin–Piperaquine Efficacy
The RSA-PSA tests have become the gold standard for artemisinin and piperaquine susceptibility phenotyping, but they have some limitations. Ex vivo isolates must be fresh and intact; if not, they must be cultured, but isolates may fail to adapt to the culture. Testing on asynchronous cultures is not possible so that several steps of synchronization are required, using sorbitol and a percoll gradient which delay the results. Somes studies had also demonstrated the potential bias of parasite adaptation to culture by selecting parasite subpopulations [194]. Moreover, parasite quantification using smear readings is operator dependent. This may be addressed by repeating the reading with different experienced operators or by using flow cytometry analysis to measure parasitized red blood cells [195].
Chemosusceptibility assessment via HRP2-based ELISA, SYBR green I, or isotopic assays can be used routinely ex vivo on clinical isolates, getting results within a few days after the samples’ collection. However, it may fail with low parasitemia, and it lacks standardization between labs often making its results not comparable. Moreover, difficulties have been reported in the interpretation of piperaquine assay results. In vitro dose–response curves are frequently yielded non-interpretable and laboratory dependent [37,104]. Moreover, some therapeutic failures remain unexplained by the values of piperaquine IC50 [196]. Thus, phenotyping tests are used to monitor clinical isolates’ sensitivity to antimalarial drugs but have no impact on the choice of treatment [9].
Likewise, reliable molecular markers of drug resistance, i.e., highly sensitive, specific, and universal, are lacking. For example, unlike in South America, piperaquine resistance does not appear to be linked with plasmepsin genes’ amplification in Cambodia, China, or Maynar [38,93,186,197], and studies have demonstrated that the amplification of the plasmepsin II gene did not lead to reduced piperaquine susceptibility in African isolates [106,120,198]. Concerning artemisinin, to date, PfK13 mutations, and more specifically new mutations, have been identified in East Africa [199,200]. These mutations are found in very low proportions, with a percentage that does not reach the resistance threshold set by the WHO except for the R561H C469F and A675V mutations in Uganda (up to 23%, 40%, and 30%, respectively) [13]. Indeed, it has been shown that genetic analysis indicated the local emergence of mutant parasites independent of those previously reported in Southeast Asia [12,201]. The list of validated and candidate markers is continually being updated by the WHO based on criteria for correlation between mutations and clearance phenotypes. However, this correlation rate is far from 100%, and polymorphisms seem to have major geographic specificities.
8. Conclusions
Dihydroartemisinin–piperaquine combination remains a corner stone in the treatment of uncomplicated malaria infections. The emergence of resistance towards the two molecules threatens its effectiveness. The lack of reliable markers and tests to assess partial or full resistance make the surveillance of treatment efficacy necessarily multidimensional, relying on clinical studies, records of therapeutic failures, routine strain phenotyping using several drug susceptibility assays, and the sequencing of validated and candidate genes potentially involved in resistance mechanisms. The whole genome analysis of isolates from patients with confirmed therapeutic failure will be helpful to identify new genome variations involved in resistance. Whole genome sequencing could also enable a more in-depth investigation of polyclonal infections with the bio-informatics pipeline. The next step will probably be the large-scale implementation of the whole genome molecular surveillance of parasites [202]. Lastly, the malaria therapeutic arsenal needs to be developed, including new compounds, resistance reversers, or new strategies such as drug repurposing or the use of triple- or quadri-therapy to reduce resistance emergence.
Supplementary Materials
The following supporting information can be downloaded at https://www.mdpi.com/article/10.3390/jcm13226828/s1, Supplementary Table S1: List of therapeutic efficacy studies (TES) on dihydroartemisinin piperaquine recorded in ClinicalTrial as of 1 November 2024 (total trials = 142, TES = 50).
Funding
This research received no external funding.
Institutional Review Board Statement
Not applicable.
Informed Consent Statement
Not applicable.
Conflicts of Interest
The authors declare no conflicts of interest.
References
- WHO. World Malaria Report. 2023. Available online: https://www.who.int/teams/global-malaria-programme/reports/world-malaria-report-2023 (accessed on 9 November 2024).
- European Centre for Disease Prevention and Control. Malaria—Annual Epidemiological Report for 2021. 2021. Available online: https://www.ecdc.europa.eu/en/publications-data/malaria-annual-epidemiological-report-2021 (accessed on 21 August 2024).
- Danthu, C. Le paludisme, une symptomatologie aspécifique. Actual. Pharm. 2018, 57, 21–24. [Google Scholar] [CrossRef]
- Jelinek, T.; Schulte, C.; Behrens, R.; Grobusch, M.P.; Coulaud, J.P.; Bisoffi, Z.; Matteelli, A.; Clerinx, J.; Corachán, M.; Puente, S.; et al. Imported Falciparum malaria in Europe: Sentinel surveillance data from the European Network on surveillance of imported infectious diseases. Clin. Infect. Dis. 2002, 34, 572–576. [Google Scholar] [CrossRef] [PubMed]
- Lim, L.; McFadden, G.I. The evolution, metabolism and functions of the apicoplast. Philos. Trans. R. Soc. Lond. B Biol. Sci. 2010, 365, 749–763. [Google Scholar] [CrossRef] [PubMed]
- Matz, J.M. Plasmodium’s bottomless pit: Properties and functions of the malaria parasite’s digestive vacuole. Trends Parasitol. 2022, 38, 525–543. [Google Scholar] [CrossRef]
- Wernsdorfer, W.H.; Payne, D. The dynamics of drug resistance in Plasmodium falciparum. Pharmacol. Ther. 1991, 50, 95–121. [Google Scholar] [CrossRef]
- Ménard, D.; Ariey, F.; Mercereau-Puijalon, O. Plasmodium falciparum susceptibility to antimalarial drugs: Global data issued from the Pasteur Institutes international network. Med. Sci. 2013, 29, 647–655. [Google Scholar]
- Pradines, B.; Dormoi, J.; Briolant, S.; Bogreau, H.; Rogier, C. La résistance aux antipaludiques. Rev. Francoph. Des Lab. 2010, 2010, 51–62. [Google Scholar] [CrossRef]
- WHO Drug Resistance in Malaria. 2001, Volume 32. Available online: https://iris.who.int/handle/10665/66847 (accessed on 9 November 2024).
- Dondorp, A.M.; Nosten, F.; Yi, P.; Das, D.; Phyo, A.P.; Tarning, J.; Lwin, K.M.; Ariey, F.; Hanpithakpong, W.; Lee, S.J.; et al. Artemisinin resistance in Plasmodium falciparum malaria. N. Engl. J. Med. 2009, 361, 455–467. [Google Scholar] [CrossRef]
- Uwimana, A.; Legrand, E.; Stokes, B.H.; Ndikumana, J.-L.M.; Warsame, M.; Umulisa, N.; Ngamije, D.; Munyaneza, T.; Mazarati, J.-B.; Munguti, K.; et al. Emergence and clonal expansion of in vitro artemisinin-resistant Plasmodium falciparum kelch13 R561H mutant parasites in Rwanda. Nat. Med. 2020, 26, 1602–1608. [Google Scholar] [CrossRef]
- Conrad, M.D.; Asua, V.; Garg, S.; Giesbrecht, D.; Niaré, K.; Smith, S.; Namuganga, J.F.; Katairo, T.; Legac, J.; Crudale, R.M.; et al. Evolution of Partial Resistance to Artemisinins in Malaria Parasites in Uganda. N. Engl. J. Med. 2023, 389, 722–732. [Google Scholar] [CrossRef]
- Jeang, B.; Zhong, D.; Lee, M.-C.; Atieli, H.; Yewhalaw, D.; Yan, G. Molecular surveillance of Kelch 13 polymorphisms in Plasmodium falciparum isolates from Kenya and Ethiopia. Malar. J. 2024, 23, 36. [Google Scholar] [CrossRef] [PubMed]
- Platon, L.; Ménard, D. Plasmodium falciparum ring-stage plasticity and drug resistance. Trends Parasitol. 2024, 40, 118–130. [Google Scholar] [CrossRef] [PubMed]
- Ross, L.S.; Fidock, D.A. Elucidating Mechanisms of Drug-Resistant Plasmodium falciparum. Cell Host Microbe 2019, 26, 35–47. [Google Scholar] [CrossRef] [PubMed]
- Posner, G.H.; Oh, C.H.; Wang, D.; Gerena, L.; Milhous, W.K.; Meshnick, S.R.; Asawamahasadka, W. Mechanism-based design, synthesis, and in vitro antimalarial testing of new 4-methylated trioxanes structurally related to artemisinin: The importance of a carbon-centered radical for antimalarial activity. J. Med. Chem. 1994, 37, 1256–1258. [Google Scholar] [CrossRef]
- Siddiqui, F.A.; Liang, X.; Cui, L. Plasmodium falciparum resistance to ACTs: Emergence, mechanisms, and outlook. Int. J. Parasitol. Drugs Drug Resist. 2021, 16, 102–118. [Google Scholar] [CrossRef]
- Chen, L.; Zheng, Z.; Liu, H.; Wang, X.; Qu, S.; Yang, Y.; Deng, S.; Zhang, Y.; Tuo, L.; Zhao, Y.; et al. Combined Transcriptome and Proteome Profiling for Role of pfEMP1 in Antimalarial Mechanism of Action of Dihydroartemisinin. Microbiol. Spectr. 2021, 9, e0127821. [Google Scholar] [CrossRef]
- Davis, T.M.E.; Hung, T.-Y.; Sim, I.-K.; Karunajeewa, H.A.; Ilett, K.F. Piperaquine: A resurgent antimalarial drug. Drugs 2005, 65, 75–87. [Google Scholar] [CrossRef]
- Keating, G.M. Dihydroartemisinin/Piperaquine: A review of its use in the treatment of uncomplicated Plasmodium falciparum malaria. Drugs 2012, 72, 937–961. [Google Scholar] [CrossRef]
- Noedl, H.; Se, Y.; Schaecher, K.; Smith, B.L.; Socheat, D.; Fukuda, M.M. Evidence of Artemisinin-Resistant Malaria in Western Cambodia. N. Engl. J. Med. 2008, 359, 2619–2620. [Google Scholar] [CrossRef]
- World Health Organization. Status Report on Artemisinin and ACT Resistance. 2018. Available online: https://iris.who.int/bitstream/handle/10665/274362/WHO-CDS-GMP-2018.18-eng.pdf (accessed on 9 November 2024).
- Ademowo, O.G.; Nneji, C.M.; Adedapo, A.D.A. In vitro antimalarial activity of methylene blue against field isolates of Plasmodium falciparum from children in Southwest Nigeria. Indian J. Med. Res. 2007, 126, 45–49. [Google Scholar]
- Das, S.; Saha, B.; Hati, A.K.; Roy, S. Evidence of Artemisinin-Resistant Plasmodium falciparum Malaria in Eastern India. N. Engl. J. Med. 2018, 379, 1962–1964. [Google Scholar] [CrossRef] [PubMed]
- Amaratunga, C.; Sreng, S.; Suon, S.; Phelps, E.S.; Stepniewska, K.; Lim, P.; Zhou, C.; Mao, S.; Anderson, J.M.; Lindegardh, N.; et al. Artemisinin-resistant Plasmodium falciparum in Pursat province, western Cambodia: A parasite clearance rate study. Lancet Infect. Dis. 2012, 12, 851–858. [Google Scholar] [CrossRef] [PubMed]
- Ashley, E.A.; Dhorda, M.; Fairhurst, R.M.; Amaratunga, C.; Lim, P.; Suon, S.; Sreng, S.; Anderson, J.M.; Mao, S.; Sam, B.; et al. Spread of artemisinin resistance in Plasmodium falciparum malaria. N. Engl. J. Med. 2014, 371, 411–423. [Google Scholar] [CrossRef]
- Ariey, F.; Witkowski, B.; Amaratunga, C.; Beghain, J.; Langlois, A.-C.; Khim, N.; Kim, S.; Duru, V.; Bouchier, C.; Ma, L.; et al. A molecular marker of artemisinin-resistant Plasmodium falciparum malaria. Nature 2014, 505, 50–55. [Google Scholar] [CrossRef]
- WHO Malaria: Artemisinin Partial Resistance. 2022. Available online: https://www.who.int/news-room/questions-and-answers/item/artemisinin-resistance (accessed on 9 November 2024).
- Spring, M.D.; Lin, J.T.; Manning, J.E.; Vanachayangkul, P.; Somethy, S.; Bun, R.; Se, Y.; Chann, S.; Ittiverakul, M.; Sia-ngam, P.; et al. Dihydroartemisinin-piperaquine failure associated with a triple mutant including kelch13 C580Y in Cambodia: An observational cohort study. Lancet Infect. Dis. 2015, 15, 683–691. [Google Scholar] [CrossRef]
- Witkowski, B.; Amaratunga, C.; Khim, N.; Sreng, S.; Chim, P.; Kim, S.; Lim, P.; Mao, S.; Sopha, C.; Sam, B.; et al. Novel phenotypic assays for the detection of artemisinin-resistant Plasmodium falciparum malaria in Cambodia: In-vitro and ex-vivo drug-response studies. Lancet Infect. Dis. 2013, 13, 1043–1049. [Google Scholar] [CrossRef] [PubMed]
- Amaratunga, C.; Witkowski, B.; Khim, N.; Menard, D.; Fairhurst, R.M. Artemisinin resistance in Plasmodium falciparum. Lancet Infect. Dis. 2014, 14, 449–450. [Google Scholar] [CrossRef]
- Demas, A.R.; Sharma, A.I.; Wong, W.; Early, A.M.; Redmond, S.; Bopp, S.; Neafsey, D.E.; Volkman, S.K.; Hartl, D.L.; Wirth, D.F. Mutations in Plasmodium falciparum actin-binding protein coronin confer reduced artemisinin susceptibility. Proc. Natl. Acad. Sci. USA 2018, 115, 12799–12804. [Google Scholar] [CrossRef]
- Delandre, O.; Gendrot, M.; Fonta, I.; Mosnier, J.; Benoit, N.; Amalvict, R.; Gomez, N.; Madamet, M.; Pradines, B. Prevalence of Mutations in the pfcoronin Gene and Association with Ex Vivo Susceptibility to Common Quinoline Drugs against Plasmodium falciparum. Pharmaceutics 2021, 13, 1273. [Google Scholar] [CrossRef]
- Velavan, T.P.; Nderu, D.; Agbenyega, T.; Ntoumi, F.; Kremsner, P.G. An alternative dogma on reduced artemisinin susceptibility: A new shadow from east to west. Proc. Natl. Acad. Sci. USA 2019, 116, 12611–12612. [Google Scholar] [CrossRef]
- Witkowski, B.; Duru, V.; Khim, N.; Ross, L.S.; Saintpierre, B.; Beghain, J.; Chy, S.; Kim, S.; Ke, S.; Kloeung, N.; et al. A surrogate marker of piperaquine-resistant Plasmodium falciparum malaria: A phenotype-genotype association study. Lancet Infect. Dis. 2017, 17, 174–183. [Google Scholar] [CrossRef] [PubMed]
- Ross, L.S.; Dhingra, S.K.; Mok, S.; Yeo, T.; Wicht, K.J.; Kümpornsin, K.; Takala-Harrison, S.; Witkowski, B.; Fairhurst, R.M.; Ariey, F.; et al. Emerging Southeast Asian PfCRT mutations confer Plasmodium falciparum resistance to the first-line antimalarial piperaquine. Nat. Commun. 2018, 9, 3314. [Google Scholar] [CrossRef] [PubMed]
- Florimond, C.; de Laval, F.; Early, A.M.; Sauthier, S.; Lazrek, Y.; Pelleau, S.; Monteiro, W.M.; Agranier, M.; Taudon, N.; Morin, F.; et al. Impact of piperaquine resistance in Plasmodium falciparum on malaria treatment effectiveness in French Guiana: A descriptive epidemiological study. Lancet Infect. Dis. 2023, 24, 161–171. [Google Scholar] [CrossRef] [PubMed]
- Pelleau, S.; Moss, E.L.; Dhingra, S.K.; Volney, B.; Casteras, J.; Gabryszewski, S.J.; Volkman, S.K.; Wirth, D.F.; Legrand, E.; Fidock, D.A.; et al. Adaptive evolution of malaria parasites in French Guiana: Reversal of chloroquine resistance by acquisition of a mutation in pfcrt. Proc. Natl. Acad. Sci. USA 2015, 112, 11672–11677. [Google Scholar] [CrossRef]
- Ménard, D.; Khim, N.; Beghain, J.; Adegnika, A.A.; Shafiul-Alam, M.; Amodu, O.; Rahim-Awab, G.; Barnadas, C.; Berry, A.; Boum, Y.; et al. A Worldwide Map of Plasmodium falciparum K13-Propeller Polymorphisms. N. Engl. J. Med. 2016, 374, 2453–2464. [Google Scholar] [CrossRef]
- Muwanguzi, J.; Henriques, G.; Sawa, P.; Bousema, T.; Sutherland, C.J.; Beshir, K.B. Lack of K13 mutations in Plasmodium falciparum persisting after artemisinin combination therapy treatment of Kenyan children. Malar. J. 2016, 15, 36. [Google Scholar] [CrossRef]
- Madamet, M.; Kounta, M.B.; Wade, K.A.; Lo, G.; Diawara, S.; Fall, M.; Bercion, R.; Nakoulima, A.; Fall, K.B.; Benoit, N.; et al. Absence of association between polymorphisms in the K13 gene and the presence of Plasmodium falciparum parasites at day 3 after treatment with artemisinin derivatives in Senegal. Int. J. Antimicrob. Agents 2017, 49, 754–756. [Google Scholar] [CrossRef]
- Yobi, D.M.; Kayiba, N.K.; Mvumbi, D.M.; Boreux, R.; Bontems, S.; Kabututu, P.Z.; De Mol, P.; Speybroeck, N.; Mvumbi, G.L.; Hayette, M.-P. The lack of K13-propeller mutations associated with artemisinin resistance in Plasmodium falciparum in Democratic Republic of Congo (DRC). PLoS ONE 2020, 15, e0237791. [Google Scholar] [CrossRef]
- Aninagyei, E.; Duedu, K.O.; Rufai, T.; Tetteh, C.D.; Chandi, M.G.; Ampomah, P.; Acheampong, D.O. Characterization of putative drug resistant biomarkers in Plasmodium falciparum isolated from Ghanaian blood donors. BMC Infect. Dis. 2020, 20, 533. [Google Scholar] [CrossRef]
- Uwimana, A.; Umulisa, N.; Venkatesan, M.; Svigel, S.S.; Zhou, Z.; Munyaneza, T.; Habimana, R.M.; Rucogoza, A.; Moriarty, L.F.; Sandford, R.; et al. Association of Plasmodium falciparum kelch13 R561H genotypes with delayed parasite clearance in Rwanda: An open-label, single-arm, multicentre, therapeutic efficacy study. Lancet Infect. Dis. 2021, 21, 1120–1128. [Google Scholar] [CrossRef]
- Tacoli, C.; Gai, P.P.; Bayingana, C.; Sifft, K.; Geus, D.; Ndoli, J.; Sendegeya, A.; Gahutu, J.B.; Mockenhaupt, F.P. Artemisinin resistance-associated K13 polymorphisms of Plasmodium falciparum in Southern Rwanda, 2010–2015. Am. J. Trop. Med. Hyg. 2016, 95, 1090–1093. [Google Scholar] [CrossRef] [PubMed]
- Bergmann, C.; van Loon, W.; Habarugira, F.; Tacoli, C.; Jäger, J.C.; Savelsberg, D.; Nshimiyimana, F.; Rwamugema, E.; Mbarushimana, D.; Ndoli, J.; et al. Increase in kelch 13 polymorphisms in Plasmodium falciparum, Southern Rwanda. Emerg. Infect. Dis. 2021, 27, 294–296. [Google Scholar] [CrossRef] [PubMed]
- van Loon, W.; Oliveira, R.; Bergmann, C.; Habarugira, F.; Ndoli, J.; Sendegeya, A.; Bayingana, C.; Mockenhaupt, F.P. In Vitro confirmation of artemisinin resistance in Plasmodium falciparum from patient isolates, Southern Rwanda, 2019. Emerg. Infect. Dis. 2022, 28, 852–855. [Google Scholar] [CrossRef]
- van Loon, W.; Schallenberg, E.; Igiraneza, C.; Habarugira, F.; Mbarushimana, D.; Nshimiyimana, F.; Ngarambe, C.; Ntihumbya, J.B.; Ndoli, J.M.; Mockenhaupt, F.P. Escalating Plasmodium falciparum K13 marker prevalence indicative of artemisinin resistance in southern Rwanda. Antimicrob. Agents Chemother. 2024, 68, e0129923. [Google Scholar] [CrossRef] [PubMed]
- Straimer, J.; Gandhi, P.; Renner, K.C.; Schmitt, E.K. High Prevalence of Plasmodium falciparum K13 Mutations in Rwanda Is Associated With Slow Parasite Clearance After Treatment With Artemether-Lumefantrine. J. Infect. Dis. 2022, 225, 1411–1414. [Google Scholar] [CrossRef]
- Kirby, R.; Giesbrecht, D.; Karema, C.; Watson, O.; Lewis, S.; Munyaneza, T.; Butera, J.D.D.; Juliano, J.J.; Bailey, J.A.; Mazarati, J.-B. Examining the Early Distribution of the Artemisinin-Resistant Plasmodium falciparum kelch13 R561H Mutation in Areas of Higher Transmission in Rwanda. Open Forum Infect. Dis. 2023, 10, ofad149. [Google Scholar] [CrossRef]
- Schreidah, C.; Giesbrecht, D.; Gashema, P.; Young, N.; Munyaneza, T.; Muvunyi, C.M.; Thwai, K.; Mazarati, J.-B.; Bailey, J.; Juliano, J.J.; et al. Expansion of Artemisinin Partial Resistance Mutations and Lack of Histidine Rich Protein-2 and -3 Deletions in Plasmodium falciparum infections from Rukara, Rwanda. medRxiv 2023. [Google Scholar] [CrossRef] [PubMed]
- Conrad, M.D.; Nsobya, S.L.; Rosenthal, P.J. The Diversity of the Plasmodium falciparum K13 Propeller Domain Did Not Increase after Implementation of Artemisinin-Based Combination Therapy in Uganda. Antimicrob. Agents Chemother. 2019, 63, e01234-19. [Google Scholar] [CrossRef]
- Asua, V.; Vinden, J.; Conrad, M.D.; Legac, J.; Kigozi, S.P.; Kamya, M.R.; Dorsey, G.; Nsobya, S.L.; Rosenthal, P.J. Changing Molecular Markers of Antimalarial Drug Sensitivity across Uganda. Antimicrob. Agents Chemother. 2019, 63, e01818-18. [Google Scholar] [CrossRef]
- Asua, V.; Conrad, M.D.; Aydemir, O.; Duvalsaint, M.; Legac, J.; Duarte, E.; Tumwebaze, P.; Chin, D.M.; Cooper, R.A.; Yeka, A.; et al. Changing Prevalence of Potential Mediators of Aminoquinoline, Antifolate, and Artemisinin Resistance Across Uganda. J. Infect. Dis. 2021, 223, 985–994. [Google Scholar] [CrossRef]
- Tumwebaze, P.K.; Conrad, M.D.; Okitwi, M.; Orena, S.; Byaruhanga, O.; Katairo, T.; Legac, J.; Garg, S.; Giesbrecht, D.; Smith, S.R.; et al. Decreased susceptibility of Plasmodium falciparum to both dihydroartemisinin and lumefantrine in northern Uganda. Nat. Commun. 2022, 13, 6353. [Google Scholar] [CrossRef] [PubMed]
- Angwe, M.K.; Mwebaza, N.; Nsobya, S.L.; Vudriko, P.; Dralabu, S.; Omali, D.; Tumwebaze, M.A.; Ocan, M. Day 3 parasitemia and Plasmodium falciparum Kelch 13 mutations among uncomplicated malaria patients treated with artemether-lumefantrine in Adjumani district, Uganda. PLoS ONE 2024, 19, e0305064. [Google Scholar] [CrossRef] [PubMed]
- Awor, P.; Coppée, R.; Khim, N.; Rondepierre, L.; Roesch, C.; Khean, C.; Kul, C.; Eam, R.; Lorn, T.; Athieno, P.; et al. Indigenous emergence and spread of kelch13 C469Y artemisinin-resistant Plasmodium falciparum in Uganda. Antimicrob. Agents Chemother. 2024, 68, e0165923. [Google Scholar] [CrossRef] [PubMed]
- Bwire, G.M.; Ngasala, B.; Mikomangwa, W.P.; Kilonzi, M.; Kamuhabwa, A.A.R. Detection of mutations associated with artemisinin resistance at k13-propeller gene and a near complete return of chloroquine susceptible falciparum malaria in Southeast of Tanzania. Sci. Rep. 2020, 10, 3500. [Google Scholar] [CrossRef]
- Juliano, J.J.; Giesbrecht, D.J.; Simkin, A.; Fola, A.A.; Lyimo, B.M.; Pereus, D.; Bakari, C.; Madebe, R.A.; Seth, M.D.; Mandara, C.I.; et al. Country wide surveillance reveals prevalent artemisinin partial resistance mutations with evidence for multiple origins and expansion of high level sulfadoxine-pyrimethamine resistance mutations in northwest Tanzania. medRxiv 2023. [Google Scholar]
- Young, N.W.; Gashema, P.; Giesbrecht, D.; Munyaneza, T.; Maisha, F.; Mwebembezi, F.; Budodo, R.; Leonetti, A.; Crudale, R.; Iradukunda, V.; et al. High frequency of artemisinin partial resistance mutations in the great lake region revealed through rapid pooled deep sequencing. medRxiv 2024. [Google Scholar]
- Ishengoma, D.S.; Mandara, C.I.; Bakari, C.; Fola, A.A.; Madebe, R.A.; Seth, M.D.; Francis, F.; Buguzi, C.; Moshi, R.; Garimo, I.; et al. Evidence of artemisinin partial resistance in North-western Tanzania: Clinical and drug resistance markers study. medRxiv 2024. [Google Scholar]
- Maniga, J.N.; Samuel, M.; John, O.; Rael, M.; Muchiri, J.N.; Bwogo, P.; Martin, O.; Sankarapandian, V.; Wilberforce, M.; Albert, O.; et al. Novel Plasmodium falciparum k13 gene polymorphisms from Kisii County, Kenya during an era of artemisinin-based combination therapy deployment. Malar. J. 2023, 22, 87. [Google Scholar] [CrossRef]
- Bayih, A.G.; Getnet, G.; Alemu, A.; Getie, S.; Mohon, A.N.; Pillai, D.R. A Unique Plasmodium falciparum K13 Gene Mutation in Northwest Ethiopia. Am. J. Trop. Med. Hyg. 2016, 94, 132–135. [Google Scholar] [CrossRef]
- Fola, A.A.; Feleke, S.M.; Mohammed, H.; Brhane, B.G.; Hennelly, C.M.; Assefa, A.; Crudal, R.M.; Reichert, E.; Juliano, J.J.; Cunningham, J.; et al. Plasmodium falciparum resistant to artemisinin and diagnostics have emerged in Ethiopia. Nat. Microbiol. 2023, 8, 1911–1919. [Google Scholar] [CrossRef]
- Mihreteab, S.; Platon, L.; Berhane, A.; Stokes, B.H.; Warsame, M.; Campagne, P.; Criscuolo, A.; Ma, L.; Petiot, N.; Doderer-Lang, C.; et al. Increasing prevalence of artemisinin-resistant hrp2-negative malaria in eritrea. N. Engl. J. Med. 2023, 389, 1191–1202. [Google Scholar] [CrossRef] [PubMed]
- Coppée, R.; Bailly, J.; Sarrasin, V.; Vianou, B.; Zinsou, B.E.; Mazars, E.; Georges, H.; Hamane, S.; Lavergne, R.A.; Dannaoui, E.; et al. Circulation of an artemisinin-resistant malaria lineage in a traveler returning from east Africa to France. Clin. Infect. Dis. 2022, 75, 1242–1244. [Google Scholar] [CrossRef] [PubMed]
- Matrevi, S.A.; Opoku-Agyeman, P.; Quashie, N.B.; Bruku, S.; Abuaku, B.; Koram, K.A.; Fox, A.; Letizia, A.; Duah-Quashie, N.O. Plasmodium falciparum Kelch propeller polymorphisms in Clinical Isolates from Ghana from 2007 to 2016. Antimicrob. Agents Chemother. 2019, 63, e00802-19. [Google Scholar] [CrossRef] [PubMed]
- Matrevi, S.A.; Tandoh, K.Z.; Bruku, S.; Opoku-Agyeman, P.; Adams, T.; Ennuson, N.A.; Asare, B.; Hagan, O.C.K.; Abuaku, B.; Koram, K.A.; et al. Novel pfk13 polymorphisms in Plasmodium falciparum population in Ghana. Sci. Rep. 2022, 12, 7797. [Google Scholar] [CrossRef]
- Mesia Kahunu, G.; Wellmann Thomsen, S.; Wellmann Thomsen, L.; Muhindo Mavoko, H.; Mitashi Mulopo, P.; Filtenborg Hocke, E.; Mandoko Nkoli, P.; Baraka, V.; Minja, D.T.R.; Mousa, A.; et al. Identification of the PfK13 mutations R561H and P441L in the Democratic Republic of Congo. Int. J. Infect. Dis. 2023, 139, 41–49. [Google Scholar] [CrossRef]
- Tardieux, I.; Liu, X.; Poupel, O.; Parzy, D.; Dehoux, P.; Langsley, G. A Plasmodium falciparum novel gene encoding a coronin-like protein which associates with actin filaments. FEBS Lett. 1998, 441, 251–256. [Google Scholar] [CrossRef]
- Olshina, M.A.; Angrisano, F.; Marapana, D.S.; Riglar, D.T.; Bane, K.; Wong, W.; Catimel, B.; Yin, M.-X.; Holmes, A.B.; Frischknecht, F.; et al. Plasmodium falciparum coronin organizes arrays of parallel actin filaments potentially guiding directional motility in invasive malaria parasites. Malar. J. 2015, 14, 280. [Google Scholar] [CrossRef]
- Bane, K.S.; Lepper, S.; Kehrer, J.; Sattler, J.M.; Singer, M.; Reinig, M.; Klug, D.; Heiss, K.; Baum, J.; Mueller, A.-K.; et al. The Actin filament-binding protein coronin regulates motility in Plasmodium sporozoites. PLoS Pathog. 2016, 12, e1005710. [Google Scholar] [CrossRef]
- Ullah, I.; Farringer, M.A.; Burkhard, A.Y.; Hathaway, E.; Khushu, M.; Willett, B.C.; Shin, S.H.; Sharma, A.I.; Martin, M.C.; Shao, K.L.; et al. Artemisinin resistance mutations in Pfcoronin impede hemoglobin uptake. bioRxiv 2024. [Google Scholar]
- Owoloye, A.; Olufemi, M.; Idowu, E.T.; Oyebola, K.M. Prevalence of potential mediators of artemisinin resistance in African isolates of Plasmodium falciparum. Malar. J. 2021, 20, 451. [Google Scholar] [CrossRef]
- Delandre, O.; Daffe, S.M.; Gendrot, M.; Diallo, M.N.; Madamet, M.; Kounta, M.B.; Diop, M.N.; Bercion, R.; Sow, A.; Ngom, P.M.; et al. Absence of association between polymorphisms in the pfcoronin and pfk13 genes and the presence of Plasmodium falciparum parasites after treatment with artemisinin derivatives in Senegal. Int. J. Antimicrob. Agents 2020, 56, 106190. [Google Scholar] [CrossRef] [PubMed]
- Matrevi, S.A.; Adams, T.; Tandoh, K.Z.; Opoku-Agyeman, P.; Bruku, S.; Ennuson, N.A.; Apau-Danso, P.K.; Fiagbedzi, E.; Avornyo, M.; Myers, C.J.; et al. Putative molecular markers of Plasmodium falciparum resistance to antimalarial drugs in malaria parasites from Ghana. Front. Epidemiol. 2024, 4, 1279835. [Google Scholar] [CrossRef] [PubMed]
- Ajibaye, O.; Olukosi, Y.A.; Oriero, E.C.; Oboh, M.A.; Iwalokun, B.; Nwankwo, I.C.; Nnam, C.F.; Adaramoye, O.V.; Chukwemeka, S.; Okanazu, J.; et al. Detection of novel Plasmodium falciparum coronin gene mutations in a recrudescent ACT-treated patient in South-Western Nigeria. Front. Cell. Infect. Microbiol. 2024, 14, 1366563. [Google Scholar] [CrossRef] [PubMed]
- van Schalkwyk, D.A.; Pratt, S.; Nolder, D.; Stewart, L.B.; Liddy, H.; Muwanguzi-Karugaba, J.; Beshir, K.B.; Britten, D.; Victory, E.; Rogers, C.; et al. Treatment failure in a UK malaria patient harbouring genetically variant Plasmodium falciparum from Uganda with reduced in vitro susceptibility to artemisinin and lumefantrine. Clin. Infect. Dis. 2023, 78, 445–452. [Google Scholar] [CrossRef] [PubMed]
- Pierreux, J.; Bottieau, E.; Florence, E.; Maniewski, U.; Bruggemans, A.; Malotaux, J.; Martin, C.; Cox, J.; Konopnicki, D.; Guetens, P.; et al. Failure of artemether-lumefantrine therapy in travellers returning to Belgium with Plasmodium falciparum malaria: An observational case series with genomic analysis. J. Travel Med. 2023, 31, taad165. [Google Scholar] [CrossRef]
- Grossman, T.; Vainer, J.; Paran, Y.; Studentsky, L.; Manor, U.; Dzikowski, R.; Schwartz, E. Emergence of artemisinin-based combination treatment failure in patients returning from sub-Saharan Africa with P. falciparum malaria. J. Travel Med. 2023, 30, taad114. [Google Scholar] [CrossRef]
- Pradines, B.; Gendrot, M.; Delandre, O. Implications des pompes membranaires de Plasmodium falciparum dans le transport et la résistance aux antipaludiques. Rev. Francoph. Des. Lab. 2020, 2020, 59–66. [Google Scholar] [CrossRef]
- Fidock, D.A.; Nomura, T.; Talley, A.K.; Cooper, R.A.; Dzekunov, S.M.; Ferdig, M.T.; Ursos, L.M.; Sidhu, A.B.; Naudé, B.; Deitsch, K.W.; et al. Mutations in the P. falciparum digestive vacuole transmembrane protein PfCRT and evidence for their role in chloroquine resistance. Mol. Cell 2000, 6, 861–871. [Google Scholar] [CrossRef]
- Sidhu, A.B.S.; Verdier-Pinard, D.; Fidock, D.A. Chloroquine Resistance in Plasmodium falciparum Malaria Parasites Conferred by pfcrt Mutations. Science 2002, 298, 210–213. [Google Scholar] [CrossRef]
- Dhingra, S.K.; Redhi, D.; Combrinck, J.M.; Yeo, T.; Okombo, J.; Henrich, P.P.; Cowell, A.N.; Gupta, P.; Stegman, M.L.; Hoke, J.M.; et al. A Variant PfCRT Isoform Can Contribute to Plasmodium falciparum Resistance to the First-Line Partner Drug Piperaquine. mBio 2017, 8, e00303-17. [Google Scholar] [CrossRef]
- Dhingra, S.K.; Small-Saunders, J.L.; Ménard, D.; Fidock, D.A. Plasmodium falciparum resistance to piperaquine driven by PfCRT. Lancet Infect. Dis. 2019, 19, 1168–1169. [Google Scholar] [CrossRef] [PubMed]
- Kim, J.; Tan, Y.Z.; Wicht, K.J.; Erramilli, S.K.; Dhingra, S.K.; Okombo, J.; Vendome, J.; Hagenah, L.M.; Giacometti, S.I.; Warren, A.L.; et al. Structure and drug resistance of the Plasmodium falciparum transporter PfCRT. Nature 2019, 576, 315–320. [Google Scholar] [CrossRef] [PubMed]
- Wicht, K.J.; Small-Saunders, J.L.; Hagenah, L.M.; Mok, S.; Fidock, D.A. Mutant PfCRT Can mediate piperaquine resistance in african plasmodium falciparum with reduced fitness and increased susceptibility to other antimalarials. J. Infect. Dis. 2022, 226, 2021–2029. [Google Scholar] [CrossRef] [PubMed]
- Agrawal, S.; Moser, K.A.; Morton, L.; Cummings, M.P.; Parihar, A.; Dwivedi, A.; Shetty, A.C.; Drabek, E.F.; Jacob, C.G.; Henrich, P.P.; et al. Association of a novel mutation in the Plasmodium falciparum chloroquine resistance transporter with decreased pipera-quine Sensitivity. J. Infect. Dis. 2017, 216, 468–476. [Google Scholar] [CrossRef]
- Shrestha, B.; Shah, Z.; Morgan, A.P.; Saingam, P.; Chaisatit, C.; Chaorattanakawee, S.; Praditpol, C.; Boonyalai, N.; Lertsethtakarn, P.; Wojnarski, M.; et al. Distribution and temporal dynamics of Plasmodium falciparum chloroquine resistance transporter mutations associated with piperaquine resistance in Northern Cambodia. J. Infect. Dis. 2021, 224, 1077–1085. [Google Scholar] [CrossRef]
- Boonyalai, N.; Thamnurak, C.; Sai-Ngam, P.; Ta-Aksorn, W.; Arsanok, M.; Uthaimongkol, N.; Sundrakes, S.; Chattrakarn, S.; Chaisatit, C.; Praditpol, C.; et al. Plasmodium falciparum phenotypic and genotypic resistance profile during the emergence of Piperaquine resistance in Northeastern Thailand. Sci. Rep. 2021, 11, 13419. [Google Scholar] [CrossRef]
- Imwong, M.; Suwannasin, K.; Srisutham, S.; Vongpromek, R.; Promnarate, C.; Saejeng, A.; Phyo, A.P.; Proux, S.; Pongvongsa, T.; Chea, N.; et al. Evolution of multidrug resistance in Plasmodium falciparum: A longitudinal study of genetic resistance markers in the Greater Mekong Subregion. Antimicrob. Agents Chemother. 2021, 65, e0112121. [Google Scholar] [CrossRef]
- Mok, S.; Fidock, D.A. Determinants of piperaquine-resistant malaria in South America. Lancet Infect. Dis. 2024, 24, 114–116. [Google Scholar] [CrossRef]
- Vanhove, M.; Schwabl, P.; Clementson, C.; Early, A.M.; Laws, M.; Anthony, F.; Florimond, C.; Mathieu, L.; James, K.; Knox, C.; et al. Temporal and spatial dynamics of Plasmodium falciparum clonal lineages in Guyana. bioRxiv 2024. [Google Scholar] [CrossRef]
- Foguim, F.T.; Bogreau, H.; Gendrot, M.; Mosnier, J.; Fonta, I.; Benoit, N.; Amalvict, R.; Madamet, M.; Wein, S.; Pradines, B. Prevalence of mutations in the Plasmodium falciparum chloroquine resistance transporter, PfCRT, and association with ex vivo susceptibility to common anti-malarial drugs against African Plasmodium falciparum isolates. Malar. J. 2020, 19, 1–9. [Google Scholar] [CrossRef]
- Okombo, J.; Mok, S.; Qahash, T.; Yeo, T.; Bath, J.; Orchard, L.M.; Owens, E.; Koo, I.; Albert, I.; Llinás, M.; et al. Piperaquine-resistant PfCRT mutations differentially impact drug transport, hemoglobin catabolism and parasite physiology in Plasmodium falciparum asexual blood stages. PLoS Pathog. 2022, 18, e1010926. [Google Scholar] [CrossRef] [PubMed]
- Mukherjee, A.; Gagnon, D.; Wirth, D.F.; Richard, D. Inactivation of Plasmepsins 2 and 3 Sensitizes Plasmodium falciparum to the Antimalarial Drug Piperaquine. Antimicrob. Agents Chemother. 2018, 62, e02309-17. [Google Scholar] [CrossRef] [PubMed]
- Amato, R.; Lim, P.; Miotto, O.; Amaratunga, C.; Dek, D.; Pearson, R.D.; Almagro-Garcia, J.; Neal, A.T.; Sreng, S.; Suon, S.; et al. Genetic markers associated with dihydroartemisinin-piperaquine failure in Plasmodium falciparum malaria in Cambodia: A genotype-phenotype association study. Lancet Infect. Dis. 2017, 17, 164–173. [Google Scholar] [CrossRef] [PubMed]
- Ponsuwanna, P.; Kochakarn, T.; Bunditvorapoom, D.; Kümpornsin, K.; Otto, T.D.; Ridenour, C.; Chotivanich, K.; Wilairat, P.; White, N.J.; Miotto, O.; et al. Comparative genome-wide analysis and evolutionary history of haemoglobin-processing and haem detoxification enzymes in malarial parasites. Malar. J. 2016, 15, 51. [Google Scholar] [CrossRef]
- Ansbro, M.R.; Jacob, C.G.; Amato, R.; Kekre, M.; Amaratunga, C.; Sreng, S.; Suon, S.; Miotto, O.; Fairhurst, R.M.; Wellems, T.E.; et al. Development of copy number assays for detection and surveillance of piperaquine resistance associated plasmepsin 2/3 copy number variation in Plasmodium falciparum. Malar. J. 2020, 19, 181. [Google Scholar] [CrossRef]
- Rovira-Vallbona, E.; Kattenberg, J.H.; Hong, N.V.; Guetens, P.; Imamura, H.; Monsieurs, P.; Chiheb, D.; Erhart, A.; Phuc, B.Q.; Xa, N.X.; et al. Molecular surveillance of Plasmodium falciparum drug-resistance markers in Vietnam using multiplex amplicon sequencing (2000–2016). Sci. Rep. 2023, 13, 13948. [Google Scholar]
- Rovira-Vallbona, E.; Van Hong, N.; Kattenberg, J.H.; Huan, R.M.; Hien, N.T.T.; Ngoc, N.T.H.; Guetens, P.; Hieu, N.L.; Mai, T.T.; Duong, N.T.T.; et al. Efficacy of dihydroartemisinin/piperaquine and artesunate monotherapy for the treatment of uncomplicated Plasmodium falciparum malaria in Central Vietnam. J. Antimicrob. Chemother. 2020, 75, 2272–2281. [Google Scholar] [CrossRef]
- Manh, N.D.; Thanh, N.V.; Quang, H.H.; Van, N.T.T.; San, N.N.; Phong, N.C.; Birrell, G.W.; Edstein, M.D.; Edgel, K.A.; Martin, N.J.; et al. Pyronaridine-artesunate (pyramax) for treatment of artemisinin- and piperaquine-resistant Plasmodium falciparum in the central highlands of Vietnam. Antimicrob. Agents Chemother. 2021, 65, e0027621. [Google Scholar] [CrossRef]
- Duru, V.; Khim, N.; Leang, R.; Kim, S.; Domergue, A.; Kloeung, N.; Ke, S.; Chy, S.; Eam, R.; Khean, C.; et al. Plasmodium falciparum dihydroartemisinin-piperaquine failures in Cambodia are associated with mutant K13 parasites presenting high survival rates in novel piperaquine in vitro assays: Retrospective and prospective investigations. BMC Med. 2015, 13, 305. [Google Scholar] [CrossRef]
- van der Pluijm, R.W.; Imwong, M.; Chau, N.H.; Hoa, N.T.; Thuy-Nhien, N.T.; Thanh, N.V.; Jittamala, P.; Hanboonkunupakarn, B.; Chutasmit, K.; Saelow, C.; et al. Determinants of dihydroartemisinin-piperaquine treatment failure in Plasmodium falciparum malaria in Cambodia, Thailand, and Vietnam: A prospective clinical, pharmacological, and genetic study. Lancet Infect. Dis. 2019, 19, 952–961. [Google Scholar] [CrossRef]
- Robert, M.G.; Tsombeng, F.F.; Gendrot, M.; Mosnier, J.; Amalvict, R.; Benoit, N.; Torrentino-Madamet, M.; Pradines, B. Absence of a high level of duplication of the Plasmepsin II gene in Africa. Antimicrob. Agents Chemother. 2018, 62, e00374-18. [Google Scholar] [CrossRef]
- Leroy, D.; Macintyre, F.; Adoke, Y.; Ouoba, S.; Barry, A.; Mombo-Ngoma, G.; Ndong Ngomo, J.M.; Varo, R.; Dossou, Y.; Tshefu, A.K.; et al. African isolates show a high proportion of multiple copies of the Plasmodium falciparum plasmepsin-2 gene, a piperaquine resistance marker. Malar. J. 2019, 18, 126. [Google Scholar] [CrossRef] [PubMed]
- L’Episcopia, M.; Bartoli, T.A.; Corpolongo, A.; Mariano, A.; D’Abramo, A.; Vulcano, A.; Paglia, M.G.; Perrotti, E.; Menegon, M.; Nicastri, E.; et al. Artemisinin resistance surveillance in African Plasmodium falciparum isolates from imported malaria cases to Italy. J. Travel Med. 2021, 28, taaa231. [Google Scholar] [CrossRef] [PubMed]
- Robert, M.G.; Foguim Tsombeng, F.; Gendrot, M.; Diawara, S.; Madamet, M.; Kounta, M.B.; Wade, K.A.; Fall, M.; Gueye, M.W.; Benoit, N.; et al. Baseline ex vivo and molecular responses of Plasmodium falciparum isolates to piperaquine before implementation of dihydroartemisinin-piperaquine in Senegal. Antimicrob. Agents Chemother. 2019, 63, e02445-18. [Google Scholar] [CrossRef]
- Rasmussen, S.A.; Ceja, F.G.; Conrad, M.D.; Tumwebaze, P.K.; Byaruhanga, O.; Katairo, T.; Nsobya, S.L.; Rosenthal, P.J.; Cooper, R.A. Changing Antimalarial Drug Sensitivities in Uganda. Antimicrob. Agents Chemother. 2017, 61, e01516-17. [Google Scholar] [CrossRef]
- Ebong, C.; Sserwanga, A.; Namuganga, J.F.; Kapisi, J.; Mpimbaza, A.; Gonahasa, S.; Asua, V.; Gudoi, S.; Kigozi, R.; Tibenderana, J.; et al. Efficacy and safety of artemether-lumefantrine and dihydroartemisinin-piperaquine for the treatment of uncomplicated Plasmodium falciparum malaria and prevalence of molecular markers associated with artemisinin and partner drug resistance in Uganda. Malar. J. 2021, 20, 484. [Google Scholar] [CrossRef]
- Adam, M.; Nahzat, S.; Kakar, Q.; Assada, M.; Witkowski, B.; Tag Eldin Elshafie, A.; Abuobaida, D.; Safi, N.; Khan, M.A.; Nagi, M.; et al. Antimalarial drug efficacy and resistance in malaria-endemic countries in HANMAT-PIAM_net countries of the Eastern Mediterranean Region 2016-2020: Clinical and genetic studies. Trop. Med. Int. Health 2023, 28, 817–829. [Google Scholar] [CrossRef]
- Gupta, H.; Macete, E.; Bulo, H.; Salvador, C.; Warsame, M.; Carvalho, E.; Ménard, D.; Ringwald, P.; Bassat, Q.; Enosse, S.; et al. Drug-resistant polymorphisms and copy numbers in Plasmodium falciparum, Mozambique, 2015. Emerg. Infect. Dis. 2018, 24, 40–48. [Google Scholar] [CrossRef] [PubMed]
- Brown, N.; da Silva, C.; Webb, C.; Matias, D.; Dias, B.; Cancio, B.; Silva, M.; Viegas, R.; Salvador, C.; Chivale, N.; et al. Antimalarial resistance risk in Mozambique detected by a novel quadruplex droplet digital PCR assay. Antimicrob. Agents Chemother. 2024, 68, e0034624. [Google Scholar] [CrossRef]
- Wakoli, D.M.; Ondigo, B.N.; Ochora, D.O.; Amwoma, J.G.; Okore, W.; Mwakio, E.W.; Chemwor, G.; Juma, J.; Okoth, R.; Okudo, C.; et al. Impact of parasite genomic dynamics on the sensitivity of Plasmodium falciparum isolates to piperaquine and other antimalarial drugs. BMC Med. 2022, 20, 448. [Google Scholar] [CrossRef]
- Davlantes, E.; Dimbu, P.R.; Ferreira, C.M.; Florinda Joao, M.; Pode, D.; Félix, J.; Sanhangala, E.; Andrade, B.N.; Dos Santos Souza, S.; Talundzic, E.; et al. Efficacy and safety of artemether-lumefantrine, artesunate-amodiaquine, and dihydroartemisinin-piperaquine for the treatment of uncomplicated Plasmodium falciparum malaria in three provinces in Angola, 2017. Malar. J. 2018, 17, 144. [Google Scholar] [CrossRef] [PubMed]
- Kakolwa, M.A.; Mahende, M.K.; Ishengoma, D.S.; Mandara, C.I.; Ngasala, B.; Kamugisha, E.; Kataraihya, J.B.; Mandike, R.; Mkude, S.; Chacky, F.; et al. Efficacy and safety of artemisinin-based combination therapy, and molecular markers for artemisinin and piperaquine resistance in Mainland Tanzania. Malar. J. 2018, 17, 369. [Google Scholar] [CrossRef] [PubMed]
- Smith, S.J.; Kamara, A.R.Y.; Sahr, F.; Samai, M.; Swaray, A.S.; Menard, D.; Warsame, M. Efficacy of artemisinin-based combination therapies and prevalence of molecular markers associated with artemisinin, piperaquine and sulfadoxine-pyrimethamine resistance in Sierra Leone. Acta Trop. 2018, 185, 363–370. [Google Scholar] [CrossRef] [PubMed]
- Inoue, J.; Silva, M.; Fofana, B.; Sanogo, K.; Mårtensson, A.; Sagara, I.; Björkman, A.; Veiga, M.I.; Ferreira, P.E.; Djimde, A.; et al. Plasmodium falciparum plasmepsin 2 duplications, West Africa. Emerg. Infect. Dis. 2018, 24, 1591–1593. [Google Scholar] [CrossRef]
- Loesbanluechai, D.; Kotanan, N.; de Cozar, C.; Kochakarn, T.; Ansbro, M.R.; Chotivanich, K.; White, N.J.; Wilairat, P.; Lee, M.C.S.; Gamo, F.J.; et al. Overexpression of plasmepsin II and plasmepsin III does not directly cause reduction in Plasmodium falciparum sensitivity to artesunate, chloroquine and piperaquine. Int. J. Parasitol. Drugs Drug Resist. 2018, 9, 16–22. [Google Scholar] [CrossRef]
- Mok, S.; Yeo, T.; Hong, D.; Shears, M.J.; Ross, L.S.; Ward, K.E.; Dhingra, S.K.; Kanai, M.; Bridgford, J.L.; Tripathi, A.K.; et al. Mapping the genomic landscape of multidrug resistance in Plasmodium falciparum and its impact on parasite fitness. Sci. Adv. 2023, 9, eadi2364. [Google Scholar] [CrossRef]
- Deloron, P.; Le Bras, J.; Andrieu, B.; Hartmann, J.F. Standardisation of the in vitro chemosensitivity test for Plasmodium falciparum. Pathol. Biol. 1982, 30, 585–588. [Google Scholar]
- Foguim, F.T.; Robert, M.G.; Gueye, M.W.; Gendrot, M.; Diawara, S.; Mosnier, J.; Amalvict, R.; Benoit, N.; Bercion, R.; Fall, B.; et al. Low polymorphisms in pfact, pfugt and pfcarl genes in African Plasmodium falciparum isolates and absence of association with susceptibility to common anti-malarial drugs. Malar. J. 2019, 18, 293. [Google Scholar] [CrossRef]
- Johnson, J.D.; Dennull, R.A.; Gerena, L.; Lopez-Sanchez, M.; Roncal, N.E.; Waters, N.C. Assessment and continued validation of the malaria sybr green i-based fluorescence assay for use in malaria drug screening. Antimicrob. Agents Chemother. 2007, 51, 1926–1933. [Google Scholar] [CrossRef]
- Desjardins, R.E.; Canfield, C.J.; Haynes, J.D.; Chulay, J.D. Quantitative assessment of antimalarial activity in vitro by a semiautomated microdilution technique. Antimicrob. Agents Chemother. 1979, 16, 710–718. [Google Scholar] [CrossRef]
- Pascual, A.; Madamet, M.; Bertaux, L.; Amalvict, R.; Benoit, N.; Travers, D.; Cren, J.; Taudon, N.; Rogier, C.; Parzy, D.; et al. In vitro piperaquine susceptibility is not associated with the Plasmodium falciparum chloroquine resistance transporter gene. Malar. J. 2013, 12, 431. [Google Scholar] [CrossRef] [PubMed]
- Pradines, B.; Bertaux, L.; Pomares, C.; Delaunay, P.; Marty, P. Reduced in vitro susceptibility to artemisinin derivatives associated with multi-resistance in a traveller returning from South-East Asia. Malar. J. 2011, 10, 268. [Google Scholar] [CrossRef] [PubMed]
- Pascual, A.; Madamet, M.; Briolant, S.; Gaillard, T.; Amalvict, R.; Benoit, N.; Travers, D.; Pradines, B. Multinormal in vitro distribution of Plasmodium falciparum susceptibility to piperaquine and pyronaridine. Malar. J. 2015, 14, 49. [Google Scholar] [CrossRef] [PubMed] [PubMed Central]
- European Medicines Agency. Available online: https://www.ema.europa.eu/en (accessed on 9 November 2024).
- Rijken, M.J.; McGready, R.; Phyo, A.P.; Lindegardh, N.; Tarning, J.; Laochan, N.; Than, H.H.; Mu, O.; Win, A.K.; Singhasivanon, P.; et al. Pharmacokinetics of dihydroartemisinin and piperaquine in pregnant and nonpregnant women with uncomplicated falciparum Malaria▿. Antimicrob. Agents Chemother. 2011, 55, 5500–5506. [Google Scholar] [CrossRef] [PubMed]
- Benjamin, J.M.; Moore, B.R.; Salman, S.; Page-Sharp, M.; Tawat, S.; Yadi, G.; Lorry, L.; Siba, P.M.; Batty, K.T.; Robinson, L.J.; et al. Population pharmacokinetics, tolerability, and safety of dihydroartemisinin-piperaquine and sulfadoxine-pyrimethamine-piperaquine in pregnant and nonpregnant Papua New Guinean women. Antimicrob. Agents Chemother. 2015, 59, 4260–4271. [Google Scholar] [CrossRef]
- Saito, M.; Carrara, V.I.; Gilder, M.E.; Min, A.M.; Tun, N.W.; Pimanpanarak, M.; Viladpai-nguen, J.; Paw, M.K.; Haohankhunnatham, W.; Konghahong, K.; et al. A randomized controlled trial of dihydroartemisinin-piperaquine, artesunate-mefloquine and extended artemether-lumefantrine treatments for malaria in pregnancy on the Thailand-Myanmar border. BMC Med. 2021, 19, 132. [Google Scholar] [CrossRef]
- Baiden, R.; Oduro, A.; Halidou, T.; Gyapong, M.; Sie, A.; Macete, E.; Abdulla, S.; Owusu-Agyei, S.; Mulokozi, A.; Adjei, A.; et al. Prospective observational study to evaluate the clinical safety of the fixed-dose artemisinin-based combination Eurartesim® (dihydroartemisinin/piperaquine), in public health facilities in Burkina Faso, Mozambique, Ghana, and Tanzania. Malar. J. 2015, 14, 160. [Google Scholar] [CrossRef]
- Kabanywanyi, A.M.; Baiden, R.; Ali, A.M.; Mahende, M.K.; Ogutu, B.R.; Oduro, A.; Tinto, H.; Gyapong, M.; Sie, A.; Sevene, E.; et al. Multi-Country evaluation of safety of dihydroartemisinin/piperaquine post-licensure in african public hospitals with electrocardiograms. PLoS ONE 2016, 11, e0164851. [Google Scholar] [CrossRef]
- Vignier, N.; Bouchaud, O.; Angheben, A.; Bottieau, E.; Calleri, G.; Salas-Coronas, J.; Martin, C.; Ramos, J.M.; Mechain, M.; Rapp, C.; et al. Longitudinal study based on a safety registry for malaria patients treated with artenimol-piperaquine in six European countries. Malar. J. 2021, 20, 214. [Google Scholar] [CrossRef]
- Chan, X.H.S.; Win, Y.N.; Mawer, L.J.; Tan, J.Y.; Brugada, J.; White, N.J. Risk of sudden unexplained death after use of dihydroartemisinin–piperaquine for malaria: A systematic review and Bayesian meta-analysis. Lancet Infect. Dis. 2018, 18, 913–923. [Google Scholar] [CrossRef]
- Ubben, D.; Poll, E.M. MMV in partnership: The Eurartesim® experience. Malar. J. 2013, 12, 211. [Google Scholar] [CrossRef] [PubMed]
- Nji, A.M.; Ali, I.M.; Moyeh, M.N.; Ngongang, E.-O.; Ekollo, A.M.; Chedjou, J.-P.; Ndikum, V.N.; Evehe, M.S.; Froeschl, G.; Heumann, C.; et al. Randomized non-inferiority and safety trial of dihydroartemisin-piperaquine and artesunate-amodiaquine versus artemether-lumefantrine in the treatment of uncomplicated Plasmodium falciparum malaria in Cameroonian children. Malar. J. 2015, 14, 27. [Google Scholar] [CrossRef] [PubMed]
- MSF. MSF Medical Guidelines for Dihydroartemisinin Piperaquine Combination. Available online: https://medicalguidelines.msf.org/en/viewport/EssDr/english/dihydroartemisinin-piperaquine-dha-ppq-oral-16683494.html (accessed on 9 November 2024).
- Klein, E.Y.; Lewis, I.A.; Jung, C.; Llinás, M.; Levin, S.A. Relationship between treatment-seeking behaviour and artemisinin drug quality in Ghana. Malar. J. 2012, 11, 110. [Google Scholar] [CrossRef]
- World Health Organization. Methods for Surveillance of Antimalarial Drug Efficacy; World Health Organization: Geneva, Switzerland, 2009; Volume 85. [Google Scholar]
- World Health Organization. Monitoring Antimalarial Drug Efficacy. Available online: https://www.who.int/teams/global-malaria-programme/case-management/drug-efficacy-and-resistance/monitoring-antimalarial-drug-efficacy (accessed on 9 November 2024).
- Grande, T.; Bernasconi, A.; Erhart, A.; Gamboa, D.; Casapia, M.; Delgado, C.; Torres, K.; Fanello, C.; Llanos-Cuentas, A.; D’Alessandro, U. A randomised controlled trial to assess the efficacy of dihydroartemisinin-piperaquine for the treatment of uncomplicated falciparum malaria in Peru. PLoS ONE 2007, 2, e1101. [Google Scholar] [CrossRef] [PubMed]
- Westercamp, N.; Owidhi, M.; Otieno, K.; Chebore, W.; Buff, A.M.; Desai, M.; Kariuki, S.; Samuels, A.M. Efficacy of Artemether-Lumefantrine and Dihydroartemisinin-Piperaquine for the Treatment of Uncomplicated Plasmodium falciparum Malaria among Children in Western Kenya, 2016 to 2017. Antimicrob. Agents Chemother. 2022, 66, e0020722. [Google Scholar] [CrossRef]
- Grandesso, F.; Guindo, O.; Woi Messe, L.; Makarimi, R.; Traore, A.; Dama, S.; Laminou, I.M.; Rigal, J.; de Smet, M.; Ouwe Missi Oukem-Boyer, O.; et al. Efficacy of artesunate-amodiaquine, dihydroartemisinin-piperaquine and artemether-lumefantrine for the treatment of uncomplicated Plasmodium falciparum malaria in Maradi, Niger. Malar. J. 2018, 17, 52. [Google Scholar] [CrossRef] [PubMed]
- Mandara, C.I.; Francis, F.; Chiduo, M.G.; Ngasala, B.; Mandike, R.; Mkude, S.; Chacky, F.; Molteni, F.; Njau, R.; Mohamed, A.; et al. High cure rates and tolerability of artesunate-amodiaquine and dihydroartemisinin-piperaquine for the treatment of uncomplicated falciparum malaria in Kibaha and Kigoma, Tanzania. Malar. J. 2019, 18, 99. [Google Scholar] [CrossRef]
- Nyunt, M.H.; Soe, M.T.; Myint, H.W.; Oo, H.W.; Aye, M.M.; Han, S.S.; Zaw, N.N.; Cho, C.; Aung, P.Z.; Kyaw, K.T.; et al. Clinical and molecular surveillance of artemisinin resistant falciparum malaria in Myanmar (2009–2013). Malar. J. 2017, 16, 333. [Google Scholar] [CrossRef]
- PREGACT Study Group; Pekyi, D.; Ampromfi, A.A.; Tinto, H.; Traoré-Coulibaly, M.; Tahita, M.C.; Valéa, I.; Mwapasa, V.; Kalilani-Phiri, L.; Kalanda, G.; et al. Four Artemisinin-Based Treatments in African Pregnant Women with Malaria. N. Engl. J. Med. 2016, 374, 913–927. [Google Scholar]
- Marwa, K.; Kapesa, A.; Baraka, V.; Konje, E.; Kidenya, B.; Mukonzo, J.; Kamugisha, E.; Swedberg, G. Therapeutic efficacy of artemether-lumefantrine, artesunate-amodiaquine and dihydroartemisinin-piperaquine in the treatment of uncomplicated Plasmodium falciparum malaria in Sub-Saharan Africa: A systematic review and meta-analysis. PLoS ONE 2022, 17, e0264339. [Google Scholar] [CrossRef]
- Assefa, D.G.; Yismaw, G.; Makonnen, E. Efficacy of dihydroartemisinin-piperaquine versus artemether-lumefantrine for the treatment of uncomplicated Plasmodium falciparum malaria among children in Africa: A systematic review and meta-analysis of randomized control trials. Malar. J. 2021, 20, 340. [Google Scholar] [CrossRef] [PubMed]
- Thriemer, K.; Hong, N.V.; Rosanas-Urgell, A.; Phuc, B.Q.; Ha, D.M.; Pockele, E.; Guetens, P.; Van, N.V.; Duong, T.T.; Amambua-Ngwa, A.; et al. Delayed parasite clearance after treatment with dihydroartemisinin-piperaquine in Plasmodium falciparum malaria patients in central Vietnam. Antimicrob. Agents Chemother. 2014, 58, 7049–7055. [Google Scholar] [CrossRef] [PubMed]
- van der Pluijm, R.W.; Tripura, R.; Hoglund, R.M.; Pyae Phyo, A.; Lek, D.; Ul Islam, A.; Anvikar, A.R.; Satpathi, P.; Satpathi, S.; Behera, P.K.; et al. Triple artemisinin-based combination therapies versus artemisinin-based combination therapies for uncomplicated Plasmodium falciparum malaria: A multicentre, open-label, randomised clinical trial. Lancet 2020, 395, 1345–1360. [Google Scholar] [CrossRef] [PubMed]
- Sawa, P.; Shekalaghe, S.A.; Drakeley, C.J.; Sutherland, C.J.; Mweresa, C.K.; Baidjoe, A.Y.; Manjurano, A.; Kavishe, R.A.; Beshir, K.B.; Yussuf, R.U.; et al. Malaria transmission after artemether-lumefantrine and dihydroartemisinin-piperaquine: A randomized trial. J. Infect. Dis. 2013, 207, 1637–1645. [Google Scholar] [CrossRef] [PubMed]
- Sutanto, I.; Suprijanto, S.; Kosasih, A.; Dahlan, M.S.; Syafruddin, D.; Kusriastuti, R.; Hawley, W.A.; Lobo, N.F.; Ter Kuile, F.O. The effect of primaquine on gametocyte development and clearance in the treatment of uncomplicated falciparum malaria with dihydroartemisinin-piperaquine in South sumatra, Western indonesia: An open-label, randomized, controlled trial. Clin. Infect. Dis. 2013, 56, 685–693. [Google Scholar] [CrossRef] [PubMed]
- Okebe, J.; Bousema, T.; Affara, M.; Di Tanna, G.L.; Dabira, E.; Gaye, A.; Sanya-Isijola, F.; Badji, H.; Correa, S.; Nwakanma, D.; et al. The Gametocytocidal Efficacy of Different Single Doses of Primaquine with Dihydroartemisinin-piperaquine in Asymptomatic Parasite Carriers in The Gambia: A Randomized Controlled Trial. EBioMedicine 2016, 13, 348–355. [Google Scholar] [CrossRef]
- Bastiaens, G.J.H.; Tiono, A.B.; Okebe, J.; Pett, H.E.; Coulibaly, S.A.; Gonçalves, B.P.; Affara, M.; Ouédraogo, A.; Bougouma, E.C.; Sanou, G.S.; et al. Safety of single low-dose primaquine in glucose-6-phosphate dehydrogenase deficient falciparum-infected African males: Two open-label, randomized, safety trials. PLoS ONE 2018, 13, e0190272. [Google Scholar] [CrossRef]
- Dicko, A.; Roh, M.E.; Diawara, H.; Mahamar, A.; Soumare, H.M.; Lanke, K.; Bradley, J.; Sanogo, K.; Kone, D.T.; Diarra, K.; et al. Efficacy and safety of primaquine and methylene blue for prevention of Plasmodium falciparum transmission in Mali: A phase 2, single-blind, randomised controlled trial. Lancet Infect. Dis. 2018, 18, 627–639. [Google Scholar] [CrossRef]
- Gogtay, N.; Kannan, S.; Thatte, U.M.; Olliaro, P.L.; Sinclair, D. Artemisinin-Based Combination Therapy for Treating Uncomplicated Plasmodium vivax Malaria. 2013. Available online: https://www.cochranelibrary.com/cdsr/doi/10.1002/14651858.CD008492.pub3/full (accessed on 9 November 2024).
- Andronescu, L.R.; Sharma, A.; Peterson, I.; Kachingwe, M.; Kachepa, W.; Liang, Y.; Gutman, J.R.; Mathanga, D.P.; Chinkhumba, J.; Laufer, M.K. The Effect of Intermittent Preventive Treatment of Malaria During Pregnancy and Placental Malaria on Infant Risk of Malaria. J. Infect. Dis. 2022, 225, 248–256. [Google Scholar] [CrossRef]
- Kajubi, R.; Ochieng, T.; Kakuru, A.; Jagannathan, P.; Nakalembe, M.; Ruel, T.; Opira, B.; Ochokoru, H.; Ategeka, J.; Nayebare, P.; et al. Monthly sulfadoxine-pyrimethamine versus dihydroartemisinin-piperaquine for intermittent preventive treatment of malaria in pregnancy: A double-blind, randomised, controlled, superiority trial. Lancet 2019, 393, 1428–1439. [Google Scholar] [CrossRef]
- Kakuru, A.; Jagannathan, P.; Kajubi, R.; Ochieng, T.; Ochokoru, H.; Nakalembe, M.; Clark, T.D.; Ruel, T.; Staedke, S.G.; Chandramohan, D.; et al. Impact of intermittent preventive treatment of malaria in pregnancy with dihydroartemisinin-piperaquine versus sulfadoxine-pyrimethamine on the incidence of malaria in infancy: A randomized controlled trial. BMC Med. 2020, 18, 207. [Google Scholar] [CrossRef] [PubMed]
- Desai, M.; Gutman, J.; L’lanziva, A.; Otieno, K.; Juma, E.; Kariuki, S.; Ouma, P.; Were, V.; Laserson, K.; Katana, A.; et al. Intermittent screening and treatment or intermittent preventive treatment with dihydroartemisinin-piperaquine versus intermittent preventive treatment with sulfadoxine-pyrimethamine for the control of malaria during pregnancy in western Kenya: An open-label, three-group, randomised controlled superiority trial. Lancet 2015, 386, 2507–2519. [Google Scholar] [PubMed]
- Cohee, L.M.; Opondo, C.; Clarke, S.E.; Halliday, K.E.; Cano, J.; Shipper, A.G.; Barger-Kamate, B.; Djimde, A.; Diarra, S.; Dokras, A.; et al. Preventive malaria treatment among school-aged children in sub-Saharan Africa: A systematic review and meta-analyses. Lancet Glob. Health 2020, 8, e1499–e1511. [Google Scholar] [CrossRef] [PubMed]
- Bojang, K.; Akor, F.; Bittaye, O.; Conway, D.; Bottomley, C.; Milligan, P.; Greenwood, B. A randomised trial to compare the safety, tolerability and efficacy of three drug combinations for intermittent preventive treatment in children. PLoS ONE 2010, 5, e11225. [Google Scholar] [CrossRef]
- Cohee, L. Clinical Trial to Evaluate Intermittent Screening and Treatment and Intermittent Preventive Treatment of Malaria in Asymptomatic Schoolchildren to Decrease P. falciparum Infection and Transmission: Phase 2 Comparing Drug Regimens. 2023. Report No.: NCT05980156. 2023. Available online: https://clinicaltrials.gov/study/NCT05980156 (accessed on 9 November 2024).
- Savic, R.M.; Jagannathan, P.; Kajubi, R.; Huang, L.; Zhang, N.; Were, M.; Kakuru, A.; Muhindo, M.K.; Mwebaza, N.; Wallender, E.; et al. Intermittent preventive treatment for malaria in pregnancy: Optimization of target concentrations of dihydroartemis-inin-piperaquine. Clin. Infect. Dis. 2018, 67, 1079–1088. [Google Scholar] [CrossRef]
- Manning, J.; Vanachayangkul, P.; Lon, C.; Spring, M.; So, M.; Sea, D.; Se, Y.; Somethy, S.; Phann, S.-T.; Chann, S.; et al. Randomized, double-blind, placebo-controlled clinical trial of a two-day regimen of dihydroartemisinin-piperaquine for malaria prevention halted for concern over prolonged corrected QT interval. Antimicrob. Agents Chemother. 2014, 58, 6056–6067. [Google Scholar] [CrossRef]
- Manning, J.; Lon, C.; Spring, M.; Wojnarski, M.; Somethy, S.; Chann, S.; Gosi, P.; Soveasna, K.; Sriwichai, S.; Kuntawunginn, W.; et al. Cluster-randomized trial of monthly malaria prophylaxis versus focused screening and treatment: A study protocol to define malaria elimination strategies in Cambodia. Trials 2018, 19, 558. [Google Scholar] [CrossRef] [PubMed]
- WHO Guidelines for Malaria; World Health Organization: Geneva, Swizerland, 2021. Available online: http://www.ncbi.nlm.nih.gov/books/NBK588130/ (accessed on 9 November 2024).
- WorldWide Antimalarial Resistance Network Methodology Study Group Temporal distribution of Plasmodium falciparum recrudescence following artemisinin-based combination therapy: An individual participant data meta-analysis. Malar. J. 2022, 21, 106. [CrossRef]
- Roseau, J.B.; Pradines, B.; Paleiron, N.; Vedy, S.; Madamet, M.; Simon, F.; Javelle, E. Failure of dihydroartemisinin plus piperaquine treatment of falciparum malaria by under-dosing in an overweight patient. Malar. J. 2016, 15, 479. [Google Scholar] [CrossRef][Green Version]
- Parisey, M.; Houze, S.; Bailly, J.; Taudon, N.; Jaffal, K.; Argy, N.; Rouzaud, C.; Mégarbane, B.; Lariven, S.; Yazdanpanah, Y.; et al. Late dihydroartemisinin-piperaquine treatment failure of P. falciparum malaria attack related to insufficient dosing in an obese patient. IDCases 2023, 33, e01847. [Google Scholar] [CrossRef]
- Price, R.N.; Hasugian, A.R.; Ratcliff, A.; Siswantoro, H.; Purba, H.L.E.; Kenangalem, E.; Lindegardh, N.; Penttinen, P.; Laihad, F.; Ebsworth, E.P.; et al. Clinical and pharmacological determinants of the therapeutic response to dihydroartemisinin-piperaquine for drug-resistant malaria. Antimicrob. Agents Chemother. 2007, 51, 4090–4097. [Google Scholar] [CrossRef] [PubMed]
- Zongo, I.; Somé, F.A.; Somda, S.A.M.; Parikh, S.; Rouamba, N.; Rosenthal, P.J.; Tarning, J.; Lindegardh, N.; Nosten, F.; Ouédraogo, J.B. Efficacy and day 7 plasma piperaquine concentrations in African children treated for uncomplicated malaria with dihydroartemisinin-piperaquine. PLoS ONE 2014, 9, e103200. [Google Scholar] [CrossRef] [PubMed]
- Mlugu, E.M.; Minzi, O.M.S.; Johansson, M.; Kamuhabwa, A.A.R.; Aklillu, E. Pharmacokinetics of piperaquine and its association with intermittent malaria preventive therapy outcomes during pregnancy. BMC Pharmacol. Toxicol. 2024, 25, 38. [Google Scholar] [CrossRef] [PubMed]
- Tarning, J.; Zongo, I.; Somé, F.A.; Rouamba, N.; Parikh, S.; Rosenthal, P.J.; Hanpithakpong, W.; Jongrak, N.; Day, N.P.J.; White, N.J.; et al. Population pharmacokinetics and pharmacodynamics of piperaquine in children with uncomplicated falciparum malaria. Clin. Pharmacol. Ther. 2012, 91, 497–505. [Google Scholar] [CrossRef]
- Byakika-Kibwika, P.; Ssenyonga, R.; Lamorde, M.; Blessborn, D.; Tarning, J. Piperaquine concentration and malaria treatment outcomes in Ugandan children treated for severe malaria with intravenous Artesunate or quinine plus Dihydroartemisinin-Piperaquine. BMC Infect. Dis. 2019, 19, 1025. [Google Scholar] [CrossRef]
- Tarning, J.; Rijken, M.J.; McGready, R.; Phyo, A.P.; Hanpithakpong, W.; Day, N.P.J.; White, N.J.; Nosten, F.; Lindegardh, N. Population pharmacokinetics of dihydroartemisinin and piperaquine in pregnant and nonpregnant women with uncomplicated malaria. Antimicrob. Agents Chemother. 2012, 56, 1997–2007. [Google Scholar] [CrossRef]
- Creek, D.J.; Bigira, V.; McCormack, S.; Arinaitwe, E.; Wanzira, H.; Kakuru, A.; Tappero, J.W.; Sandison, T.G.; Lindegardh, N.; Nosten, F.; et al. Pharmacokinetic predictors for recurrent malaria after dihydroartemisinin-piperaquine treatment of uncomplicated malaria in Ugandan infants. J. Infect. Dis. 2013, 207, 1646–1654. [Google Scholar] [CrossRef][Green Version]
- Halsey, E.S.; Plucinski, M.M. Out of Africa: Increasing reports of artemether-lumefantrine treatment failures of uncomplicated Plasmodium falciparum infection. J. Travel Med. 2023, 30, taad159. [Google Scholar] [CrossRef]
- Artemisinin Resistance and Artemisinin-Based Combination Therapy Efficacy (December 2018). Available online: https://www.who.int/docs/default-source/documents/publications/gmp/who-cds-gmp-2018-26-eng.pdf (accessed on 9 November 2024).
- Chen, L.; Qu, F.Y.; Zhou, Y.C. Field observations on the antimalarial piperaquine. Chin. Med. J. 1982, 95, 281–286. [Google Scholar]
- Guo, X.B. Randomised comparison on the treatment of falciparum malaria with dihydroartemisinin and piperaquine. Zhonghua Yi Xue Za Zhi 1993, 73, 602–604, 638. [Google Scholar]
- Lan, C.X.; Lin, X.; Huang, Z.S.; Chen, Y.S.; Guo, R.N. In vivo sensitivity of Plasmodium falciparum to piperaquine phosphate assayed in Linshui and Baisha counties, Hainan Province. Zhongguo Ji Sheng Chong Xue Yu Ji Sheng Chong Bing Za Zhi 1989, 7, 163–165. [Google Scholar] [PubMed]
- Rahmasari, F.V.; Asih, P.B.S.; Rozi, I.E.; Wangsamuda, S.; Risandi, R.; Dewayanti, F.K.; Permana, D.H.; Syahrani, L.; Prameswari, H.D.; Basri, H.H.; et al. Evolution of genetic markers for drug resistance after the introduction of dihydroartemisinin–piperaquine as first-line anti-malarial treatment for uncomplicated falciparum malaria in Indonesia. Malar. J. 2023, 22, 231. [Google Scholar] [CrossRef] [PubMed]
- Liu, H.; Xu, J.-W.; Deng, D.-W.; Wang, H.-Y.; Nie, R.-H.; Yin, Y.-J.; Li, M. Dihydroartemisinin-piperaquine efficacy in Plasmodium falciparum treatment and prevalence of drug-resistant molecular markers along China-Myanmar border in 2014–2023. J. Glob. Antimicrob. Resist. 2023, 35, 271–278. [Google Scholar] [CrossRef]
- van der Pluijm, R.W.; Amaratunga, C.; Dhorda, M.; Dondorp, A.M. Triple Artemisinin-Based Combination Therapies for Malaria—A New Paradigm? Trends Parasitol. 2021, 37, 15–24. [Google Scholar] [CrossRef]
- Javelle, E.; Carvelli, J.; Delandre, O.; Gendrot, M.; Fonta, I.; Mosnier, J.; Benoît, N.; Madamet, M.; L’Ollivier, C.; Pradines, B. Unusual blood smear with multiple stages of Plasmodium falciparum infection and intraleukocytic malaria pigments in an expatriate with severe malaria and delayed clearance of parasites. J. Travel Med. 2023, 30, taad012. [Google Scholar] [CrossRef]
- Gobbi, F.; Buonfrate, D.; Menegon, M.; Lunardi, G.; Angheben, A.; Severini, C.; Gori, S.; Bisoffi, Z. Failure of dihydroartemisinin-piperaquine treatment of uncomplicated Plasmodium falciparum malaria in a traveller coming from Ethiopia. Malar. J. 2016, 15, 525. [Google Scholar] [CrossRef] [PubMed]
- Malvy, D.; Torrentino-Madamet, M.; L’Ollivier, C.; Receveur, M.-C.; Jeddi, F.; Delhaes, L.; Piarroux, R.; Millet, P.; Pradines, B. Plasmodium falciparum recrudescence two years after treatment of an uncomplicated infection without return to an area where malaria is endemic. Antimicrob. Agents Chemother. 2018, 62, e01892-17. [Google Scholar] [CrossRef]
- Russo, G.; L’Episcopia, M.; Menegon, M.; Souza, S.S.; Dongho, B.G.D.; Vullo, V.; Lucchi, N.W.; Severini, C. Dihydroartemisinin-piperaquine treatment failure in uncomplicated Plasmodium falciparum malaria case imported from Ethiopia. Infection 2018, 46, 867–870. [Google Scholar] [CrossRef]
- Motta, V.; Verdenelli, S.; Sparavelli, R.; L’Episcopia, M.; Severini, C.; Bruschi, F.; Fabiani, S.; Mangano, V. Artesunate and dihydroartemisinin-piperaquine treatment failure in a severe Plasmodium falciparum malaria case imported from Republic of Côte d’Ivoire. Int. J. Infect. Dis. 2022, 122, 352–355. [Google Scholar] [CrossRef]
- Delandre, O.; Cassir, N.S.; Taudon, N.; Mosnier, J.; Fonta, I.; Benoit, N.; Amalvict, R.; Linard, C.; Jumpertz, M.; L’Ollivier, C.; et al. Dihydroartemisinin-piperaquine treatment failure of uncomplicated Plasmodium falciparum malaria infection in a traveller. J. Travel Med. 2024, 31, taae043. [Google Scholar] [CrossRef]
- Claessens, A.; Stewart, L.B.; Drury, E.; Ahouidi, A.D.; Amambua-Ngwa, A.; Diakite, M.; Kwiatkowski, D.P.; Awandare, G.A.; Conway, D.J. Genomic variation during culture adaptation of genetically complex Plasmodium falciparum clinical isolates. Microb. Genom. 2023, 9, 001009. [Google Scholar] [CrossRef] [PubMed]
- Jacobberger, J.W.; Horan, P.K.; Hare, J.D. Analysis of malaria parasite-infected blood by flow cytometry. Cytometry 1983, 4, 228–237. [Google Scholar] [CrossRef]
- Leang, R.; Taylor, W.R.J.; Bouth, D.M.; Song, L.; Tarning, J.; Char, M.C.; Kim, S.; Witkowski, B.; Duru, V.; Domergue, A.; et al. Evidence of Plasmodium falciparum Malaria Multidrug resistance to artemisinin and piperaquine in Western Cambodia: Dihydroartemisinin-piperaquine open-label multicenter clinical assessment. Antimicrob. Agents Chemother. 2015, 59, 4719–4726. [Google Scholar] [CrossRef]
- Boonyalai, N.; Vesely, B.A.; Thamnurak, C.; Praditpol, C.; Fagnark, W.; Kirativanich, K.; Saingam, P.; Chaisatit, C.; Lertsethtakarn, P.; Gosi, P.; et al. Piperaquine resistant Cambodian Plasmodium falciparum clinical isolates: In vitro genotypic and phenotypic characterization. Malar. J. 2020, 19, 269. [Google Scholar] [CrossRef] [PubMed]
- Foguim Tsombeng, F.; Gendrot, M.; Robert, M.G.; Madamet, M.; Pradines, B. Are k13 and plasmepsin II genes, involved in Plasmodium falciparum resistance to artemisinin derivatives and piperaquine in Southeast Asia, reliable to monitor resistance surveillance in Africa? Malar. J. 2019, 18, 285. [Google Scholar] [CrossRef]
- Ndwiga, L.; Kimenyi, K.M.; Wamae, K.; Osoti, V.; Akinyi, M.; Omedo, I.; Ishengoma, D.S.; Duah-Quashie, N.; Andagalu, B.; Ghansah, A.; et al. A review of the frequencies of Plasmodium falciparum Kelch 13 artemisinin resistance mutations in Africa. Int. J. Parasitol. Drugs Drug Resist. 2021, 16, 155–161. [Google Scholar] [CrossRef] [PubMed]
- Kayiba, N.K.; Yobi, D.M.; Tshibangu-Kabamba, E.; Tuan, V.P.; Yamaoka, Y.; Devleesschauwer, B.; Mvumbi, D.M.; Okitolonda Wemakoy, E.; De Mol, P.; Mvumbi, G.L.; et al. Spatial and molecular mapping of Pfkelch13 gene polymorphism in Africa in the era of emerging Plasmodium falciparum resistance to artemisinin: A systematic review. Lancet Infect. Dis. 2021, 21, e82–e92. [Google Scholar] [CrossRef]
- Miotto, O.; Almagro-Garcia, J.; Manske, M.; Macinnis, B.; Campino, S.; Rockett, K.A.; Amaratunga, C.; Lim, P.; Suon, S.; Sreng, S.; et al. Multiple populations of artemisinin-resistant Plasmodium falciparum in Cambodia. Nat. Genet. 2013, 45, 648–655. [Google Scholar] [CrossRef]
- Abdel Hamid, M.M.; Abdelraheem, M.H.; Acheampong, D.O.; Ahouidi, A.; Ali, M.; Almagro-Garcia, J.; Amambua-Ngwa, A.; Amaratunga, C.; Amenga-Etego, L.; Andagalu, B.; et al. Pf7: An open dataset of Plasmodium falciparum genome variation in 20,000 worldwide samples. Wellcome Open Res. 2023, 8, 22. [Google Scholar]
Disclaimer/Publisher’s Note: The statements, opinions and data contained in all publications are solely those of the individual author(s) and contributor(s) and not of MDPI and/or the editor(s). MDPI and/or the editor(s) disclaim responsibility for any injury to people or property resulting from any ideas, methods, instructions or products referred to in the content. |
© 2024 by the authors. Licensee MDPI, Basel, Switzerland. This article is an open access article distributed under the terms and conditions of the Creative Commons Attribution (CC BY) license (https://creativecommons.org/licenses/by/4.0/).




