Abstract
Patients requiring mechanical ventilation (MV) beyond 21 days, usually referred to as prolonged MV, represent a unique group with significant medical needs and a generally poor prognosis. Research suggests that approximately 10% of all MV patients will need prolonged ventilatory care, and that number will continue to rise. Although we have extensive knowledge of MV in the acute care setting, less is known about care in the post-ICU setting. More than 50% of patients who were deemed unweanable in the ICU will be liberated from MV in the post-acute setting. Prolonged MV also presents a challenge in care for medically complex, elderly, socioeconomically disadvantaged and marginalized individuals, usually at the end of their life. Patients and their families often rely on ventilator weaning facilities and skilled nursing homes for the continuation of care, but home ventilation is becoming more common. The focus of this review is to discuss recent advances in the weaning strategies in prolonged MV, present their outcomes and provide insight into the complexity of care.
1. Introduction
Invasive positive pressure mechanical ventilation (MV) is a life-saving intervention commonly used in emergency rooms and in the intensive care unit (ICU) worldwide. It is estimated that 2–6% of all hospitalizations internationally result in the use of ventilatory support [1,2]. While we have gained significant scientific knowledge about the initiation of MV [3], including its benefits and risks [4], less is known about the cessation of MV. In seminal studies, Brochard et al. [5] and Esteban et al. [6] showed that repeated trials of weaning from MV are often needed for ventilator liberation. It has also been established that a shorter MV time leads to fewer complications in the ICU [7]. Unfortunately, approximately 15% of intubated patients require MV beyond 7 days [8], and 4.6% require it at 60 days [9]. International data show that patients who require prolonged MV beyond 21 days are generally considered to have a poor prognosis, with a 2-year mortality approaching 25% [3,10]. Despite these poor outcomes, the number of patients receiving prolonged MV is increasing and resulting in significant healthcare costs [11]. On the contrary, successful ventilator liberation after prolonged MV improved survival and decreased healthcare utilization [12,13]. In this review, we will summarize recent advances made in the ventilator weaning of patients receiving prolonged MV.
2. Prolonged MV, Ventilator Dependence and Long-Term Ventilation
Per Center for Medicare Services (CMS), prolonged MV is defined as at least 21 consecutive days of MV for at least 6 h daily [14]. Ventilator dependence is less well defined but generally refers to patients who are unable to liberate from MV in the ICU [15]. Long-term ventilation may describe two separate groups of patients in the scientific literature: (1) those with a prolonged MV need regardless of the mode of ventilation, invasive or non-invasive [16], and (2) MV patients who are no longer weaning candidates [17]. It is estimated that 6 to 10% of patients who are initially placed on MV end up on prolonged MV [12,18,19]. Long-term dependence on MV varies greatly depending upon the pathology of the patient’s respiratory failure—most commonly, chronic respiratory diseases, neuromuscular disorders and spinal cord injuries [16]. Furthermore, many patients receive tracheostomy for prolonged MV, who are often kept long-term. However, it remains unknown how the clinical outcomes of patients living with tracheostomies without MV compare to those who are continuously dependent on MV [16]. While prolonged MV, ventilator dependence and long-term ventilation are often used interchangeably, they may refer to different groups of patients. We use prolonged MV in this review to describe patients who require invasive MV after ICU discharge but remain eligible for ventilator weaning.
3. The Role of Tracheostomy in Prolonged MV
While surgical tracheostomy has been practiced for centuries, the advent of percutaneous tracheostomy in the 1980s was instrumental in popularizing its application today [20,21]. It is estimated that 8% of all MV patients undergo tracheostomy [22]. The age-adjusted rates of tracheostomy among all patients with MV increased from 16.7 to 34.3 cases per 100,000 adults from 1993 to 2012 in the USA [23]. Percutaneous tracheostomies are able to be performed outside the operating room, provide long-term safe airway access, reduce sedation needs, lower the frequency of ventilator-associated pneumonia and shorten the MV and hospital length of stay [24,25]. For patients requiring prolonged MV, tracheostomies have allowed for earlier acute care hospital discharges to outside facilities [23]. However, the exact timing of tracheostomy remains unknown. A recent study showed that tracheostomies performed within 7 days of ICU admission did not provide a mortality benefit when compared to those performed later [24].
4. Factors Contributing to Prolonged MV
The International Consensus Conference (ICC) described the disease pathology resulting in MV and published recommendations on how to assess patient readiness for ventilator liberation after critical illness [8]. These guidelines focus on the resolution of respiratory and hemodynamical instability. In patients with a prolonged MV need, chronic underlying medical conditions and sequelae of acute illness also significantly contribute to weaning difficulty. The most common reasons for inability to wean are: complications of acute respiratory failure, chronic respiratory diseases, uncontrolled diabetes mellitus, neuromuscular diseases, sequelae of cerebrovascular accidents, spinal cord injuries, malnutrition, morbid obesity and chronic heart failure. Optimizing these conditions takes time, but adequate management can significantly contribute to the success of ventilator liberation.
5. Acute Respiratory Failure and Prolonged MV
Acute respiratory failure is the leading cause of MV initiation [22], and 67% of all MV patients meet the criteria for acute respiratory distress syndrome (ARDS) during their ICU stay [26]. ARDS is a severe form of acute lung injury causing acute respiratory failure and leading to high mortality [26]. Less is known about survivors of ARDS, but the work of Gajic et al. suggests that two-thirds of patients with persistent lung injury will require MV beyond 2 weeks [27]. Recently, molecular and clinical phenotyping provided evidence that ARDS patients can be divided into hyperinflammatory and non-hyperinflammatory groups [28]. The hyperinflammatory subphenotype is marked by increased plasma inflammatory biomarkers, severe shock and profound metabolic acidosis leading to longer MV and higher mortality when compared to those with non-hyperinflammatory responses [29]. Data also suggest that patients with a certain genetic makeup are more prone to develop ARDS and may have a less favorable response to MV [30]. Further research is needed to identify groups of ARDS patients that may require prolonged MV.
6. Spontaneous Breathing Trials
The assessment of a patient’s readiness to breathe with little to no assisted ventilation, known as a spontaneous breathing trial (SBT), is generally considered to be the first major step towards liberation from MV. A successful trial signals that the patient has a sufficient ability for spontaneous breathing. Assessment for spontaneous breathing has been recommended as early as possible in hemodynamically stable patients, as patients who can disconnect from the ventilator earlier have better clinical outcomes [8,31]. The optimal mode and length of SBTs have been debated. SBTs were traditionally performed by directly disconnecting from the MV and applying oxygenated air (T-piece trial) [5]. More recently, pressure support ventilation (PSV) trials have also been used [32]. While some showed no significant difference in the clinically meaningful outcomes between T-piece versus PSV trials [33], others have favored the latter [34]. In patients with chronic obstructive lung disease (COPD) receiving MV for more than 15 days, PSV versus T-piece trials yielded the same weaning success [35]. Due to a lack of clear evidence on how SBTs should be performed, international guidelines do not recommend a specific SBT method [8,36]. In PSV trials, less than 8 cmH2O of pressure support (PS) has been applied to low (0 to 5 cmH2O) positive end expiratory pressure (PEEP) to compensate for the endotracheal tube length and diameter. These trials can be routinely performed by built-in protocols in modern mechanical ventilators (Automatic Tube Compensation, ATC trial). In a comparative analysis, the two forms of SBTs showed similar weaning success [37]. The scientific literature also suggests that a shorter and less demanding 30 min SBT is sufficient to access MV liberation in the general ICU population [34,38]. However, it is less well known how to apply this knowledge to patients with prolonged MV, because many have undergone tracheostomy and have significant generalized weakness [8]. Jubran et al. studied tracheostomized patients requiring MV and found that a 12 h SBT is useful for differentiating between those patients who require continued MV and those who can be safely liberated [39]. Extended SBT times between 1 and 12 h have been proposed by multiple research groups for tracheostomized patients [40,41]. To help evaluate the readiness for SBTs in prolonged MV, researchers have evaluated the benefit of the rapid shallow breathing index (RSBI), calculated by dividing the respiratory rate (breath/minute) by the average tidal volume ventilation in liters. This technique was initially developed to help with the assessment for endotracheal tube extubation, but subsequent applications in the tracheostomized population are also validated. The research of Chao and Scheinhorn showed that an RSBI less than 80 signals SBT readiness [41], and Yang et al. used the RSBI to predict the trajectory of the weaning outcome in prolonged MV [42].
7. Ventilator Weaning and Liberation
Ventilator weaning refers to the process of liberation from MV. To unify nomenclature around ventilator weaning and liberation, the ICC identified three distinct group of patients based on the success of SBTs [8]. Weaning success was defined as passing the SBT and the cessation of MV for more than 48 h after extubation. Weaning failure was described as a failed SBT, reintubation and a return to MV or death within 48 h. Group 1 patients (simple weaning) passed their SBT on the first attempt. Group 2 patients (difficult weaning) required up to three SBTs within 7 days to be successfully weaned from MV. Group 3 patients (prolonged weaning) needed more than three SBTs or greater than 7 days for successful weaning (Table 1). The ICC classification identifies patients who will easily wean (Group 1 and 2) but did not discuss in detail the heterogeneous Group 3 patients. To help with this knowledge gap, the Weaning Outcomes according to a New Definition (WIND) classification was created [9]. WIND grouped patients based on the time needed for the first separation attempt from MV with or without SBTs. Group 1 (short weaning) patients separated from MV or died within 24 h. Group 2 (difficult weaning) patients separated from MV between 1 and 7 days, and Group 3 (prolonged weaning) patients separated from MV or died beyond 7 days. Group 3 was further divided into Group 3a for those who eventually separated from the ventilator and Group 3b for those who did not. An additional group, Group “no weaning”, was also created to describe those who never had a separation event from the ventilator. The authors of WIND also created a new nomenclature, in which ventilator weaning was described as separation from MV and weaning success was described as patients not needing MV for at least 7 days. They have also acknowledged that patients with tracheostomy may have a different weaning process and described the ventilator weaning attempt as the first successful 24 h without MV. This helped to further classify patients with complicated weans, but the exact approach to weaning in prolonged MV remains unknown. In Table 1, we compared the nomenclature of ICC and WIND classifications.
Table 1.
Classification of ventilator weaning.
8. Modes of Ventilator Weaning in Prolonged MV
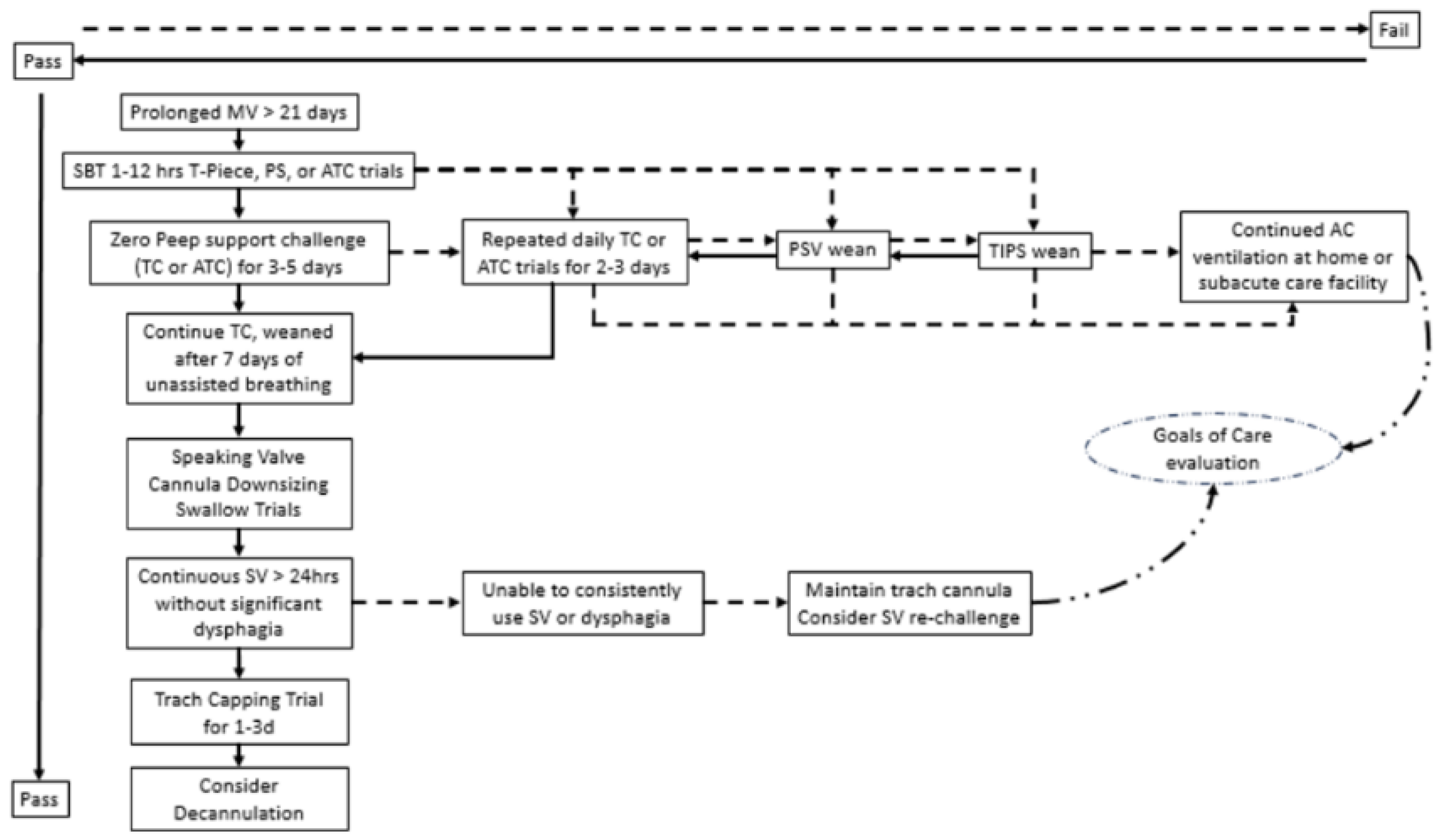
Given the heterogeneity of prolonged MV patients, there is currently no consensus on MV weaning modalities. In prolonged MV, tracheostomies are almost always used to facilitate weaning. The benefits of a protocolized approach to MV weaning was shown in a large metanalysis [43], while others highlighted that frequent assessments lead to shorter durations of MV and more successful outcomes [44]. Early studies also showed that protocolized, therapist-lead weaning resulted in improved MV liberation because it limited observer bias [35,45]. In Figure 1, we summarize protocolized approaches to prolonged MV weaning with tracheostomy. There is a general consensus that if a patient is able to successfully undergo an SBT, then unassisted breathing trials can be conducted under close supervision. While the minimum time period from MV cessation to the determination of ventilator liberation is not clear, the WIND criteria suggest that 7 days of unassisted breathing assures safe permanent disconnect [9]. The mode of unassisted breathing trials may vary center by center, but they all use a zero PEEP challenge. Jubran et al. recommended up to 24 h of unassisted breathing trials through a humidified oxygen delivery device connected to the tracheostomy tube (tracheostomy collar, TC) for 5 days [39]. Wu et al. used continued ATC trials for 3 days [40]. If a patient passes the SBT but fails at unassisted breathing within 12 h, a daily repeated challenge with unassisted breathing (TC or ATC trials) can be applied until the patient is able to tolerate at least 24 h of TC [39]. Other protocols by Surani et al. [46] and Scheinhorn et al. [45] call for incremental daily TC trials for up to 7 days. Patients who have a stable respiratory and hemodynamical status but fail SBTs may still be considered for weaning. The gradual decrease in PS with PSV has been preferred as a weaning mode in this chronically ill group of patients [8], largely based on initial studies performed in the ICU [5,6]. PSV weaning is performed by the gradual decrease in PS by 2 cmH2O from 20 cmH2O to 8 cmH2O and by maintaining the respiratory rate below 30/minute. In PSV weaning, PSV is alternated with assist control for 6–12 h daily to prevent respiratory muscle fatigue. More recently, Jubran et al. compared PSV weaning with daily TC trials. They found that in patients who failed the SBT but tolerated more than 12 h of TC time at the first assessment, continued TC trials resulted in a greater weaning success and a shorter weaning time than PSV weaning (weaning success 71% vs. 38.5% and weaning time 9 days vs. 20 days, respectively) [39]. For those who could not tolerate TC for at least 12 h, the weaning success and time to wean was similar between TC and PSV weaning (weaning success 49% vs. 46% and weaning time 16 days vs. 19 days, respectively) [39]. Of note, in this study, weaning success was declared if the patient was able to tolerate 5 days of consecutive unassisted breathing. These data suggest that in the chronically critically ill with an ongoing poor respiratory status, individualized weaning approaches may be needed. The Therapist-Implemented Patient-Specific (TIPS) weaning is a hybrid mode utilizing Synchronized Intermittent Mandatory Ventilation (SIMV), PSV and TC weaning sequentially [45]. While SIMV fell out of favor in ventilator weaning because of the poor performance [6]; its benefit in a complex weaning program is not known. With the flexibility of easy transition among various weaning modes, TIPS allows for adjustments depending on the patient’s daily need without the complete restart of the weaning process. Further investigation is needed to identify groups of patients who would benefit from individualized approaches after previous weaning failures; examples include the use of diaphragmatic pacemakers in bilateral diaphragmatic paralysis patients with spinal cord injuries [47], and, more recently, catheter-directed pacing of the diaphragm in chronic critical illness has also been tried [48,49].
Figure 1.
Mechanical ventilator weaning strategies in prolonged mechanical ventilation. Prolonged mechanical ventilation (MV) is defined by at least 6 h of daily ventilation beyond 21 days. Weaning ability should be assessed by spontaneous breathing trials (SBTs) as long as the patient’s hemodynamical and respiratory status is stable. SBTs can be performed by unassisted breathing via a T-piece with oxygen blowby, low pressure support (PS) or automatic tube compensation (ATC) support below 8 cmH2O for up to 12 h. If a patient passes the SBT, the patient is usually challenged with zero positive end expiratory pressure (PEEP) using unassisted breathing through a humidified oxygen delivery device connected to the tracheostomy tube (tracheostomy collar, TC) or ATC with zero PEEP for up to 3 to 5 days. A patient is considered weaned from the ventilator after 7 days of unassisted breathing. If a patient fails the zero PEEP challenge but remains in stable condition, they can be reassessed with repeated TC or zero PEEP ATC trials. For patients who fail the initial SBT, multiple approaches to weaning have been described: (1) TC weaning. In this mode, patients are challenged with unassisted breathing for up to 12 h, sometimes with a daily extension of TC time, and rested on assist control ventilation. (2) Pressure support (PS) ventilation (PSV) weaning. In PSV, patients are challenged daily with a sequentially reduced PS from 20 cmH2O to 8 cmH2O for up to 12 h. Patients are rested on assist control ventilation. (3) The Therapist-Implemented Patient-Specific (TIPS) weaning protocol is a combination of the Synchronized Intermittent Mandatory Ventilation (SIMV) mode, continued by PSV weaning and followed by TC weaning in a stepwise fashion. The PSV and TIPS modes may be preferred in patients with a marginal performance status. Following ventilator weaning, patients who can tolerate speaking valves (SV) and tracheostomy cannula downsizing and are able to swallow can be considered for tracheostomy capping. Patients who can continuously wear tracheostomy caps for 1 to 3 days can be safely decannulated. Tracheostomy cannulas are kept long-term for patients who failed multiple weaning attempts or cannot tolerate capping trials. Patients who fail weaning attempts transition to the home or subacute care level with the continuation of MV. Multiple failed weaning attempts necessitate the re-evaluation of goals of care. Abbreviations: MV = mechanical ventilation, SBT = spontaneous breathing trial, pass = pass SBT, fail = failed SBT, PS = pressure support, ATC = automatic tube compensation, PEEP = positive end expiratory pressure, TC = tracheostomy collar, PSV = pressure support ventilation, TIPS = Therapist-Implemented Patient-Specific weaning, SV = speaking valve, hrs = hours, d=days.
9. The Role of Non-Invasive Ventilation in Prolonged MV Weaning
Non-invasive ventilation (NIV) via tight fitting face masks has been used in the ICU to help with the ventilator weaning of patients who failed the initial SBT [50] and also to prevent postextubation respiratory failure [51]. However, its role in prolonged MV weaning is less explored. In tracheostomized patients, Sancho et al. successfully used NIV via nose–mouth masks to reduce the time of invasive ventilation [52]. In a carefully selected patient population of tracheostomized patients who were able to complete at least 8 h of spontaneous breathing with capped trachesotomy tubes, Ceriana et al. showed that NIV can be used as an alternative measure to invasive ventilation [53]. Patients who live with chronic hypercapnia (described as a daytime partial arterial carbon dioxide (paCO2) pressure greater than 45 mmHg [8]), can use NIV for extended periods of time or even continuously as an alternative to invasive ventilation via tracheostomy. Studies with obstructive sleep apnea [54,55], obesity hypoventilation syndrome [56], neuromuscular diseases [57] and COPD patients [55,58] show the feasibility of chronic ventilation with NIV, but compliance and the technical challenges of mask wearing limit their general applicability outside of the ICU. While detailing the various forms of long-term NIV approaches is beyond the scope of this review, we would like to acknowledge the growing use of NIV in chronic respiratory failure [59,60]. In addition to NIV via face masks, high flow nasal cannulas (HFNC) have recently been applied to patients with chronic respiratory failure to prevent and to replace invasive ventilation [61]. These cannulas are capable of providing up to 100% of oxygen with a high flow rate and a low level of PEEP, which in turn results in the flow-dependent reduction in carbon dioxide (CO2) in the airways [62]. While primarily used in the ICU, HFNC have shown promise in reducing hypercapnia and facilitating ventilation, making them an intriguing new tool in treating chronic stable hypercarbic respiratory failure outside of acute care settings [60,63], including at home [64].
10. Use of Speaking Valves with MV and Weaning
One of the most significant challenges of MV is the loss of the upper airway resulting in impaired swallowing and secretion management. This may lead to aspirations, infections as well as psychological distress to patients from losing a vital method of communication [65]. These issues become more apparent with prolonged MV due to the atrophy of laryngeal muscles and the impairment of vocal-cord closure reflexes. To enable upper airway rehabilitation, one-way or speaking valves (SV) were developed. SV allows for easy air entry through the opening of a valve during inspiration that closes during expiration. The expiratory air flow is redirected to the vocal cords, which in turn allows for vocalization in MV-dependent patients [66]. The advantages provided by the restoration of laryngo-pharyngeal air flow and subglottic pressure include: improved secretions, a return of coughs and glottis closing reflexes, breathing–swallowing coordination through protective expiration after swallowing and an improved quality of life with verbal communication [65,67]. Its applicability in ventilator-dependent patients has been demonstrated, and its safety has been shown within 24 h of percutaneous tracheostomy placement [68]. In terms of physiologic effects on ventilator weaning, there appears to be potential benefits in lung recruitment. Studies by Sutt et al. have shown that SV in tracheostomized MV patients results in increased end-expiratory lung impedance (indicative of alveolar recruitment), better respiratory mechanics and subsequent improvements in tidal volumes [69]. Despite the numerous advantages of SV, its role in MV weaning is less well defined. While SV can be safely applied in the ICU, secondary outcomes looking at the duration of MV, time to tracheostomy decannulation and ICU and/or hospital stay have not differed with the early application of SV when compared to the standard use in tracheostomized patients [70]. Additionally, clinical practice has varied, in part due to complex physiologic processes across different respiratory conditions, practitioner unfamiliarity and the lack of a protocolized approach. Multi-disciplinary collaborative research is needed to study its benefit in prolonged MV [71].
11. Tracheostomy Decannulation
Tracheostomy decannulation is considered the final step of recovery from respiratory failure. While there are significant data on the rate of tracheostomies [22,31], less is known about the success of decannulation. Decannulation rates may significantly vary between 64% and 86% by 1 year depending on the study population and geographical location [72,73]. There are multiple factors that contribute to the decision to decannulate. In addition to the maintenance of a patent’s airway and easy reconnection to MV, cuffed tracheostomy cannulas can circumvent upper airway obstruction and prevent aspiration. At the same time, chronic tracheostomy cannulas result in an abnormal airway anatomy leading to chronic cough, difficulty swallowing and aphonia [74]. There is approximately a 5% failure rate associated with decannulation [75]. Most practitioners use the general assessment of: (1) successful ventilator liberation for at least 5 days, (2) hemodynamic stability, (3) pCO2 less than 60 mmHg from blood gas analysis, (4) preserved cognition, (5) adequate swallow function and (6) no significant obstruction on the direct airway exam based on the recommendations of Ceriana et al. [53]. Of note, patients with a pCO2 value persistently higher than 60 mmHg may be able to proceed with decannulation in certain circumstances. O’Connor et al. suggested a trial of non-invasive positive pressure ventilation via a nasal or face mask with a capped tracheostomy tube in these patients, but pressure leaks via a large stoma may limit applicability [76]. Tracheostomy tubes also eliminate issues of sleep-disordered breathing, as the tube bypasses the upper airway. Upon decannulation, previously undiagnosed sleep-disordered breathing may be unmasked, which will require assessment with sleep testing [77]. More recently, an international survey suggested that age and underlying disease etiologies should also be considered when a decision is made not to decannulate a patient [78]. Airway-resistant devices including SV, downsizing the tracheostomy cannula, direct finger occlusion or capping the tracheostomy can be used as ancillary measures to assess for decannulation [74,79,80]. A practical approach to decannulation assessment is shown in Figure 1.
12. The Role of Complex Rehabilitation
Besides medical care, skilled nursing, dedicated respiratory therapy, physiotherapy, speech and language pathology, occupational therapy, psychological care, wound care, nutritional support, care coordination and family support all contribute to the success of weaning in prolonged MV patients. While discussing the role of all these factors is beyond the scope of this review, we would like to acknowledge that a collaborative patient and center-specific approach is necessary for the successful rehabilitation of patients with a prolonged ventilation need [81].
13. Location of Ventilator Weaning
MV has originally been performed for a short period of time in the ICU with hopes of a quick recovery. By the 1980s, prolonged MV became increasingly common, resulting in the establishment of specialized weaning units (SWU) located in hospitals or as free-standing units [14]. In the United States, SWU is often combined with other forms of complex rehabilitation in Long-Term Acute Care Hospitals (LTACH). In Table 2, we summarized outcomes of SWUs published after ICC weaning recommendations became available in 2007. These studies show that the weaning success is generally higher than 50% but will vary based on the study population. Weaning units with frequent readmissions and higher levels of acuity may have poorer outcomes reflected by less weaning success, longer hospital lengths of stay or higher inpatient mortalities. Recently, we and others have demonstrated that patients recovering from severe COVID pneumonia with tracheostomies had better weaning outcomes than the general SWU population because they had less co-morbid conditions [82,83]. Because SWUs care for a large volume of patients and run successful weaning programs, they have reduced costs compared to acute care hospitals and ICUs [13,84]. However, the overall value of care in SWUs and LTACHs has been questioned due to the long care time and high mortality [10,85]. Herer et al. showed that SWUs may improve weaning success and shorten hospital stays but do not affect 1-year mortality when compared to weaning in acute care hospitals [86]. Unfortunately, outcomes are especially poor for those who cannot be liberated from MV in SWU and are transferred to nursing homes or subacute care units. The 1-year survival rate in this population is approximately 30% [87]. Home ventilation has been an emerging alternative for these patients, but the standards of home ventilator care have not been established [88]. Recently, Jacobs et al. argued that home ventilation programs can be as successful as ventilator care in the LTACH [89]. With the development of remote ventilator manipulation, home ventilator weaning may become a reality [90]. Home ventilation programs are especially beneficial for patients living with progressive neuromuscular diseases like Duchenne muscular dystrophy [91] and amyotrophic lateral sclerosis (ALS) [92], where tracheostomy and invasive MV is needed for survival and to maintain quality of life [93].
Table 2.
Ventilator weaning trials of tracheostomized patients in specialized weaning units.
14. Goal-Concordant Care for Patients with Prolonged MV
Due to the poor outcomes in prolonged MV, the continued re-evaluation of patient preferences remains a significant part of compassionate care. While initial conversations soliciting treatment preferences for long-term respiratory support have become the standard of care in the ICU [97], these discussions can be significantly more challenging when patients are in a post-acute setting. While these patients have all opted for a prolonged trial of medical therapy with the goal of ventilator liberation, many are older than 55 years and live with chronic medical problems, which elevates their risk for unfavorable outcomes [10]. Some patients who are not achieving their rehabilitative goals may have a transition in their treatment preferences to comfort care and palliative liberation from the ventilator. Such conversations occur infrequently. Only 21.5% of patients discussed treatment preferences with a physician in European respiratory intermediate care units [98], and only 36.5% of LTACHs in the United States have access to a palliative care program [99]. Even though healthcare professionals agree on the generally poor outcomes of prolonged MV, goal-concordant palliative liberation from MV has been limited by the sparse availability of palliative programs, family perceptions, religious beliefs, geographical locations, healthcare laws and local policies [100,101,102]. Further research on the optimal integration of palliative care in prolonged MV is highly desired.
15. Conclusions
The need for prolonged MV is increasing worldwide. A significant amount of research has evaluated the benefits and potential harms of continued ventilator care, and weaning Novel protocols enabled weaning success even beyond the ICU, but further research is needed to identify those who would benefit from ongoing weaning attempts. Unifying definitions and approaches to ventilator weaning in this patient population will likely result in improved care.
Author Contributions
Conceptualization, T.D., L.H. and D.J.; methodology, T.D.; writing—original draft preparation, T.D., L.H., A.S., J.-S.J., B.C.W., D.J. and A.M.; writing—review and editing, T.D., A.M., B.C.W. and D.J. All authors have read and agreed to the published version of the manuscript.
Funding
This research received no external funding.
Institutional Review Board Statement
Not applicable.
Informed Consent Statement
Not applicable.
Data Availability Statement
Not applicable.
Acknowledgments
The authors would like to acknowledge Christy Dolinay, Kim Stewart and Amit Mohan for their editorial help and critical review.
Conflicts of Interest
The authors declare no conflicts of interest.
References
- Wunsch, H.; Linde-Zwirble, W.T.; Angus, D.C.; Hartman, M.E.; Milbrandt, E.B.; Kahn, J.M. The epidemiology of mechanical ventilation use in the United States. Crit. Care Med. 2010, 38, 1947–1953. [Google Scholar] [CrossRef] [PubMed]
- Jivraj, N.K.; Hill, A.D.; Shieh, M.S.; Hua, M.; Gershengorn, H.B.; Ferrando-Vivas, P.; Harrison, D.; Rowan, K.; Lindenauer, P.K.; Wunsch, H. Use of Mechanical Ventilation across 3 Countries. JAMA Intern. Med. 2023, 183, 824–831. [Google Scholar] [CrossRef] [PubMed]
- Esteban, A.; Anzueto, A.; Frutos, F.; Alia, I.; Brochard, L.; Stewart, T.E.; Benito, S.; Epstein, S.K.; Apezteguia, C.; Nightingale, P.; et al. Characteristics and outcomes in adult patients receiving mechanical ventilation: A 28-day international study. JAMA 2002, 287, 345–355. [Google Scholar] [CrossRef] [PubMed]
- Fan, E.; Del Sorbo, L.; Goligher, E.C.; Hodgson, C.L.; Munshi, L.; Walkey, A.J.; Adhikari, N.K.J.; Amato, M.B.P.; Branson, R.; Brower, R.G.; et al. An Official American Thoracic Society/European Society of Intensive Care Medicine/Society of Critical Care Medicine Clinical Practice Guideline: Mechanical Ventilation in Adult Patients with Acute Respiratory Distress Syndrome. Am. J. Respir. Crit. Care Med. 2017, 195, 1253–1263. [Google Scholar] [CrossRef] [PubMed]
- Brochard, L.; Rauss, A.; Benito, S.; Conti, G.; Mancebo, J.; Rekik, N.; Gasparetto, A.; Lemaire, F. Comparison of three methods of gradual withdrawal from ventilatory support during weaning from mechanical ventilation. Am. J. Respir. Crit. Care Med. 1994, 150, 896–903. [Google Scholar] [CrossRef] [PubMed]
- Esteban, A.; Frutos, F.; Tobin, M.J.; Alia, I.; Solsona, J.F.; Valverdu, I.; Fernandez, R.; de la Cal, M.A.; Benito, S.; Tomas, R.; et al. A comparison of four methods of weaning patients from mechanical ventilation. Spanish Lung Failure Collaborative Group. N. Engl. J. Med. 1995, 332, 345–350. [Google Scholar] [CrossRef]
- Ely, E.W.; Baker, A.M.; Dunagan, D.P.; Burke, H.L.; Smith, A.C.; Kelly, P.T.; Johnson, M.M.; Browder, R.W.; Bowton, D.L.; Haponik, E.F. Effect on the duration of mechanical ventilation of identifying patients capable of breathing spontaneously. N. Engl. J. Med. 1996, 335, 1864–1869. [Google Scholar] [CrossRef] [PubMed]
- Boles, J.M.; Bion, J.; Connors, A.; Herridge, M.; Marsh, B.; Melot, C.; Pearl, R.; Silverman, H.; Stanchina, M.; Vieillard-Baron, A.; et al. Weaning from mechanical ventilation. Eur. Respir. J. 2007, 29, 1033–1056. [Google Scholar] [CrossRef]
- Beduneau, G.; Pham, T.; Schortgen, F.; Piquilloud, L.; Zogheib, E.; Jonas, M.; Grelon, F.; Runge, I.; Nicolas, T.; Grange, S.; et al. Epidemiology of Weaning Outcome according to a New Definition. The WIND Study. Am. J. Respir. Crit. Care Med. 2017, 195, 772–783. [Google Scholar] [CrossRef]
- Hill, A.D.; Fowler, R.A.; Burns, K.E.; Rose, L.; Pinto, R.L.; Scales, D.C. Long-Term Outcomes and Health Care Utilization after Prolonged Mechanical Ventilation. Ann. Am. Thorac. Soc. 2017, 14, 355–362. [Google Scholar] [CrossRef]
- Kahn, J.M.; Le, T.; Angus, D.C.; Cox, C.E.; Hough, C.L.; White, D.B.; Yende, S.; Carson, S.S.; ProVent Study Group Investigators. The epidemiology of chronic critical illness in the United States*. Crit. Care Med. 2015, 43, 282–287. [Google Scholar] [CrossRef] [PubMed]
- Jubran, A.; Grant, B.J.B.; Duffner, L.A.; Collins, E.G.; Lanuza, D.M.; Hoffman, L.A.; Tobin, M.J. Long-Term Outcome after Prolonged Mechanical Ventilation. A Long-Term Acute-Care Hospital Study. Am. J. Respir. Crit. Care Med. 2019, 199, 1508–1516. [Google Scholar] [CrossRef] [PubMed]
- Cox, C.E.; Carson, S.S.; Govert, J.A.; Chelluri, L.; Sanders, G.D. An economic evaluation of prolonged mechanical ventilation. Crit. Care Med. 2007, 35, 1918–1927. [Google Scholar] [CrossRef] [PubMed]
- MacIntyre, N.R.; Epstein, S.K.; Carson, S.; Scheinhorn, D.; Christopher, K.; Muldoon, S. Management of patients requiring prolonged mechanical ventilation: Report of a NAMDRC consensus conference. Chest 2005, 128, 3937–3954. [Google Scholar] [CrossRef]
- Make, B.J.; Hill, N.S.; Goldberg, A.I.; Bach, J.R.; Criner, G.J.; Dunne, P.E.; Gilmartin, M.E.; Heffner, J.E.; Kacmarek, R.; Keens, T.G.; et al. Mechanical ventilation beyond the intensive care unit. Report of a consensus conference of the American College of Chest Physicians. Chest 1998, 113, 289S–344S. [Google Scholar] [CrossRef] [PubMed]
- Sahetya, S.; Allgood, S.; Gay, P.C.; Lechtzin, N. Long-Term Mechanical Ventilation. Clin. Chest Med. 2016, 37, 753–763. [Google Scholar] [CrossRef] [PubMed]
- King, A.C. Long-term home mechanical ventilation in the United States. Respir. Care 2012, 57, 921–930, discussion 930–922. [Google Scholar] [CrossRef] [PubMed]
- Scheinhorn, D.J.; Hassenpflug, M.S.; Votto, J.J.; Chao, D.C.; Epstein, S.K.; Doig, G.S.; Knight, E.B.; Petrak, R.A.; Ventilation Outcomes Study Group. Post-ICU mechanical ventilation at 23 long-term care hospitals: A multicenter outcomes study. Chest 2007, 131, 85–93. [Google Scholar] [CrossRef] [PubMed]
- Lone, N.I.; Walsh, T.S. Prolonged mechanical ventilation in critically ill patients: Epidemiology, outcomes and modelling the potential cost consequences of establishing a regional weaning unit. Crit. Care 2011, 15, R102. [Google Scholar] [CrossRef]
- Stauffer, J.L.; Olson, D.E.; Petty, T.L. Complications and consequences of endotracheal intubation and tracheotomy. A prospective study of 150 critically ill adult patients. Am. J. Med. 1981, 70, 65–76. [Google Scholar] [CrossRef]
- Cox, C.E.; Carson, S.S.; Holmes, G.M.; Howard, A.; Carey, T.S. Increase in tracheostomy for prolonged mechanical ventilation in North Carolina, 1993–2002. Crit. Care Med. 2004, 32, 2219–2226. [Google Scholar] [CrossRef]
- Burns, K.E.A.; Rizvi, L.; Cook, D.J.; Lebovic, G.; Dodek, P.; Villar, J.; Slutsky, A.S.; Jones, A.; Kapadia, F.N.; Gattas, D.J.; et al. Ventilator Weaning and Discontinuation Practices for Critically Ill Patients. JAMA 2021, 325, 1173–1184. [Google Scholar] [CrossRef] [PubMed]
- Mehta, A.B.; Syeda, S.N.; Bajpayee, L.; Cooke, C.R.; Walkey, A.J.; Wiener, R.S. Trends in Tracheostomy for Mechanically Ventilated Patients in the United States, 1993–2012. Am. J. Respir. Crit. Care Med. 2015, 192, 446–454. [Google Scholar] [CrossRef] [PubMed]
- Chorath, K.; Hoang, A.; Rajasekaran, K.; Moreira, A. Association of Early vs Late Tracheostomy Placement With Pneumonia and Ventilator Days in Critically Ill Patients: A Meta-analysis. JAMA Otolaryngol. Head Neck Surg. 2021, 147, 450–459. [Google Scholar] [CrossRef]
- Kollef, M.H.; Levy, N.T.; Ahrens, T.S.; Schaiff, R.; Prentice, D.; Sherman, G. The use of continuous i.v. sedation is associated with prolongation of mechanical ventilation. Chest 1998, 114, 541–548. [Google Scholar] [CrossRef]
- Bellani, G.; Laffey, J.G.; Pham, T.; Fan, E.; Brochard, L.; Esteban, A.; Gattinoni, L.; van Haren, F.; Larsson, A.; McAuley, D.F.; et al. Epidemiology, Patterns of Care, and Mortality for Patients With Acute Respiratory Distress Syndrome in Intensive Care Units in 50 Countries. JAMA 2016, 315, 788–800. [Google Scholar] [CrossRef] [PubMed]
- Gajic, O.; Afessa, B.; Thompson, B.T.; Frutos-Vivar, F.; Malinchoc, M.; Rubenfeld, G.D.; Esteban, A.; Anzueto, A.; Hubmayr, R.D.; the Second International Study of Mechanical Ventilation and ARDS-net Investigators; et al. Prediction of death and prolonged mechanical ventilation in acute lung injury. Crit. Care 2007, 11, R53. [Google Scholar] [CrossRef]
- Calfee, C.S.; Delucchi, K.; Parsons, P.E.; Thompson, B.T.; Ware, L.B.; Matthay, M.A.; Network, N.A. Subphenotypes in acute respiratory distress syndrome: Latent class analysis of data from two randomised controlled trials. Lancet Respir. Med. 2014, 2, 611–620. [Google Scholar] [CrossRef]
- Redaelli, S.; von Wedel, D.; Fosset, M.; Suleiman, A.; Chen, G.; Alingrin, J.; Gong, M.N.; Gajic, O.; Goodspeed, V.; Talmor, D.; et al. Inflammatory subphenotypes in patients at risk of ARDS: Evidence from the LIPS-A trial. Intensive Care Med. 2023, 49, 1499–1507. [Google Scholar] [CrossRef]
- Sinha, P.; Delucchi, K.L.; Chen, Y.; Zhuo, H.; Abbott, J.; Wang, C.; Wickersham, N.; McNeil, J.B.; Jauregui, A.; Ke, S.; et al. Latent class analysis-derived subphenotypes are generalisable to observational cohorts of acute respiratory distress syndrome: A prospective study. Thorax 2022, 77, 13–21. [Google Scholar] [CrossRef]
- Pham, T.; Heunks, L.; Bellani, G.; Madotto, F.; Aragao, I.; Beduneau, G.; Goligher, E.C.; Grasselli, G.; Laake, J.H.; Mancebo, J.; et al. Weaning from mechanical ventilation in intensive care units across 50 countries (WEAN SAFE): A multicentre, prospective, observational cohort study. Lancet Respir. Med. 2023, 11, 465–476. [Google Scholar] [CrossRef] [PubMed]
- Kollef, M.H.; Shapiro, S.D.; Silver, P.; St John, R.E.; Prentice, D.; Sauer, S.; Ahrens, T.S.; Shannon, W.; Baker-Clinkscale, D. A randomized, controlled trial of protocol-directed versus physician-directed weaning from mechanical ventilation. Crit. Care Med. 1997, 25, 567–574. [Google Scholar] [CrossRef] [PubMed]
- Thille, A.W.; Gacouin, A.; Coudroy, R.; Ehrmann, S.; Quenot, J.P.; Nay, M.A.; Guitton, C.; Contou, D.; Labro, G.; Reignier, J.; et al. Spontaneous-Breathing Trials with Pressure-Support Ventilation or a T-Piece. N. Engl. J. Med. 2022, 387, 1843–1854. [Google Scholar] [CrossRef] [PubMed]
- Subira, C.; Hernandez, G.; Vazquez, A.; Rodriguez-Garcia, R.; Gonzalez-Castro, A.; Garcia, C.; Rubio, O.; Ventura, L.; Lopez, A.; de la Torre, M.C.; et al. Effect of Pressure Support vs T-Piece Ventilation Strategies During Spontaneous Breathing Trials on Successful Extubation Among Patients Receiving Mechanical Ventilation: A Randomized Clinical Trial. JAMA 2019, 321, 2175–2182. [Google Scholar] [CrossRef] [PubMed]
- Vitacca, M.; Vianello, A.; Colombo, D.; Clini, E.; Porta, R.; Bianchi, L.; Arcaro, G.; Vitale, G.; Guffanti, E.; Lo Coco, A.; et al. Comparison of two methods for weaning patients with chronic obstructive pulmonary disease requiring mechanical ventilation for more than 15 days. Am. J. Respir. Crit. Care Med. 2001, 164, 225–230. [Google Scholar] [CrossRef] [PubMed]
- Schmidt, G.A.; Girard, T.D.; Kress, J.P.; Morris, P.E.; Ouellette, D.R.; Alhazzani, W.; Burns, S.M.; Epstein, S.K.; Esteban, A.; Fan, E.; et al. Liberation From Mechanical Ventilation in Critically Ill Adults: Executive Summary of an Official American College of Chest Physicians/American Thoracic Society Clinical Practice Guideline. Chest 2017, 151, 160–165. [Google Scholar] [CrossRef]
- Esteban, A.; Alia, I.; Gordo, F.; Fernandez, R.; Solsona, J.F.; Vallverdu, I.; Macias, S.; Allegue, J.M.; Blanco, J.; Carriedo, D.; et al. Extubation outcome after spontaneous breathing trials with T-tube or pressure support ventilation. The Spanish Lung Failure Collaborative Group. Am. J. Respir. Crit. Care Med. 1997, 156, 459–465. [Google Scholar] [CrossRef] [PubMed]
- Esteban, A.; Alia, I.; Tobin, M.J.; Gil, A.; Gordo, F.; Vallverdu, I.; Blanch, L.; Bonet, A.; Vazquez, A.; de Pablo, R.; et al. Effect of spontaneous breathing trial duration on outcome of attempts to discontinue mechanical ventilation. Spanish Lung Failure Collaborative Group. Am. J. Respir. Crit. Care Med. 1999, 159, 512–518. [Google Scholar] [CrossRef] [PubMed]
- Jubran, A.; Grant, B.J.; Duffner, L.A.; Collins, E.G.; Lanuza, D.M.; Hoffman, L.A.; Tobin, M.J. Effect of pressure support vs unassisted breathing through a tracheostomy collar on weaning duration in patients requiring prolonged mechanical ventilation: A randomized trial. JAMA 2013, 309, 671–677. [Google Scholar] [CrossRef]
- Wu, C.H.; Lin, F.C.; Jerng, J.S.; Shin, M.H.; Wang, Y.C.; Lee, C.J.; Lin, L.M.; Lin, N.H.; Kuo, Y.W.; Ku, S.C.; et al. Automatic tube compensation for liberation from prolonged mechanical ventilation in tracheostomized patients: A retrospective analysis. J. Formos. Med. Assoc. 2023, 122, 1132–1140. [Google Scholar] [CrossRef]
- Chao, D.C.; Scheinhorn, D.J. Determining the best threshold of rapid shallow breathing index in a therapist-implemented patient-specific weaning protocol. Respir. Care 2007, 52, 159–165. [Google Scholar] [PubMed]
- Yang, T.M.; Chen, L.; Lin, C.M.; Lin, H.L.; Fang, T.P.; Ge, H.; Cai, H.; Hong, Y.; Zhang, Z. Identifying Novel Clusters of Patients With Prolonged Mechanical Ventilation Using Trajectories of Rapid Shallow Breathing Index. Front. Med. 2022, 9, 880896. [Google Scholar] [CrossRef]
- Blackwood, B.; Alderdice, F.; Burns, K.; Cardwell, C.; Lavery, G.; O’Halloran, P. Use of weaning protocols for reducing duration of mechanical ventilation in critically ill adult patients: Cochrane systematic review and meta-analysis. BMJ 2011, 342, c7237. [Google Scholar] [CrossRef]
- Kirakli, C.; Ediboglu, O.; Naz, I.; Cimen, P.; Tatar, D. Effectiveness and safety of a protocolized mechanical ventilation and weaning strategy of COPD patients by respiratory therapists. J. Thorac. Dis. 2014, 6, 1180–1186. [Google Scholar] [CrossRef]
- Scheinhorn, D.J.; Chao, D.C.; Stearn-Hassenpflug, M.; Wallace, W.A. Outcomes in post-ICU mechanical ventilation: A therapist-implemented weaning protocol. Chest 2001, 119, 236–242. [Google Scholar] [CrossRef]
- Surani, S.; Sharma, M.; Middagh, K.; Bernal, H.; Varon, J.; Ratnani, I.; Anjum, H.; Khan, A. Weaning from Mechanical Ventilator in a Long-term Acute Care Hospital: A Retrospective Analysis. Open Respir. Med. J. 2020, 14, 62–66. [Google Scholar] [CrossRef]
- Kaufman, M.R.; Bauer, T.; Onders, R.P.; Brown, D.P.; Chang, E.I.; Rossi, K.; Elkwood, A.I.; Paulin, E.; Jarrahy, R. Treatment for bilateral diaphragmatic dysfunction using phrenic nerve reconstruction and diaphragm pacemakers. Interact. Cardiovasc. Thorac. Surg. 2021, 32, 753–760. [Google Scholar] [CrossRef]
- Panelli, A.; Verfuss, M.A.; Dres, M.; Brochard, L.; Schaller, S.J. Phrenic nerve stimulation to prevent diaphragmatic dysfunction and ventilator-induced lung injury. Intensive Care Med. Exp. 2023, 11, 94. [Google Scholar] [CrossRef] [PubMed]
- Evans, D.; Shure, D.; Clark, L.; Criner, G.J.; Dres, M.; de Abreu, M.G.; Laghi, F.; McDonagh, D.; Petrof, B.; Nelson, T.; et al. Temporary transvenous diaphragm pacing vs. standard of care for weaning from mechanical ventilation: Study protocol for a randomized trial. Trials 2019, 20, 60. [Google Scholar] [CrossRef]
- Nava, S.; Ambrosino, N.; Clini, E.; Prato, M.; Orlando, G.; Vitacca, M.; Brigada, P.; Fracchia, C.; Rubini, F. Noninvasive mechanical ventilation in the weaning of patients with respiratory failure due to chronic obstructive pulmonary disease. A randomized, controlled trial. Ann. Intern. Med. 1998, 128, 721–728. [Google Scholar] [CrossRef]
- Keenan, S.P.; Powers, C.; McCormack, D.G.; Block, G. Noninvasive positive-pressure ventilation for postextubation respiratory distress: A randomized controlled trial. JAMA 2002, 287, 3238–3244. [Google Scholar] [CrossRef] [PubMed]
- Sancho, J.; Servera, E.; Jara-Palomares, L.; Barrot, E.; Sanchez-Oro-Gomez, R.; Gomez de Terreros, F.J.; Martin-Vicente, M.J.; Utrabo, I.; Nunez, M.B.; Binimelis, A.; et al. Noninvasive ventilation during the weaning process in chronically critically ill patients. ERJ Open Res. 2016, 2, 00061–2016. [Google Scholar] [CrossRef] [PubMed]
- Ceriana, P.; Carlucci, A.; Navalesi, P.; Rampulla, C.; Delmastro, M.; Piaggi, G.; De Mattia, E.; Nava, S. Weaning from tracheotomy in long-term mechanically ventilated patients: Feasibility of a decisional flowchart and clinical outcome. Intensive Care Med. 2003, 29, 845–848. [Google Scholar] [CrossRef] [PubMed]
- Schorr, F.; Genta, P.R.; Gregorio, M.G.; Danzi-Soares, N.J.; Lorenzi-Filho, G. Continuous positive airway pressure delivered by oronasal mask may not be effective for obstructive sleep apnoea. Eur. Respir. J. 2012, 40, 503–505. [Google Scholar] [CrossRef] [PubMed]
- Lebret, M.; Leotard, A.; Pepin, J.L.; Windisch, W.; Ekkernkamp, E.; Pallero, M.; Sanchez-Quiroga, M.A.; Hart, N.; Kelly, J.L.; Patout, M.; et al. Nasal versus oronasal masks for home non-invasive ventilation in patients with chronic hypercapnia: A systematic review and individual participant data meta-analysis. Thorax 2021, 76, 1108–1116. [Google Scholar] [CrossRef] [PubMed]
- Masa, J.F.; Benitez, I.; Sanchez-Quiroga, M.A.; Gomez de Terreros, F.J.; Corral, J.; Romero, A.; Caballero-Eraso, C.; Alonso-Alvarez, M.L.; Ordax-Carbajo, E.; Gomez-Garcia, T.; et al. Long-term Noninvasive Ventilation in Obesity Hypoventilation Syndrome Without Severe OSA: The Pickwick Randomized Controlled Trial. Chest 2020, 158, 1176–1186. [Google Scholar] [CrossRef] [PubMed]
- Leotard, A.; Lebret, M.; Daabek, N.; Prigent, H.; Destors, M.; Saint-Raymond, C.; Sagniez, A.; Leroux, K.; Tamisier, R.; Lofaso, F.; et al. Impact of Interface Type on Noninvasive Ventilation Efficacy in Patients With Neuromuscular Disease: A Randomized Cross-Over Trial. Arch. Bronconeumol. 2021, 57, 273–280. [Google Scholar] [CrossRef] [PubMed]
- Dreher, M.; Storre, J.H.; Schmoor, C.; Windisch, W. High-intensity versus low-intensity non-invasive ventilation in patients with stable hypercapnic COPD: A randomised crossover trial. Thorax 2010, 65, 303–308. [Google Scholar] [CrossRef] [PubMed]
- Pierucci, P.; Portacci, A.; Carpagnano, G.E.; Banfi, P.; Crimi, C.; Misseri, G.; Gregoretti, C. The right interface for the right patient in noninvasive ventilation: A systematic review. Expert. Rev. Respir. Med. 2022, 16, 931–944. [Google Scholar] [CrossRef]
- Di Mussi, R.; Spadaro, S.; Stripoli, T.; Volta, C.A.; Trerotoli, P.; Pierucci, P.; Staffieri, F.; Bruno, F.; Camporota, L.; Grasso, S. High-flow nasal cannula oxygen therapy decreases postextubation neuroventilatory drive and work of breathing in patients with chronic obstructive pulmonary disease. Crit. Care 2018, 22, 180. [Google Scholar] [CrossRef]
- Tan, D.; Walline, J.H.; Ling, B.; Xu, Y.; Sun, J.; Wang, B.; Shan, X.; Wang, Y.; Cao, P.; Zhu, Q.; et al. High-flow nasal cannula oxygen therapy versus non-invasive ventilation for chronic obstructive pulmonary disease patients after extubation: A multicenter, randomized controlled trial. Crit. Care 2020, 24, 489. [Google Scholar] [CrossRef] [PubMed]
- Spoletini, G.; Alotaibi, M.; Blasi, F.; Hill, N.S. Heated Humidified High-Flow Nasal Oxygen in Adults: Mechanisms of Action and Clinical Implications. Chest 2015, 148, 253–261. [Google Scholar] [CrossRef] [PubMed]
- Pisani, L.; Fasano, L.; Corcione, N.; Comellini, V.; Musti, M.A.; Brandao, M.; Bottone, D.; Calderini, E.; Navalesi, P.; Nava, S. Change in pulmonary mechanics and the effect on breathing pattern of high flow oxygen therapy in stable hypercapnic COPD. Thorax 2017, 72, 373–375. [Google Scholar] [CrossRef] [PubMed]
- Nagata, K.; Horie, T.; Chohnabayashi, N.; Jinta, T.; Tsugitomi, R.; Shiraki, A.; Tokioka, F.; Kadowaki, T.; Watanabe, A.; Fukui, M.; et al. Home High-Flow Nasal Cannula Oxygen Therapy for Stable Hypercapnic COPD: A Randomized Clinical Trial. Am. J. Respir. Crit. Care Med. 2022, 206, 1326–1335. [Google Scholar] [CrossRef] [PubMed]
- DeVita, M.A.; Spierer-Rundback, L. Swallowing disorders in patients with prolonged orotracheal intubation or tracheostomy tubes. Crit. Care Med. 1990, 18, 1328–1330. [Google Scholar] [CrossRef] [PubMed]
- Prigent, H.; Lejaille, M.; Terzi, N.; Annane, D.; Figere, M.; Orlikowski, D.; Lofaso, F. Effect of a tracheostomy speaking valve on breathing-swallowing interaction. Intensive Care Med. 2012, 38, 85–90. [Google Scholar] [CrossRef] [PubMed]
- Passy, V.; Baydur, A.; Prentice, W.; Darnell-Neal, R. Passy-Muir tracheostomy speaking valve on ventilator-dependent patients. Laryngoscope 1993, 103, 653–658. [Google Scholar] [CrossRef] [PubMed]
- Martin, K.A.; Cole, T.D.K.; Percha, C.M.; Asanuma, N.; Mattare, K.; Hager, D.N.; Brenner, M.J.; Pandian, V. Standard versus Accelerated Speaking Valve Placement after Percutaneous Tracheostomy: A Randomized Controlled Feasibility Study. Ann. Am. Thorac. Soc. 2021, 18, 1693–1701. [Google Scholar] [CrossRef] [PubMed]
- Sutt, A.L.; Anstey, C.M.; Caruana, L.R.; Cornwell, P.L.; Fraser, J.F. Ventilation distribution and lung recruitment with speaking valve use in tracheostomised patient weaning from mechanical ventilation in intensive care. J. Crit. Care 2017, 40, 164–170. [Google Scholar] [CrossRef]
- Freeman-Sanderson, A.L.; Togher, L.; Elkins, M.R.; Phipps, P.R. Return of Voice for Ventilated Tracheostomy Patients in ICU: A Randomized Controlled Trial of Early-Targeted Intervention. Crit. Care Med. 2016, 44, 1075–1081. [Google Scholar] [CrossRef]
- de Mestral, C.; Iqbal, S.; Fong, N.; LeBlanc, J.; Fata, P.; Razek, T.; Khwaja, K. Impact of a specialized multidisciplinary tracheostomy team on tracheostomy care in critically ill patients. Can. J. Surg. 2011, 54, 167–172. [Google Scholar] [CrossRef] [PubMed]
- Ishizaki, M.; Toyama, M.; Imura, H.; Takahashi, Y.; Nakayama, T. Tracheostomy decannulation rates in Japan: A retrospective cohort study using a claims database. Sci. Rep. 2022, 12, 19801. [Google Scholar] [CrossRef] [PubMed]
- Tobin, A.E.; Santamaria, J.D. An intensivist-led tracheostomy review team is associated with shorter decannulation time and length of stay: A prospective cohort study. Crit. Care 2008, 12, R48. [Google Scholar] [CrossRef]
- Christopher, K.L. Tracheostomy decannulation. Respir. Care 2005, 50, 538–541. [Google Scholar]
- Choate, K.; Barbetti, J.; Currey, J. Tracheostomy decannulation failure rate following critical illness: A prospective descriptive study. Aust. Crit. Care 2009, 22, 8–15. [Google Scholar] [CrossRef]
- O’Connor, H.H.; White, A.C. Tracheostomy decannulation. Respir. Care 2010, 55, 1076–1081. [Google Scholar]
- Diaz-Abad, M.; Verceles, A.C.; Brown, J.E.; Scharf, S.M. Sleep-disordered breathing may be under-recognized in patients who wean from prolonged mechanical ventilation. Respir. Care 2012, 57, 229–237. [Google Scholar] [CrossRef] [PubMed]
- Stelfox, H.T.; Crimi, C.; Berra, L.; Noto, A.; Schmidt, U.; Bigatello, L.M.; Hess, D. Determinants of tracheostomy decannulation: An international survey. Crit. Care 2008, 12, R26. [Google Scholar] [CrossRef] [PubMed]
- Sutt, A.L.; Caruana, L.R.; Dunster, K.R.; Cornwell, P.L.; Anstey, C.M.; Fraser, J.F. Speaking valves in tracheostomised ICU patients weaning off mechanical ventilation--do they facilitate lung recruitment? Crit. Care 2016, 20, 91. [Google Scholar] [CrossRef]
- Hernandez Martinez, G.; Rodriguez, M.L.; Vaquero, M.C.; Ortiz, R.; Masclans, J.R.; Roca, O.; Colinas, L.; de Pablo, R.; Espinosa, M.D.; Garcia-de-Acilu, M.; et al. High-Flow Oxygen with Capping or Suctioning for Tracheostomy Decannulation. N. Engl. J. Med. 2020, 383, 1009–1017. [Google Scholar] [CrossRef]
- Winck, J.; Camacho, R.; Ambrosino, N. Multidisciplinary rehabilitation in ventilator-dependent patients: Call for action in specialized inpatient facilities. Rev. Port. Pneumol. 2015, 21, 334–340. [Google Scholar] [CrossRef] [PubMed]
- Dolinay, T.; Jun, D.; Chen, L.; Gornbein, J. Mechanical Ventilator Liberation of Patients With COVID-19 in Long-term Acute Care Hospital. Chest 2022, 161, 1517–1525. [Google Scholar] [CrossRef] [PubMed]
- Saad, M.; Laghi, F.A., Jr.; Brofman, J.; Undevia, N.S.; Shaikh, H. Long-Term Acute Care Hospital Outcomes of Mechanically Ventilated Patients with Coronavirus Disease 2019. Crit. Care Med. 2022, 50, 256–263. [Google Scholar] [CrossRef] [PubMed]
- Pilcher, D.V.; Bailey, M.J.; Treacher, D.F.; Hamid, S.; Williams, A.J.; Davidson, A.C. Outcomes, cost and long term survival of patients referred to a regional weaning centre. Thorax 2005, 60, 187–192. [Google Scholar] [CrossRef]
- Kahn, J.M.; Davis, B.S.; Le, T.Q.; Yabes, J.G.; Chang, C.H.; Angus, D.C. Variation in mortality rates after admission to long-term acute care hospitals for ventilator weaning. J. Crit. Care 2018, 46, 6–12. [Google Scholar] [CrossRef] [PubMed]
- Herer, B. Outcomes of Prolonged Mechanical Ventilation Before and After Implementation of a Respiratory ICU. Respir. Care 2020, 65, 1011–1018. [Google Scholar] [CrossRef]
- Lu, H.M.; Chen, L.; Wang, J.D.; Hung, M.C.; Lin, M.S.; Yan, Y.H.; Chen, C.R.; Fan, P.S.; Huang, L.C.; Kuo, K.N. Outcomes of prolonged mechanic ventilation: A discrimination model based on longitudinal health insurance and death certificate data. BMC Health Serv. Res. 2012, 12, 100. [Google Scholar] [CrossRef] [PubMed]
- Toussaint, M.; Wijkstra, P.J.; McKim, D.; Benditt, J.; Winck, J.C.; Nasilowski, J.; Borel, J.C. Building a home ventilation programme: Population, equipment, delivery and cost. Thorax 2022, 77, 1140–1148. [Google Scholar] [CrossRef]
- Jacobs, J.M.; Marcus, E.L.; Stessman, J. Prolonged Mechanical Ventilation: A Comparison of Patients Treated at Home Compared With Hospital Long-Term Care. J. Am. Med. Dir. Assoc. 2021, 22, 418–424. [Google Scholar] [CrossRef]
- Ackrivo, J.; Elman, L.; Hansen-Flaschen, J. Telemonitoring for Home-assisted Ventilation: A Narrative Review. Ann. Am. Thorac. Soc. 2021, 18, 1761–1772. [Google Scholar] [CrossRef]
- Boussaid, G.; Lofaso, F.; Santos, D.B.; Vaugier, I.; Pottier, S.; Prigent, H.; Bahrami, S.; Orlikowski, D. Impact of invasive ventilation on survival when non-invasive ventilation is ineffective in patients with Duchenne muscular dystrophy: A prospective cohort. Respir. Med. 2016, 115, 26–32. [Google Scholar] [CrossRef] [PubMed]
- Vianello, A.; Arcaro, G.; Palmieri, A.; Ermani, M.; Braccioni, F.; Gallan, F.; Soraru, G.; Pegoraro, E. Survival and quality of life after tracheostomy for acute respiratory failure in patients with amyotrophic lateral sclerosis. J. Crit. Care 2011, 26, 329.e7–329.e14. [Google Scholar] [CrossRef] [PubMed]
- Radunovic, A.; Annane, D.; Rafiq, M.K.; Brassington, R.; Mustfa, N. Mechanical ventilation for amyotrophic lateral sclerosis/motor neuron disease. Cochrane Database Syst. Rev. 2017, 10, CD004427. [Google Scholar] [CrossRef]
- Mifsud Bonnici, D.; Sanctuary, T.; Warren, A.; Murphy, P.B.; Steier, J.; Marino, P.; Pattani, H.; Creagh-Brown, B.C.; Hart, N. Prospective observational cohort study of patients with weaning failure admitted to a specialist weaning, rehabilitation and home mechanical ventilation centre. BMJ Open 2016, 6, e010025. [Google Scholar] [CrossRef] [PubMed]
- Bornitz, F.; Ewert, R.; Knaak, C.; Magnet, F.S.; Windisch, W.; Herth, F. Weaning from Invasive Ventilation in Specialist Centers Following Primary Weaning Failure. Dtsch. Arztebl. Int. 2020, 117, 205–210. [Google Scholar] [CrossRef] [PubMed]
- Ghiani, A.; Tsitouras, K.; Paderewska, J.; Milger, K.; Walcher, S.; Weiffenbach, M.; Neurohr, C.; Kneidinger, N. Incidence, causes, and predictors of unsuccessful decannulation following prolonged weaning. Ther. Adv. Chronic Dis. 2022, 13, 20406223221109655. [Google Scholar] [CrossRef] [PubMed]
- Lanken, P.N.; Terry, P.B.; Delisser, H.M.; Fahy, B.F.; Hansen-Flaschen, J.; Heffner, J.E.; Levy, M.; Mularski, R.A.; Osborne, M.L.; Prendergast, T.J.; et al. An official American Thoracic Society clinical policy statement: Palliative care for patients with respiratory diseases and critical illnesses. Am. J. Respir. Crit. Care Med. 2008, 177, 912–927. [Google Scholar] [CrossRef]
- Nava, S.; Sturani, C.; Hartl, S.; Magni, G.; Ciontu, M.; Corrado, A.; Simonds, A.; on behalf of the European Respiratory Society Task Force on Ethics and Decision-Making in End Stage Lung Disease. End-of-life decision-making in respiratory intermediate care units: A European survey. Eur. Respir. J. 2007, 30, 156–164. [Google Scholar] [CrossRef] [PubMed]
- Sumarsono, N.; Sudore, R.L.; Smith, A.K.; Pantilat, S.Z.; Anderson, W.G.; Makam, A.N. Availability of Palliative Care in Long-Term Acute Care Hospitals. J. Am. Med. Dir. Assoc. 2021, 22, 2207–2211. [Google Scholar] [CrossRef]
- Ferrand, E.; Robert, R.; Ingrand, P.; Lemaire, F.; French LATAREA Group. Withholding and withdrawal of life support in intensive-care units in France: A prospective survey. Lancet 2001, 357, 9–14. [Google Scholar] [CrossRef]
- Sprung, C.L.; Cohen, S.L.; Sjokvist, P.; Baras, M.; Bulow, H.H.; Hovilehto, S.; Ledoux, D.; Lippert, A.; Maia, P.; Phelan, D.; et al. End-of-life practices in European intensive care units: The Ethicus Study. JAMA 2003, 290, 790–797. [Google Scholar] [CrossRef] [PubMed]
- Chatterjee, K.; Harrington, S.; Sexton, K.; Goyal, A.; Robertson, R.D.; Corwin, H.L. Impact of Palliative Care Utilization for Surgical Patients Receiving Prolonged Mechanical Ventilation: National Trends (2009–2013). Jt. Comm. J. Qual. Patient Saf. 2020, 46, 493–500. [Google Scholar] [CrossRef] [PubMed]
Disclaimer/Publisher’s Note: The statements, opinions and data contained in all publications are solely those of the individual author(s) and contributor(s) and not of MDPI and/or the editor(s). MDPI and/or the editor(s) disclaim responsibility for any injury to people or property resulting from any ideas, methods, instructions or products referred to in the content. |
© 2024 by the authors. Licensee MDPI, Basel, Switzerland. This article is an open access article distributed under the terms and conditions of the Creative Commons Attribution (CC BY) license (https://creativecommons.org/licenses/by/4.0/).
