Abstract
Despite the availability of evidence-based guidelines, antibiotics for cellulitis remain inappropriately prescribed. This evidence–practice gap is more evident in low-resource settings, such as rural hospitals. This implementation study developed and introduced a cellulitis management plan to improve antibiotic prescribing for cellulitis in three health services in regional Australia. Appropriateness of antibiotic prescribing for cellulitis at Day 1 was the primary outcome measure. Adults with ICD-10-AM codes for lower-limb cellulitis admitted as inpatients of the three health services between May and November 2019 (baseline, n = 165) and March and October 2020 (post-implementation, n = 127) were included in the assessment. The uptake of the cellulitis management plan was 29.1% (37/127). The appropriateness of antibiotic prescribing for cellulitis at Day 1 was similar at baseline (78.7%, 144/183) and in the intention-to-treat post-implementation group (81.8%, 126/154) [95% CI −5.6% to 11.3%, p = 0.50]. Commencement of the cellulitis management plan resulted in a non-statistically significant increase in antibiotic appropriateness at Day 1 compared to when a cellulitis management plan was not commenced (88.1% vs. 79.5%; 95% CI −5.6% to 19.8%; p = 0.20) Evaluation of more real-world strategies to address evidence–practice gaps, such as the appropriateness of antibiotic prescribing for cellulitis, is required.
1. Introduction
Cellulitis is a common condition that consumes health service resources. A retrospective cohort analysis of US hospital admissions in 2014 reported that 9.8% of over 447,000 cellulitis admissions were associated with non-elective readmission within 30 days at an estimated cost of USD 500 million [1]. In Australia, in 2017–2018, there were 68,664 hospital separations for cellulitis, equating to 258 hospitalisations per 100,000 people [2]. Of even greater concern, cellulitis contributed 9% of all potentially preventable hospitalisations in Australia, and this rate varied depending on geographical location [2].
Inappropriate antibiotic choices for cellulitis are a commonly reported outcome internationally. A recent study of antibiotic prescribing for patients admitted with cellulitis to an Irish district general hospital concluded that there was a significant discrepancy between current clinical practice and international guidelines for the management of cellulitis [3]. A study in 34 Veterans Affairs Medical Centers in the USA that evaluated antibiotic prescribing for skin and soft tissue infections (cellulitis and abscess) reported that only 14% of patients received guideline-concordant empiric therapy and an appropriate duration of therapy [4]. In Australia, the National Antimicrobial Prescribing Survey (NAPS, a point prevalence survey of Australian hospitals) indicated that cellulitis/erysipelas was the fifth most common indication for prescribing an antibiotic in public and private hospitals, with an appropriateness of antibiotic choice at 75.3% [5]. Additionally, an analysis of NAPS data between 2014 and 2016 indicated that antibiotics for cellulitis were more often prescribed inappropriately in Australian regional and remote hospitals compared to Australian major-city hospitals (25.7% vs. 19.0%, p ≤ 0.001) [6]. This is despite the availability of Australian evidence-based guidelines on antibiotic prescribing for cellulitis [7].
These data highlight the need to improve the implementation of evidence-based recommendations for cellulitis care and to ensure that the strategies adopted are suitable for the regional healthcare setting. This study describes the co-production, implementation, and evaluation of a novel cellulitis bundle and management plan intended to influence antibiotic prescribing practices in three regional health services in Victoria, Australia.
2. Results
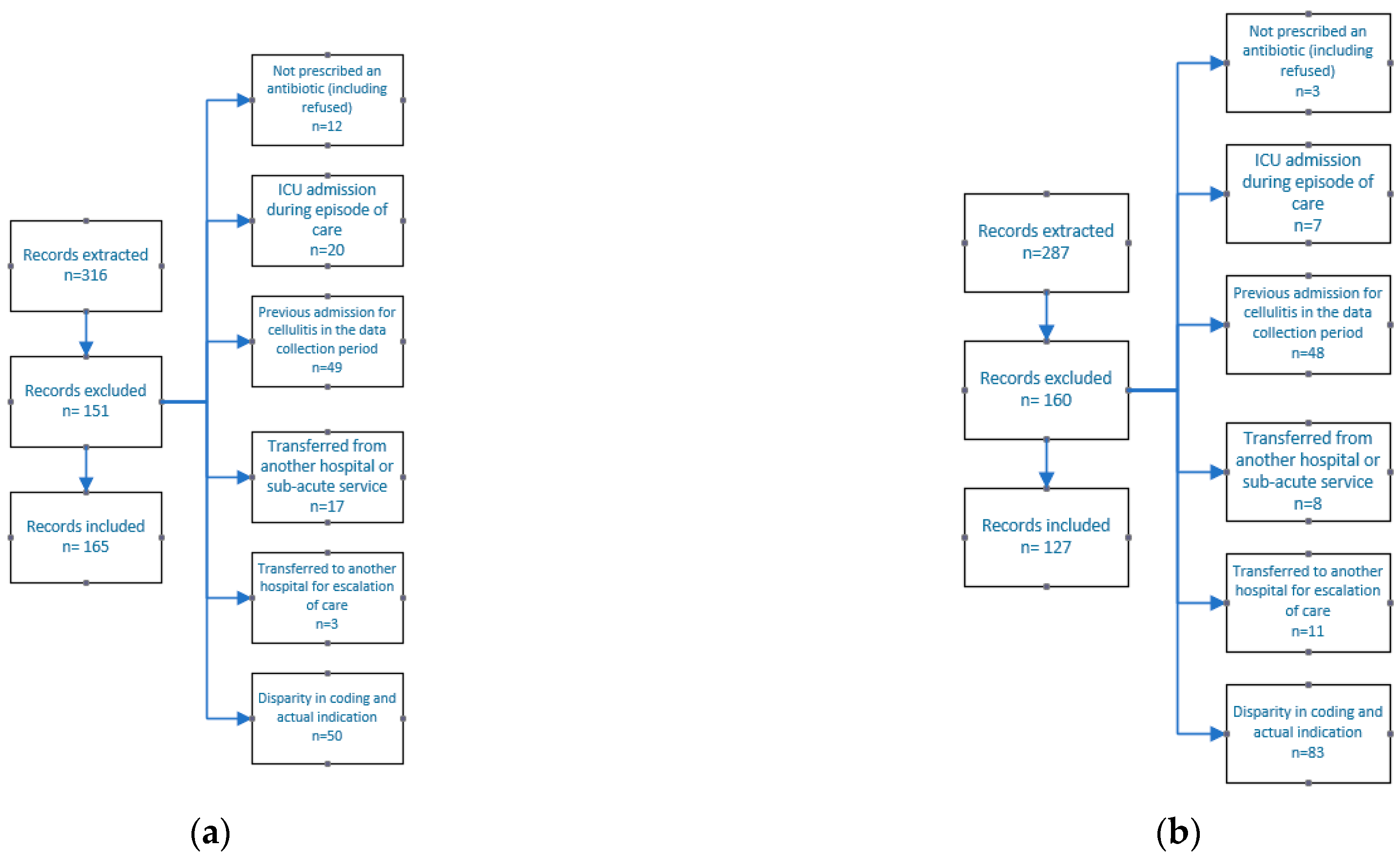
There were 165 patients included in the baseline and 127 in the post-implementation audit of antibiotic appropriateness. Reasons for exclusion are shown in Figure 1.
Figure 1.
Reasons for exclusion from the sample: (a) baseline (n = 165) and (b) post-implementation sample (n = 127).
The two groups were similar in their demographics and clinical parameters at presentation (Table 1). While temperature, heart rate, and respiratory rate were statistically higher in the post-implementation group, these were not considered clinically significant differences.
Table 1.
Demographics, presenting clinical parameters, and comorbidities of patients included in the baseline and post-implementation samples.
The number of eligible patients who had a cellulitis management plan initiated, as evidenced by a scanned copy of the cellulitis management plan in the patients’ medical records, was 29.1% (37/127). Antibiotic appropriateness at day 1, day 3, and discharge was similar in the baseline and post-implementation groups (Table 2). Commencement of the cellulitis management plan resulted in a non-statistically significant increase in antibiotic appropriateness at day 1, day 3, and discharge compared to when a cellulitis management plan was not commenced. The reasons for why the prescriptions were deemed inappropriate are outlined in Table S1.
Table 2.
Prescriptions assessed as appropriate using the NAPS definitions at day 1, day 3, and discharge at baseline and post-implementation of the cellulitis management plan.
Flucloxacillin and cefazolin were the two most prescribed antibiotics on Day 1 at baseline and post-implementation. There were fewer orders for piperacillin/tazobactam in the post-implementation group and more orders of benzylpenicillin (Table 3).
Table 3.
Most common antibiotics prescribed on day 1 of inpatient antibiotic therapy.
There were no statistically significant differences between baseline and post-implementation for the secondary outcome measures (presentation to the Emergency Department, readmission within 30 days of discharge with cellulitis, acute length of stay, duration of total, inpatient, or IV antibiotic therapy), nor between those that had the cellulitis management plan commenced and those that did not (Table 4). The median time to first antibiotic dose significantly decreased in the post-implementation period, but a statistically significant difference was not observed between those that had the cellulitis management plan commenced and those that did not (Table 4).
Table 4.
Secondary outcome measures.
The limb elevation plan was the most completed section of the cellulitis management plan (24, 64.9%), followed by the antibiotic choice (18, 48.6%) and location of care (14, 37.8%). Obesity (10) and the presence of a wound (9) were the most common predisposing factors identified in the cellulitis management plan. There were 15 patients who had no predisposing factors marked.
Interviews were completed with two Emergency Department physicians, a pharmacist, a wound-care consultant, and a nurse providing parenteral therapies in the home. Pertinent quotes are listed Table 5. There were positive views on the usefulness of the cellulitis management plan. Respondents described it as a working tool that provided clear prescribing advice, addressed risks, and communicated expectations. One respondent suggested that it did not add value to their practice because they were experienced in managing cellulitis. There were encouraging comments about the impact of the cellulitis management plan on practice. Respondents indicated that they learnt about changes in prescribing guidance (such as the use of benzylpenicillin first line for cellulitis likely caused by Streptococcus) [7] by using the cellulitis management plan. Even in the absence of a cellulitis management plan being commenced for a patient, an influence on practice was described.
Table 5.
Quotes from the key informant interviews grouped into themes.
The challenges in creating a resource that was comprehensive and multidisciplinary were evident in the comments around the bulkiness of the cellulitis management plan. Doctors identified more readily with the earlier sections of the cellulitis management plan that supported diagnosis and antibiotic choice. There were mixed views on who should be responsible for completing the cellulitis management plan. Responsibility was described as often defaulting to nurses in similar initiatives. However, the diagnostic and antibiotic choice components of the cellulitis management plan were thought to align with the scope of practice for a doctor. Pharmacists were identified as another profession with potential scope, but not capacity, to initiate the cellulitis management plan. Other initiatives were described where reduced completion rates of paper forms occurred over time, but practice change was sustained.
3. Discussion
This study observed that a cellulitis management plan did not improve the appropriateness of antibiotic prescribing for cellulitis at day 1, day 3, or discharge when implemented in three regional health services in Australia.
The implementation of a cellulitis pathway to improve antibiotic stewardship has been recommended as a practice improvement strategy [8]. There are published examples of the use of a clinical pathway or guideline to positively influence antibiotic prescribing in cellulitis [9,10,11,12]. However, there are notable differences in the approaches described in these earlier studies and the current study that may explain the differences in findings. For example, the current study developed and implemented a cellulitis management plan in collaboration with three independent regional health services, while the other studies were all single-centre studies in large hospitals. When considering antibiotic appropriateness, there were certainly different starting points. For example, the baseline antibiotic appropriateness was higher in the current study (78.7%), with an ambitious goal to increase this to 90% appropriateness. Achieving 90% appropriateness may have, in fact, been a stretch goal, given that few of the common conditions in the NAPS audit reach this. In other studies, the baseline appropriateness or guideline compliance were around 40%, with the intervention increasing this to between 48% and 70% [9,10]. This is well below the achievement of 88.1% in the group commenced on the cellulitis management plan in this study. The cellulitis management plan in the current study was also designed to inform more than just antibiotic prescribing (e.g., treatment of pre-disposing factors), whereas several of the other studies focussed solely on antibiotic choice [9,10].
The real-world uptake of the cellulitis management plan (29.1%) fell below expectations, despite positive feedback on its usefulness. A New Zealand study reported that documented evidence of the use of their cellulitis pathway (part or full) was present in just 13% of patients [10]. This highlights how the uptake of new behaviours in the real world is challenging. The AACTT (Action, Actor, Context, Target, Time) framework was utilised to reflect on potential reasons for sub-optimal uptake for the cellulitis management plan [13]. One identified deficiency was the lack of ownership for completing the cellulitis management plan (Actor). There were differing opinions on who should have the responsibility of documenting each action in the cellulitis management plan. This lack of ownership may have been an unintended consequence of the cellulitis management plan being multidisciplinary. Greater consideration of such behavioural frameworks from the conception of the study may have improved the outcome [14].
There are some limitations to the findings of this study. The COVID-19 pandemic decreased hospital activity, and when combined with the low uptake of the cellulitis management plan, the study was underpowered. The small number of cellulitis admissions at the two smaller health services meant that analysis of the data per health service was not feasible. As this was an observational study, the clinical diagnosis and severity of cellulitis could not be verified retrospectively, and clinical cure of cellulitis was not assessed. Confounding factors included different medical staff in the baseline and post-implementation periods. There is no doubt that this study was implemented in extremely difficult circumstances given the COVID-19 pandemic. Local data suggest a reduction in the utilisation of other established clinical resources, such as sepsis pathways, likely due to a preoccupation with COVID-19 requirements. A different outcome may have been achieved in a different set of circumstances.
Antibiotic prescribing behaviours are known to be complex [15]. Despite implementing a recommended practice-change strategy [8,16], there was no significant change in the appropriateness of antibiotic prescribing for cellulitis. However, this study contributes to the body of knowledge and helps to build a picture of what works in the real world. Further research is required to establish the organisational factors that predict the success of such interventions.
4. Materials and Methods
4.1. Study Design
This was a hybrid implementation study intended to test the intervention while also gathering information on its feasibility in a real-world setting [17].
4.2. Study Setting
Three Victorian health services located in an Australian Statistical Geography Standard Remoteness Area classification [18] of inner or outer regions participated. The health service characteristics are provided in Table S2.
4.3. Intervention
Bundles of care (‘bundles’) are packages of independent evidence-based activities that should be followed for every patient every time [19]. A bundle of care for the management of cellulitis (Table S3) was developed by the research team based on a review of the existing published literature, recommendations from the Australian Therapeutic Guidelines: Antibiotics [7], and cellulitis ‘pathways’ from other organisations. A lower-limb cellulitis management plan (‘cellulitis management plan’) incorporating the bundle components was co-designed with local medical, nursing, and allied health staff to operationalise the bundle elements (Figure S1). Section 3 of the cellulitis management plan provided antibiotic options (including dose and frequency) in the form of a matrix, with consideration of a patient’s allergies, likely pathogen, and location of care. A patient information leaflet was co-designed with consumer input and attached to the cellulitis management plan.
4.4. Implementation
The cellulitis management plan was implemented in the three regional health services in February and March 2020. The launch was preceded and accompanied by face-to-face site-specific education sessions for medical, nursing, and allied health staff that explained the various sections of the cellulitis management plan and other communications (email series, posters, branded notepads) coordinated by the site research officers.
The primary person responsible for commencing the cellulitis management plan was the admitting medical officer. Completion of the daily review pages was the responsibility of the treating medical team. Completion of the nursing care section (limb elevation, skin care, and patient education) of the daily review pages was the responsibility of the nurse caring for the patient on each shift. Medical, nursing, and allied health staff were requested to provide the patient information leaflet to the patient and discuss the content.
In March 2020, the first wave of the COVID-19 pandemic impacted Victorian health services, and all non-critical communications to staff were ceased (including those related to this project). In early October 2020, the cellulitis management plan was relaunched with staff across the three health services through a 4-min educative video and associated prize draw. Embedding was again halted by the second wave of COVID-19 in Victoria.
4.5. Evaluation of the Cellulitis Management Plan
The RE-AIM (reach, effectiveness, adoption, implementation, maintenance) framework [20] was adopted to evaluate the cellulitis management plan, utilising both quantitative and qualitative methods. The reach, effectiveness, and implementation components of RE-AIM were most relevant to this study.
4.6. Quantitative Component (Reach, Efficacy, Implementation)
4.6.1. Participant Selection
Patients presenting to the three health services between 1 May 2019 and 30 November 2019 (baseline) and between 1 March 2020 to 31 October 2020 (post-implementation) who met the inclusion criterion were identified from the Patient Administration System (PAS). The post-implementation data collection was extended compared to the baseline period to try to achieve statistical power given the reduced hospital activity due to the COVID-19 pandemic and low uptake of the cellulitis management plan.
The inclusion criterion was adult patients (18 years or over) who were admitted to the hospital (inclusive of parenteral therapies in the home) whose episode of care was assigned the ICD-10-AM coding for cellulitis of the lower limb (L03.13 and L03.14). The medical records of all consecutive patients were screened against the exclusion criteria by site research officers. The exclusion criteria included: patients who were not prescribed an antibiotic, intensive care admission during the episode of care, previous admission for cellulitis in the data collection periods, transfer from another hospital, transfer to another hospital, and where review of medical records by the research officers indicated that the condition was not cellulitis.
4.6.2. Primary and Secondary Outcomes (Efficacy, Reach)
The primary outcome of this study was the percentage of antibiotic prescriptions assessed as appropriate on day 1 of antibiotic therapy before and after the introduction of the cellulitis management plan. This was chosen as the primary outcome because day 1 is reflective of the initial antibiotic choice and a time point that would capture all patients regardless of their length of stay. Secondary outcome measures determined a priori included:
- -
- appropriateness of antibiotic therapy at day 3;
- -
- appropriateness of antibiotic therapy upon discharge;
- -
- time to first antibiotic dose (TFAD);
- -
- duration of antibiotic therapy (total, inpatient, and parenteral therapy);
- -
- length of stay;
- -
- 30-day representation to the same hospital’s Emergency Department with cellulitis;
- -
- 30-day readmission to the same hospital with cellulitis;
- -
- the number of patients who were commenced on a cellulitis management plan;
- -
- the fidelity of the cellulitis management plan completion.
4.6.3. Data Collection
Relevant patient demographics (age, gender, indigenous status) and representation or readmission information were collected from the PAS. A medical record review confirmed the primary reason for admission or representation. Comorbidities known to be associated with cellulitis [21] were manually extracted from the patients’ medical records by research officers (J.B., J.F., M.J., and K.S.). Supplementary codes for chronic conditions (ICD-10-AM codes U78.1 to U88.2) were extracted from coding data to provide a general indication of disease burden in participants. Clinical parameters (temperature, heart rate, respiratory rate, systolic blood pressure, white blood cell count, C-reactive protein, weight, and renal function) were recorded when first available in the patients’ medical records. Allergies to antibiotics were captured from the medical records.
Antibiotic prescriptions on the National Inpatient Medication Chart were identified and assessed by the research officers. The name, dose, route, frequency, date/time commenced, and date/time ceased of each antibiotic prescribed for cellulitis were recorded, and duration of therapy was calculated. Day 1 and day 3 of antibiotic therapy were defined as the first and third days that the patient received an antibiotic dose as an inpatient. Any route, dose, or frequency changes of the same antibiotic were considered a new order for the analysis. Single (statim) doses did not contribute to the duration of antibiotic therapy calculations. Copies of discharge prescriptions located in the medical records were accessed and the antibiotic name, dose, and quantity prescribed were recorded.
The appropriateness of antibiotic therapy was assessed using the definition from the NAPS [22]. An antibiotic was considered appropriate when it aligned with the recommendations in the Australian Therapeutic Guidelines or local policy, or if it was considered a reasonable alternative for the likely causative pathogen (e.g., directed therapy). For prescriptions deemed inappropriate outside of the agreed parameters, an Infectious Diseases specialist (R.C.) undertook a second (binding) assessment.
The time to first antibiotic dose (TFAD) was considered the difference between the triage time at the Emergency Department or Urgent Care Centre and the time that the first antibiotic dose was administered.
Reach (uptake) was determined by the number of eligible patients who had a cellulitis management plan initiated as evidenced by a scanned copy of the cellulitis management plan in the patients’ medical records. Fidelity was assessed by viewing the cellulitis management plan in the patients’ medical records and recording which sections were completed as intended.
4.6.4. Sample Size Estimation for the Primary Outcome and Statistical Analysis
The sample size was calculated based on a dichotomous primary outcome measure with two independent samples (before and after the cellulitis management plan introduction). The following assumptions were applied: α 0.05, β 0.20, baseline rate of inappropriate prescribing of 25% [6], and 15% improvement in the appropriateness of antibiotic prescribing after implementation. The 15% improvement was based on reaching 90% appropriateness, which was the highest appropriateness reached in the NAPS audits for the most common conditions [23]. This resulted in a sample size of 100 patients in each group.
Data from all three sites were pooled for analysis. The data are presented descriptively as mean and range for normally distributed continuous variables (median, IQR otherwise) and the number and percentage for categorical variables. Student’s t-test (two tailed), Mann–Whitney U, and χ2 tests were used (where appropriate) to compare baseline and post-implementation data, with a p-value less than 0.05 considered statistically significant. For the primary outcome, the full post-implementation sample was compared to the baseline (intention to treat analysis). An analysis of outcomes between those that did and did not commence the cellulitis management plan in the post-implementation period was also undertaken. The Stata statistical package (Version 16.1, StataCorp LLC, College Station, TX, USA) was used for the analysis.
4.7. Qualitative Component (Implementation)
The implementation of the cellulitis management plan was further evaluated through key informant interviews.
A pragmatic sample of five health professionals was selected across medical, nursing, and allied health craft groups at site C using only purposive sampling. A larger sample was intended, but health service workforce constraints due to COVID-19 precluded this. Written consent was obtained from all participants. An interview guide with semi-structured interview questions (see Table S4) was piloted with a health professional (D.B.). Interviews were conducted face to face or via teleconferencing by a study investigator (J.B.) in November 2020. Interviews were audio-recorded and transcribed. Interview transcripts were reviewed and qualitative description was undertaken by a study investigator (J.B.) to describe the respondents’ experiences [24].
Supplementary Materials
The following are available online at https://www.mdpi.com/article/10.3390/antibiotics10111288/s1: Table S1: Reasons why antibiotic prescriptions for cellulitis were assessed as inappropriate, Table S2: Characteristics of the three participating health services who implemented the cellulitis management plan, Table S3: The components of the cellulitis bundle of care that formed the cellulitis management plan, Table S4: Semi-structured interview questions, Figure S1: Adult lower-limb cellulitis management plan.
Author Contributions
Conceptualization, J.B., T.S., D.K., and K.B.; Data curation, R.C.; Formal analysis, J.B.; Funding acquisition, J.B., T.S., D.K., and K.B.; Investigation, J.B., M.J., J.F., and K.S.; Methodology, J.B., R.T., M.S., R.C., N.D.F., T.S., D.K., and K.B.; Project administration, J.B., R.T., M.S., N.D.F., T.S., D.K., and K.B.; Resources, R.C.; Supervision, T.S., D.K., and K.B.; Visualization, J.B.; Writing—original draft, J.B.; Writing—review and editing, J.B., M.J., J.F., K.S., R.T., M.S., R.C., N.D.F., T.S., D.K., and K.B. All authors have read and agreed to the published version of the manuscript.
Funding
This work was supported by a research grant from Western Alliance (WA-836281), a National Health and Medical Research Council (NHMRC) Centre for Research Excellence (CRE) Grant (APP1079625 to the National Centre for Antimicrobial Stewardship), an Australian Government Research Training Program Scholarship (to J.B.), and a PhD stipend from the National Centre for Antimicrobial Stewardship (to J.B.).
Institutional Review Board Statement
The study was conducted according to the guidelines of the Declaration of Helsinki and approved by the Ballarat Health Services and St. John of God Human Research Ethics Committee (HREC) (S.AM/50735/BHSSJOG-2020-200568; 1 May 2019 and 19 December 2019).
Informed Consent Statement
Patient consent was waived due to the retrospective and observational nature of this study.
Data Availability Statement
The data that support the findings of this study are available from the corresponding author upon reasonable request.
Acknowledgments
The contributions of Alan Wolff (Wimmera Health Care Group) and David Walters (Colac Area Health) to the oversight of the study are acknowledged. The contributions of Chris Partridge (Ballarat Health Services) and David Brownridge (Ballarat Health Services) to the study are gratefully acknowledged.
Conflicts of Interest
Authors J.B., M.J., K.S., J.F., M.S., R.T., N.D.F., R.C., T.S., and K.B. have no conflicts of interest to declare. D.K. has sat on advisory boards for Becton Dickinson Pty Ltd. (North Ryde, Australia) and MSD (Macquarie Park, Australia) and received financial support from MSD and F2G Ltd. Manchester, UK), all unrelated to the current work. The funders had no role in the design of the study; in the collection, analyses, or interpretation of data; in the writing of the manuscript, or in the decision to publish the results.
References
- Fisher, J.M.; Feng, J.Y.; Tan, S.Y.; Mostaghimi, A. Analysis of readmissions following hospitalization for cellulitis in the united states. JAMA Dermatol. 2019, 155, 720–723. [Google Scholar] [CrossRef] [PubMed]
- Australian Institute of Health and Welfare. Potentially Preventable Hospitalisations in Australia by Age Groups and Small Geographic Areas, 2017–2018; AIHW: Canberra, Australia, 2019. [Google Scholar]
- Kiely, A.; Elwahab, S.A.; McDonnell, D.; Tully, R.; Randles, M.; Hickey, M.; Ofori-Kuma, F.; Ivanovski, I.; Khan, S.; Schmidt, K.; et al. Over-admission and over-treatment of patients with cellulitis: A 5-year audit against international guidelines. Ir. J. Med. Sci. 2020, 189, 245–249. [Google Scholar] [CrossRef] [PubMed]
- Sutton, J.D.; Carico, R.; Burk, M.; Jones, M.M.; Wei, X.; Neuhauser, M.M.; Goetz, M.B.; Echevarria, K.L.; Spivak, E.S.; Cunningham, F.E. Inpatient management of uncomplicated skin and soft tissue infections in 34 veterans affairs medical centers: A medication use evaluation. Open Forum Infect. Dis. 2020, 7, ofz554. [Google Scholar] [CrossRef] [PubMed]
- Australian Commission on Safety and Quality in Health Care. Aura 2021: Fourth Australian Report on Antimicrobial Use and Resistance in Human Health; ACSQHC: Sydney, Australia, 2021. [Google Scholar]
- Bishop, J.L.; Schulz, T.R.; Kong, D.C.M.; James, R.; Buising, K.L. Similarities and differences in antimicrobial prescribing between australian major-city hospitals and regional and remote hospitals. Int. J. Antimicrob. Agents 2019, 53, 170–176. [Google Scholar] [CrossRef] [PubMed]
- Antibiotic Expert Groups. Therapeutic Guidelines: Antibiotic, 16th ed.; Therapeutic Guidelines Limited: Melbourne, Australia, 2019. [Google Scholar]
- Gunderson, C.G. Overtreatment of nonpurulent cellulitis. J. Hosp. Med. 2016, 11, 587–590. [Google Scholar] [CrossRef] [PubMed][Green Version]
- Sirijatuphat, R.; Nookeu, P.; Thamlikitkul, V. Effectiveness of implementing a locally developed antibiotic use guideline for community-acquired cellulitis at a large tertiary care university hospital in thailand. Open Forum Infect. Dis. 2020, 7, ofaa411. [Google Scholar] [CrossRef] [PubMed]
- Ritchie, S.R.; Cutfield, T.; Lee, A.; Walter, H.; Gow, R.; Gammie, T.; Punnoose, C.; Nagarkar, S.; Thomas, M.G. The impact of the auckland cellulitis pathway on length of hospital stay, mortality readmission rate, and antibiotic stewardship. Clin. Infect. Dis. 2021, 73, 859–865. [Google Scholar] [CrossRef] [PubMed]
- Yarbrough, P.M.; Kukhareva, P.V.; Spivak, E.S.; Hopkins, C.; Kawamoto, K. Evidence-based care pathway for cellulitis improves process, clinical, and cost outcomes. J. Hosp. Med. 2015, 10, 780–786. [Google Scholar] [CrossRef]
- Jenkins, T.C.; Knepper, B.C.; Sabel, A.L.; Sarcone, E.E.; Long, J.A.; Haukoos, J.S.; Morgan, S.J.; Biffl, W.L.; Steele, A.W.; Price, C.S.; et al. Decreased antibiotic utilization after implementation of a guideline for inpatient cellulitis and cutaneous abscess. Arch. Intern. Med. 2011, 171, 1072–1079. [Google Scholar] [CrossRef]
- Presseau, J.; McCleary, N.; Lorencatto, F.; Patey, A.M.; Grimshaw, J.M.; Francis, J.J. Action, actor, context, target, time (aactt): A framework for specifying behaviour. Implement. Sci. 2019, 14, 102. [Google Scholar] [CrossRef] [PubMed]
- Duncan, E.M.; Charani, E.; Clarkson, J.E.; Francis, J.J.; Gillies, K.; Grimshaw, J.M.; Kern, W.V.; Lorencatto, F.; Marwick, C.A.; McEwen, J.; et al. A behavioural approach to specifying interventions: What insights can be gained for the reporting and implementation of interventions to reduce antibiotic use in hospitals? J. Antimicrob. Chemother. 2020, 75, 1338–1346. [Google Scholar] [CrossRef] [PubMed]
- Lorencatto, F.; Charani, E.; Sevdalis, N.; Tarrant, C.; Davey, P. Driving sustainable change in antimicrobial prescribing practice: How can social and behavioural sciences help? J. Antimicrob. Chemother. 2018, 73, 2613–2624. [Google Scholar] [CrossRef] [PubMed]
- Rotter, T.; Kinsman, L.; James, E.L.; Machotta, A.; Gothe, H.; Willis, J.; Snow, P.; Kugler, J. Clinical pathways: Effects on professional practice, patient outcomes, length of stay and hospital costs. Cochrane Database Syst. Rev. 2010, 17, CD006632. [Google Scholar] [CrossRef] [PubMed]
- Hwang, S.; Birken, S.A.; Melvin, C.L.; Rohweder, C.L.; Smith, J.D. Designs and methods for implementation research: Advancing the mission of the ctsa program. J. Clin. Transl. Sci. 2020, 4, 159–167. [Google Scholar] [CrossRef] [PubMed]
- Australian Bureau of Statistics. The Australian Statistical Geography Standard (Asgs) Remoteness Structure. Available online: http://www.abs.gov.au/websitedbs/D3310114.nsf/home/remoteness+structure (accessed on 16 June 2021).
- Resar, R.; Griffin, F.; Haraden, C.; Nolan, T. Using Care Bundles to Improve Health Care Quality; Institute for Healthcare Improvement: Cambridge, UK, 2012. [Google Scholar]
- Glasgow, R.E.; Vogt, T.M.; Boles, S.M. Evaluating the public health impact of health promotion interventions: The re-aim framework. Am. J. Public Health 1999, 89, 1322–1327. [Google Scholar] [CrossRef] [PubMed]
- Cannon, J.; Rajakaruna, G.; Dyer, J.; Carapetis, J.; Manning, L. Severe lower limb cellulitis: Defining the epidemiology and risk factors for primary episodes in a population-based case-control study. Clin. Microbiol. Infect. 2018, 24, 1089–1094. [Google Scholar] [CrossRef] [PubMed]
- National Centre for Antimicrobial Stewardship and Australian Commission on Safety and Quality in Health Care. Antimicrobial Prescribing Practice in Australian Hospitals Results of the 2019 Hospital National Antimicrobial Prescribing Survey; ACSQHC: Sydney, Australia, 2021. [Google Scholar]
- Australian Commission on Safety and Quality in Health Care. Aura 2019: Third Australian Report on Antimicrobial Use and Resistance in Human Health; ACSQHC: Sydney, Australia, 2019. [Google Scholar]
- Green, J.; Thorogood, N. Qualitative Methods for Health Research; SAGE: London, UK, 2018. [Google Scholar]
Publisher’s Note: MDPI stays neutral with regard to jurisdictional claims in published maps and institutional affiliations. |
© 2021 by the authors. Licensee MDPI, Basel, Switzerland. This article is an open access article distributed under the terms and conditions of the Creative Commons Attribution (CC BY) license (https://creativecommons.org/licenses/by/4.0/).
