Biogenesis of Silver Nanoparticles and Its Multifunctional Anti-Corrosion and Anticancer Studies
Abstract
:1. Introduction
2. Materials and Methods
2.1. Synthesis of AgNPs
2.2. Characterization Methods
3. Results and Discussion
3.1. Phytochemical Screening
3.2. Computational—Chemical Approach
- Ionization potential (I), values of HOMO are higher and explain the stability of organic compounds. Lower is the I value, higher is the reactivity of organic moieties. Therefore reactivity, based on I values, is related as Procyanidin B1 > Rutin > Epicatechi gallate > Catechin > Gallic acid > Leucocyanidin > Arecaidine > Arecoline > Iso-Guvacine > Guvacine.
- The increase in the energy gap value, decrease in the reactivity of organic compound on the surface. The trend is in the order of, Rutin > Epicatechi gallate > Procyanidin B1 > Catechin > Gallic acid > Leucocyanidin > Arecaidine > Guvacine > Iso-Guvacine > Arecoline.
- The electrophilic or nucleophilic nature of natural components can be predicted by Electrophilicity (ω) values. Higher the ω values, the stronger the electrophile and the lower the ω values, the stronger the nucleophile. Thus, Rutin is a strong electrophile, and Procyanidin B1 is a strong nucleophile.
- The softness and hardness are dynamic parameters to measure the reactivity and stabilities of the natural components. The greater the η, values the greater is the softness of the compound. Thus, Rutin is the less soft compound.
3.3. Characterization of GNS-AgNPs
4. Applications
4.1. Corrosion Studies
4.1.1. Atomic Absorption Spectroscopy (AAS) Technique
4.1.2. AC Impedance Spectroscopy Technique
4.1.3. Tafel Plot (Potentiodynamic Polarization)
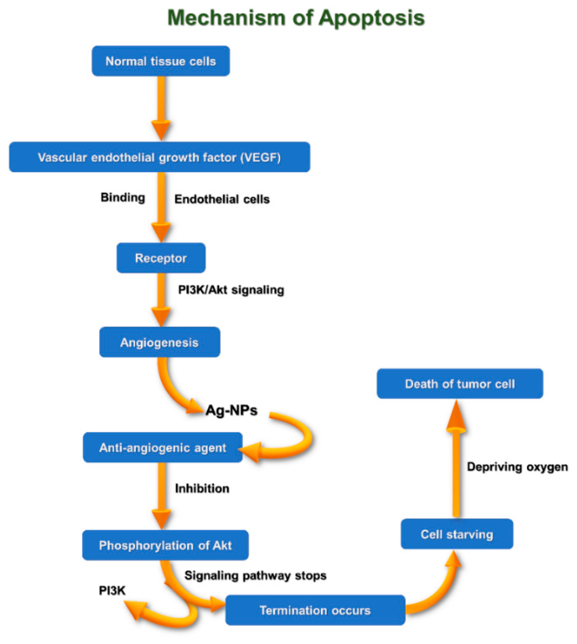
4.2. Anti-Cancerous Activity on Human Alveolar Cell Lina549, Human Lung Cancer Cells
5. Conclusions
Author Contributions
Funding
Institutional Review Board Statement
Informed Consent Statement
Data Availability Statement
Acknowledgments
Conflicts of Interest
References
- Ajayi, E.; Afolayan, A. Green Synthesis, Characterization and Biological Activities of Silver Nanoparticles from Alkalinized Cymbopogon Citratus Stapf. Adv. Nat. Sci. Nanosci. Nanotechnol. 2017, 8. [Google Scholar] [CrossRef]
- Riaz, M.; Ismail, M.; Ahmad, B.; Zahid, N.; Jabbour, G.; Khan, M.S.; Mutreja, V.; Sareen, S.; Rafiq, A.; Faheem, M.; et al. Characterizations and Analysis of the Antioxidant, Antimicrobial, and Dye Reduction Ability of Green Synthesized Silver Nanoparticles. Green Process. Synth. 2020, 9, 693–705. [Google Scholar] [CrossRef]
- Anantharaman, S.; Rego, R.; Muthakka, M.; Anties, T.; Krishna, H. Andrographis Paniculata-Mediated Synthesis of Silver Nanoparticles: Antimicrobial Properties and Computational Studies. SN Appl. Sci. 2020, 2. [Google Scholar] [CrossRef]
- Biswal, S.K.; Behera, M.; Rout, A.S.; Tripathy, A. Green Synthesis of Silver Nanoparticles Using Raw Fruit Extract of Mimusops Elengi and Their Antimicrobial Study. Biointerface Res. Appl. Chem. 2021, 11, 10040–10051. [Google Scholar] [CrossRef]
- Ganachari, S.V.; Bhat, R.; Deshpande, R.; Venkataraman, A. Extracellular Biosynthesis of Silver Nanoparticles Using Fungi Penicillium Diversum and Their Antimicrobial Activity Studies. BioNanoScience 2012, 2, 316–321. [Google Scholar] [CrossRef]
- Ganachari, S.V.; Deshpande, R.; Bhat, R.; Rao, N.V.S.; Huh, D.S.; Venkataraman, A. Gas Sensing Characteristic of Biofunctionalized Gold Nanoparticles. J. Bionanoscience 2011, 5, 107–112. [Google Scholar] [CrossRef]
- Rehman, S.; Farooq, R.; Jermy, R.; Asiri, S.M.; Ravinayagam, V.; Al Jindan, R.; Alsalem, Z.; Shah, M.A.; Reshi, Z.; Sabit, H.; et al. A Wild Fomes Fomentarius for Biomediation of One Pot Synthesis of Titanium Oxide and Silver Nanoparticles for Antibacterial and Anticancer Application. Biomolecules 2020, 10. [Google Scholar] [CrossRef] [Green Version]
- Sivaramakrishnan, M.; Jagadeesan Sharavanan, V.; Karaiyagowder Govindarajan, D.; Meganathan, Y.; Devaraj, B.S.; Natesan, S.; Kothandan, R.; Kandaswamy, K. Green Synthesized Silver Nanoparticles Using Aqueous Leaf Extracts of Leucas Aspera Exhibits Antimicrobial and Catalytic Dye Degradation Properties. SN Appl. Sci. 2019, 1. [Google Scholar] [CrossRef] [Green Version]
- Akter, M.; Rahman, M.M.; Ullah, A.K.M.A.; Sikder, M.T.; Hosokawa, T.; Saito, T.; Kurasaki, M. Brassica Rapa Var. Japonica Leaf Extract Mediated Green Synthesis of Crystalline Silver Nanoparticles and Evaluation of Their Stability, Cytotoxicity and Antibacterial Activity. J. Inorg. Organomet. Polym. 2018, 28, 1483–1493. [Google Scholar] [CrossRef]
- Amaris, Z.N.; Freitas, D.N.; Mac, K.; Gerner, K.T.; Nameth, C.; Wheeler, K.E. Nanoparticle Synthesis, Characterization, and Ecotoxicity: A Research-Based Set of Laboratory Experiments for a General Chemistry Course. J. Chem. Educ. 2017, 94, 1939–1945. [Google Scholar] [CrossRef]
- Bhattacharya, K.; Kiliç, G.; Costa, P.M.; Fadeel, B. Cytotoxicity Screening and Cytokine Profiling of Nineteen Nanomaterials Enables Hazard Ranking and Grouping Based on Inflammogenic Potential. Nanotoxicology 2017, 11, 809–826. [Google Scholar] [CrossRef] [PubMed]
- Ahmadi, O.; Jafarizadeh-Malmiri, H.; Jodeiri, N. Eco-Friendly Microwave-Enhanced Green Synthesis of Silver Nanoparticles Using Aloe Vera Leaf Extract and Their Physico-Chemical and Antibacterial Studies. Green Process. Synth. 2018, 7, 231–240. [Google Scholar] [CrossRef]
- Binod, A.; Ganachari, S.V.; Yaradoddi, J.S.; Tapaskar, R.P.; Banapurmath, N.R.; Shettar, A.S. Biological Synthesis and Characterization of Tri-Metallic Alloy (Au, Ag, Sr) Nanoparticles and Its Sensing Studies. IOP Conf. Ser. Mater. Sci. Eng. 2018, 376, 012054. [Google Scholar] [CrossRef]
- Ganachari, S.V.; Yaradoddi, J.S.; Somappa, S.B.; Mogre, P.; Tapaskar, R.P.; Salimath, B.; Venkataraman, A.; Viswanath, V.J. Green nanotechnology for biomedical, food, and agricultural applications. In Handbook of Ecomaterials; Springer International Publishing: Berlin/Heidelberg, Germany, 2019; Volume 4, pp. 2681–2698. ISBN 9783319682556. [Google Scholar]
- Ganachari, S.V.; Hublikar, L.; Yaradoddi, J.S.; Math, S.S. Metal oxide nanomaterials for environmental applications. In Handbook of Ecomaterials; Springer International Publishing: Berlin/Heidelberg, Germany, 2019; Volume 4, pp. 2357–2368. ISBN 9783319682556. [Google Scholar]
- Ganachari, S.V. Polymers for energy applications. In Handbook of Ecomaterials; Springer International Publishing: Berlin/Heidelberg, Germany, 2019; Volume 4, pp. 3011–3027. ISBN 9783319682556. [Google Scholar]
- Ganachari, S.V.; Banapurmath, N.R.; Salimath, B.; Yaradoddi, J.S.; Shettar, A.S.; Hunashyal, A.M.; Venkataraman, A.; Patil, P.; Shoba, H.; Hiremath, G.B. Synthesis techniques for preparation of nanomaterials. In Handbook of Ecomaterials; Springer International Publishing: Berlin/Heidelberg, Germany, 2019; Volume 1, pp. 83–103. ISBN 9783319682556. [Google Scholar]
- Abid, C.K.V.Z.; Jain, S.; Jackeray, R.; Chattopadhyay, S.; Singh, H. Formulation and Characterization of Antimicrobial Quaternary Ammonium Dendrimer in Poly(Methyl Methcarylate) Bone Cement. J. Biomed. Mater. Res. Part. B Appl. Biomater. 2017, 105, 521–530. [Google Scholar] [CrossRef] [PubMed]
- Alam, T.; Khan, R.A.A.; Ali, A.; Sher, H.; Ullah, Z.; Ali, M. Biogenic Synthesis of Iron Oxide Nanoparticles via Skimmia Laureola and Their Antibacterial Efficacy against Bacterial Wilt Pathogen Ralstonia Solanacearum. Mater. Sci. Eng. C 2019, 98, 101–108. [Google Scholar] [CrossRef]
- Alam, M.M.; Asiri, A.M.; Uddin, M.T.; Islam, M.A.; Rahman, M.M. Wet-Chemically Prepared Low-Dimensional ZnO/Al2O3/Cr2O3 Nanoparticles for Xanthine Sensor Development Using an Electrochemical Method. RSC Adv. 2018, 8, 12562–12572. [Google Scholar] [CrossRef] [Green Version]
- Fang, L.; Feng, J.J.; Shi, X.; Si, T.; Song, Y.; Jia, H.; Li, Y.; Li, H.-W.; Zhang, Q. Turning Bulk Materials into 0D, 1D and 2D Metallic Nanomaterials by Selective Aqueous Corrosion. Chem. Commun. 2019, 55, 10476–10479. [Google Scholar] [CrossRef]
- Cai, J.; Li, Y.; Liu, C.; Wang, X. Green and Controllable Synthesis of Au-Ag Bimetal Nanoparticles by Xylan for Surface-Enhanced Raman Scattering. ACS Sustain. Chem. Eng. 2019, 7, 15154–15162. [Google Scholar] [CrossRef]
- Idrees, M.; Batool, S.; Kalsoom, T.; Raina, S.; Sharif, H.M.A.; Yasmeen, S. Biosynthesis of Silver Nanoparticles Using Sida Acuta Extract for Antimicrobial Actions and Corrosion Inhibition Potential. Environ. Technol. 2019, 40, 1071–1078. [Google Scholar] [CrossRef]
- Gogoi, B.; Kumar, R.; Upadhyay, J.; Borah, D. Facile Biogenic Synthesis of Silver Nanoparticles (AgNPs) by Citrus Grandis (L.) Osbeck Fruit Extract with Excellent Antimicrobial Potential against Plant Pathogens. SN Appl. Sci. 2020, 2. [Google Scholar] [CrossRef]
- Javed, B.; Nadhman, A.; Razzaq, A.; Mashwani, Z.-U.-R. One-Pot Phytosynthesis of Nano-Silver from Mentha Longifolia L.: Their Characterization and Evaluation of Photodynamic Potential. Mater. Res. Express 2020, 7. [Google Scholar] [CrossRef]
- Javed, B.; Nadhman, A.; Mashwani, Z.-U.-R. Optimization, Characterization and Antimicrobial Activity of Silver Nanoparticles against Plant Bacterial Pathogens Phyto-Synthesized by Mentha Longifolia. Mater. Res. Express 2020, 7. [Google Scholar] [CrossRef]
- Kumar, A.S.; Madhu, G.; John, E.; Kuttinarayanan, S.V.; Nair, S.K. Optical and Antimicrobial Properties of Silver Nanoparticles Synthesized via Green Route Using Honey. Green Process. Synth. 2020, 9, 268–274. [Google Scholar] [CrossRef]
- Arya, G.; Mankamna Kumari, R.; Sharma, N.; Chatterjee, S.; Gupta, N.; Kumar, A.; Nimesh, S. Evaluation of Antibiofilm and Catalytic Activity of Biogenic Silver Nanoparticles Synthesized from Acacia Nilotica Leaf Extract. Adv. Nat. Sci. Nanosci. Nanotechnol. 2018, 9. [Google Scholar] [CrossRef]
- Ananda Murthy, H.C.; Desalegn Zeleke, T.; Ravikumar, C.R.; Anil Kumar, M.R.; Nagaswarupa, H.P. Electrochemical Properties of Biogenic Silver Nanoparticles Synthesized Using Hagenia Abyssinica (Brace) JF. Gmel. Medicinal Plant Leaf Extract. Mater. Res. Express 2020, 7. [Google Scholar] [CrossRef]
- Anandan, M.; Poorani, G.; Boomi, P.; Varunkumar, K.; Anand, K.; Chuturgoon, A.A.; Saravanan, M.; Gurumallesh Prabu, H. Green Synthesis of Anisotropic Silver Nanoparticles from the Aqueous Leaf Extract of Dodonaea Viscosa with Their Antibacterial and Anticancer Activities. Process. Biochem. 2019, 80, 80–88. [Google Scholar] [CrossRef]
- Lakshmanan, G.; Sathiyaseelan, A.; Kalaichelvan, P.T.; Murugesan, K. Plant-Mediated Synthesis of Silver Nanoparticles Using Fruit Extract of Cleome Viscosa L.: Assessment of Their Antibacterial and Anticancer Activity. Karbala Int. J. Mod. Sci. 2018, 4, 61–68. [Google Scholar] [CrossRef]
- Ganguly, B.N.; Maity, B.; Maity, T.K.; Manna, J.; Roy, M.; Mukherjee, M.; Debnath, S.; Saha, P.; Shilpa, N.; Rana, R.K. L-Cysteine-Conjugated Ruthenium Hydrous Oxide Nanomaterials with Anticancer Active Application. Langmuir 2018, 34, 1447–1456. [Google Scholar] [CrossRef]
- Fetouh, H.A.; Hefnawy, A.; Attia, A.M.; Ali, E. Facile and Low-Cost Green Synthesis of Eco-Friendly Chitosan-Silver Nanocomposite as Novel and Promising Corrosion Inhibitor for Mild Steel in Chilled Water Circuits. J. Mol. Liq. 2020, 319. [Google Scholar] [CrossRef]
- Manjumeena, R.; Venkatesan, R.; Duraibabu, D.; Sudha, J.; Rajendran, N.; Kalaichelvan, P.T. Green Nanosilver as Reinforcing Eco-Friendly Additive to Epoxy Coating for Augmented Anticorrosive and Antimicrobial Behavior. Silicon 2016, 8, 277–298. [Google Scholar] [CrossRef]
- Raghavendra, N.; Ishwara Bhat, J. Inhibition of Al Corrosion in 0.5M HCl Solution by Areca Flower Extract. J. King Saud Univ.-Eng. Sci. 2019, 31, 202–208. [Google Scholar] [CrossRef]
- Balamurugan, C.; Jeong, Y.J.; Lee, D.W. Enhanced H2S Sensing Performance of a P-Type Semiconducting PdO-NiO Nanoscale Heteromixture. Appl. Surf. Sci. 2017, 420, 638–650. [Google Scholar] [CrossRef]
- Prochowicz, D.; Kornowicz, A.; Lewiński, J. Interactions of Native Cyclodextrins with Metal Ions and Inorganic Nanoparticles: Fertile Landscape for Chemistry and Materials Science. Chem. Rev. 2017, 117, 13461–13501. [Google Scholar] [CrossRef] [PubMed]
- Raghavendra, N. Green Compounds to Attenuate Aluminum Corrosion in HCl Activation: A Necessity Review. Chem. Afr. 2020, 3, 21–34. [Google Scholar] [CrossRef] [Green Version]
- Arasu, M.V.; Arokiyaraj, S.; Viayaraghavan, P.; Kumar, T.S.J.; Duraipandiyan, V.; Al-Dhabi, N.A.; Kaviyarasu, K. One Step Green Synthesis of Larvicidal, and Azo Dye Degrading Antibacterial Nanoparticles by Response Surface Methodology. J. Photochem. Photobiol. B Biol. 2019, 190, 154–162. [Google Scholar] [CrossRef] [PubMed]
- Alfuraydi, A.A.; Devanesan, S.; Al-Ansari, M.; AlSalhi, M.S.; Ranjitsingh, A.J. Eco-Friendly Green Synthesis of Silver Nanoparticles from the Sesame Oil Cake and Its Potential Anticancer and Antimicrobial Activities. J. Photochem. Photobiol. B Biol. 2019, 192, 83–89. [Google Scholar] [CrossRef]
- Hembram, K.C.; Kumar, R.; Kandha, L.; Parhi, P.K.; Kundu, C.N.; Bindhani, B.K. Therapeutic Prospective of Plant-Induced Silver Nanoparticles: Application as Antimicrobial and Anticancer Agent. Artif. Cells Nanomed. Biotechnol. 2018, 46, S38–S51. [Google Scholar] [CrossRef] [PubMed] [Green Version]
- Hamelian, M.; Zangeneh, M.M.; Amisama, A.; Varmira, K.; Veisi, H. Green Synthesis of Silver Nanoparticles Using Thymus Kotschyanus Extract and Evaluation of Their Antioxidant, Antibacterial and Cytotoxic Effects. Appl. Organomet. Chem. 2018, 32, e4458. [Google Scholar] [CrossRef]
- Erci, F.; Cakir-Koc, R.; Isildak, I. Green Synthesis of Silver Nanoparticles Using Thymbra Spicata L. Var. Spicata (Zahter) Aqueous Leaf Extract and Evaluation of Their Morphology-Dependent Antibacterial and Cytotoxic Activity. Artif. Cells Nanomed. Biotechnol. 2018, 46, 150–158. [Google Scholar] [CrossRef] [Green Version]
- Ahmad, S.; Munir, S.; Zeb, N.; Ullah, A.; Khan, B.; Ali, J.; Bilal, M.; Omer, M.; Alamzeb, M.; Salman, S.M.; et al. Green Nanotechnology: A Review on Green Synthesis of Silver Nanoparticles—An Ecofriendly Approach. Int. J. Nanomed. 2019, 14, 5087–5107. [Google Scholar] [CrossRef] [Green Version]
- Al-Dhabi, N.A.; Mohammed Ghilan, A.-K.; Arasu, M.V. Characterization of Silver Nanomaterials Derived from Marine Streptomyces Sp. Al-Dhabi-87 and Its in Vitro Application against Multidrug Resistant and Extended-Spectrum Beta-Lactamase Clinical Pathogens. Nanomaterials 2018, 8. [Google Scholar] [CrossRef] [Green Version]
- Wijesena, R.N.; Tissera, N.D.; Abeyratne, C.; Bangamuwa, O.M.; Ludowyke, N.; Dahanayake, D.; Gunasekara, S.; de Silva, N.; de Silva, R.M.; de Silva, K.M.N. In-Situ Formation of Supramolecular Aggregates between Chitin Nanofibers and Silver Nanoparticles. Carbohydr. Polym. 2017, 173, 295–304. [Google Scholar] [CrossRef]
- Xu, H.; Käll, M. Surface-Plasmon-Enhanced Optical Forces in Silver Nanoaggregates. Phys. Rev. Lett. 2002, 89, 246802. [Google Scholar] [CrossRef] [Green Version]
- Suman, T.Y.; Elumalai, D.; Kaleena, P.K.; Rajasree, S.R.R. GC–MS Analysis of Bioactive Components and Synthesis of Silver Nanoparticle Using Ammannia Baccifera Aerial Extract and Its Larvicidal Activity against Malaria and Filariasis Vectors. Ind. Crop. Prod. 2013, 47, 239–245. [Google Scholar] [CrossRef]
- Govindarajan, M.; Benelli, G. One-Pot Green Synthesis of Silver Nanocrystals Using Hymenodictyon Orixense: A Cheap and Effective Tool against Malaria, Chikungunya and Japanese Encephalitis Mosquito Vectors? RSC Adv. 2016, 6, 59021–59029. [Google Scholar] [CrossRef]
- Raghavendra, N.; Bhat, J.I. Red Arecanut Seed Extract as a Sustainable Corrosion Inhibitor for Aluminum Submerged in Acidic Corrodent: An Experimental Approach Towards Zero Environmental Impact. Period. Polytech. Chem. Eng. 2018, 62, 351–358. [Google Scholar] [CrossRef] [Green Version]
- Khatami, M.; Sharifi, I.; Nobre, M.A.L.; Zafarnia, N.; Aflatoonian, M.R. Waste-Grass-Mediated Green Synthesis of Silver Nanoparticles and Evaluation of Their Anticancer, Antifungal and Antibacterial Activity. Green Chem. Lett. Rev. 2018, 11, 125–134. [Google Scholar] [CrossRef] [Green Version]
- Sarkar, S.; Kotteeswaran, V. Green Synthesis of Silver Nanoparticles from Aqueous Leaf Extract of Pomegranate (Punica Granatum) and Their Anticancer Activity on Human Cervical Cancer Cells. Adv. Nat. Sci. Nanosci. Nanotechnol. 2018, 9. [Google Scholar] [CrossRef]
- Sanaeimehr, Z.; Javadi, I.; Namvar, F. Antiangiogenic and Antiapoptotic Effects of Green-Synthesized Zinc Oxide Nanoparticles Using Sargassum Muticum Algae Extraction. Cancer Nanotechnol. 2018, 9, 3. [Google Scholar] [CrossRef] [PubMed]
- Özkan, A.; Atar, N.; Yola, M.L. Enhanced Surface Plasmon Resonance (SPR) Signals Based on Immobilization of Core-Shell Nanoparticles Incorporated Boron Nitride Nanosheets: Development of Molecularly Imprinted SPR Nanosensor for Anticancer Drug, Etoposide. Biosens. Bioelectron. 2019, 130, 293–298. [Google Scholar] [CrossRef]
- Shandilya, R.; Bhargava, A.; Bunkar, N.; Tiwari, R.; Goryacheva, I.Y.; Mishra, P.K. Nanobiosensors: Point-of-Care Approaches for Cancer Diagnostics. Biosens. Bioelectron. 2019, 130, 147–165. [Google Scholar] [CrossRef]
- Vijayan, R.; Joseph, S.; Mathew, B. Indigofera Tinctoria Leaf Extract Mediated Green Synthesis of Silver and Gold Nanoparticles and Assessment of Their Anticancer, Antimicrobial, Antioxidant and Catalytic Properties. Artif. Cells Nanomed. Biotechnol. 2018, 46, 861–871. [Google Scholar] [CrossRef] [PubMed] [Green Version]
- Palem, R.R.; Ganesh, S.D.; Kronekova, Z.; Sláviková, M.; Saha, N.; Saha, P. Green Synthesis of Silver Nanoparticles and Biopolymer Nanocomposites: A Comparative Study on Physico-Chemical, Antimicrobial and Anticancer Activity. Bull. Mater. Sci. 2018, 41, 55. [Google Scholar] [CrossRef] [Green Version]
- Soenen, S.J.H.; Illyes, E.; Vercauteren, D.; Braeckmans, K.; Majer, Z.; de Smedt, S.C.; de Cuyper, M. The Role of Nanoparticle Concentration-Dependent Induction of Cellular Stress in the Internalization of Non-Toxic Cationic Magnetoliposomes. Biomaterials 2009, 30, 6803–6813. [Google Scholar] [CrossRef] [PubMed]











| S.No. | Test | Observation | Inference |
|---|---|---|---|
| I (a) | Qualitative Analysis: Test for Alkaloids | ||
| 1. | Mayer’ s test: GNS extract + Mayer’s reagent | white creamy precipitate | Presence of Alkaloids are confirmed |
| 2. | Wagner’s test: GNS extract + Wagner’s reagent | reddish-Brown precipitate | Presence of Alkaloids are confirmed |
| I (b) | Qualitative Analysis: Test for Amino acids | ||
| 1. | Ninhydrin test: GNS extract + Two drops of ninhydrin solution | purple colour | Presence of Amino acids are confirmed |
| I (c) | Qualitative Analysis: Test for Carbohydrates | ||
| 1. | Molish’ s test: GNS extract + α-naphthol in alcohol, two drops + concentrated sulfuric acid | No violet ring | presence of carbohydrates. |
| 2. | Benedict’ s test: GNS extract + Benedicts reagent heated on a boiling water bath | coloured precipitate | presence of sugar |
| I (d) | Qualitative Analysis: Saponification test | ||
| 1 | GNS extract + Alc. potassium hydroxide + drop of phenolphthalein heated on a water bath for 2 h | No Formation of soap | Absence of oils and fats |
| I (e) | Qualitative Analysis: Test for Glycosides | ||
| 1. | Legal’s test GNS extract + Pyridine + sodium nitroprusside solution + 10% NaOH | - | - |
| I (f) | Qualitative Analysis: Phenolic compounds and Tannins | ||
| 1. | Ferric Chloride test GNS extract + 5 mL of distilled water + 5% ferric chloride solution | No dark green colour | Absence of phenolic compound |
| 2. | Lead acetate test GNS extract + 5 mL of distilled water + 10% lead acetate solution | No bulky white precipitate | Absence of phenolic compounds. |
| 3. | Alkaline reagent test GNS extract + 10% ammonium hydroxide solution | Yellow fluorescence | presence of flavonoids. |
| 4. | Magnesium and Hydrochloric acid reduction GNS extract + 5 mL of alcohol+ few fragments of magnesium ribbon+ concentrated hydrochloric acid | No pink to crimson colour | Absence of flavonol glucosides |
| I (g) | Qualitative Analysis: Test for phytosterols | ||
| 1. | Libermann-Burchard’s test GNS extract + 2 mL acetic anhydride + 2 drops of concentrated sulphuric acid | No array of colour change | Absence of phytosterols |
| I (h) | Qualitative Analysis: Test for Proteins | ||
| 1. | Millon’s test GNS extract + 2 mL of Millon’s reagent | No white precipitate | Absence of proteins |
| I (i) | Qualitative Analysis: Test for Saponins | ||
| 1. | 10 mL of GNS extract diluted with distilled water and made up to 20 mL | No layer of foam | Absence of saponins |
| I (j) | Qualitative Analysis: Test for gum and Mucilages | ||
| 1. | 10 mL of GNS extract + 2 mL of absolute alcohol stirs well | No cloudy precipitate | Absence of Gums and Mucilage |
| Chemical Name | Molecular Formula | Structural Formula |
|---|---|---|
| Arecoline: | C8H13NO2 | ![]() |
| Arecaidine: | C7H11NO2 | ![]() |
| Guvacine: | C6H9NO2 | ![]() |
| Iso-Guvacine: | C6H9NO2 | ![]() |
| Catechin: | C15H14O6 | ![]() |
| Epicatechin gallate: | C22H18O10 | ![]() |
| Leucocyanidin | C15H14O7 | ![]() |
| Gallic acid: | C7H6O5 | ![]() |
| Procyanidin B1: | C30H26O12 | ![]() |
| Rutin: | C27H30O16 | ![]() |
| Name of Medicinal Compound | EHOMO (eV) | ELUMO (eV) | Energy Gap (eV) | I | E | η | χ | Σ | μ | ω |
|---|---|---|---|---|---|---|---|---|---|---|
| Arecoline | −0.617735 | −0.306484 | 0.311251 | 0.6177 | 0.3064 | 0.155 | 0.462 | 6.425 | −0.462 | 0.688 |
| Arecaidine | −0.613442 | −0.327682 | 0.285762 | 0.6134 | 0.3276 | 0.142 | 0.470 | 6.998 | −0.470 | 0.777 |
| Guvacine | −0.664881 | −0.366108 | 0.298773 | 0.6648 | 0.3666 | 0.149 | 0.515 | 6.694 | −0.515 | 0.890 |
| Iso-Guvacine | −0.652635 | −0.353851 | 0.298784 | 0.6526 | 0.3538 | 0.1494 | 0.503 | 6.693 | −0.503 | 0.846 |
| Catechin | −0.332934 | −0.117081 | 0.215853 | 0.3332 | 0.1170 | 0.107 | 0.225 | 9.265 | −0.225 | 0.236 |
| Epicatechin gallate | −0.257874 | −0.241204 | 0.01667 | 0.2578 | 0.2412 | 0.0083 | 0.249 | 119.976 | −0.249 | 3.735 |
| Leucocyanidin | −0.359516 | −0.067597 | 0.291919 | 0.3595 | 0.067 | 0.145 | 0.213 | 6.851 | −0.213 | 0.156 |
| Gallic acid: | −0.335691 | −0.074460 | 0.261231 | 0.3356 | 0.744 | 0.204 | 0.540 | −4.891 | −0.540 | 0.7147 |
| Procyanidin B1: | −0.244559 | −0.213046 | 0.031513 | 0.2445 | 0.213 | 0.015 | 0.228 | 63.467 | −0.228 | 1.73 |
| Rutin: | −0.245843 | −0.236324 | 0.009519 | 0.2458 | 0.236 | 0.004 | 0.241 | 210.106 | −0.241 | 7.26 |
| Concentration (mg/L) | Optical Density (O.D) | Weight Loss of Aluminium in g after 10 h Immersion Period | Protection Efficiency (%) |
|---|---|---|---|
| Bare | 0.400 | 30 × 10−3 | - |
| 0.1 | 0.053 | 1.8 × 10−3 | 94.000 |
| 0.2 | 0.043 | 1.4 × 10−3 | 95.333 |
| 0.3 | 0.030 | 8.0 × 10−4 | 97.333 |
| 0.4 | 0.016 | 1.0 ×10−4 | 99.666 |
| Concentration (mg/L) | N | Rct Ω | Χ2 | ηz |
|---|---|---|---|---|
| Bare | 0.9174 | 13.35 | 0.00001817 | - |
| 0.1 | 0.8863 | 168.4 | 0.00006510 | 92.072 |
| 0.2 | 0.8790 | 176.9 | 0.00004471 | 92.453 |
| 0.3 | 0.8846 | 181.4 | 0.00009282 | 92.640 |
| 0.4 | 0.7953 | 231.7 | 0.00004452 | 94.238 |
| Concentration (mg/L) | Corrosion Potential (E corr) (mV) | Anodic Tafel Slope (V/dec) | Cathodic Tafel Slope (V/dec) | Corrosion Current (A) | Protection Efficiency (%) |
|---|---|---|---|---|---|
| Bare | −777 | 0.003 | 6.392 | 0.05570 | - |
| 0.1 | −717 | 5.251 | 4.719 | 0.001191 | 89.366 |
| 0.2 | −718 | 5.415 | 4.703 | 0.001078 | 90.375 |
| 0.3 | −722 | 5.535 | 4.738 | 0.001071 | 90.437 |
| 0.4 | −720 | 5.494 | 4.717 | 0.001029 | 90.812 |
Publisher’s Note: MDPI stays neutral with regard to jurisdictional claims in published maps and institutional affiliations. |
© 2021 by the authors. Licensee MDPI, Basel, Switzerland. This article is an open access article distributed under the terms and conditions of the Creative Commons Attribution (CC BY) license (https://creativecommons.org/licenses/by/4.0/).
Share and Cite
Hublikar, L.V.; Ganachari, S.V.; Raghavendra, N.; Banapurmath, N.R.; Patil, V.B.; Yunus Khan, T.M.; Badruddin, I.A. Biogenesis of Silver Nanoparticles and Its Multifunctional Anti-Corrosion and Anticancer Studies. Coatings 2021, 11, 1215. https://doi.org/10.3390/coatings11101215
Hublikar LV, Ganachari SV, Raghavendra N, Banapurmath NR, Patil VB, Yunus Khan TM, Badruddin IA. Biogenesis of Silver Nanoparticles and Its Multifunctional Anti-Corrosion and Anticancer Studies. Coatings. 2021; 11(10):1215. https://doi.org/10.3390/coatings11101215
Chicago/Turabian StyleHublikar, Leena V., Sharanabasava V. Ganachari, Narasimha Raghavendra, Nagaraj R. Banapurmath, Veerabhadragouda B. Patil, T. M. Yunus Khan, and Irfan Anjum Badruddin. 2021. "Biogenesis of Silver Nanoparticles and Its Multifunctional Anti-Corrosion and Anticancer Studies" Coatings 11, no. 10: 1215. https://doi.org/10.3390/coatings11101215
APA StyleHublikar, L. V., Ganachari, S. V., Raghavendra, N., Banapurmath, N. R., Patil, V. B., Yunus Khan, T. M., & Badruddin, I. A. (2021). Biogenesis of Silver Nanoparticles and Its Multifunctional Anti-Corrosion and Anticancer Studies. Coatings, 11(10), 1215. https://doi.org/10.3390/coatings11101215











