Cascade Synthesis of Observers of Mixed Variables for Flexible Joint Manipulators Tracking Systems under Parametric and External Disturbances
Abstract
1. Introduction
- 1.
- For full-actuated flexible joint manipulators, the mathematical model of which has a dynamic order and excludes the current loop, we have developed a basic law of combined control. This law ensures the stabilization of the tracking error with a given accuracy. We showed that decomposition synthesis with step-by-step formation of linear local feedback makes it possible to directly control the parameters of the process of the tracking error’s convergence in the desired way. The conditions are formalized; under these conditions, it is possible to compensate for disturbances in the case when the control matrix is not exactly known.
- 2.
- Assuming that only the positions of the manipulator links and their reference trajectories are measured, we have developed a procedure for cascade synthesis of an observer of mixed variables and non-smooth disturbances of the minimum possible dynamic order . To synthesize the observer, we simultaneously used the principles of constructing a classical state observer and a differentiator of external signals. To stabilize the observational errors and their derivatives, we used piecewise linear corrective actions with saturation. This made it possible to simplify the tuning of the observer to avoid large peaks and noise in evaluation signals, in contrast to high-gain observers and sliding mode observers, respectively.
- 3.
- For the case when the manipulator does not have sensors and only the angular positions and velocities of the gearbox shafts are measured, we have developed a two-loop observer. In the first loop, the positions of the manipulator links are estimated with a given error, which can be made arbitrarily small. These estimates, with reference trajectories, enter the second circuit (the observer of mixed variables indicated above) and are used in the corrective actions in the second loop. For a parametrically uncertain system, we formalized the conditions under which it is possible to construct a physically realizable observer of output variables of a minimum dimension. Observation problems are considered in a deterministic formulation, i.e., in the absence of noise.
2. Control Plant Model Problem Statement
- Elements of matrices and vectors must be twice differentiable with respect to all arguments;
- Matrices must be non-singular in all admissible ranges of uncertain parameters, in particular
- Only the positions of the manipulator links are measured;
- The manipulator has no sensors, and only angular positions and velocities of gear shafts are measured.
3. Theoretical Results
3.1. Basic Control Law
3.2. Cascade Synthesis of Mixed Variable Observer
3.3. Two-Loop Observer Design
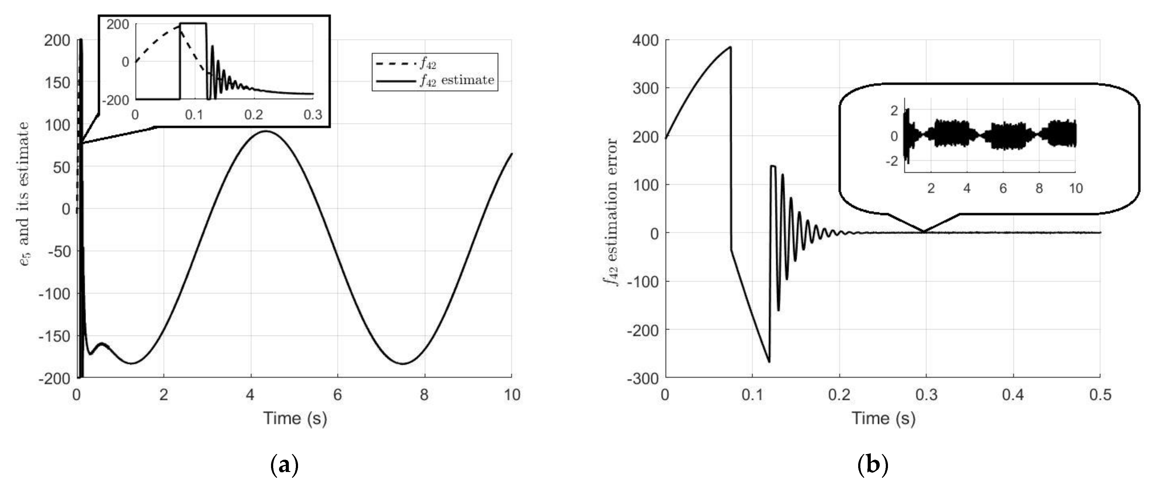
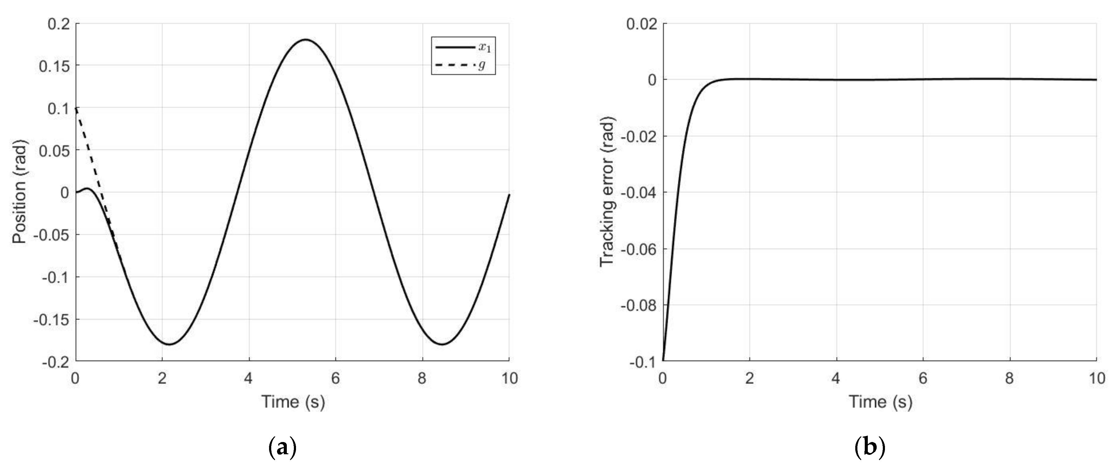
4. Numerical Simulation Results
5. Discussion
Author Contributions
Funding
Informed Consent Statement
Data Availability Statement
Conflicts of Interest
References
- Spong, M.W.; Hutchinson, S.; Vidyasagar, M. Robot Modeling and Control; John Wiley & Sons: New York, NY, USA, 2005; 496p. [Google Scholar]
- Angeles, J. Fundamentals of Robotic Mechanical Systems: Theory, Methods, and Algorithms; Springer: Berlin/Heidelberg, Germany, 2007; 544p. [Google Scholar]
- Choset, H.; Lynch, K.M.; Hutchinson, S.; Kantor, G.A.; Burgard, W.; Kavraki, L.E.; Thrun, S. Principles of Robot Motion: Theory, Algorithms, and Implementations; MIT Press: Cambridge, MA, USA, 2005; 603p. [Google Scholar]
- Moberg, S. On Modeling and Control of Flexible Manipulators; Linkoping University: Linkoping, Sweden, 2007; 148p. [Google Scholar]
- Indri, M.; Bellissimo, M.; Pesce, S.; Perna, V.A. Robust H∞ Application for Motor-Link Control Systems of Industrial Manipulators. Appl. Sci. 2022, 12, 8890. [Google Scholar] [CrossRef]
- Milić, V.; Kasać, J.; Lukas, M. Min–Max Optimal Control of Robot Manipulators Affected by Sensor Faults. Sensors 2023, 23, 1952. [Google Scholar] [CrossRef]
- De Luca, A.; Siciliano, B.; Zollo, L. PD control with on-line gravity compensation for robots with elastic joints: Theory and experiments. Automatica 2005, 41, 1809–1819. [Google Scholar] [CrossRef]
- Mohamed, K.T.; Abdel-razak, M.H.; Haraz, E.H.; Ata, A.A. Fine tuning of a PID controller with inlet derivative filter using Pareto solution for gantry crane systems. Alex. Eng. J. 2021, 61, 6659–6673. [Google Scholar] [CrossRef]
- Li, H.; Hui, Y.-B.; Wang, Q.; Wang, H.-X.; Wang, L.-J. Design of Anti-Swing PID Controller for Bridge Crane Based on PSO and SA Algorithm. Electronics 2022, 11, 3143. [Google Scholar] [CrossRef]
- Temkin, I.; Deryabin, S.; Konov, I.; Kim, M. Possible Architecture and Some Neuro-Fuzzy Algorithms of an Intelligent Control System for Open Pit Mines Transport Facilities. Front. Artif. Intell. Appl. 2019, 320, 412–420. [Google Scholar]
- Ling, S.; Wang, H.; Liu, P.X. Adaptive fuzzy tracking control of flexible-joint robots based on command filtering. IEEE Trans. Ind. Electron. 2019, 67, 4046–4055. [Google Scholar] [CrossRef]
- Duka, A.V. Neural network based inverse kinematics solution for trajectory tracking of a robotic arm. Procedia Technol. 2014, 12, 20–27. [Google Scholar] [CrossRef]
- Almusawi, A.R.J.; Dulger, L.C.; Kapucu, S. A new artificial neural network approach in solving inverse kinematics of robotic arm. Comput. Intell. Neurosci. 2016, 2016, 1–10. [Google Scholar] [CrossRef] [PubMed]
- Busurin, V.I.; Win, Y.N.; Zheglov, M.A. Effect of Linear Acceleration on the Characteristics of an Optoelectronic Ring Transducer of Angular Velocity and its Compensation. Optoelectron. Instrum. Data Process. 2019, 55, 309–316. [Google Scholar] [CrossRef]
- Le-Tien, L.; Albu-Schäffer, A. Robust Adaptive Tracking Control Based on State Feedback Controller With Integrator Terms for Elastic Joint Robots With Uncertain Parameters. IEEE Trans Control. Syst Technol. 2018, 26, 2259–2267. [Google Scholar] [CrossRef]
- Mustafa, M.M.; Hamarash, I.; Crane, C.D. Dedicated Nonlinear Control of Robot Manipulators in the Presence of External Vibration and Uncertain Payload. Robotics 2020, 9, 2. [Google Scholar] [CrossRef]
- Zhang, Q.; Mu, M.; Wang, X. A Modified Robotic Manipulator Controller Based on Bernstein-Kantorovich-Stancu Operator. Micromachines 2023, 14, 44. [Google Scholar] [CrossRef] [PubMed]
- Utkin, V.I.; Guldner, J.; Shi, J. Sliding Mode Control in Electromechanical Systems; CRC Press: New York, NY, USA, 2009. [Google Scholar]
- Peza-Solís, J.F.; Silva-Navarro, G.; Castro-Linares, N.R. Trajectory Tracking Control in a Single Flexible-Link Robot using Finite Differences and Sliding Modes. J. Appl. Res. Technol. 2015, 13, 70–78. [Google Scholar] [CrossRef]
- Ding, S.; Park, J.H.; Chen, C.-C. Second-order sliding mode controller design with output constraint. Automatica 2020, 112, 108704. [Google Scholar] [CrossRef]
- Baek, J.; Baek, H. A Time-Delayed Control Scheme Using Adaptive Law with Time-Varying Boundedness for Robot Manipulators. Appl. Sci. 2020, 10, 44. [Google Scholar] [CrossRef]
- Zhang, D.; Wu, T.; Shi, S.; Dong, Z. A Modified Active-Disturbance-Rejection Control with Sliding Modes for an Uncertain System by Using a Novel Reaching Law. Electronics 2022, 11, 2392. [Google Scholar] [CrossRef]
- Campos, E.; Monroy, J.; Abundis, H.; Chemori, A.; Creuze, V.; Torres, J. A nonlinear controller based on saturation functions with variable parameters to stabilize an AUV. Int. J. Nav. 2019, 11, 211–224. [Google Scholar] [CrossRef]
- Cruz-Zavala, E.; Sanchez, T.; Nuño, E.; Moreno, J. Lyapunov-based finite-time control of robot manipulators. Int. J. Robust Nonlinear. Control. 2021, 31, 3090–3114. [Google Scholar] [CrossRef]
- Cao, X.; Wang, Z.; Zhang, X. Precise Locating Control for a Polar Crane Based on Sliding Mode Active Disturbance Rejection Control and Quadratic Programming Algorithm. Machines 2021, 9, 22. [Google Scholar] [CrossRef]
- Xu, R.; Zhou, M. Sliding mode control with sigmoid function for the motion tracking control of the piezo-actuated stages. Electron. Lett. 2017, 53, 75–77. [Google Scholar] [CrossRef]
- Wonham, W.M. Linear Multivariable Control: A Geometric Approach; Springer: New York, NY, USA, 1979. [Google Scholar]
- Antipov, A.S.; Krasnova, S.A.; Utkin, V.A. Methods of Ensuring Invariance with Respect to External Disturbances: Overview and New Advances. Mathematics 2021, 9, 3140. [Google Scholar] [CrossRef]
- Guamán Rivera, R.; García Alvarado, R.; Martínez-Rocamora, A.; Auat Cheein, F. Workspace Analysis of a Mobile Manipulator with Obstacle Avoidance in 3D Printing Tasks. Appl. Sci. 2021, 11, 7923. [Google Scholar] [CrossRef]
- Cristofaro, A.; De Luca, A. Reduced-Order Observer Design for Robot Manipulators. IEEE Control Syst. Lett. 2022, 7, 520–525. [Google Scholar] [CrossRef]
- Krasnov, D.V.; Utkin, A.V. Synthesis of a Multifunctional Tracking System in Conditions of Uncertainty. Autom. Remote Control. 2019, 80, 1704–1716. [Google Scholar] [CrossRef]
- Wang, H.; Zhang, Z.; Tang, X.; Zhao, Z.; Yan, Y. Continuous output feedback sliding mode control for underactuated flexible-joint robot. J. Frank. Inst. 2022, 359, 7847–7865. [Google Scholar] [CrossRef]
- Krasnova, S.A.; Utkin, V.A.; Utkin, A.V. Block Approach to Analysis and Design of the Invariant Nonlinear Tracking Systems. Autom. Remote Control. 2017, 78, 2120–2140. [Google Scholar] [CrossRef]
- Antipov, A.S.; Krasnov, D.V.; Utkin, A.V. Decomposition Synthesis of the Control System of Electromechanical Objects in Conditions of Incomplete Information. Mech. Solids 2019, 54, 47–60. [Google Scholar] [CrossRef]
- Ullah, H.; Malik, F.M.; Raza, A.; Mazhar, N.; Khan, R.; Saeed, A.; Ahmad, I. Robust Output Feedback Control of Single-Link Flexible-Joint Robot Manipulator with Matched Disturbances Using High Gain Observer. Sensors 2021, 21, 3252. [Google Scholar] [CrossRef]
- Vo, A.T.; Truong, T.N.; Kang, H.-J.; Van, M. A Robust Observer-Based Control Strategy for n-DOF Uncertain Robot Manipulators with Fixed-Time Stability. Sensors 2021, 21, 7084. [Google Scholar] [CrossRef]
- Pan, Y.; Li, X.; Wang, H.; Yu, H. Continuous sliding mode control of compliant robot arms: A singularly perturbed approach. Mechatronics 2018, 52, 127–134. [Google Scholar] [CrossRef]
- Gutiérrez-Oribio, D.; Mercado-Uribe, Á.; Jaime, A.; Moreno, J.A.; Fridman, L. Reaction wheel pendulum control using fourth-order discontinuous integral algorithm. Int. J. Robust Nonlinear Control 2021, 31, 185–206. [Google Scholar] [CrossRef]
- Krasnova, S.A.; Antipov, A.S. Hierarchical Design of Sigmoidal Generalized Moments of Manipulator under Uncertainty. Autom. Remote Control 2018, 79, 554–570. [Google Scholar] [CrossRef]
- Khalil, H.K.; Praly, L. High-Gain Observers in Nonlinear Feedback Control. Int. J. Robust Nonlinear Control 2014, 24, 993–1015. [Google Scholar] [CrossRef]
- Delshad, S.S.; Johansson, A.; Darouach, M.; Gustafsson, T. Robust State Estimation and Unknown Inputs Reconstruction for a Class of Nonlinear Systems: Multiobjective Approach. Automatica 2016, 64, 1–7. [Google Scholar] [CrossRef]
- Cao, P.; Gan, Y.; Dai, X. Finite-Time Disturbance Observer for Robotic Manipulators. Sensors 2019, 19, 1943. [Google Scholar] [CrossRef]
- Andrievsky, B.R.; Furtat, I.B. Disturbance Observers: Methods and Applications. I. Methods. Autom. Remote Control 2020, 81, 1563–1610. [Google Scholar] [CrossRef]
- Nguyen, D.G.; Tran, D.T.; Ahn, K.K. Disturbance Observer-Based Chattering-Attenuated Terminal Sliding Mode Control for Nonlinear Systems Subject to Matched and Mismatched Disturbances. Appl. Sci. 2021, 11, 8158. [Google Scholar] [CrossRef]
- Krasnova, S.A. Estimating the Derivatives of External Perturbations Based on Virtual Dynamic Models. Autom. Remote Control 2020, 81, 897–910. [Google Scholar] [CrossRef]
- Krasnov, D.V.; Utkin, A.V. Robust State Observers for Electromechanical Control Plants with Sensorless Manipulators. IFAC-PapersOnLine 2021, 54, 419–424. [Google Scholar] [CrossRef]
- Spong, M.W. Modeling and control of elastic joint robots. J. Dyn. Syst. Meas. Control Trans. ASME 1987, 109, 310–319. [Google Scholar] [CrossRef]
















| Notation | Description, Measurement Unit |
|---|---|
| The angular position of manipulator’s link, rad | |
| The angular velocity of manipulator’s link, rad/s | |
| The angular position of DC motor’s shaft, rad | |
| The angular velocity of DC motor’s shaft, rad/s | |
| Uncontrolled unmatched disturbance, | |
| Uncontrolled matched disturbance, | |
| Gear rigidity, N·m/rad | |
| Gain, N·m/A | |
| Manipulator’s link mass, kg | |
| Acceleration of gravity, | |
| Manipulator’s link length, m | |
| The moment of inertia of manipulator’s link, kg·m | |
| The moment of inertia of DC motor, | |
| The armature current of DC motor, A |
| Indicator | Experiment’s Number | ||
|---|---|---|---|
| 1 | 2 | 3 | |
| , s | 1.6107 | 0.7871 | 0.7850 |
| , rad | 0.0824 | 0.0667 | 0.0668 |
| , rad | |||
| , A | 0.2263 | 0.4394 | 0.4321 |
| Indicator | Experiment’s Number | |
|---|---|---|
| 4 | 5 | |
| , s | 0.8403 | 0.8430 |
| , rad | 0.1000 | 0.1000 |
| , rad | ||
| , A | 0.4394 | 0.4321 |
Disclaimer/Publisher’s Note: The statements, opinions and data contained in all publications are solely those of the individual author(s) and contributor(s) and not of MDPI and/or the editor(s). MDPI and/or the editor(s) disclaim responsibility for any injury to people or property resulting from any ideas, methods, instructions or products referred to in the content. |
© 2023 by the authors. Licensee MDPI, Basel, Switzerland. This article is an open access article distributed under the terms and conditions of the Creative Commons Attribution (CC BY) license (https://creativecommons.org/licenses/by/4.0/).
Share and Cite
Krasnova, S.A.; Antipov, A.S.; Krasnov, D.V.; Utkin, A.V. Cascade Synthesis of Observers of Mixed Variables for Flexible Joint Manipulators Tracking Systems under Parametric and External Disturbances. Electronics 2023, 12, 1930. https://doi.org/10.3390/electronics12081930
Krasnova SA, Antipov AS, Krasnov DV, Utkin AV. Cascade Synthesis of Observers of Mixed Variables for Flexible Joint Manipulators Tracking Systems under Parametric and External Disturbances. Electronics. 2023; 12(8):1930. https://doi.org/10.3390/electronics12081930
Chicago/Turabian StyleKrasnova, Svetlana A., Aleksey S. Antipov, Dmitry V. Krasnov, and Anton V. Utkin. 2023. "Cascade Synthesis of Observers of Mixed Variables for Flexible Joint Manipulators Tracking Systems under Parametric and External Disturbances" Electronics 12, no. 8: 1930. https://doi.org/10.3390/electronics12081930
APA StyleKrasnova, S. A., Antipov, A. S., Krasnov, D. V., & Utkin, A. V. (2023). Cascade Synthesis of Observers of Mixed Variables for Flexible Joint Manipulators Tracking Systems under Parametric and External Disturbances. Electronics, 12(8), 1930. https://doi.org/10.3390/electronics12081930

