Integrative Metabolomic and Transcriptomic Analysis Elucidates That the Mechanism of Phytohormones Regulates Floral Bud Development in Alfalfa
Abstract
1. Introduction
2. Results
2.1. Transcriptome Analysis
2.2. GO and KEGG Enrichment Analysis
2.3. Metabolomic Analysis
2.4. Quantitative Analysis of Differentially Accumulated Phytohormones
2.5. Key Genes Involved in GA, IAA, CK, and JA Biosynthesis Pathways
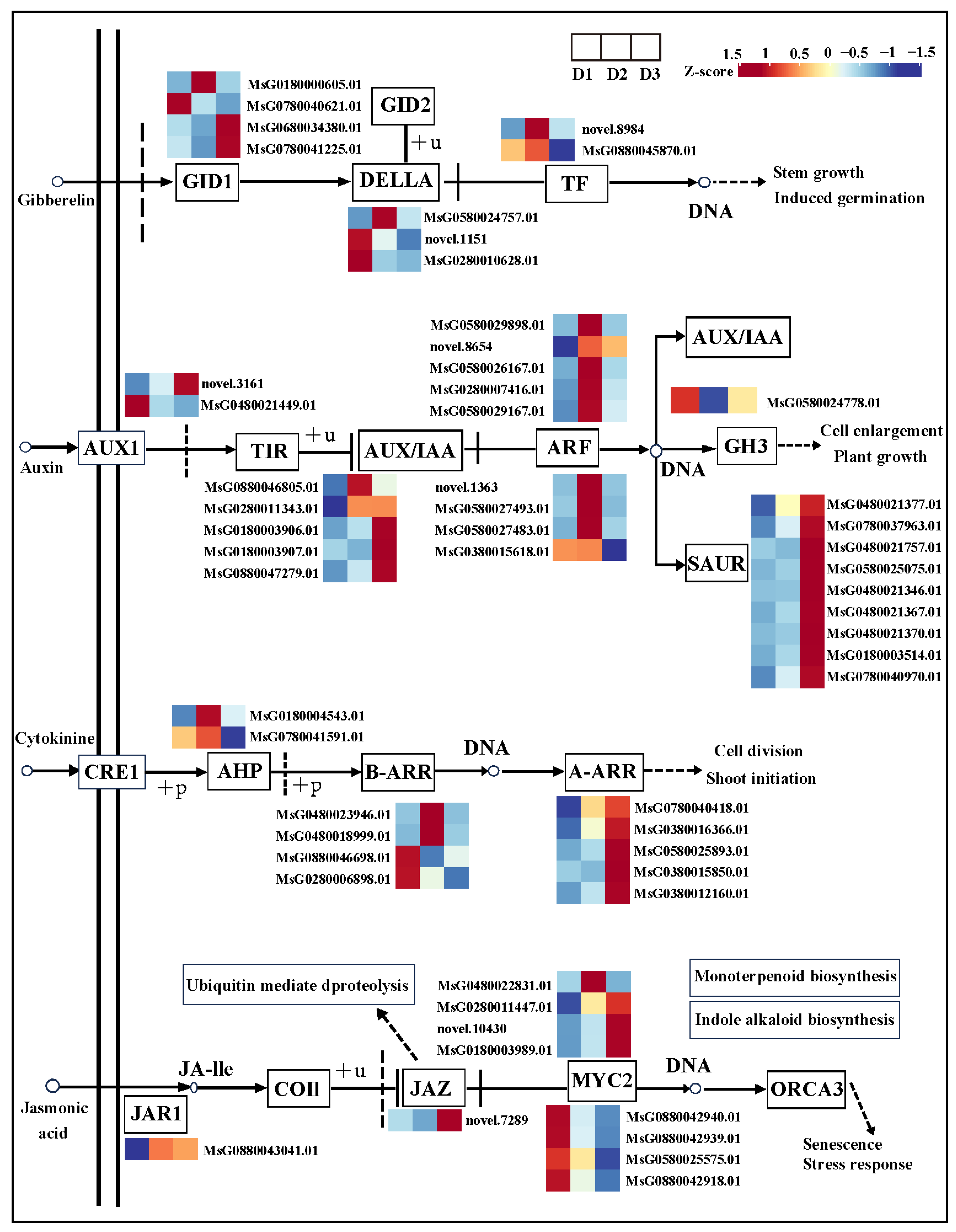
2.6. Key Genes Involved in GA, IAA, CK, and JA Signaling Pathways
2.7. Transcription Factor Analysis
3. Discussion
4. Materials and Methods
4.1. Plant Materials
4.2. Transcriptome Sequencing and Data Analysis
4.3. Phytohormone Analysis
4.4. qRT-PCR Analysis
5. Conclusions
Supplementary Materials
Author Contributions
Funding
Data Availability Statement
Acknowledgments
Conflicts of Interest
References
- Ramírez, F.; Kallarackal, J. Phenological Growth Stages of Feijoa [Acca sellowiana (O. Berg) Burret] According to the BBCH Scale under Tropical Andean Conditions. Sci. Hortic. 2018, 232, 184–190. [Google Scholar] [CrossRef]
- Ramírez, F.; Kallarackal, J. Feijoa [Acca sellowiana (O. Berg) Burret] Pollination: A Review. Sci. Hortic. 2017, 226, 333–341. [Google Scholar] [CrossRef]
- Kozik, E.U.; Nowak, R.; Nowakowska, M.; Dyki, B. Level of Sterility and Morphological Flowers Differentiation of Petaloid Male-Sterile Plants of Carrot. J. Agric. Sci. 2012, 4, 187. [Google Scholar] [CrossRef]
- Lin, B.; Wang, D.; Li, Z.; Liu, J.; Xu, W.; Li, X.; Huang, J. Morphological Development and Nutritional Metabolism during Floral Bud Differentiation in Acca sellowiana (Feijoa). Int. J. Fruit Sci. 2023, 23, 102–115. [Google Scholar] [CrossRef]
- Pei, L.; Gao, Y.; Feng, L.; Zhang, Z.; Liu, N.; Yang, B.; Zhao, N. Phenolic Acids and Flavonoids Play Important Roles in Flower Bud Differentiation in Mikania Micrantha: Transcriptomics and Metabolomics. Int. J. Mol. Sci. 2023, 24, 16550. [Google Scholar] [CrossRef] [PubMed]
- Shang, C.; Cao, X.; Tian, T.; Hou, Q.; Wen, Z.; Qiao, G.; Wen, X. Cross-Talk between Transcriptome Analysis and Dynamic Changes of Carbohydrates Identifies Stage-Specific Genes during the Flower Bud Differentiation Process of Chinese Cherry (Prunus pseudocerasus L.). Int. J. Mol. Sci. 2022, 23, 15562. [Google Scholar] [CrossRef] [PubMed]
- Nagl, N.; Taski-Ajdukovic, K.; Barac, G.; Baburski, A.; Seccareccia, I.; Milic, D.; Katic, S. Estimation of the Genetic Diversity in Tetraploid Alfalfa Populations Based on RAPD Markers for Breeding Purposes. Int. J. Mol. Sci. 2011, 12, 5449–5460. [Google Scholar] [CrossRef] [PubMed]
- Atumo, T.T.; Kauffman, R.; Talore, D.G.; Abera, M.; Tesfaye, T.; Tunkala, B.Z.; Zeleke, M.; Kalsa, G.K. Adaptability, Forage Yield and Nutritional Quality of Alfalfa (Medicago sativa) Genotypes. Sustain. Environ. 2021, 7, 1895475. [Google Scholar] [CrossRef]
- Julier, B.; Huyghe, C.; Ecalle, C. Within- and Among-Cultivar Genetic Variation in Alfalfa: Forage Quality, Morphology, and Yield. Crop Sci. 2000, 40, 365–369. [Google Scholar] [CrossRef]
- Bolanos-Aguilar, E.D.; Huyghe, C.; Djukic, D.; Julier, B.; Ecalle, C. Genetic Control of Alfalfa Seed Yield and Its Components. Plant Breed. 2001, 120, 67–72. [Google Scholar] [CrossRef]
- Abadouz, G.; Hasanzadeh Gorttapeh, A.; Rahnema, A.A.; Behradfar, A. Effect of Row Spacing and Seeding Rate on Yield Component and Seed Yield of Alfalfa (Medicago sativa L.). Not. Sci. Biol. 2010, 2, 74–80. [Google Scholar] [CrossRef]
- Zik, M.; Irish, V.F. Flower Development: Initiation, Differentiation, and Diversification. Annu. Rev. Cell Dev. Biol. 2003, 19, 119–140. [Google Scholar] [CrossRef] [PubMed]
- Hidaka, K.; Dan, K.; Imamura, H.; Takayama, T. Crown-Cooling Treatment Induces Earlier Flower Bud Differentiation of Strawberry under High Air Temperatures. Environ. Control. Biol. 2017, 55, 21–27. [Google Scholar] [CrossRef][Green Version]
- Liao, Y.; Suzuki, K.; Yu, W.; Zhuang, D.; Takai, Y.; Ogasawara, R.; Shimazu, T.; Fukui, H. Night Break Effect of LED Light with Different Wavelengths on Floral Bud Differentiation of Chrysanthemum Morifolium Ramat ‘Jimba’ and Iwa No Hakusen. Environ. Control. Biol. 2014, 52, 45–50. [Google Scholar] [CrossRef]
- Fan, L.; Chen, M.; Dong, B.; Wang, N.; Yu, Q.; Wang, X.; Xuan, L.; Wang, Y.; Zhang, S.; Shen, Y. Transcriptomic Analysis of Flower Bud Differentiation in Magnolia Sinostellata. Genes 2018, 9, 212. [Google Scholar] [CrossRef] [PubMed]
- Koshita, Y.; Takahara, T.; Ogata, T.; Goto, A. Involvement of Endogenous Plant Hormones (IAA, ABA, GAs) in Leaves and Flower Bud Formation of Satsuma Mandarin (Citrus unshiu Marc.). Sci. Hortic. 1999, 79, 185–194. [Google Scholar] [CrossRef]
- Milyaev, A.; Kofler, J.; Moya, Y.A.T.; Lempe, J.; Stefanelli, D.; Hanke, M.-V.; Flachowsky, H.; Von Wirén, N.; Wünsche, J.-N. Profiling of Phytohormones in Apple Fruit and Buds Regarding Their Role as Potential Regulators of Flower Bud Formation. Tree Physiol. 2022, 42, 2319–2335. [Google Scholar] [CrossRef] [PubMed]
- Yan, B.; Hou, J.; Cui, J.; He, C.; Li, W.; Chen, X.; Li, M.; Wang, W. The Effects of Endogenous Hormones on the Flowering and Fruiting of Glycyrrhiza Uralensis. Plants 2019, 8, 519. [Google Scholar] [CrossRef] [PubMed]
- Zhang, Y.J.; Li, A.; Liu, X.Q.; Sun, J.X.; Guo, W.J.; Zhang, J.W.; Lyu, Y.M. Changes in the Morphology of the Bud Meristem and the Levels of Endogenous Hormones after Low Temperature Treatment of Different Phalaenopsis Cultivars. S. Afr. J. Bot. 2019, 125, 499–504. [Google Scholar] [CrossRef]
- Fang, S.; Gao, K.; Hu, W.; Snider, J.L.; Wang, S.; Chen, B.; Zhou, Z. Chemical Priming of Seed Alters Cotton Floral Bud Differentiation by Inducing Changes in Hormones, Metabolites and Gene Expression. Plant Physiol. Biochem. 2018, 130, 633–640. [Google Scholar] [CrossRef] [PubMed]
- Liu, X.; Yuan, M.; Dang, S.; Zhou, J.; Zhang, Y. Comparative Transcriptomic Analysis of Transcription Factors and Hormones during Flower Bud Differentiation in ‘Red Globe’ Grape under Red–blue Light. Sci. Rep. 2023, 13, 8932. [Google Scholar] [CrossRef]
- Vasconcelos, M.C.; Greven, M.; Winefield, C.S.; Trought, M.C.T.; Raw, V. The Flowering Process of Vitis vinifera: A Review. Am. J. Enol. Vitic. 2009, 60, 411–434. [Google Scholar] [CrossRef]
- Qu, Y.; Chen, X.; Mao, X.; Huang, P.; Fu, X. Transcriptome Analysis Reveals the Role of GA3 in Regulating the Asynchronism of Floral Bud Differentiation and Development in Heterodichogamous Cyclocarya paliurus (Batal.) Iljinskaja. Int. J. Mol. Sci. 2022, 23, 6763. [Google Scholar] [CrossRef] [PubMed]
- Xie, Y.; Hou, Z.; Shi, M.; Wang, Q.; Yang, Z.; Lim, K.-J.; Wang, Z. Transcriptional Regulation of Female and Male Flower Bud Initiation and Development in Pecan (Carya illinoensis). Plants 2023, 12, 1378. [Google Scholar] [CrossRef] [PubMed]
- Bartrina, I.; Otto, E.; Strnad, M.; Werner, T.; Schmülling, T. Cytokinin Regulates the Activity of Reproductive Meristems, Flower Organ Size, Ovule Formation, and Thus Seed Yield in Arabidopsis thaliana. Plant Cell 2011, 23, 69–80. [Google Scholar] [CrossRef]
- Proveniers, M. Sugars Speed up the Circle of Life. eLife 2013, 2, e00625. [Google Scholar] [CrossRef]
- Kućko, A.; Wilmowicz, E.; Ostrowski, M. Spatio-Temporal IAA Gradient Is Determined by Interactions with ET and Governs Flower Abscission. J. Plant Physiol. 2019, 236, 51–60. [Google Scholar] [CrossRef]
- Deng, W.; Ying, H.; Helliwell, C.A.; Taylor, J.M.; Peacock, W.J.; Dennis, E.S. FLOWERING LOCUS C (FLC) Regulates Development Pathways throughout the Life Cycle of Arabidopsis. Proc. Natl. Acad. Sci. USA 2011, 108, 6680–6685. [Google Scholar] [CrossRef]
- Niwa, T.; Suzuki, T.; Takebayashi, Y.; Ishiguro, R.; Higashiyama, T.; Sakakibara, H.; Ishiguro, S. Jasmonic Acid Facilitates Flower Opening and Floral Organ Development through the Upregulated Expression of SlMYB21 Transcription Factor in Tomato. Biosci. Biotechnol. Biochem. 2018, 82, 292–303. [Google Scholar] [CrossRef]
- Křeček, P.; Skůpa, P.; Libus, J.; Naramoto, S.; Tejos, R.; Friml, J.; Zažímalová, E. The PIN-FORMED (PIN) Protein Family of Auxin Transporters. Genome Biol. 2009, 10, 249. [Google Scholar] [CrossRef] [PubMed]
- Friml, J.; Wiśniewska, J.; Benková, E.; Mendgen, K.; Palme, K. Lateral Relocation of Auxin Efflux Regulator PIN3 Mediates Tropism in Arabidopsis. Nature 2002, 415, 806–809. [Google Scholar] [CrossRef] [PubMed]
- Sponsel, V.M.; Hedden, P. B2. Gibberellin Biosynthesis and Inactivation. In Plant Hormones; Springer: Dordrecht, The Netherlands, 2010. [Google Scholar]
- Bensen, R.J.; Johal, G.S.; Crane, V.C.; Tossberg, J.T.; Schnable, P.S.; Meeley, R.B.; Briggs, S.P. Cloning and Characterization of the Maize Anl Gene. Plant Cell 1995, 7, 75–84. [Google Scholar] [PubMed]
- Lee, D.J.; Zeevaart, J.A.D. Differential Regulation of RNA Levels of Gibberellin Dioxygenases by Photoperiod in Spinach. Plant Physiol. 2002, 130, 2085–2094. [Google Scholar] [CrossRef] [PubMed]
- Singh, D.P.; Jermakow, A.M.; Swain, S.M. Gibberellins Are Required for Seed Development and Pollen Tube Growth in Arabidopsis. Plant Cell 2002, 14, 3133–3147. [Google Scholar] [CrossRef] [PubMed]
- Liu, H.; Xie, W.; Zhang, L.; Valpuesta, V.; Ye, Z.; Gao, Q.; Duan, K. Auxin Biosynthesis by the YUCCA6 Flavin Monooxygenase Gene in Woodland Strawberry. J. Integr. Plant Biol. 2014, 56, 350–363. [Google Scholar] [CrossRef] [PubMed]
- Sakamoto, T.; Sakakibara, H.; Kojima, M.; Yamamoto, Y.; Nagasaki, H.; Inukai, Y.; Sato, Y.; Matsuoka, M. Ectopic Expression of KNOTTED1-Like Homeobox Protein Induces Expression of Cytokinin Biosynthesis Genes in Rice. Plant Physiol. 2006, 142, 54–62. [Google Scholar] [CrossRef] [PubMed]
- Kakimoto, T. Identification of Plant Cytokinin Biosynthetic Enzymes as Dimethylallyl Diphosphate:ATP/ADP Isopentenyltransferases. Plant Cell Physiol. 2001, 42, 677–685. [Google Scholar] [CrossRef] [PubMed]
- Kamada-Nobusada, T.; Sakakibara, H. Molecular Basis for Cytokinin Biosynthesis. Phytochemistry 2009, 70, 444–449. [Google Scholar] [CrossRef] [PubMed]
- Ruan, J.; Zhou, Y.; Zhou, M.; Yan, J.; Khurshid, M.; Weng, W.; Cheng, J.; Zhang, K. Jasmonic Acid Signaling Pathway in Plants. Int. J. Mol. Sci. 2019, 20, 2479. [Google Scholar] [CrossRef] [PubMed]
- Wasternack, C.; Song, S. Jasmonates: Biosynthesis, Metabolism, and Signaling by Proteins Activating and Repressing Transciption. J. Exp. Bot. 2016, 68, 1303–1321. [Google Scholar] [CrossRef] [PubMed]
- Zhou, G.; Ren, N.; Qi, J.; Lu, J.; Xiang, C.; Ju, H.; Cheng, J.; Lou, Y. The 9-Lipoxygenase Osr9-LOX1 Interacts with the 13-Lipoxygenase-Mediated Pathway to Regulate Resistance to Chewing and Piercing-Sucking Herbivores in Rice. Physiol. Plant. 2014, 152, 59–69. [Google Scholar] [CrossRef] [PubMed]
- Riemann, M.; Haga, K.; Shimizu, T.; Okada, K.; Ando, S.; Mochizuki, S.; Nishizawa, Y.; Yamanouchi, U.; Nick, P.; Yano, M.; et al. Identification of Rice Allene Oxide Cyclase Mutants and the Function of Jasmonate for Defence against Magnaporthe oryzae. Plant J. 2013, 74, 226–238. [Google Scholar] [CrossRef] [PubMed]
- Scalschi, L.; Sanmartín, M.; Camañes, G.; Troncho, P.; Sánchez-Serrano, J.J.; García-Agustín, P.; Vicedo, B. Silencing of OPR3 in Tomato Reveals the Role of OPDA in Callose Deposition during the Activation of Defense Responses against Botrytis cinerea. Plant J. 2015, 81, 304–315. [Google Scholar] [CrossRef] [PubMed]
- Richmond, T.A.; Bleecker, A.B. A Defect in β-Oxidation Causes Abnormal Inflorescence Development in Arabidopsis. Plant Cell 1999, 11, 1911–1924. [Google Scholar] [PubMed]
- Stitz, M.; Gase, K.; Baldwin, I.T.; Gaquerel, E. Ectopic Expression of AtJMT in Nicotiana attenuata: Creating a Metabolic Sink Has Tissue-Specific Consequences for the Jasmonate Metabolic Network and Silences Downstream Gene Expression. Plant Physiol. 2011, 157, 341–354. [Google Scholar] [CrossRef]
- Waadt, R. Phytohormone Signaling Mechanisms and Genetic Methods for Their Modulation and Detection. Curr. Opin. Plant Biol. 2020, 57, 31–40. [Google Scholar] [CrossRef]
- Olszewski, N.; Sun, T.; Gubler, F. Gibberellin Signaling: Biosynthesis, Catabolism, and Response Pathways. Plant Cell 2002, 14, S61–S80. [Google Scholar] [CrossRef]
- Qi, T.; Huang, H.; Wu, D.; Yan, J.; Qi, Y.; Song, S.; Xie, D. Arabidopsis DELLA and JAZ Proteins Bind the WD-Repeat/bHLH/MYB Complex to Modulate Gibberellin and Jasmonate Signaling Synergy. Plant Cell 2014, 26, 1118–1133. [Google Scholar] [CrossRef] [PubMed]
- Yu, S.; Galvão, V.C.; Zhang, Y.-C.; Horrer, D.; Zhang, T.-Q.; Hao, Y.-H.; Feng, Y.-Q.; Wang, S.; Schmid, M.; Wang, J.-W. Gibberellin Regulates the Arabidopsis Floral Transition through miR156-Targeted SQUAMOSA PROMOTER BINDING–LIKE Transcription Factors. Plant Cell 2012, 24, 3320–3332. [Google Scholar] [CrossRef] [PubMed]
- Gubler, F.; Chandler, P.M.; White, R.G.; Llewellyn, D.J.; Jacobsen, J.V. Gibberellin Signaling in Barley Aleurone Cells. Control of SLN1 and GAMYB Expression. Plant Physiol. 2002, 129, 191–200. [Google Scholar] [CrossRef] [PubMed]
- Lavy, M.; Estelle, M. Mechanisms of Auxin Signaling. Development 2016, 143, 3226–3229. [Google Scholar] [CrossRef] [PubMed]
- D’Agostino, I.B.; Deruère, J.; Kieber, J.J. Characterization of the Response of the Arabidopsis Response Regulator Gene Family to Cytokinin. Plant Physiol. 2000, 124, 1706–1717. [Google Scholar] [CrossRef] [PubMed]
- D’Aloia, M.; Bonhomme, D.; Bouché, F.; Tamseddak, K.; Ormenese, S.; Torti, S.; Coupland, G.; Périlleux, C. Cytokinin Promotes Flowering of Arabidopsis via Transcriptional Activation of the FT Paralogue TSF. Plant J. 2011, 65, 972–979. [Google Scholar] [CrossRef] [PubMed]
- Fernández-Calvo, P.; Chini, A.; Fernández-Barbero, G.; Chico, J.-M.; Gimenez-Ibanez, S.; Geerinck, J.; Eeckhout, D.; Schweizer, F.; Godoy, M.; Franco-Zorrilla, J.M.; et al. The Arabidopsis bHLH Transcription Factors MYC3 and MYC4 Are Targets of JAZ Repressors and Act Additively with MYC2 in the Activation of Jasmonate Responses. Plant Cell 2011, 23, 701–715. [Google Scholar] [CrossRef] [PubMed]
- Chen, D.; Yan, W.; Fu, L.-Y.; Kaufmann, K. Architecture of Gene Regulatory Networks Controlling Flower Development in Arabidopsis thaliana. Nat. Commun. 2018, 9, 4534. [Google Scholar] [CrossRef] [PubMed]
- Strader, L.; Weijers, D.; Wagner, D. Plant Transcription Factors—Being in the Right Place with the Right Company. Curr. Opin. Plant Biol. 2022, 65, 102136. [Google Scholar] [CrossRef] [PubMed]
- Bendahmane, M.; Dubois, A.; Raymond, O.; Bris, M.L. Genetics and Genomics of Flower Initiation and Development in Roses. J. Exp. Bot. 2013, 64, 847–857. [Google Scholar] [CrossRef] [PubMed]
- Han, Y.; Tang, A.; Wan, H.; Zhang, T.; Cheng, T.; Wang, J.; Yang, W.; Pan, H.; Zhang, Q. An APETALA2 Homolog, RcAP2, Regulates the Number of Rose Petals Derived From Stamens and Response to Temperature Fluctuations. Front. Plant Sci. 2018, 9, 481. [Google Scholar] [CrossRef] [PubMed]
- Dubos, C.; Stracke, R.; Grotewold, E.; Weisshaar, B.; Martin, C.; Lepiniec, L. MYB Transcription Factors in Arabidopsis. Trends Plant Sci. 2010, 15, 573–581. [Google Scholar] [CrossRef]
- Brownfield, L.; Hafidh, S.; Borg, M.; Sidorova, A.; Mori, T.; Twell, D. A Plant Germline-Specific Integrator of Sperm Specification and Cell Cycle Progression. PLoS Genet. 2009, 5, e1000430. [Google Scholar] [CrossRef] [PubMed]
- Punwani, J.A.; Rabiger, D.S.; Lloyd, A.; Drews, G.N. The MYB98 Subcircuit of the Synergid Gene Regulatory Network Includes Genes Directly and Indirectly Regulated by MYB98. Plant J. 2008, 55, 406–414. [Google Scholar] [CrossRef] [PubMed]
- Sung, S.-K.; Yu, G.-H.; An, G. Characterization of MdMADS2, a Member of the SQUAMOSA Subfamily of Genes, in Apple. Plant Physiol. 1999, 120, 969–978. [Google Scholar] [CrossRef] [PubMed]
- Chen, M.-K.; Lin, I.-C.; Yang, C.-H. Functional Analysis of Three Lily (Lilium longiflorum) APETALA1-like MADS Box Genes in Regulating Floral Transition and Formation. Plant Cell Physiol. 2008, 49, 704–717. [Google Scholar] [CrossRef] [PubMed]
- Hsu, H.-F.; Huang, C.-H.; Chou, L.-T.; Yang, C.-H. Ectopic Expression of an Orchid (Oncidium Gower Ramsey) AGL6-like Gene Promotes Flowering by Activating Flowering Time Genes in Arabidopsis thaliana. Plant Cell Physiol. 2003, 44, 783–794. [Google Scholar] [CrossRef]
- Liu, Y.; Li, X.; Li, K.; Liu, H.; Lin, C. Multiple bHLH Proteins Form Heterodimers to Mediate CRY2-Dependent Regulation of Flowering-Time in Arabidopsis. PLoS Genet. 2013, 9, e1003861. [Google Scholar] [CrossRef] [PubMed]
- Zhang, L.; Chen, L.; Yu, D. Transcription Factor WRKY75 Interacts with DELLA Proteins to Affect Flowering. Plant Physiol. 2018, 176, 790–803. [Google Scholar] [CrossRef] [PubMed]
- Yu, Y.; Liu, Z.; Wang, L.; Kim, S.; Seo, P.J.; Qiao, M.; Wang, N.; Li, S.; Cao, X.; Park, C.; et al. WRKY 71 Accelerates Flowering via the Direct Activation of FLOWERING LOCUS T and LEAFY in Arabidopsis thaliana. Plant J. 2016, 85, 96–106. [Google Scholar] [CrossRef] [PubMed]
- OsNAC2 Encoding a NAC Transcription Factor That Affects Plant Height through Mediating the Gibberellic Acid Pathway in Rice. Available online: https://onlinelibrary.wiley.com/doi/epdf/10.1111/tpj.12819 (accessed on 29 February 2024).
- Shih, C.-F.; Hsu, W.-H.; Peng, Y.-J.; Yang, C.-H. The NAC-like Gene ANTHER INDEHISCENCE FACTOR Acts as a Repressor That Controls Anther Dehiscence by Regulating Genes in the Jasmonate Biosynthesis Pathway in Arabidopsis. J. Exp. Bot. 2014, 65, 621–639. [Google Scholar] [CrossRef] [PubMed]
- Niu, Q.; Zong, Y.; Qian, M.; Yang, F.; Teng, Y. Simultaneous Quantitative Determination of Major Plant Hormones in Pear Flowers and Fruit by UPLC/ESI-MS/MS. Anal. Methods 2014, 6, 1766–1773. [Google Scholar] [CrossRef]








| Index | Compounds | Class | D2 | D1 | Log2FC |
|---|---|---|---|---|---|
| ABA-ald | Abscisic aldehyde | ABA | 0 | 131.35 | −Inf |
| IAA | Indole-3-acetic acid | Auxin | 0 | 19.92 | −Inf |
| IPA | 3-Indolepropionic acid | Auxin | 2.19 | 0 | Inf |
| TRA | Tryptamine | Auxin | 0 | 1.12 | −Inf |
| iPRMP | N-6-iso-pentenyladenosine-5′-monophosphate | CK | 10.14 | 4.77 | 1.09 |
| pT9G | 4-[[(9-beta-D-Glucopyranosyl-9H-purin-6-yl) amino] methyl] phenol | CK | 0.96 | 0.46 | 1.06 |
| cZROG | cis-Zeatin-O-glucoside riboside | CK | 0.32 | 0.99 | −1.64 |
| cZ9G | cis-Zeatin-9-glucoside | CK | 0.3 | 0.12 | 1.3 |
| IP | N6-isopentenyladenine | CK | 2.49 | 0.77 | 1.7 |
| cZR | cis-Zeatin riboside | CK | 1.07 | 3.62 | −1.75 |
| iP9G | N6-Isopentenyl-adenine-9-glucoside | CK | 3 | 0 | Inf |
| tZ | trans-Zeatin | CK | 0.57 | 0 | Inf |
| DHZ7G | Dihydrozeatin-7-glucoside | CK | 0.21 | 0.09 | 1.13 |
| tZR | trans-Zeatin riboside | CK | 1.26 | 0 | Inf |
| tZRMP | 9-Ribosyl-trans-zeatin 5′-monophosphate | CK | 3.17 | 0 | Inf |
| GA8 | Gibberellin A8 | GA | 13 | 0 | Inf |
| MEJA | Methyl jasmonate | JA | 99.53 | 43.5 | 1.19 |
| Index | Compounds | Class | D3 | D2 | Log2FC |
|---|---|---|---|---|---|
| ABA-GE | ABA-glucosyl ester | ABA | 0.00 | 1755.20 | −Inf |
| IAA | Indole-3-acetic acid | Auxin | 34.59 | 0.00 | Inf |
| IAA-Glu | Indole-3-acetyl glutamic acid | Auxin | 22.23 | 5.64 | 1.98 |
| IPA | 3-Indolepropionic acid | Auxin | 0.00 | 2.19 | −Inf |
| TRA | Tryptamine | Auxin | 2.39 | 0.00 | Inf |
| IAA-Asp | Indole-3-acetyl-L-aspartic acid | Auxin | 78.57 | 38.04 | 1.05 |
| IA | 3-Indoleacrylic acid | Auxin | 10.98 | 4.37 | 1.33 |
| tZ9G | trans-Zeatin-9-glucoside | CK | 5.80 | 0.00 | Inf |
| IPR | N6-isopentenyladenosine | CK | 1.57 | 3.75 | −1.26 |
| pT9G | 4-[[(9-beta-D-Glucopyranosyl-9H-purin-6-yl) amino] methyl] phenol | CK | 2.25 | 0.96 | 1.23 |
| cZROG | cis-Zeatin-O-glucoside riboside | CK | 1.08 | 0.32 | 1.77 |
| cZR | cis-Zeatin riboside | CK | 0.00 | 1.07 | −Inf |
| iP9G | N6-Isopentenyl-adenine-9-glucoside | CK | 6.91 | 3.00 | 1.20 |
| tZ | trans-Zeatin | CK | 3.00 | 0.57 | 2.40 |
| DHZ7G | Dihydrozeatin-7-glucoside | CK | 1.25 | 0.21 | 2.59 |
| tZR | trans-Zeatin riboside | CK | 17.15 | 1.26 | 3.77 |
| tZRMP | 9-Ribosyl-trans-zeatin 5′-monophosphate | CK | 27.54 | 3.17 | 3.12 |
| DZ | Dihydrozeatin | CK | 1.06 | 0.29 | 1.88 |
| DHZR | Dihydrozeatin ribonucleoside | CK | 2.27 | 1.12 | 1.02 |
| ACC | 1-Aminocyclopropanecarboxylic acid | ETH | 30.17 | 0.00 | Inf |
| GA8 | Gibberellin A8 | GA | 27.36 | 13.00 | 1.07 |
| GA7 | Gibberellin A7 | GA | 0.43 | 0.20 | 1.13 |
| 12-OH-JA | 12-Hydroxyjasmonic acid | JA | 249.96 | 0.00 | Inf |
| MEJA | Methyl jasmonate | JA | 203.97 | 99.53 | 1.04 |
| t-CA | trans-Cinnamic acid | SA | 47.27 | 109.61 | −1.21 |
Disclaimer/Publisher’s Note: The statements, opinions and data contained in all publications are solely those of the individual author(s) and contributor(s) and not of MDPI and/or the editor(s). MDPI and/or the editor(s) disclaim responsibility for any injury to people or property resulting from any ideas, methods, instructions or products referred to in the content. |
© 2024 by the authors. Licensee MDPI, Basel, Switzerland. This article is an open access article distributed under the terms and conditions of the Creative Commons Attribution (CC BY) license (https://creativecommons.org/licenses/by/4.0/).
Share and Cite
Huang, X.; Liu, L.; Qiang, X.; Meng, Y.; Li, Z.; Huang, F. Integrative Metabolomic and Transcriptomic Analysis Elucidates That the Mechanism of Phytohormones Regulates Floral Bud Development in Alfalfa. Plants 2024, 13, 1078. https://doi.org/10.3390/plants13081078
Huang X, Liu L, Qiang X, Meng Y, Li Z, Huang F. Integrative Metabolomic and Transcriptomic Analysis Elucidates That the Mechanism of Phytohormones Regulates Floral Bud Development in Alfalfa. Plants. 2024; 13(8):1078. https://doi.org/10.3390/plants13081078
Chicago/Turabian StyleHuang, Xiuzheng, Lei Liu, Xiaojing Qiang, Yuanfa Meng, Zhiyong Li, and Fan Huang. 2024. "Integrative Metabolomic and Transcriptomic Analysis Elucidates That the Mechanism of Phytohormones Regulates Floral Bud Development in Alfalfa" Plants 13, no. 8: 1078. https://doi.org/10.3390/plants13081078
APA StyleHuang, X., Liu, L., Qiang, X., Meng, Y., Li, Z., & Huang, F. (2024). Integrative Metabolomic and Transcriptomic Analysis Elucidates That the Mechanism of Phytohormones Regulates Floral Bud Development in Alfalfa. Plants, 13(8), 1078. https://doi.org/10.3390/plants13081078
