Abstract
To tackle suspensions of particles of any shape, the thermodynamics of a Cosserat continuum are developed by the method suggested by Landau and Khalatnikov for the mathematical description of the super-fluidity of liquid 2He. Such an approach allows us to take into account the rotation of particles and their form. The flows of suspensions of neutrally buoyant rod-like particles are considered in detail. These suspensions include linear polymer solutions, FD-virus and worm-like micelles. The anisotropy of the suspensions is determined through the inclusion of the micro-inertia tensor in the rheological constitutive equations. The theory predicts gradient banding, temporal volatility of apparent viscosity and hysteresis of the flux-pressure curve. The transition from the isotropic phase to the nematic phase is also captured. Our mathematical model predicts the formation of flock-like inhomogeneities of concentration jointly with the hindrance effect.
Keywords:
suspensions; rod-like particles; micropolar fluid; thermodynamics; hysteresis; concentration inhomogeneity MSC:
76A05
1. Introduction
In many suspensions, particles are not spherical. Some complex fluids can even be treated as suspensions of fibers [1]. Examples include worm-like micelles, FD-virus, liquid crystals and etc. Such fluids enjoy unusual properties like shear banding [2,3,4], flow instabilities [5], appearance of a nematic phase [6] and formation of flocks [7,8]. In the present paper, thermodynamics and rheology of suspensions of neutrally-buoyant particles with rather general form are developed. To this end, the notion of the Cosserat continuum and the theory of micropolar fluids are applied. This allows to take into account the rotation of particles and their shape using the microinertia tensor. In addition to microrotation and microinertia, such fluids can support the nonsymmetric stress tensor and the couple stress. A new mathematical model is formulated that takes into account concentrated suspensions and their anisotropy. As for suspensions of rod-like particles, shear flows of the Poiseuille type were studied and the indicated properties characteristic of such suspensions were obtained. The practice of transporting oil in pipelines shows that reaching the optimal operating mode depends on the history of pumping [9]. It is proved that hysteresis occurs and it underlies this effect.
In [10], flows were considered in which the heterogeneity of the concentration of non-spherical particles can be neglected. Here, a more general mathematical model has been developed that takes into account concentration inhomogeneities in suspensions of such particles. Particularly the effect of the cluster formation is addressed as far as the rod-like particles are concerned.
Research into flows with rod-shaped particles goes back to Jeffery’s work on an ellipsoid carried by a shear fluid flow [11]. According to Jeffrey’s theory, the particle periodically rotates in orbits that depend on its initial orientation. This method has been used in a number of kinematic models [12,13]. Applicability of the generalized Jeffery equations was confirmed by a number of experiments [14,15]. This approach has also spawned extensions that take into account rods interactions [16,17] and predict fiber orientation distributions in molded parts [18].
Typically, the rheological equations of fluids are determined in experiments with shear flows [19]. For FD-viruses, the dependence of viscosity on concentration and shear rate was studied in [20]. Using special friction coefficients, a formula for viscosity was derived in [20]. More details on the viscosity formulas are provided in [1,19,21]. Within the framework of the conservation laws of continuum mechanics, the thermodynamics of suspensions of neutral-buoyant particles is developed here. The derived conservation laws fit particles of any form. However, a positive sign of entropy production is guaranteed only for axially symmetric particles.
The thermodynamic arguments of the present paper are based on the Landau-Khalatnikov mathematical modeling method applied to the superfluidity of liquid helium II [22,23]. In the case of reversible processes, this method allows one to unambiguously determine the forces of interaction between particles and fluid by harmonizing the energy conservation law, both with other conservation laws and with the second law of thermodynamics. For dissipative processes, the interaction forces are determined in accordance with the principles of irreversible de Groot–Masur thermodynamics. The Landau–Khalatnikov approach is applicable in the theory of multiphase flows in poroelastic media [24,25,26]. It turned out that the same method can be applied to suspensions, even if the particles are allowed to rotate [27,28].
In the present article, the Landau-Khalatnikov method is generalized for suspensions with any particle shape and extended to the theory of micropolar fluids [29]. According to this theory, the number of particles is sufficiently large in any infinitesimal volume. Therefore, highly concentrated suspensions fall within the range of applicability of this approach. In particular, within the framework of the theory of micropolar fluid it is shown that the Segre-Silberberg effect is due to the rotation of particles [30]. This effect means that particles accumulate in a concentric annular region during laminar flow in a circular pipe [31]. Centrifugal sedimentation in suspensions is also due to the rotation of particles [32].
In mathematical models of suspensions, the microstructure and rotation of particles are usually neglected, and the difference in normal stresses is used to take into account the effect of anisotropy [33]. As in [29], the Cosserat continuum concept is applied here and the microinertia tensor is placed in the constitutive stress-strain laws to account for anisotropy. The constitutive equations of the theory of micropolar fluids involve several viscosities that determine the contribution of the symmetric and skew-symmetric parts of the velocity and spin gradients to stress and couple stress. There are skew-symmetric and anisotropic viscosities apart from the common shear viscosity. The issue of skew-symmetric viscosity has been studied in [32,34], but there are no publications on anisotropic viscosity yet.
The equations here are solved numerically only in the one-dimensional case, so comparisons with three-dimensional experiments are not given. But these calculations show that the introduced viscosities play a major role in explaining the effects of hysteresis, inhomogeneity of concentration, phase transition, and gradient banding.
In Section 2 the thermodynamics of a micropolar fluid is developed. Section 3 is devoted to the derivation of equations for one-dimensional Poiseuille-like flows from the obtained general conservation laws. The calculation results are provided in Section 4; they explain the phenomena described in the abstract.
2. Thermodynamics of Micropolar Fluids
2.1. Thermodynamics of Classical Compressible Fluids without Dissipation
We start from the thermodynamics of the Euler fluid. Let , V, M, , p, S and stand for internal energy, volume, mass, absolute temperature, pressure, entropy and chemical potential, respectively. The Gibbs identity writes
Let us move on to quantities per unit volume:
where e, and are specific internal energy, specific entropy and density, respectively. Observe that sometimes it is convenient to use the entropy assigned to the unit mass: . One can formulate the Gibbs identity as follows:
The right-hand side of the above equality refers to the unit volume, so . Hence,
It is assumed that the energy satisfies the state equation .
The Euler fluid flow equations are [23]
where is the fluid velocity and stands for the material derivative:
The third equation in (2) implies the adiabatic condition, and it is written in terms of the specific entropy s related to mass unity.
By passing to the specific entropy , one can verify easily that Equation (2) can be written as the following system of conservation laws:
where
Here, is the tensor product of the vectors and , is the momentum flux tensor, I is the identical matrix, .
It is a consequence of (4) that the total energy satisfies the energy equation
here, the dot stands for the scalar product, .
2.2. Thermodynamics of Micropolar Fluids without Dissipation
We consider the granular fluid as a Cosserat continuum [35]. It implies the following. Let denote the position vector of a material point with the Lagrange coordinates . We introduce the orthogonal tensor to determine the orientation of three orthogonal director-vectors ():
Here, is the adjoint matrix, such that
So, any material point is considered as a solid body. It is assumed that , i.e., stands for the initial position of . Let us denote by the infinitesimal volume centered at the vector . Any point from at the initial moment is characterized by a relative position vector . At each moment t, the vector is defined by the formula
The relative velocity and the velocity of the mass center determine the motion of the volume :
In what follows, is any orthogonal basis in . Let us define the rotation tensor:
It is skew-symmetric and satisfies the formula
with “×” denoting the vector product and standing for the angular velocity (or gyration),
Here, is the Levi-Civita third order tensor,
where is the permutation symbol [29]. It follows from the above definitions that
In what follows, we use the scalar product = of two -matrices A and B. With these notations, we have
Let and c stand for the local internal specific spin and particle concentration. By definition,
where the micro-inertia tensor J obeys the identity [29],
For the Cosserat continuum without dissipation, microrotations of two different particles do not interact. Hence,
The third equation in (9) is the internal angular momentum conservation law. The latter equation in (9) implies that the number of particles is constant in any fluid–solid infinitesimal material volume.
By the Gibbs identity,
where z is the second chemical potential, we obtain the equalities
With concentration being one more thermodynamical variable, pressure can be defined by the same argument as above, and it satisfies the formulas [26]
It is proved in Appendix A (Lemma A3), that energy Equation (6) holds but for the total energy given by the formula
2.3. Thermodynamics of Micropolar Fluids with Dissipation
We extend the model (10)–(13) to equations allowing for dissipation. To this end, we argue as in [23] and write the conservation laws
with dissipative unknowns .
Observe that Equation (17) should result from the system (15) and (16). Here, q and R are the heat flux and the entropy production, respectively. Conservation laws (15)–(17) should agree with the thermodynamic Equations (12)–(14). The set of unknowns can be determined due to the fact that Equation (17) follows from (12)–(16).
Using (12) and Lemmas A6 and A7 in Appendix A, we can write the time derivatives and as follows:
where
Eliminating all the time derivatives , , etc. in by the conservation laws, we arrive at the following presentation for :
where
Detailed calculations are performed in Appendix A, Lemma A8.
Clearly, Equation (18) becomes the energy conservation law with if we define the entropy production as follows:
Let us choose , , , and to provide the restriction . We introduce the symmetric and skew-symmetric parts of a matrix A as follows:
Clearly, . Any skew-symmetric matrix M obeys the formula where the vector is defined uniquely. Observe that
Particularly, if In the micropolar fluid theory [29] the matrices
are the rate of strain tensors. The equality
holds, where is the relative angular velocity.
Let us denote
Because of the identity
the formula
holds. Given the positive parameters , and , we choose , , and by the formulas
As , Equation (22) is equivalent to the following:
Due to the identity
we have
As in [10], we apply the constitutive equations
with [g/(cm · s)] being the viscosities and with [cm−1] standing for the specific particles surface area. Anisotropy manifests itself through the presence of J in the constitutive laws (26) and (27). We borrow this idea from [29]. Observe that the objectivity of S and N follows from the objectivity of B, A and J [29].
Let and be the eigenvectors and the eigenvalues of the symmetric tensor J. Then,
One can verify that provided the particles are axisymmetric. For such suspensions the inequalities
hold. Thus, for the axisymmetric particles, when , , , , , .
Let us comment on the physical sense of and . To this end, we consider a simple isotropic case where and . In such a case, Equation (23) is equivalent to the following:
With being an effective chemical potential, it is pointed out in [23] that coincides with the diffusion coefficient D up to a multiplier. When , the term becomes
Hence,
The term describes a torque on a rotating particle, with standing for the spin diffusion [23]. Thus, and correlate with the diffusion and spin diffusion coefficients, respectively.
The derived conservation laws can be summarized as follows:
The flux and stress tensors S, N obey the constitutive laws (22), (26) and (27). The entropy production R is defined by Equation (25).
To complete the model (22), (26), (27), (30)–(41) for the variables
one should add thermodynamic relations. Given internal energy , we write the Gibs law in the form
The pressure p is defined by (13). The heat flux is defined by the Fourier law . The parameters
are assumed to be the known function of the thermodynamic variables and .
3. Poiseuille Flow
We neglect heat effects and address the pressure-driven flows in the layer (Figure 1a) along the horizontal x-axis with
Figure 1.
(a) Particle’s orientation in one-dimensional flows. (b) Approximation of the rod-like particle by a cylinder.
We assume that the rod particles are all identical, rotate around the z axis and lie in the plane . This implies that . We look for solutions, such that and c depend on y and t only.
The micro-inertia tensor J is described as follows. Let h and r be the length and radius of the cylinder stretched along the y-axis, Figure 1b. The inertia tensor of is defined by the integral
where I is the identity matrix and denotes the tensor product of two vectors and , . Calculations give the formula
In the limit, as the aspect ratio a goes to zero, we arrive at the matrix
standing for the inertia tensor of the rod stretched along the y-axis. In what follows, we use the “dot” symbol for the material derivative (3) related to the velocity vector . Let the cylinder V be the result of rotation of the cylinder around the axis z by an angle measured from the axis y counterclockwise (Figure 1a).
The spin is defined by the formula
Here,
By definition,
It follows from the above formulas that . As r tends to zero, we arrive at the following representation of the inertia tensor :
Assume that the initial values are prescribed. Denoting , we arrive at the following initial condition:
The material derivative coincides with the time derivative for one-dimensional flows. Due to (37), Equation (8) reduces to the following system:
and otherwise. By virtue of the equalities
the system (41) becomes
We calculate the matrices and :
Similarly, we find that
Let us denote
Calculations reveal that matrix is given by the formula
Under the incompressibility condition , the equation is satisfied. Other conservation laws (31)–(33) become
Generally, the chemical potential z is a given function of the thermodynamic variables and , and so
Here, and are diffusion, barodiffusion and thermodiffusion, respectively [23]. Due to our hypothesis, we set and assume that k and are known constants.
As the pressure gradient does not depend on the space variables, the fluxes and defined by the system (49) do not depend on the variable x. Thus, the x-derivatives in the Equations (47) and (48) disappear. Projecting the Equation (31) on the y-axis, we obtain
Hence,
Observe that
We formulate boundary conditions at as follows:
The first equation in (55) states that velocity obeys the no-slip condition. The second condition in (55) has the meaning that the micro-rotation depends linearly on the macro-rotation [32]. The third condition concerns the concentration flux, with being the outward normal vector.
Let us move on to dimensionless variables, assuming that reference values V and T for speed and time are fixed. We denote and choose . The dimensionless variables are defined as follows:
In what follows, we use the dimensionless parameters
In what follows we consider quasi-steady slow flows. Neglecting the terms with small Reynolds number in (56) and (57), we arrive at the equations
where
The third equation in (58) follows from the condition and the boundary condition at .
Due to symmetry, we will limit ourselves to the layer . The boundary and initial conditions become
4. Results of Calculations
In many complex fluids, there is a shear-banding effect [4,36,37]. It consists in the coexistence of bands with different shear rates. For suspensions of rod-like particles, two types of shear banding are distinguished: gradient banding and vortex banding [2,3,4].
If the flow consists of stripes with different shear rates along the direction of the velocity gradient, then gradient banding occurs. With reference to the coordinate system of Figure 1a, the flow is directed along the x-axis with the velocity vector , and the y-axis is the gradient direction along which the flow has non-zero derivative . The macro-vorticity vector has the vorticity direction and coincides with the z-axis. As the one-dimensional flow under consideration does not depend on the z-variable, the system (58)–(63) is not applicable to describe vorticity bands. However, we show that the system (58)–(63) really predicts the gradient banding.
Figure 2 and Figure 3 show the appearance of the gradient banding as the time grows. Such an effect manifests itself through the loss of the convexity of the velocity profile in the Poiseuille-like flow. The performed calculations are based on the following data:
Figure 2.
Shear banding at different times in the case of constant reduced viscosity . From top to bottom: profiles of velocity (blue), micro-spin (brown) and concentration c (green) for (a) and (b). The data for calculation are given by the list (66).
Figure 3.
Shear-banding development with time in the upper half-layer for the Einstein-like law for the reduced viscosity . The blue, brown and green lines correspond to the profiles of velocity and its first and second derivatives with respect to at the times (a) and (b). The data for calculation are given by the list (66).
As for the reduced viscosity , it is assumed to be constant and equal to in Figure 2, whereas it is the linear function of concentration in Figure 3. It is proved in [32] that , in agreement with the Einstein theory for viscosity of suspensions. Though this theory and the results in [32] concern spherical particles, we apply the closure for fibers, assuming that it holds also for dilute suspensions of fibers with low aspect ratio and low concentration .
Many shear banding systems display oscillations and instabilities. A good example is worm-like micelles [38]. In laboratory experiments with fibers, the velocity fluctuations were observed in [39,40] by adapting the particle-tracking technique used in the sedimentation of spheres. Our model predicts chaotic velocity behavior even if a constant pressure gradient is applied (Figure 4).
Figure 4.
Velocity variation with time in the center of the channel at a constant pressure gradient for (a) and (b).
Figure 5 depicts the phase transition from the isotropic phase to nematic phases where particles rotate with the same angular velocity, as in a quasi-rigid domain, and the fibers have the same orientation. The following data are used:
Figure 5.
Appearance of nematic phases. The blue, brown and green lines correspond to profiles of velocity (blue), spin (brawn) and concentration (green) at the times (a) and (b). The data for calculation are given by the list (67).
The nematic phase transitions are seen in experiments with fibers in semidilute regimes [41].
In the survey on sedimentation [41], some effects were reported concerning the behaviour of fiber concentration. Particularly, the formation of flock-like inhomogeneities occurs jointly with hindrance in settling. Although in our considerations the driving force is not gravity but the pressure gradient, similar concentration effects are also observed. The calculation results in Figure 6 and Figure 7 imply that the flock-like inhomogeneities develop over time. The following data are involved:
Figure 6.
Development of concentration (green) inhomogeneities: (a), (b). The blue and brown curves stand for velocity and spin respectively.
Figure 7.
Development of concentration (green) inhomogeneities: (a), (b). The blue and brown curves stand for velocity and spin respectively.
Observe that the list of data (68) is not the only one that leads to the development of concentration inhomogeneities and instability.
As for hindering, Figure 8 shows that the more total concentration , the lower the velocity. To perform calculations, we use the data
Figure 8.
Hindering effect. The more total concentration , the lower the velocity (blue): (a), (b). In cases (a,b), the calculations refer to the same time instant . The brown and green curves stand for spin and concentration respectively.
As for , the closure
is applied with . Though its proof is given in [32] for a high concentration of spherical particles, one can treat it as an approximation for the fiber aspect ratio a close to 1.
Next, we consider the issue related to the transportation of oil through pipelines. Polymer additives change the microstructure of oil and improve its pumping. Then, the friction factor depends on the flow history [42]. In practice, a desired flow rate is achieved either by reducing or increasing it. It turns out that the smallest friction losses are obtained in the first case [9]. We claim that the developed mathematical model explains such an effect.
First, we show that there is no simple correlation between the pressure gradient and the total volumetric flux when solving the system (58)–(65). We calculate the total flux , starting from the time-dependent pressure gradient . The calculations data are
The resulting parametric curve
on the -plane is shown in Figure 9a. The first (lower) part of this curve, along which both and Q increase, corresponds to the time interval (see Figure 10a). Along this curve, increases from to . The second (upper) part of this curve corresponds to the time interval . Along this curve, decreases from to (see Figure 10b). In nonlinear viscous fluids, is uniquely calculated from Q; as a consequence, the first and second curves coincide. As we see, this property is violated due to anisotropy.
Figure 9.
(a) The hysteresis loop on the -plane. The total volumetric flux Q and the pressure gradient are increased by factors 14 and 10, respectively. (b) The hysteresis loop on the -plane. The total particles mass flux M and the pressure gradient are increased by factors 50 and 2, respectively.
How can the flow Q be determined from under the constraint ? From Figure 9a it follows that it is possible to select two values of Q corresponding to . Indeed, let the curve intersect in the vertical line at points A and B:
One can choose and , such that
with Let us choose points and , so that
As the value of increases from to , the value of Q increases from to
When the value of decreases from to , the value of Q decreases from to
Thus, the evolutionary history of the pressure gradient influences the overall flow.
Similarly, we calculate from Q. Again, the background to Q’s changes also turns out to be important. Let the flow be between and . Considering the intersection of the horizontal line with the entire loop, we come to the points
There exist and , such that
Let us choose points and in such a way that When Q increases from to , the value of changes from to
If Q decreases from to , the value of changes from to
Thus, it is the prehistory of the evolution of the total flux that influences the pressure gradient. In relation to oil pipelines, the operating flow rate can be achieved either by switching from fast or slow flow. According to our model, the pressure drop to ensure the operating mode in the first case is less.
Now let us look at the friction losses that occur when pumping oil through pipelines. In dimension variables, the average speed u and the friction coefficient (dimensionless) are given by the formulas
In dimensionless variables, u and become
where is the reduced friction factor.
Let the pressure gradient change with time according to the formula
Calculations show that the curve
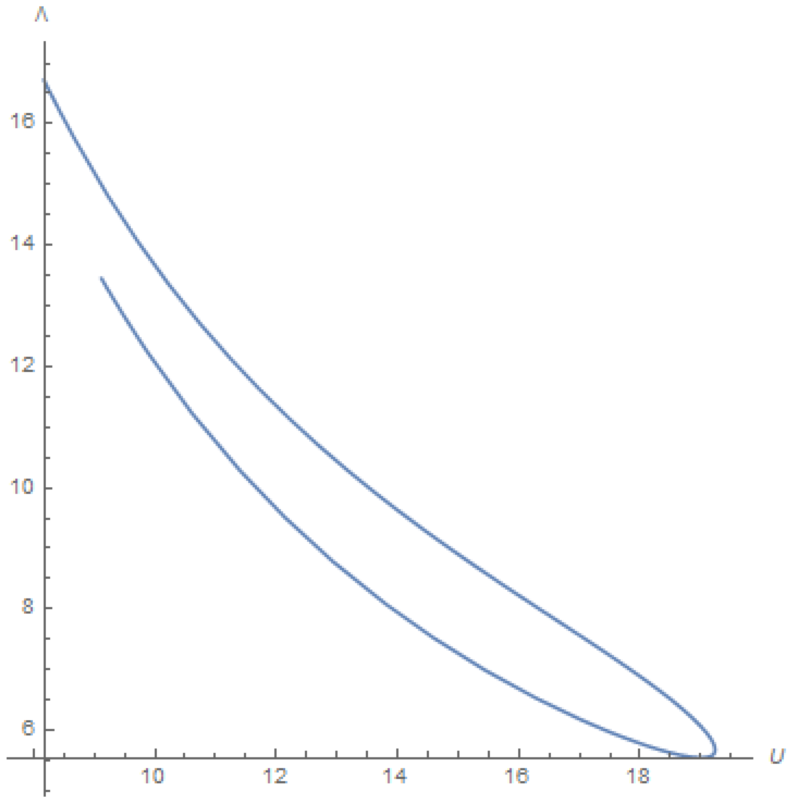
behaves as shown in Figure 11. The time interval corresponds to the top part of this curve (see Figure 12a). Both U and grow along this segment, whereas decreases and . The time interval fits the curve in Figure 11, (see Figure 12b). The pressure gradient decreases along this segment.
Figure 11.
Hysteresis curve on the plane, with U and standing for the mean velocity and the friction factor respectively. The data are the same as in Figure 9.
Let us discuss a mode for determining the friction factor corresponding to a mean velocity . In practice, one need to increase or decrease U to arrive at the value . Given such that
one can determine and obeying the restrictions
Denoting , we derive from Figure 11 that despite the fact that both and fit the same . Hence,
Let us return to the issue of oil pumping. In practice, the operating flow rate is carried out either by decreasing or increasing the flow. In the first case, the friction losses are less, in accordance with the known field data [9].
Let us introduce the total mass flux of particles m:
with M standing for the dimensionless total mass flux of particles. We perform calculations starting from the data (70). The resulting parametric curve
exhibits the hysteresis effect on the -plane, as is shown in Figure 9b. The form of this hysteresis loop is due to the fact that both the velocity and concentration vary in time and space.
The correlation of stress with velocity gradient is an important rheological issue. It follows from the dimensional steady-state Equation (58) that the shear stress obeys the equality
with standing for the stress at the upper plane . As a result of calculation, we arrive at the curve where . The transition to dimensionless parameters leads to the formulas
The study of the parametric curve
results at the hysteresis loop , which is shown in Figure 13. The data for calculation were
Figure 13.
The stress–strain hysteresis loop .
Thus, shear stress cannot be unambiguously calculated from the velocity gradient. This effect was observed in worm-like micellar solutions [43].
We define the apparent viscosity , with being its dimensionless replica. Performing calculations for the case and the data (74), we arrive at Figure 14, showing how varies with time.
Figure 14.
Dynamics of apparent viscosity when .
Sustained temporal oscillations of macroscopic viscosity are observed in [44] for the rod-like suspension.
As far as the function is concerned, the shear thinning nature of suspensions of rod-like particles is clearly depicted in Figure 15, in agreement with the observations in [1] (the calculations are based on the data in (74)).
Figure 15.
Correlation between the apparent viscosity and the velocity gradient when .
5. Conclusions
Within the framework of the theory of micropolar fluids, conservation laws consistent with thermodynamics are derived for suspensions of non-spherical particles. Constitutive equations are formulated in such a way that they also agree with the thermodynamic laws. In addition, these equations satisfy the principle of objectivity and support anisotropy, as they describe the response of stress not only to the strain rate, but also to the micro-inertia tensor. Particle rotation and the law of conservation of angular momentum underlie the theory of micropolar fluid. The Cauchy stress tensor becomes asymmetric and it is necessary to involve the couple stress tensor. Rheological constitutive equations are formulated for these tensors with the use of two rates of strain tensors. The influence of deformation rates on the local stress state is manifested through viscosity effects. To this end, we introduced skew-symmetric and anisotropic viscosities in addition to shear viscosity. The role of these viscosities was studied in detail for flows of suspensions of rod-like particles. Calculations carried out for pressure-driven flows explained a number of effects, including hysteresis, gradient banding and development of the nematic phase. In addition, these calculations predicted the formation of concentration inhomogeneities. In relation to the transportation of oil through pipelines, it was shown that the flow rate is determined by the history of the pumps.
Funding
The research was supported by the Russian Science Foundation (project 20-19-00058).
Data Availability Statement
No new data were created or analyzed in this study.
Conflicts of Interest
The author reports no conflict of interest.
Appendix A
Lemma A1.
It follows from the inertia tensor Equation (8) that and provided .
Proof.
Observe that , and . Now, the proof follows from the following equalities:
□
Lemma A2.
The internal energy e for the non-dissipative flows of micropolar fluids obeys the equation
Proof.
We start from the hydrodynamic Equations (9) and the thermodynamic relationships (12) and (13). Clearly,
On the other hand, the equations
imply that
Hence,
Now, the proof follows from the definition (13) of pressure. □
Lemma A3.
Proof.
Using the above claims and the equalities and , we calculate that
Eliminating the material derivatives and by Equation (9), we obtain that
Thus, the claim is proved. □
Lemma A4.
The quality
holds.
Proof.
Hence, the claim is proved. □
Lemma A5.
The quality
holds.
Proof.
Due to symmetry of J, we have
On the other hand, it follows from
that
Hence,
and the claim is proved. □
It follows from the above claims that
Lemma A6.
The quality
holds.
Proof.
We have
Now, the proof follows from (A1). □
Lemma A7.
The quality
holds.
The proof follows from the representation formula .
Lemma A8.
Equation (18) holds.
References
- Ganani, E.; Powell, R.L. Suspensions of rodlike particles: Literature review and data correlations. J. Compos. Mater. 1985, 19, 194–215. [Google Scholar] [CrossRef]
- Dhont, J.K.G.; Kang, K.; Lettinga, M.P.; Briels, W.J. Shear-banding instabilities. Korea-Aust. Rheol. J. 2010, 22, 291–308. [Google Scholar]
- Kang, K.; Lettinga, M.P.; Dogic, Z.; Dhont, J.K.G. Vorticity banding of rodlike virus suspensions. Phys. Rev. E 2006, 74, 026307. [Google Scholar] [CrossRef] [PubMed]
- Olmsted, P.D. Perspective on shear banding in complex fluids. Rheol. Acta 2008, 47, 283–300. [Google Scholar] [CrossRef]
- Fielding, S.M.; Olmsted, P.D. Spatio-temporal oscillations and rheo-chaos in a simple model of shear banding. Phys. Rev. Lett. 2004, 92, 084502. [Google Scholar] [CrossRef] [PubMed]
- Lettinga, M.P.; Dhont, J.K.G. Non-equilibrium phase behaviour of rod-like viruses flow. J. Phys. Condens. Matter 2004, 16, S3929–S3939. [Google Scholar] [CrossRef]
- Koch, D.L.; Shaqfeh, E.S.G. The instability of a dispersion of sedimenting spheroids. J. Fluid Mech. 1989, 2009, 521–542. [Google Scholar] [CrossRef]
- Butler, J.; Shaqfeh, E.S.G. Dynamic simulations of the inhomogeneous sedimentation of rigid fibres. J. Fluid Mech. 2002, 468, 205–237. [Google Scholar] [CrossRef]
- Kutukov, S.E.; Gol’yanov, A.I.; Chetvertkova, O.V. Fluid dynamics of crude oil flow: The longer-term study of pressure losses in oil pipelines. Neft. Khozyaystvo (Oil Ind.) 2019, 8, 136–140. (In Russian) [Google Scholar] [CrossRef]
- Shelukhin, V.V. Flows of linear polymer solutions and other suspensions of rod-like particles: Anisotropic micropolar-fluid theory approach. Polymers 2021, 13, 3679. [Google Scholar] [CrossRef]
- Jeffery, G.B. The motion of ellipsoidal particles immersed in a viscous fluid. Proc. R. Soc. Lond. 1922, 102, 161–179. [Google Scholar]
- Bretherton, F.P. The motion of rigid particles in a shear flow at low Reynolds number. J. Fluid Mech. 1962, 14, 284–304. [Google Scholar] [CrossRef]
- Giesekus, H. Strrmungen mit Konstanten Geschwindigkeitsgradienten und die Bewegung yon darin Suspendierten Teilehen. Rheol. Acta 1962, 2, 101–112. [Google Scholar] [CrossRef]
- Goldsmith, H.L.; Mason, S.G. The microrheology of dispersions. In Rheology; Eirich, F.R., Ed.; Academic Press: New York, NY, USA, 1967; Volume 4. [Google Scholar]
- Taylor, G.I. The motion of ellipsoidal particles in a viscous fluid. Proc. R. Soc. 1923, 103, 58–61. [Google Scholar]
- Folgar, F.; Tucker, C.L. Orientation behaviour of fibres in concentrated solutions. J. Reinf. Plast. Compos. 1984, 3, 98–119. [Google Scholar] [CrossRef]
- Monjezi, S.; Jones, J.D.; Nelson, A.K.; Park, J. The Effect of Weak Confinement on the Orientation of Nanorods under Shear Flows. Nanomaterials 2018, 8, 130. [Google Scholar] [CrossRef]
- Jackson, W.C.; Folgar, F.; Tucker, C.L. Prediction and control of fibre orientation in molded parts. In Polymer Blends and Composites in Multi Phase Systems; Han, C.D., Ed.; Advances in Chemistry Series; ACS 1984; Volume 206, pp. 279–299. Available online: https://experts.illinois.edu/en/publications/prediction-and-control-of-fiber-orientation-in-molded-parts-2 (accessed on 1 May 1984).
- Graf, C.; Kramer, H.; Deggelmann, M.; Hagenbüchle, M.; Johner, C.; Martin, C.; Weber, R. Rheological properties of suspensions of interacting rodlike FD-virus particles. J. Chem. Phys. 1993, 98, 4920. [Google Scholar] [CrossRef]
- Altenberger, A.R.; Dahler, J.S. Macromolecules on the kinetic theory and rheology of a solution of rigid-rodlike macromolecules. Macromolecules 1985, 18, 1700–1710. [Google Scholar] [CrossRef]
- Powell, R.L. Rheology of suspensions of rodlike particles. J. Stat. Phys. 1991, 62, 1073–1094. [Google Scholar] [CrossRef]
- Khalatnikov, I.M. Introduction to the Theory of Superfluidity, 2nd ed.; Addision-Wesley Publication Co.: Boston, MA, USA, 1988. [Google Scholar]
- Landau, L.D.; Lifshits, E.M. Fluid Mechanics. Course of Theoretical Physics; Pergamon Press: Oxford, UK, 1987. [Google Scholar]
- Blokhin, A.M.; Dorovskii, V.N. Mathematical Modelling in the Theory of Multivelocity Continuum; Nova Science Publisher Inc.: New York, NY, USA, 1995. [Google Scholar]
- Dorovskii, V.N.; Perepechko, Y.V. The hydrodynamic model of solution in cracking-porous media. Russ. Geol. Geophys. 1996, 9, 123–134. [Google Scholar]
- Shelukhin, V.V. A poroelastic medium saturated by a two-phase capillary fluid. Contin. Mech. Thermodyn. 2014, 26, 619–638. [Google Scholar] [CrossRef]
- Shelukhin, V.V.; Růžička, M. On Cosserat-Bingham Fluids. Z. Angew. Math. Mech. 2013, 93, 57–72. [Google Scholar] [CrossRef]
- Shelukhin, V.V. Thermodynamics of two-phase granular fluids. J. Non-Newton. Fluid Mech. 2018, 262, 25–37. [Google Scholar] [CrossRef]
- Eringen, A.C. Microcontinuum Field Theories, 1st ed.; I, II; Springer: New York, NY, USA, 1999. [Google Scholar]
- Shelukhin, V.V.; Neverov, V.V. Thermodynamics of micropolar Bingham fluids. J. Non-Newton. Fluid Mech. 2016, 236, 83–90. [Google Scholar] [CrossRef]
- Segré, G.; Silberberg, A. Radial Poiseuille flow of suspensions. Nature 1961, 189, 209–210. [Google Scholar] [CrossRef]
- Shelukhin, V.V. Rotational particle separation in solutions: Micropolar fluid theory approach. Polymers 2021, 13, 1072. [Google Scholar] [CrossRef]
- Ovarlez, G.; Mahaut, F.; Deboeuf, S.; Lenoir, N.; Hormozi, S.; Chateau, X. Flows of suspensions of particles in yield stress fluids. J. Rheol. 2015, 59, 1449. [Google Scholar] [CrossRef]
- Migun, N.P.; Prokhorenko, P.P. Fluid Dynamics and Heat Transfer of Gradient Flows of Microstructural Fluids; Nauka Tekhnika: Minsk, Belarusia, 1984. (In Russian) [Google Scholar]
- Cosserat, E.; Cosserat, F. Theorie des Corps Deformable. Nature 1909, 81, 67. [Google Scholar]
- Fielding, S.M. Complex dynamics of shear banded flows. Soft Matt. 2007, 3, 1262. [Google Scholar] [CrossRef]
- Hoffman, R.L. Discontinuous and dilatant viscosity behaviour in concentrated suspensions. I. Observation of a flow instability. Trans. Soc. Rheol. 1972, 16, 155. [Google Scholar] [CrossRef]
- Bandyopadhyay, R.; Basappa, G.; Sood, A.K. Observation of chaotic dynamics in dilute sheared aqueous solutions of CTAT. Phys. Rev. Lett. 2000, 84, 2022–2025. [Google Scholar] [CrossRef]
- Herzhaft, B.; Guazzelli, É.; Mackaplow, M.B.; Shaqfeh, E.S.G. Experimental investigation of the sedimentation of a dilute fiber suspension. Phys. Rev. Lett. 1996, 77, 290–293. [Google Scholar] [CrossRef]
- Herzhaft, B.; Guazzelli, É. Experimental study of the sedimentation of dilute and semi-dilute suspensions of fibres. J. Fluid Mech. 1999, 384, 133–158. [Google Scholar] [CrossRef]
- Guazzelli, É.; Hinch, J. Fluctuations and instability in sedimentation. Annu. Rev. Fluid Mech. 2011, 43, 97–116. [Google Scholar] [CrossRef]
- Kutukov, S.E.; Gol’yanov, A.I.; Chetvertkova, O.V. The establishment of pipeline hydraulics: Retrospective of researches of hydraulic losses in pipes. Neft. Khozyaystvo (Oil Ind.) 2019, 7, 128–133. (In Russian) [Google Scholar] [CrossRef]
- Hu, Y.T.; Boltenhagen, P.P.; Pine, D.J. Shear thickening in low-concentration solutions of wormlike micelles. I Direct visualization of transient behavior and phase transitions. J. Rheol. 1998, 42, 1185–1208. [Google Scholar] [CrossRef]
- Ivanov, Y.; Van de Ven, T.G.M.; Mason, S.G. Damped oscillations in the viscosity of suspensions of rigid rods. I. Monomodal suspensions. J. Rheol. 1982, 26, 213. [Google Scholar] [CrossRef]
Disclaimer/Publisher’s Note: The statements, opinions and data contained in all publications are solely those of the individual author(s) and contributor(s) and not of MDPI and/or the editor(s). MDPI and/or the editor(s) disclaim responsibility for any injury to people or property resulting from any ideas, methods, instructions or products referred to in the content. |
© 2023 by the author. Licensee MDPI, Basel, Switzerland. This article is an open access article distributed under the terms and conditions of the Creative Commons Attribution (CC BY) license (https://creativecommons.org/licenses/by/4.0/).














