Abstract
Ensuring the rational use of limited space is a key function of government bodies at any level of power. Spatial development of the economy is modeled in the presented paper based on the concept of economic complexity. In addition to the innovative application of the economic complexity concept to the analysis of territorial systems in the form of macroregions, this study used an improved methodology for calculating the index of economic complexity in relation to the processes of interregional cooperation. The methodology of constructing a model of the spatial organization of the economy included determining the composition of the system of equations and their structure, formulating the prerequisites and limitations of the model, and determining an objective function of the model. The minimum level of heterogeneity of spatial development and the maximum of macroregion economic complexity indexes were chosen as the criterion of optimality. As a result of testing the model on real statistical data of the regions in Russia, a grid of macroregions was formed, providing an increase in the diversification of the types of production activities within the macroregion and a decrease in the differentiation of the development of the territories included in it. A computer program was developed during the course of the study that allows simulation experiments to be carried out in order to find the optimal variant of spatial organization of the economy. In addition, in the example of the aerospace industry, the management algorithm of the regional sectoral branching process was tested.
Keywords:
spatial development; economic complexity; regional sectoral branching process; aerospace industry; macroregions; related variety MSC:
91B32; 91B66
1. Introduction
The economies of most countries are heterogeneously developed; since “population and industries are not uniformly scattered in space, they are agglomerated in specific locations, leading to the exclusion from the economic system of those territories and regions” [1] (pp. 62–63). It is believed that spatial inequality of territories leads to significant losses of the country’s resources, and the consequences are not so much economic as social and political in nature [1,2,3]. Therefore, ensuring a rational use of limited space is a key function of government bodies at any level of power. The complexity and importance of solving the problem of optimal space organization is the reason for the increased interest of scientists in this problematic field.
As it is known, the most important tool for spatial organization of the economy is zoning, being the basic tool for improving territorial planning and providing the division of a state into parts according to the totality of any interrelated features in order to differentiate management mechanisms. The result of zoning is creation of a grid of macroregions, which is the basis of the spatial economic policy. As a rule, the term ‘macroregion’ means “an area covering a number of countries or administrative regions with sufficient issues in common to justify a single strategic approach, … geographic, cultural, economic, etc.” [4] (p. 8). Thus, territorial division allows for a differentiated policy regarding different macroregions, and this explains the interest in this topic that has appeared in developed countries [5,6,7,8]. As it was rightly noted by M. Bogach, who studied the economic zoning of the European Union, “creation of the strategies represents the new way of working in terms of the European cooperation” [9] (p. 6).
The emergence of regional growth poles, special economic zones, cluster concept, diffusion of innovations theory, economic complexity theory and other innovations in the field of territorial organization based on the zoning strategy had a strong impact on the perfection of the theory of placement. At the same time, researchers have not yet come to an agreement on which of the two basic management strategies of spatial development is more effective: diversification or specialization. The key issue being questioned is whether specialized regions are more conducive to innovation and growth than regions with a diversified industrial structure. Part of the doubt is due to conflicting results regarding researchers’ assessments of the impact of various externalities on territorial development. Partly there are fair methodological issues, actualized by scientists who study spatial aspects of territorial development.
Firstly, the expediency and effectiveness of the dissemination of knowledge between various sectors of the economy that do not complement each other with the presence of common competencies are questioned. Thus, the attention of researchers is focused on the need to substantiate, take into account, and calculate the level of connectivity of various industries in order to formalize the impact of diversification effects on regional development indicators. Secondly, the so-called “sectoral isolation” is being criticized, which means that it is economic ties external to the region that can be of decisive importance for the dissemination of new knowledge.
Thus, it seems quite fair to conclude that it is necessary to determine the level of connectivity of established industries in regions on a national scale and intensify inter-territorial interaction within those that are characterized by related diversity, which is understood as a high level of connectivity of industries. This conclusion corresponds to the currently widely developed concept of the economy complexity, according to which the level of its development is assessed through a special index that reflects the degree of interconnectedness and interdependence of enterprises. Thus, complexity is understood not just as the level of diversification of the spatial economy, but precisely the level of sectoral-related diversity.
Considering that the effects of specialization and diversification complement each other in different ways affecting certain types of economic activity, it is important to use external effects of both types when choosing a management strategy for a country’s spatial development. The solution appears to be the creation of a diversified economic structure within the framework of macroregions, which include several regions specializing in the production of various product groups within industries characterized by the presence of related diversity.
Scientifically substantiated allocation of a system of macroregions requires not only consideration of the basic principles of economic zoning, but first of all, it needs to identify promising areas of interregional cooperation within industries characterized by the presence of related diversity. By promising areas of interregional cooperation, we mean such types of economic activity that have a comparative advantage in a given region, the development of which will allow positive externalities to be obtained from external effects both in the directly developed industry and in industries characterized by the presence of related diversity.
Thus, the purpose of this work is to model spatial development of the economy based on the intensification of interregional interaction and to test the proposed model on the example of aerospace industry. The methodological basis for modeling is the concept of economic complexity, which makes it possible to realize the potential of creating a complex economic structure of the national economy space within the framework of a scientifically based grid of macroregions, which include regions specializing in the production of various commodity groups, but building interregional relations based on the development of industries characterized by the presence of related diversity.
The choice of aerospace industry as an example for testing is due to the fact that it is one of the most globalized industries in terms of market structure and the production system. Most of the works are reports, including the results of a study of the aerospace industry competitive economy [10], and offer a comparative tool to help public and private organizations evaluate the strengths and weaknesses of individual nations seeking to attract new or expand existing aerospace manufacturing projects [11].
Scientists describe specific problems that manufacturers and airlines faced in the development of aircraft, paying attention to the organizational structure of the supply chain, the role of suppliers within the supply chain, reveal the effects of adopting new strategies, and analyze the risks and problems faced by aviation industry [12].
In addition, scientists in the study of aerospace industry focus on a comparative analysis between the main key players in the industry. In the process of developing recommendations for its further successful development, researchers consider in detail the characteristics of the industry: market structure, products, contractor classification, industry size, organizational architecture and performance [13].
It is worth noting that the study [14] aimed at quantifying the specialization of a country, establishing the dependence of imports on the aerospace sector. By examining the aerospace sector of the Indonesian economy using the Trade Specialization Index (TSI) and the Import Dependency Ratio (IDR), scientists conclude that Indonesia is still considered highly dependent on other countries in terms of the aerospace sector.
Thus, we can conclude that research of aerospace industry from an economic point of view has not been properly developed. At the same time, existing works are focused, as a rule, on the analysis of the activities of specific companies and their development strategies, and the prospects for interregional and intercountry cooperation are not taken into account.
The paper is structured as follows. Section 2 reviews the related literature. Section 3 presents the formalization of the conditions of spatial development. It also describes the stages of simulation of spatial organization of the economy and describes the data used for testing. Section 4 contains the results of the approbation: a graph of connectivity of branches of the national economy; an optimal grid of macroregions; and an algorithm for choosing directions for regional branching. Section 5 concludes the paper. Section 6 contains a discussion that includes a description of the limitations of the model and suggestions for future research directions.
2. Literature Review
At the present stage of the regional economy development, researchers have not yet come to an agreement about which of the two basic management strategies for spatial development is more effective: diversification or specialization [15,16,17,18,19]. This issue is debatable and is discussed in the context of the development of the theory of agglomerations and economic benefits from the concentration of economic activity, called spatial externality.
In modern scientific literature, it is customary to distinguish two types of external economies, depending on their nature. Firstly, these are specialization effects, which are also called MAR externalities [15] (p. 1127), Marshallian externalities [20], Porter effects [15] (p. 1128), and intra-industry spillovers [21] (p. 5). Specialization effects arise as a result of the concentration of business activity and rapid dissemination of knowledge within the same industry. Proximity between different entities allows them to create, acquire, accumulate and use knowledge much faster than firms outside the immediate concentration area [22].
Lindqvist proves that the effects of specialization have an impact on economic growth indirectly, through innovation. As an example, he cites highly specialized regions in Europe interacting within the framework of the proven concept of “smart specialization” [23], which, in turn, leads to improvement in regional development indicators [18] (p. 62).
Specialization was the basis for economic zoning in the Soviet Union at the beginning of the 20th century. It is known that the methodology of drawing up the state plan for the electrification of Soviet Russia after the October Revolution of 1917 provided for the concentration of the most suitable types of activities outside the territories from the point of view of resource availability. The positive side of specialization was that it was accompanied by interregional production cooperation, strengthening and development of economic ties.
In modern conditions of development, clusters are an important tool of specialization, which are considered as a serious “policy lever, are not only a reality of economies” [24] and people started talking about them in the 1990s, largely thanks to the works of Porter. Geographical proximity of cluster subjects allows them to create, acquire, accumulate and use knowledge much faster than firms outside the immediate concentration area [22]. At the same time, Marshall also noted that “the advantages of variety of employment are combined with those of localized industries in some of our manufacturing towns, and this is a chief cause of their continued growth. But on the other hand, a district which is dependent chiefly on one industry is liable to extreme depression, in case of a falling off in the demand for its produce, or of a failure in the supply of the raw material which it uses” [25] (pp. 180–181). In a number of recent studies, one can also find objective criticism of territorial specialization. Thus, having studied regional policy in European countries implemented in the last two decades, Puga came to the conclusion that the development of various specializations by European states has led to increased differentiation between regions within each state, as well as to the polarization of unemployment rates [2].
The second type of external economies includes the effects of diversification, which are also called inter-industry knowledge spillovers [21], spillover effects on urban and regional growth, or Jacob’s externalities [15]. The diversity of industries within a geographical region, firstly, contributes to the emergence of knowledge externalities and ultimately innovative activity and economic growth [16] (p. 412); secondly, causes higher rates of economic growth, diversity triggers new ideas, induces knowledge spillovers, and provides valuable resources required for innovation to take place [15,18,26,27]; and thirdly, spreads risk from external shocks [28].
On the one hand, it is obvious that a highly diversified structure of the economy determines new ways of development “because the set of competences and assets that region possesses determines what new paths and new industries this region is able to develop” [29] (p. 2). At the same time, the conclusion stated by Kravchenko and Ageeva, according to which “it is not diversification in itself that is important for the development of regions, but its directions—which industries are developing faster, whether they create new jobs, added value, etc.”, seems quite fair [30] (p. 59). Thus, the opportunities for the development of the territory should not be limited by the existing sectoral structure of the economy, since innovative development is possible only on the basis of a highly diversified space characterized by the production of goods with high added value.
It is believed that the effects of specialization and diversification, influencing individual types of economic activity in different ways [18], complement each other. Thus, according to the study [18] (p. 62) regional specialization and differentiation in combination affect the following economic indicators: GDP per capita, gross value added per capita, and wages per capita. Thus, it is important to consider the total impact of spatial externality on the performance.
A fairly broad review of empirical studies devoted to assessing the impact of external economies on various aspects of spatial development is presented in ref. [31]. At the same time, contradictory results regarding the assessments of the impact of various external economies on spatial development do not provide convincing grounds for reaching a consensus on “whether specialized regions are more favorable for innovation and growth, or regions with a diversified industry structure are the most innovative and fast-growing” [17].
The increased interest in this topic and the development of this issue in the scientific literature allowed us to identify a number of controversial points. Thus, in the papers [17,20] it is shown that the presence of sectoral diversification does not always contribute to the diffusion of knowledge: knowledge will be effectively distributed only between related activities that complement each other based on the presence of common competencies (the so-called “related variety”) [20]. According to these works, only related activities cause “knowledge spillovers”. We agree that it is “unclear what a pig farmer can learn from a microchip company despite the fact that they are neighbors” [17] (p. 5). Thus, not every diversification can generate Jacob’s externalities, but only the diversification of technologically connected industries. In this regard, a number of researchers focus on the need to substantiate, account for and calculate the level of connectivity of established activities in the region [18,28,32].
As proof of the importance of this thesis, scientists have demonstrated the empirical significance of related variety of industries at the regional level in the Netherlands [20]. The main result of the study was that for regions with related variety in industries, there was a maximum increase in the employment rate in the Netherlands in the period of 1996–2002. Thus, it was proved that diversity across complementary economic activities contributes more to the development of innovation and territorial growth than specialization [16] (p. 427).
Industry isolation is indicated in the scientific literature as a second point of discussion, [17,33], which means that it is external (non-regional) economic ties with respect to the region that can be crucial for the dissemination of new knowledge in the region. It also actualizes the need to develop interregional cooperation within industries characterized by the presence of related variety on a national scale.
In this regard, special attention to the idea that the choice between specialization and diversification of the economy is at the level of a particular socio-economic system development is required: while MAR effects increase with the maturity of industries, Jacobs effects decrease when industries become more mature [34,35]. The presented conclusion is consistent with the conclusions of scientists, according to which Asian economies (South Korea, Taiwan, Singapore and China) left the group of poor countries as a result of the introduction of innovations for the production of goods with high added value, which made it possible to implement a strategy of commodity and export diversification, the advantages of which are described in refs. [36,37]. Later on, after reaching a certain level of development, high-income countries focus their efforts on fewer goods, concentrating on promising specializations. A similar idea is presented in a study by scientists of the European Bank for Reconstruction and Development, who identified four stages of territorial development: “basic diversification, development of new complex products, creation of new complex sectors, specialization and innovations”.
Thus, the conducted review of the scientific literature allows us to conclude that the choice of a managerial spatial development strategy depends not only on the industry specialization, but also on the related variety of the formed industry structure, the level of development of the territory and its openness to interaction. This conclusion corresponds to the idea of a product space proposed by Hidalgo, Klinger, Barabasi, and Hausmann [38] in 2007, as well as to the concept of complexity of the economy developed by them in 2009 [39]. Scientists have developed an index of economy complexity (hereinafter referred to as the IEC), which allows determination of the level of its development through diversification of the sectoral structure of exports, and reflects the measure of interconnectedness and interdependence of enterprises, therefore showing the “knowledge a society mobilizes” [40] (p. 18). A visual assessment of the level of complexity of the economy can be carried out by analyzing the map of the product space. At the same time, the “product space” is a graph whose vertices are types of economic activity, and the edges are connections between adjacent industries that complement each other based on the presence of common competencies.
The concept of economy complexity has now been widely tested in relation to the economies of regions around the world [41,42,43,44,45,46,47,48,49]. At the same time, regardless of the level of development of the country (region), it is proved that “structure of the product space affects potential changes in a country’s pattern of specialization” [38] (c. 4). Thus, analysis of the product space structure and identification of specialization branches are important components of the spatial development management policy. In relation to the problems of spatial development management, the concept of complexity corresponds to the idea of a permanent change in the spatial structure of the economy under the influence of inter-regional interaction of economic entities. In this regard, it seems logical to use this concept in solving the problem of modeling the optimal structure of macroeconomic regions.
Speaking about the national economy of Russia as a whole, it is important to take into account high spatial heterogeneity of the concentration of enterprises, which causes a significant level of differentiation of socio-economic development of the regions. Considering that the influence of specialization and diversification, having different effects on certain types of economic activity, complement each other, when choosing a management strategy for the spatial development of a country, especially with such a large area as Russia, it is important to use external economies of both types. The solution is to create a diversified economic structure within macroregions, including several regions specializing in the production of various commodity groups within related industries characterized by the presence of related variety.
We will propose an approach according to which territories interacting within a macroregion as a single territorial structure are potentially able to build a highly diversified “product space”, producing in cooperation products with high added value in industries characterized by the presence of related variety, which will eventually allow positive externalities to be obtained from both types of external economies.
The paper is structured as follows. The first section reviews the related literature. Section 2 presents formalization of the conditions of spatial development. Section 3 describes the stages of simulation of the spatial organization of the economy and describes the data used for testing. Section 4 contains the results of the approbation: a graph of connectivity of branches of the national economy; an optimal grid of macroregions; an algorithm for choosing directions for regional branching. Section 5 concludes the paper.
3. Materials and Methods
3.1. Definition and Formalization of Spatial Development Conditions
The identification of a system of macroregions as the basis for achieving a highly diversified “product space” needs to determine the promising directions of interregional interaction within the industries characterized by the presence of related variety. The degree of related variety is called structural distance and is calculated on the basis of the share of knowledge necessary for the production of goods, but not sufficiently represented in the analyzed region.
The optimal structure of macroregions is determined using a simulation experiment, the results of which satisfy certain conditions of spatial development. Here we describe the conditions and the order of their formalization.
Condition 1.
Optimization of the level of spatial heterogeneity of regional development.
Formalization of this condition is realized by minimizing the Tail index (T). Using the separability property of this index, its decomposition into two components is assumed, one of which is due to differentiation between macroregions (), and the second is due to differences between regions within each individual macroregion ().
As a variable for calculating the Tail index, we use the indicator of the gross regional product per capita.
The Tail index is calculated using Formula (1):
where Yr is the value of the variable in region r, Y is the value of the variable at the aggregated level (), and R is the number of regions. The Tail index varies from 0 (in case when Yr = Y/R) to (). The extreme values, equal to 0, correspond to absolute interregional equality and the concentration of all activity in one region, respectively. The higher the index value is, the greater spatial interterritorial differences are.
At the same time, the intergroup component characterizing the contribution of differences between macroregions is calculated by Formula (2):
where is the value of the indicator for the macroregion m (), is the number of territories within the macroregion m, and M is the number of macroregions.
Intra-group components characterizing the contribution of differences between territories within a macroregion (Formula (3)):
where is the Tail index calculated for the territory of the macroregion (Formula (4)):
The value of the general Tail index is calculated as follows (Formula (5)):
In [50], we have tested corresponding calculations and proved the effectiveness of the use of the Tail index in solving the problem of macroeconomic zoning.
Condition 2.
Maximizing the complexity of macroregions economy.
Formalization of the second condition of spatial development in the future model presupposes the quantitative expression of the improvement of the space of the national economy through the development of various types of economic activity; speaking in terms of the concept of economy complexity, through increasing the IEC.
The calculation of the IEC is carried out in three steps. The steps are repeated for each point in time.
- Step 1. Calculation of localization coefficients
At the first step, the types of economic activities that have a comparative advantage are determined for each region based on the calculation of localization coefficients (Formula (6)):
where r is the index of the region, , R is the number of regions, is the index of the type of economic activity, , I is the total number of analyzed types of activity, is the total number of employees in economic activity i in region r, is the total number of people employed in the region r, is the total number of employees by activity i, and is total employment in the country.
- Step 2. Calculation of auxiliary matrices
To calculate the economic complexity indices, it is required to calculate a number of auxiliary matrices, the rows of which are regions, and the columns are types of economic activity:
- (1)
- is a binary matrix showing the presence of specialization of the region under consideration in the analyzed type of economic activity;
- (2)
- is a binary matrix showing whether the number of people employed in the analyzed type of economic activity in the region under consideration is included in a certain share of the employed in the country;
- (3)
- is a binary matrix showing the presence of specialization of the region under consideration in the analyzed type of economic activity, in which the number of employees is included in a certain share of the employed in the country.
Let us consider how auxiliary matrices are formed. The element of the matrix M is equal to 1 if the localization coefficient of the type of economic activity in the region is greater than the threshold value λ, and is equal to 0 otherwise (Formula (7)):
The element of the binary matrix S is equal to 1 if the number of people employed in the region in a certain industry is included in a certain share of the employed in the country. The introduction of an additional matrix S is justified by the need to exclude from consideration for a particular region those industries in which the number of employees is low.
The element of the binary matrix N is formed by multiplying the elements of two matrices M and S (Formula (8)):
Based on the data of the final matrix N, vectors of diversity (how many branches of specialization there are in each region) and ubiquity (how many regions specialize in each of the branches) of the distribution of industries among the regions are formed.
- Step 3. Calculation of the Economic Complexity Index (ECI)
The economic complexity index is calculated for each region by finding the sum of the elements of the complexity matrix in the row:
In this case, the complexity matrix is obtained as a result of matrix multiplication of the inverse diagonal matrix formed from the vector of the variety of industries D and the matrix B (Formula (10)):
The elements of the matrix B are calculated on the basis of the matrix and the ubiquity vector according to Formula (11):
The IEC is calculated based on data of the average number of employees for a full range of organizations in the studied regions by the type of economic activity. The choice of the indicator “average number of employees” when calculating the IEC, instead of the traditionally used indicator based on the structure of the country’s exports, seems more reasonable when studying regions of a single country, since it allows the removal of possible inaccuracies associated with the absence or imperfection of available statistical information.
After calculating the IEC, a graph of connectivity of the branches of the national economy is constructed. With the help of the graph, the strongest connections between the branches of the economy are visualized. The vertices of the connectivity graph of industries are the types of activities according to the OKVED, and the edges are the “distances” between them. The “distance” between industries is measured based on the data of the matrix N and is calculated as the minimum value between the conditional probability of specialization of the analyzed territory in the form of activity i () taking into account the fact that the territory specializes in the form of activity j (), and the conditional probability of specialization in the form of activity j () with specialization in the form of activity i () (Formula (12)):
The higher the value of the “distance” between the industries is, the more strongly they are interconnected. Further, based on the calculated values of the IEC of the regions, the optimal variant of the grid of macroeconomic regions is determined within the framework of modeling spatial organization of the national economy.
Condition 3.
High quality of the infrastructure space of the macroregion.
The fulfillment of this condition is realized through a quantitative analysis of the presence on the territory of a macroregion of certain social infrastructure facilities and tools for spatial and innovative development, as well as the provision of transport connectivity of the regions within the macroregion. These parameters are set by binary variables and characterize, in a broad sense, the quality of the territorial space of the macroregion.
Taking into account the availability of social infrastructure facilities (leading healthcare and education institutions) assumes a quantitative characterization of the infrastructural subspace through the formation of a comfortable environment for doing business and living of the population. The following indicators were selected as the main tools of economic and innovative development: industrial parks, special economic zones and clusters. Their main task is to stimulate the expansion of existing production facilities and create attractive conditions for the opening of new ones. The quality of transport connectivity is formalized by providing regional access to international markets and transport corridors. In addition to the analysis of transport corridors, systematization of international airports and seaports was also carried out.
Condition 4.
The presence of a common border of the regions included in the macroregion.
To account for the presence of a border between regions, a binary neighborhood matrix is used, the element of which is 1 if the regions have a common border and 0 in the opposite case.
To solve the system of formalized conditions and testing on real data, it is necessary to develop the stages of simulation of spatial organization of the economy, as well as the formation of an advisory database of statistical regional data.
3.2. Stages of Simulation Modeling of Spatial Organization of the Economy
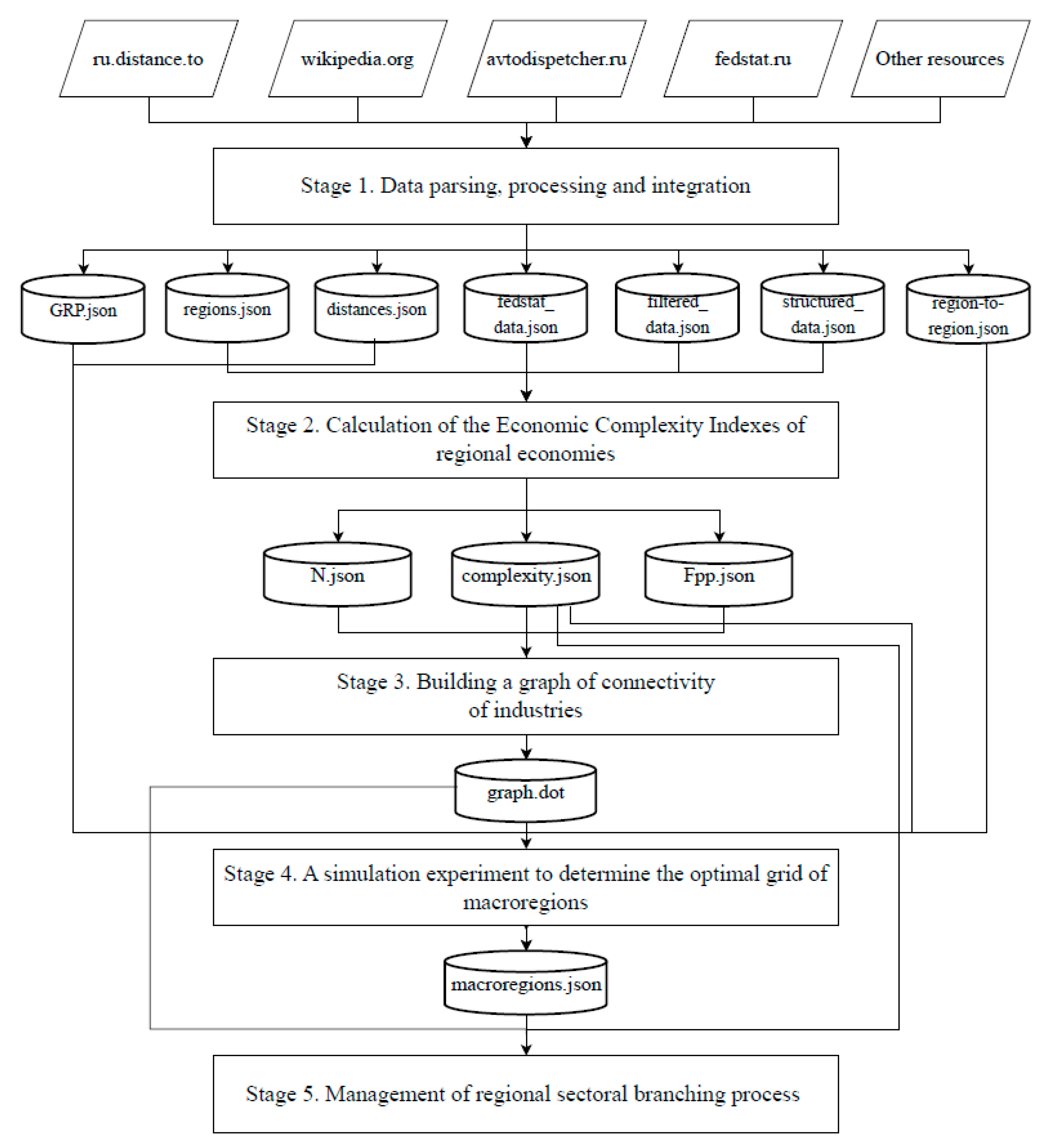
Modeling of spatial organization of the national economy includes five main stages (Figure 1).
Figure 1.
Stages of simulation modeling of spatial organization of the economy.
- Stage 1. Parsing, processing and data integration.
At the first stage, automated collection of statistical data (parsing) is carried out from open Internet sources such as: EMISS State statistics www.fedstat.ru (accessed on 7 February 2022), the search engine duckduckgo.com (accessed on 5 February 2022), the distance calculator ru.distance.to (accessed on 16 January 2022), the free encyclopedia wikipedia.org (accessed on 16 January 2022), calculation of distances “Autodispetcher” avtodispetcher.ru (accessed on 25 January 2022), etc. Additionally, at this stage, rough data processing occurs for the use in subsequent stages.
- Stage 2. Calculation of the indexes of regional economies complexity.
At this stage, IECs are calculated for each region according to the method described earlier.
- Stage 3. Construction of the industry connectivity graph.
The construction of the industry connectivity graph is implemented according to the following principles: firstly, all industries must be interconnected, i.e., there should not be isolated activities in the graph, and secondly, the graph should not be “overloaded” with a large number of edges. By analogy with the study [38], the first principle is implemented by constructing a maximum spanning tree, i.e., a set of connections that connects all the vertices of the graph using the minimum number of edges and the maximum possible value of the connection strength between the vertices. The maximum spanning tree is constructed using the Kruskal algorithm. The second principle is implemented by imposing a restriction on the average number of edges per vertex of the graph: there should be no more than 5 of them. Thus, excessive visual complexity of the graph is eliminated. Otherwise, the graph may overlap the most relevant relationships.
The place of the region in the industry connectivity graph is determined based on the data of the Matrix and is visualized by highlighting those industries—graph vertices in which the region specializes. It is important to note that connectivity is densest in places where the most frequently occurring, interconnected industries are concentrated, while the activities that are least common and have a minimum number of connections with other industries are located on the periphery. In fact, the industry connectivity graph is a reflection of the fact that it is easier for the regions with a high diversification of production to switch to the production of new goods than for the regions with less diversified economies. Accordingly, the IEC is higher in regions with high diversification. The place of the region in the industry connectivity graph is determined based on the data of the binary matrix N and is visualized by highlighting those industries—graph vertices in which the region specializes.
- Stage 4. Conducting a simulation experiment to determine the optimal grid of macroeconomic regions.
The simulation experiment is carried out on the basis of the analysis of information on the geographical connectivity of regions obtained from the Internet sources. The distances between the centers of the regions, calculated by the IEC of the regions, are also used, and the infrastructure objects are included in their composition. The gravity core of the macroregion is selected as the next region of Russia on the list that is not included in the macroregions and has the most pronounced infrastructural complexity. It is joined by the regions that (a) border it, (b) increase the infrastructural and economic complexity of education, and (c) do not increase the value of the Tail index. The process is iterative. As a result, such macroregion layout options are selected for which the indicators of economic and infrastructural complexity are maximum, but the Tail index is minimum.
- Stage 5. Management of regional sectoral branching process.
As mentioned earlier, the choice of strategic priorities of the industrial policy of the territory between specialization and diversification of the economy is at the level of development of a particular socio-economic system, which corresponds with the idea of changing the degree of influence of the two main external economies (specialization and diversification) at different stages of an industry life cycle. Within the framework of this theoretical premise, the characteristics of the economy complexity should be in the focus of attention of the authorities of the regions, and their efforts should be focused on such important areas of development of territorial economies as diversification of the economy, an increase in the number of pairs of related industries, an increase in the level of connectivity of industries, and others. Such an analysis is a prerequisite for substantiating the priorities of regional development, possible subsidies, and other forms of support for strategically important activities related to the industry under study, which is called “regional branching”.
It is believed that regional branching occurs in two ways: a new industry is formed on the basis of the existing one through the mechanism of knowledge transfer; a new industry appears in the process of combining competencies in various types of activity [21] (p. 6). As a result of branching regional economies become more complicated by increasing the number of related industries and getting rid of unrelated ones [35] (p. 125).
4. Results of Approbation of the Simulation Model of Spatial Organization of the Economy
Approbation of the spatial organization simulation model of the economy has been made on the statistical data of the Russian Federation regions. The generated grid of economic zoning included 12 highly diversified macroeconomic regions [51].
The simulation was carried out according to the stages described in the previous section. A database was formed on the availability of tools for spatial and innovative development, social infrastructure facilities and transport connectivity in 85 regions of Russia (10 dummy variables in total).
The calculation of the IEC of the regions was made on the basis of the indicator “Average number of employees for the full range of organizations.” A unified database of statistical data was formed for 85 regions of Russia for the period from 2009 to 2019 for 104 types of economic activity (97,280 values in total). First, the types of economic activity in the regions of the Russian Federation, which have a comparative advantage based on the calculation of the localization coefficients, were determined, and hereinafter referred to as “industries of specialization”. Next, a matrix M was formed, the rows of which are the regions, and the columns are the types of economic activity. The threshold value for the localization coefficient was determined experimentally and amounted to 0.7. Note that we were guided by the study of Porter, in which he explains the possibility of using the threshold value of the employment localization coefficient below one in some cases [52]. In particular, in our case, with higher values of the threshold value, the number of leading industries in the regions of the Russian Federation turns out to be excessively low.
Further, in order to avoid overestimation of the IEC, we applied a filtering condition in the form of imposing a restriction on the number of people employed in the region’s industry. Experimentally, it was determined that the number of people employed in the industry of the region should be included in 90% of those employed in the country. As a result of the application of this condition, a number of industries in certain regions have lost the status of “industry of specialization”.
Further, diversity vectors were formed, showing how many branches of specialization there are in each region. According to the results obtained, at the end of 2019, on average, the number of industries of specialization in all 85 regions of the Russian Federation was equal to 26, while in 23 regions the number of industries of specialization was less than 10, in 15 regions the number of such industries varied from 10–24, in 23 regions it varied from 26–36, respectively, and in 24 it varied from 37–60, respectively. At the end of 2019, the number of regions specializing in certain types of economic activity varied from 4 to 44, and, on average, it was 21 regions per industry.
Then there is a direct calculation of the IEC of the regions, the minimum value of which was equal to 1.001, and the maximum to 2.908. At the same time, low IEC values are typical in the regions specializing in mining. A high level of complexity of the economy is observed in regions with high levels of diversification of the sectoral structure and specialization in the field of manufacturing industries.
At the third stage of simulation modeling, a graph of connectivity of sectors of the national economy was built, the vertices of which are the types of economic activity, and the edges are the links between related industries that complement each other based on the presence of common competencies. At the same time, the key point of the study is to compare the production capabilities of the product of interest with the existing set of knowledge of the region, called “distance”, measured on the basis of the data of the Matrix N. Note that the higher the value of the distances between industries is, the stronger they are connected with each other. We calculated the distances for 5304 pairs of industries. Table 1 presents a fragment of the connectivity matrix of sectors of the national economy according to the 2019 data.
Table 1.
Fragment of the connectivity matrix of the national economy.
The maximum number of pairs of related industries has distances in the range of 0.19–0.35, which is 52% of the sample. At the same time, a high level of connectivity between industries, characterized by a distance above 0.4, is present in only 29% of the sample. At the time, we note that it is not so much the number of related industries that is of interest, but rather “the location of high-tech sectors of the economy in Russian regions and the assessment of their relationship with other types of economic activity in the industry” [32] (p. 34).
Based on these considerations, we analyzed high- and medium-tech activities for connectivity with other industries. The number of industries of specialization in the region, as well as indicators of connectivity of industries (distances), provide an opportunity to analyze and assess the level of industry diversity of the territory, embodying the potential for spatial development, the implementation of which is carried out through interregional interaction, the formation of production and technological chains in cooperation and increasing the complexity of regional economies.
The specializations of the regions of the Russian Federation identified in the work of the industry and indicators of the connectivity of sectors of the national economy were taken as the basis for constructing the graph of connectivity of industries both for the national economy and for each individual region according to the methodology described in the previous section.
For better visualization of the graph, the previously selected 104 types of activities were divided into 18 groups, for each of which graphic symbols (emojis) were selected using the site [53]. The division was made using the author’s grouping based on the analysis of production and technological chains. The industry connectivity graph was built using the neato algorithm of the Graphviz software. On the connectivity graph for a region, such vertices are tagged that correspond to the sectors of the economy presented in this region. These vertices are circled, for which the shape=circle tag is added to the top of the graph in graphviz notation (Figure 2).
Figure 2.
Connectivity graph for a region (fragment). Note: Symbols for the names of types of economic activities that are graph vertices are given in the web application at: http://ruclusters.ru/spatial_development, accessed on 1 February 2022. When you hover over the top of the graph, a tooltip appears with the name of the activity type.
The next step in modeling spatial organization of the national economy was to determine the optimal grid of macroregions based on interregional interaction. The optimization process is iterative. As a result, such a layout option for the macroregion was chosen that satisfied the conditions for the spatial development of the economy, which consisted of minimizing the Tail index and maximizing indicators of economic and infrastructural complexity. The resulting macroeconomic zoning grid is distinguished by a highly diversified structure of the economies of the selected macroregions and high levels of connectivity between the types of activities of the regions of the macroregion.
The data obtained at the first four stages of modeling and information from the YandexMaps API are used by a special web-interface developed during the preparation for this study. The application is a full-fledged management toolkit that synthesizes regional statistical data based on site parsing and allows real-time simulation experiments in order to find the optimal variant of the structure of macroeconomic regions, taking into account promising interregional cooperation. The software tool is a web application; a data integrator, placed in the public domain [51]. The web application code is located in the GitHub repository and is available at the link: https://github.com/daniel-kurushin/product-space-ml, accessed on 1 February 2022.
The last step in modeling spatial organization of the national economy is the management of regional sectoral branching process. The choice of a specific industry for analysis depends both on the specialization of the subjects of the macroeconomic region, and on the parameters of their socio-economic development and the level of complexity of the economies. We have developed a universal algorithm for strategizing sectoral development based on the improvement of interregional production chains, taking into account the author’s grid of macroregions. The high-tech industry “Aircraft production” was chosen as an example.
The choice of the industry is due to high science intensity of aerospace production, the development of which directly affects the increase in the complexity of the economy. In addition, aviation industry enterprises produce priority and critical types of products from the point of view of the national security of any country. All of the above allows us to objectively conclude that our choice of the industry for testing the algorithm for strategizing sectoral development based on the improvement of interregional production chains, taking into account the author’s grid of macroregions, is interesting both from the point of view of the geographical coverage of the value chain, and from the standpoint of high significance for the national economy. The algorithm includes four main steps.
At the first step, the strength of the connection between industries and the industry chosen for the study is analyzed. For the industry “Production of aircraft”, according to the calculations made in 2019, it was determined that 60 industries have a distance from 0 to 0.3, and 44 industries from 0.3 to 0.5 included. Further, based on the results of the analysis, the final list of industries related to the studied one is formed by cutting off industries whose connection strength is below a predetermined threshold value.
For the aircraft manufacturing industry, a threshold value of 0.37 was chosen based on a qualitative analysis. It is this value in relation to our example that allows us to avoid excessive graph congestion. As a result, a list of 16 industries was formed, which, together with the aircraft production industry, form various links in the technological chain of aircraft creation: from scientific research to after-sales service.
At the second step, an auxiliary square connectivity matrix is built, which displays the connections only between the industries obtained in the previous step, and the relationship between the industries is visualized. At the same time, in order to visualize the shortest (i.e., having the least number of edges) production chain with the strongest connections, the maximum spanning tree is found. Further, the results are presented in the form of an industry connectivity graph (Figure 3), in which the nodes are economic activities and the edges are the strength of the connection between activities. Top industries highlighted in gray are high-tech. The edges highlighted in red are included in the maximum spanning tree calculated by the Kruskal algorithm.
Figure 3.
Graph of industry connectivity for the industry “Aircraft production”. Note: The edges highlighted in red are included in the maximum spanning tree.
Graph vertex numbers correspond to the following activities:
- Manufacture of aircraft, including spacecraft, and related equipment
- Manufacture of petroleum products
- Manufacture of basic chemicals, fertilizers and nitrogen compounds, plastics and synthetic rubber in primary forms
- Manufacture of other chemical products
- Production of rubber products
- Manufacture of products from concrete, cement and gypsum
- Cutting, processing and finishing of stone
- Production of basic precious metals and other non-ferrous metals, production of nuclear fuel
- Manufacture of building metal structures and products
- Manufacture of machinery and equipment for general purposes
- Manufacture of electric lamps and lighting equipment
- Manufacture of control-measuring and navigation instruments and devices; watch production
- Vehicle manufacturing
- Production of components and accessories for motor vehicles
- Computer software development, consulting services in this area and other related services
- Scientific research and development
The third step is to select a macroregion for analysis. To do this, based on the N matrix, a list of regions specializing in the industry under study is formed. From the resulting list, a macroregion is selected that owns at least one region of the Russian Federation specializing in the analyzed industry.
According to the calculations made in 2019, 18 regions of the Russian Federation, which are included in 9 macroeconomic regions, specialized in the industry we have chosen, i.e., “Aircraft production”. At the same time, in five macroregions, only one region of the Russian Federation specialized in the industry “Aircraft production”, in two–two, in one–three, and in one–six, respectively. For further analysis, a macroregion was chosen as an example, in which six regions of the Russian Federation specialize in the aircraft manufacturing industry.
At the fourth step, a summary table is built for the analysis of production chains. It contains information about the regions of the macro-region and the presence/absence of specialization in industries highly related to the analyzed industry. Table 2 provides complete information about the six regions of the macroregion we have chosen in relation to the studied industry “Manufacture of aircraft” and the presence (1)/absence (0) of specialization in industries highly related to the industry “Aircraft production” (Table 2).
Table 2.
Information on specialization in industries related to the industry “Aircraft production”, by regions of the analyzed macroregion.
The constructed table is the basis for choosing the priorities of the sectoral development strategy based on the improvement of interregional production chains. The numbering of branches corresponds to the numbers of the vertices of the graphs in Figure 3. High- and medium-tech industries are in bold.
It is important to note that only 6 regions out of 9 of the Russian Federation included in the macroregion specialize in aerospace industry. At the same time, as it is follows from Table 2, the regions of the Russian Federation that do not specialize in the aircraft production industry can fully integrate into production chains by developing related activities.
In conclusion, we note that increasing the complexity of regional economies based on an increase in the level of interregional interaction will reduce the differentiation of spatial development. The decrease in the spatial heterogeneity of the national economy, in turn, makes it possible to redistribute the flows of released volumes of budget assistance to subsidized regions in favor of investment-oriented transfers, which are the basis for the development of a single space of the national economy.
5. Conclusions
The work produced modeling of spatial development based on the concept of the economy complexity. In addition to the innovative application of the economic complexity concept to the analysis of spatial systems in the form of macroeconomic regions, an improved method for calculating the index of economic complexity in relation to the processes of interregional cooperation is proposed. In particular, the objective imperfection of the index calculation was eliminated by formulating the condition for limiting the number of people employed in the region’s industry and justifying the change in the base indicator for calculation. The conditions for spatial development of the economy are formalized by forming an optimal grid of macroregions, which include regions specializing in the production of various commodity groups, but building interregional relations based on the development of activities characterized by the presence of a related variety, in order to increase the sectoral diversification of the economy of the macroregion. Approbation of the model of spatial development is made on the statistical data of the regions of the Russian Federation, taking into account promising areas of interregional cooperation. The analysis of the number of industries of specialization in the regions of the Russian Federation, as well as the assessment of indicators of the connectivity of industries, made it possible to measure the level of industry diversity of territories, embodying the potential for spatial development, the implementation of which is carried out through interregional interaction, the formation of production and technological chains in cooperation between economic entities, and an increase in the basis of the complexity of regional economies.
Approbation of the management algorithm of the regional sectoral branching process was carried out on the example of the aerospace industry. In the course of constructing the graph of connectivity of industries with the industry “Aircraft production”, a system of strategic priorities for the development of aerospace industry was developed based on the improvement of interregional production chains in the context of the regions of the Russian Federation of a single macroeconomic region. Thus, the obtained pairs of interconnected industries in aerospace industry are mainly geographically localized in neighboring territories, which allows manufacturers to use external effects, and corresponds to the conclusions of the works [16,18,20]. In addition, the structure of the production chain in the aerospace industry that we obtained proves the importance of interregional interaction, which contributes to an increase in the complexity of all regions participating in the production chain, which corresponds to the conclusions of the works [17,28,33]. Moreover, it has been proven that the related variety of industries plays a significant role in the emergence and development of knowledge-intensive industries, such as aerospace industry [12,54].
6. Discussion
The present research confirms the previous findings that the choice of a managerial spatial development strategy depends not only on the industry specialization, but also on the related variety of the formed industry structure, the level of development of the territory, and its openness to interaction.
The main limitations of the model of spatial development constructed in the work include, firstly, the standard limitations of constructing graphs. In our case, in order to avoid overloading the branch connectivity graphs with a large number of edges, only the most relevant connections were selected. Secondly, the analysis of territorial systems in the form of macroregions made in the work is most interesting for countries with a branched structure of subnational territories. Otherwise, the division into macroregions does not make sense. Thirdly, the approbation of the model in the current study has been limited only to aerospace industry. The choice of one industry was done due to the reduced availability of data for a large sample of regions. However, value chains in other industries should be considered in the future research.
The toolkit for providing an economic-mathematical model for managing the spatial development of the national economy is a computer program developed in the programming languages Python and JavaScript. The program allows you to conduct simulation experiments in order to find the optimal grid of macroeconomic regions, taking into account promising interregional cooperation, and is a web application—data integrator—placed in the public domain (http://ruclusters.ru/spatial_development, accessed on 1 February 2022). Thus, there are plans to collect regional data and refine a web application that allows the visualization of production chains in the leading sectors of the economy in the context of Russian regions: timber processing, oil products production, pharmaceutical production, building materials production, and others.
Author Contributions
Conceptualization, J.D.; methodology, J.D.; formal analysis, J.D. and E.K.; investigation, J.D. and E.K.; data curation, E.K. and M.R.; writing—original draft preparation, J.D.; visualization, E.K.; supervision, J.D. All authors have read and agreed to the published version of the manuscript.
Funding
This research was carried out with the financial support of the Ministry of Science and Higher Education of the Russian Federation in the framework of the program of activities of the Perm Scientific and Educational Center “Rational Subsoil Use”.
Data Availability Statement
The statistical data stored on the following websites were used: https://rosstat.gov.ru/folder/210/document/13204 (accessed on 10 February 2022); https://www.fedstat.ru/indicator/58699 (accessed on 20 February 2022).
Conflicts of Interest
The authors declare no conflict of interest.
References
- Andres-Rosales, R.; Bustamante Lemus, C.; Ramirez Argumosa, G.S. Social exclusion and economic growth in the Mexican regions: A spatial approach. Investig. Reg. J. Reg. Res. 2018, 40, 57–78. [Google Scholar]
- Puga, D. European regional policy in light of recent location theories. J. Econ. Geogr. 2002, 2, 373–406. [Google Scholar] [CrossRef]
- Iammarino, S.; Rodriguez-Pose, A.; Storper, M. Regional inequality in Europe: Evidence, theory and policy implications. J. Econ. Geogr. 2019, 19, 273–298. [Google Scholar] [CrossRef]
- Schymik, C. Blueprint for a Macro-Region. EU Strategies for the Baltic Sea and Danube Regions; SWP Research Paper; SWP: Berlin, Germany, 2011; 31p. [Google Scholar]
- Dubois, A.; Hedin, S.; Schmitt, P.; Sterling, J. EU macro-regions and macro-regional strategies—A scoping study. Nord. Electron. Work. Pap. 2009, 4, 44. Available online: https://www.researchgate.net/publication/265295080_EU_macro-regions_and_macro-regional_strategies_-_A_scoping_study (accessed on 20 December 2022).
- Dühr, S. Baltic Sea, Danube and Macro-Regional Strategies: A Model for Transnational Cooperation for the EU? Notre Eur. Stud. Res. 2011, 86, 72. [Google Scholar]
- Fan, J.; Sun, W.; Zhou, K.; Chen, D. Major Function Oriented Zone: New Method of Spatial Regulation for Reshaping Regional Development Pattern in China. Chin. Geogr. Sci. 2012, 22, 196–209. [Google Scholar] [CrossRef]
- Silva, A.C.; Freitas, M.M.; Rodrigues, R.A. Methodological Strategy of Ecological Economic Zoning (EEZ) in the Municipal Scale: An Academic Exercise of Political Geography for the Management of the Territory. L’Espace Politique 2017, 31. Available online: https://journals.openedition.org/espacepolitique/4221 (accessed on 20 December 2022).
- Bogacz, M. Why Does the EU Need Macroregions? Comparative Analysis Based on the Theoretical Explanation and a Survey of the Enforcement of the EU’s Strategy for Baltic Sea Region and the Strategy for the Danube Region. Master’s Thesis, Aalborg University, Aalborg Øst, Denmark, 2011. Available online: https://projekter.aau.dk/projekter/en/studentthesis/why-does-the-eu-need-macroregions(4da37ada-f219-47ec-99f2-1b93cbfe5bd0).html (accessed on 20 December 2022).
- KPMG. Economic Impact Analysis and Capabilities Study of the BC Aerospace Industry. 2015, 88p. Available online: https://aiacpacific.ca/wp-content/uploads/2016/02/AIAC-Pacific-BC-Aerospace-Study-Aug-2015_0.pdf (accessed on 15 January 2023).
- Teal Group Corporation. Aero-space Competitive Economics Study (ACES). 2018, 40p. Available online: http://nma.choosewashingtonstate.com/wp-content/uploads/2018/06/ACES-report-final.pdf (accessed on 15 January 2023).
- Mocenco, D. Supply chain features of the aerospace industry particular case airbus and boeing. Sci. Bull. Econ. Sci. 2015, 14, 17–25. [Google Scholar]
- Goehlich, R.A. Economic Characteristics of Aerospace Organizations; International Trade and Finance Association Working Papers; The Berkeley Electronic Press: Berkeley, CA, USA, 2008. [Google Scholar] [CrossRef]
- Perwitasari, I.; Prayudya, D. Measuring Dependency of International Trade Aerospace Sector. Econ. Dev. Anal. J. 2022, 11, 232–240. [Google Scholar] [CrossRef]
- Glaeser, E.L.; Kallal, H.D.; Scheinkman, J.A.; Shleifer, A. Growth in Cities. J. Political Econ. 1992, 100, 1126–1152. [Google Scholar] [CrossRef]
- Feldman, M.; Audretsch, D. Innovation in cities: Science-Based Diversity, Specialization and Localized Competition. Eur. Econ. Rev. 1999, 43, 409–429. [Google Scholar] [CrossRef]
- Boschma, R.; Iammarino, S. Related variety, trade linkages, and regional growth in Italy. Econ. Geogr. 2009, 85, 289–311. [Google Scholar] [CrossRef]
- Lindqvist, G. Disentangling Clusters: Agglomeration and Proximity Effects; Stockholm School of Economics: Stockholm, Sweden, 2009; Available online: https://reglab.dk/wordpress/wp-content/uploads/2016/05/disentangling.pdf (accessed on 20 December 2022).
- Ellison, G.; Glaeser, E.L. Geographic Concentration in U.S. Manufacturing Industries: A Dartboard Approach. Working Paper 1994 August, 4840. Available online: https://www.nber.org/system/files/working_papers/w4840/w4840.pdf (accessed on 20 December 2022).
- Frenken, K.; van Oort, F.G.; Verburg, T. Related variety, unrelated variety and regional economic growth. Reg. Stud. 2007, 41, 685–697. [Google Scholar] [CrossRef]
- Boschma, R.; Frenken, K. Technological Relatedness and Regional Branching. PEEG. 2009. Available online: https://www.researchgate.net/publication/46454607_Technological_relatedness_and_regional_branching (accessed on 20 December 2022).
- Bathelt, H.; Malmberg, A.; Maskell, P. Clusters and Knowledge: Local buzz, global pipelines and the process of knowledge creation. Prog. Hum. Geogr. 2002, 28, 31–56. [Google Scholar] [CrossRef]
- Rigby, D.; Roesler, C.; Kogler, D.; Boschma, R.; Balland, P.-A. Do EU Regions Benefit from Smart Specialisation Principles? Reg. Stud. 2022, 56, 2058–2073. Available online: https://www.tandfonline.com/doi/full/10.1080/00343404.2022.2032628 (accessed on 20 December 2022). [CrossRef]
- Ketels, C. European Clusters. Structural Change in Europe. 3: Innovative City and Business Regions. Hagbarth Publications. 2004. Available online: https://www.hbs.edu/ris/Publication%20Files/Ketels_European_Clusters_2004_b69f9f19-35c6-4626-b8c2-84c6cbcf1459.pdf (accessed on 20 December 2022).
- Marshall, A. Elements of Economics of Industry Being the First Volume of Elements of Economics; Macmillan and CO: London, UK, 1898; Available online: https://archive.org/details/rselementsofecon01marsuoft/page/180/mode/2up (accessed on 20 December 2022).
- Harrison, B.; Kelley, M.R.; Gant, J. Specialization versus diversity in local economies: The implications for innovative private-sector behavior. Cityscape A J. Policy Dev. Res. 1996, 2, 61–90. [Google Scholar]
- Balland, P.-A.; Boschma, R.; Crespo, J.; Rigby, D.L. Smart specialization policy in the European Union: Relatedness, knowledge complexity and regional diversification. Reg. Stud. 2019, 53, 1252–1268. [Google Scholar] [CrossRef]
- Kemeny, T.; Storper, M. Is specialization good for regional economic development? Reg. Stud. 2015, 49, 1003–1018. [Google Scholar] [CrossRef]
- Zhu, S.; He, C.; Zhou, Y. How to Jump Further? Path Dependent and Path Breaking in an Uneven Industry Space. 2015. No. 24. Available online: http://econ.geo.uu.nl/peeg/peeg1524.pdf (accessed on 20 December 2022).
- Kravchenko, N.A.; Ageeva, S.D. Economic diversification: Institutional aspects. J. Inst. Stud. 2017, 9, 52–67. [Google Scholar]
- Beaudry, C.; Schiffauerova, A. Who’s Right, Marshall or Jacobs? The Localization Versus Urbanization Debate. Res. Policy 2009, 38, 318–337. [Google Scholar] [CrossRef]
- Rastvortseva, S.N. Innovative way of changing the trajectory of the previous development of the regional economy. Econ. Reg. 2020, 16, 28–42. [Google Scholar]
- Asheim, B.T.; Isaksen, A. Regional innovation systems: The integration of local ‘sticky’ and global ‘ubiquitous’ knowledge. J. Technol. Transf. 2002, 27, 77–86. [Google Scholar] [CrossRef]
- Henderson, J.V.; Kuncoro, A.; Turner, M. Industrial development in cities. J. Political Econ. 1995, 103, 1067–1085. [Google Scholar] [CrossRef]
- Neffke, F.; Henning, M.; Boschma, R.; Lundquist, K.; Olander, L. Who Needs Agglomeration? Varying Agglomeration Externalities and the Industry Life Cycle; Working Paper; Utrecht University: Utrecht, The Netherlands, 2008; Available online: https://www.researchgate.net/publication/5012231_Who_Needs_Agglomeration_Varying_Agglomeration_Externalities_and_the_Industry_Life_Cycle/citations (accessed on 20 December 2022).
- Klinger, B.; Lederman, D. Diversification, Innovation, and Imitation Inside the Global Technological Frontier. World Bank Policy Research Working Paper Series 2006. Available online: https://www.researchgate.net/publication/23549926_Diversification_Innovation_and_Imitation_Inside_the_Global_Technological_Frontier (accessed on 20 December 2022).
- Cadot, O.; Carre, C.; Strauss Kahn, V. Export Diversification: What’s behind the Hump? Rev. Econ. Stat. 2011, 93, 590–605. [Google Scholar] [CrossRef]
- Hidalgo, C.; Klinger, B.; Barabasi, A.-L.; Hausmann, R. The product space conditions the development of nations. Science 2007, 317, 482–487. [Google Scholar] [CrossRef] [PubMed]
- Hidalgo, C.; Hausmann, R. The building blocks of economic complexity. Proc. Natl. Acad. Sci. USA 2009, 106, 10570–10575. [Google Scholar] [CrossRef]
- Hausmann, R.; Hidalgo, C.; Bustos, S.; Coscia, M.; Simoes, A.; Yildirim, M. The Atlas of Economic Complexity: Mapping Paths to Prosperity; Massachusetts Institute of Technology and Center for International Development: London, UK, 2013; Available online: https://growthlab.cid.harvard.edu/files/growthlab/files/atlas_2013_part1.pdf (accessed on 20 December 2022).
- Pérez-Balsalobre, S.; LlaVerduras, C.; Díaz-Lanchas, J. Measuring Subnational Economic Complexity: An Application with Spanish Data; JRC Working Papers on Territorial Modelling and Analysis; European Commission: Seville, Spain, 2019; 36p, Available online: https://www.econstor.eu/bitstream/10419/202275/1/jrc-wptma201905.pdf (accessed on 22 January 2023).
- Reynolds, C.; Agrawal, M.; Lee, I. A sub-national economic complexity analysis of Australia’s states and territories. Reg. Stud. 2018, 52, 715–726. [Google Scholar] [CrossRef]
- Voloshenko, K.Y.; Drok, T.E.; Farafonova, Y.Y. The economic complexity at the sub-national level as an innovative paradigm for regional development. Russ. J. Innov. Econ. 2019, 3, 735–751. [Google Scholar]
- Roos, G.; Shroff, Z.; Gamble, H. Smart Specialisation—Insights for a Future Industry Policy. Economic Development Board of South Australia—Main Report; Government of South Australia: Adelaide, Australia, 2018; 72p. Available online: https://www.researchgate.net/publication/322675806_Smart_Specialisation_-_Insights_for_a_Future_Industry_Policy (accessed on 22 January 2023). [CrossRef]
- Gao, J.; Zhou, T. Quantifying China’s regional economic complexity. Phys. A Stat. Mech. Its Appl. 2018, 492, 1591–1603. [Google Scholar] [CrossRef]
- Tullio, B.; Giancarlo, C. Structural Change and Convergence Across European Regions. Econ. Res. Pap. Ser. 2018, 16, 72. Available online: https://www.unive.it/pag/fileadmin/user_upload/dipartimenti/economia/doc/Pubblicazioni_scientifiche/working_papers/2018/WP_DSE_buccellato_coro_16_18.pdf (accessed on 22 January 2023). [CrossRef]
- Bandeira Morais, M.; Swart, J.; Jordaan, J.A. Economic Complexity and Inequality: Does Regional Productive Structure Affect Income Inequality in Brazilian States? Sustainability 2021, 13, 1006. [Google Scholar] [CrossRef]
- Aerni, P. Decentralized Economic Complexity in Switzerland and Its Contribution to Inclusive and Sustainable Change. Sustainability 2021, 13, 4181. [Google Scholar] [CrossRef]
- Pérez-Hernández, C.C.; Salazar-Hernández, B.C.; Mendoza-Moheno, J.; Cruz-Coria, E.; Hernández-Calzada, M.A. Mapping the Green Product-Space in Mexico: From Capabilities to Green Opportunities. Sustainability 2021, 13, 945. [Google Scholar] [CrossRef]
- Dubrovskaya, J.; Kozonogova, E.; Pestereva, T. Evaluation of the State Strategy of Spatial Development Effectiveness of the Russian Federation: A Cluster Approach. Eurasian Stud. Bus. Econ. 2020, 15, 131–140. [Google Scholar]
- Spatial Development of the Russian Federation. Available online: http://ruclusters.ru/spatial_development (accessed on 20 December 2022).
- Porter, M.E. The Economic Performance of Regions. Reg. Stud. 2003, 37, 549–578. [Google Scholar] [CrossRef]
- Unicode Character Table. Available online: https://unicode-table.com/ru/emoji/ (accessed on 20 December 2022).
- Xiao, J.; Boschma, R.; Andersson, M. Resilience in the European Union: The effect of the 2008 crisis on the ability of regions in Europe to develop new industrial specializations. Ind. Corp. Chang. 2017, 27, 15–47. [Google Scholar] [CrossRef]
Disclaimer/Publisher’s Note: The statements, opinions and data contained in all publications are solely those of the individual author(s) and contributor(s) and not of MDPI and/or the editor(s). MDPI and/or the editor(s) disclaim responsibility for any injury to people or property resulting from any ideas, methods, instructions or products referred to in the content. |
© 2023 by the authors. Licensee MDPI, Basel, Switzerland. This article is an open access article distributed under the terms and conditions of the Creative Commons Attribution (CC BY) license (https://creativecommons.org/licenses/by/4.0/).


