Abstract
Inventory management plays a critical role in balancing supply availability with customer requirements and significantly contributes to the performance of the whole supply chain. It involves many different features, such as controlling and managing purchases from suppliers to consumers, keeping safety stock, examining the amount of product for sale, and order fulfillment. This paper involves the development of computational modeling for the inventory control problem in Thailand. The problem focuses on determining levels of factors, which are order quantity, reorder point, target stock, and inventory review policy, using a heuristic approach. The objective is to determine the best levels of factors that are significantly affected by their responses to optimize them using the response surface methodology. Values of the quantity of backlog and the average inventory amount, as well as their corresponding total costs, are simulated using the Arena software to gain statistical power. Then, the Minitab-response surface methodology is used to find the feasible solutions of the responses, which consist of test power and sample size, full factorial design, and Box–Behnken design. For a numerical example, the computational model is tested with real data to show the efficacy of the model. The result suggests that the effects from the reorder point, target stock, and inventory review policy are significant to the minimum total cost if their levels are set appropriately. The managerial implications of this model’s results not only suggest the best levels of factors for a case study of the leading air compressor manufacturers in Thailand, but also provide a guideline for decision-makers to satisfy customer demand at the minimum possible total inventory cost. Therefore, this paper can be a useful reference for warehouse supervisors, managers, and policymakers to determine the best levels of factors to improve warehouse performance.
1. Introduction
One of the major problems facing a manufacturing company is the management of spare parts. Consumable spare parts play a key role during regular and periodic inventory control [1]. Inventory is a critical part of the supply chain system to assess the company’s profit or loss. Inventory is materials or products that are stored in the company as supports for production or activities such as maintenance or sale. The responsibility of inventory management is to balance the level of stock and customer demand because the uncertainty of demand is hard to predict. The other important factors to the inventory systems are the replenishment level, order quantity, target stock, inventory policy review, or the uncertainty of lead time which affects total inventory cost. Therefore, inventory management is the challenge in managing inventory. Nowadays, inventory management has become an important policy in many organizations for reducing costs regarding too high inventory levels and to cope with customers’ responses [2].
Warehouses play a critical role as they connect manufacturers, suppliers, and customers. The performance of warehousing operations is one of the important problems that significantly affect the efficiency of the whole supply chain. Warehouse capacity constraints have created a research gap for many researchers in the past few decades, e.g., warehouse scheduling problems of multi-product dynamic demand lot-sizing with limited warehouse capacity [3,4]. Some previous studies have addressed integrated warehousing and lot sizing. Inventory management problems were discussed in a multi-item manufacturing environment by Iris et al. [5]. In the research, the mentioned issues were handled by a two-stage metaheuristic algorithm to concurrently solve and define in advance. Minner [3] dissected three mild heuristics to explain the difficulty of the replenishment of varied products to satisfy dynamic demands. The quantity received upon receipt of a product is usually greater than the space available in the storage place allocated to the product. The scenario is more severe if a dedicated storage network is used for allocating items to storage areas upon delivery. In the case of a lack of storage space, the over-ordered sum must either be returned to the supplier or kept in a non-dedicated location with different storage requirements and could be spoiled. Any alternative will result in increased costs arising from the penalty costs of the manufacturer or the costs of extra order picking and procedures of material handling. Inventory decision-makers are frequently faced with circumstances like the one mentioned above, where they need to discover ordering policies that allow the best use of limited resources. Storage space is one of the scarce resources affecting the efficiency of inventory management policies [4]. In addition, there are two forms of demand behaviors during stock-out: lost sales, where demands are lost, and backlog, when inventories are available, where demands are met. This conduct depends on the characteristics of goods, markets, and supplier–customer relationships [2]. Most inventory models with backlog costs only consider the linear cost that is due to the shortage and waiting time [6].
In inventory management, the problem is difficult according to uncertain demand and lead time, the large fluctuation of the customer demand, and the uncertainty of lead time from supplier to supply the product. All factors cause inefficient control within the warehouse. The total cost, including ordering cost, holding cost, shortage cost, and over-ordering cost, should be minimized. Moreover, in the case of insufficient capacity, the external warehouse is being considered as substitution, whereas the costs of using an external warehouse are higher than an internal one [7]. In order to manage the system inventory efficiently, there are two kinds of policy, namely continuous or periodic review. For the continuous review, the level of stock for products is continuously recorded and the manager is easier to know when an order should be replaced with fixed order quantity. However, the cost to maintain a continual record, which significantly contributes to the total warehouse cost, is very high (i.e., the costs of the computerized check-out system with a laser scanner and bar code labels). Meanwhile, the periodic review records the level of stock at a specific time, and the order is replaced up to the determined level. Because the periodic review system is less required record than a continuous review, the industrial manager has a trend to choose periodic review policy to reduce the cost of monitoring in total inventory cost [2]. There are many types of inventory policy, such as (Q, R), (R, S), (s, S), and (S, T) etc. Each policy has different problem characteristics. In this research, the authors focus on (s, S) inventory policy (i.e., “s” is a reorder point, “S” is ordered up to a fixed expected opening inventory quantity) [7,8]. The total inventory cost consists of ordering cost, holding cost, purchasing cost, processing cost, shortage, or lost sales cost [9,10]. Furthermore, optimization approaches are used in many previous studies. Versaci et al. [11,12] discussed innovative fuzzy techniques for characterizing defects in ultrasonic nondestructive evaluation. This paper developed detection and classification techniques of defectiveness for ultrasonic nondestructive testing (NDE)/nondestructive evaluation (NDE), utilizing computing with words (CW), and proposed access based on the concept of fuzzy similarity (FS). Moreover, in another study (i.e., fuzzy approach and eddy currents NDT/NDE devices in industrial applications), a fuzzy way was used to consider the types of defect to a specific intensity characterized by typical ranges of fuzzy similarities.
In this study, a heuristic approach is used instead of an optimization approach to obtain a feasible and quick solution that is good enough for the decision-maker. In practice, the characteristics of the problem and the input data change from time to time, and the data preparation process may take a lot of time, so adopting heuristic approaches instead of optimization models can utilize the practical process, serving as fast and feasible short-term solutions, which helps the decision-makers save their time and resources. In this research, a case study of the leading air compressor manufacturers in Thailand is considered. The objective is to determine the best levels of factors that are significantly affected by their responses to optimize them using the response surface methodology (RSM). The factors that are considered are order quantity, reorder point, target stock, and inventory review policy, and response is the total cost of inventory holding and a penalty from the backlog. Minitab software is used to find the feasible value of the response, which consists of three main steps: test power and sample size, full factorial design, and Box–Behnken design. In practice, the data of the quantity of backlog and the average inventory are most likely to be missed or collected improperly. It is important to use simulation software to collect the right amount of input parameters and their corresponding outputs to observe their effects on each other. Therefore, Arena software is used to simulate the realistic inventory environment, particularly to simulate some values of the quantity of backlog and the average inventory amount that is needed for statistical power. The simulation results are then put into Minitab-RSM to identify the best levels of factors, and then to find the feasible values of responses, which can be the possible minimum total cost of inventory holding and a penalty from the backlog, to gain better handling of inventory performance in the warehouse. It is worth noting that we only consider the total cost of inventory holding and a penalty from the backlog amount as the responses of the computational model. Based on the real problem from a case study of the leading air compressor manufacturers in Thailand, the manager would like to improve the process of their warehouse to be an automatic replenishment system, to ensure that appropriate configured storage locations are refilled when its inventory level falls below the replenishment level, then trigger the enterprise resource planning (ERP) system. Hence, a combination of holding cost and penalty cost from backlogging is chosen as an indicator to measure the performance of the levels.
This research includes five parts. The first part provides an overview of the research background, logical guide, importance, problems, motivation, goal, and limitations. The second part shows some relevant studies regarding inventory management, simulation modeling, especially those that use the RSM to find the feasible values of responses. Materials and research methodology regarding economic order quantity, inventory management with (s, S) policy, and a case study of the leading air compressor manufacturers in Thailand, are displayed in the third part. The fourth part gives the results and discussions. The last part of this research presents the conclusion, the shortcomings of the paper, and shows some future gaps for the next research.
2. Literature Review
The following is a brief overview of the literature review. At the end of a certain duration, the inventory can be checked either continuously in real-time or periodically. The key requirement of a continuous review is a warehouse management system, whereas a periodical review can be carried out without such a system. Inventory management is a significant element of every successful business. The aim of managing inventories is to balance the level of stock and customer demand to maximize the business’s profits. The inventory problem has challenged many researchers in the past few decades, and there are also many dedications related to the inventory topic. Developed with period review order-up-to-level, the relation between the forecasting of demand and inventory control to satisfy the consumer demand was studied [13,14]. Rossi et al. [15] computed a stochastic constraint programming to calculate the optimal review period and order-up-to-level. This paper implemented a novel approach to computing policy parameters for the replenishment process under non-stationary stochastic demand, stochastic lead times, and service level constraints. Teunter et al. [16] developed a new method for estimating order-up-to-levels for irregular demand products in a periodic review framework and estimated the projected holding costs under the level of operation and the cost of shortages. The objective is to find the best (T, S) policy with compound binomial demand. The customer service level or fill rate was mentioned in a periodic review of the order-up-to-level inventory control system [17,18]. In a periodic review policy, Guijarro et al. [19] proposed the development of a generalized method for calculating the fill rate for any discreet distribution of demand. The analysis focused on the current unmet demand and the estimated demand per replenishment for the filling cycle. Regarding (s, S) inventory policy, Ongkunaruk et al. [9] determined a forecast the daily usage of strip snake-head fish and incorporated the forecast demand to improve the procurement system to enhance the raw material inventory system using a classification of (s, S) inventory policy. The research results improved customer satisfaction and reduced the total cost simultaneously. Moharana et al. [1] determined the optimal order-up-to-level and fill rate using a data mining tool. To find the reorder point and order quantity for inventory management policies, Singha et al. [5] developed new mathematical expressions that specifically consider storage capacity. An overview of both continuous and periodic reviews, as well as backlogged and lost demand during stock-out, is available. The purpose of the research is to reduce the overall costs, including the costs of ordering, shortage, holding, and over-ordering. Also, Singha et al. [20] presented a case study of inventory management at the distribution center for hundreds of herbal products in Thailand. The objective is to manage inventories to meet demand at the lowest possible cost while maintaining an appropriate service level. In general, the (R, Q) policy is used under a period review where inventory systems are computerized. A computational experiment is presented based on case study results, where the output of the system is evaluated by simulation. The findings are evaluated statistically to determine the most efficient methods for assessing the parameters of the inventory policy.
In the past decades, many researchers have used the simulation and design of experiments for analyzing and simulating the industry characteristics to evaluate scenarios and improve industry efficiency. Regarding the design of experiment approaches, Chen et al. [21] utilized a backpropagation neural network (BPNN) for parameter optimization by establishing a model of stock price forecast. The study adopted the design of experiment to organize experiment scheduling and methods of principal impacts analysis and interplay analysis. An integrated framework of statistical process control and design of experiments was introduced by Haridyet al. [22] to accomplish the experimental procedures and to examine a reliable mathematical model concerning optimization of the wire electrochemical turning process (WECT). Goh [23] demonstrated the explanation and mechanism of design regarding experiments in Six Sigma. Moreover, the research sketched how the layout of experiments was employed for quality enhancement, completing in its critical role Six Sigma. Hussain at al. [24] applied the Taguchi design of experiments and system dynamics simulation to measure the effect of a supply chain’s design parameters. In detail, the impact was included the level of data sharing, based on dynamic performance and the interactions that happen when the parameter values are different. Moreover, the following studies also used discrete event simulation to test the performance of inventory management policies. To examine the efficiency of inventory management policies, Abdel-Aleem et al. [25] determined the economic production quantity (EPQ) model with sales return, rework, shortage, and scrap by the RSM optimization method to optimize the long-run average cost function. Baysan et al. [26] tested the adequateness of the algorithmic structure of a lot-sizing strategy to thoroughly define changes in parameters. The study applied the discrete-event simulation model to explain the performance results of the recommended strategy. Wan and Li [27] declared the possibility of OptQuest in resolving the stochastic restrained optimization problem effectively by using Area software to build the (s, S) inventory model. Hachicha et al. [28] promoted a simulation optimization method to solve the lot-sizing problem (LSP) in a make-to-order (MTO) supply chain. The study applied RSM to accomplish a multiple-objective optimization. Simulation modeling is the process whereby the operating system is generated and evaluated to simulate its output in the real world. The simulation technique helps decision-makers determine a model’s behavior under various conditions [29]. Liao et al. [30] recommended an effective overhead hoist transport (OHT) dispatching rule, differentiated preemptive dispatching (DPD) policy, to reduce the potential blocking impacts during the transportation of hot lots in a 300 mm OHT system. The dispatching aim is to reduce the transfer time of hot lots while minimizing the effect on regular lots of transport. Simulation tests are conducted using realistic data from a nearby 300 mm foundry fab. Also, a simulation model is developed which can achieve an optimum lot size to minimize cycle time under various loading conditions for bottlenecks. Simulation experiments are carried out based on realistic data from a supplier of semi-conductors in Taiwan. Sensitivity analyses of lot-sizing often apply the effect on cycle time reduction in wafer manufacturing [31]. In 450-mm wafer fabrication, Wang et al. [32,33] developed an effective heuristic dispatching policy that provides good transport services for lots. The objectives of the study are to increase the delivery time of lots, reduce the congestion ratio, and maximize system performance. This research simplifies structures in theory and employs computational simulations to determine the efficacy of this rule. Also, the authors explained some effective rules for the a-HPDB based on an activated roller belt (ARB) to solve the problem in the semiconductor industry. The authors conducted simulations and experiments to check their effectiveness. On the other hand, in semiconductor industry aspects, an effective heuristic dispatching policy was developed that presents good transport services for lots in a 450-mm wafer fabrication [34]. RSM has become the most common approach to optimization used in recent years. RSM includes a group of mathematical and statistical techniques that can be used to evaluate the relation between the response and the independent variables [35]. Bezerra et al. [36] presented the use of RSM for optimization in analytical chemistry. In other words, the optimization approach presented the Box–Behnken design, which is a RSM. The authors demonstrated the use of the Box–Behnken design method to plan experiments for turning Inconel 718 alloy with the overall objective of optimizing the process for greater metal removal, better surface quality, and lower cutting forces [37].
This section reviews relevant studies to give an overview of previous and more recent contributions. Most of the previous studies used optimization approaches to solve the inventory problems. In this paper, to solve the problem of a case study that needs a reasonably good solution in a short amount of time, which is often the case in real-time operational settings, a heuristic method was used as it offered the best possible solution in terms of key performance, time-saving, and resource-saving. In summary, our paper aims to fulfill some critical gaps concerning the scope of the inventory problem under investigation. This paper provides a computational model designed in Arena software, which helped simulate the real inventory performance by providing a realistic data set of the quantity of backlog, average inventory amount, and their corresponding total inventory cost. The simulation results are then put into Minitab-RSM to identify the best levels of factors (i.e., order quantity, reorder point, target stock, and inventory review policy), and hence to find the feasible values of responses. Also, the developed computational model is experimented with real data in a numerical example in Thailand to demonstrate the model’s effectiveness. This study is expected to offer the decision-makers with a valuable reference for determining levels of factors in inventory management in improving customer satisfaction with a possible minimum total inventory cost. Moreover, the practical contribution of this study is the comprehensive insight contributed by the case study of the leading air compressor manufacturers in Thailand.
3. Materials and Methods
3.1. Research Process
In this paper, the research objective is to determine the factor which affects the minimum inventory holding cost and penalty cost from backlog by using Arena software to calculate the model parameters and Minitab software to reach the feasible values of responses, which consists of full factorial design and Box–Behnken design. A computational model is built using Arena and Minitab software. A diagram that represents the logical steps includes five parts, as illustrated in Figure 1.
Figure 1.
Procedures of research.
The description of the research process as follows:
Part 1. Literature review: The authors identified the research topic, model objective, and method approach. Moreover, the history of relevant studies was discovered in the past decade, to have a background for conducting this research.
Part 2. Data collection: In this part, the authors selected factor and response variables of the model approach. The historical sale data is collected in two years (2018–2019) added up every month. The data were exported from the Microsoft Dynamics Navision System of ERP Software (i.e., a case study of the leading air compressor manufacturers in Thailand).
Part 3. Simulation modeling: In part 3, Arena software was applied to build a simulation modeling, which is used to calculate the model parameters, including each response for each set of factors, the quantity of backlog, inventory holding amounts, and the total cost. Also, the simulation modeling approach is used to create demand scenarios for experimental design in the next step.
Part 4. Design of experiment: This part created experimental design into three steps consists of power analysis, sequential experimentation by using full factorial design, and Box–Behnken design. The curvature and square terms of the experimental model were verified to provide a more robust solution. If the evidence of curvature is not significant, the authors perform additional runs along the path of steepest ascent to find a reasonable area in which to center the next factorial experiment.
Part 5. Result and discussion: In the last part, the results, including an analysis of variance, residual plot, main effects plot, and interaction plot, of the experimental models were evaluated, discussed, and concluded.
3.2. Inventory Management with (s, S) Policy
The objective of inventory management, consists of satisfying demand during lead time, protecting against demand uncertainty, and balancing fixed costs and holding costs. The inventory management with (s, S) policy that orders up to a level S (i.e., order quantity is at target stock position), every time the inventory point falls below s (reorder point). It is also called a min-max system as the policy says that we can order a max of S when we reach the min of s. The reorder point and other parameters of the (s, S) policy is a function as follows [11,38]:
where L is the lead time, σ is demand variability, z is service level, µ is average demand, presents the cost of order preparation or setup cost, and presents inventory holding cost per unit per period.
It should be noted that it is better not to begin production for some initial inventory levels. We still output at the same level when we start. Thus, we use an (s, S) policy. If the inventory level is below s, we produce up to S (i.e., s is the reorder point, and S is the order-up-to level). The discrepancy between the two levels derives from the fixed costs of ordering, transporting, or manufacturing. A view of (s, S) review policy is shown in Figure 2 as follows.
Figure 2.
A view of (s, S) review policy.
3.3. RSM—A Heuristic Approach
The RSM is an experimental modeling method utilizing polynomials as local approximations to the true input/output relation. Process improvement in the industrial background is recommended to use this approach under the purpose of optimizing a response (output variable) influenced by certain independent variables (input variables). In the RSM, the original variables are modified into dimensionless coded variables [23]. This empirical response surface modeling shows the relationship between the response (Y) and the input factors (X1, X2 … Xn), and is presented by the function: Y = F(X1, X2 … Xn), where F denotes a first- or second-order polynomial. The responses of this research (i.e., inventory holding cost, penalty cost) are explained as the following part [28].
The economic order quantity (EOQ) is an economical formula in a supply chain. EOQ model describes the relationship between the costs of placing orders, the cost of carrying inventory, and the order quantity. EOQ assumptions as follows: the demand is stable, the costs stay constant, no constraints on production and inventory capacity, the size of each lot is considered unlimited, decisions may be taken for one item independently of other items’ decisions regarding lead time or delivery, and no uncertainty is assumed [38,39,40,41].
The research aims to identify the best levels of factors for an inventory system of a warehouse. The total of holding cost and penalty cost from backlogging is preferred as an indicator to measure the performance of each level. In other words, this total cost is the response variable which will be considered in the computational model.
Holding cost is a cost that a warehouse has to pay for storing an item over a period of time. Holding cost can be calculated from the following equation:
where Q is an economic order quantity and is holding cost per item over a time period.
Ordering cost is a cost that a warehouse has to pay when making an order. This accounts for all related activities (i.e., making phone calls for orders, paper works, and internal movement). Ordering cost can be calculated from the following equation:
where D is demand of product and is ordering cost.
Both cost variables must be considered together. Since only when they are considered together can both cost variables be used to justify whether a level of factors is good or not. For instance, a low inventory level does not always result in the lowest total cost. The warehouse might have to order more frequently in order to maintain a low-level inventory, thus increasing the portion of ordering cost instead.
3.4. Computational Model
This paper proposes a computational model including simulation modeling and design of the experiment. Firstly, the simulation model is built to calculate the model parameters by using Arena software. Next, the design of the experiment is created to find the feasible values of responses by using Minitab software. The computational model concept is illustrated in Figure 3. This paper aims to identify the best levels of factors for an inventory system of a warehouse. A combination of inventory holding cost and penalty cost from backlog is chosen as an indicator to measure the performance of each level, in other words, the combined cost is the response variable which will be considered. Holding cost (i.e., average inventory amount multiplied with holding cost unit), is a cost that is paid for storing an item over a period. Penalty cost from the backlog (i.e., amount of backlog multiplied with penalty cost), is the cost that is paid for backorder from the customer. Regarding the factors of the model, four factors are considered to have effects on the response variable in this experiment. The factors are described as follows: (1) order quantity (Q), (2) reorder point (s), (3) target stock (S), (4) inventory policy which is continuous review and periodic review, (5) replication (block), the simulation will be replicated. Hence, different results might occur during each replication. Therefore, each replication will be considered as a block in the model. The experimental design process is created into three steps including (1) perform a power analysis, (2) perform sequential experimentation by using full factorial design, and (3) perform Box–Behnken design.
Figure 3.
Computational model concept.
Selecting input, output factors, and responses is an essential duty in determining the levels of factors, which have a strong impact on the responses. Based on the inventory problem characteristics, a real case study approach, customer demand behaviors, and previous research, the proper number of variables are determined. The parameters of the computational model are described as follows:
Inputs:
- Creation time: beginning time of each entity (customer) that enters the simulation system.
- Customer demand: demand that comes from the real distribution in the real-time.
- Replenishment time: time spent on the replenishment process in the warehouse.
Outputs:
- Order quantity: the quantity fixed at the point in which the total cost of ordering and the cost of holding the inventory will be the minimum.
- Reorder point: the inventory level which triggers an activity to replenish an inventory amount.
- Target stock: the maximum inventory amounts that can be kept in the warehouse at a period.
- Inventory policy: an integral part of inventory management. It helps manage stock flow in a better manner (i.e., continuous review, periodic review).
- Replication (block): replicating an experiment means that each factor combination is run more than one time. Each treatment factor must be re-run at some points in the experiment according to the randomization of the replicated design.
Responses:
- Penalty cost: refers to the cost that the suppliers pay to make the customer wait for their order (i.e., amount of backlog multiplied with penalty cost).
- Holding cost: refers to the cost associated with storing inventory that remains unsold (i.e., average inventory amount multiplied with holding cost unit).
3.5. A Case Study
This paper analyzed a case study of the leading air compressor manufacturers in Thailand. The replenishment process is a set of activities regarding the transportation of goods within the warehouse. In this company, the current replenishment process is done by manual input (i.e., if a product is out of stock in the picking area, then a picker will directly inform a stocker to replenish that product from the storage area to the picking area). This process interrupts the main task of the picker, thus reduces their productivity, and sometimes results in low efficiency to the service customers. Hence, the manager would like to improve this process to be an automatic replenishment system, to ensure that appropriate configured storage locations are refilled when its inventory level falls below the replenishment level, then trigger the enterprise resource planning (ERP) system to generate a replenishment order and print it out directly to the stocker. Therefore, the company faced a problem, namely how should they setup different factors that affect their inventory system in order to minimize total inventory cost, decrease order-picking time and error from the picker, and increase the efficiency of their inventory system. Thus, designing an inventory system for a picking area while applying a new replenishment process is needed.
The historical sales data is collected in two years (2018–2019), the currency is in Thai Baht (THB), added up to months to prepare for doing experimental design. The processing of data collection is performed as follows:
- Select only one item which needs for doing simulation modeling and experimental design: There are many stock-keeping units (SKU) of spare parts in the warehouse. Hence, we selected only one item that stage in A-items is goods whose annual consumption value is the highest and high order frequency, using ABC analysis. This spare part “piston rings (Charp 3–5 HP PP-23–35)” is tested in a numerical example. Air compressor spare parts are shown in Figure 4.
Figure 4. Air compressor spare parts. - Collect the historical sale data: We exported the historical sales data from the Microsoft Dynamics Navision System (ERP Software) into the Excel file for 2 years (2018–2019). Table 1 represents the historical sale data of Piston rings added up to 24 months (2018–2019). Also, the statistical description of historical sale data added up to days is displayed in Table 2.
Table 1. Historical sale data of Piston rings added up to 24 months (2018–2019).
Table 2. Statistical description of historical sale data added up to days (2018-2019). - Simulate demand for simulation modeling: Firstly, we pivoted the quantity of demand to count order frequency per year to generate the probability of demand. Next, we use function random in excel to simulate the probability of demand. Then, we got demand when we put that probability of demand into the Arena program. Note that, in this research, the random demand is followed by empirical distribution. The empirical distribution is a discrete distribution that each value has a probability, and the probability of each value is the cumulative distribution function of the demand.
- Generate scenarios of model parameters for using in experimental design: We used Arena software to randomly generate a set of parameters, which consists of order quantity (Q), reorder point (s), target stock (S), inventory policy (i.e., continuous review, periodic review), replication (block), backlog amounts, average inventory amounts, and total cost as well. Those levels of factors used for running power analysis, sequential experimentation by using full factorial design, and Box–Behnken design.
As mentioned above, the 2018–2019 period’s historical sale data were collected from the leading air compressor manufacturers in Thailand, and a set of parameter scenarios is generated using simulation modeling. In the next step, we conduct a numerical example to find the best possible values of responses by finding levels of factors appropriately using an experimental design. Based on the historical sale data analysis, the problem characteristics, product behaviors, practiced experience of the manager in the company, and theory of inventory management, the model parameters (i.e., lead time, customer service level, average demand, standard deviation, penalty cost, holding cost) of inventory management with (s, S) policy are estimated in Table 3. Also, low, and high values for factors are determined properly, and the result is shown in Table 4. It is important to note that only one spare part (i.e., total is around 500 spare parts) is considered in this computational model. Hence, the total cost of inventory holding and a penalty from backlog are computed only for a spare part named as “Piston rings (Charp 3–5 HP PP-23–35)”.
Table 3.
Model parameters of inventory management with (s, S) policy.
Table 4.
Low and high values for factors.
The research process, method approach, tools, and data collection to carry out this paper were discussed above. In the next part, the authors implement simulation modeling and design of the experiment, to calculate the levels of factors to get the values of responses at the possible minimum total cost of inventory holding and the penalty from backlog amounts.
4. Results and Discussion
4.1. Simulation Modeling
4.1.1. Simulated Write Model
Arena software is used to simulate real environments where the considered factors are operated. Two types of Arena models are built, consisting of a write model and a read model. In Figure 5, the write model is created to write the output of variabilities, including the creation time of each entity that enters the system, a demand that comes from the real distribution, and time spent for the replenishment process. These data of variabilities are recorded for multiple replicates and will be used to run read models for both continuous and periodic policies. The read model is used to simulate an inventory control system for a period. Different combinations of levels of the considered factors will be tested using the read model.
Figure 5.
Write model of inventory review policy.
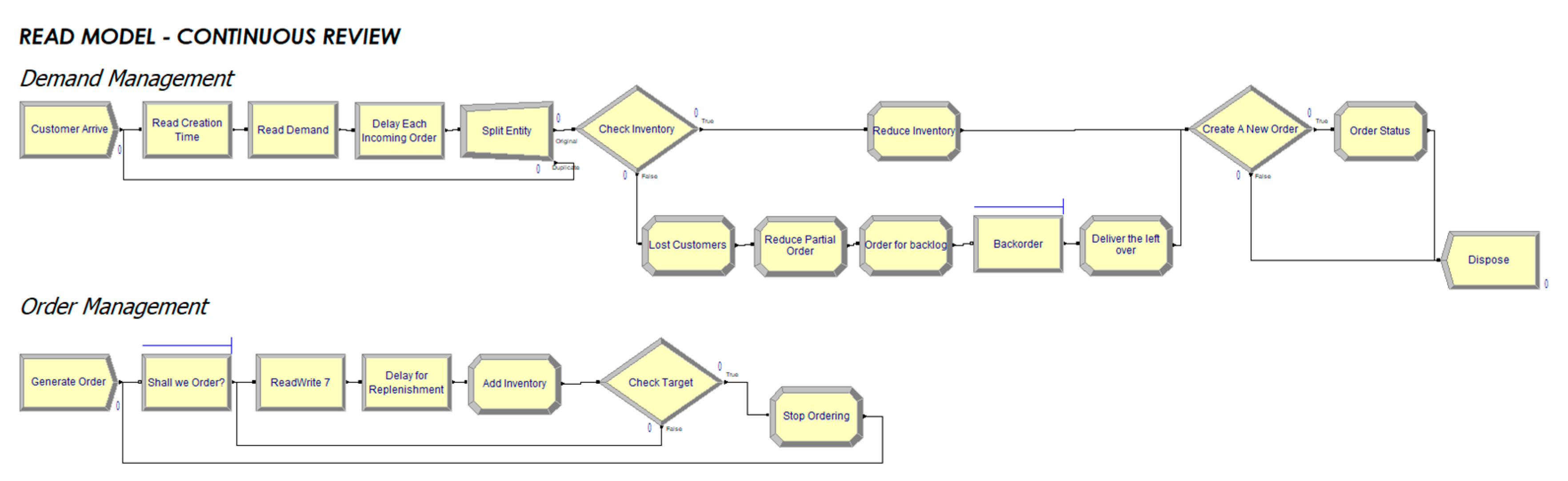
4.1.2. Simulated Read Model of Continuous Review Policy
Figure 6 shows that the continuous model consists of two parts, which are Demand management and order management. On the demand side, an entity (i.e., customer) will arrive in the system at the beginning of each day (i.e., one entity per day) to place an order which follows an empirical model. The entity then checks if there is enough inventory to fulfill its order. If there is enough inventory, the entity will go through the “true” path, but the entity will move into the “false” path if there is not enough inventory. Within the false path, an amount of backorder will be recorded. Afterwards, a dummy variable called “Order” will be assigned with a value (i.e., in this case, a value is 1) to trigger the order management loop to fill up inventory then the entity will be held at a hold box. The entity will be held until a condition-whether the inventory level is higher than the demand is satisfied.
Figure 6.
Read model of continuous review policy.
At the order side (i.e., replenishment), an entity is created and will wait at a hold box until the value of variable “order” has changed to 1 (i.e., assigned value). Once the condition is satisfied, the loop will be triggered and run. The entity will pass through a process box which is a delay for the replenishment process. In this case, the time spent on replenishment follows a uniform distribution with a min of 5 and a max of 10 min. Once the entity has passed the process box, the variable “inventory” will increase with an amount of the assigned batch size. The loop now checks if the inventory has met with the target stock. If the target stock has not been met yet, the entity will loop back to before the process box to start the replenishment process of another batch. The replenishment process will keep continuing until the target stock is met, and then the value of “order” will be set back to 0 (i.e., assigned value), and the entity will be held again until another trigger from the demand-side.
Now that there is enough inventory for the demand, the inventory level is deducted by the same amount of the demand. The system now checks again if the inventory level has met with the reorder point. If the reorder point is met, variable “order” will be set to 1 (i.e., assigned value) to trigger the replenishment loop to fill up the inventory. If not, the entity will just be disposed of from the system.
4.1.3. Simulated Read Model of Periodic Review Policy
In Figure 7, the periodic model consists of three parts, which are order management, demand management, and time loop. Order and demand sides work quite like the continuous model. The order side will manage the replenishment process, while the demand-side will manage incoming order. However, this model will not always keep track at the inventory level. Instead, the inventory level will be reviewed at a time interval (i.e., every 8 h). That is what happens in time loop where an entity will be created at every 8 h to check for a condition, namely whether the inventory level has met the reorder point. If the condition is not satisfied, the entity will exit the time loop and will be created again after another 8 h. If the condition is satisfied, a variable called “order frequency” is calculated by the subtraction of target stock and inventory amount, then divided by batch size. The value will be rounded to an integer then it will trigger the replenishment process to fill up inventory level with an assigned batch size, which could be many batches at a time.
Figure 7.
Read model of periodic review policy.
4.2. Design of Experiment
4.2.1. Perform Power Analysis
The power of a test is its ability to detect an effect. The power curve represents the power of the significance test for a 2-level factorial design to detect an effect of a given magnitude for a specified number of replicates. We can increase the design sensitivity by increasing the sample size or by reducing the error variance. In this step, the number of replicates’ needs are determined to achieve the desired power by using power analysis to evaluate differences detected in designed experiments. The data set for running power analysis with 2 replications in Table A1. Data processing is presented as follows: (1) consider four factors full factorial design (i.e., order quantity (Q), reorder point (s), target stock (S), inventory review policy) to detect a difference of 136 units with at least 95% power, (2) the standard deviation in the residue is approximately 337 units, and (3) analyze two center points, (4) using power and sample size tool with two-level factorial design data set.
Figure 8 shows 21 replicates are necessary to obtain 95% power if no center points are included in the design. The power of the analysis when the significance level is 0.1 leads to an effect equal to 136 with no center points, and adding a further 2 center points are 0.957632 and 0.957636, respectively.
Figure 8.
Power curve and sample size for 2-level factorial design.
4.2.2. Perform Sequential Experimentation Using Full Factorial Design
This step creates full factorial designs with 21 replications and two corners per replicate (i.e., one corner for continuous, one corner for periodic), experimental runs to screen out unimportant factors. Next, orderly move through the experimental region toward the better feasible response using the path of steepest ascent. Then, repeat until the response surface around the optimum exhibit’s curvature and a first-order model has a significant lack of fit. From the Pareto chart and half normal plot in Figure 9 suggested that the significant effect is big S and review policy. The data set for running full factorial design with 21 replications is displayed in Table A2.
Figure 9.
Pareto chart and half-normal plot of the standardized effects.
In Figure 10, three-way interaction of order quantity, big S, and review policy; the interaction between small s and big S, order quantity and review policy, order quantity and small s; main effect of big S and review policy are statistically significant. Moreover, block and curvature are statistically significant because it has p-value less than significant level of 0.05 and it is indicated that the model parameters is close to the feasible results.
Figure 10.
Analysis of variance and residual plot of full factorial design.
Furthermore, the residual plot (i.e., histogram, versus fits, normal probability plot, versus order) shows no concern about the violation of the assumption of the model with the acceptable outliner, including: (1) histogram: apply the normal probability plot to make decisions about the nature of the residuals. With a large sample size, the histogram presents compatible learning. (2) Versus fits: The constant variance assumption does not seem to be violated because the residuals are randomly scattered about zero and have around the same scatter for all fitted values. (3) Normal probability plot: because the points on the normal probability plot approximately follow a straight line, we can assume that the residuals do not deviate substantially from a normal distribution. (4) Versus order: the plot of the residuals versus order does not show any pattern. Therefore, there is no time relationship in the residuals.
The results of the main effect plot and interaction plot are shown in Figure 11 and Figure 12, and the only main effect of big S is statistically significant because the difference between high and low levels of big S is a large difference in the mean of the response. Furthermore, the interaction plot between small s and big S levels suggested that the model should set Small s is at a high level and Big S is at a low level to get the minimal total cost. A cube plot of full factorial design, shown in Figure 13, suggested that the model should choose periodic policy, set small s is at a high level, big S is at a low level, and order quantity is at high to get the minimal total cost.
Figure 11.
Main effect plot of full factorial design.
Figure 12.
Interaction plot of full factorial design.
Figure 13.
Cube plot of full factorial design.
In Figure 14, the optimization plot suggests that the model should be set Q = 40, s = 60, S = 100 with periodic policy review to get the minimum total cost y = 1919.41 THB.
Figure 14.
Optimization parameters of full factorial design.
4.2.3. Perform Box–Behnken Design
This step creates a Box–Behnken design with 21 replications and three center points to make a response surface design that can support the fitting of a quadratic model. Systematically moving through the experimental region towards the better feasible response is achieved using the path of steepest ascent. Repeat until the response surface around the optimum exhibits all square terms are all significant. The data set for running Box–Behnken design with 21 replications is presented in Table A3.
In the first running, if the square terms of Q*Q, big S* big S, and 2-way interaction between Q* big S, Q*review policy, small s* review policy, big S* review policy are not significant, then they are excluded from the model. Then, run the experiment again, as Figure 15 shows that only square term of Small s is statistically significant while the square term of Q and big S is significant. Nevertheless, the lack of fit show model is less adequacy because the p-value is 0.000. Moreover, the residual plot (i.e., normal probability plot, histogram, versus fits, versus order) shows no concern with respect to the violation of the assumption of the model with the acceptable outlier.
Figure 15.
Analysis of variance and residual plot of Box–Behnken design.
Figure 16 suggests that the best levels that gives the possible minimum total cost of 1749.44 is to set Q is 10, small s is 45.45, big S is 100, and use periodic policy review. Figure 17 shows that the minimum total is a region of dark blue (<1800) and the region of Small s has a range of 40–50 and big S less than 100.
Figure 16.
Optimization parameters of Box–Behnken design.
Figure 17.
Surface and contour plot of Box–Behnken design.
In summary, the full factorial design and Box–Behnken design are performed to get the minimum total cost. The result from the full factorial design suggested using periodic to be a review policy and we should set the value of parameters for factors as Q = 40, s = 60, S = 100 to get the minimum total cost y = 1919.41. In terms of theory, the full factorial design produced a significant curvature which should not move the path because of the feasible area, but this research tries to set the path to see whether the response can still move or not. The result shows it can be moved and with the Box–Behnken design, further so. The result from the Box–Behnken design suggested using a periodic review policy and we should set the value of parameters for factors as Q = 10, s = 45.45, and S = 100 to get the minimum total cost y = 1749.44 as well.
5. Conclusions
In this paper, a computational model for the inventory control problem has been developed to provide a guideline for determining levels of factors to minimize inventory holding cost and penalty cost from the backlog amount. The model objective is to identify the levels of factors (i.e., order quantity (Q), reorder point (s), target stock (S), and inventory review policy) regarding the operation of a Thai warehousing company. The Arena software is selected as a simulation tool to simulate the environments within the real warehouse. The simulation is run for 44 replications (i.e., 02 replications in power analysis, 21 replications in full factorial design, 21 replications in Box–Behnken design) in total to obtain responses from different levels of factors. The responses are analyzed using Minitab software to identify the power of the experiment, a full factorial design, a Box–Behnken design, and steepest ascent that identifies the feasible region of the problem, accordingly. In terms of theory, the full factorial design produced a significant curvature which should not move the path because of the feasible area, but this paper attempts to set the path to see whether responses can still move or not. The result shows it can be moved and with the Box–Behnken design, further so. It turns out that the levels of order quantity, reorder point, target stock, and inventory review policy should be set as 10 units, 45.45 units, 100 units, and periodic reviews, respectively, to get the minimum total cost of 1749.44 THB.
To the best of our knowledge, our paper fulfills some critical gaps concerning the scope of the inventory problem under investigation. The contribution of this paper is four-fold. First, to gain statistical power for the response surface analysis, Arena software is used to simulate some values of the quantity of backlog and average inventory amount, as well as their corresponding total cost of inventory holding and a penalty from the backlog. Second, the replicates of inputs and outputs from Arena simulation are then analyzed by Minitab software to identify the best levels of factors (i.e., order quantity, reorder point, target stock, and inventory review policy) to find the feasible values of responses. Third, the proposed computational model is tested with real data in a numerical example of the leading air compressor manufacturers in Thailand to demonstrate the model’s effectiveness. The managerial implication of the model’s results is, therefore, a guideline for the decision-makers to identify the best replenishment level to obtain the most possible minimum value of the total cost (i.e., holding and penalty cost), and to justify different replenishment levels, they are considered in monetary values. Finally, the solution achieved from the heuristic method used can be dramatically different from those of optimization approaches, but is a fast and feasible solution to the decision-maker to quickly solve their problems at a time. Hence, this paper can be a useful reference for warehouse supervisors, managers, and policymakers in determining the best levels of factors to improve warehouse performance.
Further improvements of the research can be achieved as follows: (1) future studies should collect more historical data of the product to have a better understanding of the product behavior, i.e., this study only considers historical data for two years (2018–2019), so the more data of demand is collected, the more the accuracy of generating a response can be improved to be run in the analysis; (2) many other types of inventory costs can also be included in future studies, i.e., shortage cost, over-storage cost, and movement cost; (3) future studies should consider this problem under stochastic demand and lead-time; (4) future studies should perform more RSM (i.e., central composite design, Plackett–Burman design, sequential experimentation) and analyze the comparison of the response to provide more robust results; (5) in future studies, the simulation can be used as a shop floor scheduling tool. Therefore, researchers can integrate inventory management and production scheduling. Researchers can study a stochastic recoverable robustness variant as in [42].
Author Contributions
Conceptualization, C.-N.W. and T.-T.D.; Data curation, T.-T.D. and N.-A.-T.N.; Formal analysis, T.-T.D.; Funding acquisition, C.-N.W.; Investigation, T.-T.D. and N.-A.-T.N.; Methodology, C.-N.W., T.-T.D., and N.-A.-T.N.; Software, T.-T.D.; Validation, T.-T.D. and N.-A.-T.N.; Project administration, C.-N.W.; Writing-original draft, T.-T.D.; Writing-review and editing, C.-N.W. and N.-A.-T.N. All authors have read and agreed to the published version of the manuscript.
Funding
This research was partly supported by National Kaohsiung University of Science and Technology, and project number 108-2622-E-992-017-CC3 from the Ministry of Sciences and Technology in Taiwan.
Acknowledgments
The authors would like to express our gratitude to National Kaohsiung University of Science and Technology, Taiwan; Ministry of Sciences and Technology, Taiwan; and Hong Bang International University, Vietnam for their support.
Conflicts of Interest
The authors declare no conflict of interest.
Appendix A
Table A1.
Data set for running power analysis with 2 replications.
Table A1.
Data set for running power analysis with 2 replications.
| Block | Q | s | S | Review Policy | Backlog | Average Inventory | Total Cost |
|---|---|---|---|---|---|---|---|
| 1 | 10 | 15 | 100 | Continuous | 26 | 62 | 2619.29 |
| 1 | 40 | 15 | 100 | Continuous | 22 | 75 | 2737.02 |
| 1 | 10 | 60 | 100 | Continuous | 0 | 86 | 1972.55 |
| 1 | 40 | 60 | 100 | Continuous | 0 | 98 | 2255.43 |
| 1 | 10 | 15 | 200 | Continuous | 6 | 110 | 2798.92 |
| 1 | 40 | 15 | 200 | Continuous | 6 | 110 | 2804.92 |
| 1 | 10 | 60 | 200 | Continuous | 0 | 134 | 3072.50 |
| 1 | 40 | 60 | 200 | Continuous | 0 | 140 | 3208.52 |
| 1 | 10 | 15 | 100 | Periodic | 80 | 54 | 4916.20 |
| 1 | 40 | 15 | 100 | Periodic | 16 | 61 | 2141.76 |
| 1 | 10 | 60 | 100 | Periodic | 0 | 84 | 1924.27 |
| 1 | 40 | 60 | 100 | Periodic | 0 | 82 | 1888.39 |
| 1 | 10 | 15 | 200 | Periodic | 0 | 106 | 2445.94 |
| 1 | 40 | 15 | 200 | Periodic | 8 | 106 | 2806.55 |
| 1 | 10 | 60 | 200 | Periodic | 0 | 130 | 2987.03 |
| 1 | 40 | 60 | 200 | Periodic | 0 | 140 | 3208.52 |
| 2 | 10 | 15 | 100 | Continuous | 26 | 62 | 2619.29 |
| 2 | 40 | 15 | 100 | Continuous | 22 | 75 | 2737.02 |
| 2 | 10 | 60 | 100 | Continuous | 0 | 86 | 1972.55 |
| 2 | 40 | 60 | 100 | Continuous | 0 | 98 | 2255.43 |
| 2 | 10 | 15 | 200 | Continuous | 6 | 110 | 2798.92 |
| 2 | 40 | 15 | 200 | Continuous | 6 | 110 | 2804.92 |
| 2 | 10 | 60 | 200 | Continuous | 0 | 134 | 3072.50 |
| 2 | 40 | 60 | 200 | Continuous | 0 | 140 | 3208.52 |
| 2 | 10 | 15 | 100 | Periodic | 46 | 62 | 3540.46 |
| 2 | 40 | 15 | 100 | Periodic | 0 | 59 | 1347.92 |
| 2 | 10 | 60 | 100 | Periodic | 0 | 84 | 1934.46 |
| 2 | 40 | 60 | 100 | Periodic | 0 | 83 | 1898.40 |
| 2 | 10 | 15 | 200 | Periodic | 18 | 107 | 3287.30 |
| 2 | 40 | 15 | 200 | Periodic | 16 | 111 | 3286.59 |
| 2 | 10 | 60 | 200 | Periodic | 0 | 127 | 2929.99 |
| 2 | 40 | 60 | 200 | Periodic | 0 | 139 | 3190.86 |
Source: Calculated by researchers.
Table A2.
Data set for running full factorial design with 21 replications.
Table A2.
Data set for running full factorial design with 21 replications.
| Block | Q | s | S | Review Policy | Backlog | Average Inventory | Total Cost |
|---|---|---|---|---|---|---|---|
| 1 | 10 | 15 | 100 | Continuous | 20 | 63 | 2370.31 |
| 1 | 40 | 15 | 100 | Continuous | 4 | 76 | 1942.12 |
| 1 | 10 | 60 | 100 | Continuous | 0 | 84 | 1935.84 |
| 1 | 40 | 60 | 100 | Continuous | 0 | 97 | 2231.85 |
| 1 | 10 | 15 | 200 | Continuous | 0 | 107 | 2458.56 |
| 1 | 40 | 15 | 200 | Continuous | 0 | 110 | 2519.42 |
| 1 | 10 | 60 | 200 | Continuous | 0 | 134 | 3080.09 |
| 1 | 40 | 60 | 200 | Continuous | 0 | 146 | 3350.09 |
| 1 | 25 | 38 | 150 | Continuous | 0 | 104 | 2382.41 |
| 1 | 10 | 15 | 100 | Periodic | 38 | 62 | 3179.50 |
| 1 | 40 | 15 | 100 | Periodic | 14 | 55 | 1902.51 |
| 1 | 10 | 60 | 100 | Periodic | 0 | 83 | 1915.00 |
| 1 | 40 | 60 | 100 | Periodic | 0 | 84 | 1921.28 |
| 1 | 10 | 15 | 200 | Periodic | 0 | 113 | 2589.57 |
| 1 | 40 | 15 | 200 | Periodic | 0 | 110 | 2519.42 |
| 1 | 10 | 60 | 200 | Periodic | 0 | 132 | 3030.37 |
| 1 | 40 | 60 | 200 | Periodic | 0 | 146 | 3350.09 |
| 1 | 25 | 38 | 150 | Periodic | 0 | 99 | 2270.95 |
| … | … | … | … | … | … | … | … |
| 21 | 10 | 15 | 100 | Continuous | 23 | 63 | 2496.60 |
| 21 | 40 | 15 | 100 | Continuous | 9 | 74 | 2113.22 |
| 21 | 10 | 60 | 100 | Continuous | 0 | 87 | 1990.81 |
| 21 | 40 | 60 | 100 | Continuous | 0 | 99 | 2272.40 |
| 21 | 10 | 15 | 200 | Continuous | 0 | 111 | 2549.27 |
| 21 | 40 | 15 | 200 | Continuous | 6 | 117 | 2965.92 |
| 21 | 10 | 60 | 200 | Continuous | 0 | 133 | 3068.43 |
| 21 | 40 | 60 | 200 | Continuous | 0 | 138 | 3177.29 |
| 21 | 25 | 38 | 150 | Continuous | 0 | 96 | 2207.33 |
| 21 | 10 | 15 | 100 | Periodic | 24 | 60 | 2477.45 |
| 21 | 40 | 15 | 100 | Periodic | 24 | 61 | 2503.78 |
| 21 | 10 | 60 | 100 | Periodic | 0 | 84 | 1935.54 |
| 21 | 40 | 60 | 100 | Periodic | 0 | 82 | 1882.78 |
| 21 | 10 | 15 | 200 | Periodic | 0 | 112 | 2583.50 |
| 21 | 40 | 15 | 200 | Periodic | 7 | 114 | 2948.37 |
| 21 | 10 | 60 | 200 | Periodic | 0 | 130 | 2999.68 |
| 21 | 40 | 60 | 200 | Periodic | 0 | 138 | 3177.29 |
| 21 | 25 | 38 | 150 | Periodic | 0 | 95 | 2183.92 |
Source: Calculated by researchers.
Table A3.
Data set for running Box–Behnken design with 21 replications.
Table A3.
Data set for running Box–Behnken design with 21 replications.
| Block | Q | s | S | Review Policy | Backlog | Average Inventory | Total Cost |
|---|---|---|---|---|---|---|---|
| 1 | 25 | 15 | 200 | Continuous | 4 | 113 | 2780.82 |
| 1 | 10 | 38 | 100 | Continuous | 0 | 74 | 1694.50 |
| 1 | 40 | 15 | 150 | Continuous | 9 | 95 | 2594.98 |
| 1 | 40 | 38 | 100 | Continuous | 0 | 76 | 1752.26 |
| 1 | 10 | 15 | 150 | Continuous | 13 | 84 | 2519.10 |
| 1 | 25 | 38 | 150 | Continuous | 0 | 106 | 2440.76 |
| 1 | 25 | 38 | 150 | Continuous | 0 | 106 | 2440.76 |
| 1 | 25 | 60 | 100 | Continuous | 0 | 89 | 2055.60 |
| 1 | 25 | 15 | 100 | Continuous | 22 | 65 | 2501.41 |
| 1 | 40 | 60 | 150 | Continuous | 0 | 119 | 2728.84 |
| 1 | 10 | 38 | 200 | Continuous | 0 | 120 | 2764.09 |
| 1 | 40 | 38 | 200 | Continuous | 0 | 139 | 3192.35 |
| 1 | 25 | 38 | 150 | Continuous | 0 | 106 | 2440.76 |
| 1 | 10 | 60 | 150 | Continuous | 0 | 110 | 2536.67 |
| 1 | 25 | 60 | 200 | Continuous | 0 | 141 | 3235.18 |
| 1 | 25 | 15 | 200 | Periodic | 0 | 117 | 2688.54 |
| 1 | 40 | 38 | 100 | Periodic | 0 | 78 | 1790.04 |
| 1 | 10 | 38 | 100 | Periodic | 0 | 73 | 1672.93 |
| 1 | 10 | 15 | 150 | Periodic | 9 | 81 | 2269.53 |
| 1 | 10 | 38 | 200 | Periodic | 0 | 124 | 2853.93 |
| 1 | 25 | 38 | 150 | Periodic | 0 | 99 | 2277.39 |
| 1 | 25 | 38 | 150 | Periodic | 0 | 99 | 2277.39 |
| 1 | 25 | 60 | 100 | Periodic | 0 | 87 | 2005.44 |
| 1 | 25 | 60 | 200 | Periodic | 0 | 138 | 3175.31 |
| 1 | 40 | 15 | 150 | Periodic | 9 | 85 | 2363.85 |
| 1 | 10 | 60 | 150 | Periodic | 0 | 108 | 2483.01 |
| 1 | 25 | 38 | 150 | Periodic | 0 | 99 | 2277.39 |
| 1 | 40 | 60 | 150 | Periodic | 0 | 112 | 2570.69 |
| 1 | 40 | 38 | 200 | Periodic | 0 | 122 | 2795.60 |
| 1 | 25 | 15 | 100 | Periodic | 10 | 61 | 1872.50 |
| … | … | … | … | … | … | … | … |
| 21 | 25 | 15 | 200 | Continuous | 5 | 116 | 2905.27 |
| 21 | 10 | 38 | 100 | Continuous | 0 | 77 | 1760.93 |
| 21 | 40 | 15 | 150 | Continuous | 9 | 91 | 2516.64 |
| 21 | 40 | 38 | 100 | Continuous | 0 | 81 | 1867.78 |
| 21 | 10 | 15 | 150 | Continuous | 17 | 89 | 2839.81 |
| 21 | 25 | 38 | 150 | Continuous | 0 | 104 | 2384.41 |
| 21 | 25 | 38 | 150 | Continuous | 0 | 104 | 2384.41 |
| 21 | 25 | 60 | 100 | Continuous | 0 | 86 | 1987.36 |
| 21 | 25 | 15 | 100 | Continuous | 14 | 87 | 2644.98 |
| 21 | 40 | 60 | 150 | Continuous | 0 | 120 | 2766.74 |
| 21 | 10 | 38 | 200 | Continuous | 0 | 128 | 2935.54 |
| 21 | 40 | 38 | 200 | Continuous | 0 | 133 | 3061.99 |
| 21 | 25 | 38 | 150 | Continuous | 0 | 104 | 2384.41 |
| 21 | 10 | 60 | 150 | Continuous | 0 | 113 | 2598.43 |
| 21 | 25 | 60 | 200 | Continuous | 0 | 142 | 3258.66 |
| 21 | 25 | 15 | 200 | Periodic | 14 | 104 | 3046.79 |
| 21 | 40 | 38 | 100 | Periodic | 0 | 78 | 1802.44 |
| 21 | 10 | 38 | 100 | Periodic | 0 | 74 | 1699.95 |
| 21 | 10 | 15 | 150 | Periodic | 8 | 86 | 2356.53 |
| 21 | 10 | 38 | 200 | Periodic | 0 | 125 | 2868.31 |
| 21 | 25 | 38 | 150 | Periodic | 0 | 96 | 2214.62 |
| 21 | 25 | 38 | 150 | Periodic | 0 | 96 | 2214.62 |
| 21 | 25 | 60 | 100 | Periodic | 0 | 85 | 1952.95 |
| 21 | 25 | 60 | 200 | Periodic | 0 | 139 | 3205.49 |
| 21 | 40 | 15 | 150 | Periodic | 17 | 82 | 2656.89 |
| 21 | 10 | 60 | 150 | Periodic | 0 | 110 | 2537.08 |
| 21 | 25 | 38 | 150 | Periodic | 0 | 96 | 2214.62 |
| 21 | 40 | 60 | 150 | Periodic | 0 | 106 | 2437.08 |
| 21 | 40 | 38 | 200 | Periodic | 0 | 118 | 2707.38 |
| 21 | 25 | 15 | 100 | Periodic | 0 | 61 | 1412.48 |
Source: Calculated by researchers.
References
- Moharana, U.C.; Sarmah, S.P. Determination of optimal order-up to level quantities for dependent spare parts using data mining. Comput. Ind. Eng. 2016, 95, 27–40. [Google Scholar] [CrossRef]
- Singha, K.; Buddhakulsomsiri, J.; Parthanadee, P. Mathematical Model of Inventory Policy under Limited Storage Space for Continuous and Periodic Review Policies with Backlog and Lost Sales. Math. Probl. Eng. 2017. [Google Scholar] [CrossRef]
- Minner, S. A comparison of simple heuristics for multi-product dynamic demand lot-sizing with limited warehouse capacity. Int. J. Prod. Econ. 2009, 118, 305–310. [Google Scholar] [CrossRef]
- Hariga, M.A. A single-item continuous review inventory problem with space restriction. Int. J. Prod. Econ. 2010, 128, 153–158. [Google Scholar] [CrossRef]
- Iris, C.; Yenisey, M.M. Multi-item simultaneous lot sizing and storage allocation with production and warehouse capacities. In Proceedings of the International Conference on Computational Logistics, Shanghai, China, 24–26 September 2012; Springer: Berlin/Heidelberg, Germany, 2012; pp. 129–141. [Google Scholar]
- Luo, X.R. A Detailed Examination of Sphicas, Generalized EOQ Formula Using a New Parameter: Coefficient of Backorder Attractiveness. Symmetry 2019, 11, 931. [Google Scholar] [CrossRef]
- Qiu, R.; Sun, M.; Lim, Y.F. Optimizing (s, S) policies for multi-period inventory models with demand distribution uncertainty: Robust dynamic programing approaches. Eur. J. Oper. Res. 2017, 261, 880–892. [Google Scholar] [CrossRef]
- Wang, P.; Wen, Y.; Xu, Z. What inventories tell us about aggregate fluctuations—A tractable approach to (S., s) policies. J. Econ. Dyn. Control 2014, 44, 196–217. [Google Scholar] [CrossRef]
- Ongkunaruk, P.; Sribuathong, W. A classification of (s, S) inventory policy for seasonal demand: A case study of a Thai restaurant. In Proceedings of the 7th International Congress on Logistics and SCM Systems (LCLS 2012), Seoul, Korea, 7–9 June 2012; Volume 7. [Google Scholar]
- Iris, C.; Cevikcan, E. A fuzzy linear programming approach for aggregate production planning. In Supply Chain Management under Fuzziness; Springer: Berlin/Heidelberg, Germany, 2014; pp. 355–374. [Google Scholar]
- Versaci, M.; Calcagno, S.; Cacciola, M.; Morabito, F.C.; Palamara, I.; Pellicanò, D. Innovative fuzzy techniques for characterizing defects in ultrasonic nondestructive evaluation. Ultrason. Nondestruct. Eval. Syst. 2015, 201–232. [Google Scholar] [CrossRef]
- Versaci, M. Fuzzy approach and Eddy currents NDT/NDE devices in industrial applications. Electron. Lett. 2016, 52, 943–945. [Google Scholar] [CrossRef]
- Syntetos, A.A.; Babai, M.Z.; Dallery, Y.; Teunter, R. Periodic control of intermittent demand items: Theory and empirical analysis. J. Oper. Res. Soc. 2009, 60, 611–618. [Google Scholar] [CrossRef]
- Teunter, R.; Sani, B. Calculating order-up-to levels for products with intermittent demand. Int. J. Prod. Econ. 2009, 118, 82–86. [Google Scholar] [CrossRef]
- Rossi, R.; Tarim, S.A.; Hnich, B.; Prestwich, S. Computing the non-stationary replenishment cycle inventory policy under stochastic supplier lead-times. Int. J. Prod. Econ. 2010, 127, 180–189. [Google Scholar] [CrossRef]
- Teunter, R.H.; Syntetos, A.A.; Babai, M.Z. Determining order-up-to levels under periodic review for compound binomial (intermittent) demand. Eur. J. Oper. Res. 2010, 203, 619–624. [Google Scholar] [CrossRef]
- Cardós, M.; Babiloni, E. Exact and approximate calculation of the cycle service level in periodic review inventory policies. Int. J. Prod. Econ. 2011, 131, 63–68. [Google Scholar] [CrossRef][Green Version]
- Silver, E.A.; Bischak, D.P. The exact fill rate in a periodic review base stock system under normally distributed demand. Omega 2011, 39, 346–349. [Google Scholar] [CrossRef]
- Guijarro, E.; Cardós, M.; Babiloni, E. On the exact calculation of the fill rate in a periodic review inventory policy under discrete demand patterns. Eur. J. Oper. Res. 2012, 218, 442–447. [Google Scholar] [CrossRef]
- Singha, K.; Buddhakulsomsiri, J.; Parthanadee, P. Computational experiment of methods to determine periodic (R, Q) inventory policy parameters: A case study of information decentralised distribution network. Int. J. Ind. Syst. Eng. 2019, 32, 212–242. [Google Scholar]
- Chen, M.Y.; Fan, M.H.; Chen, Y.L.; Wei, H.M. Design of experiments on neural network’s parameters optimization for time series forecasting in stock markets. Neural Netw. World 2013, 23, 369. [Google Scholar] [CrossRef]
- Haridy, S.; Gouda, S.A.; Wu, Z. An integrated framework of statistical process control and design of experiments for optimizing wire electrochemical turning process. Int. J. Adv. Manuf. Technol. 2011, 53, 191–207. [Google Scholar] [CrossRef]
- Goh, T.N. The role of statistical design of experiments in six sigma: Perspectives of a practitioner. Qual. Eng. 2002, 14, 659–671. [Google Scholar] [CrossRef]
- Hussain, M.; Drake, P.R.; Lee, D.M. Quantifying the impact of a supply chain’s design parameters on the bullwhip effect using simulation and Taguchi design of experiments. Int. J. Phys. Distrib. Logist. Manag. 2012, 42, 947–968. [Google Scholar] [CrossRef]
- Abdel-Aleem, A.; El-Sharief, M.A.; Hassan, M.A.; El-Sebaie, M.G. A surface response optimization model for EPQ system with imperfect production process under rework and shortage. Opsearch 2017, 54, 735–751. [Google Scholar] [CrossRef]
- Baysan, S.; Iris, C.; Yenisey, M.M. Performance Evaluation of Lot Sizing Strategy Via Discrete Event Simulation. Uncertain. Model. Knowl. Eng. Decis. Mak. 2012, 7, 1105–1110. [Google Scholar]
- Wan, J.; Li, L. Simulation for constrainted optimization of inventory system by using arena and OptQuest. In Proceedings of the 2008 International Conference on Computer Science and Software Engineering, Wuhan, China, 12–14 December 2008; Volume 2, pp. 202–205. [Google Scholar]
- Hachicha, W.; Ammeri, A.; Masmoudi, F.; Chabchoub, H. A multi-product lot size in make-to-order supply chain using discrete event simulation and response surface methodology. Int. J. Serv. Econ. Manag. 2010, 2, 246–266. [Google Scholar] [CrossRef]
- Ghaleb, M.A.; Suryahatmaja, U.S.; Alharkan, I.M. Modeling and simulation of Queuing Systems using arena software: A case study. In Proceedings of the 2015 IEEE International Conference on Industrial Engineering and Operations Management (IEOM), Dubai, UAE, 3–5 March 2015; pp. 1–7. [Google Scholar]
- Liao, D.Y.; Wang, C.N. Differentiated preemptive dispatching for automatic materials handling services in 300 mm semiconductor foundry. Int. J. Adv. Manuf. Technol. 2006, 29, 890–896. [Google Scholar] [CrossRef]
- Wang, C.N.; Wang, C.H. A simulated model for cycle time reduction by acquiring optimal lot size in semiconductor manufacturing. Int. J. Adv. Manuf. Technol. 2007, 34, 1008–1015. [Google Scholar] [CrossRef]
- Wang, C.N.; Hsu, H.P.; Tran, V.V. An improved dispatching method (a-HPDB) for automated material handling system with active rolling belt for 450 mm wafer fabrication. Appl. Sci. 2017, 7, 780. [Google Scholar] [CrossRef]
- Wang, C.N.; Hsu, H.P.; Dang, D.C.; Nguyen, Q.T. The remaining time concept for dispatching on roller belt conveyor in 450-mm wafer fabrications. Int. J. Adv. Manuf. Technol. 2019, 102, 3641–3655. [Google Scholar] [CrossRef]
- Wang, C.N.; Truong, K.P.; Huynh, N.T.; Nguyen, H. Optimization on effects of design parameter on displacement amplification ratio of 2 DOF working platform employing Bridge-type compliant mechanism flexure hinge using Taguchi method. J. Phys. Conf. Ser. 2019, 1303, 012053. [Google Scholar] [CrossRef]
- Baş, D.; Boyacı, I.H. Modeling and optimization I: Usability of response surface methodology. J. Food Eng. 2007, 78, 836–845. [Google Scholar] [CrossRef]
- Bezerra, M.A.; Santelli, R.E.; Oliveira, E.P.; Villar, L.S.; Escaleira, L.A. Response surface methodology (RSM) as a tool for optimization in analytical chemistry. Talanta 2008, 76, 965–977. [Google Scholar] [CrossRef]
- Manohar, M.; Joseph, J.; Selvaraj, T.; Sivakumar, D. Application of Box Behnken design to optimize the parameters for turning Inconel 718 using coated carbide tools. Imt. J. Sci. Eng. Res. 2013, 4, 620–644. [Google Scholar]
- Chopra, S.; Meindl, P. Das Summa Summarum des Management: Managing economies of scale in a supply chain: Cycle inventory. In Supply Chain Management, 5th ed.; Gabler: Wiesbaden, Germany, 2007; pp. 265–275. [Google Scholar]
- Sana, S.S. An EOQ model for stochastic demand for limited capacity of own warehouse. Ann. Oper. Res. 2015, 233, 383–399. [Google Scholar] [CrossRef]
- Sphicas, G.P. Generalized EOQ formula using a new parameter: Coefficient of backorder attractiveness. Int. J. Prod. Econ. 2014, 155, 143–147. [Google Scholar] [CrossRef]
- Sphicas, G.P. EOQ and EPQ with linear and fixed backorder costs: Two cases identified and models analyzed without calculus. Int. J. Prod. Econ. 2006, 100, 59–64. [Google Scholar] [CrossRef]
- Iris, C.; Lam, J.S.L. Recoverable robustness in weekly berth and quay crane planning. Transp. Res. Part B Methodol. 2019, 122, 365–389. [Google Scholar] [CrossRef]
© 2020 by the authors. Licensee MDPI, Basel, Switzerland. This article is an open access article distributed under the terms and conditions of the Creative Commons Attribution (CC BY) license (http://creativecommons.org/licenses/by/4.0/).
















