Error in Figure
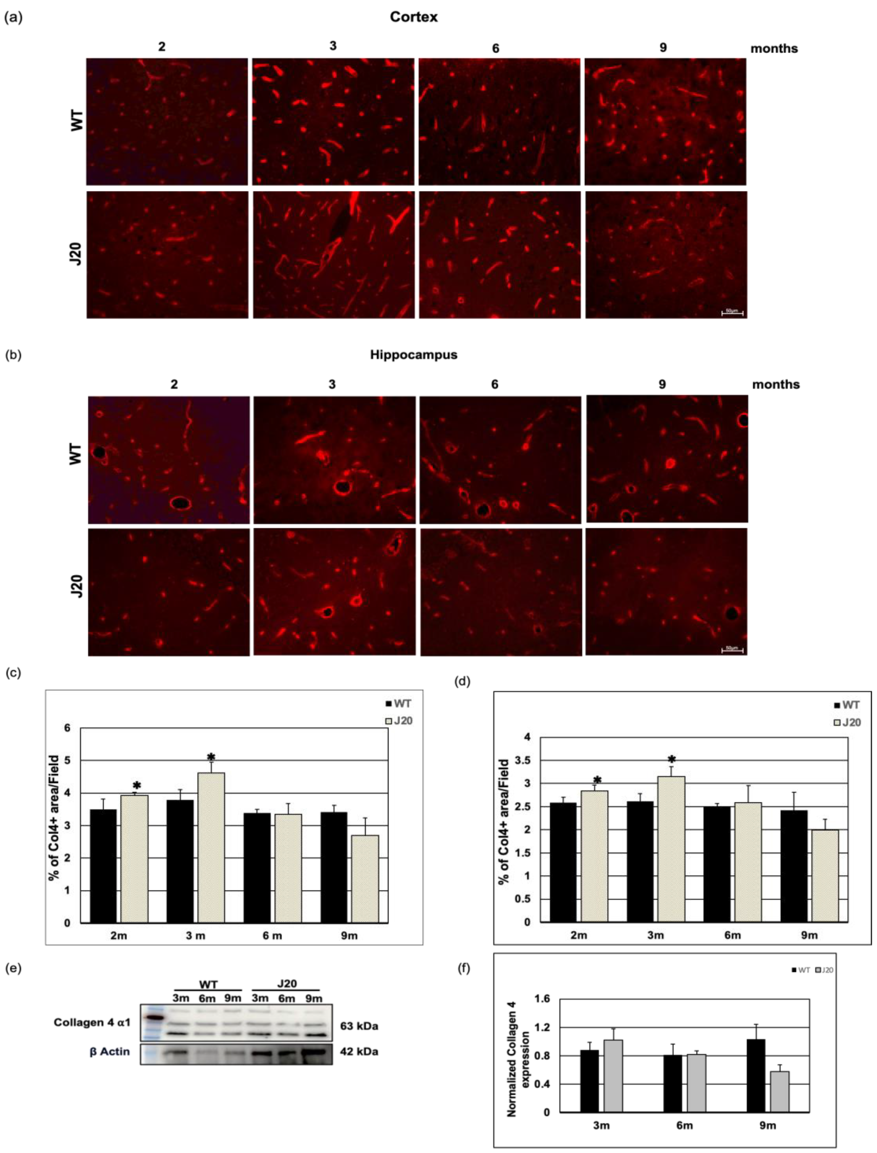
In the original publication [1], an error was identified in Figure 5b. More precisely, the photomicrographs of the 6-month WT (third picture in the upper row) and the 3-month J20 (second picture in the lower row) in Figure 5b were found to be identical. To correct this issue, the erroneous photomicrograph has been replaced with the correct representation of the 3-month J20 (second picture in the lower row). The corrected Figure 5b is provided below.
Figure 5.
Time-dependent changes in collagen 4 levels in J20 mice brain. (a,b) Immunoreactivity of collagen 4 in the cortex (a) and hippocampus (b) of WT and J20 mice at 2, 3, 6, and 9 months of age are shown. Collagen 4 immunoreactivity was found around the vessel in WT and J20 mice brains. (c,d) Densitometric analysis was carried out using ImageJ, and the quantified data are expressed as a percent of collagen 4-positive areas per field (×40) in the cortex (c) and hippocampus (d). (e,f) A representative immunoblot of collagen 4 protein in the hippocampus of WT and J20 mice brains at 3, 6, and 9 months of age is shown here in (e). Quantified data of β actin normalized collagen 4 in the hippocampus at 3, 6, and 9 months of age are shown in (f). Numerical data are presented here as average ± SD, and statistical significance is denoted as * p < 0.05 vs. age-matched WT. Col4 = Collagen 4. m indicates month. Scale bar = 50 µm.
The authors state that the scientific conclusions are unaffected. This correction was approved by the Academic Editor. The original publication has also been updated.
Reference
- Shibly, A.Z.; Sheikh, A.M.; Michikawa, M.; Tabassum, S.; Azad, A.K.; Zhou, X.; Zhang, Y.; Yano, S.; Nagai, A. Analysis of Cerebral Small Vessel Changes in AD Model Mice. Biomedicines 2023, 11, 50. [Google Scholar] [CrossRef]
Disclaimer/Publisher’s Note: The statements, opinions and data contained in all publications are solely those of the individual author(s) and contributor(s) and not of MDPI and/or the editor(s). MDPI and/or the editor(s) disclaim responsibility for any injury to people or property resulting from any ideas, methods, instructions or products referred to in the content. |
© 2024 by the authors. Licensee MDPI, Basel, Switzerland. This article is an open access article distributed under the terms and conditions of the Creative Commons Attribution (CC BY) license (https://creativecommons.org/licenses/by/4.0/).
