Magnetic Fields in Food Processing Perspectives, Applications and Action Models
Abstract
1. Introduction
2. Procedural Principles and Technical Aspects of Magnetic fields
3. Magnetic Field and Its Interaction with the Physicochemical Properties of Foods
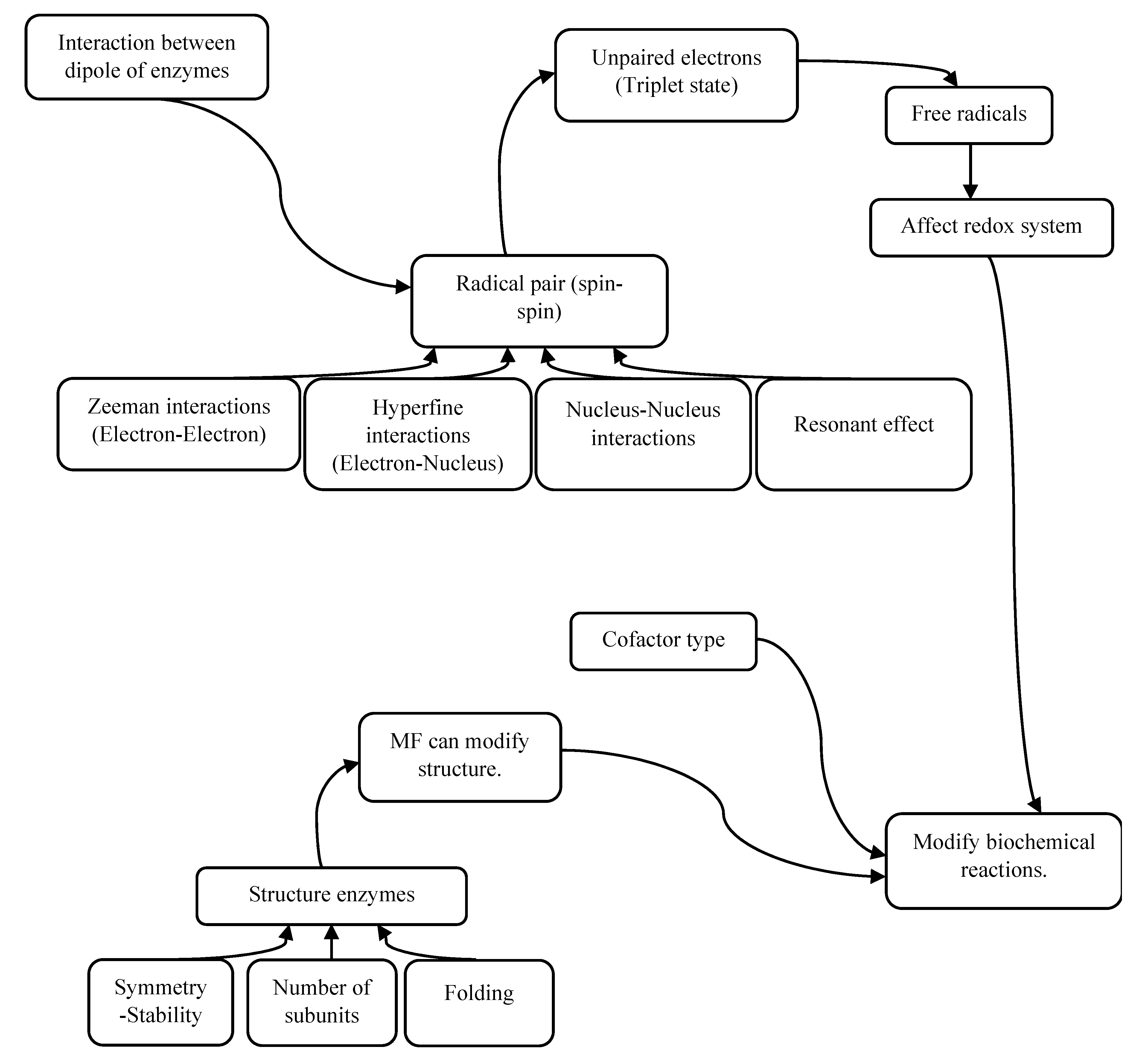
3.1. Effects of Magnetic Fields on Food Enzymes
3.2. Effects of Magnetic Fields on Microorganisms of Foods
4. Main Action Models of Magnetic Fields on Foods
4.1. Radical Pair (RP)
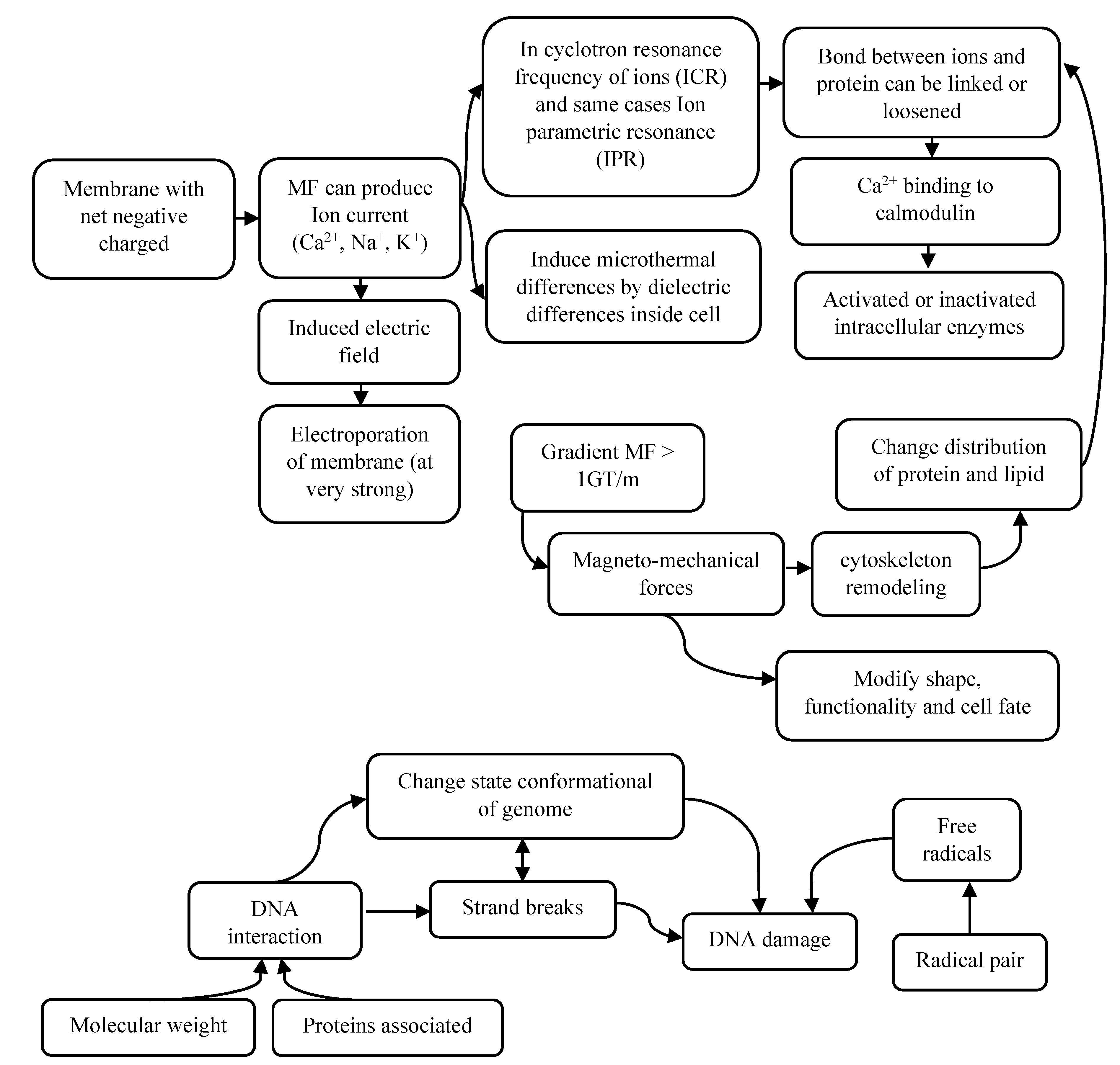
4.2. Ion Cyclotron Resonance (ICR)—Ion Paramagnetic Resonance (IPR) and Ion Interference (II)
4.3. Stochastic Resonance (SR)
4.4. Membrane Channels
4.5. DNA Interaction
4.6. Changes in Water Properties
4.7. Protein Structure and Functionality
5. Conclusions and Perspectives
Author Contributions
Funding
Conflicts of Interest
References
- Grigelmo-Miguel, N.; Soliva-Fortuny, R.; Barbosa-Cánovas, G.; Martín-Belloso, O. Use of Oscillating Magnetic Fields in Food Preservation. In Nonthermal Processing Technologies for Food, 1st ed.; Zhang, H.Q., Barbosa-Cánovas, G.V., Balasubramaniam, V.M., Dunne, C.P., Farkas, D.F., Yuan, J.T.C., Eds.; Wiley-Blackwell: Ames, IA, USA, 2011; p. 675. [Google Scholar]
- Maki, S.; Hirota, N. Magnetic separation technique on binary mixtures of sorbitol and sucrose. J. Food Eng. 2014, 120, 31–36. [Google Scholar] [CrossRef]
- Gupta, M.K.; Anand, A.; Paul, V.; Dahuja, A.; Singh, A.K. Reactive oxygen species mediated improvement in vigour of static and pulsed magneto-primed cherry tomato seeds. Indian J. Plant Physiol. 2015, 20, 197–204. [Google Scholar] [CrossRef]
- Eşitken, A.; Turan, M. Alternating magnetic field effects on yield and plant nutrient element composition of strawberry ( Fragaria x ananassa cv. camarosa). Acta Agric. Scand. Sect. B-Soil Plant Sci. 2004, 54, 135–139. [Google Scholar] [CrossRef]
- Jia, J.; Wang, X.; Lv, J.; Gao, S.; Wang, G. Alternating Magnetic Field Prior to Cutting Reduces Wound Responses and Maintains Fruit Quality of Cut cucumis melo L. cv Hetao. Open Biotechnol. J. 2015, 9, 230–235. [Google Scholar] [CrossRef]
- Goldschmidt Lins, P.; Aparecida Silva, A.; Marina Piccoli Pugine, S.; Ivan Cespedes Arce, A.; José Xavier Costa, E.; De Pires Melo, M. Effect of Exposure to Pulsed Magnetic Field on Microbiological Quality, Color and Oxidative Stability of Fresh Ground Beef. J. Food Process Eng. 2016. [Google Scholar] [CrossRef]
- Sakdatorn, V.; Thavarungkul, N.; Srisukhumbowornchai, N.; Intipunya, P. Improvement of rheological and physicochemical properties of longan honey by non-thermal magnetic technique. Int. J. Food Sci. Technol. 2018, 53, 1717–1725. [Google Scholar] [CrossRef]
- Otero, L.; Rodríguez, A.C.; Pérez-Mateos, M.; Sanz, P.D. Effects of Magnetic Fields on Freezing: Application to Biological Products. Compr. Rev. Food Sci. Food Saf. 2016, 15, 646–667. [Google Scholar] [CrossRef]
- Zhao, H.; Zhang, F.; Hu, H.; Liu, S.; Han, J. Experimental study on freezing of liquids under static magnetic field. Chin. J. Chem. Eng. 2017, 25, 1288–1293. [Google Scholar] [CrossRef]
- Ali Hayder, I.; Al-HilphyAsaad, R.S.; Al-Darwash, A.K. The effect of magnetic field treatment on the characteristics and yield of Iraqi local white cheese. IOSR J. Agric. Vet. Sci. 2015, 8, 63–69. [Google Scholar] [CrossRef]
- Zaguła, G.; Puchalski, C. Changes in Glucose And Fructose in Apples Exposed To Constant And Slowly Changing Magnetic Fields. Zywnosc Nauka Technol. Jakosc/Food Sci. Qual. 2013. [Google Scholar] [CrossRef]
- Jia, S.; Liu, Y.; Wu, S.; Wang, Z. Effect of static magnetic field on α-amylase activity and enzymatic reaction. Trans. Tianjin Univ. 2009, 15, 272–275. [Google Scholar] [CrossRef]
- Ma, H.; Huang, L.; Zhu, C. The effect of pulsed magnetic field on horseradish peroxidase. J. Food Process Eng. 2011, 34, 1609–1622. [Google Scholar] [CrossRef]
- Buchachenko, A. Why magnetic and electromagnetic effects in biology are irreproducible and contradictory? Bioelectromagnetics 2016, 37, 1–13. [Google Scholar] [CrossRef] [PubMed]
- Çelik, Ö.; Büyükuslu, N.; Atak, Ç.; Rzakoulieva, A. Effects of magnetic field on activity of superoxide dismutase and catalase in Glycine max (L.) Merr. roots. Polish J. Environ. Stud. 2009, 18, 175–182. [Google Scholar]
- Mizuki, T.; Sawai, M.; Nagaoka, Y.; Morimoto, H.; Maekawa, T. Activity of Lipase and Chitinase Immobilized on Superparamagnetic Particles in a Rotational Magnetic Field. PLoS ONE 2013, 8, e66528. [Google Scholar] [CrossRef] [PubMed]
- Mizuki, T.; Watanabe, N.; Nagaoka, Y.; Fukushima, T.; Morimoto, H.; Usami, R.; Maekawa, T. Activity of an enzyme immobilized on superparamagnetic particles in a rotational magnetic field. Biochem. Biophys. Res. Commun. 2010, 393, 779–782. [Google Scholar] [CrossRef] [PubMed]
- Barbosa-Canovas, G.V.; Schaffner, D.W.; Pierson, M.D.; Zhang, Q.H. Oscillating Magnetic Fields. J. Food Sci. 2000, 65, 86–89. [Google Scholar] [CrossRef]
- Liu, Z.; Gao, X.; Zhao, J.; Xiang, Y. The Sterilization Effect of Solenoid Magnetic Field Direction on Heterotrophic Bacteria in Circulating Cooling Water. Procedia Eng. 2017, 174, 1296–1302. [Google Scholar] [CrossRef]
- Ji, W.; Huang, H.; Deng, A.; Pan, C. Effects of static magnetic fields on Escherichia coli. Micron 2009, 40, 894–898. [Google Scholar] [CrossRef]
- Strašák, L.; Vetterl, V.; Šmarda, J. Effects of low-frequency magnetic fields on bacteria Escherichia coli. Bioelectrochemistry 2002, 55, 161–164. [Google Scholar] [CrossRef]
- Wu, P.; Qu, W.; Abdualrahman, M.A.Y.; Guo, Y.; Xu, K.; Ma, H. Study on inactivation mechanisms of Listeria grayi affected by pulse magnetic field via morphological structure, Ca2+ transmembrane transport and proteomic analysis. Int. J. Food Sci.Technol. 2017, 52, 2049–2057. [Google Scholar] [CrossRef]
- Bayraktar, V.N. Magnetic field effect on yeast saccharomyces cerevisiae activity at grape must fermentation. Biotechnol. Acta 2013, 6, 125–137. [Google Scholar] [CrossRef]
- da Motta, M.A.; Muniz, J.B.F.; Schuler, A.; da Motta, M. Static Magnetic Fields Enhancement of Saccharomyces cerevisae Ethanolic Fermentation. Biotechnol. Prog. 2008, 20, 393–396. [Google Scholar] [CrossRef]
- Iwasaka, M.; Ikehata, M.; Miyakoshi, J.; Ueno, S. Strong static magnetic field effects on yeast proliferation and distribution. Bioelectrochemistry 2004, 65, 59–68. [Google Scholar] [CrossRef] [PubMed]
- Alvarez, D.C.; Pérez, V.H.; Justo, O.R.; Alegre, R.M. Effect of the extremely low frequency magnetic field on nisin production by Lactococcus lactis subsp. lactis using cheese whey permeate. Process Biochem. 2006, 41, 1967–1973. [Google Scholar] [CrossRef]
- Haile, M.; Pan, Z.; Gao, M.; Luo, L. Efficacy in Microbial Sterilization of Pulsed Magnetic Field Treatment. Int. J. Food Eng. 2008, 4. [Google Scholar] [CrossRef]
- Harte, F.; Martin, M.F.S.; Lacerda, A.H.; Lelieveld, H.L.M.; Swanson, B.G.; Barbosa-Cánovas, G.V. Potential use of 18 tesla static and pulsed magnetic fields on escherichia coli and saccharomyces cerevisiae. J. Food Process. Preserv. 2001, 25, 223–235. [Google Scholar] [CrossRef]
- He, R.; Ma, H.; Wang, H. Inactivation of E. coli by high-intensity pulsed electromagnetic field with a change in the intracellular Ca2+ concentration. J. Electromagn. Waves Appl. 2014, 28, 459–469. [Google Scholar] [CrossRef]
- Ahmed, I.; Istivan, T.; Cosic, I.; Pirogova, E. Evaluation of the effects of Extremely Low Frequency (ELF) Pulsed Electromagnetic Fields (PEMF) on survival of the bacterium Staphylococcus aureus. EPJ Nonlinear Biomed. Phys. 2013, 1, 5. [Google Scholar] [CrossRef]
- Novák, J.; Strašák, L.; Fojt, L.; Slaninová, I.; Vetterl, V. Effects of low-frequency magnetic fields on the viability of yeast Saccharomyces cerevisiae. Bioelectrochemistry 2007, 70, 115–121. [Google Scholar] [CrossRef]
- Qian, J.; Zhou, C.; Ma, H.; Li, S.; Yagoub, A.E.A.; Abdualrahman, M.A.Y. Biological Effect and Inactivation Mechanism of Bacillus subtilis Exposed to Pulsed Magnetic Field: Morphology, Membrane Permeability and Intracellular Contents. Food Biophys. 2016, 11, 429–435. [Google Scholar] [CrossRef]
- Gao, M.; Zhang, J.; Feng, H. Extremely low frequency magnetic field effects on metabolite of Aspergillus niger. Bioelectromagnetics 2011, 32, 73–78. [Google Scholar] [CrossRef] [PubMed]
- Brizhik, L. Biological effects of pulsating magnetic fields: Role of solitons. arXiv 2014, arXiv:1411.6576. [Google Scholar]
- Bingi, V.N.; Savin A, V. Effects of weak magnetic fields on biological systems: Physical aspects. Physics-Uspekhi 2003, 46, 259–291. [Google Scholar] [CrossRef]
- Mousavian-Roshanzamir, S.; Makhdoumi-Kakhki, A. The Inhibitory Effects of Static Magnetic Field on Escherichia coli from two Different Sources at Short Exposure Time. Rep. Biochem. Mol. Biol. 2017, 5, 112–116. [Google Scholar] [PubMed]
- Albuquerque, W.W.C.; Costa, R.M.P.B.; de Salazar e Fernandes, T.; Porto, A.L.F. Evidences of the static magnetic field influence on cellular systems. Prog. Biophys. Mol. Biol. 2016, 121, 16–28. [Google Scholar] [CrossRef]
- Steiner, U.E.; Ulrich, T. Magnetic field effects in chemical kinetics and related phenomena. Chem. Rev. 1989, 89, 51–147. [Google Scholar] [CrossRef]
- Hore, P.J. Are biochemical reactions affected by weak magnetic fields? Proc.Natl. Acad. Sci. USA 2012, 109, 1357–1358. [Google Scholar] [CrossRef]
- Ghodbane, S.; Lahbib, A.; Sakly, M.; Abdelmelek, H. Bioeffects of Static Magnetic Fields: Oxidative Stress, Genotoxic Effects, and Cancer Studies. Biomed Res. Int. 2013, 2013, 1–12. [Google Scholar] [CrossRef]
- Pothakamury, U.R.; Barbosa-Canovas, G.V.; Swanson, B.G. Magnetic-field inactivation of microorganisms and generation of biological changes. Food Technol. 1993, 47, 85–93. [Google Scholar]
- Pazur, A.; Schimek, C.; Galland, P. Magnetoreception in microorganisms and fungi. Open Life Sci. 2007, 2, 597–659. [Google Scholar] [CrossRef]
- Rosen, A.D. Studies on the Effect of Static Magnetic Fields on Biological Systems. Piers Online 2010, 6, 133–136. [Google Scholar] [CrossRef]
- Tolosa, M.F.; Bouzat, C.; Cravero, W.R. Effects of static magnetic fields on nicotinic cholinergic receptor function. Bioelectromagnetics 2011, 32, 434–442. [Google Scholar] [CrossRef]
- Qian, J.; Zhou, C.; Ma, H.; Li, S.; Yagoub, A.E.A.; Abdualrahman, M.A.Y. Proteomics Analyses and Morphological Structure of Bacillus subtilis Inactivated by Pulsed Magnetic Field. Food Biophys. 2016, 11, 436–445. [Google Scholar] [CrossRef]
- Torgomyan, H.; Trchounian, A. Bactericidal effects of low-intensity extremely high frequency electromagnetic field: An overview with phenomenon, mechanisms, targets and consequences. Crit. Rev. Microbiol. 2013, 39, 102–111. [Google Scholar] [CrossRef] [PubMed]
- Ratter, J. The Brazilian Cerrado Vegetation and Threats to its Biodiversity. Ann. Bot. 1997, 80, 223–230. [Google Scholar] [CrossRef]



| Product | Characteristics | Equipment | Experimental Conditions | Main Results | Ref. | 
|---|---|---|---|---|---|
| Cantaloupe melon cut | Firmness, Soluble solids, Respiration rate, Electrolyte leakage, Titratable acidy | OMF | B: 2 mT f:- t:0-25 min | At 15 min, maintain the quality until 4 days at 5 °C. | [5] | 
| Cheese | Yield and sensory characteristics | SMF | B: 0.365 T t: 0–60 min | Increased and better acceptability | [10] | 
| Strawberry | Yield of fruits | OMF | B: 0.096–0.384 T f: 50 Hz | Increased at 0.096T after decreased | [4] | 
| Honey | Rheological and physicochemical characteristics | SMF | B: 117.3, 192.9 and 228.9 mT T: 15, 28 °C t: 2 h | Improve flowability and maintaining its physicochemical quality | [7] | 
| Ground beef | pH, Color, Myoglobin, lipid oxidation | PMF | B: 10 mT f:1 Hz t: 0–12 days | At 1 Hz for 2 h preserved | [6] | 
| Apple | Content of fructose and glucose | PMF | B: 50–150 μT f: 10–100 Hz t: 5 min/Week | Increase by 8% fructose and 25% glucose | [11] | 
| Food/Substrate | Enzyme | Equipment | Experimental Conditions | Main Results | Ref. | 
|---|---|---|---|---|---|
| Starch | α-amylase activity | OMF | B: 12 mT f: 1–30 Hz t: 30 min | Increased being higher at 5 Hz | [17] | 
| Glycine max L. Merr. Roots | Catalase activity | SMF | B: 2.9–4.6. mT t: 2.2–33s | Increased | [15] | 
| Fruits and vegetables | PPO activity | PMF | B: 2.5–4.5 T Pulses: 5–40 | Decreased by 93.10% | [13] | 
| p-nitrophenyl palmitate | Lipase activity | OMF | H: 12 mT f: 1–30 Hz t: 30 min | Increased | [16] | 
| Methoxyphenol and hydrogen peroxide | Peroxidase activity | PMF | B:2–4T Pulses:5–40 | Decreased by 67.67% | [13] | 
| Food/Medium | Microorganism | Equipment | Experimental Conditions | Main Results | Ref. | 
|---|---|---|---|---|---|
| Cheese whey permeate | Lactococcus lactis growth. Nisina production | SMF | B: 5–20 mT v: 0.85–1.5 m/s (recycling) t: 4–12 h | Increased at 5 mT, 1.5 m/s and 4h | [26] | 
| TY broth | Escherichia coli growth. | OMF | B:2.7–10 mT f:50 Hz t: 0–12 min | Decreased | [21] | 
| Luria-Bertani medium | Escherichia coli growth. | SMF | B: 45–3500 mT (homogeneous) t: 0–60 min v: 120 strokes/min | At 450 mT decreased exponentially with the time exposure and temperature. | [20] | 
| Nutrient broth | Escherichia coli growth | PMF | B: 0–4.5T f: 50Hz t pulse: 1–6ms Pulses: 0–40 | Decreased by 18% | [29] | 
| Phosphate buffer McIlvaine buffer Peptonized water | Escherichia coli Saccharomyces cerevisiae growth | PMF | B: 18T f: 10–15kHz t pulse: 20–40us Pulses: 0–50 t: 52 min | Not inactivation for both | [28]) | 
| Nutrient | Escherichia coli Staphylococcus aureus Saccharomyces cerevisiae Bacillus subtilis growth | PMF | Glass vial B: 1.29–9.48T Pulses:5–35 Static tube B: 2.11–3.79T Pulses:20 | Results varied in either them | [27] | 
| Liquid medium (Peptone-Glucose) | Saccharomyces cerevisiae growth | SMF | B: 5-14T (inhomogeneous dB/dx: 94 T/m) Angle: 15° T: 30 °C v: 120 strokes/min | Decreased after 16 h of incubation | [25] | 
| Growth medium | Saccharomyces cerevisiae growth | SMF | B:220 mT t: 24 h | Increased | [24] | 
| Grape must | Saccharomyces cerevisiae growth | OMF | B: 5 mT f: 160 Hz t: 30 min | Decreased | [23] | 
| Malt extract broth | Saccharomyces cerevisiae growth | OMF | B:10 mT f: 50 Hz t: 24 min | Decreased | [31] | 
| Nutrient broth | Bacillus subtilis growth | PMF | B: 3–3.3 T Pulses:5–30 | Decreased | [32] | 
| Lysogeny broth | Listeria grayi growth | PMF | B: 1–3.5 T Pulses: 10–35 | Better inactivation to 2.5 T with 25 pulses | [22] | 
| Columbia | Staphylococcus aureus growth | PMF | B: 0.5–2.5 mT f: 2–500 Hz t: 90 min | Decreased | [30] | 
| Liquid Charles | Aspergillus Niger growth | OMF | B: 0.2–1 mT f: 50 Hz t: 4–8 h | Increased | [33] | 
© 2020 by the authors. Licensee MDPI, Basel, Switzerland. This article is an open access article distributed under the terms and conditions of the Creative Commons Attribution (CC BY) license (http://creativecommons.org/licenses/by/4.0/).
Share and Cite
Miñano, H.L.A.; Silva, A.C.d.S.; Souto, S.; Costa, E.J.X. Magnetic Fields in Food Processing Perspectives, Applications and Action Models. Processes 2020, 8, 814. https://doi.org/10.3390/pr8070814
Miñano HLA, Silva ACdS, Souto S, Costa EJX. Magnetic Fields in Food Processing Perspectives, Applications and Action Models. Processes. 2020; 8(7):814. https://doi.org/10.3390/pr8070814
Chicago/Turabian StyleMiñano, Hubert Luzdemio Arteaga, Ana Carolina de Sousa Silva, Sergio Souto, and Ernane José Xavier Costa. 2020. "Magnetic Fields in Food Processing Perspectives, Applications and Action Models" Processes 8, no. 7: 814. https://doi.org/10.3390/pr8070814
APA StyleMiñano, H. L. A., Silva, A. C. d. S., Souto, S., & Costa, E. J. X. (2020). Magnetic Fields in Food Processing Perspectives, Applications and Action Models. Processes, 8(7), 814. https://doi.org/10.3390/pr8070814
 
        

 
       