Next Article in Journal
Screening Bacterial Strains Capable of Producing 2,3-Butanediol: Process Optimization and High Diol Production by Klebsiella oxytoca FMCC-197
Next Article in Special Issue
Xylitol Production by Debaryomyces hansenii in Extracted Olive Pomace Dilute-Acid Hydrolysate
Previous Article in Journal
Effect of Yeast Derivatives and β-Glucanases on Ageing over Lees Process of Tempranillo Red Sparkling Wine
Previous Article in Special Issue
A Review of Liquid and Gaseous Biofuels from Advanced Microbial Fermentation Processes
 
 
Font Type:
Arial Georgia Verdana
Font Size:
Aa Aa Aa
Line Spacing:
Column Width:
Background:
Review

Oleaginous Yeast Biorefinery: Feedstocks, Processes, Techniques, Bioproducts

1
Unidade de Bioenergia e Biorrefinarias, Laboratório Nacional de Energia e Geologia, Estrada do Paço do Lumiar, 22, 1649-038 Lisbon, Portugal
2
Instituto Dom Luiz (IDL), Faculdade de Ciências, Universidade de Lisboa, Campo Grande, 1747-016 Lisbon, Portugal
*
Author to whom correspondence should be addressed.
Fermentation 2023, 9(12), 1013; https://doi.org/10.3390/fermentation9121013
Submission received: 27 September 2023 / Revised: 22 November 2023 / Accepted: 2 December 2023 / Published: 12 December 2023
(This article belongs to the Special Issue Microbial Biorefineries)

Abstract

:
The world climate crisis has triggered the search for renewable energy sources. Oleaginous yeasts are a potential renewable source of biofuels. However, the yeast-derived biofuels cost is still non-competitive with the fossil fuel prices. To improve the sustainability of yeast-derived biofuels, it is necessary to valorize all yeast biomass fractions, an approach based on the biorefinery concept. This review describes the present situation of the oleaginous yeast biorefinery research, emphasizing the feedstock, processes and techniques involved in this concept, as well as on potential bioproducts that can be obtained from oleaginous yeast biomass.

1. Introduction

The increase in the world population has increased the energy demand required to respond to the population’s needs. Fossil fuels currently supply about 80% of the world’s energy. However, this energy source is non-renewable, and the reserves are diminishing. In addition, fossil fuel combustion increases greenhouse gases emissions and the emission of other pollutants, negatively affecting the climate and human health. Also, the geopolitical contexts concerning the main fossil fuel producers generate instability and uncertainty around the world.
Replacing fossil fuels with clean and renewable forms of energy is vital to ensure the sustainability, safety and health of future generations.
Microorganisms have been used as a source of biofuels and bioproducts that are useful for humanity. However, it is well known that the use of microorganisms as source of biofuels is still not economically sustainable as its price remains higher than the price of fossil fuels.
Biorefineries are described as “the sustainable processing of biomass into a spectrum of marketable products (food, feed, materials, chemicals) and energy (fuels, power, heat)” [1].
Therefore, a holistic view of biofuels and bio-compounds production from microbes, based on the biorefinery concept, is urgently needed in order to achieve sustainable biofuels and bioproducts by taking advantage of all microbial biomass fractions and products synthesized by the microorganisms. This may boost the value and profit obtained from the process while also achieving a desired minimum environmental impact. In this way, the economics of the process is enhanced.
In recent years, autotrophic microalgae biorefineries have been intensively studied [2,3,4]. These microorganisms produce various macromolecules that have many applications in industry, including proteins, carbohydrates, pigments, polyunsaturated fatty acids, peptides, exo-polysaccharides (EPS), etc.; these macromolecules may be co-extracted during processing [5]. Autotrophic microalgae need light as an energy source and carbon dioxide (CO2) as carbon source to grow. Due to their capacity to fix carbon dioxide (CO2), these microorganisms contribute to the reduction of greenhouse gas (GHG) emissions. However, the light-dependency of the microalgal cultivations requires expensive and specific equipment design, increasing the process costs at large-scale. In addition, when using low-cost feedstock, such as industrial effluents and waste streams, as substrates for microalgal growth, with these materials usually containing particles and dust, light penetration is hampered due to the shading effect, resulting in low biomass production, leading to low amounts of intracellular products. Moreover, autotrophic microalgae cultivation technology, being light and temperature dependent, is not suitable in areas of high latitude, where most seasons are marked by low temperatures and low insolation (such as in Northern Europe and North America).
Unlike autotrophic microalgae, heterotrophic microorganisms need organic compounds such as carbon as an energy source to grow, and do not require light as an energy source; this reduces the equipment requirements costs. In addition, they grow in conventional bioreactors that are easily scaled-up, and are operated under strictly controlled conditions, which reduces the chance of contamination. Importantly, heterotrophic cultures can attain high cell densities and product productivities and are more efficient in consuming organic carbon, nitrogen and phosphorous compounds than autotrophic cultures [6].
Yeasts are single-cell fungi that grow heterotrophically; they are widely distributed in soil, light water, marine environments and the surface and bodies of various organisms. These microorganisms preferentially metabolize sugars as carbon sources, but they can also utilize a wide range of carbon sources, including amino and organic acids, polyols, alcohols, fatty acids and other compounds, depending on the species. They are resistant to acidic environments, high osmotic pressure and temperature and show high metabolic efficiency. As a result, they can adapt to a variety of adverse environments, making them versatile microorganisms.
Oleaginous microorganisms, also called single cell oils (SCO), can accumulate, intracellularly, more than 20% of their dry weight; as such, they are considered promising microbial platforms for sustainable bio-compounds and biofuels. Compared to other oleaginous microorganisms, such as filamentous fungus and microalgae, yeast show more desirable characteristics because yeast cells are unicellular and may display high growth rates and high cellular lipid content [7]. Unlike autotrophic microalgae, yeast cultivation does not require land use change and does not compete with any agricultural activity. They can utilize low-cost substrates such as industrial effluents, wastes and residues to produce triglycerides (TAGs) [8,9], which are chemically equivalent to oils produced from edible crops, making them alternative edible oils for food industry, as well as substrates used in synthesis of the oleochemicals such as fuels, soaps, plastics, paints, detergents, textiles, rubber, surfactants, lubricants, additives for the food and cosmetic industry and many other chemicals [9]. Like oleaginous microalgae, oleaginous yeast can grow on low-cost substrates, such as industrial effluents and byproducts, producing intracellular products including carbohydrates, proteins, lipids and pigments with commercial interest. There are several studies describing lipid production from oleaginous yeasts for biofuels [10,11,12]. However, there is still little information on the potential of oleaginous yeast biomass biorefining as an integrated process that uses low-cost feedstock to obtain a wide range of valuable bioproducts with significant commercial interest.
The present review describes the recent advances reported in the literature on oleaginous yeast biomass biorefineries, highlighting the advantage of using an integrated process that uses low-cost feedstock to produce sustainable biofuels and bio-compounds from these microorganisms. The starting step for yeast biomass production is yeast cultivation, with this process functioning as the feedstock selection for the yeast growth, which is crucial for the economic and environmental sustainability of the whole process. Potential feedstocks for yeast growth will be reported, as well as strategies to improve yeast biomass, techniques to extract and separate the various biomass fractions and products and the final bioproducts resulting from this biorefinery strategy. The yeast oil production via de novo and ex novo pathways are also explained.

2. Low-Cost Feedstock for Oleaginous Yeast Production

Oleaginous yeasts are characterized by accumulating more than 20% of their dry cell (DCW) weight as lipids. Among more than 600 known yeasts species, only 30 show this characteristic. Several of the more promising yeasts in terms of lipid production belong to the genera Yarrowia, Candida, Rhodotorula, Rhodosporidium, Cryptococcus, Trichosporon and Lipomyces; the most studied oleaginous species are Y. lipolytica, L. starkey, R. toruloides, Rhodotorula glutinis, Trichosporon fermentans and Cryptococcus curvatus [13] (Table 1).
The type of substrates used to grow the yeasts contribute to the overall costs and the environmental impact of the process. It is desirable to use low-cost feedstock such as industrial byproducts, wastes or lignocellulosic materials. Different types of feedstocks have been used to grow oleaginous yeast. However, glucose remains the most used substrate to grow these microorganisms despite being an expensive carbon source, which increases the costs of the overall process [14]. Therefore, efforts must be made to find low-cost substrates for yeast lipid production and improve the conversion efficiently of these substrates into intracellular lipids.
This section describes the low-cost feedstocks that have been successfully used to cultivate oleaginous yeasts and includes the yeast bioproducts that were produced for each case. Substrates, strains, processes and products obtained from oleaginous yeast found in the literature are shown in Table 1.

2.1. Wastewater

Nowadays, biological wastewater (WW) treatment is well accepted as it is considered to be more environmentally friendly and cost effective than chemical treatments. The use of oleaginous yeasts in biological treatment of wastewater is very attractive when compared to traditional aerobic and anaerobic digestion technologies, which require highly sophisticated and expensive systems such as up-flow anaerobic sludge blanket digestion or expanded granular sludge bed digestion [15].
There are several oleaginous yeast strains that can grow in different types of WW. For instance, Trichosporon cutaneum ACCC 20271 was able to grow on cellulosic ethanol fermentation WW containing glucose, xylose, acetic acid, ethanol and part of the phenolic compounds. When grown in a 3-L bioreactor, COD (chemical oxygen demand) was reduced by 55.1%, and the yeast cells produced 13.3% (w/w) of lipid content, corresponding to 2.16 g/L of lipids and 16.7 mg/Lh of lipid productivity [16].
Other WW types have also been used to grow oleaginous yeasts. WW resulted from butanol fermentation with high COD content, containing acetic and butyric acids and residual sugars as xylose and arabinose. This was used to produce intracellular lipids by the oleaginous Trichosporon dermatis [17]. After five days of cultivation, the COD removal rate was notably high (68%), while the yeast biomass and lipid concentration attained 7.4 g/L and 13.5% (w/w), respectively.
Schneider et al. [18] used brewery wastewater (BWW) as a medium culture to produce lipids and carotenoids from the yeast Rhodotorula glutinis ATCC 15125. The collected BWW displayed large amounts of sugars (mainly maltose). However, since this strain did not consume maltose, the yeast growth was limited by carbon, resulting in low biomass concentration (<6 g/L) and lipid content (<12% w/w). Despite this, a slight increase in these parameters was observed when the BWW was supplemented with glucose.
Nevertheless, carotenoids were synthesized in all experiments, reaching 1.2 mg/L, with a high proportion of β-carotene (50%).
Liu et al. [19] used potato starch WW supplemented with glucose (120 g/L) and ammonium sulphate (3 g/L) as a growth medium. Even so, the yeast culture only attained 2.3 g/L and 8.9% (w/w) of biomass and lipid content, respectively.
From the above studies, it was concluded that the lipid content of oleaginous yeasts is usually low (<20% w/w) when grown in WW (Table 1). This might be due to the presence of inhibitor compounds in the WW, or because WW does not contain the nutrients or the proportion of nutrients required for yeast growth. However, the medium supplementation increases its cost, particularly if the supplements are expensive carbon and nitrogen sources such as glucose or ammonium sulphate. Therefore, low-cost supplements must be added to the WW, such as industrial byproducts or wastes. Indeed, [20] Dias et al. attained higher lipid content using secondary brewery wastewater (SBWW) supplemented with sugarcane molasses (SCM) and urea (a low-cost nitrogen source) to grow the red yeast Rhodosporidium toruloides NCYC 921. Previously, the authors observed that the yeast did not grow on SBWW without carbon and nitrogen supplements. After SCM and urea supplementation, the yeast achieved a maximum lipid content of 29.9% w/w (DCW) at t = 94 h of cultivation, and the maximum carotenoid of 0.23 mg/g at 120 h of cultivation. As WW can provide some nutrients for microbial growth, the WW biological treatments may be considered a production step rather than a simple bioremediation process.

2.2. Agri-Food Industry Wastes

The agri-food industry produces large amounts of waste and residues. Its sustainability depends on the efficient management of these residues, aiming towards their valorization. This strategy represents a method for converting low-value feedstock into high value products, addressing one of the main goals of the circular economy: reduction of waste by recycling.
Sugarcane is used for sugar production. Molasses is the main byproduct from the sugar industry, and primarily contains sucrose, with smaller amounts of other sugars, proteins, minerals, vitamins, amino acids and antioxidants [21,22]. It has been successfully used as carbon source in media formulations for oleaginous yeasts growth in several studies. Lakshmidevi et al. [22] studied the growth of two yeast strains, Rhodosporodium toruloides and Rhodotorula glutinis, grown on glucose yeast extract mineral medium (GYM) and molasses medium for comparison purposes. While the lipid content was higher when the two yeasts were grown on the molasses medium, the carotenoid content was higher when the yeasts were grown on GYM (Table 1). Boviatsi et al. [23] reported a lipid content and a concentration of 65.1% (w/w) and 25 g/L, respectively, when R. toruloides NRRL Y-27912 was grown in a fed-batch bioreactor containing a culture medium supplemented with molasses and trace elements. Saysrioot et al. [24] observed that the yeast R. opacus PD630 grew on sugarcane blackstrap molasses at concentrations of up to 100 g/L without inhibition. The optimal concentration of molasses for the batch fermentation was 80 g/L, with ammonium acetate at 2.25 g/L used as the nitrogen source. The biomass concentration was 12 g/L, with nearly 30% w/w lipids in the biomass. The authors concluded that sugarcane molasses were effective feedstocks that could be used to replace expensive pure carbon sources, such as sucrose and glucose, to obtain microbial lipids from R. opacus PD630.
Waste from the food industry has also been used as feedstock for oleaginous yeast growth. The yeast Rhododporidium azoricus DBVPG 4620 was cultivated on pumpkin peel wastes hydrolysate without the addition of nutrients. To enhance the lipid accumulation, a two-stage process was performed in a 2L-bioreactor, using, in a sequential way, an addition food waste, a syrup derived from candied fruits manufacture, rich in available sugars, without any pre-treatment. The yeast culture achieved 0.45 g/L biomass with 55% of lipids, and a lipid concentration and productivity of 24 g/L and 0.26 g/Lh, respectively [25].
Whey permeate was also used to produce microbial lipids by the yeast Apiotrichum curvatum (synonym Cryptococcus curvatus), reporting a lipid content and productivity of 50% (w/w) and 2 g/Lh, respectively, in a partial recycling culture [26].
Half of the total global biomass on the planet is composed of lignocellulosic biomass. This has been considered as a possible feedstock for biofuels production from microorganisms since it is abundant and not food competitive. Cellulose, hemicellulose and lignin, at various proportions, are the main polymers that compose the lignocellulosic biomass. The first two are composed of sugar polymers, which may be converted to sugar monomers such as glucose and xylose after a hydrolysis reaction step.
However, before the hydrolysis step, a pretreatment is required to improve the sugar extraction yield. Several pretreatments have been applied to lignocellulosic biomass such as microwave irradiation, ultrasound, steam explosion, organosolv lignin extraction, sulfuric acid, etc.. Solid-state fermentation using the yeast Yarrowia lipolytica W29 was conducted on a mixture of sunflower and olive cakes (50% w/w) previously subjected to biological, ultrasound and microwave pretreatments for the purpose of lipase production. Increases of 44% and 17% in the yeast biomass and lipase production, respectively, were observed when the yeast was cultivated on the lignocellulosic mixture previously subjected to microwave treatment, demonstrating that this method was the most efficient [27].
However, the pretreatment step also generates degradation products, i.e., phenolics, organic acids and furan-based compounds, that may be toxic for microbial cells. For instance, the seeds of the carob tree (Ceratonia siliqua) are widely used to produce gum, which is used in the food industry for candy production, representing 12% of the total world market [28]. The remaining pulp, a byproduct, contains a low proportion of protein but high proportions of glucose, fructose and sucrose, which can be easily extracted as syrups that can be further used as carbon source in culture media for microbial growth [29]. Martins et al. [30] reported that diluted carob pulp syrup (CPS), containing 195.6 g/L of total sugars, also contained 4.1 g/L and 0.7 g/L of hydroxymethyl furfural (HMF) and furfural, respectively, while concentrated CPS with 548.7 g/L of total sugars contained 17.7 g/L of HMF and 1.2 g/L of furfural, respectively. The authors monitored R. toruloides NCYC 921 cell viability during the yeast cultivation in diluted and concentrated CPS and found that more that 42% of metabolically active cells (healthy cells, with intact cell membrane and enzymatic activity) were detected throughout the course of the yeast cultivation on diluted CPS. On the contrary, the proportion of healthy cells was always below 28% during the yeast cultivation on concentrated CPS. These results suggested that the phenolic compounds or the high sugar concentration (by osmotic stress) could be responsible for the reduction in the proportion of heathy cells. Nevertheless, the authors reported a maximum carotenoid content and productivity of 0.42 mg/g and 0.43 mg/Lh, respectively, at the concentration of 548.7 g/L of total sugars in the CPS (Table 1). This study emphasizes the importance of monitoring the proportion of damaged/healthy cells during any bioprocess development, as these cells are unable to participate in the biotransformation, thereby reducing the process yield.
Despite the presence of inhibitor compounds in the lignocellulosic hydrolysates, it is expensive to detoxify them. Francisco et al. [31] used non-detoxified Eucalyptus bark hydrolysate supplemented with corn steep liquor (CSL) to grow the yeast Ashbya gossypii, reporting a lipid content and productivity of 11% (w/w) and 0.03 g/Lh, respectively.
Shaigani et al. [32] used different lignocellulosic substrates as wheat straw hydrolysate and brown macroalgae cells hydrolysate to grow R. toruloides, T. asahii, R. mucilaginosa C. oleaginosus and R. glutinis. The highest biomass and lipids yields were observed for C. oleaginosus. When this yeast was grown on brown algae and wheat straw hydrolysates, 3.8 g/L (19.0% w/w) and 7.5 g/L (42% w/w) of lipid concentration/content were observed, respectively. Glucose, xylose and mannitol were readily consumed by C. oleaginosus and R. toruloides. A positive effect on the yeast growth rates was observed when CSL was added to the culture medium containing straw hydrolysate, used as source of nitrogen. Brandenburg et al. [33] also tested 29 oleaginous yeast strains for their ability to utilize glucose and xylose, the main sugars present in wheat straw hydrolysate. The sugar consumption and lipid accumulation, in terms of xylose utilization capacity, was different among all the strains. Undiluted wheat straw hydrolysate (WSH) was used as carbon source and added to the culture medium used to grow five strains from the species Rhodotorula toruloides, Lipomyces starkeyi, Rhodotorula babjevae and Rhodotorula glutinis. Despite showing different performances, all the strains grew on undiluted WSH. The strain that showed the highest lipid content was R. babjevae DVBPG 8058, achieving 28 g/L biomass concentration and 64.8% (w/w) of lipid content, corresponding to a lipid concentration of 18.1 g/L. The authors conclude that this microorganism could synthesize lipids using the main carbon sources present in WSH (glucose, acetate and xylose).

2.3. Crude Glycerol

The biodiesel industry generates raw glycerol as byproduct. Its discharge in the environment is a serious threat [33]. In addition, crude glycerol recovery and purification from the industrial biodiesel process is expensive. Previously, only pure glycerol was used as the carbon source in media formulations, since the impurities present in crude glycerol (methanol, ethanol, salts, metals and soaps) can inhibit the growth of some microorganisms [34,35]. However, purification of crude glycerol is a difficult task; hence, its utilization without any treatment is a value-added approach. In addition, the biological conversion of glycerol impurities is a viable way to enhance the economics of the overall process. Indeed, the utilization of crude glycerol has many advantages in microbial fermentations, without the requirement for any purification step. Low-cost, greater degree of reduction, higher availability and less CO2 emitted during the fermentations are advantages of the crude glycerol when used as carbon source for microbial growth when compared to sugars. In addition, glycerol shows a higher NADH generation rate and degree of reduction [36]. Strains from the genera Trichosporonoides, Rhodosporidium, Candida, Rhodotorula, Lipomyces, Schizosaccharomyces, Yarrowia and Cryptococcus can grow on glycerol [36,37] but other genera have been used. Kumar et al. [38] used the yeast Pichia guilliermondii to grow on a medium containing crude glycerol, CSL and mineral salt. Polburee et al. [39] studied 23 oleaginous yeast strains grown on a complex medium containing crude glycerol in shaking flasks. The ascomycetous species Pichia manshurica, Kodamaea ohmeri, Candida silvae and Meyerozyma caribbica, and the basidiomycetous species Rhodotorula taiwanensis, Sporidiobolus ruineniae, Cryptococcus laurentii, Cryptococcus cf. podzolicus and Rhodosporidium fluviale, displayed at least 20% (w/w) lipid content. The yeast strain that achieved the highest lipid content was Rhodosporidium fluviale DMKU-RK253, with 65.2% w/w, corresponding to a lipid concentration of 3.9 g/L (Table 1).

2.4. Hydrophobic Wastes

Hydrophobic wastes, such as volatile fatty acids (VFAs), are obtained during anaerobic fermentation (AF), a simple method that transforms organic wastes into a digestate containing organic acid compounds of carbon length C3–C5, which can be used as carbon source for yeast lipid production [36,40]. The use of these organic acids as carbon source for the yeast growth may be a sustainable strategy for the concomitant waste treatment and yeast lipid production because it might improve the overall process from the economic and environmental point of view. In addition, economic studies demonstrated that VFAs obtained from the AF of food wastes cost 27.6 EUR/ton, less than 10% of the price of 1 ton of glucose [41]. Furthermore, when compared to hexoses carbon sources metabolism, VFAs show higher theoretical conversion efficiencies and shorter metabolic pathways to lipid production [42]. Therefore, VFAs are considered to be a promising alternative carbon source for microbial lipids production. Some oleaginous yeast strains such as Yarrowia lipolytica, Cryptococcus curvatus and Cryptococcus albidus can grow on VFAs [41]. Acidic conditions are commonly adopted to grow oleaginous yeast on VFAs because they are favorable to yeast cultivation. However, under an acidic pH environment, VFAs are largely in the undissociated form, which is toxic for microbial cells [43]. To overcome this limitation, Gao et al. [42] used alkaline conditions to grow Yarrowia lipolytica on food wastes and fruit and vegetables wastes after AF at pH = 6.0, 7.0 and 8.0, in order to alleviate the severe inhibition resulting from the presence of high-content VFAs. The highest biomass and lipid production was achieved on FVW fermentate, at pH 8 (11.84 g/L and 3.08 g/L, respectively), with a lipid content of 26.02% (w/w). In addition, Llamas et al. [39] studied the growth of five yeast strains (Cutaneotrichosporon curvatum NRRL-Y-1511, Lipomyces lipofer NRRL-Y-11555, Rhodotorula (Rhodosporidium) toruloides NRRL-Y-27012, Cyberlindnera (Williopsis) saturnus NRRL-Y-17396 and Yarrowia lipolytica ACA DC 5010) in VFAs-rich digestate of Chlorella vulgaris biomass at three different VFAs concentrations. At pH 6.5., C. curvatum showed the highest lipid production (36.9% w/w), with a lipid yield of 0.11 g/g of VFAs, similar to the yield obtained with sugar-based media.
Table 1. Substrates, strains, processes and products obtained from oleaginous yeast.
Table 1. Substrates, strains, processes and products obtained from oleaginous yeast.
SubstrateYeast StrainSystemCultivation ModeLipid Content
(% w/w)/Lipid Productivity
g/Lh
Other Yeast ProductsWaste Treatment (% COD Removal)Reference
Cellulosic Ethanol fermentation WWTrichosporon cutaneum ACCC 202713L-bioreactorBatch13.3/
0.018
-55.05[16]
Butanol fermentation WWTrichosporon dermatis CH007250 mL conical flakBatch13.5/
0.008
-68[17]
Brewery WW+GlucoseRhodotorula glutinis ATCC 151251L-ErlenmeyerBatch11.0/
0.008
Carotenoids:
0.13 mg/g/
0.0071 m/Lh
-[18]
Potato starch WW+glucose+NH4(SO4)2Lipomyces starkeyi GIM2.142Shake FlaskBatch8.9/
0.0015
--[19]
Secundary brewery WW+ SCM+ureaRhodosporidium toruloides NCYC 9217L-bioreactorFed-batch29.9/
0.14
Carotenoids:
0.23 mg/g/
87 µg/Lh
81.7[20]
SCM+YE+(NH4)2SO4+KH2PO4+MgSO4Rhodotorula glutinis
and
Rhodosporodium toruloides
250 mL
Erlenmeyer
Batch42.80
0.03

47.70
0.04
Carotenoids:
0.045 % (w/w)
0.015 mg/Lh

0.007 %(w/w)
0.006 mg/Lh
[22]
SCM + yeast extract+ NH4(SO4)2R. toruloides1L-bioreactorFed-batch61/
0.25
--[23]
Mineral salts medium+trace elements+ SCM+Ammonium acetateRhodococcus opacus PD630 (DSM 44193)250 mL-ElrlemeyerBatch30/
0.023
--[24]
Pumpkin peel wastes hydrolysate+syrup from candied fruits
manufacture
Rhodosporidium azoricus DBVPG 46202L-bioreactorFed-batch55/
0.26
--[25]
Whey permate+semi-defined mediumApiotrichum curvatum ATCC 205092L-bioreactorFed-batch33/
1
--[26]
Carob pulp syrup+semi-defined mediumRhodosporidium toruloides NCYC 9217L-bioreactorFed-batch11.8/
0.10
Carotenoids:
0.42 mg/g/
0.43 mg/Lh
-[30]
Non-detoxified Eucalyptus bark hydrolysate+CSLAshbya gossypii A8772L-bioreactorBatch11/
0.03
--[31]
Brown macroalgae hydrolysate+CSL

Wheat straw hydrolysate+CSL
Cutaneotrichosporon oleaginosus ATCC
20,509 (DSM-11815)
500 mL-FlasksBatch42/
0.039

19
[32]
Wheat straw hydrolysate+YNBR. babjevae DVBPG 8058500 mL-bioreactorBatch64.8--[33]
Crude glycerol+CLS+Mineral mediumP. guillierrmondii sp.14L-bioreactorBatch52.08/
0.11
Lipids;
Extracellular bioemulsifier;
Leftover biomass containing 24.6% and 44.2% of protein and carbohydrate, respectively, for feed.
-[38]
Crude glycerol+ complex mediumRhodosporidium fluviale DMKU-RK253250-ErlemmeyrBatch65.2/
0.032
--[39]
VFAs-Volatile Fatty Acids rich digestate of Chlorella vulgaris biomass + Na2HPO4 + KH2PO4Cutaneotrichosporum curvatum NRRL-Y-1511250 mL-ErlenmeyerBatch36.9/
0.0004
--[40]
Volatile fatty acidsYarrowia lipolytica CICC 315961.5 L anaerobic reactorBatch26.2/
0.017
--[41]

3. Lipid Production by Oleaginous Yeasts

Lipids produced by yeasts are complex molecules such as free fatty acids (FFA), sterols, polyprenols, phospholipids, glycolipids, sphingolipids, mono-, di-, tri-acylglycerols and carotenoids. However, not all of these molecules are present in all oleaginous yeast species. The major lipid compounds present in yeasts are triacylglycerols, while mono-, di-acylglycerols, FFA, steryl esters and carotenoids are present in lower proportions [44]. The de novo TAGs synthesis occurs whenever the yeast cells are exposed to carbon excess conditions, as well as to the depletion of a specific nutrient (usually nitrogen). Under these circumstances, cells canalize the excess carbon towards lipid synthesis instead of cell division. In addition, under nitrogen limiting conditions, the concentration of adenosine monophosphate (AMP) is decreased due to its cleavage by AMP-deaminase and NAD+-isocitrate dehydrogenase (NAD+-ICDH) inhibition, resulting in the accumulation of citrate in the mitochondria. Citrate is then transferred to the cytoplasm where it is hydrolyzed by the enzyme ATP-citrate lyase (ACL), considered the key for the lipid synthesis in oleaginous microorganisms [45]. In the fatty acid synthase complex (FAS), the acetyl-CoA is used for de novo fatty acids synthesis; the resulting products (palmitoyl-CoA, and stearoyl-CoA) are transferred to the endoplasmic reticulum, in which they are converted into triacylglycerols (TAGs) or, through NADPH-dependent desaturation and or/an elongation, before being used for TAGs synthesis through the Kennedy pathway, to produce lysophosphatidic acid (LPA), phosphatidic acid (PA) and diacylglycerol (DAG). Lastly, the TAGs are intracellularly stored as lipid droplets. According to Ratledge [46], the NADPH requested for lipid production in oleaginous microbes is provided in several ways, such as NADP+, the oxidative pentose phosphate pathway and the malic enzyme.
When fats or other hydrophobic compounds are used as the sole carbon and energy source, ex novo lipid synthesis occurs. Typically, these substrates are fatty acids (FA) and TAG, which may be used as an energy source or modified by enzymes [47]. The free fatty acids (FFA) available as a substrate or resulting from a lipase-catalyzed hydrolysis of the TAGs are transported, by active transport, into the cells, wherein they are assimilated for growth or are accumulated as lipid droplets [48]. It should be noted that, when the yeast cells synthesize ex novo lipids, lower quantities of TAGs are obtained when compared with the de novo yeast lipid synthesis based on sugar-based substrates [49].

4. Oleaginous Yeast Biorefinery

A microbial biorefinery starts with the biomass production by fermentation. The yeast biomass will be further processed to obtain a wide range of bioproducts (Figure 1):

4.1. Yeast Cultivation Modes

There are several different modes to produce lipids from yeasts. The review of Karamerou and Webb [50] presented a complete description of all the cultivation modes that can be used to grow oleaginous yeasts, explaining the advantages and drawbacks of each one, i.e., the batch mode, fed-batch cultivation, fed-batch cultivation with pulse medium addition, fed-batch cultivation with continuous medium supply, continuous cultivation, repeated batch, two-stage batch cultivation and two-stage cultivation with feed supply. The authors conclude that, among all these cultivation modes, the two-stage cultivation is the most efficient in terms of lipid production since it allows higher cell and lipid yields to be obtained and is an easy technology to scale-up. Poontawee et al. [14] also reported that the most effective way to produce lipids from yeasts is the two-stage cultivation, in which two sequential phases are established. In the first phase, the cells experience nutrient excess conditions to promote cell growth; in the second phase, the cells are exposed to carbon excess and nitrogen limiting conditions so that they will use the carbon for the purposes of lipid storage synthesis instead of cell division, since the lack of nitrogen for de novo protein and nucleotide synthesis halts the cell growth [51]. Some authors have used different conditions in the two stages to improve the lipid production. Qian et al. [52] used different carbon sources in the two stages: glucose was used in the first stage, and a VFA mixture in the second stage. In addition, the optimal conditions for cell growth may not be the same for lipid synthesis. Based on this, Polburee et al. [53] and Polburee and Limting [54] used a lower temperature (optimal for lipid synthesis) during the second stage, resulting in an improved lipid concentration. A two-stage cultivation strategy for lipid and carotenoid by the strain R. glutinis CGMCC No. 2258 was described by Zhang et al. [55]. The first grow stage was carried out under irradiation/high temperature and the second stage was conducted under dark/low temperature conditions, to improve lipid production. Dias et al. [20] found that the optimal pH for R. toruloides NCYC 921 biomass and fatty acids production was 4.0, and for carotenoid production was 5.0. Based on this observation, the authors used pH 4.0 for the first stage and pH 5.0 for the second stage; this resulted in an increase in the carotenoid content by 51% when compared to the yeast growth conducted at a constant medium pH.
When growing oleaginous yeast cells on lignocellulosic feedstock, two different strategies are possible: separate hydrolysis and fermentation (SHF) and simultaneous saccharification and fermentation (SSF). Grubisic et al. [56] studied both approaches. They added a recycle cellulase step in the SHF and carried out the SSF in batch and fed-batch mode. The authors also added Tween 80 to the lignocellulosic slurry to improve the hydrolysis rate, having observed that the Tween 80 presence improved the lipid yield without affecting the yeast growth. The authors concluded that the fed-batch SFF is the most efficient and economical strategy. However, particular attention must be paid to SSF cultures since the lignocellulosic slurry particles will be mixed with the yeast cells, which may misestimate the biomass and products quantification.
Other strategies have been used to improve the lipid production by oleaginous yeasts. Several authors have reported the use of oleaginous yeast and microalgae mixed cultures to boost lipid production. In fact, the complementary metabolisms of yeast and microalgae (heterotrophic/autotrophic, respectively) improve the yeast growth and lipid production. Microalgal cells require CO2 and sunlight to grow, producing intracellular lipids while producing oxygen (O2) throughout the process of photosynthesis [57]. On the contrary, oleaginous yeasts require organic carbon and O2 to grow. Therefore, when both microorganisms are grown together in mixed cultures, yeast will have an additional supply of O2 produced by microalgae, while the latter will have an additional supply of CO2 produced by the yeast cells when compared to the O2/CO2 availabilities existing in yeast/microalgae pure cultures carried out under the same conditions. In addition, in mixed cultures, the medium pH usually increases due to the microalgae metabolism, which may mitigate the acidic environment that the yeast cells are usually exposed to when grown in pure cultures. In addition, due to the medium pH auto-adjustment that occurs during the evolution of yeast-microalgae mixed cultures, no chemicals or pH control equipment are needed to control the mixed culture medium pH, thereby reducing the process costs. Dias et al. [58] reported an increase of 36% in R. toruloides NCYC 921 lipid content (26.3% w/w) when the yeast was grown together with the microalga T. obliquus on primary brewery effluent supplemented with 100 g/L of sugarcane molasses and 2 g/L of urea when compared to the respective yeast pure culture (19.4% w/w).

4.2. Yeast Cultures Monitoring Techniques

During any bioprocess development, it is essential to monitor several culture parameters, such as biomass concentration and substrate consumption, to evaluate process performance and, if possible, to adjust the process control strategy, aiming at improving the product yields.
The most used analytical methods for microbial growth monitoring are dry cell weight (DCW) measurement and colony forming units (cfu) determination. However, these results are only available a considerable time after the sample harvesting, often after the process conclusion. Optical density (OD) is also used as a fast technique for cell concentration quantification. However, it gives limited information since it does not provide knowledge on the cell status or metabolism. In addition, it assumes a linear correlation between the OD and DCW, which is not possible to ensure throughout the cultivation, particularly when the cells attained the stationary phase as they become smaller [59].
In addition, stress conditions such as nutrient limitation, inefficient aeration and mixing and changes in the oxygen tension and pH often occur during yeast cultivations, from laboratory to large scale production, resulting environmental heterogeneities that will affect the cell physiological status, thereby reducing product quantity and quality. Furthermore, these stress conditions may damage or kill the yeast cells, which may lead to a large proportion of dead or dormant cells (which are partially or completely metabolically inactive) in the broth, thereby affecting culture performance.
Flow cytometry (FC) is a powerful technique for at-line monitoring cell status and growth during microbial cultures, giving information at the single-cell level. FC allows cell counting and physiological cell status detection at near real time (at-line). This information, available soon after the sample harvesting, is crucial since it allows for us to understand the cell stress response to the environment; it also allows the process control strategy to be changed during the cultivation course (by changing the feed strategy, speed/aeration rate, medium composition, etc.) in order to reduce the proportion of stressed/dead cells and improve process efficiency.
Yeasts are particularly suitable for FC analysis since the cells are large enough to be discriminated from the background (cell debris and undesirable particles) in contrast to bacteria, which are barely discriminated. In addition, a few yeast strains produce intracellular carotenoids, thereby allowing the yeast cells to be easily identified. This is similar to autotrophic microalgae, which produce chlorophyll, that are also easily identified.
FC has also been used to monitor yeast and microalgae mixed cultures. As yeast and microalgae cells have different shapes and sizes, FC allows yeast to be differentiated from microalgae cells, giving information on each microbial population in the mixed culture [57]. Beyond cell counting and status detection, FC can provide at-line quantification of a few intracellular products such as lipids [58,60] and carotenoids [61], providing the results immediately after sample collection. This allows for sample collection at the optimal cultivation time. Ami et al. [62] studied a method based on Fourier transform infrared spectroscopy (FTIR) as quick way to quantify lipid accumulation in oleaginous yeasts.
Substrates consumption is also an important parameter to monitor throughout the yeast cultivations in order to calculate consumption rates and process yields. This is usually conducted by HPLC, using specific columns. In addition, several kits for the fast quantification of sugars, organic acids and glycerol concentration are available on the market.
Dissolved oxygen (DO) tension is another important parameter that must be monitored throughout yeast cultivation since oleaginous yeasts are obligatory aerobic microorganisms and the production of yeast intracellular products strongly depends on the oxygen availability. Therefore, it is important to ensure adequate aeration and mixing rates so that the cells can have oxygen excess conditions. In bioreactors, DO is usually monitored through oxygen probes. In shake flask cultivations, readers for O2, biomass and pH measurements may be integrated into the shaking incubator [63].

5. Downstream Processing Techniques

5.1. Biomass Separation

The downstream processing of the yeast biomass includes harvesting, de-watering, biomass concentration or drying, cell disruption, product extraction, recovery and, if needed, fractionation and purification of desired products [64].
Several separation techniques can be used to separate microbial cells from the aqueous broth, which include centrifugation, sedimentation, flocculation or microfiltration and ultrafiltration. Centrifugation is the most used technique to separate yeast cells from aqueous media during lab-scale cultivations. However, this technique is not suitable for large-scale fermentations since oleaginous yeast biomass has a similar density to that of the aqueous media [44]. Filtration can also be used for this purpose, but, if the cells produce surfactants or polysaccharides that remain stuck to cells walls, this technique should be avoided, since these compounds make the filtration of the aqueous phase through the membrane difficult. Flocculation involves the addition of a flocculant compound to the broth that will promote cell aggregation, facilitating the separation of the cell aggregates from the aqueous broth. However, for further lipid extraction, attention must be paid to the solvents used in the extraction, since most of the organic solvents used in the lipid extraction can also extract the flocculant, thereby contaminating the yeast oil.
The yeast products extraction step can be performed on wet biomass (obtained after centrifugation) or dry biomass (which can be obtained by oven heat, spray drying or freeze drying) before any treatment. In fact, the use of wet biomass decreases the process energetic costs. However, the water presence may reduce the products yield. For example, when using organic solvents to extract the intracellular lipids from wet biomass, the extraction yield is usually low, since the water molecules hinder the organic solvent penetration and diffusion through the cells, thereby reducing lipid recovery. Lipid extraction from dry biomass is usually considered to be more efficient despite the drying step being energetically unfavorable.

5.2. Cell Disruption

It is well known that the yeast cell wall is composed of chitin microfibrils, and that these microfibrils are responsible for the rigidness of the wall [64]. Therefore, to release and valorize the various yeast biomass fractions, it is necessary to efficiently break the yeast wall before any extraction from the yeast biomass occurs. Several approaches can be used to break the yeast cells walls, such as mechanical action which, by force, using energy transfer by waves or heat, breaks the cells, thereby disintegrating their structure [65]. Bead milling (BM), high pressure homogenization (HPH), microwave irradiation and ultrasonication are example of mechanical disruption methods. Chemical (alkali and acid, cationic detergents) and biological techniques (using enzymes) may also be used to disrupt yeast cells (Table 2). However, depending on the intracellular products of interest, attention must be paid to the chosen disruption method. Mechanical techniques promote total cell disruption, resulting in the release of the total cellular internal content in small fragments, which will make the purification of a target product difficult. Non-mechanical treatments (chemicals and biologicals) are milder and more selective but are less efficient in terms of intracellular product recovery [66]. In any case, when selecting a cell disruption method, attention must be paid to the advantages and drawbacks, bearing in mind the characteristics of the desired final bioproduct (Table 2).

5.3. Lipid Extraction

The first fraction to be extracted from the oleaginous yeast biomass is usually the lipids. Several lipid extraction methods are known for extracting the intracellular lipids from yeast cells. The Blight and Dyer and Folch methods [70] are considered standard procedures for the extraction and separation of lipids from microorganisms and biological tissues at the lab-scale. These methods use methanol, chloroform and water, which are added to the sample in a two-step extraction, then, after phase separation, lipids are quantified in the chloroform phase by gravimetry after the solvent evaporation. Due to the use of organic solvents non-GRAS, these methods are not suitable for processes related to food and feed applications and are also difficult for large scale lipid extractions. As a result, Gorte et al. [71], based on the method described by Cheng and Rosentrater (2017) [72], used an extraction method using ethanol and hexane to extract intracellular lipids from oleaginous yeasts; this can be used for food purposes due to the lower toxicity of these solvents when compared to those traditionally used (methanol and chloroform).
Milanesio et al. [73] compared three different methods for the yeast Yarrowia lipolytica lipid extraction: the Soxhlet system using a chloroform: methanol mixture (2:1 v/v), the accelerated solvent extraction (ASE) and the supercritical carbon dioxide (SCCO2) high pressure extraction using ethanol as a co-solvent. The ASE results were similar to those obtained for the Soxhlet extraction. However, the best total extraction performance was obtained for the ethanol-macerated yeast (EtM), followed by the SCCO2 extraction. The authors highlighted the advantages of using SCCO2 in the yeast lipid extraction since, according to the Principles of Green Chemistry, the organic solvents used at both the pilot and the industrial scale, particularly in lipid extraction processes, must be replaced by non-flammable, less toxic and more benign solvents in order to obtain sustainable processes from the environmental point of view in the near future. CO2 is an inert, inexpensive, easily available, odorless, tasteless and environment friendly gas, ideally suitable for the extraction of thermally labile natural products such as lipids; it is generally regarded as a safe (GRAS) solvent, suitable for pharmaceutical/cosmetic and food purposes.
However, there are some limitations when using these methods at large-scale, even SCO2, due to the high costs involved. Kumar and Banerjee [74] used the ultrasonic assisted extraction method (UAE) coupled with chloroform/methanol solvent system to extract the intracellular lipids from Trichosporum sp., reporting a 95–97% of conversion efficiency. The authors claimed that the UAE method is a potential green extraction technique, is easy to scale-up, and one that reduced time, energy, and solvent consumption when compared to the traditional Soxhlet technique. However, the authors did not discuss the toxicity of the chloroform and methanol used in the UAE method.
It must be highlighted that there are no downstream processes procedures that can be applicable to all yeast species. Therefore, the lipid extraction procedure must be optimized for each specific strain. Gorte et al. [71] studied the effect of different cell disruption and lipid extraction methods on the lipid content of two oleaginous yeasts (Saytozyma podzolica and Apiotrichum porosum). They found that BM and HPH methods were the best for S. podzolica lipid extraction, while direct transesterification was the most appropriate for A. porosum after the BM step.

5.4. Other Oleaginous Yeast Bioproducts

A strategy to improve the value derived from the yeast lipid extraction process consists of co-extracting other valuable compounds, although only a few studies referring to this approach have been published.
For instance, oleaginous red yeasts, classified in the subphylum Pucciniomycotina, show orange, red or pink colors due to the presence of carotenoids [75]. These microorganisms produce not only TAG, but also valuable carotenoids. The TAG (saponifiable) fraction has a wide range of applications, including biodiesel (converting the yeast fatty acids into methyl esters by transesterification) and biojetfuel (converting the yeast fatty acids into hydrocarbons suitable for aviation by hydroprocessing of esters and fatty acids). As the yeast fatty acids profile is strongly dependent on the growth conditions, tailoring them to obtain higher proportions of essential fatty acids for nutrition can be another application for the yeast oil. Nowadays, polymers are obtained from petrochemical industry; this has raised environmental concerns. Many polymers can be produced from vegetable oils, including polyuretane, polyolefin, polyester and polyether, all of which have several industrial applications (foams, vehicles and house coatings, building insulation, surfboards and skateboards, etc.). Since the oil composition of oleaginous yeast is like that of vegetable oils, the former can be a cleaner and environmentally sustainable alternative for the production of biopolymers. Importantly, vegetable oil or yeast oil-based biopolymers can be used for medical purposes (prosthesis), being preferable to petrochemical based-polymers, since the former are biocompatible, representing less danger of rejection [76].
The yeast carotenoid fraction can be extracted and valorized separately from the TAG fraction. These compounds are known to have a protective effect on human health, inducing vitamin A production and reducing the presence of free radicals (which are involved in several diseases, notably cancer). Since the human body does not produce carotenoids, these compounds must be consumed. However, due to health concerns, consumers prefer carotenoids obtained from natural sources to carotenoids chemically produced. Passarinho et al. [77] described a strategy that took advantage of the different lipid fractions of the yeast Rhodotorula toruloides NCYC 921, a red oleaginous yeast that not only produces significant amounts of saponifiable lipids but also produces β-carotene, torulene and torularhodin, which are unsaponifiable lipids (Table 2). Based on the structural and chemical differences between saponifiable and unsaponifiable lipids, the authors were able to co-extract both compounds using a saponification reaction directly on the wet yeast biomass. The fatty acid soaps were further converted into carboxylic acids; due to their polarity, they remained in the aqueous phase, while de carotenoids remained in the organic phase after hexane addition. In this way, the fatty acids fraction was separated from the carotenoids fraction. This process gave recovery yields of 91.0% and 85.2% for fatty acids and total carotenoids, respectively. The strategy took advantage of various components of the yeast lipid fraction, thereby maximizing the value derived from the whole yeast biomass with minimal environmental impact; this places this method within the framework of the circular bioeconomy. Fakankun and Levi [75] examined the fatty acids biosynthesis and carotenoid pathways in red yeasts, focusing on the synchronization and gaps between both processes, highlighting multi-omic studies.
Most of the published works reporting lipid production from oleaginous yeast neglected other yeast biomass fractions, including the de-oiled biomass (leftovers) obtained after the lipid extraction [32,33,56]. This indicates that only the early stages of the biorefinery concept have been applied to oleaginous yeast, despite all the benefits mentioned above. Only a few authors have reported the extraction and production of multiple products from yeast biomass. A successful example of an oleaginous yeast biorefinery was reported by Kumar et al. [38] (Table 1). The authors used low-cost substrates (crude glycerol and CLS) to grow the yeast strain Pichia guilliermondii, and obtained a lipid fraction (52.09% w/w) with potential use for biodiesel purposes as well as an extracellular bioemulsifier. In addition, the authors evaluated the potential use of the de-oiled biomass. They estimated that it contained up to 24.6% and 44.2% of protein and carbohydrate, respectively, which revealed its potential use as animal feed. Using AF, Batista et al. [78] produced biogas from the effluents and wastes generated during the production of yeast Rhodosporidium toruloides NCYC 921 and the biorefinery biomass. The process started with yeast growth in a 7L-bioreactor, followed by the yeast biomass fractionation to obtain lipids (for biodiesel) and carotenoids. The yeast leftovers, together with the effluents generated during the whole process, were converted into biogas in order to assess the potential energetic valorization of all residues and wastes. Moreover, Benerjee et al. [79] studied the characteristics of Rhodotorula mucilaginosa IIPL32′s de-oiled biomass for its potential utilization using FTIR, X-ray powder diffraction (XRD), scanning electron microscopy (SEM), energy dispersive spectrometer (EDX), X-ray fluorescence (XRF) and thermogravimetric analysis (TGA); these were used to evaluate the properties of the yeast de-oiled biomass. The authors observed increased surface area and structural changes in de-oiled yeast biomass with an increased crystallinity, indicating chitosan presence, when compared to the non-extracted biomass. The thermal decomposition study demonstrated that lipid extraction improved the thermal degradation of the leftover biomass, which can be further explored for thermochemical conversion into biochar, biochar based-catalysts and chemicals.
Thermochemical methods can be used to obtain a variety of products from oleaginous yeast strains. Bi et al. [80] produced Cryptococcus curvatus biomass from sweet sorghum bagasse hydrolysates. A direct transesterification was applied to the wet yeast biomass in order to convert the intracellular lipids into biodiesel. The residual yeast biomass, obtained after the transmethylation, and the sorghum bagasse residues, obtained after the pretreatment, were used to produce “biocrude” through hydrothermal liquefaction (HTL); this is a process that converts whole wet biomass into the energy-dense liquid fuel precursor, called ‘biocrude’, and is a promising alternative to conventional lipid extraction methods as it does not require a dry feedstock or additional steps for lipid extraction. The HTL that led to the highest biocrude yield (68.9%, with a high heating value (HHV) of 38.2 MJ/kg) used the catalyst K2CO3 at 1.00 mol/L, conducted at 350 °C. This study proposed a method for producing biocrude and biodiesel from yeast biomass generated from fermenting lignocellulosic sugars.
The sustainable and efficient oleaginous yeast biorefinery aims to produce a wide range of bioproducts such as polyunsaturated fatty acids and carotenoids with food, nutraceutical, cosmetic and pharmaceutical applications, and biofuels (biodiesel, biojetfuel and biogas). The leftover yeast biomass contains proteins and carbohydrates that may be further used as animal feed or converted into biocrude by HTL for further conversion into renewable gasoline and diesel. Recently, the whole oleaginous yeast red biomass was considered a promising material with many appealing biological functions that can be used in the food industry, as a pharmaceutical material, or in the feed industry [81]. The efficient oleaginous yeast biomass biorefinery uses all the biomass fractions with minimal environmental impact and with zero waste.

6. Oleaginous Yeast Biorefinery Technical Economic Assessment

The oleaginous yeast biorefinery technology scale-up and commercialization need to be viable from a sustainability point of view, i.e., the technology needs to be analyzed from an environmental and economic point of view. Most common methodologies to tackle such aspects are the life cycle assessment (LCA) and the techno-economic assessment (TEA) [82].
A Web of ScienceTM search query “(oleaginous yeast) and (LCA or TEA)” was adopted to observe the database studies related to LCA, TEA or both. Reviews were excluded. The search retrieved nine studies (Table 3). Only one study covers both LCA and TEA.
Expanding the LCA studies to identify scope, functional unit, inventory assumptions and impact assessment criteria allows us to develop a more refined view on potential strengths and weaknesses. The process boundaries are in Appendix A.
Barbanera et al. [83] analyzed yeast biodiesel production from cardoon stalks by means of the following processes: biomass pre-treatment (milling, steam explosion, washing and filtration), glucose extraction (enzymatic hydrolysis and filtration) and yeast biodiesel production (lipid production, centrifugation, extraction, centrifugation, distillation, transesterification and purification). Transport activities, the setting-up and maintenance of the infrastructure and cardoon stalks production were excluded. The hemicellulose liquor and the yeast residual biomass are further processed in an anaerobic digestion plant. The biogas produced is used in a combined heat and power (CHP) unit, accounting for credits to avoid heat and electricity production from the external sourcing. A system expansion approach was applied in the cradle-to-gate LCA, thereby avoiding the allocation procedure. The functional unit was 1 MJ of energy contained in the biofuel. For the inventory, direct inputs and outputs at lab-scale for each stage of the process were drawn from the literature. The scale-up was for a plant capable of processing 10,000 ton/yr of wet cardoon stalks with a moisture content of 15%. The ReCiPe method, a midpoint level-hierarchist (H) cultural perspective, was selected to retrieve information on 18 impact categories, including global warming potential. SimaPro® v9.0.0 software was used alongside the Ecoinvent database v.3.5. The results of the impact category global warming potential (GWP100) show net negative values, mainly due to avoiding the production of heat from natural gas combustion, circa 59%, and with the remainder due to avoided electricity from Italian generation mix. The Italian mix was composed by 24.6% electricity from natural gas, 18.7% from hydropower, 12.8% from hard coal, 10.9% from PV, 4.8% from wind, 6.9% from other renewables, 6.4% from other non-renewables and 14.9% from imported electricity.
Chopra et al. [84], estimated the environmental impact of the yeast (Meyerozyma caribbica) biorefinery producing biodiesel and bio-crude. The processes are the cultivation of yeast, harvesting (chitosan), cell disruption, in-situ transesterification and HTL of residual de-oiled biomass. The residual de-oiled yeast cake was used as a feedstock for HTL reaction for production of bio-crude. Glycerol, the by-product of the previous step, was used as a co-solvent in HTL. SimaPro® 8.0.3.14 software was used alongside the EcoInvent v 3.1 database. The Recipe End-point (H) method and Impact 2002+ method were used, including global warming potential. The FU is 300 L of biodiesel production. Allocation was based on the product weight; biodiesel represents 67.31% and bio-crude represents 32.69%, and in each of the sub-processes the allocation is biodiesel at 49%, de-oiled biomass at 46% and glycerol at 5% for transesterification, and for HTL, bio-crude at 56% and biochar at 46%. Lab-scale experimental data are extrapolated according to the FU and energy requirements and elemental composition of chitosan; the conversion efficiency of products to electricity is assumed to be 35%. Indian electricity mix is used constituted by 13.6% hydroelectric power, 66.8% thermal power (coal, gas and diesel), 2% nuclear and 17.5% renewables. GWP is 14,381 kg CO2eq/300 L biodiesel (47.9 kg CO2eq/L).
Caretta et al. [85] analyzed lignocellulosic biomass waste (agricultural and forestry residues) conversion to sugars that are fed to oleaginous yeast and converted in an Ecofining™ plant (Eni company, Italian oil industry company) for hydrogenated vegetable oils (HVO) production. The processes were pretreatment, hydrolysis, fermentation, solid concentration, extraction and solvent recovery. In a further step, the microbial oil (lipids) was converted into a diesel fuel by the Eni Ecofining™ proprietary process, producing HVO considered advanced biofuel. Lignin was used as fuel for thermal recovery. The functional unit was 1 MJ of HVO. It followed a Well-to-Wheels boundary to compare with European directive REDII and Joint Research Centre alternative HVO production pathways. The study only calculated the global warming potential and used Gabi software with Ecoinvent, both versions non-disclosed by the authors, using the CML2001 method. The study did not consider the energy use and emissions involved in building facilities and the vehicles themselves, nor end of life aspects. Allocation factor was calculated based on the calorific powers of all the products of the EcofiningTM process, at a value of 0.293. The study obtained a GWP of 23.22 gCO2eq/MJ (25.22 gCO2eq/MJ, transport included), complying with REDII (fossil fuel comparator of 92 gCO2eq/MJ). The electricity mix and the yeast used was not disclosed.
Sharma et al. [86] analyzed laboratory scale conversion of sugarcane to lipids by the yeast Rhodotorula mucilaginosa IIPL32, using a cradle-to-gate boundary considering the following processes: sugarcane cultivation, generation of bagasse, bagasse pre-treatment for pentose-rich fermentable sugar production, yeast bioconversion, lipid recovery and solid catalytic conversion of lipid into biodiesel or BTEX (benzene, toluene, ethyl, benzene and xylene) or to lube base oil. The functional unit was 45 g of yeast lipid. The study used SimaPro® 9.0.0.29, and gave no mention of Ecoinvent. The environmental impact categories were global warming potential (GWP), eutrophication and ozone layer depletion by means of the CML baseline method with normalization factor EU25. The inventory was based on literature and laboratory data for the extraction of sugars from sugarcane bagasse, fermentation and lipid extraction. The electricity mix used was not disclosed, but it was mentioned an Indian perspective of the analysis. Biodiesel production was the best-case for GWP, with 27.83 kg CO2eq.
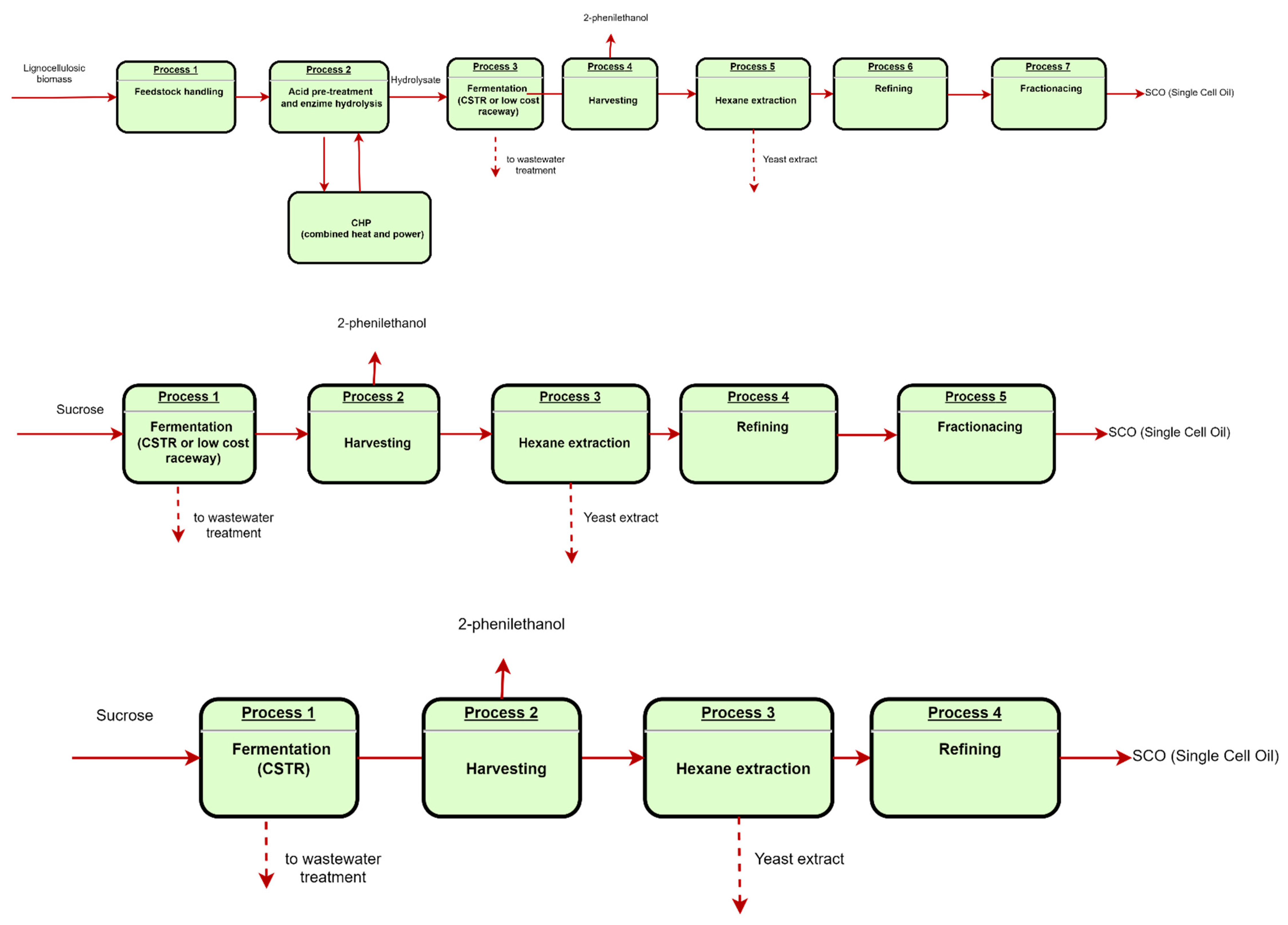
Parsons et al. [87] used Saccharina latissima seaweed sugars with non-refined SGOs by oleaginous yeast Metschnikowia pulcherrima. The processes were: seaweed cultivation, mechanical milling, diluted acid pre-treatment and enzymatic hydrolysis, fermentation, wastewater treatment, extraction using hexane and further processing via a neutralization, bleaching and deodorization step. The process co-products were fragrance chemical 2-phenylethanol and a proteinous yeast extract. 2-phenylethanol was extracted directly from the fermentation broth and the extracted yeast biomass was removed following the hexane extraction step. The functional unit was 10,000 tons of unrefined SCO per year. The inventory was based on a combination of experimental data, literature values and the Ecoinvent 3.4 database in Brightway LCA software in Python. The ReCiPe (H) midpoint impact assessment method was used. The impact categories (climate change, freshwater ecotoxicity, freshwater eutrophication, human toxicity, marine ecotoxicity, marine eutrophication, terrestrial ecotoxicity, terrestrial acidification and water depletion) were considered. The electricity mix was for the UK in 2016. Climate change impact ranged between 2.5 and 9.9 kg CO2eq for each kg of SCO.
The potential strengths are that all studies considered global warming potential and reflect different regions of the globe (India, Italy and UK) where the technology could be implemented, covering an Italian oil company. Weaknesses are the inexistence of a harmonized methodological approach, i.e., boundary, functional unit, allocation methods not allowing a direct comparison among each other and a more pilot scale world coverage.
Expanding the TEA studies to identify how capital expenditures (CAPEX), operational expenditures (OPEX) and market uncertainty coverage is important to develop a more refined view of potential strengths and weaknesses.
Parsons et al. [87,88] considered sucrose (as reference), wheat straw, distillery waste feedstocks and seaweed in the UK market reality. Assumptions considered plant life span to be 30 years, an interest rate of 8%, operating times of 8410 h per year, a loan term of 10 years, the cost year of 2017, Depreciation Straight-line, Chemical Engineering Plant Cost Index (CEPCI) of 562.1, a salvage value of 0, a discount rate of 10%, a construction period of three years, an income tax rate of 30%, working capital (% of FCI) at 5%, an equity percentage of total investment at 40% and yeast productivity of 1.3 g/Lh (based on lab-scale 2 L fermenter). The non-discounted cost of manufacture (COM) was calculated based on a fixed CAPEX cost (FCI), labor cost, raw materials cost, utilities cost and waste management cost. The median COM for a 100 ton/year demonstration facility was EUR 24,000 to EUR 25,000 per ton; as such, the refined SCO in this case was not price competitive with standard terrestrial oils, for example palm oil (EUR 400 to EUR 800 per ton) or coconut oil (EUR 800 to EUR 1600 per ton). Total fixed CAPEX ranged between EUR 794,768 and EUR 1,854,446. A discounted cash flow analysis was used to calculate a minimum estimated selling price (MESP) for the SCO. The MESP for refined oil was calculated to be EUR 14,000 per ton. For a 10,000 ton a year full commercial scale facility, the total fixed CAPEX cost ranged between EUR 110 and 111 million; the fermentation equipment was the greatest contributor to capital cost (EUR 39 million). The lowest COM was associated with the sucrose feedstock scenarios (EUR 4700 to EUR 5100), and the highest cost to manufacture was associated with distillery wastes (EUR 8900 to EUR 10,300). For seaweed, COM was at EUR 16,000 to EUR 19,000 per ton of refined SCO. In summary, the economic analysis reached a breakeven selling price (MESP) of EUR 5300 to EUR 31,000 tonne-1 refined SCO, depending on the seaweed price ranging between 298–697 EUR/ton.
Jena et al, [89] studied a simulated annual production level of 72 million liters of drop-in biofuel. Economic assumptions included a 10% internal rate of return, a 35% income tax rate, a 30-year plant life, an operating time of 329 days a year, equity at 60%, 40% investment capital, 15% loan interest over 10 years, 50% of production in the 1st year and 100% the following years and a working capital of 5.0% of FCI. The study excluded labor costs. The capital was assumed to occur over a 3-year period, with 8, 60 and 32% of the capital spent in year 1, 2 and 3, respectively. A total capital investment of USD 94.2 million was required and the total annual operational cost for the facility (excluding labor) was USD 38.4 million. The authors considered low-temperature co-solvent HTL from whey permeate fermentation of oleaginous yeast Cryptococcus curvatus using laboratory batch reactors. The fermentation costs accounted for approximately 35% of the total baseline production costs. Operating costs were dominated by HTL and inoculation. Retrieved biomass production cost of USD 1205/ton and renewable diesel fuel at a price of USD 5.09 per gallon, which was not competitive with crude diesel.
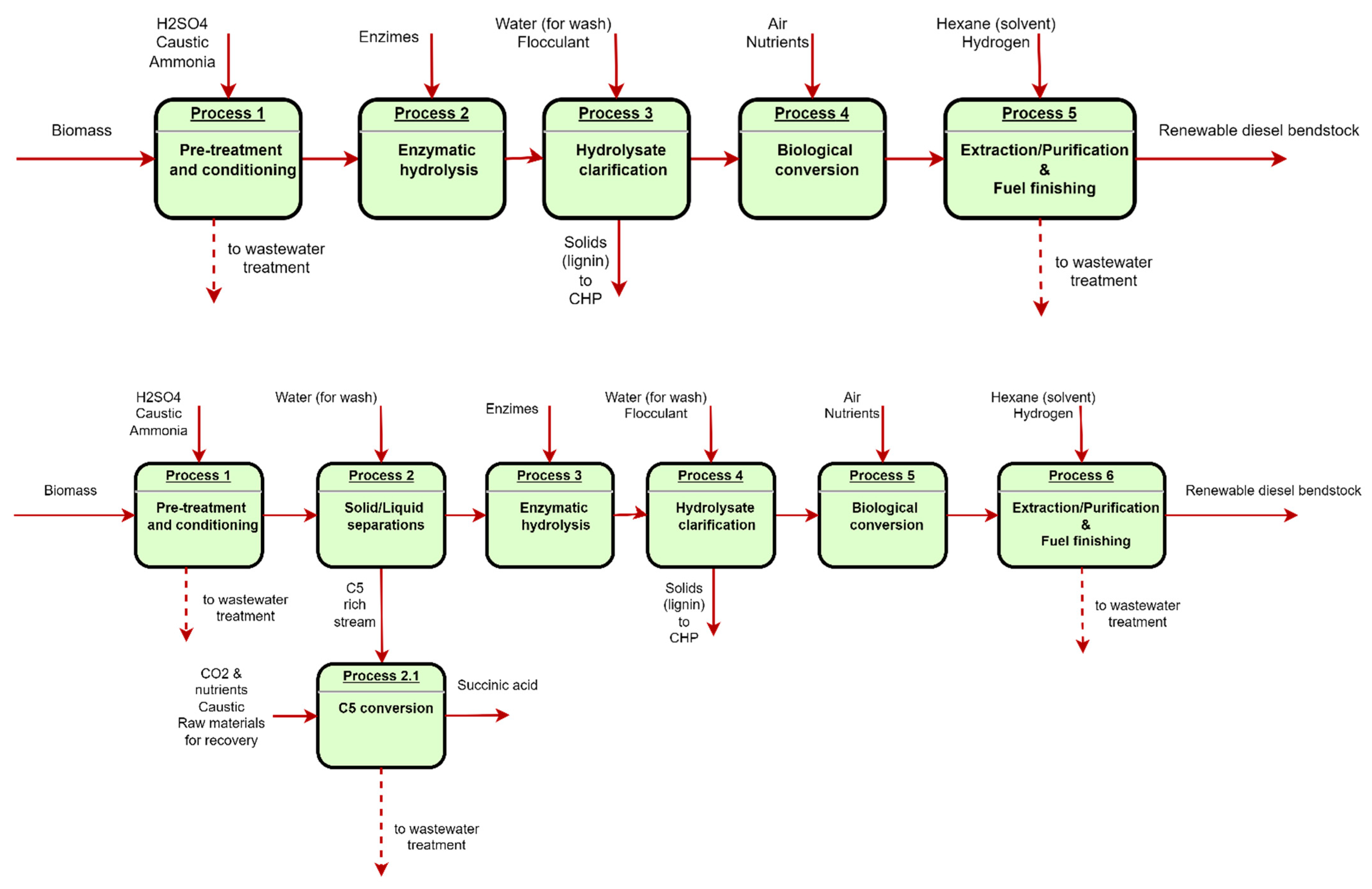
Biddy et al. [90] studied a lignocellulosic based system with a production of 2000 dry metric tons/day of biomass, though they did not specify the yeast. Economic assumptions include plant life of 30 years with a capacity factor of 90%. Moreover a discount rate of 10%, a general plant depreciation of 200% declining balance (DB), a general plant recovery period of 7 years, a start-up time of 6 months, with revenues during start-up at 50%, variable costs during start-up at 75% and fixed costs during start-up at 100%. All coproducts were treated using a market-value allocation approach. The minimum fuel selling price (MFSP) for the fuel-only base case was USD 9.55/GGE, with a total capital investment of USD 920 million. The cost breakdown indicated that roughly 39% of the capital cost was attributed to the biological conversion section, with 97 bubble column reactors to process the full hydrolysate stream assuming a lipid productivity of 0.4 g/Lh. The coproduction of fuels and chemicals translated into an overall MFSP of the process decreased by 45% to USD 5.28/GGE; however, a 30% increase in the total facility capital investment to USD 1216 M resulted. Both simulated MFSP were noncompetitive with crude diesel.
Karamerou et al. [91] studied a hypothetical system based on best lab-scale results and for sucrose as carbon source with a yearly production of 8052.49 t of microbial lipids. The virtual plant operated for 8400 h. FCI reached USD 16,085,855 (2018 was assumed for sugar production and 2019 was assumed for capital cost). It includes labor and lipid productivity of 1.6 g/h; the best value found in their literature review. All installed equipment costs were adjusted to 2019, using the Chemical Engineering Plant Cost Index (CEPCI) and calculated the COM such as Parsons et al. [87]. The lipid price was approximately 2–3 times higher than palm oil.
Wrapping up for TEA, the weaknesses were the nonexistence of a harmonized methodological approach, i.e., not the same production capacities, not the same year for monetary values (e.g., 2011, 2017, 2019) nor the same assumptions (e.g., labor included or not included, working hours, plant ramp-up, euros or dollar, different lipid productivities), thereby eliminating a direct comparison of the studies. However, the strength was that there is a common conclusion: the need to reduce fermentation capital costs, the need to increase yeast yield and consider co-products marketable to be profitable when compared to terrestrial oils.

7. Conclusions

The exploitation of oleaginous yeast biorefinery may be an environmentally sustainable solution to produce biofuels and valuable products with minimal environmental impact. This is because these organisms can grow on a wide range of low-cost wastes, concomitantly producing a broad range of products with commercial applications. In addition, contrary to autotrophic oleaginous microalgae, oleaginous yeast growth does not depend on light, season, or climate; it is able to grow in places located far from the Equator with little light during several months of the year. However, this technology is still in an incipient phase, as demonstrated above, since the implementation of oleaginous yeast biorefineries is far from the required large scale. There are a few hurdles that must be overcome before large-scale implementation can occur. The costs of the whole process must be reduced, from the feedstock until the end products. Beyond the use of low-cost substrates (wastes, byproducts, effluents), genetically modified strains with improved inhibitory compounds, resistance and lipid production capacity should be developed.
The process cost may also be reduced by diversifying and valorizing the bioproducts extracted from the yeast biomass in order to boost the process profit. It is also important to use downstream techniques that do not use harmful chemicals and do not have high energy requirements.
A handful of life cycle assessment (LCA) and techno-economic modelling (TEA) efforts related to oleaginous yeast biorefinery were found. LCA was assessed for different carbon sources (e.g., cardoon stalks, agricultural and forestry residues, sugarcane bagasse, Saccharina latissima seaweed) and different oleaginous yeast (e.g., Metschnikowia pulcherrima, Meyerozyma caribbica) with mass and energy flows inventories based on a combination of experimental lab-scale data and literature values. The products considered also varied, from biodiesel, BTEX (benzene, toluene, ethyl, benzene and xylene), lube base oil and biocrude. Typically, lab-scale studies retrieve mass balances and up-scale utility (electricity, heat) demand is retrieved from the literature for other systems. Despite their methodological differences, the global warming impact category is always covered. With co-product valorization, this impact category is similar to or lower than microalgae and terrestrial oil mixes and better than fossil crude-oil. TEA was assessed for different carbon sources (sucrose, wheat straw, distillery waste, seaweed, whey permeate, generic lignocellulosic material) and oleaginous yeast (Metschnikowia pulcherrima, Cryptococcus curvatus) and was based on lab-scale fermenter yields. Despite methodological differences, the fermenter unit is cost intensive (usually one third or more of the overall capital cost), suggesting a potential for optimization of the fermenters to reduce the overall cost of biofuel. For fermentation, a biomass productivity of 1.3 g/Lh (resulting in a lipid productivity of 0.52 g/Lh) is close to the top end of what has been previously reported for oleaginous yeasts across all fermentation modes. However, for profitability it is suggested that higher productivities of 2 g/Lh should be reached. Otherwise, SCO is not price competitive with standard terrestrial oils.

Author Contributions

Conceptualization, T.L.d.S.; writing—original draft preparation, T.L.d.S. and C.S.; writing—review and editing, T.L.d.S., A.F., A.R. and F.G. All authors have read and agreed to the published version of the manuscript.

Funding

This research was supported by Move2LowC project (LISBOA-01-0247-FEDER-046117), cofinanced by Programa Operacional Competitividade e Internacionalização (POCI), Programa Operacional Regional de Lisboa, Portugal 2020 and the European Union, through the European Regional Development Fund (ERDF). This research has also received funding from the European Union’s Horizon 2020 research and innovation programme under grant agreement N. 101037031, project FRONTSH1P.

Acknowledgments

C.S. would like to acknowledge the Portuguese Fundação para a Ciência e a Tecnologia (FCT) I.P./MCTES through national funds (PIDDAC)—UIDB/50019/2020.

Conflicts of Interest

The authors declare no conflict of interest.

Appendix A

Process flow diagram for each LCA/TEA study, adapted from original source when available.
Barbanera et al. 2021 [83]
Fermentation 09 01013 i001
Chopra et al., 2020 [84]
Fermentation 09 01013 i002
Carreta et al., 2021 [85]
Fermentation 09 01013 i003
Parsons et al., 2018 [87]
Fermentation 09 01013 i004
Parsons et al., 2019 [88]
Fermentation 09 01013 i005
Sharma et al., 2020 [86]
Fermentation 09 01013 i006
Jena et al., 2015 [89]
Fermentation 09 01013 i007
Biddy et al., 2016 [90]
Fermentation 09 01013 i008

References

  1. IEA Bioenergy Task42. Available online: https://www.ieabioenergy.com/wp-content/uploads/2014/09/IEA-Bioenergy-Task42-Biorefining-Brochure-SEP2014_LR.pdf (accessed on 9 September 2023).
  2. Jacob-Lopes, E.; Queiroz, M.; Zepka, L. Microalgal biorefineries. In Biomass Production and Uses; Jacob-Lopes, E., Zepka, L., Eds.; IntechOpen: London, UK, 2015; Chapter 5. [Google Scholar]
  3. Chew, K.W.; Yap, J.; Show, P.; Suan, N.; Juan, J.; Ling, T.; Lee, D.-J.; Chang, J.-S. Microalgae biorefinery: High value products perspectives. Bioresour. Techol. 2017, 229, 53–62. [Google Scholar] [CrossRef]
  4. Sivaramakrishnan, R.; Suresh, S.; Kanwal, S.; Ramadoss, G.; Ramprakash, B.; Incharoensakdi, A. Microalgal biorefinery concepts’ development for biofuel and bioproducts: Current perspective and bottlenecks. Int. J. Mol. Sci. 2022, 23, 2623. [Google Scholar] [CrossRef]
  5. Olguín, E.J.; Sánchez-Galván, G.; Arias-Olguín, I.I.; Melo, F.J.; González-Portela, R.E.; Cruz, L.; De Philippis, R.; Adessi, A. Microalgae-Based Biorefineries: Challenges and Future Trends to Produce Carbohydrate Enriched Biomass, High-Added Value Products and Bioactive Compounds. Biology 2022, 11, 1146. [Google Scholar] [CrossRef]
  6. Ruiz, J.; Wijffels, R.; Dominguez, M.; Barbosa, M. Heterotrophic vs autotrophic production of microalgae: Bringing some light into everlasting cost controversy. Algal Res. 2022, 64, 102698. [Google Scholar] [CrossRef]
  7. Ageitos, J.; Vallejo, J.; Veiga-Crespo, P.; Villa, T. Oily yeasts as oleaginous cell factories. Appl. Microbiol. Biotechnol. 2011, 90, 1219–1227. [Google Scholar] [CrossRef]
  8. Caporusso, A.; Capece, A.; De Bari, I. Oleaginous Yeasts as Cell Factories for the Sustainable Production of Microbial Lipids by the Valorization of Agri-Food Wastes. Fermentation 2021, 7, 50. [Google Scholar] [CrossRef]
  9. Zymanczyk-Duda, E.; Brzezinka-Rodak, M.; Klimek-Ochab, M.; Duda, M.; Zerka, A. Yeast as a versatile tool in biotechnology. In Yeast; Morata, A., Loira, I., Eds.; IntechOpen: London, UK, 2017; Chapter 1. [Google Scholar]
  10. Liu, X.; Wang, D.; Li, A. Biodiesel production of Rhodosporidium toruloides using different carbon sources of sugar-containing wastewater: Experimental analysis and model verification. J. Clean Prod. 2021, 323, 129112. [Google Scholar] [CrossRef]
  11. Darvishi, F.; Fathi, Z.; Ariana, M.; Moradi, H. Yarrowia lipolytica as a workhorse for biofuel production. Biochem. Eng. J. 2017, 127, 87–96. [Google Scholar] [CrossRef]
  12. Santek, M.; Lisicar, J.; Musak, L.; Spolijaric, I.; Beluhan, S.; Santek, B. Lipid production by the yeast Trichosporon oleaginosus on the enzymatic hydrolysate of alkaline pretreated corn cobs for biodiesel production. Energy Fuels 2018, 32, 12501–12513. [Google Scholar] [CrossRef]
  13. Adrio, J.L. Oleaginous yeasts: Promising platforms for the production of oleochemicals and biofuels. Biotechnol. Bioeng. 2017, 114, 1915–1920. [Google Scholar] [CrossRef]
  14. Poontawee, R.; Lorliam, W.; Polburee, P.; Limtong, S. Oleaginous yeasts: Biodiversity and cultivation. Fungal Biol. Rev. 2023, 44, 100295. [Google Scholar] [CrossRef]
  15. Rayaan, M.; Alshayqi, I. A Review on oleaginous microorganisms for biological wastewater treatment: Current and future prospect. J. Environ. Treat. Tech. 2021, 9, 280–288. [Google Scholar]
  16. Wang, J.; Hu, M.; Zhang, H.; Bao, J. Converting chemical oxygen demand (COD) of cellulosic ethanol fermentation wastewater into microbial lipid by oleaginous yeast Trichosporon cutaneum. Appl. Biochem. Biotecnhol. 2017, 182, 1121–1130. [Google Scholar] [CrossRef]
  17. Peng, W.; Huang, C.; Chen, X.; Xiong, L.; Chen, X.; Chen, Y.; MA, L. Microbial conversion of wastewater from butanol fermentation to microbial oil by oleaginous yeast Trichosporon dermatis. Renew. Energy 2013, 55, 31–34. [Google Scholar] [CrossRef]
  18. Schneider, T.; Graeff-Hönninger, S.; French, W.; Hernandez, R.; Merkt, N.; Claupein, W.; Hetrick, M.; Pham, P. Lipid and carotenoid production by oleaginous yeast Rhodotorula glutinis cultivated on brewery effluents. Energy 2013, 61, 34–43. [Google Scholar] [CrossRef]
  19. Liu, J.; Yue, Q.; Gao, B.; Li, Q.; Zhang, P. Research on microbial lipid production from potato starch wastewater as culture medium by Lipomyces starkeyi. Water Sci. Technol. 2013, 67, 1802–1806. [Google Scholar] [CrossRef]
  20. Dias, C.; Reis, A.; Santos, J.; Lopes da Silva, T. Concomitant wastewater treatment with lipid and carotenoid production by the oleaginous yeast Rhodosporidium toruloides grown on brewery effluent enriched with sugarcane molasses and urea. Process Biochem. 2020, 94, 1–14. [Google Scholar] [CrossRef]
  21. Zhang, A.; Wang, J.; Jiang, H. Microbial production of value-added products and enzymes from molasses, a by-product of sugar industry. Food Chem. 2021, 346, 128860. [Google Scholar] [CrossRef]
  22. Lakshmidevi, R.; Ramakrishnan, B.; Ratha, S.; Bahaskar, S.; Chinnasamy, S. Valorization of molasses by oleaginous yeasts for single cell oil (SCO) and carotenoids production. Env. Technol. Innov. 2022, 21, 101281. [Google Scholar] [CrossRef]
  23. Boviatsi, E.; Papadaki, A.; Efthymiou, M.; Nychas, G.; Papanikolaou, S.; Silva, J.; Freire, D.; Koutinas, A. Valorization of sugarcane molasses for the production of microbial lipids via fermentation of two Rhodosporidium strains for enzymatic synthesis of polyol esters. J. Chem. Technol. Biotechnol. 2020, 95, 402–407. [Google Scholar] [CrossRef]
  24. Saisriyoot, M.; Thanapimmetha, A.; Suwaleerat, T.; Chisti, Y.; Srinophakun, P. Biomass and lipid production by Rhodococcus opacus PD630 in molasses based media with and without osmotic-stress. J. Biotechnol. 2019, 297, 1–8. [Google Scholar] [CrossRef]
  25. Donzella, S.; Serra, I.; Fumagalli, A.; Pellegrino, L.; Mosconi, G.; Scalzo, R.; Compagno, C. Recycling industrial food wastes for lipid production by oleaginous yeasts Rhodosporidiobolus azoricus and Cutaneotrichosporon oleaginosum. Biotechnol. Biofuels Bioprod. 2022, 15, 51. [Google Scholar] [CrossRef]
  26. Ykema, A.; Verbree, E.; Kater, M.; Smit, H. Optimization of lipid production in the oleaginous yeast Apiotrichum curvatum in wheypermeate. Appl. Microbiol. Biotechnol. 1988, 29, 211–218. [Google Scholar] [CrossRef]
  27. Costa, A.R.; Fernandes, H.; Salgado, J.M.; Belo, I. Solid state and semi-solid fermentations of olive and sunflower cakes with Yarrowia lipolytica: Impact of Biological and Physical Pretreatments. Fermentation 2023, 9, 734. [Google Scholar] [CrossRef]
  28. Turhan, I.; Bialka, K.; Dermirci, A.; Kashan, M. Ethanol production from carob extract by using Saccharomyces cerevisae. Bioresour. Technol. 2010, 101, 5190–5296. [Google Scholar] [CrossRef]
  29. Lima, M.; Ortigueira, J.; Alves, L.; Paixão, S.M.; Moura, P. Evaluation of carop pulp as fermentation substrate for biohydrogen and organic acids production: Sugars richness versus toxicity potential. Environ. Eng. Manag. J. 2012, 11, S64. [Google Scholar]
  30. Martins, V.; Dias, C.; Caldeira, J.; Duarte, L.; Reis, A.; Lopes da Silva, T. Carob pulp syrup: A potential Mediterranean carbon source for carotenoids production by Rhodosporidium toruloides NCYC 921. Bioresour. Technol. Rep. 2018, 3, 177–184. [Google Scholar] [CrossRef]
  31. Francisco, M.; Aguiar, T.Q.; Abreu, G.; Marques, S.; Gírio, F.; Domingues, L. Single-cell oil production by engineered Ashbya gossypii from non-detoxified lignocellulosic biomass hydrolysate. Fermentation 2023, 9, 791. [Google Scholar] [CrossRef]
  32. Shaigani, P.; Awad, D.; Redai, V.; Fuchs, M.; Haack, M.; Mehlmer, N.; Brueck, T. Oleaginous yeasts-substrate preference and lipid productivity: A view on the performance of microbial lipid producers. Microbial Cell Fact. 2021, 20, 220. [Google Scholar] [CrossRef]
  33. Brandenburg, J.; Blomqvist, J.; Shapaval, V.; Kohler, A.; Samples, S.; Sandgen, M.; Passoth, V. Oleaginous yeasts respond differently to carbon source present in lignocellulose hydrolysate. Biotechnol. Biofuels 2021, 14, 124. [Google Scholar] [CrossRef]
  34. Kumar, L.; Yellapu, S.; Tyagi, S.; Tyagi, R.; Zhang, X. A review on variation in crude glycerol composition, bio-valorization of crude and purified glycerol as carbon source for lipid production. Bioresour. Technol. 2019, 293, 122155. [Google Scholar] [CrossRef]
  35. Kosamia, N.; Samavi, M.; Uprety, B.; Rakshit, S. Valorisation of biodiesel byproduct crude glycerol for the production of bioenergy and biochemicals. Catalysts 2020, 10, 609. [Google Scholar] [CrossRef]
  36. Qin, L.; Liu, L.; Zeng, A.; Wei, D. From low-cost substrates to single cell oils synthesized by oleaginous yeasts. Bioresour. Technol. 2017, 245, 1507–1519. [Google Scholar] [CrossRef]
  37. Signori, L.; Ami, D.; Posteri, R.; Giuzzi, A.; Mareghetti, P.; Porro, D.; Branduardi, P. Assessing an affective feeding strategy to optimize crude glycerol utilization as sustainable carbon source for lipid accumulation in oleaginous yeasts. Microbial Cell Fact. 2016, 15, 76. [Google Scholar] [CrossRef]
  38. Kumar, R.; Dhanarajan, G.; Bhaumik, M.; Chopra, J.; Sen, R. Performance evaluation of a yeast biorefinery as a sustainable model for co-production of biomass, bioemulsifier, lipid, biodiesel and animal-feed components using inexpensive raw materials. Sustain. Energy Fuels 2017, 1, 923. [Google Scholar] [CrossRef]
  39. Polburee, P.; Yongmanitchai, W.; Lertwattanasakul, N.; Ohashi, T.; Fujiyama, K.; Limtong, S. Characterization of oleaginous yeasts accumulating high levels of lipid when cultivated in glycerol and their potential for lipid production from biodiesel-derived crude glycerol. Fungal Biol. 2015, 119, 1194–1294. [Google Scholar] [CrossRef]
  40. Llamas, M.; Dourou, M.; González-Fernández, C.; Aggelis, G.; Tomás-Rego, E. Screening of oleaginous yeasts for lipid production using fatty acids as substrate. Biomass Bioenergy 2020, 138, 105553. [Google Scholar] [CrossRef]
  41. Fei, Q.; Nam, C.; Shang, L.; Choi, J. Exproring low-cost carbon sources for microbial lipids production by fed-batch cultivation of Cryptococcus albidus. Biotechnol. Bioprocess Eng. 2011, 15, 482–487. [Google Scholar] [CrossRef]
  42. Gao, R.; Zhou, X.; Bao, W.; Cheng, S.; Zheng, L. Enhanced lipid production by Yarrowia lipolytica cultured with synthetic and waste-derived high-content volatile fatty acids under alkaline conditions. Biotechnol. Biofuels 2020, 13, 3. [Google Scholar] [CrossRef]
  43. Mira, N.; Teixeira, M.; Sá-Correia, I. Adaptive response and tolerance to weak acids in Saccharomyces cerevisae. A genome-wide view. Omics A J. Int. Biol. 2010, 14, 525–540. [Google Scholar] [CrossRef]
  44. Khot, M.; Raut, G.; Ghosh, D.; Alarcón-Vivero, M.; Contreras, D.; Ravikumar, A. Lipid recovery from oleaginous yeasts: Perspectives and challenges for industrial applications. Fuel 2020, 259, 116292. [Google Scholar] [CrossRef]
  45. Zhang, H.; Zhang, L.; Chen, H.; Chen, Y.; Chen, W.; Song, Y.; Ratledge, C. Enhanced lipid accumulation in the yeast Yarrowia lipolytica by over-expression of ATP:citrate lyase from Mus musculus. J. Biotechnol. 2014, 192 PtA, 78–84. [Google Scholar] [CrossRef]
  46. Ratledge, C. Fatty acid biosynthesis in microorganisms being used for single cell oil production. Biochemie 2004, 86, 807–815. [Google Scholar] [CrossRef]
  47. Robles-Iglesias, R.; Naveira-Pazos, C.; Fernández-Blanco, C.; Veiga, M.; Kennes, C. Factors affecting the optimization and scale-up of lipid accumulation in oleaginous yeasts for sustainable biofuels production. Renew Sust. Energ. Rev. 2023, 171, 113043. [Google Scholar] [CrossRef]
  48. Mota, M.; Múgica, P.; Sá-Correia, I. Exploring yeast diversity to produce lipid-based biofuels from agro-forestry and industrial organic residues. J. Fungi 2022, 8, 687. [Google Scholar] [CrossRef]
  49. Papanikolaou, S.; Aggelis, G. Lipids of oleaginous yeasts. Part I: Biochemistry of single cell oil production. Eur. J. Lipid. Sci. Technol. 2011, 113, 1031–1051. [Google Scholar] [CrossRef]
  50. Karamerou, E.; Webb, C. Cultivation modes for microbial oil production using oleaginous yeasts—A review. Biochem. Eng. J. 2019, 151, 107322. [Google Scholar] [CrossRef]
  51. Wynn, J.; Behrens, P.; Sundarajan, A.; Hansen, J.; Apt, K. Production of single cell oils by dinoflagellates. In Single Cell Oils; Cohen, Z., Ratledge, C., Eds.; AOCS Press: Champaign, IL, USA, 2005; Chapter 6; pp. 86–98. [Google Scholar]
  52. Qian, X.; Zhou, X.; Chen, L.; Zhang, X.; Xin, F.; Dong, W.; Zhang, W.; Ochsenreitherm, K.; Jiang, M. Bioconversion of volatile fatty acids into lipids by oleaginous yeast Apiotrichum porosum DSM27194. Fuel 2021, 290, 119811. [Google Scholar] [CrossRef]
  53. Polburee, O.; Yongmanitchai, W.; Honda, K.; Ohashi, T.; Yoshida, T.; Fujiyama, K.; Limtong, S. Lipid production from biodiesel-derived crude glycerol by Rhodosporidium fluviale DMKU-RK253 using temperature shift with high cell density. Biochem. Eng. J. 2016, 112, 208–2018. [Google Scholar] [CrossRef]
  54. Polburee, P.; Limtong, S. Economical lipid production from crude glycerol using Rhodosporidiobolus fluvialis DMKU-RK253 in a two-stage cultivation under non-sterile conditions. Biomass Bioenergy 2020, 138, 105597. [Google Scholar] [CrossRef]
  55. Zhang, Z.; Zhang, X.; Tan, T. Lipid and carotenoid production by Rhodotorula glutinis under irradiation/high-temperature and dark/low-temperature cultivation. Bioresour. Technol. 2014, 157, 149–153. [Google Scholar] [CrossRef]
  56. Grubisic, M.; Mihajlovki, K.; Gruicic, A.M.; Beluham, S.; Santek, B.; Ivancié, S. Strategies for improvement of lipid production by yeast Trichosporon oleaginosus form lignocellulosic biomass. J. Fungi 2021, 7, 934. [Google Scholar] [CrossRef]
  57. Abdel-Raouf, N.; Al-Homaidan, A.; Ibraheem, I. Microalgae and wastewater treatment. Saudi J Biol. Sci. 2012, 19, 257–275. [Google Scholar] [CrossRef]
  58. Dias, C.; Reis, A.; Santos, J.A.L.; Gouveia, L.; Lopes da Silva, T. Primary brewery wastewater as feedstock for the yeast Rhodosporidium toruloides and the microalga Tetradesmus obliquus mixed cultures with lipid production. Proc. Biochem. 2021, 113, 71–86. [Google Scholar] [CrossRef]
  59. Hewitt, J.C.; Nebe-Von-Caron, G. An industrial application of multiparameter flow cytometry: Assessment of cell physiological state and its application to the study of microbial fermentations. Cytometry 2001, 59, 554–562. [Google Scholar] [CrossRef]
  60. Available online: https://eu.sysmex-flowcytometry.com/reagents/yeastcontrol/2935/yeast-control-neutral-lipids# (accessed on 8 November 2023).
  61. Chen, J.; Wei, D.; Pohnert, G. Rapid estimation of astaxantin and the carotenoid-to-chlorophyll ratio in the green microalga Chromochloris zofingiensis using flow cytometry. Mar. Drugs 2017, 15, 231. [Google Scholar] [CrossRef]
  62. Ami, D.; Posteri, R.; Mereghetti, P.; Porro, D.; Doglia, S.; Branduardi, P. Fourier transform infrared spectroscopy as a method to study lipid accumulation in oleaginous yeasts. Biotechnol. Biofuels 2014, 7, 12. [Google Scholar] [CrossRef]
  63. Shanmugam, M.; Sriman, S.; Gummadi, N. Online measurements of dissolved oxygen in shake flask to elucidate its role on caffeine degradation by Pseudomonas sp. Indian Chem. Eng. 2022, 64, 162–170. [Google Scholar] [CrossRef]
  64. Chopra, J.; Rangarajan, V.; Sen, R. Recent developments in oleaginous yeast feedstock based biorefinery for production and life cycle assessment of biofuels and value-added products. Sustain. Energy Technol. Assess. 2022, 53, 102621. [Google Scholar] [CrossRef]
  65. Zainuddin, M.; Fai, C.; Ariff, A.; Rios-Solis, L.; Halim, M. Current pretreatment/Cell disruption and extraction methods used to improve intracellular lipid recovery from oleaginous yeasts. Microorganisms 2021, 9, 251. [Google Scholar] [CrossRef]
  66. Liu, D.; Ding, L.; Sun, J.; Bousseta, N.; Vorobiev, E. Yeast cell disruption strategies for recovery of intracellular bio-active compounds—A review. Inn. Food Sci. Emerg. Technol. 2016, 36, 181–192. [Google Scholar] [CrossRef]
  67. Saini, R.K.; Prasad, P.; Sahng, X.; Keum, Y. Lipid extraction methods. Int. J. Mol. Sci. 2021, 22, 13643. [Google Scholar] [CrossRef]
  68. Kapoore, R.; Butler, T.O.; Pandhal, J.; Vaidyanathan, S. Microwave-assisted extraction for microalgae: From biofuels to biorefinery. Biology 2018, 7, 18. [Google Scholar] [CrossRef]
  69. Koubaa, M.; Imatoukene, N.; Drévillon, L.; Vorobiev, E. Current insight in yeast cell disruption technologies for cell recovery. A review. Chem. Eng. Process. Process Intensif. 2020, 150, 107868. [Google Scholar] [CrossRef]
  70. Breil, C.; Vian, M.; Zemb, T.; Kunz, W.; Chemat, F. Bligh and Dyer and Folch methods for solid-liquid-liquid extractions of lipids from microorganisms. Comprehension of solvatation mechanisms and toward substitution with alternative solvents. Int. J. Mol. Sci. 2017, 18, 708. [Google Scholar] [CrossRef]
  71. Gorte, O.; Hollenbach, R.; Papachristou, I.; Steinweg, C.; Silve, A.; Frey, W.; Syldatk, C.; Ochsenteither, K. Evaluation of downstream processing, extraction and quantification strategies for single cell oil produced by the oleaginous yeast Saitozyma podzolica DSM 27192 and Apiotrichum porosum DSM 27194. Front. Bioeng. Biotechol. 2020, 8, 355. [Google Scholar] [CrossRef]
  72. Cheng, M.; Rosentrater, K. Economic feasibility analysis of soybean oil production by hexane extraction. Ind. Crops Prod. 2017, 108, 775–785. [Google Scholar] [CrossRef]
  73. Milanesio, J.; Hegel, P.; Medina-Gonzalez, Y.; Camy, S.; Condoret, J. Extraction of lipids from Yarrowia lipolytica. J. Chem. Technol. Biotechnol. 2013, 88, 378–387. [Google Scholar] [CrossRef]
  74. Kumar, S.P.; Banerjee, R. Enhanced lipid extraction from oleaginous yeast biomass using ultrasound assisted extraction: A greener and scalable process. Ultrasonics Sonochem. 2019, 52, 25–32. [Google Scholar] [CrossRef]
  75. Fakankun, I.; Levin, D. Oleaginous red yeasts: Concomitant producers of triacylglycerols and carotenoids. Encyclopedia 2023, 3, 490–500. [Google Scholar] [CrossRef]
  76. Vasconcelos, N.; Teixeira, J.; Dragone, G.; Teixeira, J. Optimization of lipid extraction from the oleaginous yeasts Rhodotorula glutinis and Lipomyces kenonenkoae. AMB Express 2018, 8, 126. [Google Scholar] [CrossRef] [PubMed]
  77. Passarinho, P.; Oliveira, B.; Dias, C.; Teles, M.; Reis, A.; Lopes da Silva, T. Sequential carotenoids extraction and biodiesel production from Rhodosporidium toruloides. Waste Biomass Val. 2020, 11, 2075–2086. [Google Scholar] [CrossRef]
  78. Batista, A.; López, E.; Dias, C.; Lopes da Silva, T.; Marques, I. Wastes valorization from Rhodosporidium toruloides NCYC 921 production and biorefinery by anaerobic digestion. Bioresour. Technol. 2017, 226, 108–117. [Google Scholar] [CrossRef] [PubMed]
  79. Banerjee, A.; Bansal, N.; Kumar, J.; Bhaskar, T.; Ray, A.; Ghosh, D. Characterization of the de-oiled yeast biomass for plausible value mapping in a biorefinery perspective. Bioresour. Technol. 2021, 337, 125422. [Google Scholar] [CrossRef] [PubMed]
  80. Bi, Z.; Zhang, J.; Zhu, Z.; Liang, Z.; Wiltowski, T. Generating biocrude form partially defatted Cryptococcus curvatus yeast residues through catalytic liquefaction. Appl. Energy 2018, 209, 435–444. [Google Scholar] [CrossRef]
  81. Vysoka, M.; Szotkowski, M.; Slaninova, E.; Dzuricka, L.; Strecanska, P.; Blazkova, J.; Marova, I. Oleaginous yeast extracts and their possible effects on human health. Microorganisms 2023, 11, 492. [Google Scholar] [CrossRef] [PubMed]
  82. Parsons, S.; Allen, M.J.; Chuck, C.J. Coproducts of algae and yeast-derived single cell oils: A critical review of their role in improving biorefinery sustainability. Bioresour. Technol. 2020, 303, 122862. [Google Scholar] [CrossRef]
  83. Barbanera, M.; Castellini, M.; Tasselli, G.; Turchetti, B.; Catana, F.; Buzzini, P. Prediction of environmental impacts of yeast biodiesel production from cardoon stalks at industrial scale. Fuel 2021, 283, 118967. [Google Scholar] [CrossRef]
  84. Chopra, J.; Tiwari, B.; Dubey, B.; Sen, R. Environmental impact analysis of oleaginous yeast based biodiesel and biocrude production by life cycle assessment. J. Clean. Prod. 2020, 271, 122349. [Google Scholar] [CrossRef]
  85. Caretta, A.; Bua, L.; Ganbara, C. An application of the life cycle thinking: Green refinery enhancements. Fuel 2021, 305, 121559. [Google Scholar] [CrossRef]
  86. Sharma, T.; Dasgupta, D.; Singh, J.; Bhaskar, T.; Debashih, G. Yeast lipid-based biofuels and oleochemicals from lignocellulosic biomass: Life cycle impact assessment. Sust. Energy Fuels 2020, 4, 387–398. [Google Scholar] [CrossRef]
  87. Parsons, S.; Allen, M.; Abeln, F.; McManus, M.; Chuck, C. Sustainability and life cycle assessment (LCA) of macroalgae-derived single cell oils. J. Clean. Prod. 2019, 232, 1272–1281. [Google Scholar] [CrossRef]
  88. Parsons, S.; Abeln, F.; McManus, M.; Chuck, C. Techno-economic analysis (TEA) of microbial oil production from wastes resources as part of a biorefinery concept: Assessment at multiple scales under uncertainty. Chem. Technol. Biotechnol. 2018, 94, 701–711. [Google Scholar] [CrossRef]
  89. Jena, U.; McCurdy, A.T.; Warren, A.; Summers, H.; Ledbetter, R.; Hoekman, S.; Seefeldt, L.; Quinn, J. Oleaginous yeast platform for producing biofuels via co-solvent hydrothermal liquefaction. Biotechnol. Biofuels 2015, 8, 167. [Google Scholar] [CrossRef]
  90. Biddy, M.; Davis, R.; Humbird, D.; Tao, L.; Dowe, N.; Guarnieri, M.; Linger, J.; Karp, E.; Salvachúa, D.; Vardon, D.; et al. The techno-economic basis for coproduct manufacturing to enable hydrocarbon fuel production from lignocellulosic biomass. ACS Sustain. Chem. Eng. 2016, 4, 3196–3211. [Google Scholar] [CrossRef]
  91. Karamerou, E.; Parsons, S.; McManus, M.; Chuck, C. Using techno-economic modelling to determine the minimum cost possible for a microbial palm oil substitute. Biotechnol. Biofuels 2021, 14, 57. [Google Scholar] [CrossRef]
Figure 1. Oleaginous yeast biorefinery.
Figure 1. Oleaginous yeast biorefinery.
Fermentation 09 01013 g001
Table 2. Yeast cell disruption, lipid extraction and other bioproducts recovery methods: principles, advantages, drawbacks, costs and easiness of scale-up [65,67,68,69].
Table 2. Yeast cell disruption, lipid extraction and other bioproducts recovery methods: principles, advantages, drawbacks, costs and easiness of scale-up [65,67,68,69].
StepMethodPrincipleAdvantageDrawbackCostsEasiness of Scale-Up
Cell disruptionBead MillingAbrasive action of the beads on the cellsHigh disruption efficiency

Mild conditions

Fast operation time
High energy demandHighYes
High pressure homogeneizerThe cells suspension pass through a narrow gap at high pressureIt can process large volumes of liquid sample thoroughly and reproducibly

Suitable for neutral lipid extraction
High energy demand

High capital and maintenance costs

Unsuitable for high molecular weight proteins
LowYes
MicrowavesMicrowaves induce vibration of water and other polar molecules within wet biomass, which will increase temperature inside the cell, promoting water evaporation, which will
Produce pressure on the cell walls, leading to cell disruption
High disruption efficiency

Relatively low energy input,

Short operation time,
High temperature

High energy demand

High maintenance requirements
LowNo
UltrasoundThe energy released from cavitation impacts the cell membrane becoming irreparably damaged.Short operation time

High disruption efficiency
High demand energyHighNo
Acidlipid-protein and lipid-starch interactions intramolecular forces dissociationLow energy demand

Can use wet biomass
Acid disposal requirements

Thermolabile compounds and acid sensitive compounds degradation
HighYes
AlkaliHydrolysis of polysaccharides and proteinsLow energy demand

Can use wet biomass
Less efficient than acid treatment

Acid disposal requirements

Thermolabile compounds and acid sensitive compounds degradation
HighYes
EnzymesCell wall polysaccharide structure hydrolysisSimple

Mild temperature conditions

Low energy demand
Long operational times

High enzyme costs
HighYes
Lipid extractionBligh and Dyerextraction using organic solvents

Methanol, chloroform and water (1:1:0.9 v/v/v) are added to the yeast biomass in a two-step extraction; after the phase separation, the yeast lipids are concentrated and quantified in the chloroform phase
Efficient lipid extraction

Low working temperature
Laborious and time-consuming

Uses toxic organic solvents
LowNo
SoxhletExtraction using organic solvents and a Soxhlet apparatus.Efficient neutral lipid extractionNot suitable for samples containing water

Less efficient in polar lipids extraction

Long operation time

Possible degradation of thermoliable compounds

May use toxic solvents
LowYes
Supercritical CO2 extraction (SSCO2)Extraction using supercritical CO2

SCO2 penetrates the yeast biomass and promotes the lipid diffusion to the SCO2 phase
Uses a non-toxic and a GRAS (Generally Recognized Safe) Solvent)

Efficient neutral lipids extraction; polar lipids extraction can be enhanced by adding a polar solvent
The equipment operates at high pressures, needing special infrastructureHighYes
Acerelated solvent extraction (ASE)Increased temperature and elevated pressure keeps the solvent liquid above its boiling point, improving the lipid extraction.Efficient lipid extraction

Short operation time
Possible thermolabile compounds degradation

High energy demand

May use toxic solvents
HighNo
Direct transesterificationTransesterfication of the yeast lipidsShort time of operationOnly extracts the saponifiable fraction

May use toxic solvents
LowYes
Table 3. LCA and TEA studies.
Table 3. LCA and TEA studies.
StudyLCATEAKey Findings
[83] Barbanera et al.x The production of yeast biodiesel has been identified as a promising alternative to traditional biodiesel production methods. However, there are some environmental hotspots that need to be addressed in order to make this process more sustainable: The enzymes used in the yeast biodiesel production process are energy-intensive to produce; The process of extracting lipids from yeast cells requires a lot of heat and organic solvents. The environmental performance of yeast biodiesel production is similar to that of other first-generation biodiesel crops if there is no coproduct valorization. However, yeast biodiesel is more environmentally sustainable than microalgae biodiesel.
[84] Chopra et al.x Among the different processes of the yeast biorefinery, the direct transesterification process and HTL process were found to be the most impactful because of the requirement of large amount of non-renewable electricity.
[85] Caretta et al.x Biomass to Fuel technology proves to be an effective solution for greenhouse gas emission reduction, aligning with the stringent requirements outlined in the European Directive.
[86] Sharma et al.x This study, starting from sugarcane cultivation, sug-gests the scale-up of the process up to 50 L fermenta-tion; The emissions investigated for global warming potential (GWP) are found to be 260.03 for non-polar lipid, 572.16 for lube base oil, 27.83 for biodiesel and 85.19 kg CO2 equivalent for BTEX products, and for each 45 g of yeast lipid.
[87] Parsons et al.xxClimate change impact was found to be 2.5 and 9.9 kg CO2eq. kg−1 refined SCO, within the range of micro-algae and terrestrial oil mixes. Break-even selling price for the oil is found to be between €5300–€31,000 per tonne of refined SCO. These values are closer to that of exotic oils and fats than for those of terrestrial oils such as palm oil.
[88] Parsons et al. xFeedstock pricing and lipid yield emerged as the most significant factors influencing overall economic via-bility, while coproduct valorization played a substan-tial role. This study integrates uncertainty into eco-nomic analysis for better decision-support.
[89] Jena et al. xTechno-economic analysis (TEA) revealed a renewa-ble diesel fuel price of USD 5.09 per gallon, with the hy-drothermal liquefaction (HTL) processing step con-tributing approximately 23% to the overall cost of the baseline pathway. These findings demonstrate the feasibility of co-solvent HTL in converting oleaginous yeast biomass into energy-dense biocrude, offering a promising avenue for valorizing dairy industry waste streams and enhancing the economic viability of re-newable fuel production.
[90] Biddy et al. xEnhanced cost reductions in the production of renewable fuels and coproducts are attainable through transformative advancements in the fuel and coproduct processing pathways. Further reductions in the minimum fuel selling price (MFSP) towards USD 2–3/gasoline-gallon-equivalent (GGE) can be achieved. These enhancements should focus on maximizing carbon efficiency for both fuels and coproducts, optimizing the recovery and purification of fuels and coproducts, and strategically selecting and pricing coproducts. By implementing these transformative advancements, the production of renewable fuels and coproducts can become more cost-competitive than fossil-based hydrocarbon fuels.
[91] Karamerou et al. xThe selling price of lipids stands at USD 1.81 per kilogram for an annual production of approximately 8000 tonnes. This price can be substantially lowered by increasing production to 48,000 tonnes per year, resulting in a selling price of USD 1.20 per kilogram. Further reductions can be achieved by implementing various technological improvements, such as, utilizing a thermotolerant strain of microorganisms; employing renewable energy sources or optimizing energy efficiency; Adopting non-sterile fermentation processes; Implementing wet extraction methods for lipid recovery; establishing continuous production systems for extracellular lipid; selling the entire yeast cell, including recovering value for the protein and carbohydrate content. This approach can bring the price down to USD 0.81 per kilogram. Moreover, producing valuable coproducts that can be sold for more than USD 1 per kilogram can effectively reduce the lipid selling price to zero. This strategy involves identifying and marketing high-value coproducts generated during the lipid production process.
Disclaimer/Publisher’s Note: The statements, opinions and data contained in all publications are solely those of the individual author(s) and contributor(s) and not of MDPI and/or the editor(s). MDPI and/or the editor(s) disclaim responsibility for any injury to people or property resulting from any ideas, methods, instructions or products referred to in the content.

Share and Cite

MDPI and ACS Style

Lopes da Silva, T.; Fontes, A.; Reis, A.; Siva, C.; Gírio, F. Oleaginous Yeast Biorefinery: Feedstocks, Processes, Techniques, Bioproducts. Fermentation 2023, 9, 1013. https://doi.org/10.3390/fermentation9121013

AMA Style

Lopes da Silva T, Fontes A, Reis A, Siva C, Gírio F. Oleaginous Yeast Biorefinery: Feedstocks, Processes, Techniques, Bioproducts. Fermentation. 2023; 9(12):1013. https://doi.org/10.3390/fermentation9121013

Chicago/Turabian Style

Lopes da Silva, Teresa, Afonso Fontes, Alberto Reis, Carla Siva, and Francisco Gírio. 2023. "Oleaginous Yeast Biorefinery: Feedstocks, Processes, Techniques, Bioproducts" Fermentation 9, no. 12: 1013. https://doi.org/10.3390/fermentation9121013

APA Style

Lopes da Silva, T., Fontes, A., Reis, A., Siva, C., & Gírio, F. (2023). Oleaginous Yeast Biorefinery: Feedstocks, Processes, Techniques, Bioproducts. Fermentation, 9(12), 1013. https://doi.org/10.3390/fermentation9121013

Note that from the first issue of 2016, this journal uses article numbers instead of page numbers. See further details here.

Article Metrics

Back to TopTop