Abstract
In recent decades, the condition of many bridge structures has deteriorated and the need for maintenance measures has increased. Until now, these maintenance measures have mainly been carried out manually and reactively. The use of digital 3D models based on Building Information Modelling (BIM) can remedy this situation and create the basis for predictive maintenance management. While the generation of 3D models of new bridge structures is simple, the digitization of existing structures can be a complex process. This article provides an overview of the state of the scientific practice with regard to the procedures, technologies and data used to generate 3D models of existing bridge structures using the BIM method. Using a systematic literature analysis, scientific databases are searched for suitable literature and analysed with predefined filtering parameters. The results provide a uniform understanding of the current status quo of the digitisation of existing bridge structures and show existing degrees of digitisation and automation.
1. Introduction
In recent years, the application of Building Information Modelling (BIM) has gained significant traction in the field of bridge construction, primarily focusing on the design and construction phases. However, the operational phase of bridge structures remains underexplored in practice [1], particularly regarding the integration of BIM methodologies for ongoing management and maintenance. This oversight is especially concerning given the current state of infrastructure in many industrialised countries. The 2021 Report Card for America’s Infrastructure, a publication by the American Society of Civil Engineers, asserts that over a third of bridges in the USA are in need of repair and preservation work [2]. A similar situation can be observed in Germany, where a special summit on bridge infrastructure has highlighted a pressing need for action. A recent study has revealed that approximately 8000 federal highway bridges, constituting approximately 20% of all such bridges, are in need of repair or modernisation in the long term in order to meet future traffic requirements [3]. The German government has announced its intention to increase the number of bridges undergoing preservation work from 200 to 400 per year over the next decade. This initiative is part of a broader strategy to enhance the durability and longevity of bridges and reduce maintenance costs through the implementation of advanced digital diagnostic methods optimised maintenance management practises [4].
However, existing structures lack a consistent and centralised database for their operation and maintenance management. Therefore, there is a need to digitise existing bridges and create functional digital BIM models for the operation phase. This article examines the current state of the art. It analyses how digital BIM models of existing bridge structures are created for use in their operational phase. A systematic literature review (SLR) is carried out for this purpose. The focus of this article is on English-language articles in open access format. This creates a comprehensive and uniform understanding of approaches and procedures for the digitisation of bridge structures. By systematically summarizing and analyzing scientific publications, the SLR makes it possible to gain insights from qualitative and quantitative literature. A structured approach is followed, which includes the selection of relevant databases, the formulation of search criteria and the systematic evaluation of identified studies, thus ensuring an objective and transparent analysis of the existing knowledge base.
2. Methodology
An SLR based on BECKER et al. [5] in conjunction with FINK [6], RANDOLPH [7] and TRANFIELD et al. [8] is used to gain insights into the status quo for generating digital 3D models of existing bridge structures. The SLR is regarded as an established method of scientific work [9]. It is categorised as an analysis method of secondary research [10] and serves to determine the state of research for a specific topic area by considering and summarizing scientific publications. The literature to be analysed represents various primary studies [5,10,11]. An SLR centres on the application of a repetitive, transparent and previously defined system [5,12]. FINK, for example, defines SLR as a ‘systematic, explicit and reproducible method for identifying, evaluating, and synthesizing the existing body of completed and recorded work produced by researchers, scholars and practitioners’ ([6], p. 3).
The objective of SLR is to investigate a research topic from different perspectives using the qualitative and quantitative scientific literature [5,6,7,11,13,14]. In addition, the results contribute to the development of generally valid hypotheses on a research topic or encourage a critical examination of existing findings [9,13,15]. Moreover, new connections between published works are identified [14]. In most cases, the implementation of an SLR implies the consideration of several objectives. The end product of the systematic approach is thus both the derivation of generalised statements about the focus area and the development of new chains of argumentation [5,9,13,14].
The SLR follows a systematic and transparent analytical procedure in multiple iteration cycles. This allows comparability between the relevant literature with different methodologies [8,16]. The SLR of this article includes three steps—(i) basic definition, (ii) data collection and (iii) data analysis and results (s. Figure 1) [5,17]. Within the data analysis, a two-stage filter procedure is applied, considering formal and substantive quality criteria, to identify the relevant works [5,7]. In the first step (i: basic definition), the meta-characteristics of the SLR are first defined by categorizing them in the taxonomy according to COOPER and HEDGES [9]. This taxonomy classifies the SLR according to the following six characteristics—(a) focus, (b) objective, (c) perspective, (d) scope, (e) organisation and (f) target audience [9]. The focus is subsequently directed towards narrowing down the topic area of the SLR and defining topic-specific research questions. At the same time, these serve to define the overarching objective of the SLR [6,18]. Further parameters for the subsequent execution of the SLR are then defined. The relevant databases are selected for the literature search. It is important to use several and, above all, scientific databases for the search. On the one hand, this ensures the quality of the literature. On the other hand, many different journals and conferences as well as publishers in an international context are included in the search [6,18,19]. A specification profile is then defined for the subsequent analysis. This profile implies the definition of suitable formal and material quality criteria. Formal quality criteria refer to the superordinate formalities of the literature. These are parameters, such as the type of literature, the language, the date and medium of publication and the methods used. The material quality criteria consider the content of the literature and always relate to the research questions defined at the beginning. Material quality criteria include the determination of search terms or keywords [6,8,18]. These keywords are searched for in the title, abstract or text of the article in the database during the subsequent literature collection (data acquisition). The search terms should therefore be directly related to the focused research area and the research questions defined at the beginning. In addition, synonyms of the keywords should also be included in the search and different combinations should be formed [6,7,8,18,19].
Figure 1.
Method procedure of the SLR.
The second step of the SLR, (ii: data collection), is based on the previously developed requirements profile. The specified databases are searched on the basis of the predefined keywords and keyword combinations. After the first search phase, the requirements profile is applied to the acquired literature. This enables a detailed evaluation of the scientific quality and significance of the literature. Suitable literature is then included in the final literature collection and unsuitable literature is sorted out. Based on the identified, suitable articles, the data analysis with a two-stage filter procedure is applied. All content of the relevant literature is analysed in detail. This includes analyzing the abstract, as well as the detailed content using descriptive and content analyses. The descriptive analysis is carried out in the form of a bibliometric analysis [20]. In this context, metadata of the literature (e.g., authors, year of publication, type of medium, methodologies used, etc.) are analysed and statistically evaluated in different parameter constellations.
The results of the individual descriptive approaches are also presented in different diagrams to improve comprehensibility. The content of the literature is then analysed in detail. This involves analyzing all content and assigning works with the same content to a cluster. Within the individual clusters, content-related connections are then identified and derived into generally valid statements on the cluster content. The results from the two analysis steps define the status quo related to the generation of 3D models of existing bridge structures in the context of the BIM method.
3. Fundamentals of the SLR
In the first sub-step, the basic definition deals with determining the meta-characteristics of the SLR by categorizing it according to the taxonomy of COOPER & HEDGES [9]. Therefore, the SLR is described in more detail according to the following characteristics—(a) focus, (b) objective, (c) perspective, (d) scope, (e) organisation, and (f) target audience. The focus (a) of the SLR is on finding relevant research in the field of generating digital 3D models of existing bridge structures. This characteristic as a meta-property is also included in the definition of objectives in the further course of the project. The second characteristic objective (b) is the integration with a project for the generalisation of coherent content for the generation of digital 3D models of existing bridges from a large number of qualitative publications. Furthermore, the author takes a neutral position in the context of the SLR carried out as a characteristic of perspective (c). In connection with the characteristic of the coverage area (d) as the scope of the literature, a study selected by predefined requirements is considered for the analysis and synthesis. Once the literature has been selected, it is organised conceptually. This represents a clustering of the literature according to its content analysis in the third step of the SLR. Finally, the addressed target audience of the SLR is defined as the last characteristic. Moreover, people from the world of science and research are used.
The main objective of the SLR is to define the state of the art for the generation of digital 3D models of existing bridge structures. This includes the topics of bridge construction, laser scanning (point clouds, photogrammetry), BIM, Scan2BIM, and 3D as-built models of bridge structures. Based on this, four research questions to be investigated in the SLA are as follows:
- RQ 01: What insight into the state of the art in the creation of digital 3D models of ex-isting bridge structures can be derived from relevant information from the literature?
- RQ 02: Which digital technologies and methods are used to generate digital 3D models of existing bridge structures along the process chain?
- RQ 03: What data basis is used to generate digital 3D models of existing bridge structures?
- RQ 04: What is the degree of automation in the process chain for creating digital 3D models of existing bridge structures in the status quo?
In the SLR, a particular focus in connection with the generation of 3D models of existing bridge structures is the restriction to fully completed process chains and end results in the context of BIM. The literature analysed must present a fully finalised digital 3D model according to the BIM method as the end result, e.g., [21]. The digital 3D bridge models (BrMo) follow the standards of the BIM method, are object-oriented and enriched with geometric and semantic information. The models are to be used within the articles either in the open data exchange format IFC or in a native data format of model creation software from the construction industry (e.g., *.rvt). An example of the digital 3D BrMo is shown in Figure 2. The entire process chain from an existing building to the recording and resumption of the 3D BrMo must be mapped in the articles. Within the analysis, all bridge construction types and no further parameters, such as bridge domain (road, rail) or material, are included. This requirement stems from the overarching goal of taking a holistic view of the entire process chain. Consequently, no specialist articles that only consider individual process sequences and do not address a digital 3D model of the bridge structure are included in the analysis. On the one hand, these are articles that only include the recording of bridge structures using laser scanning methods, e.g., [22,23]. On the other hand, no articles with limited content on the topics of segmentation, classification and recognition of individual bridge components within the point cloud without transformation to the BIM model, e.g., [24,25,26,27].
Figure 2.
Example of a digital 3D-BrMo.
4. Data Collection
For the SLR, six established academic databases were selected: Web of Science, IEEEXplore, Wiley Online Library, Scopus, ScienceDirect, and SpringerLink [6,18]. This selection ensures a targeted collection of high-quality and subject-specific literature. The diversity of sources facilitates access to academic journals, conference proceedings, monographs and edited volumes covering a wide range of research approaches [6,18,19]. For the selection of the literature, both formal and substantive quality criteria were defined (s. Table 1) [6,8,18].
Table 1.
Quality criteria for SLR.
Five formal quality criteria were established—(i) type of literature, (ii) language of literature, (iii) publication year, (iv) publication medium, and (v) methodologies. The type of literature criterion included journal articles, conference papers, book chapters, dissertations and monographs, with a quality requirement of “peer-reviewed” (pr) for journal articles, conference papers and book chapters. The language of the literature was restricted to English in order to incorporate international findings, and the publication year was limited to 2017–2023. This timeframe reflects the current state of research and is aligned with the increasing relevance of BIM and laser scanning technologies since the “Stufenplan Digitales Planen und Bauen”, a German plan for the gradual introduction of BIM, published in 2015 [28]. Regarding the publication medium, international publishers were considered, either publishing in “open access” format or accessible free of charge through framework agreements at RWTH Aachen University. In terms of methodology, there were no restrictions, allowing the inclusion of works with theoretical, empirical, quantitative and qualitative approaches, as long as they were directly relevant to the research question.
The substantive quality criteria refer to the thematic orientation of the literature and its suitability for the research objectives. These include the thematic areas of bridge construction, laser scanning, BIM, and as-built data acquisition. Within these areas, specific English keywords were defined to maximise search accuracy. The keywords “Bridge”, “Building Information Model”, “BIM”, “Laser”, “Laser Scanning”, “Photogrammetry”, “Data Capture”, “As-built”, “Scan to BIM”, and “Point Cloud” were used in the database searches. The combination and formulation of the keywords were adapted with operators and truncation symbols, depending on the search input capabilities of the databases, to increase the relevance of results and ensure the comparability of search processes (s. Figure 3) [6,18,19]. In the end, the defined quality criteria were consolidated into comprehensive requirement profiles for the SLR, which are summarised in Table 1.
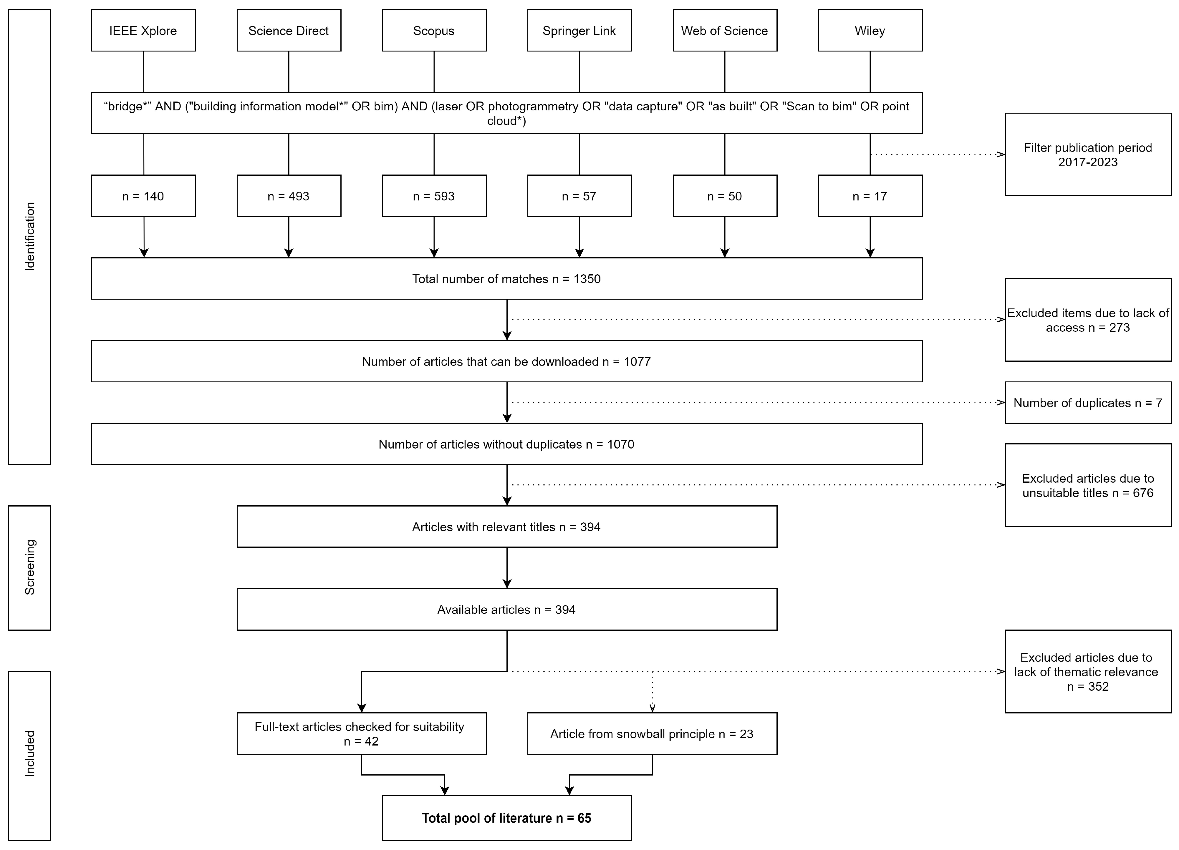
Figure 3.
Results of the conducted SLR.
In the first step of the literature search, all databases were queried using keyword combinations (part of the substantive quality criteria)—[“Bridge*” AND (“building information model*” OR BIM) AND (“laser” OR “photogrammetry” OR “data capture” OR “as-built” OR “Scan to BIM” OR “point cloud*”)]—and the command “Search throughout the entire paper for:” to identify suitable literature. In this phase, formal quality criteria (e.g., publication date and language) were integrated into the filter options in order to focus the volume of search results. Search strategies were applied consistently across all databases. The exact process of the SLR is illustrated in Figure 3. After applying the formal criteria, the initial search yielded a total of 1350 articles, of which 1077 were available and subsequently downloaded for further analysis. Duplication checks removed 7 redundant articles, leaving a literature collection of 1070 articles.
In the second filtering stage, the articles were reviewed based on substantive quality criteria. This analysis stage is divided into two sub-steps to accurately assess the relevance of each article. First, the 1070 articles underwent a preliminary review based on title, abstract, and keywords. Articles that were irrelevant to the defined thematic areas were excluded. This step reduced the pool by 676 articles, leaving 394 articles. In the next sub-step, an in-depth content analysis was carried out, in which each article was closely examined for its thematic relevance. A total of 352 articles that did not meet the expected thematic requirements were excluded. The refined pool then contained 42 articles, all of which met both formal and content quality criteria and were considered suitable for further analysis.
As algorithmic searches may occasionally fail to identify relevant papers, a supplementary manual literature search was conducted using the snowball principle. The bibliographies of the 42 articles were specifically searched for additional potentially relevant articles [29,30,31]. Articles that met the defined criteria based on title and content were added to the literature pool. Through this iteration, an additional 23 articles met the quality criteria and were included in the data pool. This additional step increased the final pool to a total of 65 articles, which were finally included in the SLR and subjected to descriptive and content analysis.
5. Data Analysis
5.1. Descriptive Analysis
The data collection comprises 65 articles (s. Appendix A) and is subjected to a descriptive and content analysis below. The methodological procedure of the descriptive analysis, also known as bibliometric analysis, is based on WHITE and Mc CHAIN [32] in conjunction with BALL and TUNGER [20]. The metadata of the existing literature collection are analysed with statistical tools according to the following aspects and visually processed:
- (i) Publication years of the articles
- (ii) Locations of the authors
- (iii) Participation per continent over the period of 2017–2023
- (iv) Author network
- (v) Publication format of the contributions
- (vi) Keywords
5.1.1. Publication Years of the Articles
The first analysis of the metadata considers the relevant quantity of publications per year in the period from 2017 to 2023 (s. Figure 4). A total of 10 articles were published in 2017, 3 articles in 2018, 4 articles in 2019, 9 articles in 2020, 13 articles in 2021, 8 articles in 2022 and 18 articles in 2023. The highest number of publications in the relevant subject area was recorded in 2023 with 18 published specialist articles. On average, a total of 9.29 articles were published per year between 2017 and 2023. This average represents the constant significance of the topic in academia. The high number of publications in 2017 with 10 specialist articles and the subsequent low level of publication activity with 3 articles in 2018 can also be identified. After reaching a low in 2018, the publication rate was constantly increasing. Only in the past year, in 2022, with 8 publications, a decline was again recorded compared to the previous year, in 2021, with 13 published articles. Overall, the figures show the increasing relevance and interest of the research community in the focused subject area in recent years of the observation period. In this respect, parallels can be drawn with the technological progress made in the field of laser scanning. The more the development of the systems progresses, the greater the interest of the general public, and, in this case, the number of researchers, in this subject area.
Figure 4.
Publication per year.
5.1.2. Author Locations
The previous analysis is then specified again and the literature is subdivided according to the country-specific locations of the authors or institutions responsible for the publication for each year under review. This analysis criterion also only considers the countries of the main authors. Over the observation period between 2017 and 2023, inclusive, 21 different countries are involved in the 65 identified publications.
Figure 5 shows the individual countries in relation to the total number and the number of works published per year. Italy with 16 and Germany with 12 articles have the most published works in the period under review. They are followed by China with nine publications, England with four publications, and Spain and South Korea with three publications each. In addition, there are 3 countries with 2 publications each (Czech Republic, Japan, and Australia) and 11 countries with just one publication (Brazil, Egypt, France, Iran, Morocco, the Netherlands, Norway, Poland, Portugal, Russia, Slovakia, and Switzerland).
Figure 5.
Authors locations.
This indicates an increasing heterogeneity of authorship in the context of their locations. From further analysis of the various locations, it can be deduced that the number of different locations increased steadily from 2018 to 2023. Only 2017 still shows a high degree of diversity. Authors from Italy were the main actors in the context of publishing from 2017 to 2023. The USA is not represented in this analysis, as many studies from the USA do not fulfil the formal quality criterion of ‘open access’ with free access.
5.1.3. Participation per Continent over the Period 2017–2023
A combined analysis of the development of contributions in the period under review from 2017 to 2023 in the different continents is carried out (s. Figure 6). From 2017 to 2023, contributions to the creation of digital 3D bridge models were mainly written in Europe (44 of 65 contributions, 67.69%) and Asia (16 contributions, 24.62%). In addition, there are some contributions from Australia (2 of 65 contributions, 3.08%), Africa (2 of 65 contributions, 3.08%), and South America (1 of 65 contributions, 1.54%). No published article from North America could be identified in the six databases used. This is due to the fact that the separate database of research articles of the American Society of Civil Engineers (ASCE) was not considered because it does not comply with the quality criterion of an “open access” publication.
Figure 6.
Participation per continent over the period 2017–2023.
Each year, there are contributions from Europe throughout the period under review. However, this shows the continent’s research institutions’ continuous engagement with the topic. The Asian continent has no continuity in the publications over the period under review. There are years with several publications (2017, 2019, 2020, 2021, and 2023) and other years with no published articles (2018, 2022). This shows a fluctuation in participation. Australia only appears with its first publications from 2022 and 2023. In contrast, Africa has only one publication each in 2020 and 2021 and appears selectively in the subject area. From a global perspective, based on the evaluation results in this sub-section, the European research community can be said to have taken the lead over the last seven years in the thematic area under review.
5.1.4. Author Network
In the context of the review, the author network serves to identify important actors in the field of generating digital 3D models of existing bridges. An evaluation of the network shows that there are many small groups of authors and no networking between the individual groups. In this context, publications are always published in similar constellations of authors. There is a total of 31 sub-networks in the global author network (s. Figure 7). If the parameter “author’s name” in the global author network is increased to more than three names in the data pool (s. Figure 8), a considerable reduction in the number of author constellations is noticeable. In this context, the number is reduced to three author constellations. In this second author network, constellations around the authors MAFIPOUR and BORRMANN, HU and ZHOU as well as BANFI are relevant.
Figure 7.
Visualised author network.
Figure 8.
Visualised author network with more than 3 publications (the different colours are only for differentiation and have no meaning in the figure).
5.1.5. Publication Format of the Articles
A further analysis of the literature pool differentiates the published articles according to the type of literature and its publishing medium (s. Figure 9). The type of literature considers scientific journals or conference proceedings (conference papers). In a further step, these are subdivided again according to the specific journals or conferences with a focus on the name. In the first sub-step, the articles in the data pool are classified according to their publication type (journal or conference proceedings). A total of 42 out of 65 works (64.61%) of the identified articles were published in scientific journals. This type represents the majority of the published works. In contrast, 23 out of 65 articles (35.39%) were published in conference proceedings. Publication in specialist journals therefore outweighs conference proceedings. Nevertheless, the presence of both media should be emphasised in the analysis. This indicates a widespread and preferred dissemination of research results in the subject area under consideration in specialist journals. Nevertheless, both formats are addressed in the data pool.
Figure 9.
Publication format of the articles.
In the second sub-step of the analysis point, the individual types of literature are specified again. This includes the classification of the articles into individual journals and conferences (s. Appendix B). Based on this allocation, the journals and conferences preferred by the authors can be identified. With a number of 42 different media (conference proceedings and journals), a great heterogeneity can be identified. Only four journals have more than three publications from the data pool. The MDPI journal Applied Science addresses the most works in the data pool with eight articles. This is followed by five articles published in Automation in Construction, four articles in MDPI’s Remote Sensing, and three in Advances in Civil Engineering. The diversity of journals and conference proceedings then increases. Two articles are always published in seven different media and only one article in thirty media. One identified article has no indication of the medium and is therefore not assignable. Regarding conference proceedings, there is no conference to which more than two articles are assigned.
5.1.6. Keywords
Table 2 shows the keywords for data acquisition in the context of the database search. In addition, it is possible that the individual articles also contain keywords. These are used for the overarching characterisation of the respective article. The analysis of all listed keywords of the 65 articles is in the data pool.
Table 2.
Frequency of keywords.
In the second sub-process, a keyword network is created using the keywords. There are 241 keywords used in the 65 contributions—the keyword network (s. Figure 10) shows the dependencies and connections. To visualise the dependencies in the network between the contributions, only keywords with two or more mentions were considered. This is because no link can be established by a single mention. All relevant keywords are shown in the network. One dot represents one keyword. The larger the dot in the illustration, the more frequently the keyword was used in different posts. The link (synapse) between two points forms the connection (occurrences and co-occurrences). The higher the line thickness is visualised, the more frequently the combination occurs. At the same time, the publication years of the individual keywords can be assigned using colour coding. The most frequently used keywords listed in Table 2 are used in the period from 2020 to 2023.
Figure 10.
Visualised keyword network.
5.2. Content Analysis
Following the descriptive analysis of the literature collection using the metadata of all contributions, a content analysis of all 65 publications is conducted. This systematically analyses the content of each individual publication, identifies commonalities and forms generally identifiable clusters. During the analysis, the main topic of the SLR defined at the beginning—the generation of digital 3D models of existing bridge structures—is always considered, and the abstract, the keywords, and the content of the article are each analysed. In this context, four content-related topics are examined in the content analysis—(i) applied methodologies, (ii) used scanning technologies, (iii) database for modelling, and (iv) use of algorithms. Those four areas are derived from the specified framework and the four research questions of RQ 01–RQ 04 (s. Section 4).
5.2.1. Applied Methodologies
In the first analysis step, the methodologies used in the works are analysed. A total of 3 different methodologies were identified within the 65 contributions in the literature pool—(i) literature analysis, (ii) approach development with validation, and (iii) case studies (s. Figure 11). The methodology of the literature analysis aims to identify and consolidate all existing scientific publications in the field of generating or modelling digital 3D models of existing bridges with different initial data as a basis. Overall, this methodology is used in 5 out of 65 scientific articles (7.69%). It is also the least used methodology in the analysed articles of the data pool. The second methodology recognised in the literature collection is the use of case studies. This involves applying previously established approaches to specific scenarios or demonstrators, identifying topic-related correlations and critically analyzing their feasibility [33,34]. This methodology is used in 17 out of 65 articles (26.15%). The last methodology comprises approach development with validation. This involves developing new methodologies for solving problems and validating them directly through quantitative and qualitative research procedures or prototype implementations. The validation method is used in 43 out of 65 specialist articles (66.15%) and is therefore the most frequently used method within the data pool. It is used in exactly two-thirds of the scientific articles. This high proportion of the third methodological area in the literature pool shows that the majority of authors focus on the development of new methods in their research work. This is accompanied by a constant optimisation of the status quo in the area of generating digital 3D models of existing bridges.
Figure 11.
Applied methodologies.
5.2.2. Scanning Technologies
The generation of digital 3D-models of bridges requires a qualitative database that depicts all geometric structures of the real building structure. In this context, either 2D as-built plans or 3D laser scan data serve as the basis. A combination of both databases is also possible because as-built plans can often be outdated or incomplete and therefore not fully depict the structure [33]. In contrast, modern laser scanning technologies can record the structure with a high degree of precision [34]. In the second area of analysis, the articles are analysed according to the scanning technologies used. A total of eight categories for different scanning technologies are considered—(i) terrestrial LiDAR scanner, (ii) mobile LiDAR scanner, (iii) terrestrial photogrammetry, (iv) UAV photogrammetry, (v) total station, (vi) UAV LiDAR scanner, (vii) modelling without optical methods, and (viii) no indication of scanning technology (s. Figure 12). All technologies comprise a total of 107 mentions in the 65 articles in the literature pool. This analysis is therefore based on n = 107. If a technology is mentioned more than once in an article, this is only counted as a single mention in the article. Several different scanning technologies can also appear in combination with each individual article. In the context of scanning technologies, the term UAV also means ‘unmanned aerial vehicles’ and describes an unmanned drone [34,35,36]. In this context, mobile laser scanning refers to the use of hand-held scanning devices or UGVs as a mobile base [34,35,37] Multiple scanning technologies can also be used as a combination in one article when identifying the scanning technologies used. Duplicate use of the scanning systems within an article is excluded. In the following, the results of the analyses are presented in descending order relative to the frequency achieved, starting with the most frequently occurring laser scanning method. Within the 107 mentions of the 65 articles analysed in the data pool, the scanning technology of terrestrial LiDAR scanning has 33 mentions (30.84%). It is used in more than half of all articles in the data pool and is therefore the most relevant technology for recording existing bridge structures. The scanning technology of UAV photogrammetry is used in 25 citations (23.36%) and has the second-highest frequency in the context of the analysis. Furthermore, terrestrial photogrammetry is used in 18 articles (16.82%), UAV LiDAR in 10 articles (9.35%), mobile laser scanning in 5 articles (4.67%), and total stations in 4 articles (3.74%). At the same time, no optical scanning methods were used in eight articles (7.48%) and no direct information on the laser scanning technologies used was provided in four articles (3.74%).
Figure 12.
Used scan technologies in the articles.
The analysis of the scanning technologies used within the literature collection clearly shows a tendency among researchers to use the scanning methods of terrestrial LiDAR scanning, UAV photogrammetry, or terrestrial photogrammetry for the recording of bridge structures. In contrast, the scanning techniques of UAV LiDAR, mobile laser scanning, or total stations are used less in the research contributions. In addition, there are still approaches to the status quo in which no optical methods are used. In this context, 2D as-built plans and as-built documentation of the structure serve as a database. One trend for carrier platforms is the use of UAV systems or drones as a flying base for laser scanning. It is possible to use both photogrammetry and LiDAR as scanning technology. Drones are used in 35 out of 65 articles (53.84%) in the literature pool. Bridge structures are considered to be complex structures with many angled structures or even convex and concave structures [21,38]. This makes it difficult to simply record the structure and quickly reconstruct the digital image. UAV systems are used to record medium and large bridge structures in particular [21,39,40]. Due to its high accuracy and precision, terrestrial scanning technology is considered a proven method for recording bridge structures [34]. The data pools recognised in the analysis also reflect this proven approach. The use of the terrestrial scanning approach with LiDAR (33 contributions) and photogrammetric systems (25 contributions) is found in 89.23% of all contributions within the literature pool (65 contributions). The terrestrial scanning technologies are either used singly, in combination with each other or with the other four technologies (UAV LiDAR, UAV photogrammetry, mobile laser scanning, or total station). This emphasises their importance and establishment in the field of surveying and recording bridge structures.
5.2.3. Database for Modelling
A total of four different approaches are identified in the works for the analysis area relating to the databases used for modelling 3D models of existing bridges—(A) modelling without optical surveying methods, (B) modelling based on photogrammetry, (C) modelling on the basis of LiDAR scans and (D) modelling with a hybrid database. These four procedures also form the superordinate clusters of the content analysis of the SLR (s. Table 3). In procedure (A), the as-built documentation, such as 2D as-built plans or technical reports, serves as the data basis. In the other two generation variants, different laser scan data—(B) photogrammetry or (C) LiDAR scan—are used as the basis for modelling the as-built bridge. There is also a fourth variant, which considers a (D) hybrid database using photogrammetry in combination with LiDAR scans. In total, 8 of the 65 articles (12.31%) contain a procedure without the use of optical surveying methods. In contrast, 13 of the 65 articles (20.00%) use photogrammetry-based approaches, and 24 of 65 articles (36.92%) use LiDAR point cloud-based approaches. Furthermore, a hybrid approach is used in 20 of 65 articles (30.77%) (s. Table 3).
Table 3.
Database for modelling.
All four categories are analyzed in detail below, connections between different works are elaborated and generally valid content statements are derived for each category.
- (A) Modelling without optical measurement methods:The category ‘Modelling without optical measurement methods’ represents an analogous approach. A total of 8 out of 65 contributions (12.31%) are assigned to this category. Modelling within the category is addressed using analogue, paper-based building drawings [43] and modelling using digital building documentation in conjunction with digital computer-aided design (CAD) models [41]. Analogue modelling of an existing bridge without specifying the data basis is also considered [104]. KAEWUNRUN et al. discuss approaches for manual modelling of digital bridge models based on CAD drawings and model authoring software (Autodesk Revit) using real case studies [42]. Instead of digitised CAD drawings, BONO et al. discuss the use of as-built drawings in paper format to reconstruct the digital image as a BrMo [43]. ESLAHI et al. present a manual approach to modelling as-built bridges using the case study of the Raymond Barre Bridge in France. Different software applications are used along the workflow and existing difficulties of interoperability and the IFC data structure for bridge structures are highlighted [44]. Furthermore, WAN et al. describe a manual process chain for modelling and segmentizing a cantilever bridge as the basis of a bridge maintenance system. The authors do not further specify the as-built documents used in the procedure [41]. A framework for the automated creation of 3D bridge models for inspection with AR glasses is presented by JEON et al. As-built documents of the bridge structure serve as the basis for the creation process [48]. JASINSKI et al. present a procedure for the creation of a 3D bridge model using a virtual programming interface and the further processing of a load test in an FEM simulation environment using digital as-built plans as the data basis [47]. Nevertheless, following the approach of BARTONEK et al. digital as-built drawings are used for manual modelling of a real bridge model as a case study using computer-aided software applications [46]. POKU-AGYEMANG and REITERER present a special approach based on digital, 2D as-built plans as a basis for the automated creation of geometric 3D models as synthetic point clouds. This makes it possible to reconstruct the entire building structure including concealed components [45].
- (B) Modelling on the basis of photogrammetry:Another possible digital database is the use of photogrammetry. A total of 13 suitable items are identified in this category of the SLR for photogrammetric images, totaling 20.00% (13 of 65). These can also be differentiated into two different recording platforms—terrestrial scanning system and unmanned aerial vehicle (UAV or drone). The special feature of photogrammetry is the generation of a point cloud via the image recordings, the ‘image-based modelling (IBM)’ compared to the ‘range-based modelling (RBM)’ in category C of the analysis ‘Modelling on the basis of point clouds’. In the processing method, two-dimensional images are recorded using an optical, passive sensor [57]. Passive sensors use the light from the environment to capture the details of the environment in the form of images [105]. With the support of ‘Structure from Motion’ (SFM) and ‘Multi View Stereo’ (MVS) algorithms, 2D images can be automatically processed into 3D point clouds [57]. The photogrammetric 3D point cloud is further processed semi-automatically into a 3D model using artificial intelligence (AI) [52,55,56].WEI et al. analyse the existing literature to identify challenges for the use of photogrammetry in the context of BIM and Geographic Information System (GIS) of bridge structures. The generation of digital images of bridges is considered a further component of the work. It identifies 90 relevant scientific articles and derives 4 generally applicable challenges [60]. NETTIS et al. present a concrete procedure for the semi-automated modelling of BIM models of existing bridges. The photogrammetry data acquired with a UAV system serve as the basis for this. The data are analysed using AI algorithms so that a digital BrMo can be derived from a 3D point cloud based on photogrammetry. In another application scenario, this serves as the basis for inspections and seismic risk management [54]. Another method for creating 3D models of existing bridge structures using image data captured with a drone is described by PARK et al. The image data are then further processed into a semantically enriched BIM model using the so-called ‘Seismic for Structure’ approach and tested on a demonstrator [55].A further approach for generating a digital BrMo from photogrammetric images using the example of a historical arch bridge made of masonry is described by PEPE et al. The bridge is reconstructed as a digital image by AI-based evaluation of the recorded image data using ‘SFM’ and ‘MVS’ [56]. The use of AI for the automatic 3D reconstruction of bridge components from photogrammetric data is also investigated by MEHRANFAR et al. [52] In the modelling procedure, the captured image data are first processed into a photogrammetric 3D point cloud. This is then transferred to the orthogonal plane by reducing the points and 2D models of the building elements are derived. The final digital BrMo is created by merging the individual reconstructed digital bridge components. In this context, the components are linked on the basis of the horizontal and vertical curvatures of the bridge [52]. In addition, BARRILE et al. present a hybrid approach for the segmentation of photogrammetric 3D point clouds of existing bridges and their transformation into digital 3D models. Several systems based on machine learning methods including artificial neural networks (ANN) are used for both steps along the process chain and validated using a case study [49]. PEPE et al. combine UAV and terrestrial photogrammetry to record an ancient arched bridge. The images form the basis for a manual reconstruction of the structure into a 3D model [57]. WU et al. also present the procedure for generating a 3D model of a bridge including the surrounding harbour facilities using manual modelling with photogrammetry and 3D video fusion [61]. SAVINI et al. present various case studies focusing on the manual reconstruction of historical arch bridges made of masonry stones in Italy on the basis of terrestrial photogrammetry [59]. Furthermore, BORIN and CAVAZZINI investigate the use of photogrammetry for the manual creation of BrMo in the first step and the subsequent damage identification, localization and representation in the 3D model [50]. In the same subject area of damage measurements, POTENZA et al. use photogrammetric images from UAV systems in conjunction with mobile robotics for recording and subsequent further processing into a digital BrMo. This is then linked to a wireless sensor network and used for FEM simulations for damage prediction [58].
- (C) Modelling on the basis of LiDAR scans:Furthermore, existing bridge structures can be modelled using LiDAR scans. A total of 23 out of 65 contributions (35.38%) are identified with LiDAR scan data for modelling. All articles use a 3D point cloud from LiDAR scans as a database. Within the collection of articles, a distinction can be made between the types of bridge structure—reinforced concrete bridges (14 articles), steel bridges (4 articles), suspension bridges (4 articles), as well as arch bridges made of masonry (one article) and 2 mixed forms—as demonstrators. Furthermore, either manual or semi-automated procedures serve as a digital reconstruction of the bridge structure.In total, 14 papers use reinforced concrete bridges as demonstrators. For example, QIN et al. present an approach with several algorithms for segmenting point clouds, extracting geometric features and transferring the geometries into a uniformly structured BIM model of the bridge structure. In addition, the approach implies the quantified evaluation of the reconstruction quality in comparison with the point cloud as a database [84]. LEE et al. present a three-step Scan2BIM approach. Therein, the steps—denoising, 3D transformation, and parameter extraction—to convert point clouds into a digital 3D bridge model are explained. Furthermore, validation is conducted using a demonstrator, the Osang test track in South Korea [83]. CHEN et al. focus on the extraction and transformation of digital 3D models of superstructure structures of existing bridges. The special feature of this article is the use of 3D point clouds from mobile, vehicle-based laser scanning as the basis for the algorithmic evaluation in the semi-automated approach [82]. LU and BRILAKIS investigate an approach for optimised and realistic adaptation of digital building components and their mapping in the IFC structure using slicing algorithms [68]. Furthermore, MAFIPOUR et al. published differentiated methods based on AI algorithms for processing 3D point clouds and transforming them into digital images of bridge structures in various publications. For example, the authors use three coupled AI methods, such as metaheuristic algorithms, fuzzy C-means clustering, and signal processing algorithms, in combination with a parameterised modelling tool for the semi-automated generation of digital 3D models of reinforced concrete bridges [71,72,73,74]. In addition, HU et al. also use a parametric modelling environment. This is used in a ‘reverse approach’ for the iterative geometric optimisation of a digital 3D object of bridge cross-sections by superimposing a cross-section of the previously recorded LiDAR point cloud of the real bridge. In this way, the digital BrMo is optimally adapted to the real geometric conditions [64]. In another article, HU et al. illustrate the possibilities and simultaneous limitations of a partially automated reconstruction procedure with LiDAR point clouds of a reinforced concrete bridge with a central arch. The vertical and horizontal components are identified and transformed on the basis of a 3D point cloud using the so-called ‘RANSAC algorithm’. A polynomial curve fitting is used for the complex structure of the concrete arch [65] In addition, in a subordinate process, HADA et al. represent a digital BrMo from 3D point clouds of terrestrial laser scanning (TLS) methods by using a registration algorithm. The digital model is then used in the global context of the article as the basis for a modern bridge inspection using 3D models, a multicopter and digital inspection data [85]. MA et al. [69] and TALEBI et al. [78] deal with manual approaches to remodelling the individual bridge components. According to MA et al., the digital model in the process chain is used to classify the components based on geometric features and their existing pairwise relationships [69]. Moreover, TALEBI et al. focus in their article on the manual modelling of the 3D model based on LiDAR point clouds from a terrestrial laser scan. Furthermore, the interface for transforming the model into an FEM model is investigated and its use is tested using two case studies of pedestrian bridges in Rome [78].In addition to reinforced concrete bridges, there are additional methods for other types of bridge structures, such as steel bridges, arch bridges made of masonry and suspension bridges. In BOUZAS et al., a digital 3D model of a historic steel bridge is generated on the basis of TLS scan data in a manual modelling process. In the subsequent steps of the article, this serves as the basis for its monitoring using SHM in maintenance management [81]. ODROBIŇÁK et al. also present a manual modelling approach of a digital 3D bridge model of a steel arch bridge based on precise 3D point cloud images. This digital model is further processed into an FEM model in the context of the article and is used to determine geometric imperfections of the existing arch bridge [80]. In their article, SWERWA and SALEH also present a semi-automated registration method for recognizing component objects from terrestrial 3D laser scan data. An ANN is developed to process the 3D point clouds and validated on a bridge pier of a steel bridge [80]. KANASHIN et al. use TLS methods for the detailed visualisation of complex bridge piers of a historic bridge for underground works and the resulting point clouds are further processed into a digital model of the component [66]. In contrast, GOEBELS and DALITZ, as well as MOHAMMADI et al., consider methods for modelling digital representations of existing suspension bridges. In the article by GOEBELS and DALITZ, the authors explain a model- and data-based method for the further processing of drone-based 3D point cloud images in combination with cadastral floor plans [62] Similarly, MOHAMMADI et al. also consider the digitisation of suspension bridges using a semi-automated approach to a precise BrMo. TLS scan data are used as a basis and further processed using a sliced-based method. In addition, non-geometric information is added for relevant activities in the maintenance management of the bridge structure [75]. In another article, MOHAMMADI et al. also use a semi-automated method for the digital reconstruction of an existing suspension bridge from a LiDAR point cloud. The final BrMo is then used in digital maintenance management for optimised decision support to extend the service life [76].In a manual modelling process based on LiDAR point clouds, a suspension bridge is created as a digital BrMo in the article by LI et al. This 3D model serves as the basis for the BIM-based maintenance management of the bridge and focuses in the article on the detection and localisation of damage to underwater structures of the building [67]. The recording of a historic arch bridge in masonry construction with TLS devices and the manual processing into a digital BIM model are also presented in LEÓN-ROBLES et al. [70]. The method involves the use of two scanning devices, one for recording important key points of the bridge structure and the other for the inner areas of the masonry arches. A fusion of the two data sets creates the basis for further manual processing to create a BIM model [70]. That semi-automated approaches not only function on individual bridges, but generally on different bridge types, is demonstrated by GOEBBELS. He develops a semi-automated approach for transforming point cloud data into a digital 3D bridge model using the ‘RANSAC algorithm’ and tests and validates it on several bridge types—a frame bridge, suspension bridge, steel arch bridge, etc. [63].
- (D) Modelling with a hybrid database:Another option for scanning bridge structures is the use of hybrid data sources. Instead of focusing on a single method, the quality of different scanning approaches is combined, synergies are used and a larger database is created. As part of the SLR, 20 of 65 contributions (30.77%) were identified using hybrid databases. These combine photogrammetric and LiDAR-based scanning systems for the modelling of digital models of existing bridge structures. As this category also has more than ten articles, it is also subdivided according to the different bridge types. There are three articles each focusing on reinforced concrete bridges, two on steel bridges, two on suspension bridges, eight works on historic masonry bridges (seven arch bridges, one hybrid masonry structure) and four in the ‘other’ category focusing on several types of structure.The article by VILGERTSHOFER et al. presents an approach that generates a digital BrMo based on hybrid recording methods, photogrammetry and LiDAR scanning. For the AI-based segmentation of the point clouds, a distinction is made between image-based and point-based methods. After segmentation, data fusion is carried out in conjunction with a parametric optimisation approach to create a digital 3D model. A frame bridge and beam-plate bridge made of reinforced concrete serve as a demonstrator [100]. HAJDIN et al. present another semi-automated approach of a step-by-step method using photogrammetry, LiDAR laser scanning and AI algorithms using the example of reinforced concrete bridges. Firstly, the data are recorded and the point clouds are filtered, registered and enriched. The 3D point cloud is then semantically clustered and the individual geometries of the components are reconstructed and merged. The final step involves transformation into the open IFC data format [95].With a focus on reinforced concrete bridges in the rail transport network, CABRAL et al. describe a possibility for the step-by-step, manual reconstruction of existing structures using digital 3D representations with hybrid scan data (LiDAR and photogrammetry). In the article, data acquisition is carried out using terrestrial and UAV-based recording systems. The authors consider the entire generation approach from scan data acquisition and transformation through to the BIM model and the integration of inspection data from building inspections [92]. Using a five-field girder in a reinforced concrete structure, VITAL et al. present the application of BIM-based, semi-automated procedures using hybrid laser scanning to create large-dimensional, digital BrMo. These then serve as a basis for dynamic and damage analyses [101].Based on the case study of a historic steel bridge as a demonstrator, DEL RIO et al. describe an application considering the ‘Historical Buildings Information Modelling (HBIM) Method’ for the precise recording of bridge structures and the manual further processing into an HBIM model. In addition, approaches for the further use of the digital model in maintenance management and FEM simulations are integrated in the article [94]. DONATO et al. present a further case study on the reconstruction of HBIM models using several scanning methods in their article. The manual Scan2BIM process includes the step-by-step processing of photogrammetric images and a 3D point cloud of a TLS method of a bridge demonstrator with a steel structure as superstructure and reinforced concrete piers as substructure [88].In two further articles, digital images of existing suspension bridges are presented using machine learning methods to process the hybrid database of photogrammetry data and LiDAR scans. SOFIA et al. use 360° images and LiDAR scan data from a ‘mobile mapping process’. The data sets are cleaned, merged and further processed into a digital BrMo in a semi-automated transformation process [91]. In contrast, HU et al. use normal photogrammetric images and a LiDAR point cloud, which are further processed with multiple ANN. Thus, the image files are processed with a ‘multi-view ANNs’ to extract relevant image features and the point cloud with a newly developed ‘point cloud network’. The processed data sets are then merged and transformed into a digital 3D model using a recursive binary tree network (BiTreeNet) [96].Twelve identified contributions use historical masonry arch bridges as demonstrators for method validation. BANFI uses photogrammetric point clouds and LiDAR point clouds in a multi-stage processing procedure to generate the digital HBIM model in its contribution. He also extends the approach to include the component of information provision via immersive end devices and an “extended reality (XR)” platform [87]. PEPE et al. present a semi-automated procedure for the point cloud-based generation of digital 3D models using the example of a masonry arch bridge in Italy. The focus of the procedure is on the use of the model authoring software ‘Rhinoceros’, including an advanced plug-in with integrated triangulation algorithms [57]. Another semi-automated approach is presented by BANFI et al. In this approach, the real bridge structure is recorded using multiple scanning methods, photogrammetry and LiDAR-TLS and processed semi-automatically. Once the 3D model has been generated, it is used in the context of the article as the basis for SHM scenarios in the operational phase [86]. PREVITALI et al. and TRIZIO et al. also generate digital models of historic arch bridges made of masonry on the basis of photogrammetry and LiDAR methods. These are subsequently equipped with monitoring systems during the operational phase [90,99]. PAVELKA also describes an approach that integrates heterogeneous as-built information in addition to generating the digital BrMo from scan data [89]. CONTI et al. use a similar approach to represent historical arch bridges. In the article, the researchers use a case study to present the generation of digital 3D BrMo using both scanning techniques (photogrammetry and LiDAR) with the addition of topography. The integration and digital representation of semantic attributes are also discussed [93]. Furthermore, STEMMLER et al. present the use of multi-data fusion for the semi-automated generation of digital 3D models of a historic railway bridge. Photogrammetric and LiDAR data are fused into a holistic point cloud and interpreted and transformed semi-automatically using algorithms. All components of the bridge not recognised by the algorithm are corrected manually [33].In addition, there are four literature analyses in this cluster that consider hybrid data sources from photogrammetry and LiDAR laser scanning. MABOUDI et al. analyse the status quo for the definition of viewpoints and route planning for the UAV-supported 3D reconstruction of bridges and buildings. This implies the use of UAV systems as a carrier platform in combination with LiDAR scanning systems and photogrammetric cameras [97]. Additionally, SCHÖNFELDER et al. focus on the state of the art, the degree of automation and the algorithms used to generate digital existing structures in building and infrastructure construction on the basis of various data sources. Existing bridge structures are also addressed [98]. Furthermore, XU et al. present the various techniques and data sources for the reconstruction of existing transport infrastructure systems, including bridge structures and existing buildings in structural engineering [102]. Moreover, HOSAMO et al. focus on the area of maintenance management of bridge structures in the literature analysis. In addition to the generation of digital bridge models of existing structures, this also includes other scenarios in the operational phase, such as structural inspection [103].
5.2.4. Use of Algorithms
As the last area of this study, the use of algorithms in the data pool is analysed. A distinction is made between a manual and an algorithmic approach and articles without specifications. The algorithmic procedures are categorised as semi-automated procedures for the generation of digital BrMo. As a result, the literature pool consists of 30 out of 65 articles (46.15%) with a manual approach without the use of algorithms. In contrast, there are 30 out of 65 articles (46.15%) in which algorithms are used. No information on the procedure is provided in 5 out of 65 articles (7.69%). This results from the method used to analyse the literature in all five articles.
Analyzing the individual articles over the observation period of the last seven years (2017 to 2023), an increase in publications with algorithms used can be observed. While there were only two articles in 2017 and then no articles with algorithms used in 2018 and 2019, the number of publications increased steadily from 2020 to 2023. Although there is a reduction in the number of publications in 2022, 2023 in particular is characterised by a high number of 11 articles in total. At the same time, between two and eight articles with manual approaches without the use of algorithms continue to be published over the entire period. Therefore, manual methods are still constantly present. Furthermore, there is no recognizable trend of decreasing use of manual methods due to the increased use of algorithms. The area with no information is only present from 2021 to 2023.
In summary, there is an identical number of articles with manual (without algorithms) and semi-automated procedures (with algorithms) for generating 3D models of existing bridge structures in the period under review from 2017 to 2023. As a result, both variants have an identical importance when considering the literature pool as a basis. Nevertheless, a steady development of technological progress and the degree of automation in the field of generating digital 3D models of existing bridge structures can be observed. This results from the sharp increase in the number of published articles with partially automated procedures within the last three calendar years compared to articles with manual procedures (s. Figure 13).
Figure 13.
Progression of the algorithm.
6. Result Synthesis and Discussion
This article presents a systematic literature analysis to identify the status quo for the generation of digital 3D models in existing bridge structures. The 3D models of the bridges as final products take into account the basic features of the BIM method. The SLR was conducted on the basis of formal and material quality criteria and six scientific databases were searched. A total of 65 suitable studies were identified in the focused subject area. These were then elaborated according to descriptive and content-related criteria. Six sub-items were investigated in the context of the descriptive analysis and four sub-items were in the content analysis. The content analysis looks at overarching features of the metadata relating to authors, years of publication, countries and keywords. In turn, the content analysis deals with the methodologies used, the scanning technologies and databases used for modelling and the degree of automation within the studies. This section provides a synthesis of the results of the four research questions from Section 4. This synthesis also forms the basis for deriving the state of scientific knowledge.
RQ 01: What insight into the state of the art in the creation of digital 3D models of existing bridge structures can be derived from relevant information from the literature?
The findings of the descriptive analysis from Section 5.1 are used to answer RQ 01. The content analysis of the status quo shows a heterogeneous authorship in the focus area. The countries from Germany, Italy and China have the highest influence due to the amount of publications in the time period between 2017 and 2023. In contrast to this, many different authors have published only one article. Moreover, only three author constellations have already published more than three works in the thematic area. At the same time, the number of studies increased steadily in the analysed period from 2017 to today. Furthermore, around two-thirds of the works were published in journals, and only one-third as conference papers in anthologies. This shows the focus on the publication of in-depth results, as well as the increasing interest of science in the research area. Heterogeneity can also be identified when analyzing the authors. There is no major, coherent network of cooperating authors. Instead, there are many individual publications by small constellations of two to four authors. Furthermore, a significant heterogeneity of keywords used can be identified. This also provides an initial indication of the most relevant content within the articles. In this context, there are 242 different keywords in the 65 works examined. However, 211 of these words are only mentioned once. Only seven keywords have five or more mentions. These keywords also show the main focus of the authors. This includes the keywords BIM (13 mentions), bridge (9 mentions), digital twin and HBIM (7 mentions each), as well as point cloud (6 mentions) and UAV and photogrammetry (5 mentions each).
From the analysis of the methods used in the data pool, it can be deduced that the current state of science focuses on the development and optimisation of new methods for the evaluation of point clouds towards a digital BrMo.
RQ 02: Which digital technologies and methods are used to generate digital 3D models of existing bridge structures along the process chain?
The analysis of scanning technologies, methods and carrier platforms shows a focus on the state of the art of terrestrial scanning systems with LiDAR technology and UAV photogrammetry using drones as a mobile platform. These two scanning approaches represent the main categories of the state of the art. However, all relevant scanning approaches are used at least once in the considered literature. In addition, there are approaches that do not use scanning technologies for 3D model generation but only rely on 2D as-built plans. If the carrier platforms used are considered in isolation, a pioneering role of terrestrial scanning can be identified compared to the use of mobile systems. The modelling of digital 3D BrMo on the basis of 2D as-built plans takes on a secondary role. To summarise, it can be concluded that the current state of science is that many different digital technologies and methods are used in different combinations to optimally record a bridge structure. This results from the different advantages and disadvantages of the various technologies and carrier platforms. By combining and coordinating the different scanning approaches and their carrier platforms, the existing complexity of a bridge structure can be mastered and it can be recorded qualitatively.
RQ 03: What data basis is used to generate digital 3D models of existing bridge structures?
The authors use a total of four different types of data as a starting point for the state of the art. In most cases, Li-DAR point clouds and hybrid approaches using LiDAR point clouds in combination with photogrammetric images are used as the data basis for modelling 3D BrMo. modelling on the basis of pure photogrammetric images and an analogue database without laser scan data, such as as-built plans and documents, plays a secondary role. The predominant use of LiDAR point clouds as a database either in pure form or in combination with photogrammetric images can be attributed to the higher accuracy of the scanning technology and better quality for further processing compared to pure photogrammetry and analogue as-built plans in order to achieve high accuracy in the reconstruction of the digital BrMo. Nevertheless, it can be concluded that the state of the art makes use of all possibilities to obtain the best possible database for a qualitative reconstruction of the bridge structure as a digital 3D model. When selecting the database, the digital scanning technologies and carrier platforms selected in the upstream recording process also play a role in the database available later. The type of bridge structure and its surroundings also have an influence on the subsequent database.
RQ 04: What is the degree of automation in the process chain for creating digital 3D models of existing bridge structures in the status quo?
As a digital BrMo based on the BIM method is to be presented as an end product within the articles, the type of data processing is analysed in addition to the database used. The initial data (scan data or as-built data) are either processed manually or using algorithms (partially automated process). The analysis of the 65 articles shows that both options are used equally often. When the development of the methods used is examined over the period under review, a steady increase in the use of semi-automated methods since 2017 is identified. This, in turn, has led to an increase in the degree of automation in the processing of laser scanning technologies towards the generation of digital BrMo.
In the status quo, new approaches for the generation process of 3D bridge models are developed or existing approaches are analysed in the context of case studies. In further points of investigation, the scanning technologies used for the structural survey, the databases used for modelling and the degree of automation are examined. In the literature pool, many different scanning technologies are used in combination with different carrier platforms to determine the status quo. The authors primarily use terrestrial LiDAR scanning systems and UAV systems with photogrammetry. LiDAR scan data are primarily used as the database for the subsequent reconstruction process for the 3D model or, secondarily, a hybrid database (LiDAR and photogrammetry) is used. Tertiary, a photogrammetric database is used in other articles or in individual articles only without scan data and only with 2D as-built plans. In the context of the degree of automation, there is a balance between manual and semi-automatic processes in the analysed plants. During the period under review, however, the number of articles with semi-automated processes has also increased in recent years, which indicates a steady increase in digitalisation in the value chain.
The SLR provides relevant insights into the current state of the art in the digitisation of existing bridge structures into 3D models. This creates a standardised understanding of current process structures and technologies used. This enables interested third parties from the industry to gain a well-founded and transparent view of current research and upcoming trends in the industry.
The first limitation of the SLR is the chosen observation period of over seven years. This limits the data pool of possible matching studies. An extension of the observation period could increase the number of suitable studies in the focus area. Despite this possibility, the selected period of 2017–2023 is justified. This period of seven years is the result of the increasing establishment of the BIM method since the introduction of the digital design and construction phase plan [28], as well as the constant technological development of laser scanning technologies and their increasing relevance in recent years [106]. If the time period had been extended, more articles might have been identified using analogue as-built data and manual procedures. Another limitation is the consideration of only English-language articles and no extension to articles in other languages (e.g., German, Spanish, etc.) in the focus area. In addition to obtaining a global state of the art, this would also allow a categorisation between the national German state of the art compared to the international standard. In addition, the focus on only open access articles can be seen as a limitation. This ensures that potentially suitable articles from renowned publishers or journals are not considered. For this reason, no articles and authors from the USA or Canada are represented in the results. The reason for this is the “open access” criteria and the associated focus on the literature that is available free of charge and represents a further limitation of the article. Due to the lack of literature from North America, the results can only be seen as an excerpt of the state of the art. In order to define the overall status quo, it is also necessary to use all free and fee-based literature in the period under review. Nevertheless, the focus should be on open access publications. This is based on the fact that the free dissemination of new knowledge for society should be the standard and commercialisation should not be promoted.
In order to eliminate the limitations and, in further research activities in the state of the art, the annual SLR must be updated. This ensures that the state of the art is updated annually and thus remains current. In addition, a retrospective analysis is to be carried out after five and ten years in order to analyse the progress of development in relation to current findings. This includes analyzing the databases, scanning methods and carrier platforms used. In addition, the use of algorithms from partial automation to the eventual full automation of the generation process of digital BrMo will be promoted.
7. Conclusions
This article analyses the status quo for the generation of digital 3D models of existing bridge structures with regard to the BIM method using SLR. First, six scientific databases are searched, and suitable literature is explored using predefined quality criteria. A total of 65 studies are identified as suitable and analysed according to descriptive and content-related aspects. Finally, the status quo is discussed and limitations and future research activities are outlined.
The results define a unique status of science and show existing structures and correlations in the focused range of topics. In addition to insights into active authors and the breakdown by country and publication media, the scanning systems used, databases utilised and the degree of automation in the articles are also presented. In addition to creating a knowledge base, the results also serve as a guideline for future transformations in the economy. This will increase the transfer of research findings from science to industry. The new findings will also provide new impetus for the further digitalisation of the value chain. This is an important step towards the digitalisation of the bridge stock and the further establishment of the BIM method in the operation of bridges. Furthermore, all the content analysed contributes to increasing the degree of digitalisation and automation in the operational phase of infrastructure systems.
Further research in this field will provide an annual update of the status quo and long-term trends will be derived. At the same time, an empirical study will be carried out for a comparison with the realities of operational practice.
Author Contributions
J.-I.J.: Conceptualisation, methodology, software, validation, formal analysis, investigation, data curation, writing—original draft preparation, writing—review and editing, visualisation, project administration, and funding acquisition; E.H.: investigation, data curation, and writing—original draft preparation; P.G.: formal analysis and writing—original draft preparation; M.K.: conceptualisation and methodology; K.K.-A.: resources, supervision, and funding acquisition; A.R.: resources, supervision, project administration, and funding acquisition. statement. All authors have read and agreed to the published version of the manuscript.
Funding
This research is supported and funded by the Federal Ministry for Digital and Transport (BMDV) in the funding programme mFUND in the project mdfBIM+ (FKZ: 19FS2021A).
Data Availability Statement
Further data are not available.
Conflicts of Interest
The authors declare no conflicts of interest.
Appendix A. Additional Information on the Data Acquisition
| ID. | Source | Author | Title | DOI | Technologies Cluster | Degree of Automation | Main Category (Data) |
| 1. | [87] | Banfi | The Evolution of Interactivity, Immersion and Interoperability in HBIM: Digital Model Uses, VR and AR for Built Cultural Heritage | 10.3390/ ijgi10100685 | 4 | 0 | D |
| 2. | [91] | Sofia, et al. | Mobile Mapping, Machine Learning and Digital Twin for Road Infrastructure Monitoring and Maintenance: Case Study of Mohammed VI Bridge in Morocco | 10.1109/Morgeo 49228.2020.9121882 | 1, 4, 5 | 1 | D |
| 3. | [81] | Bouzas et al. | Structural Health Control of Historical Steel Structures using HBIM | 10.1016/ j.autcon.2022.104308 | 7 | 0 | C |
| 4. | [57] | Pepe et al. | An Efficient Pipeline to Obtain 3D Model for HBIM and Structural Analysis Purposes from 3D Point Clouds | 10.3390/ app10041235 | 7 | 0 | D |
| 5. | [84] | Qin et al.; | Automated Reconstruction of Parametric BIM for Bridge Based on Terrestrial Laser Scanning Data | 10.1155/ 2021/8899323 | 1, 5 | 1 | C |
| 6. | [83] | Lee et al. | Automatic Bridge Design Parameter Extraction for Scan-to-BIM | 10.3390/ app10207346 | 1, 3, 5 | 1 | C |
| 7. | [60] | Wei et al. | BIM and GIS Applications in Bridge Projects: A Critical Review | 10.3390/ app11136207 | 1, 3 | 0 | B |
| 8. | [88] | Donato et al. | Challenges and Opportunities for the Implementation of H-Bim with regards to Historical Infrastructures: A Case Study of the Ponte Giorgini in Castiglione della Pescaia (Grosseto—Italy) | 10.5194/ isprs-archives-XLII-5- W1-253-2017 | 7 | 0 | D |
| 9. | [41] | Wan et al. | Development of a Bridge Management System Based on the Building Information Modeling Technology | 10.3390/ su11174583 | 1 | 0 | A |
| 10. | [42] | Kaewunruen et al.t | Digital Twin Aided Vulnerability Assessment and Risk-based Maintenance Planning of Bridge Infrastructures Exposed to Extreme Conditions | 10.3390/ su13042051 | 4 | 0 | A |
| 11. | [70] | León-Robles et al. | Heritage Building Information Modeling (H-BIM) Applied to A Stone Bridge | 10.3390/ ijgi8030121 | 4 | 0 | C |
| 12. | [86] | Banfi et al. | Historic BIM: A New Repository for Structural Health Monitoring | 10.5194/ isprs-archives-XLII-5- W1-269-2017 | 1, 3 | 0 | D |
| 13. | [90] | Previtali et al. | Informative Content Models for Infrastructure Load Testing Management: The Azzone Visconti Bridge in Lecco | 10.5194/ isprs-archives-XLII-2- W11-995-2019 | 3, 4 | 0 | D |
| 14. | [43] | Bono et al. | Path Planning and Control of a UAV Fleet in Bridge Management Systems | 10.3390/ rs14081858 | 6 | 0 | A |
| 15. | [80] | Odrobiňák et al. | Real Geometrical Imperfection of Bow-String Arches—Measurement and Global Analysis | 10.3390/ app10134530 | 4 | 0 | C |
| 16. | [54] | Nettis et al. | RPAS-based Framework for Simplified Seismic Risk Assessment of Italian RC-Bridges | 10.3390/ buildings10090150 | 1 | 0 | B |
| 17. | [55] | Park et al. | Semantic Structure from Motion for Railroad Bridges Using Deep Learning | 10.3390/ app11104332 | 1 | 1 | B |
| 18. | [89] | Pavelka et al. | THE Contribution of Geomatic Technologies to BIM | 10.5194/ isprs-archives-XLII-5- W3-85-2019 | 4 | 0 | D |
| 19. | [56] | Pepe et al. | 3D Modeling of Roman Bridge by the Integration of Terrestrial and UAV Photogrammetric Survey for Structural Analysis Purpose | 10.5194/ isprs-archives-XLII-2- W17-249-2019 | - | 0 | B |
| 20. | [63] | Goebbels | 3D Reconstruction of Bridges from Airborne Laser Scanning Data and Cadastral Footprints | 10.1007/ s41651-021-00076-9 | 1 | 1 | C |
| 21. | [52] | Mehranfar et al- | A Projection-based Reconstruction Algorithm for 3D Modeling of Bridge Structures from Drone-based Point Cloud | 10.5194/ isprs-archives-XLVI-4- W1-2021-77-2021 | 1, 3 | 1 | B |
| 22. | [66] | Kanashin et al. | Application of Laser Scanning Technology in Geotechnical Works on Reconstruction of Draw Spans of the Palace Bridge in Saint Petersburg | 10.1016/ j.proeng.2017.05.062 | 1, 3, 4 | 0 | C |
| 23. | [75] | Mohammadi et al. | Application of TLS Method in Digitization of Bridge Infrastructures: A Path to BrIM Development | 10.3390/ rs14051148 | 2 | 1 | C |
| 24. | [85] | Hada et al. | Development of a Bridge Inspection Support System Using Two-wheeled Multicopter and 3D Modeling Technology | 10.20965/ jdr.2017.p0593 | 1 | 1 | B |
| 25. | [68] | Lu & Brilakis | Digital Twinning of Existing Reinforced Concrete Bridges from Labelled Point Clusters | 10.1016/ j.autcon.2019.102837 | 6 | 1 | C |
| 26. | [79] | Truong-Hong & Lindenbergh | Extracting Bridge Components from a Laser Scanning Point Cloud | 10.1007/ 978-3-030-51295-8_50 | 4 | 1 | C |
| 27. | [94] | Del Rio et al. | HBIM Application to Historical Steel Structures: The Case Study of Lapela Bridge | 10.11159/ icsect20.160 | 1, 3 | 0 | D |
| 28. | [93] | Conti et al. | HBIM for the preservation of a historic infrastructure: The Carlo III bridge of the Carolino Aqueduct | 10.1007/ s12518-020-00335-2 | 7 | 0 | D |
| 29. | [82] | Chen et al. | Modeling Main Body of Overcrossing Bridge Based on Vehicle-borne Laser Scanning Data | 10.5194/ isprs-archives-XLII-2- W7-699-2017 | 1, 4, 6 | 1 | C |
| 30. | [77] | Serwa | New Semi-automatic 3D Registration Method for Terrestrial Laser Scanning Data of Bridge Structures based on Artificial Neural Networks | 10.1016/ j.ejrs.2021.06.003 | - | 1 | C |
| 31. | [62] | Goebbels & Dalitz | Reconstruction of Bridge Superstructures from Airborne Laser Scanning Point Clouds | - | - | 1 | C |
| 32. | [49] | Barrile et al. | Road Infrastructure Heritage: From Scan to InfraBIM | 10.37394/ 232015.2020.16.65 | 1, 4, 6 | 1 | B |
| 33. | [99] | Trizio et al. | Survey Methodologies and 3D Modelling for Conservation of Historical Masonry Bridges | 10.5194/ isprs-annals-VIII-M-1-2021-163-2021 | - | 0 | D |
| 34. | [44] | Eslahi et al. | BIM and Contribution to IFC-Bridge Development: Application on Raymond Barre Bridge | 10.1007/ 978-3-030-42852-5_15 | 1 | 0 | A |
| 35. | [96] | Hu et al. | Structure-aware 3D Reconstruction for Cable-stayed Bridges: A Learning-based Method | 10.1111/ mice.12568 | 1, 3 | 1 | D |
| 36. | [72] | Mafipour et al. | Creating Digital Twins of Existing Bridges Through AI-based Methods | 10.2749/ prague.2022.0727 | 3 | 1 | C |
| 37. | [71] | Mafipour | Digital Twinning of Bridges from Point Cloud Data by Deep Learning and Parametric Models | 10.1201/ 9781003354222-69 | 3, 4 | 1 | C |
| 38. | [100] | Vilgertshofer et al. | TwinGen: Advanced Technologies to Automatically Generate Digital Twins for Operation and Maintenance of Existing Bridges | 10.1201/ 9781003354222-27 | 1, 2, 3, 4, 6 | 1 | D |
| 39. | [73] | Mafipour et al. | Deriving Digital Twin Models of Existing Bridges from Point Cloud Data Using Parametric Models and Metaheuristic Algorithms | 10.14279/ depositonce-12021 | 1, 2, 3, 4, 6 | 1 | C |
| 40. | [69] | Ma et al. | 3D Object Classification Using Geometric Features and Pairwise Relationships | 10.1111/ mice. 12336 | 4 | 0 | C |
| 41. | [57] | Pepe et al. | 3D Model for HBIM and Structural Analysis Purposes from 3D Point Clouds | 10.3390/ app10041235 | 3 | 0 | B |
| 42. | [59] | Savini et al. | Applications of Stratigraphic Analysis to Enhance the Inspection and Structural Characterization of Historic Bridges | 10.3390/infrastructures6010007 | 4 | 0 | B |
| 43. | [61] | Wu et al. | Research on Digital Twin Construction and Safety Management Application of Inland Waterway Based on 3D Video Fusion | 10.1109/ ACESS.2021. 3101653 | 3, 4, 6 | 0 | B |
| 44. | [102] | Xu & Stilla | Toward Building and Civil Infrastructure Reconstruction from Point Clouds A Review on Data and Key Techniques | 10.1109/ JSTARS.2021.3060568 | 7 | - | D |
| 45. | [103] | Hosamo & Hosamo | Digital Twin Technology for Bridge Maintenance using 3D Laser | 10.1155/ 2022/2194949 | 7 | - | D |
| 46. | [58] | Potenz et al. | Integrated Process of Images and Acceleration Measurements for Damage Detection | 10.1016/j.proeng.2017.09.126 | 4, 6 | 0 | B |
| 47. | [50] | Borin & Cavazzini | Condition Assessment of RC Bridges: Integrating Machine Learning, Photogrammetry and BIM | 10.5194/ isprs-archives-XLII-2-W15-201-2019 | 7 | 0 | B |
| 48. | [51] | Jiang et al. | Underpass Clearance Checking in Highway Widening Projects Using Digital Twins | 10.1016/j.autcon.2022.104406 | 1, 3, 4, 6 | 1 | B |
| 49. | [33] | Stemmler | Multisource Data Fusion for the Digitization of Critical Infrastructural Elements | 10.1117/ 12.2634711 | 1 | 1 | D |
| 50. | [45] | Poku-Agyemang und Reiterer | 3D Reconstruction from 2D Plans Exemplified by Bridge Structures | 10.3390/ rs15030677 | 1 | 1 | A |
| 51. | [48] | Jeon et al. | A Framework for Automatic Generation of Augmented Reality Objects | 10.1109/ISMAR-Adjunct60411. 2023.00064 | 1 | 1 | A |
| 52. | [97] | Maboudi et al. | A Review onViewpoins and Path Planning for UAV-based 3-D Reconstruction | 10.1109/ JSTARS.2023. 3276427 | 1, 4 | - | D |
| 53. | [46] | Bartonek et al. | Case Study of Remodelling the As-Built Documentation of a Railway Construction into the BIM and GIS Environment | 10.3390/ app13095591 | 1 | 0 | A |
| 54. | [95] | Hajdin et al. | Digitalization of Bridge Inventory via Automated Analysis of Point Clouds for Generation of BIM Models | 10.1002/ cepa.1995 | 7 | 1 | D |
| 55. | [64] | Hu | Fast and Accurate Generation Method of Geometric Digital Twin Model of RC Bridge with Box Chambers Based on Terrestrial Laser Scanning | 10.3390/ rs15184440 | 1, 4 | 1 | C |
| 56. | [67] | Li et al. | Identification of Underwater Structural Bridge Damage and BIM-based Bridge Damage Management | 10.3390/ app13031348 | 1 | 0 | C |
| 57. | [76] | Mohammadi et al. | Integration of TLS-derived Bridge Information Modelling (BrIM) with a Decision Support System (DSS) for Digital Twinning and Asset Management of Bridge Infrastructures | 10.1016/j.compind.2023.103881 | 1 | 1 | C |
| 58. | [92] | Cabral et al. | Railway Bridge Geometry Assessment Supported by Cutting-edge Reality Capture Technologies and 3D As-designed Models | 10.3390/ infrastructures8070114 | 6 | 0 | D |
| 59. | [65] | Hu et al. | Semi-automated Generation of Geometric Digital Twin for Bridge Based on Terrestrial Laser Scanning Data | 10.1155/ 2023/6192001 | 1, 2, 3, 4, 6 | 1 | C |
| 60. | [47] | Jasinki et al. | The Concept of Creating Digital Twins of Bridges Using Load Tests | 10.3390/ s23177349 | 4 | 0 | A |
| 61. | [101] | Vital et al. | Application of Bridge Information Modelling Using Laser Scanning for Static and Dynamic Analysis with Concrete Damage Plasticity | 10.1016/ j.aej.2023.08.023 | 1, 4, 5 | 1 | D |
| 62. | [74] | Mafipour et al. | Automated Geometric Digital Twinning of Bridges from Segmented Point Clouds by Parametric Prototype Models | 10.1016/ j.autcon.2023.105101 | 7 | 1 | C |
| 63. | [78] | Talebi et al. | Interoperability Between BIM and FEM for Vibration-based Model Updating of a Pedestrian Bridge | 10.1016/ j.istruc.2023.04.115 | 7 | 0 | C |
| 64. | [53] | Montes et al. | Bridge Status Realization and Management Enhanced by UAV, SfM, and Deep Learning | 10.1007/ 978-3-031-07258-1_55 | 1,5 | 1 | B |
| 65. | [98] | Schönfelder et al. | Automating the Retrospective Generation of As-is BIM Models Using Machine Learning | 10.1016/ j.autcon.2023.104937 | 1,3,5 | - | D |
| Categories | Description |
| Cluster of technology | 1: TLS (Terrestrial Laser Scan [LiDAR]) 2: Mobile Laser Scanning 3: Terrestrial Photogrammetry 4: UAV Photogrammetry 5: Total Station 6: UAV LiDAR 7: Modelling without optical methods 8: No specifications |
| Degree of automation | 0: Manually 1: Semi-automated with algorithms |
| Main category (data) | A: Modelling without optical measurement methods B: Modelling on the basis of photogrammetry C: Modelling on the basis of (LiDAR) scans D: Modelling with a hybrid database |
Appendix B. Diagrams of the Descriptive Analysis
| Name of the Media | Type of Document | Amount [pcs.] |
| MDPI—Applied Science | Journal | 8 |
| Automation in Construction | Journal | 5 |
| MDPI—Remote Sensing | Journal | 4 |
| Advances in Civil Engineering | Journal | 3 |
| IJGI (ISPRS International Journal of Geo-Information) | Journal | 2 |
| The International Archives of the Photogrammetry, Remote Sensing and Spatial Information Sciences, Volume XLII-5/W1, 2017 Geomatics and Restoration—Conservation of Cultural Heritage in the Digital Era, 22–24 May 2017, Florence, Italy | Conference Proceeding | 2 |
| MDPI—Sustainability | Journal | 2 |
| Computer-Aided Civil and Infrastructure Engineering | Journal | 2 |
| Proc. of European Conference on Product and Process Modeling 2022 | Conference Proceeding | 2 |
| MDPI—Infrastructures | Journal | 2 |
| IEEE Journal of Selected Topics in Applied Earth Observations and Remote Sensing | Journal | 2 |
| 2020 IEEE International Conference of Moroccan Geomatics (Morgeo) | Conference Proceeding | 1 |
| The International Archives of the Photogrammetry, Remote Sensing and Spatial Information Sciences, Volume XLII-2/W11, 2019 GEORES 2019—2nd International Conference of Geomatics and Restoration, 8–10 May 2019, Milan, Italy | Conference Proceeding | 1 |
| The International Archives of the Photogrammetry, Remote Sensing and Spatial Information Sciences, Volume XLII-5/W3, 2019 Capacity Building and Education Outreach in Advanced Geospatial Technologies and Land Management, 10–11 December 2019, Dhulikhel, Nepal | Conference Proceeding | 1 |
| The International Archives of the Photogrammetry, Remote Sensing and Spatial Information Sciences, Volume XLII-2/W17, 2019 6th International Workshop LowCost 3D—Sensors, Algorithms, Applications, 2–3 December 2019, Strasbourg, France | Conference Proceeding | 1 |
| J geovis spat anal (Journal of Geovisualization and Spatial Analysis) | Journal | 1 |
| The International Archives of the Photogrammetry, Remote Sensing and Spatial Information Sciences, XLVI-4/W1-2021 6th International Conference on Smart Data and Smart Cities, 15–17 September 2021, Stuttgart, Germany | Conference Proceeding | 1 |
| Procedia Engineering-Transportation Geotechnics and Geoecology, TGG 2017, 17–19 May 2017, Saint Petersburg, Russia | Conference Proceeding | 1 |
| J. Disaster Res. (Journal of Disaster Research) | Journal | 1 |
| International Conference on Computing in Civil and Building Engineering ICCCBE 2020: Proceedings of the 18th International Conference on Computing in Civil and Building Engineering pp 721–739 | Conference Proceeding | 1 |
| 5th World Congress on Civil, Structural, and Environmental Engineering (CSEE’20) Lisbon, Portugal Virtual Conference—October 2020 | Conference Proceeding | 1 |
| Appl Geomat (Applied Geomatics) | Journal | 1 |
| The International Archives of the Photogrammetry, Remote Sensing and Spatial Information Sciences, Volume XLII-2/W7, 2017 ISPRS Geospatial Week 2017, 18–22 September 2017, Wuhan, China | Conference Proceeding | 1 |
| The Egyptian Journal of Remote Sensing and Space Science | Journal | 1 |
| ISPRS Annals of the Photogrammetry, Remote Sensing and Spatial Information Sciences, Volume VIII-4/W2-2021 16th 3D GeoInfo Conference 2021, 11–14 October 2021, New York City, USA | Conference Proceeding | 1 |
| WSEAS Transactions on Environment and Development | Journal | 1 |
| ISPRS Annals of the Photogrammetry, Remote Sensing and Spatial Information Sciences, Volume VIII-M-1-2021 28th CIPA Symposium “Great Learning & Digital Emotion”, 28 August–1 September 2021, Beijing, China | Conference Proceeding | 1 |
| Eurasian Bim Forum | Conference Proceeding | 1 |
| IABSE Symposium | Conference Proceeding | 1 |
| 28th EG-ICE International Workshop on Intelligent Computing in Engineering | Conference Proceeding | 1 |
| X International Conference on Structural Dynamics, EURODYN 2017 | Conference Proceeding | 1 |
| The International Archives of the Photogrammetry, Remote Sensing and Spatial Information Sciences, Volume XLII-2/W15, 2019 27th CIPA International Symposium “Documenting the past for a better future”, 1–5 September 2019, Ávila, Spain | Conference Proceeding | 1 |
| The International Archives of the Photogrammetry, Remote Sensing and Spatial Information Sciences, Volume XLII-2/W15, 2019 27th CIPA International Symposium “Documenting the past for a better future”, 1–5 September 2019, Ávila, Spain | Conference Proceeding | 1 |
| 2023 ISMAR-Adjunct | Conference Proceeding | 1 |
| ce/papers Proceedings in Civil Engineering | Journal | 1 |
| Computers in Industry | Journal | 1 |
| MDPI—Sensors | Journal | 1 |
| Alexandria Engineering Journal | Journal | 1 |
| Structures | Journal | 1 |
| European Workshop on Structural Health Monitoring 2023 | Conference Proceeding | 1 |
| - | Journal | 1 |
| Gesamt: | 65 | |
References
- Jäkel, J.-I.; Klemt-Albert, K. BIM-models of bridges in the operational phase: Use cases, phase model and reference architecture. ce papers 2023, 6, 701–710. [Google Scholar] [CrossRef]
- American Society of Civil Engineers (Ed.) Infrastructure Report Card: Bridges; ASCE: Reston, VA, USA, 2021. [Google Scholar]
- Bundesministerium für Digitales und Verkehr. Brücken an Bundesfernstraßen: Bilanz und Ausblick; Bundesministerium für Digitales und Verkehr: Bonn, Germany, 2022. [Google Scholar]
- Bundesministrium für Digitales und Verkehr. Zukunftspaket leistungsfähige Autobahnbrücken; Bundesministrium für Digitales und Verkehr: Berlin, Germany, 2022. [Google Scholar]
- Becker, W.; UIlrich, P.; Stradtmann, M. Geschäftsmodellinnovationen Als Wettbewerbsvorteil; Gabler: Wiesbaden, Germany, 2017; ISBN 978-3-658-13041-1. [Google Scholar]
- Fink, A. Conducting Research Literature Reviews: From the Internet to Paper; SAGE: Newcastle upon Tyne, UK, 2020. [Google Scholar]
- Randolph, J. A Guide to Writing the Dissertation Literature Review. Pract. Assess. Res. Eval. 2009, 14, 13. [Google Scholar] [CrossRef]
- Tranfield, D.; Denyer, D.; Smart, P. Towards a Methodology for Developing Evidence- Informed Management Knowledge by Means of Systematic Review. Br. J. Manag. 2003, 14, 207–222. [Google Scholar] [CrossRef]
- Cooper, H.M.; Hedges, L.V. Research synthesis as a scientific process. In The Handbook of Research Synthesis and Meta-Analysis, 2nd ed.; Cooper, H.M., Hedges, L.V., Valentine, J.C., Eds.; Russell Sage Foundation: New York, NY, USA, 2009; pp. 4–16. [Google Scholar]
- Stamm, H.; Schwarb, T.M. Metaanalyse. Eine Einführung. Ger. J. Hum. Resour. Manag. 1995, 9, 5–27. [Google Scholar] [CrossRef]
- Conn, V.S.; Valentine, J.C.; Cooper, H.M.; Rantz, M.J. Grey literature in meta-analyses. Nurs. Res. 2003, 52, 256–261. [Google Scholar] [CrossRef]
- Gough, D.; Oliver, S.; Thomas, J. An Introduction to Systematic Reviews, 2nd ed.; SAGE: Newcastle upon Tyne, UK, 2017. [Google Scholar]
- Baumeister, R.F.; Leary, M.P. Writing narrative literature reviews. Rev. Gen. Psychol. 1997, 1, 311–320. [Google Scholar] [CrossRef]
- Brem, D.J. Writing a Review Article for Psychological Bulletin. Psychol. Bull. 1995, 118, 172–177. [Google Scholar]
- Petticrew, M.; Roberts, H. Systematic Reviews in the Social Sciences: A Practical Guide, 3rd ed.; Blackwell: Oxford, UK, 2006. [Google Scholar]
- Jesson, J.K.; Matheson, L.; Lacey, F.M. Doing Your Literature Review: Traditional and Systematic Techniques; Sage Publications Ltd.: Los Angeles, CA, USA, 2011. [Google Scholar]
- Kaufmann, G. Stiftung und Konflikt; Dissertation; Springer Fachmedien Wiesbaden: Wiesbaden, Germany, 2021. [Google Scholar]
- Easterby-Smith, M.; Thorpe, R.; Jackson, P.R. Management Research, 4th ed.; Sage Publisher: Los Angeles, CA, USA, 2012. [Google Scholar]
- Eisend, M. Metaanalyse, 2nd ed.; Rainer Hampp Verlag: Mering, Germany, 2020; ISBN 9783957103673. [Google Scholar]
- Ball, R.; Tunger, D. Bibliometrische Analysen—Daten, Fakten und Methoden: Grundwissen Bibliometrie für Wissenschaftler, Wissenschaftsmanager, Forschungseinrichtungen und Hochschulen; Forschungszentrum Zentralbibliothek: Jülich, Germany, 2005; ISBN 3-89336-383-1. [Google Scholar]
- Jäkel, J.-I.; Gölzhäuser, P.; Schmitt, A.; Bange, J.; Klemt-Albert, K.; Reiterer, A.; Marx, S. Teilautomatisierte Generierung von digitalen Infrastrukturmodellen mittels Multi-Datenfusion. Bautechnik 2023, 100, 667–673. [Google Scholar] [CrossRef]
- Truong-Hong, L.; Laefer, D.F. Laser scanning for bridge inspection. In International Society for Photogrammetry and Remote Sensing (ISPRS) Book Series, Laser Scanning: An Emerging Technology in Structural Engineering; Riveiro, B., Lindenbergh, R., Eds.; CRC Press: Boca Raton, FL, USA, 2020; pp. 189–214. Available online: https://www.taylorfrancis.com/chapters/edit/10.1201/9781351018869-12/laser-scanning-bridge-inspection-linh-truong-hong-debra-laefer?context=ubx (accessed on 18 May 2024).
- Mohammadi, M.; Rashidi, M.; Mousavi, V.; Karami, A.; Yu, Y.; Samali, B. Quality Evaluation of Digital Twins Generated Based on UAV Photogrammetry and TLS: Bridge Case Study. Remote Sens. 2021, 13, 3499. [Google Scholar] [CrossRef]
- Lu, R.; Brilakis, I.; Middleton, C.R. Detection of Structural Components in Point Clouds of Existing RC Bridges. Comput.-Aided Civ. Infrastruct. Eng. 2019, 34, 191–212. [Google Scholar] [CrossRef]
- Martens, J.; Blut, T.; Blankenbach, J. Cross domain matching for semantic point cloud segmentation based on image segmentation and geometric reasoning. Adv. Eng. Inform. 2023, 57, 102076. [Google Scholar] [CrossRef]
- Saovana, N.; Yabuki, N.; Fukuda, T. Automated point cloud classification using an image-based instance segmentation for structure from motion. Autom. Constr. 2021, 129, 103804. [Google Scholar] [CrossRef]
- Kim, H.; Kim, C. Deep-Learning-Based Classification of Point Clouds for Bridge Inspection. Remote Sens. 2020, 12, 3757. [Google Scholar] [CrossRef]
- Bundesministerium für Verkehr und digitale Infrastruktur. Stufenplan Digitales Planen und Bauen: Einführung Moderner, IT-gestützter Prozesse und Technologien bei Planung, Bau und Betrieb von Bauwerken; Bundesministerium für Verkehr und digitale Infrastruktur: Berlin, Germany, 2015; Available online: https://bmdv.bund.de/SharedDocs/DE/Publikationen/DG/stufenplan-digitales-bauen.html (accessed on 30 August 2023).
- Jalali, S.; Wohlin, C. Systematic literature studies. In Proceedings of the ACM-IEEE International Symposium on Empirical Software Engineering and Measurement, Lund, Sweden, 19–20 September 2012; 2012; pp. 29–38. [Google Scholar]
- Dragan, I.-M.; Isaic-Maniu, A. Snowball Sampling Completion. J. Stud. Soc. Sci. 2013, 5, 160–177. [Google Scholar]
- Naderifar, M.; Goli, H.; Ghaljaie, F. Snowball Sampling: A Purposeful Method of Sampling in Qualitative Research. Strides Dev Med Educ 2017, 14. [Google Scholar] [CrossRef]
- White, H.D.; Cain, K.W.M. Bibliometrics. Annu. Rev. Inf. Sci. Technol. 1989, 24, 119–186. [Google Scholar]
- Stemmler, S.; Kaufmann, T.; Bange, M.J.; Merkle, D.; Reiterer, A.; Klemt-Albert, K.; Marx, S. Multisource-data-fusion for the digitization of critical infrastructural elements. In Proceedings of the Remote Sensing Technologies and Applications in Urban Environments VII, Berlin, Germany, 5–8 September 2022; ISBN 9781510655416. [Google Scholar]
- Reiterer, A.; Predehl, K.; Leidinger, M. Die Entwicklung von Laserscannern—Herausforderungen bei neuartigen Anwendungen. In Schriftenreihe des DVW, Band 88, Terrestrisches Laserscanning 2017 (TLS 2017): Beiträge zum 165. DVW-Seminar am 11. und 12. Dezember 2017 in Fulda; Paffenholz, J.-A., Ed.; Wißner: Augsburg, Germany, 2017; pp. 3–28. [Google Scholar]
- Kahmen, H. Angewandte Geodäsie: Vermessungskunde, 20th ed.; Walter de Gruyter: Berlin, Germany, 2006. [Google Scholar]
- Thiel, C.; Schmullius, C. Comparison of UAV photograph-based and airborne lidar-based point clouds over forest from a forestry application perspective. Int. J. Remote Sens. 2017, 38, 2411–2426. [Google Scholar] [CrossRef]
- Merkle, D.; Schmitt, A.; Reiterer, A. Concept of an autonomous mobile robotic system for bridge inspection. In Proceedings of the Remote Sensing Technologies and Applications in Urban Environments V, Online, 21–25 September 2020; p. 8, ISBN 9781510638839. [Google Scholar]
- Reiterer, A.; Merkle, D.; Schmitt, A. Digitalisierung von Bestandsbauwerken mit KI. Bautechnik 2022, 99, 425–432. [Google Scholar] [CrossRef]
- Chen, S.; Laefer, D.F.; Mangina, E.; Zolanvari, S.M.I.; Byrne, J. UAV Bridge Inspection through Evaluated 3D Reconstructions. J. Bridge Eng. 2019, 24, 05019001. [Google Scholar] [CrossRef]
- Barrile, V.; Candela, G.; Fotia, A.; Bernardo, E. UAV Survey of Bridges and Viaduct: Workflow and Application. In Lecture Notes in Computer Science, Computational Science and Its Applications—ICCSA 2019; Misra, S., Gervasi, O., Murgante, B., Stankova, E., Korkhov, V., Torre, C., Rocha, A.M.A.C., Taniar, D., Apduhan, B.O., Tarantino, E., Eds.; Springer International Publishing: Cham, Switzerland, 2019; pp. 269–284. [Google Scholar]
- Wan, C.; Zhou, Z.; Li, S.; Ding, Y.; Xu, Z.; Yang, Z.; Xia, Y.; Yin, F. Development of a Bridge Management System Based on the Building Information Modeling Technology. Sustainability 2019, 11, 4583. [Google Scholar] [CrossRef]
- Kaewunruen, S.; Sresakoolchai, J.; Ma, W.; Phil-Ebosie, O. Digital Twin Aided Vulnerability Assessment and Risk-Based Maintenance Planning of Bridge Infrastructures Exposed to Extreme Conditions. Sustainability 2021, 13, 2051. [Google Scholar] [CrossRef]
- Bono, A.; D’Alfonso, L.; Fedele, G.; Filice, A.; Natalizio, E. Path Planning and Control of a UAV Fleet in Bridge Management Systems. Remote Sens. 2022, 14, 1858. [Google Scholar] [CrossRef]
- Eslahi, M.; El Meouche, R.; Doukari, O.; Ruas, A. BIM and Contribution to IFC-Bridge Development: Application on Raymond Barre Bridge. In Communications in Computer and Information Science, Advances in Building Information Modeling; Ofluoglu, S., Ozener, O.O., Isikdag, U., Eds.; Springer International Publishing: Cham, Switzerland, 2020; pp. 182–194. [Google Scholar]
- Poku-Agyemang, K.N.; Reiterer, A. 3D Reconstruction from 2D Plans Exemplified by Bridge Structures. Remote Sens. 2023, 15, 677. [Google Scholar] [CrossRef]
- Bartonek, D.; Bures, J.; Vystavel, O.; Havlicek, R. Case Study of Remodelling the As-Built Documentation of a Railway Construction into the BIM and GIS Environment. Appl. Sci. 2023, 13, 5591. [Google Scholar] [CrossRef]
- Jasiński, M.; Łaziński, P.; Piotrowski, D. The Concept of Creating Digital Twins of Bridges Using Load Tests. Sensors 2023, 23, 7349. [Google Scholar] [CrossRef]
- Jeon, C.; Park, S.; Kim, S.; Woo, C. A Framework for Automatic Generation of Augmented Reality Objects. In Proceedings of the 2023 IEEE International Symposium on Mixed and Augmented Reality Adjunct (ISMAR-Adjunct), Sydney, Australia, 16–20 October 2023; pp. 283–288. [Google Scholar]
- Barrile, V.; Bernardo, E.; Candela, G.; Bilotta, G.; Modafferi, A.; Fotia, A. Road Infrastructure Heritage: From Scan to InfraBIM. Wseas Trans. Environ. Dev. 2020, 16, 633–642. [Google Scholar] [CrossRef]
- Borin, P.; Cavazzini, F. Condition assessment of rc bridges. Integrating machine learning, photogrammetry and bim. Int. Arch. Photogramm. Remote Sens. Spat. Inf. Sci. 2019, XLII-2/W15, 201–208. [Google Scholar] [CrossRef]
- Jiang, F.; Ma, L.; Broyd, T.; Chen, K.; Luo, H. Underpass clearance checking in highway widening projects using digital twins. Autom. Constr. 2022, 141, 104406. [Google Scholar] [CrossRef]
- Mehranfar, M.; Arefi, H.; Alidoost, F. A projection-based reconstruction algorithm for 3d modeling of bridge structures from drone-based point cloud. Int. Arch. Photogramm. Remote Sens. Spat. Inf. Sci. 2021, XLVI-4/W1-2021, 77–83. [Google Scholar] [CrossRef]
- Montes, K.M.; Dang, J.; Liu, J.; Chun, P. Bridge Status Realization and Management Enhanced by UAV, SfM, and Deep Learning. In Lecture Notes in Civil Engineering, European Workshop on Structural Health Monitoring; Rizzo, P., Milazzo, A., Eds.; Springer International Publishing: Cham, Switzerland, 2023; pp. 536–545. [Google Scholar]
- Nettis, A.; Saponaro, M.; Nanna, M. RPAS-Based Framework for Simplified Seismic Risk Assessment of Italian RC-Bridges. Buildings 2020, 10, 150. [Google Scholar] [CrossRef]
- Park, G.; Lee, J.H.; Yoon, H. Semantic Structure from Motion for Railroad Bridges Using Deep Learning. Appl. Sci. 2021, 11, 4332. [Google Scholar] [CrossRef]
- Pepe, M.; Costantino, D.; Crocetto, N.; Garofalo, A.R. 3D modeling of roman bridge by the integration of terrestrial and uav photogrammetric survey for structural analysis purpose. Int. Arch. Photogramm. Remote Sens. Spat. Inf. Sci. 2019, XLII-2/W17, 249–255. [Google Scholar] [CrossRef]
- Pepe, M.; Costantino, D.; Garofalo, A.R. An Efficient Pipeline to Obtain 3D Model for HBIM and Structural Analysis Purposes from 3D Point Clouds. Appl. Sci. 2020, 10, 1235. [Google Scholar] [CrossRef]
- Potenza, F.; Castelli, G.; Gattulli, V.; Ottaviano, E. Integrated Process of Images and Acceleration Measurements for Damage Detection. Procedia Eng. 2017, 199, 1894–1899. [Google Scholar] [CrossRef]
- Savini, F.; Rainieri, C.; Fabbrocino, G.; Trizio, I. Applications of Stratigraphic Analysis to Enhance the Inspection and Structural Characterization of Historic Bridges. Infrastructures 2021, 6, 7. [Google Scholar] [CrossRef]
- Wei, J.; Chen, G.; Huang, J.; Xu, L.; Yang, Y.; Wang, J.; Sadick, A.M. BIM and GIS Applications in Bridge Projects: A Critical Review. Appl. Sci. 2021, 11, 6207. [Google Scholar] [CrossRef]
- Wu, Z.; Ren, C.; Wu, X.; Wang, L.; Zhu, L.; Lv, Z. Research on Digital Twin Construction and Safety Management Application of Inland Waterway Based on 3D Video Fusion. IEEE Access 2021, 9, 109144–109156. [Google Scholar] [CrossRef]
- Goebbels, S.; Dalitz, C. Reconstruction of bridge superstructures from airborne laser scanning point clouds. ISPRS Ann. Photogramm. Remote Sens. Spat. Inf. Sci. 2021, VIII-4/W2-2021, 121–128. [Google Scholar] [CrossRef]
- Goebbels, S. 3D Reconstruction of Bridges from Airborne Laser Scanning Data and Cadastral Footprints. J. Geovis. Spat. Anal. 2021, 5, 10. [Google Scholar] [CrossRef]
- Hu, G.; Zhou, Y.; Xiang, Z.; Zhao, L.; Chen, G.; Li, T.; Zhu, J.; Hu, K. Fast and Accurate Generation Method of Geometric Digital Twin Model of RC Bridge with Box Chambers Based on Terrestrial Laser Scanning. Remote Sens. 2023, 15, 4440. [Google Scholar] [CrossRef]
- Hu, K.; Han, D.; Qin, G.; Zhou, Y.; Chen, L.; Ying, C.; Guo, T.; Liu, Y. Semi-automated Generation of Geometric Digital Twin for Bridge Based on Terrestrial Laser Scanning Data. Adv. Civ. Eng. 2023, 2023, 6192001. [Google Scholar] [CrossRef]
- Kanashin, N.V.; Nikitchin, A.A.; Svintsov, E.S. Application of Laser Scanning Technology in Geotechnical Works on Reconstruction of Draw Spans of the Palace Bridge in Saint Petersburg. Procedia Eng. 2017, 189, 393–397. [Google Scholar] [CrossRef]
- Li, X.; Meng, Q.; Wei, M.; Sun, H.; Zhang, T.; Su, R. Identification of Underwater Structural Bridge Damage and BIM-Based Bridge Damage Management. Appl. Sci. 2023, 13, 1348. [Google Scholar] [CrossRef]
- Lu, R.; Brilakis, I. Digital twinning of existing reinforced concrete bridges from labelled point clusters. Autom. Constr. 2019, 105, 102837. [Google Scholar] [CrossRef]
- Ma, L.; Sacks, R.; Kattel, U.; Bloch, T. 3D Object Classification Using Geometric Features and Pairwise Relationships. Comput. -Aided Civ. Infrastruct. Eng. 2018, 33, 152–164. [Google Scholar] [CrossRef]
- León-Robles, C.; Reinoso-Gordo, J.; González-Quiñones, J. Heritage Building Information Modeling (H-BIM) Applied to A Stone Bridge. ISPRS Int. J. Geo-Inf. 2019, 8, 121. [Google Scholar] [CrossRef]
- Mafipour, M.S.; Vilgertshofer, S.; Borrmann, A. Digital twinning of bridges from point cloud data by deep learning and parametric models. In Proceedings of the European Conference on Product and Process Modeling (ECPPM), Trondheim, Norway, 14–16 September 2022; Hjelseth, E., Dujan, S.F., Scherer, R., Eds.; University of Trondheim: Trondheim, Norway, 2022. [Google Scholar]
- Mafipour, M.S.; Vilgertshofer, S.; Borrmann, A. Creating digital twins of existing bridges through AI-based methods. In Proceedings of the IABSE Symposium, Prague 2022: Challenges for Existing and Oncoming Structures, Prague, Czech Republic, 25–27 May 2022; pp. 727–734. [Google Scholar]
- Mafipour, M.; Vilgertshofer, S.; Borrmann, A. Deriving Digital Twin Models of Existing Bridges from Point Cloud Data Using Parametric Models and Metaheuristic Algorithms. In EG-ICE 2021 Workshop on Intelligent Computing in Engineering; Universitätsverlag der TU Berlin: Berlin, Germany, 2021; pp. 464–474. ISBN 978-3-7983-3211-9. [Google Scholar]
- Mafipour, M.S.; Vilgertshofer, S.; Borrmann, A. Automated geometric digital twinning of bridges from segmented point clouds by parametric prototype models. Autom. Constr. 2023, 156, 105101. [Google Scholar] [CrossRef]
- Mohammadi, M.; Rashidi, M.; Mousavi, V.; Yu, Y.; Samali, B. Application of TLS Method in Digitization of Bridge Infrastructures: A Path to BrIM Development. Remote Sens. 2022, 14, 1148. [Google Scholar] [CrossRef]
- Mohammadi, M.; Rashidi, M.; Yu, Y.; Samali, B. Integration of TLS-derived Bridge Information Modeling (BrIM) with a Decision Support System (DSS) for digital twinning and asset management of bridge infrastructures. Comput. Ind. 2023, 147, 103881. [Google Scholar] [CrossRef]
- Serwa, A.; Saleh, M. New semi-automatic 3D registration method for terrestrial laser scanning data of bridge structures based on artificial neural networks. Egypt. J. Remote Sens. Space Sci. 2021, 24, 787–798. [Google Scholar] [CrossRef]
- Talebi, A.; Potenza, F.; Gattulli, V. Interoperability between BIM and FEM for vibration-based model updating of a pedestrian bridge. Structures 2023, 53, 1092–1107. [Google Scholar] [CrossRef]
- Truong-Hong, L.; Lindenbergh, R. Extracting Bridge Components from a Laser Scanning Point Cloud. In Lecture Notes in Civil Engineering, Proceedings of the 18th International Conference on Computing in Civil and Building Engineering, São Paulo, Brazil, 18–20 August 2020; Santos, E.T., Scheer, S., Eds.; Springer International Publishing: Cham, Switzerland, 2021; pp. 721–739. [Google Scholar]
- Odrobiňák, J.; Farbák, M.; Chromčák, J.; Kortiš, J.; Gocál, J. Real Geometrical Imperfection of Bow-String Arches—Measurement and Global Analysis. Appl. Sci. 2020, 10, 4530. [Google Scholar] [CrossRef]
- Bouzas, Ó.; Cabaleiro, M.; Conde, B.; Cruz, Y.; Riveiro, B. Structural health control of historical steel structures using HBIM. Autom. Constr. 2022, 140, 104308. [Google Scholar] [CrossRef]
- Chen, X.; Chen, M.; Wei, Z.; Zhong, R. Modeling main body of overcrossing bridge based on vehicle-borne laser scanning data. Int. Arch. Photogramm. Remote Sens. Spat. Inf. Sci. 2017, XLII-2/W7, 699–702. [Google Scholar] [CrossRef]
- Lee, J.H.; Park, J.J.; Yoon, H. Automatic Bridge Design Parameter Extraction for Scan-to-BIM. Appl. Sci. 2020, 10, 7346. [Google Scholar] [CrossRef]
- Qin, G.; Zhou, Y.; Hu, K.; Han, D.; Ying, C. Automated Reconstruction of Parametric BIM for Bridge Based on Terrestrial Laser Scanning Data. Adv. Civ. Eng. 2021, 2021, 8899323. [Google Scholar] [CrossRef]
- Hada, Y.; Nakao, M.; Yamada, M.; Kobayashi, H.; Sawasaki, N.; Yokoji, K.; Kanai, S.; Tanaka, F.; Date, H.; Pathak, S.; et al. Development of a Bridge Inspection Support System Using Two-Wheeled Multicopter and 3D Modeling Technology. J. Disaster Res. 2017, 12, 593–606. [Google Scholar] [CrossRef]
- Banfi, F.; Barazzetti, L.; Previtali, M.; Roncoroni, F. Historic BIM: A new repository for structural health monitoring. Int. Arch. Photogramm. Remote Sens. Spat. Inf. Sci. 2017, XLII-5/W1, 269–274. [Google Scholar] [CrossRef]
- Banfi, F. The Evolution of Interactivity, Immersion and Interoperability in HBIM: Digital Model Uses, VR and AR for Built Cultural Heritage. ISPRS Int. J. Geo-Inf. 2021, 10, 685. [Google Scholar] [CrossRef]
- Donato, V.; Biagini, C.; Bertini, G.; Marsugli, F. Challenges and opportunities for the implementation of H-Bim with regards to historical infrastructures: A case study of the ponte giorgini in castiglione della pescaia (Grosseto—Italy). Int. Arch. Photogramm. Remote Sens. Spat. Inf. Sci. 2017, XLII-5/W1, 253–260. [Google Scholar] [CrossRef]
- Pavelka, K.; Matoušková, E.; Pavelka jr, K. The contribution of geomatic technologies to BIM. Int. Arch. Photogramm. Remote Sens. Spat. Inf. Sci. 2019, XLII-5/W3, 85–89. [Google Scholar] [CrossRef]
- Previtali, M.; Barazzetti, L.; Banfi, F.; Roncoroni, F. Informative content models for infrastructure load testing management: The azzone visconti bridge in lecco. Int. Arch. Photogramm. Remote Sens. Spat. Inf. Sci. 2019, XLII-2/W11, 995–1001. [Google Scholar] [CrossRef]
- Sofia, H.; Anas, E.; Faiz, O. Mobile Mapping, Machine Learning and Digital Twin for Road Infrastructure Monitoring and Maintenance: Case Study of Mohammed VI Bridge in Morocco. In Proceedings of the 2020 IEEE International conference of Moroccan Geomatics (Morgeo), Casablanca, Morocco, 11–13 May 2020; pp. 1–6. [Google Scholar]
- Cabral, R.; Oliveira, R.; Ribeiro, D.; Rakoczy, A.M.; Santos, R.; Azenha, M.; Correia, J. Railway Bridge Geometry Assessment Supported by Cutting-Edge Reality Capture Technologies and 3D As-Designed Models. Infrastructures 2023, 8, 114. [Google Scholar] [CrossRef]
- Conti, A.; Fiorini, L.; Massaro, R.; Santoni, C.; Tucci, G. HBIM for the preservation of a historic infrastructure: The Carlo III bridge of the Carolino Aqueduct. Appl. Geomat. 2022, 14, 41–51. [Google Scholar] [CrossRef]
- Del Rio, I.; Cabaleiro, M.; Conde, B.; Riveiro, B.; Caamaño, J.C. HBIM Application to Historical Steel Structures: The Case Study of Lapela Bridge. In Proceedings of the 5th World Congress on Civil, Structural, and Environmental Engineering, Lisbon, Portugal, 18–20 October 2020. [Google Scholar]
- Hajdin, R.; Richter, R.; Rakic, L.; Diederich, H.; Hildebrand, J.; Schulz, S.; Döllner, J.; Bednorz, J. Digitalization of bridge inventory via automated analysis of point clouds for generation of BIM models. ce papers 2023, 6, 1189–1197. [Google Scholar] [CrossRef]
- Hu, F.; Zhao, J.; Huang, Y.; Li, H. Structure-aware 3D reconstruction for cable-stayed bridges: A learning-based method. Comput.-Aided Civ. Infrastruct. Eng. 2021, 36, 89–108. [Google Scholar] [CrossRef]
- Maboudi, M.; Homaei, M.; Song, S.; Malihi, S.; Saadatseresht, M.; Gerke, M. A Review on Viewpoints and Path Planning for UAV-Based 3-D Reconstruction. IEEE J. Sel. Top. Appl. Earth Obs. Remote Sens. 2023, 16, 5026–5048. [Google Scholar] [CrossRef]
- Schönfelder, P.; Aziz, A.; Faltin, B.; König, M. Automating the retrospective generation of As-is BIM models using machine learning. Autom. Constr. 2023, 152, 104937. [Google Scholar] [CrossRef]
- Trizio, I.; Marra, A.; Savini, F.; Fabbrocino, G. Survey methodologies and 3d modelling for conservation of historical masonry bridges. ISPRS Ann. Photogramm. Remote Sens. Spat. Inf. Sci. 2021, VIII-M-1-2021, 163–170. [Google Scholar] [CrossRef]
- Vilgertshofer, S.; Mafipour, M.S.; Borrmann, A.; Martens, J.; Blut, T.; Becker, R.; Blankenbach, J.; Göbels, A.; Beetz, J.; Celik, F.R.; et al. TwinGen: Advanced technologies to automatically generate digital twins for operation and maintenance of existing bridges. In Proceedings of the ECPPM 2022—eWork and eBusiness in Architecture, Engineering and Construction 2022, Trondheim, Norway, 14–16 September 2022; Scherer, R.J., Sujan, S.F., Hjelseth, E., Eds.; CRC Press: London, UK, 2023; pp. 213–220. [Google Scholar]
- Vital, W.; Silva, R.; de Morais, M.V.; Sobrinho, B.E.; Pereira, R.; Evangelista, F. Application of bridge information modelling using laser scanning for static and dynamic analysis with concrete damage plasticity. Alex. Eng. J. 2023, 79, 608–628. [Google Scholar] [CrossRef]
- Xu, Y.; Stilla, U. Toward Building and Civil Infrastructure Reconstruction From Point Clouds: A Review on Data and Key Techniques. IEEE J. Sel. Top. Appl. Earth Obs. Remote Sens. 2021, 14, 2857–2885. [Google Scholar] [CrossRef]
- Hosamo, H.H.; Hosamo, M.H. Digital Twin Technology for Bridge Maintenance using 3D Laser Scanning: A Review. Adv. Civ. Eng. 2022, 2022, 2194949. [Google Scholar] [CrossRef]
- Estabrooks, C.A.; Field, P.A.; Morse, J.M. Aggregating Qualitative Findings: An Approach to Theory Development. Qual. Health Res. 1994, 4, 503–511. [Google Scholar] [CrossRef]
- Popescu, C.; Täljsten, B.; Blanksvärd, T.; Elfgren, L. 3D reconstruction of existing concrete bridges using optical methods. Struct. Infrastruct. Eng. 2019, 15, 912–924. [Google Scholar] [CrossRef]
- Kersten, T.P. Untersuchungen zur Qualität und Genauigkeit von 3D-Punktwolken für die 3D-Objektmodellierung auf der Grundlage von terrestrischem Laserscanning und bildbasierten Verfahren. Doctoral Dissertation, TU Dresden, Dresden, Germany, 2017. [Google Scholar]
Disclaimer/Publisher’s Note: The statements, opinions and data contained in all publications are solely those of the individual author(s) and contributor(s) and not of MDPI and/or the editor(s). MDPI and/or the editor(s) disclaim responsibility for any injury to people or property resulting from any ideas, methods, instructions or products referred to in the content. |
© 2025 by the authors. Licensee MDPI, Basel, Switzerland. This article is an open access article distributed under the terms and conditions of the Creative Commons Attribution (CC BY) license (https://creativecommons.org/licenses/by/4.0/).












