Abstract
In the present work, a review for the methodologies that have been proposed to calculate the main soil hydraulic properties, hydraulic conductivity (K) and sorptivity (S), at negative pressure heads near to saturation of the soil using a tension infiltrometer is presented. These hydraulic properties can be calculated either from the analysis of steady flow or from early time observations. In particular, the main steady state methods described here are those of Ankeny et al., Reynolds and Elrick, and White and Sully, which are all based on Wooding’s equation. As for the transient flow, the approaches of Haverkamp et al. (complete, two-, three-, four-, five-terms expansions), Zhang and two different linearization methods are examined for the estimation of S and K. Generally, in steady state methods studied, a sequence of pressure heads is applied on the same disc (Ankeny et al., Reynolds and Elrick) or a unique pressure head is applied on a single disc radius (White and Sully), while in transient methods, a unique pressure head is applied on a single disc radius (Zhang and Haverkamp et al.). The conditions of their application and the way of calculating the soil parameters included into each method are critically commented. This gives to the researchers the opportunity to choose the appropriate method and a way to analyze the experimental data.
1. Introduction
Knowledge of the hydraulic properties of the upper soil layer, which control the water infiltration into soil, such as hydraulic conductivity (K) and sorptivity (S), is mandatory for the rational application of irrigation, calculation of the soil surface runoff and transport of soluble substances into soil.
There are various apparatuses for measuring the infiltration of water into the soil. The first one is the double-ring infiltrometer [1], which is similar to the single-ring infiltrometer [2] and allows the measurement of cumulative infiltration (i) versus time (t) and in particular the soil’s infiltration capacity. With the development of technology and science, tension disc infiltrometers (TI) were introduced for measuring the infiltration of water into soil [3,4] either in one-dimensional [5] or in three-dimensional flow in saturated (H = 0) or unsaturated (H < 0) conditions. Many types of TI have been commonly used over the past decades to identify, especially in the field, the hydraulic conductivity and sorptivity as a function of the pressure head (H) using three-dimensional cumulative infiltration data. The TI is used, mostly, for measuring K and S in the field, near to saturated conditions; that means pressure heads in a range of −200 ≤ H ≤ 0 mm [6,7,8]. In addition, TI has been widely used to study the spatial and temporal variability of K. Specifically, it has been usually used to study the effect of macropores on the water flux and the effect of cultivation treatments on soil porosity [9,10,11,12,13].
Additionally, the TI can be used to determine the hydraulic properties of soil surface crust by applying specific procedure. Vandervaere et al. [14] developed a field method to determine the soil surface crust hydraulic conductivity and sorptivity near saturation using a TI and minitensiometers.
There are many types of tension infiltrometer, which differ in design and size, but all include three main components: (i) a Mariotte-type bubble tower, which controls the pressure head at the soil surface (H ≤ 0), (ii) a water reservoir, which supplies water to the soil through a porous disc and (iii) a porous disc, which is placed on the soil surface and establishes hydraulic contact with the soil (Figure 1). The water reservoir supplies water to the porous disc and the bubble tower determines the pressure head at the bottom of this disc. This occurs through an air-entry tube that can be moved vertically to control the pressure head and an air-exit tube that determines the pressure head set into the bubble tower at the water reservoir (Figure 1).
Figure 1.
Types of tension infiltrometers: (a) minidisc infiltrometer; (b) tension disc infiltrometer with assembled disc; and (c) tension disc infiltrometer with separate base-plate unit.
The disc of the TI can be an independent baseplate unit [15] or an assembled baseplate unit (Guelph tension infiltrometer-constant head infiltrometer) [16]. The porous disc diameter commonly ranges from 50 to 200 mm. The TI with the separate baseplate unit might be more desirable than the assembled one with small disc diameter (e.g., 50 mm) in field experiments because the latter could lose the hydraulic continuity with the soil during the experiment due to strong winds [6]. Another advantage of the disc infiltrometer with base separated from the water reservoir is that it drastically reduces the weight of the infiltrometer on the soil, a very important factor in freshly tilled soils. However, recently, Latorre et al. [17] developed a new TI with a compact design of 100 mm diameter and height that is very stable under strong winds. On the other hand, compared to the compact TI, the infiltrometer with separate disc has the disadvantage that is more difficult to fix the tension on the disc when the soil surface is not completely flat.
In most field experiments, where the soil surface is often not flat and rough, it is necessary to use a thin layer of contact material to ensure hydraulic contact between the disc of TI and the soil surface. The contact material should be used even in the cases where the soil surface has been smoothed, leveled or left undisturbed [3,6,18]. However, the layer of contact material can introduce a difference between the pressure head set on the porous plate and that applied on the soil surface. This difference must be considered in the analysis of the TI data [19]. In the case of TI, the contact sand layer between disc and soil surface can have an important influence on K and S estimates. To ensure that the flow impedance by the contact sand is minimized, the contact sand should satisfy the following criteria: (a) the Ks value of sand should be greater than or equal to the maximum measured K value of the soil at the imposed pressure head; (b) the water entry pressure head of sand should be smaller (more negative) than the minimum pressure head set on the TI disc; (c) and both aforementioned values should be stable with time and highly repeatable among measurement sites [19]. To eliminate the influence of the contact sand layer on K and S estimates, two procedures have been presented. Firstly, Vandervaere et al. [6] presented a linear fitting technique in differentiating the cumulative infiltration data with respect to the square root of time (differentiated linearization method, DL) which visually detects the experimental points referred to the thin layer of contact material at early times. Later, Latorre et al. [20] applied a numerical procedure by using a layered flow model where the water does not infiltrate the soil until the contact sand layer is fully saturated.
The advantages of the TI are that it is portable, simple to use, and it can easily be used in both field and laboratory experiments. A small type of TI that is commonly used is the minidisc infiltrometer (Figure 1a) which is very easy to transport but can be used for pressure heads very close to saturation (−70 ≤ H ≤ 0 mm) [21]. The minidisc infiltrometer can be used both for one- and three-dimensional infiltration experiments. Additionally, it is worth noting that tension infiltrometers are used without causing any disturbances in the soil during the experiment as others infiltrometers, e.g., ring infiltrometers, and therefore their measurements can be considered more reliable.
The TI can be used in both one-dimensional (1D) and three-dimensional (3D) flow experiments. In the case of 3D flow in unsaturated soil, the infiltration occurs with axial symmetry from the center of the TI disk. The soil water movement is due to the effect of capillary and gravity driven forces. Compared to 1D vertical infiltration, the effect of capillary forces, relative to gravity ones, on the 3D flow are greater. The steady-state infiltration rate is greater for the three-dimensional axisymmetric flow than for the corresponding one-dimensional vertical infiltration, but the infiltration time required to reach steady-state is smaller for the 3D flow [22].
During the soil water infiltration, after a transient phase during which the infiltration rate decreases with time, the flow approaches a steady-state condition. The duration of the experiment with a TI can vary from a few minutes to several hours depending on the soil type, the number of selected applied pressure heads and the type of flow to be achieved (non-steady state or steady state flow).
Various methodologies have been proposed to calculate hydraulic conductivity and sorptivity, some based on the steady-state flow and others based on the non-steady flow when a pressure head is applied [21,23,24,25,26,27,28]. Significant research works have been carried out to compare the results from various methodologies for the estimation of K and S [28,29,30,31].
This work aims to evaluate different methods of soil hydraulic parameters calculation presenting a means of analysis of the steady-state and non-steady flow data obtained by tension infiltrometers under constant negative pressure heads and the advantages and disadvantages of each method.
2. Theory
The flow of water in unsaturated soils under a circular source, i.e., disc, was described by Richards’ equation [32] using cylindrical coordinates. Richards’ equation considers the soil isotropic but not necessarily homogeneous. The water flow can be described as three-dimensional and axisymmetric from the center of the circular source [7,33]:
where C(H) (L−1) is the soil water capillary capacity function (C(H) = dθ/dH), θ (L3 L−3) is the soil volumetric water content, H (L) is the water pressure head, K(H) (L T−1) is the hydraulic conductivity function, r (L) is the radial coordinate and z (L) is the depth.
The Equation (1) is solved by the following initial and boundary conditions. Assuming an initial uniform water content in the soil, the pressure head will be:
The boundary condition refers to the TI disc and the pressure head that is applied from the moment that infiltration starts:
where rd (L) is the disc radius of the TI. Also, in the area beyond the edge of the disc, it is assumed that no vertical flow is observed:
Finally, there are some subsurface boundary conditions that can affect the infiltration process, but they are assumed to be located quite far away from the device and can therefore be considered negligible.
The study of water flow can be carried out from infiltration data in either the steady-state flow or non-steady flow part. In both cases, the soil hydraulic properties could be estimated.
2.1. Steady-State Flow
In the case of steady flow, with a constant negative pressure head applied to the infiltration soil surface, Wooding’s equation [34] is mostly used to analyze the experimental data as follows [7]:
where Qs (L3 T−1) is the flow volume per unit time, r (L) is the disk radius, K0 (L T−1) is the soil hydraulic conductivity corresponding to the applied pressure head, H0 (L), Ki (L T−1) is the soil hydraulic conductivity corresponding to the initial pressure head, Hi (L), and matric flux potential Φ0 (L2 T−1) is defined as:
In Equation (5) the soil is considered to be homogeneous, isotropic and with uniform initial water content.
The first term on the right-hand side of Equation (5) represents the effect of gravity, while the second term represents the effect of capillary flow. Wooding’s solution of steady flow from a circular source, in an unsaturated porous medium, uses the following exponential hydraulic conductivity function [35]:
where Ks (L T−1) is the saturated hydraulic conductivity and α (L−1) is a soil texture/structure parameter that expresses the relative importance of the gravity and capillary forces during water movement in unsaturated soil [36].
Combining Equations (6) and (7), and assuming that the initial hydraulic conductivity (Ki) is negligible compared to K0, it follows that:
If we combine the Equations (5) and (8), we obtain the steady-state infiltration rate under a TI:
where is (L T−1) is the steady-state infiltration rate (is = Qs/(πr2)) for the applied pressure head. In Equation (9), the is is measured during the experiment and the parameters K0 and α can be determined by three different experimental procedures using a tension infiltrometer with (i) various disc radii under the same pressure head, (ii) a specific disc radius under various pressure heads, and (iii) a specific disc radius under a specific pressure head.
The first method, proposed by Smettem and Clothier [24], is based on the measurement of steady flow from a TI with two or more different discs under the same imposed pressure head. They suggested that the radius of the large disc should be twice than that of the small disc to obtain reliable results. Logsdon and Jaynes [29], using two different discs in size, a small (76 mm diameter) and a large (230 mm diameter), obtained unreasonable values in more than half of the samples due to the rapid infiltration observed from the small-based infiltrometers. The replication of the experiment on close, distant but different soil surfaces with slightly different structures and porosity led to the influence of spatial variability on the results [28]. Alternatively, Thony et al. [37] suggested that by fitting the Equation (9) to the data of more than two disc sizes to an I vs. 1/r diagram, values of K0 and 1/α (or Φ0) can be found. Despite the advantage of calculating the S in short times, where other methods fail, this method has many limitations, making it sometimes difficult to implement.
The second method that can be used to calculate K0 and α of Equation (9) is based on infiltration experiments with one disc radius at different successive pressure heads. Three approaches will be presented below, which usually require more than two measurements of is with the same tension disc, i.e., different pressure heads are successively applied to the same disc at the same infiltration surface. The experiment is carried out at the same location and by applying different consecutive pressure heads, the problem of spatial variability is avoided.
The following equation can be derived from the Wooding’s equation (Equation (5)) by considering Ki negligible:
The variables K0, Φ0 and Qs in Equation (10) are dependent on the imposed pressure head. If we apply the equation for two pressure heads (H1 and H2) and assume that α is constant (Equation (8)) for the pressure range ΔH = H1 − H2 then we obtain:
Ankeny et al. [25], also, showed that:
In Equations (11)–(13), it can be observed that there are three unknowns variables (K(H1), K(H2) and α) which can be calculated by solving simultaneously the abovementioned equations at two different pressure heads.
Specifically, Ankeny et al. [25] presented a method where the steady-state flow rate is measured to at least two different consecutive pressure heads (H1 and H2) to calculate the values of K. The values of K1 and K2 can be calculated as follows [38]:
where Q1 and Q2 (L3 T−1) are the steady volumetric flow rates corresponding to H1 and H2, respectively, and . If measurements of more than two different consecutive pressure heads have been carried out, then the corresponding K values per two pressure heads, e.g., (−150, −100 mm), (−100, −70 mm), (−70, −30 mm) are calculated from Equations (14) and (15). Thus, at each pressure head, e.g., −100 mm, two K values will be obtained, one from the pair (−150, −100 mm) and one from the pair (−100, −70 mm). The value of K in this situation will be taken as the arithmetic average of the two values of K.
For the accurate estimation of K, both S and θ measurements are not needed. In addition, Ankeny et al. [25] showed that similar values of unsaturated hydraulic conductivity (e.g., K(−30 mm)) are estimated from different pairs of data (e.g., K(−30 mm)0,−30 ≈ K(−30 mm)−30,−60). Cook and Broeren [38] showed that the methods of Ankeny et al. [25], Scotter et al. [39] and White et al. [40], which are derived from Wooding’s equation, gave similar values of K using a TI at different pressure heads. Logsdon and Jaynes [29] compared the K estimations by Ankeny et al.’s [25] method with the measured one-dimensional K values and found a weak correlation between estimated and measured ones, which became worse as the pressure head was decreasing.
Reynolds and Elrick [23] presented another method where the soil hydraulic conductivity, K(H), can be estimated by a piecewise exponential relationship at the range of −∞ < H ≤ 0:
where the values of Ks1,2 and α1,2 between a small interval of pressure heads, H1 and H2, can be calculated by:
where G = 0.237 and . This method is also derived from Wooding’s equation assuming that the soil is homogeneous, isotropic and the Ki is negligible.
After calculating α1,2 and Ks1,2 from Equations (17) and (18), the value of K at each pressure head can be calculated from Equation (16). If the steady flow rates have been calculated at more than two successive pressure heads, e.g., (−150, −100 mm), (−100, −70 mm), (−70, −30 mm), then the K must be calculated from two different values of α and Ks. Thus, at each pressure head, e.g., −100 mm, two K values will be obtained, one from the pair α1,2 − Ks1,2 and one from the pair α2,3 − Ks2,3. In conclusion, the value of K should be taken as the arithmetic average of the two piecewise values.
In the aforementioned method, as in the method of Ankeny et al. [25], the estimation of S and the measurements of θ are not needed. In contrast to the previous method, the method of Reynolds and Elrick [23] this one can be applied both to disc and ring infiltrometers. This gives to the researcher the opportunity to compare the effectiveness of this method by using two different devices (TI and ring infiltrometers). The limitation of this method refers to the assumption that Ki << K0 which means that the estimation of K will be more reliable in dry soils than in wetted ones because if the soil has high initial water content, then Ki might not be as negligible as we assume. Furthermore, in case that a high accuracy of the estimated parameters is needed, a small range of consecutive pressure heads should be applied, i.e., ΔH0 ≈ 10 mm [23].
Reynolds and Elrick [23] claimed that their method has better accuracy than that of Ankeny et al. [25] because the values calculated by the Ankeny et al. method were obtained by solving three equations simultaneously (Equations (11)–(13)) which is prone to errors due to the soil heterogeneity and the adjustment of the coefficient matrix [23]. However, in practice, both methods gave similar results when a disc infiltrometer was used. Angullo-Jaramillo et al. [41] presented a multi-potential infiltrometer experiment [41] (example 3.1, pp. 201–205) with an ascending sequence of pressure heads. The methods of Ankeny et al. [25], Reynolds and Elrick [23] and Logsdon and Jaynes [29] were examined. Logsdon and Jaynes [29] developed a nonlinear regression method where all experimental measurements at different pressure heads are used simultaneously to calculate the parameters Κs and α of Equation (7). The results showed that similar hydraulic conductivities values were calculated by the three methods at all applied pressure heads, indicating a similarity between these methods.
White and Sully [42] proposed a third different method of calculating the parameters from a single disc radius by using a unique pressure head at the infiltration surface (single steady-state flow experiment). They proposed an alternative expression for :
Inserting Equation (19) into Equation (9), assuming that the Ki is negligible, and the parameter b is equal to 0.55 [42,43] the following equation is obtained:
Therefore, if a TI experiment is carried out with a negative pressure head until the steady-state flow is obtained and S0 is calculated from the early time flow rates (non-steady flow) of the same experiment, or by a linearization method, then the K0 can be calculated from Equation (20). In other words, the method of White et al. [40] (Equation (20)) requires the measurements of S0 and θ0 to calculate K0. Logsdon and Jaynes [29] reported a good agreement of the unsaturated hydraulic conductivity results obtained by the White and Sully method and the nonlinear regression procedure. The disadvantage of this method is that no measurements can be taken from prewetted soils, i.e., this method will fail if there is high initial water content [29]. Jacques et al. [31], after a thorough analysis, concluded that methods such as those of Ankeny et al. [25] and Reynolds and Elrick [23] have difficulty calculating accurately the K value for a single pressure head. In contrast, the White et al. [40] method is considered more desirable due to its simplicity and non-repetitiveness (single disc radius—single pressure head).
2.2. Non-Steady or Transient Water Flow
The study of transient three-dimensional (3D) flow has several advantages over the steady-state flow. The study of non-steady flow leads to shorter time experiments and requires a smaller volume of soil sample, which leads to better fulfillment of the hypothesis of homogeneity and uniform initial water content. In addition, the uncertainties about the time at which steady infiltration flux is attained are overcome [6,14,44,45,46].
Based on the model of Parlange et al. [47], who presented a quasi-exact implicit solution of Richards’ equation to model 1D cumulative vertical infiltration into a homogeneous soil with uniform water content, Haverkamp et al. [8] redefined this equation as:
where Ki (LT−1) is the soil hydraulic conductivity at the initial soil water content θi (L3L−3), Ks (LT−1) is the soil hydraulic conductivity at saturation, S0 (LT−0.5) is the soil sorptivity corresponding to the imposed pressure head H0 (L), and β (−) is an integral shape parameter. This equation is valid for the whole infiltration time, i.e., t = 0 to t→∞.
Haverkamp et al. [8], seeking an analytical solution for 3D infiltration by TI, substituted Equation (21) into the equation of Smettem et al. [48] which relates I3D to I1D as follows
where I3D (L) and I1D (L) are the 3D and 1D cumulative infiltration, respectively, K0 (LT−1) is the soil hydraulic conductivity corresponding to H0, γ (−) is a constant approximately equal to 0.75 [8,48,49], θ0 (L3L−3) is the volumetric soil water content corresponding to H0 and θi (L3L−3) is the initial water content, and r is the radius of the disc.
Equation (22) shows that the difference between the three-dimensional axisymmetric cumulative infiltration and one-dimensional vertical infiltration, Ι3D − I1D, is linear with time [48,49].
From the aforementioned substitution, the complete Haverkamp et al. [8] 3D model is given by the following equation, which is valid for the whole infiltration time.
The constant parameter γ shown in Equations (22) and (23), is a proportionality constant firstly introduced by Smettem et al. [48]. The “theoretical value” of γ is equal to but seems to underestimate the slope of the linear relationship (I3D − I1D) − (t). Smettem et al. [48], suggested as a better approximation for the γ parameter the value of 0.75 due to good fit with experimental data. Haverkamp et al. [8] used Quadri et al. [46] experimental data and showed that the γ parameter can take values between 0.6 and 0.8, which includes the value given by Smettem at al. [48]. A new experiment, conducted by Smettem et al. [50], showed that the value of γ parameter in Redlands sandy loam soils using a double-disc tension infiltrometer device (with no contact material) is equal to 0.726, a value close to 0.75, justifying the assumption of Haverkamp et al. [8] to take the parameter γ as a constant value. Lassabatere et al. [51] after conducting their own experiments using four soils from ROSETTA database [52] and then implementing them into HYDRUS code [53,54], showed that the value of γ parameter depends on the soil type and that the range varies between 0.75 and 1. Specifically, they showed that γ was close to 0.75 for loam and silty soils, i.e., for medium-textured soils, and close to 1 for sand and silty clay soils, i.e., for coarse- and fine-textured soils. Warrick and Lazarovitch [55] and Warrick et al. [56] reported the same findings, i.e., smaller values of γ for medium-textured soils and larger values for coarse- and fine-textured soils, and that the value of γ parameter is affected by the infiltration source geometry. However, Lassabatere et al. [51] showed, by using the Fuentes et al. [57] equation, that γ is ranged between 0.575 and 0.593 for the same tested soils which contradicts the previous findings. Similar results were presented by Kargas et al. [49] in research conducted on three disturbed soils (sandy loam, loam, and silty clay loam) using a mini disc infiltrometer (disc radius 22.5 mm). They showed that the (I3D − I1D) − (t) relationship is linear and the value of the parameter γ ranged from 0.538 to 0.615 (Figure 2), close to the range shown by Lassabatere et al. [51]. In addition, they claimed that γ was not seriously affected by the soil type and any difference observed might be attributed to various factors, such as the initial conditions, as well as the radius of infiltrometer.
Figure 2.
The representation of the linear relationships (I3D − I1D) − (t) of three soils under various pressure heads and the γ values calculated from the fitted line on the experimental data compared to the γ values of 0.75 and (a–f), as presented by Kargas et al. [49].
The constant parameter β shown in Equation (23), is a dimensionless integral shape parameter and can be expressed as follows [8]:
where D(θ) (L2T−1) is the soil water diffusivity function.
Haverkamp et al. [8], applying the Equation (24) using the Quadri et al. [46] experimental data, found a value of β equal to 0.563, while other researchers [20,58,59] used an average constant value of β = 0.6 in all studied soils. In the early stages of infiltration, β has a small impact through the process of infiltration due to the fact that soil water movement is more affected by water pressure gradient than soil texture. Thus, β affects the flow of water into the soil only at very long times, and only then can be truly calculated [60]. Several experiments have been conducted in recent years which show that fixing the β parameter at a constant value (β = 0.6 or β = 1.1), can satisfactorily predict the parameters Κs and S as they are not significantly affected by it [20,59,60,61]. Furthermore, some researchers have tried to determine the range over which β varies and found that it ranges between 0.3 and 2 [51,62]. Coarse-textured soils tend to have smaller β values than fine-textured ones.
Although the complete Haverkamp et al. [8] model is valid for all infiltration times, it is very complex to solve, for which reason Haverkamp et al. [8] proposed a two-terms expansion model. This expansion is derived from the complete Haverkamp et al. [8] model after applying the Taylor series [8] with β = 0.6 and given as follows
The two-terms expansion model has the advantages of simple resolution and interpretation of 3D infiltration, but has the disadvantage that it is only valid for short-to-medium infiltration times. The first term of the right-hand side of Equation (25) corresponds to the vertical capillary flow, which dominates in the initial stages of infiltration, the second term corresponds to gravity-driven vertical flow and the third term corresponds to lateral capillary flow. The last two terms of Equation (25) are proportional to time. In addition, the lateral capillary flow term decreases with increasing disc radius (r). In practice, when r→∞ the Equation (25) is converted to the corresponding one-dimensional vertical infiltration equation.
The two-terms expansion model for studying the non-steady flow [7,8,26,27] are similar to the two-term cumulative 1D infiltration equation of Philip’s [63]. That is, the 3D infiltration can be described by an equation similar to that of Philip [63] for 1D infiltration:
where I3D (L) is the 3D cumulative infiltration, t (T) is time and C1 (L T−0.5) and C2 (L T−1) are coefficients that differ according to the considered model.
For the two-terms expansion model (Equation (25)), the expressions of the coefficients C1 and C2 of Equation (26) and their relationships with the sorptivity and hydraulic conductivity are:
For most soils, the β parameter has an average value of 0.6 [8,48]. Thus, if the coefficients C1 and C2 of a 3D infiltration experiment have been calculated, and θ0 has been determined, the parameters S0 and K0 can be calculated from Equations (27) and (28). From Equations (27) and (28) we can also see that the value of coefficient C1 is independent of the radius of the TI disc, while the value of C2 is inversely proportional to the disc radius. This means that if we carry out an infiltration experiment in the same soil surface with different disc sizes (r) under the same pressure head (H0), then C1 values should be the same (not affected from disc radius) while the C2 values will be different. Specifically, smaller values of C2 should be obtained from infiltration data as the disc radius of the TI increases.
According to Haverkamp et al. [8], Equation (25) can sufficiently describe the infiltration data from a TI as long as the time of the experiment (texp) is less than or equal to a characteristic time scale, tgrav (T) [36] (texp ≤ tgrav), where:
tgrav (T−1) is the time at which gravitational forces are equal to the capillary ones.
However, Rahmati et al. [64] reformulated the tgrav using the analytic implicit model proposed by Parlange et al. [47] valid for all times and related time series expansion: , where F(β) is a β-dependent function.
For the calculation of coefficients C1 and C2 from the Equation (26), two linearization methods have been proposed [65]. The first one is proposed by Smiles and Knight [66] who suggested the linearization of Equation (26) by dividing both sides with t0.5 (cumulative linearization—CL method):
By checking the linearity of the inputted data in a diagram I/t0.5 vs. t0.5, we can evaluate the adequacy of Equation (26) and easily determine C2 as the slope and C1 as the intercept of the regression line.
The second linearization method refers to differentiating the cumulative infiltration data with respect to the square root of time (differential linearization—DL method) [28]:
If Equation (26) describes appropriately the experimental data, then the relationship between the plotting data in a diagram dI/dt0.5 vs. t0.5 should be linear, with C2 equal to half the slope and C1 equal to the intercept of the regression line.
The DL method compared to CL has the advantage that it can visually detect the data referred to the layer of contact material between soil surface and IT at early times.
Although the two linearization Equations (30) and (31) have been derived from the same equation (Equation (26)), the estimation of C1 and C2 differs between the two methods [30,44]. To test the coefficients differences between the CL and DL methods we conducted a short time experiment (less than an hour) with a TI into a disturbed loam soil (H = −100 mm), with no contact material (Figure 3, unpublished data).
Figure 3.
The application of (a) the cumulative linearization (CL) and (b) differential linearization (DL) methods using infiltration data obtained from a tension disc infiltrometer under pressure head −100 mm for a loam soil.
As shown in Figure 3, both methods can be used to check the adequacy of Equation (26), by linear correlation, from data collected with a TI. Although the two linearization methods (CL and DL) are derived from the same equation (Equation (26)), there are notable differences between the coefficients C1 and C2 (Table 1), depending on the method used, leading to different estimation of S and K. The results are in agreement with those of other researchers [30,44] as regards the correlation of the methods.
Table 1.
Coefficients C1 and C2 calculated by the cumulative linearization (CL) and differential linearization (DL) methods using infiltration data obtained from a tension disc infiltrometer in a loam under pressure head H = −100 mm.
It is worth noting that a TI run conducted with a single pressure head fixed at zero can also be analyzed using the BEST (Beerkan Estimation of Soil Transfer parameters) method developed by Lassabatere et al. [67]. The method allows simultaneous estimation of the soil water retention and hydraulic conductivity curves using the particle-size distribution of the soil, the dry soil bulk density, the cumulative 3D infiltration data, and initial and final soil water contents [68]. BEST estimates the sorptivity from the fitting of transient infiltration data on the two-term equations and the hydraulic conductivity from the steady-state infiltration data.
Given the time-limitations of the 2-terms expansion, Latorre et al. [20] proposed estimating K and S from the numerical solution of the quasi-exact implicit (QEI) analytical Haverkamp et al. [8] (Numerical Solution of the Haverkamp equation, (NSH) method), which is valid for the entire infiltration time. The NSH method was compared to the standard differentiated linearization procedure (DL), which estimates the hydraulic parameters using the simplified two-term Haverkamp et al. [8] equation (Equation (25)), valid only for short to medium times. The results showed that the infiltration time was an important factor for estimating K. Both methods estimated comparable S values; however, the NSH method, which is not limited to short times, estimated more accurate values of K. Also, Latorre et al. [20] developed a webpage (http://swi.csic.es/infiltration-map/ (accessed on 2 March 2022)) to compute S and K from the quasi-exact implicit (QEI) analytical equation of Haverkamp et al. [8] using the NSH method. Lattore et al. [60] found that even small infiltration times (i.e., 100 s) are sufficient to predict S accurately, while longer times (i.e., 1000 s) are required to predict Ks and very long times (i.e., 10,000 s) for the prediction of β.
On the other hand, given the complexity of solving the implicit quasi-analytical equation of Haverkamp et al. [8] (QEI), Rahmati et al. [59], Moret-Fernández et al. [69] and finally Rahmati et al. [70] presented the 3-terms, 4-terms and 5-terms expansions, respectively, which are valid for long infiltration times, for estimating S and Ks. Since the work of Moret-Fernández et al. [69] is focused on analyzing transient flow with TI, infiltration times of 500 and 2000 s, which are commonly used in TI measurements, were selected for sand, clay and loamy soils. To calculate S and Ks, the corresponding three-, four- and five-terms expansions of QEI were fitted to the synthetic or experimental infiltration curves and the coefficients of the expansions were calculated using a non-linear (weighted) least-squares model implemented in R statistical software [69]. The results showed that the parameters γ and β cannot be estimated simultaneously with S and Ks with the methodology implemented using the QEI extensions (3-, 4- and 5-terms) and should be considered to have fixed values. The application of the three-term and four-term expansions to experimental data using constant values of the β and A = γ/(rΔθ) parameters resulted in the most robust estimates of S and Ks. The differences between the mean values of estimated S and Ks and those calculated with QEI were lower than 2% in all cases. These expansions facilitate the extension of the analyzed infiltration time and simplify the calculus for estimating the hydraulic properties compared to the two-terms and QEI equation. However, more research into the influence of the infiltration time and the disc radius on the estimation of S and Ks is needed.
Recently, Moret-Fernández et al. [71], using QEI and four-term expansions models, developed the Sequential Infiltration Analysis (SIA) method for analyzing infiltration curves measured on layered soil profiles. The method considers a sequence of increasing time series from the cumulative infiltration data to estimate Ks and S, and its corresponding RMSE characterizing the quality of the fit. Laboratory experiments on layered soils and field measurements showed robust estimates of Ks and S by applying the SIA method, making it a promising and useful tool for characterizing the hydraulic properties of layered and heterogeneous soils.
Warrick [7] proposed empirical expressions of coefficients C1 and C2 by assuming a constant diffusivity [6,33] and used the finite element program “Disc” in order to overcome any numerical problem. The program is capable of processing infiltration data from TI by estimating some parameters. “Disc” is based on solving the Richards’ equation either in saturated or unsaturated water flow. The governing flow equation is solved by using Galerkin-type finite element schemes and the program assumes that the flow under the disc is three-dimensional and axisymmetric along the vertical axis. It also has the capability of inverse solution and estimation of hydraulic parameters, which is based on optimization algorithms (Marquardt–Levenberg type) that programs such as Excel and Origin still use to this date.
The method proposed by Zhang [26] correlates coefficient C1 with capillary forces, i.e., sorptivity (S0), and C2 with gravitational forces, i.e., hydraulic conductivity (K0), and suggests linear relationships between the coefficients of Equation (26) and sorptivity, as well as hydraulic conductivity for values close to saturation (e.g., for pressure heads from −200 to −50 mm). These relationships are:
where A1 and A2 are dimensionless coefficients that depend on soil water content, soil water retention and infiltrometer parameters.
After a series of numerical experiments, Zhang proposed empirical relationships to calculate the coefficients A1 and A2. The relationships of coefficients A1 and A2 are:
where n and a (mm−1) are the soil water retention parameters of the van Genuchten [72] equation, H0 is the applied negative pressure head and r0 is the radius of the infiltrometer disc.
The hypothesis of Zhang [26] was criticized by Vandervaere et al. [6], who showed that the lateral capillary flow term, which is developed under a circular source in 3D infiltration, is proportional to time and therefore should be incorporated into the coefficient C2. Despite the criticism of Zhang’s method [6,33], it is often used to calculate K0 from infiltrometer measurements. Decagon devices manual [21] recommends the Zhang [26] method for estimating those parameters since it is simple to use, is accurate for dry soils, and does not require soil water content measurements. In addition, it simplifies the abovementioned procedure by providing tables which contain the values of the A1 and A2 coefficients for each soil type at a specific range of pressure heads.
The use of Zhang’s method requires the knowledge of the cumulative infiltration (I) vs. time (t), as well as the soil type or the soil characteristic retention curve. The I(t) relationship is needed for the calculation of C1 and C2. Knowing the van Genuchten parameters (n and a) from the soil type or the soil water retention curve, the A1 and A2 are calculated from Equations (34)–(36) and then the K0 and S can be estimated by Equations (32) and (33).
Dohnal et al. [58] conducted an experiment using synthetic infiltration data from 12 soils and data from two Cambisols and compared the Haverkamp et al. [8] two-term expansion, White and Sully [42] and Zhang [26] methods. Using the two-term expansion of Haverkamp et al. [8], Dohnal et al. [58] found that it provides quite poor K0 estimates or completely fails in most soils due to the fact that soil water movement was mostly driven by strong lateral capillary forces that eliminate the effect of gravity. White and Sully [42] method showed to overestimate K0 due to the same reasons and failed to estimate K0 only once. As regards to the method of Zhang [26], in most soils studied, an overestimation of the K0 values was observed. According to Dohnal et al. [58], the overestimation of K0 values in their study using Zhang’s method may occur due to the use of a different disc size and a smaller range of pressure heads compared to the study of Zhang [26]. Also, they extend the range of applicability of Zhang’s K0 estimation procedure, for soils characterized by n < 1.35.
Vandervaere et al. [28] stated that Haverkamp et al. [8] and White and Sully [42] methods were unable to estimate the hydraulic conductivity when the soil water movement was dominated by lateral capillarity. Even negative values have been observed that have no physical meaning [58]. Which term dominates in Equation (25) can be identified by comparing S with the value of the Sopt parameter. Sopt is the sorptivity value for which gravity and capillary terms have equivalent weights in the flow process [28]:
If S > Sopt the flow is dominated by lateral capillarity and the calculation of K0 is expected to be inaccurate, i.e., even negative values of K0 can be obtained by solving Equation (28) using C1 and C2, which have no physical meaning. In contrast, the calculation of C1 = S from Equation (27) is reliable. In this case, Vandervaere et al. [28] recommended the steady-state flow method using the Ankeny et al. [25] and Reynolds and Elrick [23] equations to calculate K0. A similar problem is presented by the Equation (20) of the White et al. [40] method, which is conceptually similar to the Equation (25). Usually, the problem of calculating K0 values occurs in laboratory experiments with disturbed soils and with very low initial soil water content. One way to improve the calculation of K0 is to work under conditions of higher initial θ to reduce the value of S. Bagarello et al. [73] carried out numerical experiments on two soils with different initial water content, which are classified in the lateral capillarity domain. The results showed that the Haverkamp et al. method gave reliable results for the prediction of K0 in the case of high initial soil water content, while the White et al. method (Equation (20)) overestimated the values of K0. Additionally, they noted that the longer the infiltration time, the more accurate the results by the Haverkamp et al. method.
If the value of S is similar to Sopt, then the calculation of both S and K0 is reliable.
In the case where S < Sopt, the value of K0 can be considered reliable because gravity dominates over lateral capillarity, while the value of S is unreliable. In this case, it is not recommended to use the steady-state flow method.
Vandervaere et al. [28] proposed a condition under which the Haverkamp et al. [8] and White and Sully [42] methods can predict sufficiently the K0 value, due to the increase in the gravitational forces:
Dohnal et al. [58] found out that the Vandervaere et al. [28] criterion (Equation (34)) might be too restrictive and revised it as:
In addition, Dohnal et al. [58] detected that in the Zhang [26] method, for n < 1.35 (van Genuchten soil parameter), Equation (36) negatively affects the estimation of K0. That is why they optimized the Zhang method by inserting a similar equation to (36) for soils with n ranging between 1 and 1.35:
In conclusion, although the presented transient flow methods can be considered very powerful tools for estimation of hydraulic properties, they have some limitations in terms of their accuracy. Specifically, the two-terms equation of Haverkamp et al. [8] can be considered unreliable when the lateral flow (i.e, γS2/(r0Δθ) term) acquires values higher than C2, leading to negative values of K0 from Equation (23). In addition, this method requires the measurements of water content (θ0) at the end of the experiment. White et al. [42] method faces similar problems even though it is a steady-state method. Although the Zhang method is practically the most used method, mainly in the case of the mini disc infiltrometer, it requires the knowledge of the soil type in addition to the 3D infiltration data to evaluate the hydraulic parameters.
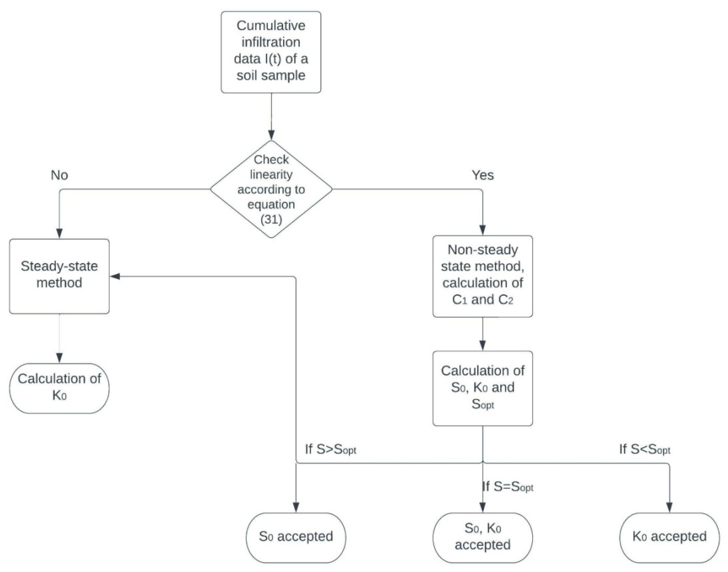
Overall, taking into consideration the presented criteria for selecting the appropriate method of calculating the S0 and K0, the following graphical overview might be a helpful tool (Figure 4).
Figure 4.
Graphical overview (flowchart) of the steps for selecting the appropriate method of calculating the S0 and K0.
3. Some Special Case Studies and Reports
Although the tension infiltrometer is intensively used for the determination of hydraulic properties, the influence of the hysteresis phenomenon should be considered. Even though studies have been performed on that, there is not agreement between their results and therefore this field of research is open for further investigation. Bagarello et al. [74], after conducting an experiment in a sandy loam soil with a hysteretic behavior, showed that the sequence of the pressure head has a small impact on the values of the unsaturated hydraulic conductivity which can be considered negligible. Bagarello et al. [75], confirmed their results by demonstrating, in the same soil, that the order of the pressure head sequence (ascending or descending) that is going to be applied to the soil does not significantly affect the TI results. The discrepancies between K from ascending pressure heads and K from descending ones are mostly dependent on the imposed pressure heads and usually considered negligible, especially for pressure heads close to saturation [75]. The ascending (dry to wet) sequence is recommended because drainage is occurring close to the disc while wetting continues at the infiltration front, reducing the hysteresis effect of the soil [23,76]. Logsdon et al. [29], reported, in a silty loam soil, that the pressure head sequence (ascending or descending) significantly affects the steady infiltration rate. In addition, Mckenzie et al. [77], after conducting their own experiment, showed that the hysteresis phenomenon affects the measurements of a TI as long as the desorption and adsorption curves are considered comparable.
Bagarello et al. [78], also, compared the unit hydraulic gradient (UHG) method with the TI method on a hysteretic sandy loam soil. The UHG method is a laboratory method based on 1D vertical infiltration. Both methods were able to detect the hysteresis effect on the hydraulic conductivity values. The methods also gave similar measurements when the experiment started from ponded conditions but statistically significant differences in any other case, with the UHG method overestimating the K, especially in higher pressure heads, making the TI a more reliable method.
Several researchers have been focused on calculating the hydraulic properties through analytical or numerical solutions and/or the use of programs such as DISC or HYDRUS in order to obtain the best estimation of the soil parameters [20,79,80]. However, programs that have the inverse solution capability, such as Solver in Excel, can be proven fast, easily accessible, and reliable tools for accurate parameter estimation [22,59,61].
4. Concluding Remarks
This non-exhaustive review has shown that tension disc infiltrometers are useful instruments for simple and fast estimation of soil hydraulic properties at the soil surface. Tension infiltrometers are simple, portable, and inexpensive apparatuses. They can be easily used in both field and laboratory. Tension infiltrometers compared to others, e.g., ring infiltrometers, are used without causing any disturbances in the soil during the experiment, require small volumes of water, and are more suitable for studies in areas with difficult access and largescale surveys. On the other hand, problems may be presented in particular soils, e.g., hydrophobic, crusted and swelling soils where discs must be well leveled during the experimental procedure for uniform application of pressure head across the soil surface. Additional limitations and restrictions are related to the assumptions made during the analysis of the infiltration data whether the data are from early time observations or from steady-state ones. The most notable example is the calculation of negative values of K in the case where the soil water flow is dominated by the lateral capillary flow. In this context, the role of the initial soil water content should be investigated in depth, since experiments have shown that for high values of initial θ reliable K values can be predicted in the case of the transient method.
Finally, there is no clear answer to the infiltration time required for reliable estimation of the soil parameters, especially of K. The accuracy of the equations used to calculate the parameters, among others, strongly depends on the infiltration time.
Furthermore, the influence of the radius of a tension disc infiltrometer for the calculation of the S and K parameters, in the case of transient flow, needs to be studied deeper.
Author Contributions
Conceptualization, G.K.; writing—review and editing, G.K., D.K. and P.A.L. All authors have read and agreed to the published version of the manuscript.
Funding
This research received no external funding.
Institutional Review Board Statement
Not applicable.
Informed Consent Statement
Not applicable.
Data Availability Statement
Not applicable.
Conflicts of Interest
The authors declare no conflict of interest.
References
- Reynolds, W.D.; Elrick, D.E.; Youngs, E.G. Single-ring and double-or concentric-ring infiltrometers. In Methods of Soil Analysis, Part 4—Physical Methods; Dane, J.H., Topp, G.C., Eds.; Soil Science Society of America: Madison, WI, USA, 2002; Volume 5, pp. 821–826. [Google Scholar]
- Talsma, T. In situ measurement of sorptivity. Aust. J. Soil Res. 1969, 7, 269–276. [Google Scholar] [CrossRef]
- Perroux, K.M.; White, I. Designs for disc permeameters. Soil Sci. Soc. Am. J. 1988, 52, 1205–1215. [Google Scholar] [CrossRef]
- Reynolds, W.D. Unsaturated hydraulic properties: Field tension infiltrometer. In Soil Sampling and Methods of Analysis, 2nd ed.; Carter, M.R., Gregorich, E.G., Eds.; CRC Press: Boca Raton, FL, USA, 2008; pp. 1107–1127. [Google Scholar]
- Clothier, B.E.; White, I. Measurement of sorptivity and soil water diffusivity in the field. Soil Sci. Soc. Am. J. 1981, 45, 241–245. [Google Scholar] [CrossRef]
- Vandervaere, J.P.; Vauclin, M.; Elrick, D.E. Transient flow from tension infiltrometers: I. The two-parameter equation. Soil Sci. Soc. Am. J. 2000, 64, 1263–1272. [Google Scholar] [CrossRef] [Green Version]
- Warrick, A.W. Models for disc infiltrometers. Water Resour. Res. 1992, 28, 1319–1327. [Google Scholar] [CrossRef]
- Haverkamp, R.; Ross, P.J.; Smettem, K.R.J.; Parlange, J.Y. Three-dimensional analysis of infiltration from the disc infiltrometer: 2. Physically based infiltration equation. Water Resour. Res. 1994, 30, 2931–2935. [Google Scholar] [CrossRef] [Green Version]
- Lin, H.S.; McInnes, K.J. Water flow in clay soil beneath a tension infiltrometer. Soil Sci. 1995, 159, 375–382. [Google Scholar] [CrossRef]
- Angulo-Jaramillo, R.; Gaudet, J.P.; Thony, J.L.; Vauclin, M. Measurement of hydraulic properties and mobile water content of a field soil. Soil Sci. Soc. Am. J. 1996, 60, 710–715. [Google Scholar] [CrossRef]
- Angulo-Jaramillo, R.; Thony, J.L.; Vachaud, G.; Moreno, F.; Fernandez-Boy, E.; Cayuela, J.A.; Clothier, B.E. Seasonal variation of hydraulic properties of soils measured using a tension disk infiltrometer. Soil Sci. Soc. Am. J. 1997, 61, 27–32. [Google Scholar] [CrossRef]
- Chan, K.Y.; Heenan, D.P. Surface hydraulic properties of a red earth under continuous cropping with different management practices. Soil Res. 1993, 31, 13–24. [Google Scholar] [CrossRef]
- Murphy, B.W.; Koen, T.B.; Jones, B.A.; Huxedurp, L.M. Temporal variation of hydraulic properties for some soils with fragile structure. Soil Res. 1993, 31, 179–197. [Google Scholar] [CrossRef]
- Vandervaere, J.P.; Peugeot, C.; Vauclin, M.; Angulo-Jaramillo, R.; Lebel, T. Estimating hydraulic conductivity of crusted soils using disc infiltrometers and minitensiometers. J. Hydrol. 1997, 188, 203–223. [Google Scholar] [CrossRef]
- Soilmoisture Equipment Corp. 2826D20 Tension Infiltrometer. Operating Instructions; Soilmoisture Equipment Corp.: Santa Barbara, CA, USA, 2008. [Google Scholar]
- Soilmoisture Equipment Corp. 2825K1 Tension Infiltrometer. Operating Instructions; Soilmoisture Equipment Corp.: Santa Barbara, CA, USA, 2008. [Google Scholar]
- Latorre, B.; Moret-Fernandez, D.; Lyons, M.N.; Palacio, S. Smartphone-based tension disc infiltrometer for soil hydraulic characterization. J. Hydrol. 2021, 600, 126551. [Google Scholar] [CrossRef]
- Bagarello, V.; Iovino, M.; Tusa, G. Effect of contact material on tension infiltrometer measurements. Trans. ASAE 2021, 44, 911. [Google Scholar] [CrossRef]
- Reynolds, W.D. Tension Infiltrometer Measurements: Implications of Pressure Head Offset due to Contact Sand. Vadose Zone J. 2006, 5, 1287–1292. [Google Scholar] [CrossRef]
- Latorre, B.; Peña, C.; Lassabatere, L.; Angulo-Jaramillo, R.; Moret-Fernández, D. Estimate of soil hydraulic properties from disc infiltrometer three-dimensional infiltration curve. Numerical analysis and field application. J. Hydrol. 2015, 527, 1–12. [Google Scholar] [CrossRef] [Green Version]
- Devices, Decagon. Mini Disk Infiltrometer User’s Manual; Decagon Devices: Pullman, WA, USA, 2006. [Google Scholar]
- Clothier, B.; Scotter, D. Unsaturated water transmission parameters obtained from infiltration. In Methods of Soil Analysis, Part 4—Physical Methods; Dane, J.H., Topp, G.C., Eds.; Soil Science Society of America: Madison, WI, USA, 2002; Volume 5, pp. 879–898. [Google Scholar]
- Reynolds, W.D.; Elrick, D.E. Determination of hydraulic conductivity using a tension infiltrometer. Soil Sci. Soc. Am. J. 1991, 55, 633–639. [Google Scholar] [CrossRef]
- Smettem, K.R.J.; Clothier, B.E. Measuring unsaturated sorptivity and hydraulic conductivity using multiple disc permeameters. J. Soil Sci. 1989, 40, 563–568. [Google Scholar] [CrossRef]
- Ankeny, M.D.; Ahmed, M.; Kaspar, T.C.; Horton, R. Simple field method for determining unsaturated hydraulic conductivity. Soil Sci. Soc. Am. J. 1991, 55, 467–470. [Google Scholar] [CrossRef]
- Zhang, R. Determination of soil sorptivity and hydraulic conductivity from the disk infiltrometer. Soil Sci. Soc. Am. J. 1997, 61, 1024–1030. [Google Scholar] [CrossRef]
- Zhang, R. Infiltration models for the disk infiltrometer. Soil Sci. Soc. Am. J. 1997, 61, 1597–1603. [Google Scholar] [CrossRef]
- Vandervaere, J.P.; Vauclin, M.; Elrick, D.E. Transient flow from tension infiltrometers: II. Four methods to determine sorptivity and conductivity. Soil Sci. Soc. Am. J. 2000, 64, 1272–1284. [Google Scholar] [CrossRef]
- Logsdon, S.D.; Jaynes, D.B. Methodology for determining hydraulic conductivity with tension infiltrometers. Soil Sci. Soc. Am. J. 1993, 57, 1426–1431. [Google Scholar] [CrossRef]
- Bagarello, V.; Iovino, M. Indagine di laboratorio su una metodologia innovativa per la determinazione della conducibilit a idraulica del suolo con l’infiltrometro a depressione. Riv. Ing. Agrar. 2004, 2, 63–74. (In Italian) [Google Scholar]
- Jacques, D.; Mohanty, B.P.; Feyen, J. Comparison of alternative methods for deriving hydraulic properties and scaling factors from single-disc tension infiltrometer measurements. Water Resour. Res. 2002, 38, 25-1–25-14. [Google Scholar] [CrossRef] [Green Version]
- Richards, L.A. Capillary conduction of liquids through porous mediums. Physics 1931, 1, 318–333. [Google Scholar] [CrossRef]
- Angulo-Jaramillo, R.; Vandervaere, J.P.; Roulier, S.; Thony, J.L.; Gaudet, J.P.; Vauclin, M. Field measurement of soil surface hydraulic properties by disc and ring infiltrometers. A review and recent developments. Soil Tillage Res. 2000, 55, 1–29. [Google Scholar] [CrossRef]
- Wooding, R.A. Steady infiltration from a shallow circular pond. Water Resour. Res. 1968, 4, 1259–1273. [Google Scholar] [CrossRef]
- Gardner, W.R. Some steady state solutions of the unsaturated moisture flow equation with application to evaporation from a water table. Soil Sci. 1958, 85, 228–232. [Google Scholar] [CrossRef]
- Philip, J.R. Theory of infiltration. Adv. Hydrosci. 1969, 5, 215–296. [Google Scholar]
- Thony, J.L.; Vachaud, G.; Clothier, B.E.; Angulo-Jaramillo, R. Field measurement of the hydraulic properties of soil. Soil Technol. 1991, 4, 111–123. [Google Scholar] [CrossRef]
- Cook, F.J.; Broeren, A. Six methods for determining sorptivity and hydraulic conductivity with disc permeameters. Soil Sci. 1994, 157, 2–11. [Google Scholar] [CrossRef]
- Scotter, D.R.; Clothier, B.E.; Harper, E.R. Measuring saturated hydraulic conductivity and sorptivity using twin rings. Soil Res. 1982, 20, 295–304. [Google Scholar] [CrossRef]
- White, I.; Sully, M.J.; Perroux, K.M. Measurement of surface-soil hydraulic properties: Disk permeameters, tension infiltrometers, and other techniques. In Advances in Measurement of Soil Physical Properties: Bringing Theory into Practice; Topp, G.C., Reynolds, W.D., Green, R.E., Eds.; Soil Science Society of America: Madison, WI, USA, 1992; Volume 30, pp. 69–103. [Google Scholar]
- Angulo-Jaramillo, R.; Bagarello, V.; Iovino, M.; Lassabatere, L. Unsaturated Soil Hydraulic Properties. In Infiltration Measurements for Soil Hydraulic Characterization; Springer International Publishing: Berlin, Germany, 2016; pp. 181–287. [Google Scholar]
- White, I.; Sully, M.J. Macroscopic and microscopic capillary length and time scales from field infiltration. Water Resour. Res. 1987, 23, 1514–1522. [Google Scholar] [CrossRef]
- Warrick, A.W.; Broadbridge, P. Sorptivity and macroscopic capillary length relationships. Water Resour. Res. 1992, 28, 427–431. [Google Scholar] [CrossRef]
- Hussen, A.A.; Warrick, A.W. Algebraic models for disc tension permeameters. Water Resour. Res. 1993, 29, 2779–2786. [Google Scholar] [CrossRef]
- Hussen, A.A.; Warrick, A.W. Alternative analyses of hydraulic data from disc tension infiltrometers. Water Resour. Res. 1993, 29, 4103–4108. [Google Scholar] [CrossRef]
- Quadri, M.B.; Clothier, B.E.; Angulo-Jaramillo, R.; Vauclin, M.; Green, S.R. Axisymmetric transport of water and solute underneath a disk permeameter: Experiments and numerical model. Soil Sci. Soc. Am. J. 1994, 58, 696–703. [Google Scholar] [CrossRef]
- Parlange, J.Y.; Lisle, I.; Braddock, R.D.; Smith, R.E. The three-parameter infiltration equation. Soil Sci. 1982, 133, 337–341. [Google Scholar] [CrossRef]
- Smettem, K.R.J.; Parlange, J.Y.; Ross, J.P.; Haverkamp, R. Three-dimensional analysis of infiltration from disc infiltrometer. 1. A capillary-based theory. Water Resour. Res. 1994, 30, 2925–2929. [Google Scholar] [CrossRef] [Green Version]
- Kargas, G.; Londra, P.; Anastasiou, K.; Kerkides, P. A note on one-and three-dimensional infiltration analysis from a mini disc infiltrometer. Water 2018, 10, 1783. [Google Scholar] [CrossRef] [Green Version]
- Smettem, K.R.J.; Ross, P.J.; Haverkamp, R.; Parlange, J.Y. Three-dimensional analysis of infiltration from the disk infiltrometer: 3. Parameter estimation using a double-disk tension infiltrometer. Water Resour. Res. 1995, 31, 2491–2495. [Google Scholar] [CrossRef]
- Lassabatere, L.; Angulo-Jaramillo, R.; Soria-Ugalde, J.M.; Šimůnek, J.; Haverkamp, R. Numerical evaluation of a set of analytical infiltration equations. Water Resour. Res. 2009, W12415. [Google Scholar] [CrossRef] [Green Version]
- Schaap, M.G.; Leij, F.J.; Van Genuchten, M.T. Rosetta: A computer program for estimating soil hydraulic parameters with hierarchical pedotransfer functions. J. Hydrol. 2001, 251, 163–176. [Google Scholar] [CrossRef]
- Šimuůnek, J.; van Genuchten, M.T. Modeling nonequilibrium flow and transport processes using HYDRUS. Vadose Zone J. 2008, 7, 782–797. [Google Scholar] [CrossRef] [Green Version]
- Šimůnek, J.; Sejna, M.; Saito, H.; Sakai, M.; van Genuchten, M.T. The HYDRUS-1D Software Package for Simulating the One-Dimensional Movement of Water, Heat, and Multiple Solutes in Variably Saturated Media; Version 4.0, HYDRUS Software Ser. 3; Department of Environmental Science, University of California: Riverside, CA, USA, 2008. [Google Scholar]
- Warrick, A.W.; Lazarovitch, N. Infiltration from a strip source. Water Resour. Res. 2007, 43, W03420. [Google Scholar] [CrossRef] [Green Version]
- Warrick, A.W.; Lazarovitch, N.; Furman, A.; Zerihun, D. Explicit infiltration function for furrows. J. Irrig. Drain. Eng. 2007, 133, 307–313. [Google Scholar] [CrossRef]
- Fuentes, C.; Haverkamp, R.; Parlange, J.Y. Parameter constraints on closed-form soilwater relationships. J. Hydrol. 1992, 134, 117–142. [Google Scholar] [CrossRef]
- Dohnal, M.; Dusek, J.; Vogel, T. Improving hydraulic conductivity estimates from minidisk infiltrometer measurements for soils with wide pore-size distributions. Soil Sci. Soc. Am. J. 2010, 74, 804–811. [Google Scholar] [CrossRef]
- Rahmati, M.; Latorre, B.; Lassabatere, L.; Angulo-Jaramillo, R.; Moret-Fernández, D. The relevance of Philip theory to Haverkamp quasi-exact implicit analytical formulation and its uses to predict soil hydraulic properties. J. Hydrol. 2019, 570, 816–826. [Google Scholar] [CrossRef]
- Latorre, B.; Moret-Fernández, D.; Lassabatere, L.; Rahmati, M.; López, M.V.; Angulo-Jaramillo, R.; Sorando, R.; Comin, F.; Jiménez, J.J. Influence of the β parameter of the Haverkamp model on the transient soil water infiltration curve. J. Hydrol. 2018, 564, 222–229. [Google Scholar] [CrossRef]
- Kargas, G.; Koka, D.; Londra, P.A. Determination of Soil Hydraulic Properties from Infiltration Data Using Various Methods. Land 2022, 11, 779. [Google Scholar] [CrossRef]
- Jaiswal, P.; Gao, Y.; Rahmati, M.; Vanderborght, J.; Šimůnek, J.; Vereecken, H.; Vrugt, J.A. Parasite inversion for determining the coefficients and time-validity of Philip’s two-term infiltration equation. Vadose Zone J. 2022, 21, e20166. [Google Scholar] [CrossRef]
- Philip, J.R. The theory of infiltration: 4. Sorptivity and algebraic infiltration equations. Soil Sci. 1957, 84, 257–264. [Google Scholar] [CrossRef]
- Rahmati, M.; Latorre, B.; Moret-Fernadez, D.; Lassabatere, L.; Talebian, N.; Miller, D.; Morbidelli, R.; Iovino, M.; Bagarello, V.; Neyshabouri, M.R.; et al. On Infiltration and Infiltration Characteristic Times. Water Resour. Res. 2022, 58, e2021WR031600. [Google Scholar] [CrossRef]
- Valiantzas, J.D. New linearized two-parameter infiltration equation for direct determination of conductivity and sorptivity. J. Hydrol. 2010, 384, 1–13. [Google Scholar] [CrossRef]
- Smiles, D.E.; Knight, J.H. A note on the use of the Philip infiltration equation. Aust. J. Soil Res. 1976, 14, 103–108. [Google Scholar] [CrossRef]
- Lassabatère, L.; Angulo-Jaramillo, R.; Soria Ugalde, J.M.; Cuenca, R.; Braud, I.; Haverkamp, R. Beerkan estimation of soil transfer parameters through infiltration experiments—BEST. Soil Sci. Soc. Am. J. 2006, 70, 521–532. [Google Scholar] [CrossRef]
- Angulo-Jaramilloa, R.; Bagarello, V.; Di Prima, S.; Gosset, A.; Iovino, M.; Lassabatere, L. Beerkan Estimation of Soil Transfer parameters (BEST) across soils and scales. J. Hydrol. 2019, 2019 576, 239–261. [Google Scholar] [CrossRef]
- Moret-Fernández, D.; Latorre, B.; López, M.V.; Pueyo, Y.; Lassabatere, L.; Angulo-Jaramilo, R.; Rahmati, M.; Tormo, J.; Nicolau, J.M. Three- and four-term approximate expansions of the Haverkamp formulation to estimate soil hydraulic properties from disc infiltrometer measurements. Hydrol. Processes 2020, 34, 5543–5556. [Google Scholar] [CrossRef]
- Rahmati, M.; Vanderborght, J.; Šimůnek, J.; Vrugt, J.A.; Moret-Fernández, D.; Latorre, B.; Lassabatere, L.; Vereecken, H. Soil hydraulic properties estimation fromone-dimensional infiltration experiments using characteristic time concept. Vadose Zone J. 2020, 19, e20068. [Google Scholar] [CrossRef]
- Moret-Fernandez, D.; Latorre, B.; Lassabatere, L.; Di Prima, S.; Castellini, M.; Yilmaz, D.; Angulo-Jaramilo, R. Sequential infiltration analysis of infiltration curves measured with disc infiltrometer in layered soils. J. Hydrol. 2021, 600, 126542. [Google Scholar] [CrossRef]
- Van Genuchten, M.T.A. Closed form equation for predicting the hydraulic conductivity of unsaturated soils. Soil Sci. Soc. Am. J. 1980, 44, 892–898. [Google Scholar] [CrossRef] [Green Version]
- Bagarello, V.; Ferraris, S.; Iovino, M. An Evaluation of the Single-test Tension Infiltrometer Method for determining the Hydraulic Conductivity of Lateral Capillarity Domain Soils. Biosyst. Eng. 2004, 87, 247–255. [Google Scholar] [CrossRef]
- Bagarello, V.; Iovino, M.; Tusa, G. Factors affecting measurement of the near-saturated soil hydraulic conductivity. Soil Sci. Soc. Am. J. 2000, 64, 1203–1210. [Google Scholar] [CrossRef]
- Bagarello, V.; Castellini, M.; Iovino, M. Influence of the pressure head sequence on the soil hydraulic conductivity determined with tension infiltrometer. Appl. Eng. Agric. 2005, 21, 383–391. [Google Scholar] [CrossRef]
- Jarvis, N.J.; Messing, I. Near-saturated hydraulic conductivity in soils of contrasting texture measured by tension infiltrometers. Soil Sci. Soc. Am. J. 1995, 59, 27–34. [Google Scholar] [CrossRef]
- McKenzie, N.J.; Cresswell, H.P.; Rath, H.; Jacquier, D. Measurement of unsaturated hydraulic conductivity using tension and drip infiltrometers. Soil Res. 2001, 39, 823–836. [Google Scholar] [CrossRef]
- Bagarello, V.; Castellini, M.; Iovino, M. Comparison of unconfined and confined unsaturated hydraulic conductivity. Geoderma 2007, 137, 394–400. [Google Scholar] [CrossRef]
- Šimůnek, J.; Van Genuchten, M.T. Estimating unsaturated soil hydraulic properties from tension disc infiltrometer data by numerical inversion. Water Resour. Res. 1996, 32, 2683–2696. [Google Scholar] [CrossRef]
- Ramos, T.B.; Goncalves, M.C.; Martins, J.C.; Van Genuchten, M.T.; Pires, F.P. Estimation of soil hydraulic properties from numerical inversion of tension disk infiltrometer data. Vadose Zone J. 2006, 5, 684–696. [Google Scholar] [CrossRef] [Green Version]
Publisher’s Note: MDPI stays neutral with regard to jurisdictional claims in published maps and institutional affiliations. |
© 2022 by the authors. Licensee MDPI, Basel, Switzerland. This article is an open access article distributed under the terms and conditions of the Creative Commons Attribution (CC BY) license (https://creativecommons.org/licenses/by/4.0/).



