-
Optical Genome Mapping: A New Tool for Cytogenomic Analysis -
Genomic Regions Associated with Respiratory Disease in Holstein Calves in the Southern United States -
ABCC6 Involvement in Cerebral Small Vessel Disease: Potential Mechanisms and Associations -
Increased Prevalence of Psychiatric Disorders in Children with RASopathies: Comparing NF1, Noonan Syndrome Spectrum Disorder, and the General Population -
Identification of Key Genes Associated with Overall Survival in Glioblastoma Multiforme Using TCGA RNA-Seq Expression Data
Journal Description
Genes
Genes
is a peer-reviewed, open access journal of genetics and genomics published monthly online by MDPI. The Spanish Society for Nitrogen Fixation (SEFIN) is affiliated with Genes and their members receive discounts on the article processing charges.
- Open Access— free for readers, with article processing charges (APC) paid by authors or their institutions.
- High Visibility: indexed within Scopus, SCIE (Web of Science), PubMed, MEDLINE, PMC, Embase, PubAg, and other databases.
- Journal Rank: JCR - Q2 (Genetics and Heredity) / CiteScore - Q2 (Genetics (clinical))
- Rapid Publication: manuscripts are peer-reviewed and a first decision is provided to authors approximately 14.6 days after submission; acceptance to publication is undertaken in 2.5 days (median values for papers published in this journal in the first half of 2025).
- Recognition of Reviewers: Reviewers who provide timely, thorough peer-review reports receive vouchers entitling them to a discount on the APC of their next publication in any MDPI journal, in appreciation of the work done.
Impact Factor:
2.8 (2024);
5-Year Impact Factor:
3.2 (2024)
Latest Articles
Comparative Transcriptome Analysis Reveals the Regulation of Growth Activity in Poria cocos Under Different Light Duration Stimulations
Genes 2025, 16(12), 1404; https://doi.org/10.3390/genes16121404 (registering DOI) - 24 Nov 2025
Abstract
Background: Light is an important environmental signal that regulates the growth and metabolism of fungi. This study aims to reveal the molecular regulatory mechanism of different light durations on the growth activity of Poria cocos. Methods: By setting up three groups
[...] Read more.
Background: Light is an important environmental signal that regulates the growth and metabolism of fungi. This study aims to reveal the molecular regulatory mechanism of different light durations on the growth activity of Poria cocos. Methods: By setting up three groups of light treatment: 0 days (sample 1), 15 days (sample 2), and 30 days (sample 3), and combining transcriptome sequencing (RNA-seq) with qRT-PCR for verification, the effects of light on the gene expression of Poria cocos (Poria cocos (Schw.) Wolf) were systematically analyzed. Results: A total of 4332 differentially expressed genes (DEGs) were identified in this study. Among them, the blue light-responsive genes, BLI-3 and BLI-4, were significantly upregulated at the DT15 stage, reaching 576.08 times and 31.30 times, respectively, while they were sharply downregulated at the DT30 stage. The KEGG enrichment analysis revealed that the DEGs were mainly involved in secondary metabolite synthesis, carbon metabolism, amino acid synthesis, redox reactions, and the MAPK signaling pathway. At the DT15 stage, genes related to growth metabolism, such as CYP, SNF1, and COX, were highly expressed, indicating active metabolism at this stage. However, in the DT0 and DT30 stages, ROS-related genes such as NADPH-dependent oxidoreductases were upregulated, leading to oxidative stress damage and inhibiting growth. Additionally, the high expression of BLI-3 and BLI-4 significantly activated ergosterol synthesis genes, enhancing cell membrane stability. The WGCNA co-expression network analysis revealed a high degree of correlation between BLI-4 and MAPKKK and CYP genes and proposed a potential “BLI-4-MAPKKK-CYP” regulatory axis, providing insights into the molecular pathway by which light regulates the metabolism and homeostasis of Poria cocos. Conclusions: This study has for the first time systematically revealed the molecular mechanism by which light duration regulates the growth activity of Poria cocos. It has clarified the core role of the BLI gene family in light signal perception and metabolic regulation. It has also elucidated the molecular pathways by which light regulates the synthesis of ergosterol, energy metabolism, and oxidative stress response in Poria cocos. This provides innovative theoretical support for optimizing the light regulation strategies in Poria cocos cultivation and also offers important references for the study of environmental response mechanisms in other medicinal fungi.
Full article
(This article belongs to the Section Plant Genetics and Genomics)
Open AccessReview
Addressing Ancestral Underrepresentation in Oncobiology: The Need for Sub-Saharan African-Specific In Vitro Models
by
Carla S. dos Santos, Ana C. Magalhães, Ricardo J. Pinto, Carla Carrilho, Cláudia Pereira, Fernando Miguel, Pamela Borges, Lúcio Lara Santos and Luisa Pereira
Genes 2025, 16(12), 1403; https://doi.org/10.3390/genes16121403 (registering DOI) - 24 Nov 2025
Abstract
Cancer is an increasing public health burden, including in Sub-Saharan African (SSA) populations, where cancer incidence is predicted to increase by around 140% between 2022 and 2050. These rates require a better understanding of the epidemiological, clinical, and genetic/molecular characteristics of cancer in
[...] Read more.
Cancer is an increasing public health burden, including in Sub-Saharan African (SSA) populations, where cancer incidence is predicted to increase by around 140% between 2022 and 2050. These rates require a better understanding of the epidemiological, clinical, and genetic/molecular characteristics of cancer in SSA populations. There is an urgent need to improve the genomic characterization of SSA tumour samples and also to establish suitable in vitro models for hypothesis testing. In fact, even though thousands of cancer cell lines (CCLs) have been established employing different methods of cell immortalization and have been included in deep molecular characterization panels, SSA ancestry is limited to only ~6% (mostly African Americans, who represent limited diversity in the context of the African continent) of publicly available CCLs. This disparity needs to be addressed by using next-generation immortalization methods such as conditional reprogramming to establish CCLs derived from SSA cancer patients that also represent the diversity within the African continent. Research in SSA oncobiology has the potential to add essential information to better understand the diverse molecular pathways leading to cancer and to find promising therapeutic avenues. We also discuss the challenges to conducting oncobiology studies with cell modelling derived from SSA patients in low-to-middle-income African countries, such as Portuguese-speaking African countries.
Full article
(This article belongs to the Section Human Genomics and Genetic Diseases)
Open AccessArticle
Telomere Length and Mitochondrial Copy Number as Potential Biomarkers for Male Infertility in Iraqi Men
by
Mustafa Faeq Kadhim, Farah Thamer Samawi and Ali Gargouri
Genes 2025, 16(12), 1402; https://doi.org/10.3390/genes16121402 (registering DOI) - 24 Nov 2025
Abstract
Background/Objectives: Male infertility is one of the major problems in Iraqi health and society; it is caused by several factors, such as acquired, environmental, and genetic factors. Awareness of the crucial role of telomeres and mitochondria in sperm production and fertility has
[...] Read more.
Background/Objectives: Male infertility is one of the major problems in Iraqi health and society; it is caused by several factors, such as acquired, environmental, and genetic factors. Awareness of the crucial role of telomeres and mitochondria in sperm production and fertility has increased in recent years. This study aimed to evaluate the association between mitochondrial DNA (mtDNA) copy number and telomere length in sperm and the degree of infertility in Iraqi males. Methods: Of the 200 study participants, 50 were healthy controls and 150 were infertile. Sperm count, motility, and morphology were assessed by collecting and analyzing semen samples. After DNA extraction, the mitochondrial ND1 gene and the reference nuclear gene GAPDH were analyzed by quantitative PCR (qPCR) to determine the mtDNA copy number. To determine telomere length, another qPCR analysis was used. Results: The mtDNA copy number of infertile men was significantly higher than that of healthy controls with a p-value (0.001). In addition, the sperm of the patient group showed a significant reduction in telomere length (p = 0.001). According to the results of the study, male infertility in Iraqi men is associated with a higher number of mtDNA copies and shorter telomere length. DNA damage or a disruption in the mitochondrial energy production pathway could be the cause of this association. Conclusions: This study reveals that a higher number of mtDNA copies and shorter telomere lengths are associated with male infertility in Iraqi men. These results highlight the importance of continuing research and exploring new avenues in the field of male infertility.
Full article
(This article belongs to the Section Human Genomics and Genetic Diseases)
►▼
Show Figures

Figure 1
Open AccessBrief Report
Optimizing an Ex Vitro RUBY-Equipped Method for Hairy Root Transformation of Peanuts: An Efficient Approach for the Functional Study of Genes in Peanut Roots
by
Xinyue Li, Jun Zhou, Fei Kong, Xiaoyun Li, Dong Xiao, Aiqin Wang, Longfei He and Jie Zhan
Genes 2025, 16(12), 1401; https://doi.org/10.3390/genes16121401 - 24 Nov 2025
Abstract
Agrobacterium rhizogenes (A. rhizogenes)-mediated transformation of hairy roots is a favored and flexible method for root gene functional analysis. However, the selection of transformants can be complex and time-consuming. Here, we describe our simplified method for the A. rhizogenes-mediated
[...] Read more.
Agrobacterium rhizogenes (A. rhizogenes)-mediated transformation of hairy roots is a favored and flexible method for root gene functional analysis. However, the selection of transformants can be complex and time-consuming. Here, we describe our simplified method for the A. rhizogenes-mediated hairy root induction in young peanut shoots using an expression vector with RUBY for direct visual selection of transformants. Analyses verified that this method provides a high-efficiency gene transformation technique for peanut, with transformant frequencies between 46.2 and 73.7%. To test the utility of this method in gene functional analyses, it was used to overexpress AhLRX6 in hairy roots and we present our preliminary results indicating the production of thicker cells walls in root tips relative to the WT.
Full article
(This article belongs to the Special Issue Molecular Genetics of Stress Response in Crops)
►▼
Show Figures

Figure 1
Open AccessReview
Sperm-Derived Extracellular Vesicles (Sperm-EVs), Emerging Biomarkers and Functional Modulators in Male Infertility and Assisted Reproduction
by
Charalampos Voros, Fotios Chatzinikolaou, Georgios Papadimas, Spyridon Polykalas, Despoina Mavrogianni, Aristotelis-Marios Koulakmanidis, Diamantis Athanasiou, Vasiliki Kanaka, Maria Kanaka, Kyriakos Bananis, Antonia Athanasiou, Aikaterini Athanasiou, Ioannis Papapanagiotou, Dimitrios Vaitsis, Charalampos Tsimpoukelis, Maria Anastasia Daskalaki, Marianna Theodora, Nikolaos Thomakos, Panagiotis Antsaklis, Dimitrios Loutradis and Georgios Daskalakisadd
Show full author list
remove
Hide full author list
Genes 2025, 16(12), 1400; https://doi.org/10.3390/genes16121400 - 22 Nov 2025
Abstract
Background/Objectives: Approximately 50% of infertility cases are attributable to male factors; yet conventional semen examination can not identify the molecular abnormalities that hinder sperm functionality. Extracellular vesicles (EVs) derived from sperm, such as testicular EVs, prostasomes, and epididymosomes, have become important modulators of
[...] Read more.
Background/Objectives: Approximately 50% of infertility cases are attributable to male factors; yet conventional semen examination can not identify the molecular abnormalities that hinder sperm functionality. Extracellular vesicles (EVs) derived from sperm, such as testicular EVs, prostasomes, and epididymosomes, have become important modulators of oocyte activation, sperm maturation, capacitation, acrosome stability, motility, and early embryonic development. This study aimed to evaluate the potential diagnostic and translational uses of sperm-associated extracellular vesicles (EVs) in male infertility and assisted reproduction, while also consolidating recent insights on their origins, composition, and functional significance. Methods: A focused narrative search of PubMed (2000–2025) was conducted using backward and forward citation tracking. Studies that qualified included human clinical cohorts, functional sperm extracellular vesicle tests, and omics analyses using MISEV-aligned extracellular vesicle isolation and characterisation methodologies. When human mechanistic understanding was constrained, knowledge from animal research was selectively integrated. Results: The cargo signatures specific to the source identified in sperm-derived and seminal EVs encompass proteins, small RNAs, lipids, and enzymatic modules that govern sperm maturation, capacitation, acrosome reaction, redox balance, calcium signalling, zona binding, and DNA integrity. Density-resolved seminal extracellular vesicle subfractions (EV-H/EV-M/EV-L) have unique functional and proteomic characteristics linked to progesterone-induced hyperactivation, oxidative stress, and motility. Asthenozoospermia and oligoasthenoteratozoospermia are associated with changes in extracellular vesicle composition, reduced embryonic developmental potential, compromised oocyte activation (related to PLCζ), and increased sperm DNA fragmentation. Numerous EV-related miRNA and protein signatures may predict TESE results, identify functional sperm anomalies not recognised by conventional semen analysis, and differentiate between obstructive and non-obstructive azoospermia. Conclusions: The available findings indicate that sperm-derived extracellular vesicles are significant functional regulators of sperm physiology and may serve as valuable non-invasive indicators for male infertility. The standardisation of EV isolation, characterisation, and clinical validation is essential prior to widespread use; nonetheless, their integration into liquid biopsy methods and assisted reproductive technology processes represents a significant improvement.
Full article
(This article belongs to the Section Human Genomics and Genetic Diseases)
Open AccessCase Report
A Complex Case of Retinoblastoma Solved by the Combined Approach of Humor/Plasma cfDNA-NGS and LR-WGS
by
Simona Innamorato, Simona L. Basso, Omaima Belakhdar, Mirella Bruttini, Chiara Fallerini, Heyran Huseynli, Giulia Caccialupi, Elena Pasquinelli, Mariarosaria Adduci, Giorgio Signori, Felice Arcuri, Valeria Malagnino, Maria Chiara Siciliano, Stefano Lazzi, Simone Pesaresi, Daniela Galimberti, Paolo Galluzzi, Sonia De Francesco, Theodora Hadijstillanou, Anna Maria Pinto, Alessandra Renieri and Francesca Arianiadd
Show full author list
remove
Hide full author list
Genes 2025, 16(12), 1399; https://doi.org/10.3390/genes16121399 - 22 Nov 2025
Abstract
Background: Complex cases of retinoblastoma (RB) often require integrative molecular approaches to define tumor etiology and guide clinical management. Purpose: Our aim was to evaluate the usefulness of combining aqueous humor (AH)/plasma cell-free DNA next-generation sequencing (cfDNA-NGS) and long-read–whole-genome sequencing (LR-WGS) to resolve
[...] Read more.
Background: Complex cases of retinoblastoma (RB) often require integrative molecular approaches to define tumor etiology and guide clinical management. Purpose: Our aim was to evaluate the usefulness of combining aqueous humor (AH)/plasma cell-free DNA next-generation sequencing (cfDNA-NGS) and long-read–whole-genome sequencing (LR-WGS) to resolve diagnostically challenging RB cases. Case Description: We report the case of a 3-year-old Caucasian girl, conceived by heterologous assisted reproductive technology (ART), presenting with unilateral, widely infiltrative RB in the right eye. She exhibited limited verbal communication, a glabellar angioma extending to the nasal bridge and philtrum, and mild hypertelorism. Standard blood testing revealed no pathogenic SNVs, CNVs, or methylation abnormalities in the RB1 gene. Targeted cfDNA analysis using the Illumina TruSight Oncology 500 (TSO500) panel on AH and plasma identified a somatic RB1 splice-site variant (c.1498+2T>C) with a variant allele frequency (VAF) of 98.5%, consistent with biallelic inactivation. Additional gains (fold change > 1.5) were found in AH and confirmed in plasma, suggesting a germline 13q duplication. Third-generation LR-WGS, performed with Oxford Nanopore Technology (ONT), on blood confirmed a 24.6 Mb duplication on chromosome 13, compatible with the rare 13q duplication syndrome characterized by psychomotor delay, craniofacial dysmorphism, and hemangiomas. AH-cfDNA revealed additional somatic copy-number alterations, including amplifications (i.e., MDM4 and ALK) and deletions (i.e., BRCA2), indicating progressive clonal tumor evolution. Conclusions: This experience tells us that a combined approach with TSO500 Illumina NGS on cfDNA, along with LR-WGS, is able to help solve complex cases and define the appropriate treatment and surveillance strategy.
Full article
(This article belongs to the Special Issue Next-Generation Sequencing in Rare Genetic Diseases)
►▼
Show Figures

Figure 1
Open AccessArticle
Dysfunction and Pathological Origins of Lymphatic Endothelial Cells in Atherosclerosis Revealed by Single-Cell Transcriptomics
by
Qinhang Shen, Guangchao Gu, Dan Yang and Yuehong Zheng
Genes 2025, 16(12), 1398; https://doi.org/10.3390/genes16121398 - 21 Nov 2025
Abstract
Background: Atherosclerosis, a leading cause of cardiovascular disease, involves complex interactions between vascular and immune cells. The role of lymphatic endothelial cells (LECs) in this process remains incompletely characterized, limiting our understanding of disease mechanisms. This study aimed to delineate the phenotypic and
[...] Read more.
Background: Atherosclerosis, a leading cause of cardiovascular disease, involves complex interactions between vascular and immune cells. The role of lymphatic endothelial cells (LECs) in this process remains incompletely characterized, limiting our understanding of disease mechanisms. This study aimed to delineate the phenotypic and functional dynamics of LECs during atherosclerosis progression. Methods: We performed single-cell RNA sequencing on aortic cells from ApoE-/- mice on a high-fat diet at baseline, 8 weeks (early disease), and 16 weeks (late disease). Bioinformatic analyses, including clustering, differential expression, trajectory inference, and cell-cell communication analysis, were applied to characterize LEC subpopulations and their transcriptional reprogramming. Results: Our analysis identified two LEC subpopulations that exhibited a biphasic numerical response: expansion at the early stage followed by a decline by the late stage. Early-disease LECs displayed altered immunomodulatory capacity, with features of reduced T cell tolerance and enhanced activation via IL-7/IL-7R signaling, coupled with a downregulation of key lipid-handling genes (Ldlr, Abca1). Trajectory analysis suggested multiple cellular origins, including a conventional but delayed differentiation path from vascular endothelial cells and an atherosclerosis-specific transdifferentiation path from fibroblasts observed only in early disease. Conclusions: Our findings indicate that LECs undergo substantial phenotypic and functional alterations during atherosclerosis. The maladaptive differentiation and acquired dysfunction in lipid transport and immune regulation may contribute to disease progression. This study provides a foundational transcriptional atlas for understanding lymphatic involvement in vascular disease and highlights potential contexts for therapeutic modulation.
Full article
(This article belongs to the Section Human Genomics and Genetic Diseases)
►▼
Show Figures

Figure 1
Open AccessArticle
Comprehensive Transcriptomic and Epitranscriptomic Profiling of Hepatitis B Virus Transcripts in Two Hepatocellular Carcinoma Cell Lines
by
Qinan Zhang, Bohan Zhang, Lei Wang, Yongjian Liu, Jingwan Han, Lei Jia, Hanping Li, Xiaolin Wang, Jingyun Li, Changyuan Yu and Lin Li
Genes 2025, 16(12), 1397; https://doi.org/10.3390/genes16121397 - 21 Nov 2025
Abstract
Background/Objectives: Despite extensive research on hepatitis B virus (HBV), its post-transcriptional regulatory mechanisms remain incompletely characterized, particularly regarding epitranscriptomic modifications. This study aims to systematically profile the transcriptomic complexity and RNA modification landscape of HBV in hepatocellular carcinoma models. Methods: We
[...] Read more.
Background/Objectives: Despite extensive research on hepatitis B virus (HBV), its post-transcriptional regulatory mechanisms remain incompletely characterized, particularly regarding epitranscriptomic modifications. This study aims to systematically profile the transcriptomic complexity and RNA modification landscape of HBV in hepatocellular carcinoma models. Methods: We transfected PLC/PRF/5 and Huh7 cells with the HBV 1.3-mer WT replicon plasmid, followed by qPCR measurement of viral load. Total nucleic acids extracted from transfected cells underwent nanopore direct RNA sequencing. The complete HBV transcriptome was then analyzed in two established hepatocellular carcinoma cell lines (PLC/PRF/5 and Huh7), with alternative splicing, polyadenylation, and RNA modifications identified through comprehensive bioinformatics analysis. Results: Our analysis revealed substantial transcriptomic diversity, identifying 34 distinct splice variants—including 14 previously unreported isoforms—with cell-type-specific expression patterns. Additionally, we detected 30 high-confidence RNA modification sites across HBV transcripts, with 93% (28 sites) conserved between both cellular environments. Notably, we observed significant intercellular heterogeneity in poly(A) tail length distributions. Conclusions: A comparison of the post-transcriptional processing modifications of HBV in PLC/PRF/5 and Huh7 cells reveals that the former may be better able to mimic the immune evasion mechanisms of chronic HBV infection. In contrast, the longer poly(A) tails present in Huh7 cells facilitate efficient replication, rendering these cells more amenable to the study of HBV transcription and replication mechanisms. These findings comprehensively elucidate the post-transcriptional regulatory mechanisms of hepatitis B virus in different hepatocellular carcinoma cell lines, establishing a critical benchmark for selecting appropriate experimental models in virology research. The identified transcriptomic features may provide new insights for developing antiviral strategies targeting the viral epigenome.
Full article
(This article belongs to the Section Bioinformatics)
►▼
Show Figures

Figure 1
Open AccessArticle
Vitamin K Epoxide Reductase Complex Subunit 1 (VKORC1) Gene Polymorphisms Predict Arterial Stiffness and Serum MGP Levels in Chronic Kidney Disease Patients
by
David H. Chen, Cees Vermeer, John R. Cockcroft, David C. Wheeler, Kevin M. O’Shaughnessy and Yasmin
Genes 2025, 16(12), 1396; https://doi.org/10.3390/genes16121396 - 21 Nov 2025
Abstract
Background/Objectives: Arterial stiffness increases with progressive worsening of renal function and predicts cardiovascular mortality in patients with chronic kidney disease. The effects of vitamin K-dependent proteins in vascular health and the implications of vitamin K epoxide reductase gene (VKORC1) polymorphisms in calcification
[...] Read more.
Background/Objectives: Arterial stiffness increases with progressive worsening of renal function and predicts cardiovascular mortality in patients with chronic kidney disease. The effects of vitamin K-dependent proteins in vascular health and the implications of vitamin K epoxide reductase gene (VKORC1) polymorphisms in calcification and warfarin sensitivity are well known, but their roles in arterial stiffness are not known. We investigated the influence of common polymorphisms in this gene (−1639G>A, +1173C>T, +1542G>C, +2255C>T, and +3730G>A) on stiffness and calcification markers in 302 CKD patients. Methods: Blood pressure, aortic pulse wave velocity (aPWV), coronary artery calcification (CAC), and aortic calcification (AC) were assessed together with the total uncarboxylated matrix Gla protein (t-uncMGP). Results: Genotyping subjects for +1542G>C and +3730G>A showed higher genotype-specific aPWV and lower t-uncMGP (p < 0.05). The combined recessive allele model showed a significant stepwise reduction in aPWV (p < 0.005); subjects homozygous for both risk alleles had the highest aPWV compared to those carrying one or none. In a multiple regression model adjusting for age, gender, mean pressure, BMI, and racial group, each +1542G allele and +3730A allele were independently associated with a 0.8 m/s (95% CI 0.09 to 1.57) and 1.0 m/s (95% CI 0.14 to 1.98) elevation of aPWV, respectively. Although serum t-uncMGP levels correlated inversely with CAC score (p < 0.001), VKORC1 genotypes did not. Conclusions: We demonstrated for the first time that VKORC1 polymorphisms (+1542G>C and +3730G>A) influence arterial stiffness and serum t-uncMGP levels in CKD patients. These findings suggest that vitamin K-dependent processes may be important in arterial stiffness, possibly by modulating calcification of the vessel wall.
Full article
(This article belongs to the Section Human Genomics and Genetic Diseases)
►▼
Show Figures

Figure 1
Open AccessArticle
Transcriptome Analysis Suggests Dietary Tributyrin Enhances Feeding Intensity via Modulating Steroid Biosynthesis in Mandarin Fish (Siniperca chuatsi)
by
Er-Xue Xu, Hao-Yu Li, Zhi-Guang Hou, Yi-Huan Xu, Jun Wu, Teng-Fei Bao, Cheng-Bin Wu, Xiao-Wei Gao and Yan-Miao Tan
Genes 2025, 16(12), 1395; https://doi.org/10.3390/genes16121395 - 21 Nov 2025
Abstract
Blackground/Objectives: Tributyrin (TB), a stable derivative of butyric acid, has been widely used in animal feeds for its health-promoting effects. This study evaluated the efficacy of dietary TB serving as a functional feed additive in enhancing intestinal health of mandarin fish (Siniperca
[...] Read more.
Blackground/Objectives: Tributyrin (TB), a stable derivative of butyric acid, has been widely used in animal feeds for its health-promoting effects. This study evaluated the efficacy of dietary TB serving as a functional feed additive in enhancing intestinal health of mandarin fish (Siniperca chuatsi), with a focus on elucidating the associated molecular mechanisms. Methods: A total of 300 juvenile mandarin fish (200.0 ± 5.2 g) were randomly assigned to one of three dietary groups: a control group (0 mg/kg TB), a low-dose TB group (TB1, 500 mg/kg), or a high-dose TB group (TB2, 1000 mg/kg). The one-month feeding trial was conducted under strictly controlled conditions, with water quality maintained within optimal range. Fish were fed their respective diets twice daily to apparent satiety. Results: Results showed that TB supplementation significantly increased villus height in the mid- and hindgut, with the TB2 group showing the most pronounced improvement. Furthermore, transcriptome analysis revealed that TB altered the expression of genes involved in energy metabolism, fatty acid oxidation, and steroid biosynthesis pathways. Notably, TB supplementation up-regulated key genes such as gls2b (energy metabolism) and cpt1b (fatty acid oxidation), and modulated especially modulated steroid biosynthesis through genes sqlea and dhcr24h. Co-expression network analysis further identified hub genes associated with energy metabolism (etfb), immune regulation (il20ra, foxp1b), and cell cycle regulation (cdc20, ccnb1). Conclusions: These findings elucidate the mechanism of action of TB as a functional feed additive, providing a theoretical foundation for its application in aquaculture to enhance intestinal health.
Full article
(This article belongs to the Section Animal Genetics and Genomics)
►▼
Show Figures

Figure 1
Open AccessReview
A Single-Cell Omics Technical Guide for Advancing Neuropsychiatric Research
by
Kayleigh Casmey, Maria Zimmermann, Yuxin Xie, Sierra A. Codeluppi-Arrowsmith and Gustavo Turecki
Genes 2025, 16(12), 1394; https://doi.org/10.3390/genes16121394 - 21 Nov 2025
Abstract
Single-cell omics technology has advanced rapidly since its inception, offering increasing precision, resolution, and technical diversity to explore cell-specific molecular features in the human brain and neuropsychiatric disorders. While traditional bulk genomic analyses have provided valuable insights into the molecular processes of these
[...] Read more.
Single-cell omics technology has advanced rapidly since its inception, offering increasing precision, resolution, and technical diversity to explore cell-specific molecular features in the human brain and neuropsychiatric disorders. While traditional bulk genomic analyses have provided valuable insights into the molecular processes of these disorders, single-cell omics allows for the investigation of cellular heterogeneity in the brain, which is crucial for dissecting underlying pathology. Neuropsychiatric disorders—such as dementia and depression—are complex and heterogenous brain disorders driven by intricate interactions of genetic and environmental factors. Methodological developments in single-cell omic technologies have enabled their application directly to human brain tissue for the study of neuropsychiatric disorders, yielding cell-specific insights in transcriptomics and epigenomics, with emerging findings in proteomics, metabolomics, multi-omics, and beyond. This review discusses different single-cell omic technologies, focusing on their application to postmortem human brain tissue, highlighting key findings from the use of these methods in neuropsychiatric disorders, and providing considerations for future implementation to elucidate the molecular landscape of brain changes associated with these conditions.
Full article
(This article belongs to the Special Issue Neuropsychiatric Disorders: Genetics and Targeted Therapy)
►▼
Show Figures

Figure 1
Open AccessArticle
Mountains, Lakes, and Ancient Drainage Networks Sculpt the Phylogeographic Architecture of the Stream Headwater Fish Acrossocheilus kreyenbergii in China
by
Yun Chen, Guangmin Deng, Ziyu Le and Cuizhang Fu
Genes 2025, 16(12), 1393; https://doi.org/10.3390/genes16121393 - 21 Nov 2025
Abstract
Background: Phylogeographic surveys of obligate freshwater fishes could serve as a pivotal lens through which the biological footprints of historic drainage rearrangements can be deciphered. Methods: Focusing on the headwater-restricted cyprinid Acrossocheilus kreyenbergii in the Pearl, Yangtze, and Huai river basins, we examined
[...] Read more.
Background: Phylogeographic surveys of obligate freshwater fishes could serve as a pivotal lens through which the biological footprints of historic drainage rearrangements can be deciphered. Methods: Focusing on the headwater-restricted cyprinid Acrossocheilus kreyenbergii in the Pearl, Yangtze, and Huai river basins, we examined variations in mitochondrial cytochrome b gene (Cyt b) to elucidate the phylogeographic architecture and evolutionary history of this stream fish in South–Central China through integrative analyses of phylogeny, ancestral area reconstruction, genetic structure, and population demography. Results: A time-calibrated phylogeny recovered two primary lineages, K-I and K-II, which diverged ca. 2.15 Ma: K-I split into K-Ia (Huai River) and K-Ib (Yangtze–Poyang Lake catchment) at 1.53 Ma, whereas K-II gave rise to K-IIa, K-IIb, and K-IIc through sequential divergences at 1.29 Ma and 0.83 Ma, with K-IIa restricted to the Poyang Lake catchment. K-IIb was shared between the Poyang Lake catchment and the Qiupu River (Yangtze basin), and K-IIc was distributed in the Xijiang River (Pearl basin) as well as the Yangtze–Dongting Lake catchment. Conclusions: Our findings reveal that the phylogeographic architecture of A. kreyenbergii was sculpted by a succession of geologic and anthropocentric events: the Late-Cenozoic collapse of the Zhe–Min Uplift first fractured its range; the intervening Mufu–Lianyun–Luoxiao Mountains then acted as a persistent barrier; the large waters of Poyang and Dongting Lakes served as biological filters; and the 2200-year-old Lingqu Canal—constructed during the Qin dynasty—briefly re-established a corridor for gene flow. Together, these forces disrupted and reorganized the species’ genetic connections, leaving a visible imprint today.
Full article
(This article belongs to the Section Animal Genetics and Genomics)
►▼
Show Figures

Figure 1
Open AccessReview
Reprogramming Fibrosis: How Protein PTMs Reshape the IPF Proteome
by
Yunze Li, Wei Kong, Hanqi Zhang, Xinfeng Wei, Junxuan Yi, Mingwei Wang, Shunzi Jin and Duo Yu
Genes 2025, 16(11), 1392; https://doi.org/10.3390/genes16111392 - 20 Nov 2025
Abstract
Idiopathic pulmonary fibrosis (IPF) is a fatal and progressive lung disorder. Its pathological process involves persistent epithelial damage, ongoing inflammation, and dysregulated tissue repair. Currently, there are no effective treatment methods to improve patient survival. However, post-translational modifications (PTMs) have gradually garnered widespread
[...] Read more.
Idiopathic pulmonary fibrosis (IPF) is a fatal and progressive lung disorder. Its pathological process involves persistent epithelial damage, ongoing inflammation, and dysregulated tissue repair. Currently, there are no effective treatment methods to improve patient survival. However, post-translational modifications (PTMs) have gradually garnered widespread attention. They are the processes by which various chemical groups are added to or removed from proteins’ amino acid side chains or the N- or C-terminal ends of the polypeptide chain following synthesis. Additionally, they can regulate the energy supply of cells, regulate the cell cycle, and affect important signaling pathways such as TGF-β. This review systematically summarizes different categories of PTMs, organizes the PTMs involved in various injury stages of IPF, outlines the roles of different cells throughout the process, and analyzes future clinical diagnosis and treatment strategies as well as intervention targets for IPF, providing guiding significance for the systematic intervention of IPF in the future.
Full article
(This article belongs to the Special Issue Genetics and Genomics of Lung Diseases)
►▼
Show Figures

Graphical abstract
Open AccessCorrection
Correction: Marszałek-Kruk et al. Treacher Collins Syndrome: Genetics, Clinical Features and Management. Genes 2021, 12, 1392
by
Bożena Anna Marszałek-Kruk, Piotr Wójcicki, Krzysztof Dowgierd and Robert Śmigiel
Genes 2025, 16(11), 1391; https://doi.org/10.3390/genes16111391 - 20 Nov 2025
Abstract
Error in Figure [...]
Full article
(This article belongs to the Section Genetic Diagnosis)
►▼
Show Figures

Figure 2
Open AccessArticle
High Allelic Heterogeneity in Kazakhstani Patients with Neurofibromatosis Type 1: Results from the First Molecular Study
by
Zhannat Idrissova, Farida Rakhimbekova, Madina Orazgaliyeva, Madina Zhaksybek, Kristina Kovaleva, Saltanat Abdikerim, Aizhan Ormankyzy and Petr Vasiluev
Genes 2025, 16(11), 1390; https://doi.org/10.3390/genes16111390 - 19 Nov 2025
Abstract
Background/Objectives: This study presents the first molecular characterization of NF1 gene variants in Kazakhstani patients, expanding regional understanding of neurofibromatosis type 1 (NF1). The NF1 gene encodes neurofibromin, a tumor suppressor protein that regulates the MAPK signaling pathway; its inactivation results in
[...] Read more.
Background/Objectives: This study presents the first molecular characterization of NF1 gene variants in Kazakhstani patients, expanding regional understanding of neurofibromatosis type 1 (NF1). The NF1 gene encodes neurofibromin, a tumor suppressor protein that regulates the MAPK signaling pathway; its inactivation results in NF1, a multisystem disorder with pigmentary and tumor manifestations. Methods: A total of 60 pediatric and young adult patients of University Clinic Aksai were selected based on Legius criteria and studied clinically; genetic variants of NF1 gene were determined with AmpliSeq for Illumina Myeloid Panel (next generation sequencing). Results: Pathogenic or likely pathogenic (with some variants of unknown significance) were detected in 58 of 60 (96.7%) patients. Among them, 27 (46.6%) carried point variants, 21 (36.2%) had genomic deletions, 3 (5.2%) had duplications, 3 (5.2%) insertions, and 4 (6.9%) had exon–intron splicing site variants. Notably, all patients with duplication insertions and splicing variants presented with plexiform neurofibromas. Conclusions: The study defines the first variant spectrum in a Kazakhstani population, confirming genotype–phenotype correlations consistent with European cohorts (l.). These data highlight the predominance of structural and splicing alterations in patients with plexiform neurofibromas and support the integration of molecular testing into clinical management of NF1 in Kazakhstan.
Full article
(This article belongs to the Section Human Genomics and Genetic Diseases)
►▼
Show Figures

Figure 1
Open AccessArticle
Integrated Bioinformatics and Machine Learning for Ascertainment and Validation of Biomarkers for Screening Breast Disease
by
Qi Wang, Saisai Yang, Yao Zhang, Chengyu Piao, Xin Liu and Xiuhong Wu
Genes 2025, 16(11), 1389; https://doi.org/10.3390/genes16111389 - 18 Nov 2025
Abstract
Background: This research sought to screen potential biomarkers in diagnosing breast diseases and elucidating their immune-related mechanisms. Methods: Three datasets were attained from the Gene Expression Omnibus (GEO) database. LIMMA package and weighted gene co-expression network analysis (WGCNA) were used to ascertain differentially
[...] Read more.
Background: This research sought to screen potential biomarkers in diagnosing breast diseases and elucidating their immune-related mechanisms. Methods: Three datasets were attained from the Gene Expression Omnibus (GEO) database. LIMMA package and weighted gene co-expression network analysis (WGCNA) were used to ascertain differentially expressed genes (DEGs) and key modules in benign breast disease (BBD) and breast cancer (BC). The intersecting genes underwent functional enrichment analysis. Three machine learning (ML) methods (encompassing LASSO regression, random forest, and support vector machine recursive feature elimination (SVM-RFE)) were implemented to select core genes. The diagnostic performance of the core genes was evaluated by comparing their expression levels, plotting receiver operating characteristic (ROC) curves, and constructing a Nomogram. The TCGA-BRCA dataset was used to estimate the prognostic capability of the core genes among individuals with BC. Finally, the IC infiltration was ascertained utilizing the CIBERSORT algorithm. Results: In total, 2579 DEGs were identified in BBD. WGCNA exhibited that the 1652 genes in green and pink modules were strongly correlated with BBD. In BC, 2742 DEGs were identified. The turquoise and red modules contained 7286 genes exhibiting strong correlations with BC. After intersecting, 41 common genes were obtained, which were predominantly enriched in immune and inflammation regulation pathways. Through integrated screening with three ML algorithms, Arrestin Domain Containing 1 (ARRDC1) and ATPase Sarcoplasmic/Endoplasmic Reticulum Ca2+ Transporting 2 (ATP2A2) were identified as core genes. The ROC curve exhibited that the AUC for the two genes was greater than 0.8. The calibration curve of the nomogram signified a strong alignment between the anticipated risk and detected results. Survival analysis in TCGA-BRCA showed that the high expression of the two genes exhibited a significantly positive association with unfavorable prognosis. Immune infiltration analysis further demonstrated the dysregulation of multiple immune cells in patient samples. Conclusions:ARRDC1 and ATP2A2 are strongly linked to BBD and BC. These findings might enhance our comprehension of the pathogenesis and progression of both BBD and BC, offering prospective biological biomarkers and therapeutic targets for clinical treatment.
Full article
(This article belongs to the Section Bioinformatics)
►▼
Show Figures

Figure 1
Open AccessArticle
Distinct Morphokinetic Signature of Human Embryos with Chromosomal Mosaicism
by
Margarita Ruseva, Sophia Zlatanova, Stefka Nikolova, Teodora Tihomirova, Dimitar Parvanov, Rumiana Ganeva, Maria Handzhiyska, Jinahn Safir, Dimitar Metodiev, Maria Pancheva, Maria Serafimova, Blaga Rukova, Rada Staneva, Georgi Stamenov and Savina Hadjidekova
Genes 2025, 16(11), 1388; https://doi.org/10.3390/genes16111388 - 18 Nov 2025
Abstract
Objectives: This study aimed to determine whether chromosomal mosaicism in blastocysts is associated with a distinct morphokinetic signature. Methods: Preimplantation genetic testing for aneuploidy (PGT-A) was performed on 182 human embryos via trophectoderm biopsy on day 5 and analyzed by next-generation sequencing. Embryos
[...] Read more.
Objectives: This study aimed to determine whether chromosomal mosaicism in blastocysts is associated with a distinct morphokinetic signature. Methods: Preimplantation genetic testing for aneuploidy (PGT-A) was performed on 182 human embryos via trophectoderm biopsy on day 5 and analyzed by next-generation sequencing. Embryos were classified as euploid (n = 55), mosaic (n = 39: 21 low-grade, 18 high-grade), or aneuploid (n = 88), of which 18 with concurrent mosaicism. Prior to biopsy, embryos were cultured in a time-lapse system (EmbryoScope), and 12 morphokinetic parameters were assessed, including pronuclei fading (tPNf), cleavage times (t2–t9), morula formation (tM), blastulation start (tSB), and full blastocyst formation (tB). These parameters were compared according to ploidy status. Results: Patients with euploid and mosaic embryos were comparable in terms of maternal age, ART indication and embryo quality (p > 0.05). In contrast, aneuploid embryos were obtained from older patients and had lower morphological grades. Mosaic embryos showed delayed tPNf (24.8 ± 6.5 vs. 22.8 ± 2.3 h, p = 0.03) and t2 (27.6 ± 6.6 vs. 25.4 ± 2.5 h, p = 0.02) compared to euploid embryos, mainly attributable to low-grade mosaic embryos. Whole-chromosome mosaicism, but not segmental mosaicism, was associated with delayed embryo development at several intermediate cleavage time points (t3, t4, t6, t7 and t9). Aneuploid embryos showed significant delays at later stages versus euploid embryos, particularly aneuploid embryos with mosaicism at t7 (56.6 ± 8.3 vs. 52 ± 5.6 h, p = 0.02), t8 (59.1 ± 9.6 vs. 54.8 ± 6.7 h, p = 0.04), tM (90.3 ± 7.7 vs. 83.6 ± 8.2 h, p = 0.006) and tB (113.0 ± 11.6 vs. 106.6 ± 8.9 h, p = 0.03). Conclusions: Mosaic embryos exhibit delays in early development (tPNf, t2) but reach later morphokinetic milestones at rates similar to euploid embryos. In contrast, aneuploid embryos, especially those with mosaicism, exhibit marked developmental delays at later stages (t7, t8, tM, tB).
Full article
(This article belongs to the Section Human Genomics and Genetic Diseases)
►▼
Show Figures

Figure 1
Open AccessArticle
MeJA Elicitation on Flavonoid Biosynthesis and Gene Expression in the Hairy Roots of Glycyrrhiza glabra L.
by
Yutao Zhu, Bohan Wang, Bingyi Xue, Runqian Wang, Ganlin Tang, Tao Zhu, Mei Zhao, Taotao Li, Chunli Liao, Huamin Zhang, Dongxiao Liu, Jianhua Chen and Lianzhe Wang
Genes 2025, 16(11), 1387; https://doi.org/10.3390/genes16111387 - 18 Nov 2025
Abstract
Background/Objectives: Licorice (Glycyrrhiza glabra L.) is a highly important medicinal plant that is widely used in China owing to its active ingredients. Its main active components are flavonoids, including liquiritigenin, liquiritin and licochalcone A. The hairy roots (HRs) induced by Agrobacterium rhizogenes
[...] Read more.
Background/Objectives: Licorice (Glycyrrhiza glabra L.) is a highly important medicinal plant that is widely used in China owing to its active ingredients. Its main active components are flavonoids, including liquiritigenin, liquiritin and licochalcone A. The hairy roots (HRs) induced by Agrobacterium rhizogenes are a commonly used chassis in synthetic biology to enhance the production of active compounds in medicinal plants. Methods: A biosynthesis system to acquire the active ingredients of G. glabra was established using an HR culture system. It employed a transcriptome analysis to identify the change in gene expression following treatment with methyl jasmonate (MeJA). Results: After 28 days of suspension culture, the biomass of HRs increased by approximately 34.5-fold and reached 1.83 g/100 mL flask. Treatment with MeJA significantly increased the contents of liquiritigenin, liquiritin, and glabridin in the HRs. The transcriptome data indicated that MeJA activated the flavonoid biosynthetic pathway genes in the HRs, which was largely consistent with the qRT-PCR results. Furthermore, the overexpression of the GgCHS6 gene substantially increased the content of flavonoids in HRs. Conclusions: Collectively, this study established an HR system to biosynthesize the active ingredients of G. glabra using metabolic engineering and genetic engineering techniques and provides several valuable candidate genes for further functional study.
Full article
(This article belongs to the Section Plant Genetics and Genomics)
►▼
Show Figures

Figure 1
Open AccessArticle
The Role of VEGFA in T2DM-Nephropathy: A Genetic Association Study and Meta-Analysis
by
Maria Tziastoudi, Christos Cholevas, Constantinos Zorz, Efthimios Dardiotis, Evangelia E. Tsironi, Maria Divani, Theodoros Eleftheriadis and Ioannis Stefanidis
Genes 2025, 16(11), 1386; https://doi.org/10.3390/genes16111386 - 17 Nov 2025
Abstract
Background: Diabetic nephropathy (DN) is a leading cause of end-stage renal disease, arising from complex interactions between metabolic, hemodynamic, and genetic factors. Among candidate genes, vascular endothelial growth factor A (VEGFA) has been extensively investigated due to its role in
[...] Read more.
Background: Diabetic nephropathy (DN) is a leading cause of end-stage renal disease, arising from complex interactions between metabolic, hemodynamic, and genetic factors. Among candidate genes, vascular endothelial growth factor A (VEGFA) has been extensively investigated due to its role in endothelial homeostasis and microvascular complications of diabetes. The present study aimed to examine the association of VEGFA polymorphisms with DN in a Greek population and to perform a comprehensive meta-analysis of available evidence. Methods: A case–control study was conducted, including 197 patients with type 2 diabetes mellitus (T2DM) and DN, 155 diabetic patients without nephropathy, and 246 healthy controls. Ten tagging single-nucleotide polymorphisms (SNPs) across VEGFA were genotyped. Statistical analyses employed the generalized odds ratio (ORG). To contextualize these findings, a meta-analysis of 13 eligible studies was performed, encompassing 7520 cases, 6951 diabetic controls, and 1718 healthy controls. Results: Of the tested variants in the present case–control study, only rs833070 was significantly associated with DN across all comparisons. Nine VEGFA variants were evaluated in meta-analysis, with rs2146323 showing a protective effect (allelic OR = 0.85; 95% CI: 0.76–0.95), while other variants yielded non-significant associations. Conclusions: Overall, the data suggest that VEGFA polymorphisms, particularly rs833070 and rs2146323, contribute to genetic susceptibility to DN, although population-specific differences and heterogeneity across studies remain substantial. Future research in large, ethnically diverse cohorts with functional analyses is warranted to clarify causal mechanisms and enable the integration of VEGFA genetic variation into risk stratification and personalized therapeutic strategies.
Full article
(This article belongs to the Special Issue Genetic Epidemiology of Multifactorial Diseases)
►▼
Show Figures

Figure 1
Open AccessArticle
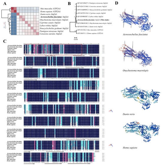
Structural Conservation and Transcriptional Plasticity of atp2a1 in Acrossocheilus fasciatus Under Temperature and Flow Acclimation
by
Ye Chen, Yongyao Guo, Peihao Cai, Zhangjie Chu and Bo Zhao
Genes 2025, 16(11), 1385; https://doi.org/10.3390/genes16111385 - 15 Nov 2025
Abstract
Background/Objectives: The sarcoplasmic reticulum Ca2+-ATPase 1 (Atp2a1) is a key regulator of calcium homeostasis and muscle relaxation, yet its roles in fish remain poorly understood. Methods: We investigated the structural characteristics, phylogenetic relationships, and transcriptional regulation of atp2a1 in Acrossocheilus fasciatus
[...] Read more.
Background/Objectives: The sarcoplasmic reticulum Ca2+-ATPase 1 (Atp2a1) is a key regulator of calcium homeostasis and muscle relaxation, yet its roles in fish remain poorly understood. Methods: We investigated the structural characteristics, phylogenetic relationships, and transcriptional regulation of atp2a1 in Acrossocheilus fasciatus, a stream-dwelling cyprinid sensitive to environmental fluctuations. Results: Bioinformatic analyses revealed that the 991-aa Atp2a1 protein is highly conserved among teleosts but exhibits divergence from mammals in the Cation_ATPase_N domain and transmembrane regions TM3, TM9, and TM10. Phylogenetic analysis clustered A. fasciatus most closely with Onychostoma macrolepis. Tissue-specific qRT-PCR demonstrated predominant expression in skeletal muscle, followed by testis, brain, heart, and gill. Promoter prediction identified binding motifs for KLF9, CTCF, MAZ, KLF5, ONECUT3, and HOXB13. qRT-PCR analysis showed that long-term cold acclimation (16 °C vs. 24 °C) markedly downregulated atp2a1 expression (ANOVA, p < 0.05, n = 3), whereas moderate flow velocity (2 BL·s−1 vs. 0 BL·s−1) significantly upregulated it (ANOVA, p < 0.05, n = 3). Alternative splicing analysis based on RNA-seq data further revealed a corresponding decrease and increase in skipped exon (SE) inclusion under cold and flow conditions, respectively (Padj < 0.05). Conclusions: These results further raise the possibility that the regulatory complexity of atp2a1 contributes to adaptation of teleosts under fluctuating environments.
Full article
(This article belongs to the Section Bioinformatics)
►▼
Show Figures

Figure 1
Journal Menu
► ▼ Journal Menu-
- Genes Home
- Aims & Scope
- Editorial Board
- Reviewer Board
- Topical Advisory Panel
- Instructions for Authors
- Special Issues
- Topics
- Sections & Collections
- Article Processing Charge
- Indexing & Archiving
- Editor’s Choice Articles
- Most Cited & Viewed
- Journal Statistics
- Journal History
- Journal Awards
- Society Collaborations
- Conferences
- Editorial Office
Journal Browser
► ▼ Journal BrowserHighly Accessed Articles
Latest Books
E-Mail Alert
News
Topics
Topic in
Animals, CIMB, Genes, IJMS, DNA
Advances in Molecular Genetics and Breeding of Cattle, Sheep, and Goats
Topic Editors: Xiukai Cao, Hui Li, Huitong ZhouDeadline: 30 November 2025
Topic in
BioTech, DNA, Genes, IJMS, CIMB
Single-Cell Technologies: From Research to Application
Topic Editors: Ken-Hong Lim, Chung-Der Hsiao, Pei-Ming YangDeadline: 31 December 2025
Topic in
Animals, Dairy, Genes, Agriculture, Poultry, Ruminants, Veterinary Sciences
Application of Reproductive and Genomic Biotechnologies for Livestock Breeding and Selection: 2nd Edition
Topic Editors: Manuel García-Herreros, Pedro Manuel AponteDeadline: 30 April 2026
Topic in
Biomedicines, Future Pharmacology, Pharmacy, IJMS, Biomolecules, Genes
Prospects of Multi-Target Agonists in Metabolic and Epigenetic Medicine
Topic Editors: Riham Abouleisa, Yanming LiDeadline: 30 November 2026
Conferences
Special Issues
Special Issue in
Genes
Molecular Adaptation and Evolutionary Genetics in Plants
Guest Editor: Wei ZhangDeadline: 24 November 2025
Special Issue in
Genes
From Genetic Mechanisms Discovery to Patient-Centered Care: The Expanse of Genomics ResearchGuest Editors: Kathleen D. Valverde, Deb A. DuquetteDeadline: 25 November 2025
Special Issue in
Genes
Host Genetics and Pathogens in One Health Context
Guest Editor: Nathalie BissonnetteDeadline: 25 November 2025
Special Issue in
Genes
15th Anniversary of Genes: Feature Papers in “Neurogenetics and Neurogenomics”
Guest Editors: Claudia Ricci, Micheal PalladinoDeadline: 25 November 2025
Topical Collections
Topical Collection in
Genes
Tools for Population and Evolutionary Genetics
Collection Editors: David Alvarez-Ponce, Julie M. Allen, Won C. Yim, Marco Fondi
Topical Collection in
Genes
Eukaryotic Non-coding RNAs: Diversity, Structure/Function, Implication in Cardiovascular Disease
Collection Editors: Morten Andre Høydal, Christiane Branlant
Topical Collection in
Genes
Genetics and Genomics of Hereditary Disorders of Connective Tissue
Collection Editors: Nazli B. Mcdonnell, Bert Callewaert, Clair A. Francomano, Philippe Khau-Van-Kien, Yves Dulac


