Abstract
Cerrado has many compounds that have been used as biopesticides, herbicides, medicines, and others due to their highly toxic potential. Thus, this review aims to present information about the toxicity of Cerrado plants. For this purpose, a review was performed using PubMed, Science Direct, and Web Of Science databases. After applying exclusion criteria, 187 articles published in the last 20 years were selected and analyzed. Detailed information about the extract preparation, part of the plant used, dose/concentration tested, model system, and employed assay was provided for different toxic activities described in the literature, namely cytotoxic, genotoxic, mutagenic, antibacterial, antifungal, antiviral, insecticidal, antiparasitic, and molluscicidal activities. In addition, the steps to execute research on plant toxicity and the more common methods employed were discussed. This review synthesized and organized the available research on the toxic effects of Cerrado plants, which could contribute to the future design of new environmentally safe products.
1. Introduction
Among the natural products found in plants, secondary metabolites are particularly important for humans [1]. These compounds exhibit different biological activities and have a wide range of uses. Secondary metabolites have been used as biopesticides, herbicides, cosmetics, and food additives, and have been used to improve human health significantly [1]. Secondary metabolites have been used in pharmaceutical product development, with approximately 50% of all drugs currently in clinical trials being derived from plants [2].
Although secondary metabolites are mainly used for beneficial biological activities, some are highly toxic [3]. The toxicity of a substance concerns its ability to cause harmful effects, which can be observed in a single cell, a group of cells, an organ system, or the entire body. Secondary metabolites can act by different mechanisms to exert toxic effects, making these natural compounds very useful in the pharmaceutical, agricultural, and food industries.
Identifying new natural compounds with specific toxicities is essential to reduce the use of synthetic chemicals that lead to increased resistance in pests or pathogens in both the agricultural and medical sectors. Drug discovery has developed significantly in recent decades but an urgent need remains for less toxic drugs with greater efficacy and economic accessibility. Plant-derived bioactive phytochemicals are promising novel compounds that could address some of these problems. Therefore, there is a continuous need to explore new active molecules with different mechanisms of action within the plant kingdom. Secondary metabolites in plants are defensive toxic compounds capable of inhibiting vital processes when touched and/or ingested. Phytochemical biomolecules can maximize the effectiveness and specificity of future drug design because they often have specific or multiple targets, and are both economically and ecologically sustainable [4,5].
The vast and unique biodiversity of the Cerrado biome contains many bioactive compounds [6], which enable Brazilian researchers to carry out sustainable research and to develop innovative products based on these compounds. The Brazilian Cerrado has 5% of the world’s biodiversity and 44% of the Brazilian flora [7,8,9]. This biome comprises a mosaic of various types of vegetation consisting of plant formations ranging from grassland, savanna, and even forest physiognomies, such as dry forests and gallery forests [10]. This diversity of environments influences the abundance of herbaceous, shrub, arboreal, and vine plants, consisting of more than 12,000 species that occur spontaneously in the Cerrado domain, with a high degree of endemicity [9,11,12]. The Fabaceae, Myrtaceae, Melastomataceae, Lauraceae, and Rubiaceae families are the most prominent in this biome regarding species richness [13]. The Cerrado flora is used by traditional populations (quilombolas, riverside dwellers, healers, and indigenous people). Various Cerrado plants, such as Caryocar brasiliense, Mauritia flexuosa, Hancornia speciosa, Dypteryx alata, and Eugenia dysenterica, are used ancestrally by local people as food and for therapeutic purposes in the treatment of various diseases [14,15]. It is important to highlight that the knowledge of these traditional populations associated with the use and application of natural products from the Cerrado contributes to the institution of this biome as a national heritage of great importance.
Cerrado plants have many secondary metabolites that act alone or synergistically to produce beneficial or harmful bioactivities depending on the point of view. For example, a toxic activity of a Cerrado biomolecule against insects could be beneficial to humans because we could use this valuable information to develop products to control disease vectors or agricultural plagues. Thus, in this review, we aimed to synthesize the information available about the toxicity of Cerrado plants, especially the secondary metabolites, on different organisms. This information provides the basis for future studies to develop novel bioactive compounds based on these plants for the control of human diseases and agricultural pests, and highlights the importance and fragility of this biome. Ongoing conservation of the Cerrado biome is vital for sustaining local communities and preserving endemic plant biodiversity.
2. Results and Discussion
2.1. Toxic Activity of Cerrado Plants
Although Cerrado plants are used in traditional medicine (Table 1), their biological activity is often not scientifically determined and their toxicity is unknown. Based on the literature search, the most common toxic qualities of Cerrado plants are antibacterial, antiparasitic, cytotoxic, insecticide, antifungal, and antiviral activities (Figure 1a and Tables S1–S10). In total, 194 different plant species from the Cerrado biome with potential toxic activity were identified in this literature search (Tables S1–S10). The species Cochlospermum regium (Bixaceae) was mentioned in most studies (n = 14) and had the following bioactivities: antibacterial, antifungal, cytotoxic, and mutagenic (Figure 2 and Figure 3). C. regium is a shrub widely distributed in Brazil and requires careful conservation based on the medicinal potential of its roots (Table 1). Since the harvesting of the roots kills the plant, it is in danger of being overexploited [16]. E. dysenterica (Myrtaceae) has the widest array of different bioactivities among plants included in the literature search, including antibacterial, antifungal, antiviral, cytotoxic, antiparasitic, molluscicide, and mutagenic activities (Figure 2 and Figure 3). E. dysenterica is native to the Cerrado and is highly regarded by local populations for its medicinal uses [15]. Different parts of this plant are used in traditional medicine to treat various disorders (Table 1). The wide distribution and popularity of these species contributed to the high number of studies on their bioactive compounds.
Table 1.
Ethnobotanical data for the Cerrado biome plant species included in the present review.
Figure 1.
Summary of studies on the toxic activities of Cerrado plants included in the present review. The included manuscripts were screened to generate donut charts to visualize the proportions of (a) toxic activities studied, (b) plant families studied, (c) part of the plant studied, (d) type of extract or fraction studied, (e) classes of secondary metabolites studied, and (f) main techniques used to assess the toxicity of medicinal plants.
Figure 2.
The bioactive properties of the Cerrado plant species that have been investigated in multiple studies. The most studied Cerrado species was Cochlospermum regium, while Eugenia dysenterica had the most diverse bioactive properties.
Figure 3.
Most representative Cerrado species with toxic activity on different organisms according to this literature survey. (a) Cochlospermum regium (Mart. ex Schrank) Pilg. (“algodãozinho-do-campo”); (b) Annona crassiflora Mart (“araticum”); (c) Cupania cinerea Poepp. and Endl; (d) Casearia sylvestris Sw. var. sylvestris (“guaçatonga”); (e) Connarus suberosus Planch (“bico de papagaio”); (f) Solanum lycocarpum A.St.-Hil. (“lobeira”); (g) Eugenia dysenterica (Mart.) DC (“cagaita”); (h) Pyrostegia venusta (Ker Gawl.) Miers (“cipó-de-são-joão”); (i) Serjania lethalis A.St.-Hil. (“cipó-timbó”); (j) Lafoensia pacari A.St.-Hil. (“pacari”); and (k) Stryphnodendron adstringens (Mart.) Coville (“barbatimão”). All photographs were obtained from the Herbário da Universidade Estadual de Goiás (HUEG) and are available at https://www.gbif.org/pt/dataset/bbb1f181-3221-4a10-ad52-14f1da0dca26 (accessed on 23 October 2021).
2.2. Toxic Cerrado Plant Families
Diverse plant families can cause toxicity on different cells or organisms (Tables S1–S9). In the present review, we found 53 different plant families with toxic properties, the most represented of which were the Fabaceae and Myrtaceae families (Figure 1b). Fabaceae and Myrtaceae are the most frequently studied plant families in the Brazilian Cerrado and are also present in more than 80% of the localities sampled [13]. The large number of studies on these plant families may be due to their widespread occurrence, which means that they are easy to collect and more likely to be used as traditional medicine.
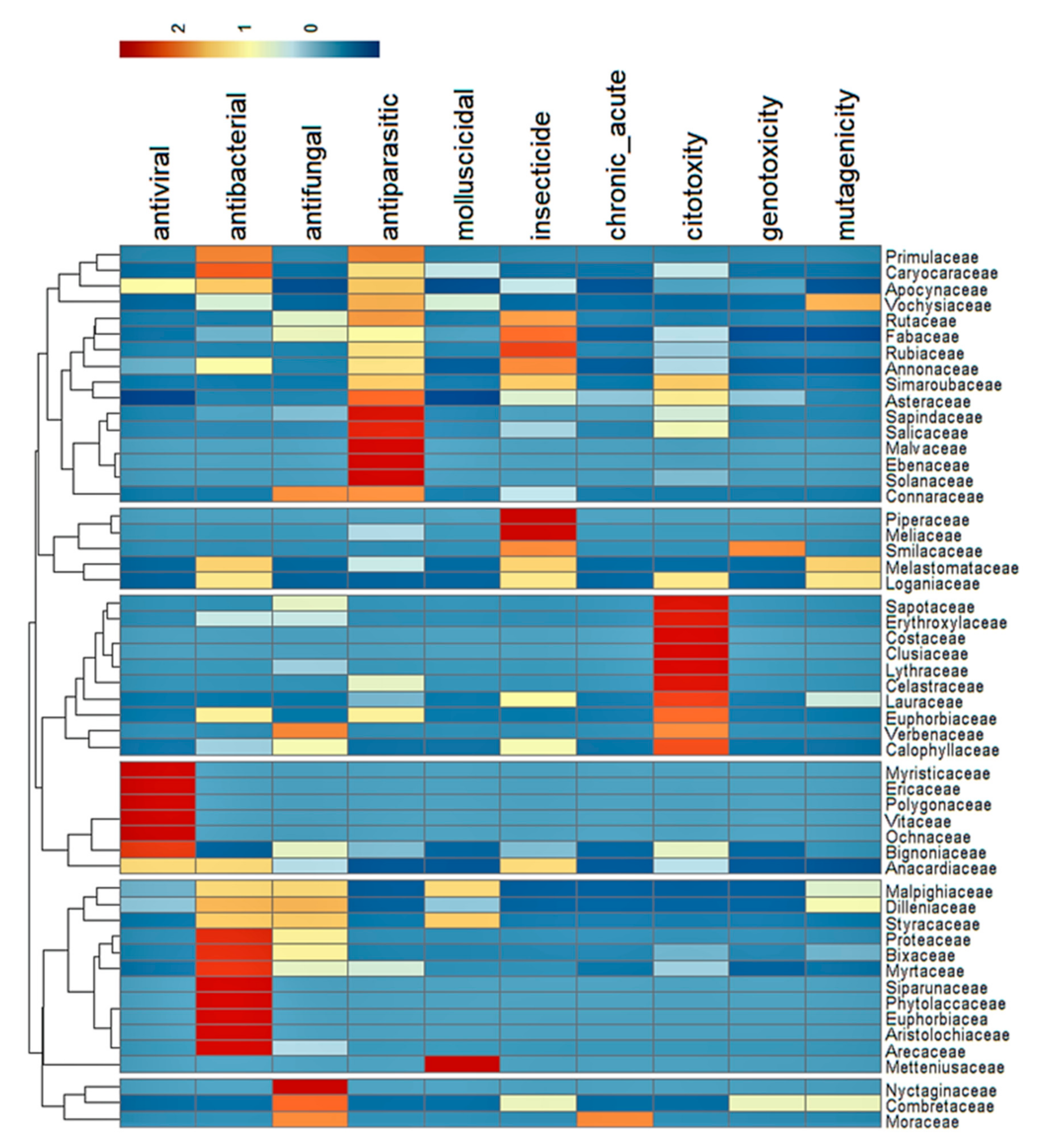
Some botanical families were significantly associated with bioactive properties (Figure 4). The Myristicaceae, Ericaceae, Polygonaceae, Vitaceae, and Ochnaceae families are associated with antiviral activity. The Siparunaceae, Phytolaccaceae, Euphorbiaceae, Aristolochiaceae, and Arecaceae are related to antibacterial activity. Nyctaginaceae is associated with antifungal activity. Sapindaceae, Malvaceae, Ebenaceae, and Solanaceae are associated with antiparasitic activity, while the Metteniusaceae family is associated with a molluscicidal activity. Piperaceae and Meliaceae are associated with insecticidal activity. Sapotaceae, Erythroxylaceae, Costaceae, Clusiaceae, Lythraceae, and Celastraceae are associated with cytotoxicity, predominantly against tumor cells (Table S1).
Figure 4.
Heatmap of the plant families included in the present review grouped according to the frequency of the important bioactive properties associated with each family.
Other than cytotoxicity against tumor cells, Cerrado plants had low genotoxicity, mutagenicity, and toxic effects in acute and chronic treatment regimens using murine models (Figure 4 and Tables S1–S3). This low toxicity against mammals suggests that medicinal plants originating from the Brazilian Cerrado are generally safe to handle and could be used to develop safe and effective drugs, such as insecticides, antimicrobials, and antiparasitic drugs.
2.3. Experimental Design for Evaluating Plant Toxicity
The toxicity of plants is often complex and requires a careful experimental design to evaluate and characterize this toxic potential (Figure 5). First, it is necessary to choose the target plant species and the more appropriate part of the plant. Various approaches have been proposed, including (i) random selection based on plant availability, (ii) chemotaxonomic or phylogenetic selection based on known chemical classes in a particular genus or species, and (iii) ethnopharmacological selection based on the prior use of a particular plant in local or traditional medical practice [125]. In the present review, most studies focused on plants’ leaves, roots, and stems rather than fruit or seeds (Figure 1c). Secondary metabolites vary depending on the part of the plant consumed, with different amounts of specific secondary metabolites accumulating in different plant parts [126]. From a conservation perspective, it should be noted that the collection of root specimens usually leads to the death of the plant.
Figure 5.
Proposed workflow for the effective study of plant toxicity. The study of plant toxicity should be carefully designed with the following steps carefully considered: (a) Selection of species according to plant availability, chemotaxonomy/phylogenetics, or ethnopharmacology. (b) Selection of the part of the plant to be used. It is important to understand that environmental factors also affect the production of secondary metabolites in different parts of the plant. (c) Identification of species, collection, and deposition of the exsiccate into an herbarium. (d) Obtainment of extracts by percolation, Soxhlet extractor, or acid-base strategies. Various quality parameters are used to standardize the preparation of samples (pH, solids content, density, content of chemical markers, and viscosity). At this stage, it is common to investigate the chemical constituents of the extract. (e) Toxicological analysis of the plant material using different experimental methods (in silico, in vitro, and/or in vivo).
After selecting the plant species, it is crucial to choose the collection site by considering the environmental factors that affect the production of secondary metabolites, such as season, circadian rhythm, temperature, altitude, atmospheric composition, soil fertility, humidity, solar radiation, wind, herbivory, air pollution, and soil pollution [126,127]. After collecting the plant samples, the correct identification of the species should preferably be carried out by a botanist and an exsiccate must be deposited into an herbarium [125].
Quality control and standardization of all processing stages are fundamental to the successful characterization of plant-derived bioactive compounds. These steps ensure the reproducibility and safety of plant-derived products [15]. Therefore, the collected material must be dried with air circulation and stored in low humidity and temperature. Grinding should only be performed when preparing the extracts. Extracts are usually prepared by percolation (cold extraction method is commonly used), by a Soxhlet extractor (hot extraction method), or by an acid base. A polar solvent (methanol or ethanol) is generally used for single extractions (cold or hot). For multiple extractions, three types of solvents are usually used: non-polar (hexane or petroleum ether), moderate polarity (chloroform or dichloromethane), and polar (methanol or ethanol) [125]. However, it is important to highlight that organic solvents are often toxic and reuse is not always possible. As a result, great efforts are being made to replace conventional organic solvents with less toxic solvents, such as supercritical fluids, ionic liquids at room temperature, perfluorinated hydrocarbons, and water, to decrease the release of toxic solvents into the water, air, and soil, and thus to reduce the amount of environmental pollution [128]. In the present review, most studies (31.85%) used ethanol as the extraction solvent (Figure 1d). Ethanol is a suitable solvent for polyphenol extraction and is considered safe for both human and environmental health [129].
In general, the liquid extract obtained must be concentrated. Once the concentrated extract is obtained, several quality parameters are essential for standardization, such as pH, solid content, density, chemical marker content, and viscosity. After considering the chemical and physical stability of the chemical extract, drying is the most commonly used preservation method to obtain a stable plant product [15]. At this point, the investigation into the chemical constituents and/or toxic activities of the plant material can begin (Figure 5).
The regulatory compliance of toxicity assessments is mainly handled globally by the Organization for Economic Cooperation and Development (OECD). Until recently, toxicological analyses were primarily performed using animal models. However, in vitro and in silico analyses are becoming more acceptable in regulatory settings as an alternative to animal testing [3,130], which can reduce the cost and duration of these tests, as well as reduce the number of experimental animals used [130]. Different toxic prediction tools have become more accurate and effective [130,131]. The “-omics era” (concerning genomic, transcriptomic, proteomic, and metabolomic data) has enabled researchers to derive hypotheses on the mechanisms of action and target identification of chemical compounds using high-throughput specialized instrumentation. These techniques offer whole-organism data rather than specific information on a particular pathway or target [132]. However, bioactive promiscuity, lack of complete genome sequence data, poor gene annotation, high costs, expensive and specific equipment, and the need for qualified, trained personnel remain as limiting factors in the use of omics technology in this field.
Different testing systems exist to determine if a substance is toxic and many different toxic endpoints may be considered such as cytogenotoxicity, carcinogenesis, hepatotoxicity, renal toxicity, neurotoxicity, reproductive toxicity, endocrine toxicity, and immunotoxicity [133]. Toxicity assessments are essential for developing drugs, agrochemicals, cosmetics, food additives, and other important products.
The cytotoxic activity of plant extracts or isolated compounds can be determined using methods that evaluate (i) cell morphology variations using fresh cell preparations; (ii) cell membrane integrity using dye exclusion assays such as trypan blue and Congo red; and (iii) the inhibition of cellular metabolism using MTT and resazurin reduction assays, which evaluate the mitochondrial function of cells by measuring the activity of mitochondrial enzymes [125,134]. In the present review, the most commonly used method for determining the cytotoxic potential of Cerrado plants was the MTT assay (Figure 1f). This method to determine cytotoxicity and cell viability is easy to use, safe, and has high reproducibility [134].
A variety of laboratory methods can be used to evaluate or screen the in vitro antimicrobial activity of an extract or pure compound. The most well-known and simple methods to detect antibacterial and antifungal compounds are disk diffusion and broth or agar dilution methods. More sophisticated techniques, such as flow cytofluorometric and bioluminescent methods, can be employed but they are not widely used because they require specific and expensive equipment [135]. In the present review, the broth microdilution assay was the most commonly used method to determine the antibacterial and antifungal properties of Cerrado plants (Figure 1f). Dilution methods are appropriate for determining the minimum inhibitory concentration (MIC) of a compound or extract, which is the lowest concentration of an antimicrobial that inhibits visible growth [135]. The methods commonly used for in vitro evaluation of antiviral activity are based on the ability of viruses to replicate in cultured cells because they are obligate intracellular symbiotes. Some viruses cause cytopathic effects or form plaques. Others can produce specialized functions or cell transformations. Viral replication can also be monitored by detecting viral products, such as viral DNA, RNA, or polypeptides [136]. The cytopathic effect inhibition assay is one of the most reliable and robust assays for screening natural antiviral compounds [137]; is a rapid and sensitive method; and has been extensively used to detect the antiviral potential of Cerrado plants (Figure 1f).
Unlike assays used to determine the antibacterial, antifungal, and antiviral activity of plant products, bioassays for parasites tend to be highly species-specific [136]. To improve the performance of antiparasitic assays, the following should be carefully considered: (i) the use of a well-characterized, drug-sensitive parasite strain, with validated model availability, which is safe for the researcher, and (ii) the use of sensitive endpoint-reading techniques [136]. The cytotoxic potential of natural products on Leishmania spp. and Trypanosoma spp. was evaluated by the MTT assay, which was widely used in the articles included in the present review (Figure 1f).
Similar to antiparasitic assays, bioassays for substances that control insects are highly variable due to the abundance and variety of insects and their life cycle stages [138]. Notably, the insects used in the assay should have been standardized concerning species, age, and physiological state [138]. In general, topical application is used to study the insecticide potential of natural products because it has a faster response than ingestion and is independent of insect activity. The disadvantages of topical application are that the compound may not overcome penetration barriers, the application process is tedious, and the process requires manual dexterity [139,140]. Tests on larvae are preferred because insecticides that are effective on larval stages can prevent the development of the next generation of insects [140]. Bioassays performed under conditions that simulate management applications are also required; however, formulated products should be used to ensure standardization. On-host applications or field tests should be considered but present a particular challenge because of the possible interactions with the host [139]. The larvicidal activity assay is one of the most commonly used assays when studying natural compounds with insecticide potential (Figure 1f). However, topical tests are scarce in Cerrado plants.
2.4. Toxicity of Secondary Metabolites
Secondary metabolites are organic molecules that are not involved in the normal growth and development of an organism. The absence of secondary metabolites does not result in immediate death but rather in a long-term impairment of the organism’s survivability, as they often play an essential role in plant defense. Toxicity is, therefore, an excellent strategy to inhibit the action of predators. Secondary metabolites act on the predators through multiple mechanisms (Figure 6). They can interact specifically or not specifically with proteins (enzymes, receptors, ion channels, and structural proteins), nucleic acids, biomembranes, and other cellular components [141,142]. The interaction with these different targets can disturb the vital components of the cellular-signaling system, resulting in dysregulated essential signaling in the nervous system (e.g., concerning neurotransmitter synthesis, storage, release, binding, re-uptake, receptor activation and function, and enzymes involved in signal transduction) or in interference with vital enzymes and blocking of metabolic pathways [143]. When interacting with nucleic acids, some secondary metabolites can have both mutagenic and antimutagenic roles, and act as a mutagen by directly binding to DNA, generating ROS, or inhibiting topoisomerase enzymes [144].
Figure 6.
Mechanisms of action of secondary metabolites with cytotoxic effects. Secondary metabolites can interact specifically or not specifically with biomolecules, biomembranes, and other cellular components, disturbing the vital components of the cell.
Secondary metabolites can be simply classified into three main groups: (i) terpenes (such as plant volatiles, cardiac glycosides, carotenoids, and sterols); (ii) phenolics (such as phenolic acids, coumarins, lignans, stilbenes, flavonoids, tannins, and lignin); and (iii) nitrogen-containing compounds (such as alkaloids and glucosinolates) [145]. In the present review, 60 compounds with toxic activity were detected among the studied plants (Table S10 and Supplementary Material Figure S1). The most representative secondary metabolites isolated from Cerrado plants with toxic activities were terpenes, flavonoids, and alkaloids (Figure 1e). Many alkaloids are toxic and can cause death, even in small quantities. It seems that alkaloid function in plants and animals is linked to defense mechanisms, including antibiotic activities [145]. The beneficial antibiotic effects of plant secondary metabolites could therefore be similarly useful in human medical interventions, although care should be taken to establish safety profiles for plant-derived extracts.
3. Materials and Methods
The review was performed using the PubMed (n = 314), Science Direct (n = 2184), and Web of Science (n = 378) databases. In total, 2876 abstracts were selected using the following search terms: “Cerrado” AND “cytotoxic*” OR “genotoxic*” OR “insecticide*” OR “antiparasitic*” OR “antibacterial*” OR “antifungal*” OR “molluscicide*” OR “antiviral*” OR “chronic toxicity*” OR “acute toxicity*” OR “mutagenic*”. The asterisk (*) was used as a wildcard and enabled the search of any letters in its place. The inclusion criteria were species (i) native to the Cerrado biome and (ii) presenting toxic activity. Gray literature and review articles were excluded (PubMed (n = 93), Science Direct (n = 1963), and Web of Science (n = 157)). Studies that overlapped were also excluded (n = 34). Thus, 2665 articles were considered to be outside the scope of this review and were excluded. A total of 187 articles published between 2000 (first record within the inclusion and exclusion criteria) and December 2020 were selected and analyzed (Figure 7).
Figure 7.
The experimental workflow used in the present review to identify articles containing information about Cerrado plants with toxic bioactivities. The workflow involved the identification, screening, eligibility assessment, and inclusion of available manuscripts from several online databases. During the search for the terms in the databases, the asterisk (*) was used as a wildcard and enabled the search of any letters in its place.
We extracted the species, part of the plant, type of extract, dose/concentration, activity, and extraction method used from each manuscript in our analysis. The plant species were then classified into their respective families according to the Flora do Brasil website [22]. The frequency of each type of toxic activity reported was associated with plant families by generating a heatmap in R [146] using the “pheatmap” package [147].
4. Conclusions
The present review summarizes the literature from the last two decades related to the toxicity of plant species from the Cerrado biome and the secondary metabolites that have been both identified and evaluated for their toxicity. The species and compounds reported in the present review have high cytotoxicity against tumor cells and low toxicity against non-tumor cells, indicating that Cerrado plants could be used to develop new anti-cancer drugs. Plants from the Cerrado biome presented low genotoxicity, mutagenicity, and toxic effects on murine models in acute and chronic treatments. Moreover, Cerrado plants are effective against bacteria, fungi, viruses, insects, and parasites. In combination, these data suggest that Cerrado plants can be used to develop products that can be safely handled and administered (because of the low toxicity on mammals), including insecticides against urban and agricultural pests, antimicrobials, and antiparasitic products. The notable limitations of this review are the relatively low number of studies investigating the molluscicidal activity and the scarcity of associated omics data. We hope that this review supports the conservation of the Cerrado biome against anthropogenic activities, ensuring the preservation of the vast biodiversity and natural wealth provided by this unique biome.
Supplementary Materials
The following are available online at https://www.mdpi.com/article/10.3390/ijms23073413/s1.
Author Contributions
J.D.R.: conceptualization, formal analysis, investigation, and writing—original draft preparation. F.M.C.: conceptualization and formal analysis. A.S.F.: investigation and formal analysis. J.M.M.: investigation. L.L.B.: writing—review and editing. L.C.-C.: writing—review and editing. L.M.d.A.: writing—review and editing. E.F.L.C.B.: conceptualization, formal analysis, investigation, writing, and supervision. All authors have read and agreed to the published version of the manuscript.
Funding
This research was funded by Fundação de Amparo à Pesquisa do Estado de Goiás (FAPEG), grant number PPP/201610267001019. The APC was funded by Coordenação de Aperfeiçoamento de Pessoal de Nível Superior (CAPES; Convênio UEG/CAPES N. 817164/2015-PROAP).
Institutional Review Board Statement
Not applicable.” for studies not involving humans or animals. You might also choose to exclude this statement if the study did not involve humans or animals.
Data Availability Statement
Not applicable.
Acknowledgments
We would like to thank CAPES and Universidade Estadual de Goiás (UEG) for the student scholarships.
Conflicts of Interest
The authors report no conflicts of interest.
References
- Croteau, R.; Kutchan, T.M.; Lewis, N.G. Natural Products (Secondary Metabolites). In Biochemistry & Molecular Biology of Plants; Buchanan, B.B., Gruissem, W., Jones, R.L., Eds.; American Society of Plant Physiologists: Rockville, MD, USA, 2000; pp. 1250–1318. [Google Scholar]
- Shakya, P.; Marslin, G.; Siram, K.; Beerhues, L.; Franklin, G. Elicitation as a tool to improve the profiles of high-value secondary metabolites and pharmacological properties of Hypericum perforatum. J. Pharm. Pharmacol. 2019, 71, 70–82. [Google Scholar] [CrossRef] [PubMed]
- Madariaga-Mazón, A.; Osnaya-Hernández, A.; Chávez-Gómez, A.; García-Ramos, J.C.; Cortés-Guzmán, F.; Castillo-Pazos, D.J.; Martínez-Mayorga, K. Distribution of toxicity values across different species and modes of action of pesticides from PESTIMEP and PPDB databases. Toxicol. Res. 2019, 8, 146–156. [Google Scholar] [CrossRef] [PubMed]
- Da Costa, R.C.; Santana, D.B.; Araújo, R.M.; De Paula, J.E.; Do Nascimento, P.C.; Lopes, N.P.; Braz-Filho, R.; Espindola, L.S. Discovery of the rapanone and suberonone mixture as a motif for leishmanicidal and antifungal applications. Bioorganic Med. Chem. 2014, 22, 135–140. [Google Scholar] [CrossRef]
- Rattan, R.S. Mechanism of action of insecticidal secondary metabolites of plant origin. Crop. Prot. 2010, 29, 913–920. [Google Scholar] [CrossRef]
- Bailão, E.F.L.C.; Devilla, I.A.; da Conceição, E.C.; Borges, L.L. Bioactive compounds found in Brazilian cerrado fruits. Int. J. Mol. Sci. 2015, 16, 23760–23783. [Google Scholar] [CrossRef] [PubMed]
- Ratter, O.-F. Und Vegetation Physiognomies and Woody Flora of the Cerrado Biome. 2002, pp. 91–120. Available online: https://www.degruyter.com/document/doi/10.7312/oliv12042-005/html (accessed on 13 June 2021).
- Marris, E. Conservation: Biodiversity as a bonus prize. Nature 2010, 468, 895. [Google Scholar] [CrossRef]
- Brasil Meio Ambiente: Fauna e Flora. Available online: https://antigo.mma.gov.br/biomas/cerrado/fauna-e-flora.html (accessed on 20 May 2021).
- Ribeiro, J.F.; Walter, B.M.T. As principais Fitofisionomias do Cerrado. In Cerrado: Ecologia e Flora; Embrapa: Brasília, Brazil, 2008; pp. 155–212. [Google Scholar]
- Silveira, F.A.O.; Negreiros, D.; Barbosa, N.P.U.; Buisson, E.; Carmo, F.F.; Carstensen, D.W.; Conceição, A.A.; Cornelissen, T.G.; Echternacht, L.; Fernandes, G.W.; et al. Ecology and evolution of plant diversity in the endangered campo rupestre: A neglected conservation priority. Plant Soil 2015, 403, 129–152. [Google Scholar] [CrossRef]
- Mendonça, R.J.; Felfili, B.; Walter, J.C.; Silva, A., Jr.; Rezende, T.F.P.N. Flora vascular do Cerrado. In Cerrado. Ambiente e Flora; Empresa Brasileira de Pesquisa Agropecuária-Embrapa-Cerrados: Planaltina, Brazil, 2008; pp. 288–556. [Google Scholar]
- Françoso, R.D.; Haidar, R.F.; Machado, R.B. Tree species of South America central savanna: Endemism, marginal areas and the relationship with other biomes. Acta Bot. Bras. 2016, 30, 78–86. [Google Scholar] [CrossRef]
- Rodrigues, E. Plants of restricted use indicated by three cultures in Brazil (Caboclo-river dweller, Indian and Quilombola). J. Ethnopharmacol. 2007, 111, 295–302. [Google Scholar] [CrossRef]
- Bailão, E.F.L.C.; de Oliveira, M.G.; de Almeida, L.M.; Amaral, V.C.S.; Chen, L.C.; Caramori, S.S.; de Paula, J.A.M.; de Melo Cruvinel, W.; Borges, L.L. Food Composition Data: Edible Plants in Cerrado. In Local Food Plants of Brazil. Ethnobiology; Jacob, M.C.M., Albuquerque, U.P., Eds.; Springer: Cham, Switzerland, 2021; pp. 179–224. ISBN 978-3-030-69139-4. [Google Scholar]
- CNCFlora Centro Nacional de Conservação da Flora—CNCFlora. Available online: http://cncflora.jbrj.gov.br/portal/pt-br/profile/Cochlospermumregium%3E (accessed on 12 June 2021).
- Baptista, A.; Gonçalves, R.V.; Bressan, J.; do Carmo Gouveia Pelúzio, M. Antioxidant and antimicrobial activities of crude extracts and fractions of cashew (Anacardium occidentale L.), cajui (Anacardium microcarpum), and pequi (Caryocar brasiliense C.): A systematic review. Oxidative Med. Cell. Longev. 2018, 2018, 3753562. [Google Scholar] [CrossRef]
- Fenner, R.; Betti, A.H.; Mentz, L.A.; Rates, S.M.K. Plantas utilizadas na medicina popular brasileira com potencial atividade antifúngica. Rev. Bras. Cienc. Farm./Braz. J. Pharm. Sci. 2006, 42, 369–394. [Google Scholar] [CrossRef]
- de Mesquita, M.L.; de Paula, J.E.; Pessoa, C.; de Moraes, M.O.; Costa-Lotufo, L.V.; Grougnet, R.; Michel, S.; Tillequin, F.; Espindola, L.S. Cytotoxic activity of Brazilian Cerrado plants used in traditional medicine against cancer cell lines. J. Ethnopharmacol. 2009, 123, 439–445. [Google Scholar] [CrossRef] [PubMed]
- Brandão, G.C.; Kroon, E.G.; dos Santos, J.R.; Stehmann, J.R.; Lombardi, J.A.; de Oliveira, A.B. Antiviral activity of plants occurring in the state of minas gerais (Brazil): Part III. J. Chem. Pharm. Res. 2011, 3, 223–236. [Google Scholar]
- Souza, R.K.D.; Da Silva, M.A.P.; De Menezes, I.R.A.; Ribeiro, D.A.; Bezerra, L.R.; Souza, M.M.D.A. Ethnopharmacology of medicinal plants of carrasco, northeastern Brazil. J. Ethnopharmacol. 2014, 157, 99–104. [Google Scholar] [CrossRef]
- Flora Brasil Jardim Botânico do Rio de Janeiro. Available online: http://floradobrasil.jbrj.gov.br/ (accessed on 19 July 2021).
- Pinho, F.V.S.D.A.; Da Cruz, L.C.; Rodrigues, N.R.; Waczuk, E.P.; Souza, C.E.S.; Coutinho, H.D.M.; Da Costa, J.G.M.; Athayde, M.L.; Boligon, A.A.; Franco, J.L.; et al. Phytochemical Composition, Antifungal and Antioxidant Activity of Duguetia furfuracea A. St.-Hill. Oxidative Med. Cell. Longev. 2016, 2016, 7821051. [Google Scholar] [CrossRef]
- Coelho, A.A.M.; de Paula, J.E.; Espíndola, L.S. Efeito de extratos de plantas do Cerrado em Dipetalogaster maxima (Uhler) (Hemiptera, Reduviidae). Rev. Bras. Entomol. 2009, 53, 444–451. [Google Scholar] [CrossRef]
- de Mesquita, M.L.; Grellier, P.; Mambu, L.; de Paula, J.E.; Espindola, L.S. In vitro antiplasmodial activity of Brazilian Cerrado plants used as traditional remedies. J. Ethnopharmacol. 2007, 110, 165–170. [Google Scholar] [CrossRef]
- Coelho, A.A.M.; De Paula, J.E.; Espíndola, L.S. Insecticidal activity of cerrado plant extracts on Rhodnius milesi Carcavallo, Rocha, Galvão & Jurberg (Hemiptera: Reduviidae), under laboratory conditions. Neotrop. Entomol. 2006, 35, 133–138. [Google Scholar] [CrossRef]
- Bieski, I.G.C.; Rios Santos, F.; De Oliveira, R.M.; Espinosa, M.M.; MacEdo, M.; Albuquerque, U.P.; De Oliveira Martins, D.T. Ethnopharmacology of medicinal plants of the pantanal region (Mato Grosso, Brazil). Evid.-Based Complementary Altern. Med. 2012, 2012, 272749. [Google Scholar] [CrossRef] [PubMed]
- Pegorin, G.S.; Leite, M.N.; Antoniassi, M.; Chagas, A.L.D.; Santana, L.A.; Garms, B.C.; Marcelino, M.Y.; Herculano, R.D.; Cipriani Frade, M.A. Physico-chemical characterization and tissue healing changes by Hancornia speciosa Gomes latex biomembrane. J. Biomed. Mater. Res. Part B Appl. Biomater. 2021, 109, 938–948. [Google Scholar] [CrossRef]
- Ribeiro, T.P.; Sousa, T.R.; Arruda, A.S.; Peixoto, N.; Gonçlves, P.J.; Almeida, L.M. Avaliação da citotoxicidade e genotoxicidade do látex de Hancornia speciosa usando o modelo da raiz de Allium cepa. Braz. J. Biol. 2016, 76, 245–249. [Google Scholar] [CrossRef] [PubMed]
- de Moura, D.F.; Rocha, T.A.; de Melo Barros, D.; da Silva, M.M.; de Lira, M.A.D.C.; dos Santos Souza, T.G.; da Silva, C.J.A.; de Aguiar Júnior, F.C.A.; Chagas, C.A.; da Silva Santos, N.P.; et al. Evaluation of the cytotoxicity, oral toxicity, genotoxicity, and mutagenicity of the latex extracted from Himatanthus drasticus (Mart.) Plumel (Apocynaceae). J. Ethnopharmacol. 2020, 253. [Google Scholar] [CrossRef]
- Ribeiro, D.A.; Camilo, C.J.; Nonato, C.d.F.A.; Rodrigues, F.F.G.; Menezes, I.R.A.; Ribeiro-Filho, J.; Xiao, J.; de Almeida Souza, M.M.; da Costa, J.G.M. Influence of seasonal variation on phenolic content and in vitro antioxidant activity of Secondatia floribunda A. DC. (Apocynaceae). Food Chem. 2020, 315, 126277. [Google Scholar] [CrossRef]
- Freitas de Lima, F.; Traesel, G.K.; Menegati, S.E.L.T.; dos Santos, A.C.; Souza, R.I.C.; de Oliveira, V.S.; Sanjinez-Argandoña, E.J.; Cardoso, C.A.L.; Oesterreich, S.A.; Vieira, M.d.C. Acute and subacute oral toxicity assessment of the oil extracted from Attalea phalerata Mart ex Spreng. pulp fruit in rats. Food Res. Int. 2017, 91, 11–17. [Google Scholar] [CrossRef] [PubMed]
- Alviano, W.S.; Alviano, D.S.; Diniz, C.G.; Antoniolli, A.R.; Alviano, C.S.; Farias, L.M.; Carvalho, M.A.R.; Souza, M.M.G.; Bolognese, A.M. In vitro antioxidant potential of medicinal plant extracts and their activities against oral bacteria based on Brazilian folk medicine. Arch. Oral Biol. 2008, 53, 545–552. [Google Scholar] [CrossRef]
- Machado, T.D.B.; Leal, I.C.R.; Kuster, R.M.; Amaral, A.C.F.; Kokis, V.; De Silva, M.G.; Dos Santos, K.R.N. Brazilian phytopharmaceuticals—Evaluation against hospital bacteria. Phytother. Res. 2005, 19, 519–525. [Google Scholar] [CrossRef]
- Yadav, N.; Ganie, S.A.; Singh, B.; Chhillar, A.K.; Yadav, S.S. Phytochemical constituents and ethnopharmacological properties of Ageratum conyzoides L. Phytother. Res. 2019, 33, 2163–2178. [Google Scholar] [CrossRef] [PubMed]
- Del-Vechio-Vieira, G.; Santos, B.C.S.; Alves, M.S.; Araújo, A.L.A.; Yamamoto, C.H.; Pinto, M.A.O.; Kaplan, M.A.C.; de Sousa, O.V. Bioactivities of the ethanol extract from Ageratum fastigiatum branches: Antioxidant, antinociceptive and anti-inflammatory. Anais Academia Brasileira Ciencias 2016, 88, 1471–1484. [Google Scholar] [CrossRef]
- Munari, C.C.; Alves, J.M.; Bastos, J.K.; Tavaresa, D.C. Evaluation of the genotoxic and antigenotoxic potential of Baccharis dracunculifolia extract on V79 cells by the comet assay. J. Appl. Toxicol. 2010, 30, 22–28. [Google Scholar] [CrossRef]
- Buskuhl, H.; De Oliveira, F.L.; Blind, L.Z.; De Freitas, R.A.; Barison, A.; Campos, F.R.; Corilo, Y.E.; Eberlin, M.N.; Caramori, G.F.; Biavatti, M.W. Sesquiterpene lactones from Vernonia scorpioides and their in vitro cytotoxicity. Phytochemistry 2010, 71, 1539–1544. [Google Scholar] [CrossRef]
- Ferrari, F.C.; Grabe-Guimarães, A.; Carneiro, C.M.; de Souza, M.R.; Ferreira, L.C.; de Oliveira, T.T.; Saúde-Guimarães, D.A. Toxicological evaluation of ethanolic extract of Lychnophora trichocarpha, Brazilian arnica. Revista Brasileira Farmacognosia 2012, 22, 1104–1110. [Google Scholar] [CrossRef]
- Graça, C.; Baggio, C.H.; Freitas, C.S.; Rattmann, Y.D.; de Souza, L.M.; Cipriani, T.R.; Sassaki, G.L.; Rieck, L.; Pontarolo, R.; da Silva-Santos, J.E.; et al. In vivo assessment of safety and mechanisms underlying in vitro relaxation induced by Mikania laevigata Schultz Bip. ex Baker in the rat trachea. J. Ethnopharmacol. 2007, 112, 430–439. [Google Scholar] [CrossRef] [PubMed]
- Lorenzi, H.; Matos, F.J.A. Plantas Medicinais no Brasil: Nativas e Exóticas; Instituto Plantarum: Nova Odessa, Brazil, 2002. [Google Scholar]
- Resende, F.A.; Nogueira, C.H.; Espanha, L.G.; Boldrin, P.K.; Oliveira-Höhne, A.P.; Santoro de Camargo, M.; Quintino da Rocha, C.; Vilegas, W.; Varanda, E.A. In vitro toxicological assessment of Arrabidaea brachypoda (DC.) Bureau: Mutagenicity and estrogenicity studies. Regul. Toxicol. Pharmacol. 2017, 90, 29–35. [Google Scholar] [CrossRef]
- Brandão, G.C.; Kroon, E.G.; dos Santos, J.R.; Stehmann, J.R.; Lombardi, J.A.; de Oliveira, A.B. Antiviral activity of Bignoniaceae species occurring in the state of Minas Gerais (Brazil): Part 1. Lett. Appl. Microbiol. 2010, 51, 469–476. [Google Scholar] [CrossRef]
- Rodrigues, A.M.S.; De Paula, J.E.; Degallier, N.; Molez, J.F.; Espíndola, L.S. Larvicidal activity of some Cerrado plant extracts against Aedes aegypti. J. Am. Mosq. Control. Assoc. 2006, 22, 314–317. [Google Scholar] [CrossRef]
- Jorge, M.P.; Madjarof, C.; Ruiz, A.L.T.G.; Fernandes, A.T.; Rodrigues, R.A.F.; de Oliveira Sousa, I.M.; Foglio, M.A.; de Carvalho, J.E. Evaluation of wound healing properties of Arrabidaea chica Verlot extract. J. Ethnopharmacol. 2008, 118, 361–366. [Google Scholar] [CrossRef]
- Brandão, G.C.; Kroon, E.G.; dos Santos, J.R.; Stehmann, J.R.; Lombardi, J.A.; de Oliveira, A.B. Antiviral activities of plants occurring in the state of Minas Gerais, Brazil. Part 2. Screening bignoniaceae species. Revista Brasileira Farmacognosia 2010, 20, 742–750. [Google Scholar] [CrossRef]
- Ribeiro, T.G.; Chávez-Fumagalli, M.A.; Valadares, D.G.; Franca, J.R.; Lage, P.S.; Duarte, M.C.; Andrade, P.H.R.; Martins, V.T.; Costa, L.E.; Arruda, A.L.A.; et al. Antileishmanial activity and cytotoxicity of Brazilian plants. Exp. Parasitol. 2014, 143, 60–68. [Google Scholar] [CrossRef] [PubMed]
- Veloso, C.C.; Bitencourt, A.D.; Cabral, L.D.M.; Franqui, L.S.; Dias, D.F.; dos Santos, M.H.; Soncini, R.; Giusti-Paiva, A. Pyrostegia venusta attenuate the sickness behavior induced by lipopolysaccharide in mice. J. Ethnopharmacol. 2010, 132, 355–358. [Google Scholar] [CrossRef] [PubMed]
- Silva, I.S.d.M.; Pires dos Santo, R.F.E.; Brito Silva, N.; da Silva, A.L.L.; Lucena, I.; Barbosa, A.; Santos, K.; Melo, T.d.V.C.; Júnior, G.S.L.; Padilha, F.; et al. Study of the biological potential of in vitro extracts for Zeyheria tuberculosa (Bignoniaceae). BMC Proc. 2014, 8, P13. [Google Scholar] [CrossRef]
- Arunachalam, K.; Damazo, A.S.; Pavan, E.; Oliveira, D.M.; de Freitas Figueiredo, F.; Machado, M.T.M.; Balogun, S.O.; Soares, I.M.; dos Santos Barbosa, R.; da Costa Alvim, T.; et al. Cochlospermum regium (Mart. ex Schrank) Pilg.: Evaluation of chemical profile, gastroprotective activity and mechanism of action of hydroethanolic extract of its xylopodium in acute and chronic experimental models. J. Ethnopharmacol. 2019, 233, 101–114. [Google Scholar] [CrossRef] [PubMed]
- Oliveira, M.C.; Lemos, L.M.S.; De Oliveira, R.G.; Dall’Oglio, E.L.; De Sousa Júnior, P.T.; De Oliveira Martins, D.T. Evaluation of toxicity of Calophyllum brasiliense stem bark extract by in vivo and in vitro assays. J. Ethnopharmacol. 2014, 155, 30–38. [Google Scholar] [CrossRef] [PubMed]
- Figueiredo, C.R.; Matsuo, A.L.; Massaoka, M.H.; Girola, N.; Azevedo, R.A.; Rabaça, A.N.; Farias, C.F.; Pereira, F.V.; Matias, N.S.; Silva, L.P.; et al. Antitumor activity of Kielmeyera coriacea leaf constituents in experimental melanoma, tested in vitro and in vivo in syngeneic mice. Adv. Pharm. Bull. 2014, 4, 429–436. [Google Scholar] [CrossRef]
- De Toledo, C.E.M.; Britta, E.A.; Ceole, L.F.; Silva, E.R.; De Mello, J.C.P.; Dias Filho, B.P.; Nakamura, C.V.; Ueda-Nakamura, T. Antimicrobial and cytotoxic activities of medicinal plants of the Brazilian cerrado, using Brazilian cachaa as extractor liquid. J. Ethnopharmacol. 2011, 133, 420–425. [Google Scholar] [CrossRef]
- Miranda-Vilela, A.L.; Pereira, L.C.S.; Gonçalves, C.A.; Grisolia, C.K. Pequi fruit (Caryocar brasiliense Camb.) pulp oil reduces exercise-induced inflammatory markers and blood pressure of male and female runners. Nutr. Res. 2009, 29, 850–858. [Google Scholar] [CrossRef] [PubMed]
- de Figueiredo, P.R.L.; Oliveira, I.B.; Neto, J.B.S.; de Oliveira, J.A.; Ribeiro, L.B.; de Barros Viana, G.S.; Rocha, T.M.; Leal, L.K.A.M.; Kerntopf, M.R.; Felipe, C.F.B.; et al. Caryocar coriaceum Wittm. (Pequi) fixed oil presents hypolipemic and anti-inflammatory effects in vivo and in vitro. J. Ethnopharmacol. 2016, 191, 87–94. [Google Scholar] [CrossRef]
- Gonçalves Pereira, R.C.; Gontijo Evangelista, F.C.; dos Santos Júnior, V.S.; de Paula Sabino, A.; Gonçalves Maltarollo, V.; de Freitas, R.P.; Pains Duarte, L. Cytotoxic Activity of Triterpenoids from Cheiloclinium cognatum Branches against Chronic and Acute Leukemia Cell Lines. Chem. Biodivers. 2020, 17, e2000773. [Google Scholar] [CrossRef]
- Carneiro, C.C.; Silva, C.R.; Menezes, A.C.S.; Pérez, C.N.; Chen-Chen, L. Assessment of genotoxic, cytotoxic, and protective effects of Salacia crassifolia (Mart. Ex. Schult.) G. Don. stem bark fractions in mice. Genet. Mol. Res. 2013, 12, 2167–2177. [Google Scholar] [CrossRef]
- Demenciano, S.d.C.; Silva, M.C.B.L.E.; Alexandrino, C.A.F.; Kato Junior, W.H.; Figueiredo, P.d.O.; Garcez, W.S.; Campos, R.P.; Guimarães, R.d.C.A.; Sarmento, U.C.; Bogo, D. Antiproliferative Activity and Antioxidant Potential of Extracts of Garcinia gardneriana. Molecules 2020, 25, 3201. [Google Scholar] [CrossRef] [PubMed]
- Beserra, A.M.S.e.S.; Vilegas, W.; Tangerina, M.M.P.; Ascêncio, S.D.; Soares, I.M.; Pavan, E.; Damazo, A.S.; Ribeiro, R.V.; Martins, D.T.d.O. Chemical characterisation and toxicity assessment in vitro and in vivo of the hydroethanolic extract of Terminalia argentea Mart. leaves. J. Ethnopharmacol. 2018, 227, 56–68. [Google Scholar] [CrossRef]
- Rodrigues de Araújo, A.; Iles, B.; de Melo Nogueira, K.; Dias, J.d.N.; Plácido, A.; Rodrigues, A.; Albuquerque, P.; Silva-Pereira, I.; Socodatto, R.; Portugal, C.C.; et al. Antifungal and anti-inflammatory potential of eschweilenol C-rich fraction derived from Terminalia fagifolia Mart. J. Ethnopharmacol. 2019, 240, 111941. [Google Scholar] [CrossRef]
- Paim, L.F.N.A.; Toledo, C.A.P.; da Paz, J.R.L.; Picolotto, A.; Ballardin, G.; Souza, V.C.; Salvador, M.; Moura, S. Connaraceae: An updated overview of research and the pharmacological potential of 39 species. J. Ethnopharmacol. 2020, 261, 112980. [Google Scholar] [CrossRef] [PubMed]
- De Sousa, W.C.; Paz, A.T.S.; Rocha, J.D.; Da Conceição, E.C.; De Almeida, L.M.; Chen, L.C.; Borges, L.L.; Bailão, E.F.L.C. In vivo assessment of cyto/genotoxic, antigenotoxic and antifungal potential of Costus spiralis (Jacq.) Roscoe leaves and stems. Anais Academia Brasileira Ciencias 2018, 90, 1565–1577. [Google Scholar] [CrossRef] [PubMed]
- Cecílio, A.B.; De Faria, D.B.; Oliveira, P.D.C.; Caldas, S.; De Oliveira, D.A.; Sobral, M.E.G.; Duarte, M.G.R.; Moreira, C.P.D.S.; Silva, C.G.; De Almeida, V.L. Screening of Brazilian medicinal plants for antiviral activity against rotavirus. J. Ethnopharmacol. 2012, 141, 975–981. [Google Scholar] [CrossRef]
- Biso, F.I.; Rodrigues, C.M.; Rinaldo, D.; dos Reis, M.B.; Bernardi, C.C.; de Mattos, J.C.P.; Caldeira-de-Araújo, A.; Vilegas, W.; Cólus, I.M.d.S.; Varanda, E.A. Assessment of DNA damage induced by extracts, fractions and isolated compounds of Davilla nitida and Davilla elliptica (Dilleniaceae). Mutat. Res. Genet. Toxicol. Environ. Mutagenesis 2010, 702, 92–99. [Google Scholar] [CrossRef] [PubMed]
- Pimentel, T.F.; Silva, A.G. A população de Gaylussacia brasiliensis na vegetação arbustiva aberta na Área de Proteção Ambiental de Setiba, Guarapari, ES. Nat. Line 2011, 9, 76–81. [Google Scholar]
- Violante, I.M.P.; Hamerski, L.; Garcez, W.S.; Batista, A.L.; Chang, M.R.; Pott, V.J.; Garcez, F.R. Antimicrobial activity of some medicinal plants from the cerrado of the centralwestern region of Brazil. Braz. J. Microbiol. 2012, 43, 1302–1308. [Google Scholar] [CrossRef] [PubMed]
- Mascia Lopes, F.C.; Calvo, T.R.; Vilegas, W.; Carlos, I.Z. Anti-inflammatory activity of Alchornea triplinervia ethyl acetate fraction: Inhibition of H2O2, NO and TNF-α. Pharm. Biol. 2010, 48, 1320–1327. [Google Scholar] [CrossRef]
- Abreu, L.S.; do Nascimento, Y.M.; do Espirito-Santo, R.F.; Meira, C.S.; Santos, I.P.; Brandão, R.B.; Souto, A.L.; Guedes, M.L.S.; Soares, M.B.P.; Villarreal, C.F.; et al. Phenylpropanoids from Croton velutinus with cytotoxic, trypanocidal and anti-inflammatory activities. Fitoterapia 2020, 145, 104632. [Google Scholar] [CrossRef]
- Silva, D.R.; Rosalen, P.L.; Freires, I.A.; Sardi, J.d.C.O.; Lima, R.F.; Lazarini, J.G.; da Costa, T.K.V.L.; Pereira, J.V.; Godoy, G.P.; Costa, E.M.M.d.B. Anadenanthera Colubrina vell Brenan: Anti-Candida and antibiofilm activities, toxicity and therapeutical action. Braz. Oral Res. 2019, 33. [Google Scholar] [CrossRef]
- dos Santos, M.; Teixeira, T.R.; Santos, F.R.D.S.; Lima, W.G.; Ferraz, A.C.; Silva, N.L.; Leite, F.J.; Siqueira, J.M.; Luyten, W.; de Castro, A.H.F.; et al. Bauhinia holophylla (Bong.) Steud. leaves-derived extracts as potent anti-dengue serotype 2. Nat. Prod. Res. 2019, 35, 2804–2809. [Google Scholar] [CrossRef]
- De Lima, M.R.F.; De Souza Luna, J.; Dos Santos, A.F.; De Andrade, M.C.C.; Sant’Ana, A.E.G.; Genet, J.P.; Marquez, B.; Neuville, L.; Moreau, N. Anti-bacterial activity of some Brazilian medicinal plants. J. Ethnopharmacol. 2006, 105, 137–147. [Google Scholar] [CrossRef]
- Trindade, F.T.T.; Stabeli, R.G.; Pereira, A.A.; Facundo, V.A.; de Almeida e Silva, A. Copaifera multijuga ethanolic extracts, oil-resin, and its derivatives display larvicidal activity against Anopheles darlingi and Aedes aegypti (Diptera: Culicidae). Revista Brasileira Farmacognosia 2013, 23, 464–470. [Google Scholar] [CrossRef]
- Santos, M.G.; Almeida, V.G.; Avelar-Freitas, B.A.; Grael, C.F.F.; Gregório, L.E.; Pereira, W.F.; Brito-Melo, G.E.A. Phytochemical screening of the dichloromethane–ethanolic extract of Eriosema campestre var. macrophylum roots and its antiproliferative effect on human peripheral blood lymphocytes. Revista Brasileira Farmacognosia 2016, 26, 464–470. [Google Scholar] [CrossRef]
- Boniface, P.K.; Baptista, S.F.; Kaiser, C.R. Current state of knowledge on the traditional uses, phytochemistry, and pharmacology of the genus Hymenaea. J. Ethnopharmacol. 2017, 206, 193–223. [Google Scholar] [CrossRef]
- Falcoski, T.O.R.; Lima, N.M.; Navegante, G.; Serafim, R.B.; Sorbo, J.M.; Valente, V.; Santos, V.N.C.; Santos, R.A.; Silva, D.H.S.; Soares, C.P. Genotoxicity, cytotoxicity and chemical profile from Inga laurina (Fabaceae). Nat. Prod. Res. 2021, 35, 676–680. [Google Scholar] [CrossRef]
- Costa, E.V.; Menezes, L.R.A.; Rocha, S.L.A.; Baliza, I.R.S.; Dias, R.B.; Rocha, C.A.G.; Soares, M.B.P.; Bezerra, D.P. Antitumor properties of the leaf essential oil of zornia brasiliensis. Planta Med. 2015, 81, 563–567. [Google Scholar] [CrossRef]
- Lopes, G.C.; Sanches, A.C.C.; Nakamura, C.V.; Dias Filho, B.P.; Hernandes, L.; De Mello, J.C.P. Influence of extracts of Stryphnodendron polyphyllum Mart. and Stryphnodendron obovatum Benth. on the cicatrisation of cutaneous wounds in rats. J. Ethnopharmacol. 2005, 99, 265–272. [Google Scholar] [CrossRef]
- Vieira, E.A.; Silva, M.d.G.; Moro, C.F.; Laura, V.A. Physiological and biochemical changes attenuate the effects of drought on the Cerrado species Vatairea macrocarpa (Benth.) Ducke. Plant Physiol. Biochem. 2017, 115, 472–483. [Google Scholar] [CrossRef]
- Diniz, L.R.L.; Vieira, C.F.X.; Dos Santos, E.C.; Lima, G.C.; Aragão, K.K.V.; Vasconcelos, R.P.; Araújo, P.C.D.C.; Vasconcelos, Y.D.A.G.; De Oliveira, A.C.; De Oliveira, H.D.; et al. Gastroprotective effects of the essential oil of Hyptis crenata Pohl ex Benth. on gastric ulcer models. J. Ethnopharmacol. 2013, 149, 694–700. [Google Scholar] [CrossRef]
- Valdés-Barrera, I.D.; Cuca-Suarez, L.E.; Coy-Barrera, E.D. Nectandra amazonum-derived flavonoids as COX-1 inhibitors: In vitro and docking studies. Nat. Prod. Commun. 2014, 9, 649–652. [Google Scholar] [CrossRef]
- Ponci, V.; Figueiredo, C.R.; Massaoka, M.H.; De Farias, C.F.; Matsuo, A.L.; Sartorelli, P.; Lago, J.H.G. Neolignans from Nectandra megapotamica (Lauraceae) display in vitro cytotoxic activity and induce apoptosis in leukemia cells. Molecules 2015, 20, 12757–12768. [Google Scholar] [CrossRef]
- Fournet, A.; Ferreira, M.E.; Rojas de Arias, A.; Guy, I.; Guinaudeau, H.; Heinzen, H. Phytochemical and antiprotozoal activity of Ocotea lancifolia. Fitoterapia 2007, 78, 382–384. [Google Scholar] [CrossRef]
- da Silva Miguéis, G.; da Silva, R.H.; Damasceno Júnior, G.A.; Guarim-Neto, G. Plants used by the rural community of Bananal, Mato Grosso, Brazil: Aspects of popular knowledge. PLoS ONE 2019, 14. [Google Scholar] [CrossRef]
- Da Silva Marcondes, D.B.; Reichert, C.L.; De Andrade, L.F.; De Moraes Santos, C.A.; Weffort-Santos, A.M. Cytotoxicity and apoptogenic effects of Lafoensia pacari. J. Ethnopharmacol. 2014, 157, 243–250. [Google Scholar] [CrossRef][Green Version]
- Oliveira, D.M.; Silva, T.F.R.; Martins, M.M.; de Morais, S.A.L.; Chang, R.; de Aquino, F.J.T.; da Silva, C.V.; Teixeira, T.L.; Martins, C.H.G.; Moraes, T.S.; et al. Antifungal and cytotoxicity activities of Banisteriopsis argyrophylla leaves. J. Pharm. Pharmacol. 2018, 70, 1541–1552. [Google Scholar] [CrossRef]
- Cardoso, C.R.P.; Cólus, I.M.d.S.; Bernardi, C.C.; Sannomiya, M.; Vilegas, W.; Varanda, E.A. Mutagenic activity promoted by amentoflavone and methanolic extract of Byrsonima crassa Niedenzu. Toxicology 2006, 225, 55–63. [Google Scholar] [CrossRef]
- Santos, R.C.; Kushima, H.; Rodrigues, C.M.; Sannomiya, M.; Rocha, L.R.M.; Bauab, T.M.; Tamashiro, J.; Vilegas, W.; Hiruma-Lima, C.A. Byrsonima intermedia A. Juss.: Gastric and duodenal anti-ulcer, antimicrobial and antidiarrheal effects in experimental rodent models. J. Ethnopharmacol. 2012, 140, 203–212. [Google Scholar] [CrossRef]
- Ribeiro, R.V.; Bieskia, I.G.C.; Baloguna, S.O.; Martinsa, D.T.d.O. Ethnobotanical study of medicinal plants used by Ribeirinhos in the North Grosso Mato. J. Ethnopharmacol. 2017, 205, 69–102. [Google Scholar] [CrossRef]
- Lima, T.C.; Matos, S.S.; Carvalho, T.F.; Silveira-Filho, A.J.; Couto, L.P.S.M.; Quintans-Júnior, L.J.; Quintans, J.S.S.; Silva, A.M.O.; Heimfarth, L.; Passos, F.R.S.; et al. Evidence for the involvement of IL-1β and TNF-α in anti-inflammatory effect and antioxidative stress profile of the standardized dried extract from Miconia albicans Sw. (Triana) Leaves (Melastomataceae). J. Ethnopharmacol. 2020, 259, 112908. [Google Scholar] [CrossRef]
- Moleiro, F.C.; Andreo, M.A.; dos Santos, R.d.C.; Moraes, T.d.M.; Rodrigues, C.M.; Carli, C.B.d.A.; Lopes, F.C.M.; Pellizzon, C.H.; Carlos, I.Z.; Bauab, T.M.; et al. Mouriri elliptica: Validation of gastroprotective, healing and anti-Helicobacter pylori effects. J. Ethnopharmacol. 2009, 123, 359–368. [Google Scholar] [CrossRef]
- Santos, F.V.; Tubaldini, F.R.; Cólus, I.M.S.; Andréo, M.A.; Bauab, T.M.; Leite, C.Q.F.; Vilegas, W.; Varanda, E.A. Mutagenicity of Mouriri pusa Gardner and Mouriri elliptica Martius. Food Chem. Toxicol. 2008, 46, 2721–2727. [Google Scholar] [CrossRef]
- Sarria, A.L.F.; Soares, M.S.; Matos, A.P.; Fernandes, J.B.; Vieira, P.C.; da Silva, M.F.d.G.F. Effect of triterpenoids and limonoids isolated from Cabralea canjerana and Carapa guianensis (Meliaceae) against Spodoptera frugiperda (J. E. Smith). Zeitschrift Naturforschung Sect. C J. Biosci. 2011, 66, 245–250. [Google Scholar] [CrossRef]
- Araújo, F.M.; Dantas, M.C.S.M.; e Silva, L.S.; Aona, L.Y.S.; Tavares, I.F.; de Souza-Neta, L.C. Antibacterial activity and chemical composition of the essential oil of Croton heliotropiifolius Kunth from Amargosa, Bahia, Brazil. Ind. Crop. Prod. 2017, 105, 203–206. [Google Scholar] [CrossRef]
- Furtado, F.B.; Borges, B.C.; Teixeira, T.L.; Garces, H.G.; De Almeida Junior, L.D.; Alves, F.C.B.; Da Silva, C.V.; Fernandes Junior, A. Chemical composition and bioactivity of essential oil from Blepharocalyx salicifolius. Int. J. Mol. Sci. 2018, 19, 33. [Google Scholar] [CrossRef]
- Viscardi, D.Z.; Arrigo, J.D.S.; De Correia, C.A.C.; Kassuya, C.A.L.; Cardoso, C.A.L.; Maldonade, I.R.; Argandoña, E.J.S. Seed and peel essential oils obtained from Campomanesia adamantium fruit inhibit inflammatory and pain parameters in rodents. PLoS ONE 2017, 12, e157107. [Google Scholar] [CrossRef]
- Terezan, A.P.; Junqueira, J.G.M.; Wakui, V.G.; Kato, L.; Oliveira, C.M.A.; Martins, C.H.G.; Santiago, M.B.; Severino, V.G.P. Qualitative analysis of the acetogenins from Annona coriacea (Annonaceae) leaves by HPLC-Q- Orbitrap and their antibacterial potential against oral pathogens. Nat. Prod. Res. 2018, 1–10. [Google Scholar] [CrossRef]
- Carneiro, N.S.; Alves, C.C.F.; Alves, J.M.; Egea, M.B.; Martins, C.H.G.; Silva, T.S.; Bretanha, L.C.; Balleste, M.P.; Micke, G.A.; Silveira, E.V.; et al. Chemical composition, antioxidant and antibacterial activities of essential oils from leaves and flowers of Eugenia klotzschiana Berg (Myrtaceae). Anais Academia Brasileira Ciencias 2017, 89, 1907–1915. [Google Scholar] [CrossRef]
- da Cunha, F.A.B.; Waczuk, E.P.; Duarte, A.E.; Barros, L.M.; Elekofehinti, O.O.; Matias, E.F.F.; da Costa, J.G.M.; Sanmi, A.A.; Boligon, A.A.; da Rocha, J.B.T.; et al. Cytotoxic and antioxidative potentials of ethanolic extract of Eugenia uniflora L. (Myrtaceae) leaves on human blood cells. Biomed. Pharmacother. 2016, 84, 614–621. [Google Scholar] [CrossRef]
- dos Santos, C.; Galaverna, R.S.; Angolini, C.F.F.; Nunes, V.V.A.; de Almeida, L.F.R.; Ruiz, A.L.T.G.; de Carvalho, J.E.; Duarte, R.M.T.; Duarte, M.C.T.; Eberlin, M.N. Antioxidative, antiproliferative and antimicrobial activities of phenolic compounds from three Myrcia species. Molecules 2018, 23. [Google Scholar] [CrossRef]
- de Souza Sampaio, R.; Petícia do Nascimento, E.; Alencar de Menezes, I.R.; Sales, V.d.S.; Brito Pereira, A.O.; Mendes de Lacerda, G.; Santos, E.S.; Pereira Lopes, M.J.; Gomes da Silva, L.; de Araújo Delmondes, G.; et al. Antinociceptive activity of the Psidium brownianum Mart ex DC. leaf essential oil in mice. Food Chem. Toxicol. 2020, 135, 111053. [Google Scholar] [CrossRef]
- Di Stasi, L.C.; Oliveira, G.P.; Carvalhaes, M.A.; Queiroz-Junior, M.; Tien, O.S.; Kakinami, S.H.; Reis, M.S. Medicinal plants popularly used in the Brazilian Tropical Atlantic Forest. Fitoterapia 2002, 73, 69–91. [Google Scholar] [CrossRef]
- Alvarenga, F.Q.; Mota, B.C.F.; Leite, M.N.; Fonseca, J.M.S.; Oliveira, D.A.; De Andrade Royo, V.E.; Silva, M.L.A.; Esperandim, V.; Borges, A.; Laurentiz, R.S. In vivo analgesic activity, toxicity and phytochemical screening of the hydroalcoholic extract from the leaves of Psidium cattleianum Sabine. J. Ethnopharmacol. 2013, 150, 280–284. [Google Scholar] [CrossRef]
- Valadares, Y.M.; Braga de Oliveira, A.; Côrtes, S.F.; Lombardi, J.A.; Castro Braga, F. Atividade vasodilatadora in vitro de espécies de Ouratea (Ochnaceae) e de frações de Ouratea semiserrata (Mart.) Engl. Revista Brasileira Ciencias Farmaceuticas/Braz. J. Pharm. Sci. 2003, 39, 83–91. [Google Scholar] [CrossRef]
- Arunachalam, K.; Ascêncio, S.D.; Soares, I.M.; Souza Aguiar, R.W.; Da Silva, L.I.; De Oliveira, R.G.; Balogun, S.O.; De Oliveira Martins, D.T. Gallesia integrifolia (Spreng.) Harms: In vitro and in vivo antibacterial activities and mode of action. J. Ethnopharmacol. 2016, 184, 128–137. [Google Scholar] [CrossRef]
- Herrera-Calderon, O.; Chacaltana-Ramos, L.; Yuli-Posadas, R.Á.; Pari-Olarte, B.; Enciso-Roca, E.; Tinco-Jayo, J.A.; Rojas-Armas, J.P.; Miguel, L.; Franco-Quino, C. Toxics Toxicity in Albino Mice. Toxic 2019, 7, 1–9. [Google Scholar]
- Ospina, L.F.; Calle, J.; Arteaga, L.; Pinzón, R.; Alcaraz, M.J.; Payá, M. Inhibition of acute and chronic inflammatory responses by the hydroxybenzoquinonic derivative rapanone. Planta Med. 2001, 67, 791–795. [Google Scholar] [CrossRef]
- Pinheiro, R.P.; Moraes, M.A.; Santos, B.C.S.; Fabri, R.L.; Del-Vechio-Vieira, G.; Yamamoto, C.H.; Araújo, A.L.S.M.; Araújo, A.L.A.; Sousa, O.V. Identification of compounds from Palicourea rigida leaves with topical anti-inflammatory potential using experimental models. Inflammopharmacology 2018, 26, 1005–1016. [Google Scholar] [CrossRef]
- Galdino, P.M.; Nascimento, M.V.M.; Florentino, I.F.; Lino, R.C.; Fajemiroye, J.O.; Chaibub, B.A.; de Paula, J.R.; de Lima, T.C.M.; Costa, E.A. The anxiolytic-like effect of an essential oil derived from Spiranthera odoratissima A. St. Hil. leaves and its major component, β-caryophyllene, in male mice. Prog. Neuro-Psychopharmacol. Biol. Psychiatry 2012, 38, 276–284. [Google Scholar] [CrossRef]
- da Silva, T.B.C.; Costa, C.O.D.S.; Galvão, A.F.C.; Bomfim, L.M.; Rodrigues, A.C.B.d.C.; Mota, M.C.S.; Dantas, A.A.; dos Santos, T.R.; Soares, M.B.P.; Bezerra, D.P. Cytotoxic potential of selected medicinal plants in northeast Brazil. BMC Complementary Altern. Med. 2016, 16, 199. [Google Scholar] [CrossRef]
- Fernandes, C.C.; Vieira, P.C.; da Silva, V.C.; Dall’Oglio, E.L.; da Silva, L.E.; de Sousa, P.T. 6-Acetonyl-N-methyl-dihydrodecarine, a new alkaloid from Zanthoxylum riedelianum. J. Braz. Chem. Soc. 2009, 20, 379–382. [Google Scholar] [CrossRef]
- Ribeiro, S.M.; Fratucelli, É.D.O.; Bueno, P.C.P.; de Castro, M.K.V.; Francisco, A.A.; Cavalheiro, A.J.; Klein, M.I. Antimicrobial and antibiofilm activities of Casearia sylvestris extracts from distinct Brazilian biomes against Streptococcus mutans and Candida albicans. BMC Complementary Altern. Med. 2019, 19, 308. [Google Scholar] [CrossRef] [PubMed]
- Napolitano, D.R.; Mineo, J.R.; De Souza, M.A.; De Paula, J.E.; Espindola, L.S.; Espindola, F.S. Down-modulation of nitric oxide production in murine macrophages treated with crude plant extracts from the Brazilian Cerrado. J. Ethnopharmacol. 2005, 99, 37–41. [Google Scholar] [CrossRef] [PubMed]
- Périco, L.L.; Heredia-Vieira, S.C.; Beserra, F.P.; De Cássia Dos Santos, R.; Weiss, M.B.; Resende, F.A.; Dos Santos Ramos, M.A.; Bonifácio, B.V.; Bauab, T.M.; Varanda, E.A.; et al. Does the gastroprotective action of a medicinal plant ensure healing effects? An integrative study of the biological effects of Serjania marginata Casar. (Sapindaceae) in rats. J. Ethnopharmacol. 2015, 172, 312–324. [Google Scholar] [CrossRef]
- Rodrigues, P.M.; Dutra Gomes, J.V.; Jamal, C.M.; Cunha Neto, Á.; Santos, M.L.; Fagg, C.W.; Fonseca-Bazzo, Y.M.; Magalhães, P.d.O.; de Sales, P.M.; Silveira, D. Triterpenes from Pouteria ramiflora (Mart.) Radlk. Leaves (Sapotaceae). Food Chem. Toxicol. 2017, 109, 1063–1068. [Google Scholar] [CrossRef]
- Perfeito, J.P.; Santos, M.L.; López, K.S.E.; Paula, J.E.; Silveira, D. Artigo Characterization and biological properties of Pouteria torta extracts: A preliminary study. Revista Brasileira Farmacognosia 2005, 15, 183–186. [Google Scholar] [CrossRef]
- Thomé, R.G.; dos Santos, H.B.; dos Santos, F.V.; Oliveira, R.J.S.; de Camargos, L.F.; Pereira, M.N.; Longatti, T.R.; Souto, C.M.; Franco, C.S.; Schüffner, R.d.O.A.; et al. Evaluation of healing wound and genotoxicity potentials from extracts hydroalcoholic of Plantago major and Siparuna guianensis. Exp. Biol. Med. 2012, 237, 1379–1386. [Google Scholar] [CrossRef] [PubMed]
- Avelar Amado, P.; Fonsêca Castro, A.H.; Samúdio Santos Zanuncio, V.; Stein, V.C.; Brentan da Silva, D.; Alves Rodrigues dos Santos Lima, L. Assessment of allelopathic, cytotoxic, genotoxic and antigenotoxic potential of Smilax brasiliensis Sprengel leaves. Ecotoxicol. Environ. Saf. 2020, 192. [Google Scholar] [CrossRef] [PubMed]
- Tavares, D.C.; Munari, C.C.; De Freitas Araújo, M.G.; Beltrame, M.C.; Furtado, M.A.; Gonçalves, C.C.; Jorge Tiossi, R.F.; Bastos, J.K.; Cunha, W.R.; Sola Veneziani, R.C. Antimutagenic potential of Solanum lycocarpum against induction of chromosomal aberrations in V79 cells and micronuclei in mice by doxorubicin. Planta Med. 2011, 77, 1489–1494. [Google Scholar] [CrossRef]
- Pereira, A.C.; Oliveira, D.F.; Silva, G.H.; Figueiredo, H.C.P.; Cavalheiro, A.J.; Carvalho, D.A.; Souza, L.P.; Chalfoun, S.M. Identification of the antimicrobial substances produced by Solanum palinacanthum (Solanaceae). Anais Academia Brasileira Ciencias 2008, 80, 427–432. [Google Scholar] [CrossRef]
- Moraes, A.C.G.; Bertanha, C.S.; Gimenez, V.M.M.; Groppo, M.; Silva, M.L.A.; Cunha, W.R.; Januário, A.H.; Pauletti, P.M. Development and validation of a high-performance liquid chromatography method for quantification of egonol and homoegonol in Styrax species. Biomed. Chromatogr. 2012, 26, 869–874. [Google Scholar] [CrossRef]
- Funari, C.S.; Gullo, F.P.; Napolitano, A.; Carneiro, R.L.; Mendes-Giannini, M.J.S.; Fusco-Almeida, A.M.; Piacente, S.; Pizza, C.; Silva, D.H.S. Chemical and antifungal investigations of six Lippia species (Verbenaceae) from Brazil. Food Chem. 2012, 135, 2086–2094. [Google Scholar] [CrossRef]
- Pinto, C.D.P.; Rodrigues, V.D.; Pinto, F.D.P.; Pinto, R.D.P.; Uetanabaro, A.P.T.; Pinheiro, C.S.R.; Gadea, S.F.M.; Silva, T.R.D.S.; Lucchese, A.M. Antimicrobial activity of Lippia species from the Brazilian semiarid region traditionally used as antiseptic and anti-infective agents. Evid.-Based Complementary Altern. Med. 2013, 2013. [Google Scholar] [CrossRef]
- Santos, F.V.; Nasser, A.L.M.; Biso, F.I.; Moreira, L.M.; Santos, V.J.S.V.; Vilegas, W.; Varanda, E.A. Genotoxicity of polar and apolar extracts obtained from Qualea multiflora and Qualea grandiflora. J. Ethnopharmacol. 2011, 138, 105–110. [Google Scholar] [CrossRef]
- de Mesquita, M.; Leão, W.; Ferreira, M.A.; de Paula, J.; Espindola, L.; Soares, L.L. Reversed-phase-liquid chromatography method for separation and quantification of gallic acid from hydroalcoholic extracts of Qualea grandiflora and Qualea parviflora. Pharmacogn. Mag. 2015, 11, 316. [Google Scholar] [CrossRef]
- Maciel, M.A.M.; Pinto, A.C.; Veiga, V.F., Jr.; Grynberg, N.F.; Echevarria, A. Plantas medicinais: A necessidade de estudos multidisciplinares. Química Nova 2002, 25, 429–438. [Google Scholar] [CrossRef]
- Li, Y.; Kong, D.; Fu, Y.; Sussman, M.R.; Wu, H. The effect of developmental and environmental factors on secondary metabolites in medicinal plants. Plant Physiol. Biochem. 2020, 148, 80–89. [Google Scholar] [CrossRef]
- Gobbo-Neto, L.; Lopes, N.P. Plantas medicinais: Fatores de influência no conteúdo de metabólitos secundários. Quimica Nova 2007, 30, 374–381. [Google Scholar] [CrossRef]
- Lenardão, E.J.; Freitag, R.A.; Dabdoub, M.J.; Ferreira Batista, A.C.; Da Cruz Silveira, C. “Green chemistry”—Os 12 princípios da química verde e sua inserção nas atividades de ensino e pesquisa. Quimica Nova 2003, 26, 123–129. [Google Scholar] [CrossRef]
- Do, Q.D.; Angkawijaya, A.E.; Tran-Nguyen, P.L.; Huynh, L.H.; Soetaredjo, F.E.; Ismadji, S.; Ju, Y.H. Effect of extraction solvent on total phenol content, total flavonoid content, and antioxidant activity of Limnophila aromatica. J. Food Drug Anal. 2014, 22, 296–302. [Google Scholar] [CrossRef]
- Hernández-Alvarado, R.B.; Madariaga-Mazón, A.; Martinez-Mayorga, K. Prediction of toxicity of secondary metabolites. Phys. Sci. Rev. 2019, 4, 1–12. [Google Scholar] [CrossRef]
- Anand, U.; Jacobo-Herrera, N.; Altemimi, A.; Lakhssassi, N. A comprehensive review on medicinal plants as antimicrobial therapeutics: Potential avenues of biocompatible drug discovery. Metabolites 2019, 9, 258. [Google Scholar] [CrossRef] [PubMed]
- Skinner-Adams, T.S.; Sumanadasa, S.D.M.; Fisher, G.M.; Davis, R.A.; Doolan, D.L.; Andrews, K.T. Defining the targets of antiparasitic compounds. Drug Discov. Today 2016, 21, 725–739. [Google Scholar] [CrossRef]
- Wallace, A.D. Toxic endpoints in the study of human exposure to environmental chemicals. Prog. Mol. Biol. Transl. Sci. 2012, 112, 89–115. [Google Scholar]
- Aslantürk, Ö.S. In Vitro Cytotoxicity and Cell Viability Assays: Principles, Advantages, and Disadvantages. Genotoxicity A Predict. Risk Our Actual World 2018, 2, 1–17. [Google Scholar] [CrossRef]
- Balouiri, M.; Sadiki, M.; Ibnsouda, S.K. Methods for in vitro evaluating antimicrobial activity: A review. J. Pharm. Anal. 2016, 6, 71–79. [Google Scholar] [CrossRef]
- Cos, P.; Vlietinck, A.J.; Berghe, D.V.; Maes, L. Anti-infective potential of natural products: How to develop a stronger in vitro “proof-of-concept”. J. Ethnopharmacol. 2006, 106, 290–302. [Google Scholar] [CrossRef]
- Kohn, K.L.; Foglio, M.A.; Rodrigues, R.A.F.; Sousa, I.M.O.; Martini, M.C.; Padilha, M.A.; de Lima, N.D.; Arns, C.W. In-vitro Antiviral of The Brazilian Cerrado against the Avian. Braz. J. Poult. Sci. 2015, 17, 275–280. [Google Scholar] [CrossRef]
- Cole, M.D. Key antifungal, antibacterial and anti-insect assays-a critical review. Biochem. Syst. Ecol. 1994, 22, 837–856. [Google Scholar] [CrossRef]
- Moyses, E.W.; Gfeller, F.J. Topical application as a method for comparing the effectiveness of insecticides against cat flea (Siphonaptera: Pulicidae). J. Med Entomol. 2001, 38, 193–196. [Google Scholar] [CrossRef] [PubMed]
- Massarolli, A.; Pereira, M.J.B.; Foerster, L.A. Annona crassiflora mart. (Annonaceae): Effect of crude extract of seeds on larvae of soybean looper Chrysodeixis includens (Lepidoptera: Noctuidae). Bragantia 2017, 76, 398–405. [Google Scholar] [CrossRef]
- Harborne, J.B.; Khan, M.B. Variations in the alkaloidal and phenolic profiles in the genus Atropa (Solanaceae). Bot. J. Linn. Soc. 1993, 111, 47–53. [Google Scholar] [CrossRef]
- Madariaga-Mazón, A.; Hernández-Alvarado, R.B.; Noriega-Colima, K.O.; Osnaya-Hernández, A.; Martinez-Mayorga, K. Toxicity of secondary metabolites. Phys. Sci. Rev. 2019, 4, 1–13. [Google Scholar] [CrossRef]
- Wink, M. Interference of alkaloids with neuroreceptors and ion channels. Stud. Nat. Prod. Chem. 2000, 21, 3–122. [Google Scholar] [CrossRef]
- Ferguson, L.R. Role of plant polyphenols in genomic stability. Mutat. Res. Fundam. Mol. Mech. Mutagenesis 2001, 475, 89–111. [Google Scholar] [CrossRef]
- Agostini-Costa, T.d.S.; Vieira, R.F.; Bizzo, H.R.; Silveira, D.; Gimenes, M.A. Secondary Metabolites. In Chromatography and Its Applications; Dhanarasu, D.S., Ed.; IntechOpen: Slavka Krautzeka, Croatia, 2012; Volume 32, pp. 131–164. ISBN 978-953-51-0357-8. [Google Scholar]
- Team, R.C. A language and environment for statistical computing. R Foundation for Statistical. 2021. Available online: https://www.r-project.org/index.html (accessed on 11 June 2021).
- Kolde, R. Pheatmap: Pretty Heatmaps. R Package Version 1.0.12 2019. Available online: https://rdrr.io/cran/pheatmap/ (accessed on 11 June 2021).
Publisher’s Note: MDPI stays neutral with regard to jurisdictional claims in published maps and institutional affiliations. |
© 2022 by the authors. Licensee MDPI, Basel, Switzerland. This article is an open access article distributed under the terms and conditions of the Creative Commons Attribution (CC BY) license (https://creativecommons.org/licenses/by/4.0/).






