Abstract
Molecular profiling of the hypothalamus in response to metabolic shifts is a critical cue to better understand the principle of the central control of whole-body energy metabolism. The transcriptional responses of the rodent hypothalamus to short-term calorie restriction have been documented. However, studies on the identification of hypothalamic secretory factors that potentially contribute to the control of appetite are lacking. In this study, we analyzed the differential expression of hypothalamic genes and compared the selected secretory factors from the fasted mice with those of fed control mice using bulk RNA-sequencing. We verified seven secretory genes that were significantly altered in the hypothalamus of fasted mice. In addition, we determined the response of secretory genes in cultured hypothalamic cells to treatment with ghrelin and leptin. The current study provides further insights into the neuronal response to food restriction at the molecular level and may be useful for understanding the hypothalamic control of appetite.
1. Introduction
A great deal of attention has been paid over the last few decades to identifying the function of the hypothalamus in controlling a wide range of behaviors and physiological adaptions, including reproduction, the circadian rhythm, social behaviors, and multiple-body homeostasis [1,2,3,4,5,6,7,8]. The circuit activity of hypothalamic neurons, in particular, governs the whole-body energy homeostasis by driving the homeostatic behaviors, including energy intake and expenditure, and thus, the perturbation of normal hypothalamic function leads to the development of metabolic disorders, such as obesity and diabetes [9,10]. In line with these aspects, studies on obesity patients and rodent models have revealed that abnormalities in appetite regulation are primarily triggered by impairment of the hypothalamic neurocircuitry [10,11]. Based on these clinically significant findings, intensive studies have been conducted to verify the hypothalamic control of appetite by identifying the molecular mediators in hypothalamic cells and the biochemical components derived from metabolically active peripheral organs. Using tissue specimens from the entire hypothalamus [12] or arcuate nucleus (Arc) [13,14], gene expression profiling in response to short-term calorie restriction has previously been reported using microarray methods, a hybridization-based technology that is commonly used for gene expression profiling. RNA-sequencing (RNA-seq) has recently emerged as a viable alternative for gene expression profiling and has been used for the transcriptome profiling of living organisms. Notably, it has contributed to significant progress in disease diagnosis and obtaining genetic information that can predict disease onset. Although transcriptome profiling of the hypothalamus has been previously performed on some animal models [15,16,17,18], information regarding the hypothalamic mediators that control energy intake and expenditure is insufficient. Particularly, profiling of hypothalamic-specific gene expression associated with appetite regulation has not yet been performed using an RNA-seq technique. In the current study, we performed RNA-seq experiments using the total hypothalamus and hippocampus of young adult male mice after overnight food deprivation. In this study, we aimed to determine the hypothalamus-specific genetic alterations associated with appetite regulation by comparing overnight-fasted and fed control mice using the RNA-seq technique. We then explored the hypothalamus-specific secretory-related genes among the differentially expressed genes (DEGs) and validated their responses to metabolic hormones, including leptin and ghrelin, in a cultured hypothalamic cell line.
2. Results
2.1. Differentially Expressed Genes
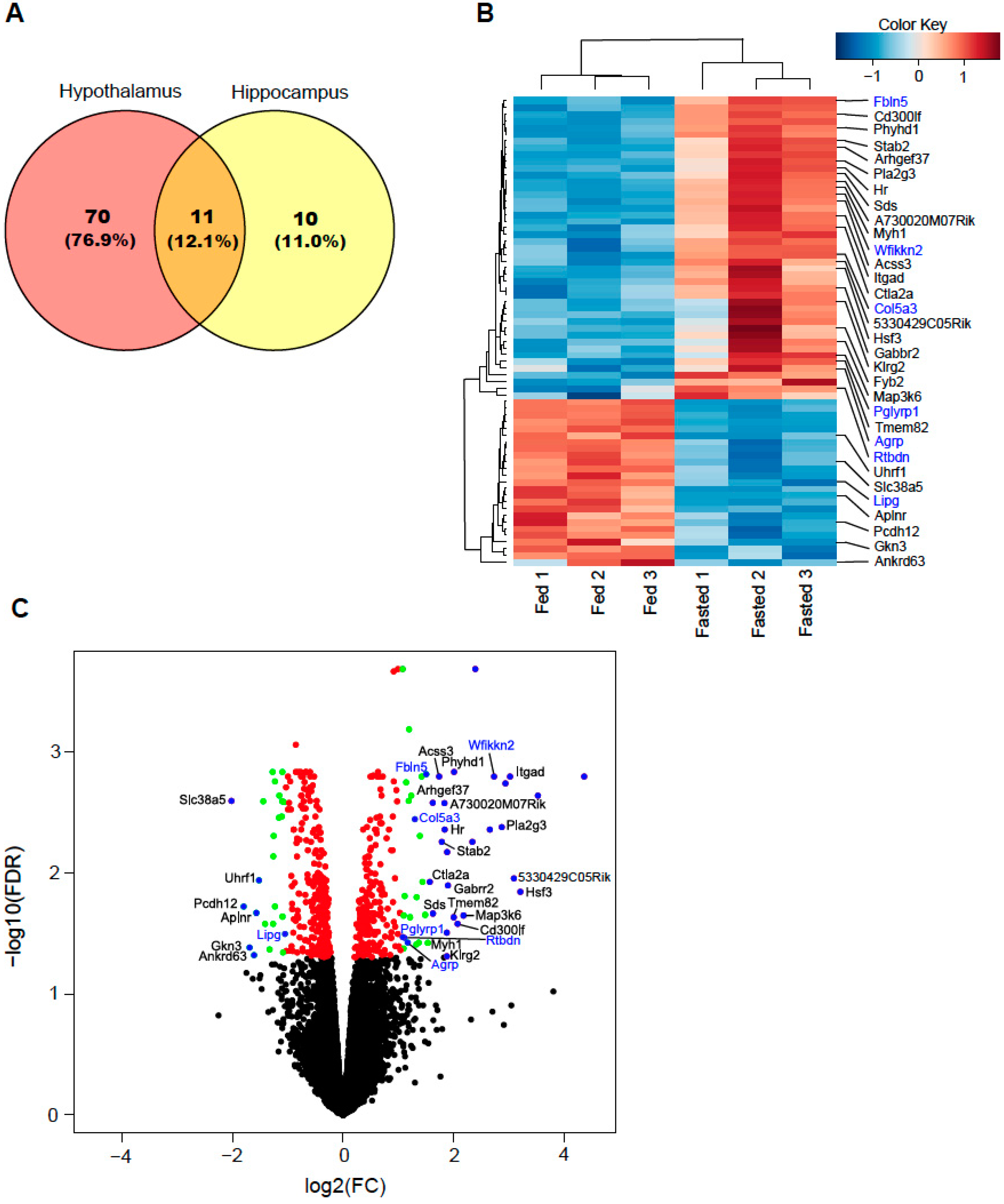
In order to select the hypothalamus-specific genes that are potentially associated with whole-body energy metabolism, we obtained the profiling results from both the hypothalamus and hippocampus by using the RNA-seq technique. DEGs in the hypothalamus and hippocampus were compared using the edgeR R package. A total of 81 and 21 genes of the hypothalamus and hippocampus, respectively, were differentially expressed, with a false discovery rate (FDR) ≤ 0.05 and logarithm of fold change (log2FC) > 1.0 or <−1.0 in fasted mice compared with those of fed mice (Figure 1A, Tables S1–S3). Among these genes, 11 were detected in both the hypothalamus and hippocampus (Figure 1A, Table S3). Of the 70 hypothalamus-specific genes, 45 were significantly upregulated and 25 were significantly downregulated in fasted mice when compared with those of fed mice (FDR ≤ 0.05, abs(log2FC) >1.0, Table S1). Of the 10 hippocampus-specific genes, 7 significantly upregulated genes and 3 significantly downregulated genes were identified in fasted mice compared to those of fed mice (Table S2). With more stringent criteria (cut-off FDR ≤ 0.05 and abs(log2FC) > 1.5), we found 32 genes from the 70 hypothalamus-specific genes (Table 1). In the hypothalamus of fasted mice, secretory-related genes WAP, follistatin/kazal, immunoglobulin, kunitz, and netrin domain containing 2 (Wfikkn2) (log2FC = 2.73, FDR = 0.002), fibulin 5 (Fbln5) (log2FC = 1.51, FDR = 0.002); collagen type V alpha 3 (Col5a3) (log2FC = 1.14, FDR = 0.002); peptidoglycan recognition protein 1 (Pglyrp1) (log2FC = 1.08, FDR = 0.034); agouti related neuropeptide (Agrp) (log2FC = 1.24, FDR = 0.054); and retbindin (Rtbdn) (log2FC = 1.17, FDR = 0.038) were associated with upregulation and endothelial lipase (Lipg) (log2FC = −1.26, FDR = 0.026) was associated with downregulation in the mouse secretome database [19] when compared with those of fed mice (Figure 1B,C, Table 1).
Figure 1.
Overview of differential gene expression analysis between fed and fasted mice. (A) Venn diagram showing the number of overlapping genes between the hypothalamus and hippocampus regions in genes with false discovery rate (FDR) ≤ 0.05 and absolute log2 fold change (abs(log2FC)) > 1.0. (B) Heatmap demonstrating 70 differentially expressed genes (DEGs) with FDR ≤ 0.05 and abs(log2FC) > 1.0 in only hypothalamus, excluding 11 common genes between the hypothalamus and hippocampus. The genes annotated to the right of the heatmap are those with FDR ≤ 0.05 and abs(log2FC) > 1.5, and the blue color text represents the secretory-related gene. (C) Volcano plot depicting DEGs and distribution in hypothalamus compared with those of fed mice. The x-axis is log2FC of individual genes and y-axis is the negative logarithm of their FDR to base 10(−log10(FDR)). The black dots indicate genes with FDR > 0.05. The red dots indicate genes with FDR ≤ 0.05 and abs(log2FC) ≤ 1.0. The green dots indicate DEGs with FDR ≤ 0.05 and abs(log2FC) > 1.0 in fasted mice compared with those of fed mice. The blue dots indicate genes identified with FDR ≤ 0.05 and abs(log2FC) > 1.5, and secretory-related genes in fasted mice compared with those of fed mice. The blue color text represents the secretory-related gene.
Table 1.
The 32 differentially expressed genes (DEGs) in only hypothalamus (FDR ≤ 0.05 and abs(log2FC) > 1.5 or secretory-related genes). Secretory-related genes in the Metazoa Human/Animal Secretome and Subcellular Proteome Knowledge Base (MetazSecKB) or DEGs with an absolute log2 fold change larger than 1.5 and an FDR less than 0.05 are chosen. Secretory-related genes are indicated in bold.
2.2. Secretory-Related Genes Are Altered in the Hypothalamus of Fasted Mice
Since secretory factors derived from hypothalamic cells, including neurons, astrocytes, tanycytes, and microglia, act as chemical messengers that regulate the hypothalamic circuit activity, we explored the mouse secretome database [19] and obtained seven secreted genes whose expressions in the hypothalamus of fasted mice were changed compared with those of fed control mice. Agrp, Col5a3, Pglyrp1, Wfikkn2, Fbln5, and Rtbdn were upregulated, and Lipg was downregulated (Figure 2A). To confirm the RNA profiling, we determined the mRNA expression levels of secretory-related genes in the hypothalamus of fed and fasted mice using quantitative polymerase chain reaction (qPCR). In accordance with previous reports, the elevated mRNA expression of Agrp, the gene encoding an orexigenic neuropeptide, was observed in the hypothalamus of fasted mice compared with that in fed mice (Figure 2B). Fasted mice indicated an increase in the expression of Col5a3, a low-abundance fibrillar collagen; Pglyrp1, an antibacterial and pro-inflammatory innate immunity protein; Wfikkn2, a protease inhibitor; Fbln5, a member of the fibulin protein family; and Rtbdn, an extracellular rod-expressed protein, in the hypothalamus compared with those in fed mice (Figure 2C–G). In addition, food deprivation resulted in a decrease in the mRNA level of Lipg, a member of the lipoprotein lipase family, in the hypothalamus of fasted mice compared with that of fed mice (Figure 2H).
Figure 2.
Secretory-related genes are altered in the hypothalamus in response to short-term starvation. Analysis and validation of differentially expressed and secretory-related genes with FDR ≤ 0.05 and abs(log2FC) > 1.0 between the fed and fasted groups. (A) Heatmap representing DEGs. These genes encoded secretory signal peptides that were detected by at least three of the four methods (SignalP4, Phobius, TargetP, and WoLF PSORT) and were annotated to be “secreted” or “extracellular” in the subcellular location from the UniProtKB/Swiss-Prot dataset. Blue represents low expression, and red represents high expression in log2FC. (B–F) The mRNA expression levels of Agrp, Col5a3, Pglyrp1, Wfikkn2, and Fbln5 were significantly elevated in hypothalamus of the fasted mice compared with those of fed control mice. (G) Rtbdn mRNA levels tended to be increased in hypothalamus of the fasted mice compared with those of fed control mice. (H) The mRNA level of Lipg was decreased in hypothalamus of the fasted mice compared with that of fed control mice. n = 6 mice/group. Data are presented as the mean ± SEM. * p < 0.05, ** p < 0.01, *** p < 0.001 vs. fed. p-values for unpaired comparisons were analyzed by two-tailed Student’s t-test.
2.3. Selected Secretory-Related Genes Respond to the Metabolic Hormones
To verify whether the secretory-related genes selected from the hypothalamus of fasted mice participate in the hypothalamic control of energy metabolism, we evaluated the responsiveness of the seven selected genes to the metabolic hormones, such as leptin, an anorexigenic hormone derived from adipose tissue, and ghrelin, an orexigenic hormone secreted from the gut in the mouse hypothalamic mHypoA cell line. We first confirmed that mRNA levels of Agrp were significantly reduced by leptin treatment and drastically elevated by ghrelin treatment (Figure 3A). Further, qPCR data revealed a significant increase in the mRNA expression of Col5a3, Pglyrp1, Wfikkn2, and Fbln5 in ghrelin-treated mHypoA cells compared with that in the vehicle-treated group. However, no significant alterations in the mRNA levels of these genes were observed in leptin-treated mHypoA cells (Figure 3B–E). The Rtbdn mRNA levels were not altered by leptin or ghrelin treatment (Figure 3F). In addition, the mRNA expression of Lipg was increased by leptin treatment and decreased by ghrelin treatment in cultured mHypoA cells (Figure 3G). Collectively, these data suggest that selected secretory-related genes can be physiologically involved in hypothalamic functions that integrate metabolic signals.
Figure 3.
Expression of secretory-related genes was altered by metabolic hormones in mHypoA cells. Quantitative real-time polymerase chain reaction analysis was performed to determine alterations in secretory-related gene expression in the leptin- or ghrelin-treated mHypoA cells. (A) The mRNA expression of Agrp was decreased by leptin treatment and upregulated by ghrelin treatment. (B–E) The mRNA levels of Col5a3, Pglyrp1, Wfikkn2, and Fbln5 were increased by ghrelin treatment, but not altered by leptin treatment. (F) Rtbdn expression was not altered by leptin or ghrelin treatment. (G) The mRNA levels of Lipg were increased by leptin treatment and decreased by ghrelin treatment in mHypoA cells. n = 6/group. Data are presented as the mean ± SEM. * p < 0.05, ** p < 0.01, *** p < 0.001 vs. control. p-values for unpaired comparisons were analyzed by two-tailed Student’s t-test.
2.4. Enriched Functional Annotation and Canonical Pathway
Enriched functional annotations of 70 hypothalamus-specific genes (FDR ≤ 0.05, abs(log2FC) > 1.0) were obtained using ingenuity pathway analysis (IPA; Table 2). The top 20 enriched functional annotations from IPA are listed in Table 2. Ingestion by mice, hyperphagia, appetite, vascular endothelial cell function, and obesity caused by epididymal fat were among the top functional annotations indicated by this dataset (Table 2). In addition, the top-ranking functional annotation “ingestion by mice”, involving six genes (five upregulated and one downregulated), was associated with digestive system development and function [20,21,22,23,24]. Agrp and neuropeptide Y (Npy) were functionally annotated in ingestion by mice, hyperphagia, and appetite. These annotations are in accordance with the physiological processes that are known to be involved in food deprivation [25].
Table 2.
Top 20 enriched functional annotations of differentially expressed genes in fasted mice compared with those of fed mice. The top 20 of 199 (p < 0.05) in enriched functional annotation categories are exhibited. Ingenuity pathway analysis software (IPA) was used to analyze enriched functional annotations with an input of 70 DEGs in only the hypothalamus (FDR ≤ 0.05 and abs(log2FC) > 1.0).
As for the canonical pathway analysis results, several pathways associated with a comparison between the hypothalamus of fasted and fed mice were identified: triacylglycerol degradation, gustation pathway, leptin signaling in obesity, ketogenesis, and mevalonate pathway I (Table 3). These pathways include core signaling genes (Lipg, Agtr1a, Col5a3, Agrp, Npy, and Hmgcs2), which are associated with pathways related to fasted mice compared with those of fed mice.
Table 3.
Top 16 canonical pathways of differentially expressed genes in fasted mice compared with those of fed mice. The top 16 (p < 0.05) results of canonical pathway analyses are listed. Canonical pathways are identified with an input of 70 DEGs in only the hypothalamus (FDR ≤ 0.05 and abs(log2FC) > 1.0) using IPA. The number of genes in the input divided by the number of genes involved in the identified pathway is referred to as the ratio. To determine the probability that the association between the 70 genes and canonical pathway can be explained solely by chance, the Fisher exact test was used to calculate the p-value. The logarithmic value (−log[p-value]) and two digits to the right of the decimal point were used to indicate the p-value.
2.5. Gene Network Identification
The top 70 hypothalamus-specific genes were used to identify gene networks. The two networks with the highest scores are depicted in Figure 4. The network with a score of 23, including genes angiopoietin like 2 (Angptl2), apelin receptor (Aplnr), and Lipg, was associated with lipid metabolism, molecular transport, and small-molecule biochemistry (Figure 4A). In support of this identified network, previous studies have indicated that the lipid metabolism in hypothalamic cells is associated with the physiological and pathological roles of the hypothalamus on whole-body energy metabolism [26,27]. The network with a score of 19 was associated with digestive system development and function, lipid metabolism, and molecular transport, including the Agrp and Npy genes (Figure 4B). Multiple hormones originating from the digestive system act as afferent inputs to the hypothalamic circuit, thereby controlling homeostatic behaviors [10,11]. Moreover, hypothalamic control of energy metabolism is closely linked to nutrient metabolism controlled by nutrient transporters, including glucose and monocarboxylate transporters [28]. Thus, the identified network depicted in Figure 4B was correlated with selected hypothalamus-specific genes that responded to calorie restriction. Collectively, our network results suggest that the top 70 genes were associated with various cellular processes connected to the metabolic functions of hypothalamic cells.
Figure 4.
Identification of gene network. Networks obtained using IPA of 70 DEGs in only hypothalamus with FDR ≤ 0.05 and abs(log2FC) > 1.0 in fasted mice compared with those of fed mice. The networks with the highest score are exhibited. Genes in green were downregulated and red were upregulated. (A) The network with a score of 23 is associated with lipid metabolism, molecular transport, and small-molecule biochemistry, consisting of Angptl2, Aplnr, and Lipg. (B) The network with a score of 19 is associated with digestive system development and function, lipid metabolism, and molecular transport, consisting of Agrp and Npy.
3. Discussion
Energy homeostasis is a critical biological event for maintaining life at the cellular and physiological levels. Thus, it has long been studied to understand the underlying mechanisms of biological processes in a variety of organisms and to develop strategies that can be applied to treat human diseases. In a state of energy deficiency, multiple molecular and biochemical processes occur in various organs. Catabolic processes, in particular, are activated to maintain cellular energy homeostasis [29]. In line with these findings, studies have indicated that cellular and molecular responses coupled with altered energy status in metabolic organs are responsible for the control of whole-body energy metabolism [30]. The hypothalamus is a central unit that governs the systemic regulation of energy balance by integrating afferent inputs derived from peripheral organs and other brain areas that are metabolically involved [10]. Therefore, the responsiveness of hypothalamic cells drives homeostatic behaviors, including energy intake, energy expenditure, and physical activity [31]. In the present study, we performed RNA-seq experiments with the hypothalamus and hippocampus extracted from fed and fasted mice and proposed novel molecular mediators that potentially participate in appetite regulation, using the profiling data of hypothalamus-specific mRNA in a model of short-term calorie restriction. We confirmed the alteration of genes previously defined as appetite regulators, including those that encode hypothalamic neuropeptides, such as Agrp and Npy. The profiling results revealed that 81 genes were altered in the hypothalamus and 21 in the hippocampus under overnight fasting conditions, suggesting that the hypothalamus is more metabolically active than the hippocampus. The analyzed data also indicated that 11 genes were commonly altered in both the hypothalamus and hippocampus, and 70 genes were only altered in the hypothalamus in response to overnight fasting. Among the 45 upregulated genes, we identified the ones that encode metabolic enzymes, such as Hmgcs2, which is involved in the synthesis of ketone bodies. In accordance with these findings, our previous studies indicated that the hunger-promoting condition triggered by fasting led to an increase in ketone bodies and a decrease in lactate in the hypothalamus, while mice retaining anorexigenic responses to lipopolysaccharide treatment revealed a contradicting pattern in the circulating levels of ketone bodies and lactate [32,33]. Circulating factors derived from peripheral organs, such as fat, muscle, and liver, dynamically act as signal messengers that propagate information on the current status of energy availability to integrating centers, such as the hypothalamus. In support of this evidence, hypothalamic neurons strongly express receptors of metabolic hormones, and impairment of these receptors in hypothalamic neurons leads to metabolic abnormalities. Given that hypothalamic neurons also release a variety of signal messengers that trigger homeostatic behaviors, identifying novel factors secreted from hypothalamic cells to better understand the hypothalamic control of whole-body metabolism is significant. Among the 70 hypothalamic genes that responded to short-term calorie restriction, we selected seven secretory-related genes, including Fbln5, Col5a3, Pglyrp1, Wfikkn2, Rtbdn, Lipg, and Agrp. Notably, previous studies have identified the roles of Wfikkn2, a protease inhibitor, involved in lipid metabolism in the adipose tissue and brain [34]. In addition, Lipg, an enzyme involved in lipid accumulation, was found among the 25 downregulated genes. Since lipid metabolism in hypothalamic cells is regarded as an effective cellular event for maintaining whole-body energy homeostasis, hypothalamic Wfikkn and Lipg may play a role in the control of energy metabolism. Pglyrp1 is involved in anti- and pro-inflammatory homeostasis and glucose metabolism. Notably, long-term calorie restriction prevents inflammatory responses, which is a possible reason for the beneficial effects of calorie restriction [35]. Our profiling result indicating elevated Pglyrp1 expression in the hypothalamus under fasting conditions suggests that secreted hypothalamic Pglyrp1 could be associated with cellular homeostatic responses for adjusting the inflammatory tone during starvation. These previous findings and our profiling results suggest that the newly identified secretory-related factors induced by short-term calorie restriction impact the hypothalamic control of energy metabolism. The metabolic functions of the selected secretory-related genes have not yet been unveiled. Therefore, whether they participate in the regulation of energy metabolism governed by the hypothalamic circuit is worth investigating. To further verify the physiological involvement of the selected secretory-related genes in controlling homeostatic behaviors coupled with whole-body energy metabolism, we performed experiments that confirmed the expression patterns of the seven selected secretory-related factors in cultured hypothalamic cells in response to treatment with leptin, an anorexigenic hormone derived from adipose tissues, and ghrelin, an orexigenic hormone originating from the gut. Notably, four of the five selected secretory-related genes, which were upregulated under starvation conditions, positively responded to ghrelin treatment, but not to leptin treatment. In line with these observations, hypothalamic Lipg mRNA levels were strongly elevated by leptin treatment and marginally reduced by ghrelin treatment. These observations further suggest that hypothalamic secretory-related factors that are released in increased quantities in response to starvation are oriented toward orexigenic responses during energy-deficit conditions, and hypothalamic Lipg mediates the orexigenic and anorexigenic signals from the peripheral organs involved in metabolic regulations. However, further studies are needed to clarify whether the selected secretory factors are actively involved in the hypothalamic control of whole-body energy metabolism by utilizing the recombinant proteins or the transgenic animals, in which the selected secretory genes are specifically ablated in the hypothalamic cells. Collectively, the current findings provide useful information for regarding the whole-body energy metabolism governed by the hypothalamus and for establishing clinical strategies for patients with metabolic disorders.
4. Materials and Methods
4.1. Animals
Eight-week-old male C57BL/6 mice (Dae Han Bio Link, Eumsung, Republic of Korea) were housed in a 12 h light–dark cycle at 25 °C and 55 ± 5% humidity. The mice were allowed access to normal diet and tap water ad libitum. For food deprivation experiments, food was withdrawn for 18 h starting at 5:00 p.m. Mice were sacrificed by decapitation and their hypothalamus and hippocampus were quickly removed for RNA extraction. All animal care and experimental procedures were performed in accordance with a protocol approved by the Institutional Animal Care and Use Committee (IACUC) at the Incheon National University (permission number: INU-2016-001).
4.2. Culture and Treatment of the Cells
Mouse hypothalamic mHypoA cells purchased from CELLutions Biosystems (CELLutions Biosystems Inc., Toronto, ON, Canada) were cultured in Dulbecco’s modified Eagle medium (DMEM) containing high glucose (Gibco BRL, Grand Island, NY, USA) and 10% (v/v) fetal bovine serum (Gibco BRL) at 37 °C with 5% CO2 condition. For the gene expression assay, mHypoA cells were seeded in 3 × 105 cells/well in 6-well plates and attached overnight. After serum starvation for 5 h, the attached cells were treated with leptin (200 ng/well, R&D Systems, Minneapolis, MN, USA) or ghrelin (400 nM/well, R&D Systems) for 1 h and then subjected to RNA extraction.
4.3. Quantitative Real-Time Reverse Transcription-Polymerase Chain Reaction
Total RNA was extracted from the hypothalamus of mice and cultured mHypoA cells according to the Tri-Reagent (Invitrogen, Carlsbad, CA, USA) protocol. First-strand cDNA was synthesized with 2 μg total RNA using a high-capacity cDNA reverse transcription kit (Intron Biotechnology, Seoul, Republic of Korea). The mRNA expression levels were measured using a Bio-Rad CFX 96 Real-Time Detection System (Bio-Rad Laboratories, Hercules, CA, USA) with the SYBR Green Real-time PCR Master Mix Kit (TaKaRa Bio Inc., Foster, CA, USA). The results were analyzed using the CFX Manager software and normalized to the levels of β-actin, a housekeeping gene. The primers used were: Agrp, F-TGTGTAAGGCTGCACGAGTC and R-GGCAGTAGCAAAAGGCATTG; Col5a3, F-CGGGGAGGAGTCTTTTGAG and R-GCCTGAGGGTCTGGAATTAAC; Pglyrp1, F-GTGGTGATCTCACACACAGC and R-GTGTGGTCACCCTTGATGTT; Wfikkn2, F-GAGTCGACGCGCACACCGCCCTGCCGCGCC and R-GCGAAGCTTGGAGTGCGTTTATTCACCAGG; Fbln5, F-GTGTGTGGATGTGGACGAGT and R-TACCCTCCTTCCGTGTTGAT; Rtbdn, F-TACAGCCCACTAGGGCCTTAACTC and R-TACAGTACCGCGGAGATGGAGAT; Lipg, F-TGCAACAGCCAAAACCTTCT and R-TGTCCCACTTTCCTCGTGTT; and β-actin, F-TGGAATCCTGTGGCATCCATGAAAC and R-TAAAACGCAGCTCAGTAACAGTAACAGTCCG.
4.4. Whole Transcriptome Sequencing
For the whole transcriptome sequencing of each hypothalamus extracted from the fed and fasted mice (n = 3, respectively), double-stranded cDNA libraries were prepared from a total of 1 μg of RNA molecules using the TruSeq Stranded mRNA Sample Prep Kit (Illumina, San Diego, CA, USA). The quality and quantity of the cDNA libraries were evaluated with the Agilent 2100 BioAnalyzer (Agilent, Santa Clara, CA, USA) and the KAPA library quantification kit (Kapa Biosystems, Wilmington, MA, USA). By using Illumina Novaseq6000 (Illumina), paired-end sequencing (2 × 100 base pairs) was carried out.
For the whole transcriptome sequencing of each hippocampus extracted from the fed and fasted mice (n = 3, respectively), Quant-IT RiboGreen (Invitrogen) was used to assess the total RNA concentration and TapeStation RNA ScreenTape (Agilent) was run to estimate the integrity of the total RNA. A library with LIN greater than 7.0 was equipped using the Illumina TruSeq Stranded mRNA Sample Prep Kit (Illumina) in 1ug of total RNA for each sample. The quantity of the libraries was assessed using KAPA Library Quantification kits for Illumina Sequencing platforms according to the qPCR Quantification Protocol Guide (Kapa Biosystems), and the quality of the libraries was assessed using the TapeStation D1000 ScreenTape (Agilent). An Illumina NovaSeq (Illumina) was used for paired-end sequencing (2 × 100 bp).
4.5. Whole Transcriptome Analysis
Sequence quality was assessed by FastQC v0.11.9. Trimming of low-quality and adapter sequences was performed by cutadapt v3.4 [36] and Trimmomatic v0.36 [37] for the hypothalamus and hippocampus, respectively. Sequences were mapped by STAR v.2.7.3a [38], using the 2-pass method–to–mouse reference genome from the Ensembl database (GRCm38, 101 released). Assigning sequence reads to genes was carried out by the featureCounts [39] algorithm, which is a suitable program for reading the summarization from RNA-sequencing experiments.
4.6. Differential Expression Genes Analysis, Secretory Genes Analysis, and Pathway Analysis
The EdgeR v3.32.1 [40] R package was used to estimate DEGs from RNA-sequencing data based on the over-dispersed Poisson model and Empirical Bayes methods. The DEG analysis was conducted with the glmQLFit/glmQLFTest function of edgeR, which applied the quasi-likelihood F-test method in fasted mice compared to fed mice. The FDR and the log2FC were extracted. FDR was calculated using the Benjamini–Hochberg method. DEGs results were visualized with a volcano plot and heatmap using calibrate v1.7.7 and ggplot2 v3.3.5 in the R package.
MetazSecKB [19], secretome and proteome knowledgebase of the human and animal, was used to get lists of “curated secreted” proteins and “high likely” secreted proteins. “Curated secreted” proteins are the reviewed dataset to be ‘secreted’ or ‘extracellular’ from UniProtKB/Swiss-Prot, and “high likely” secreted proteins are a dataset called to be secreted or a secretory signal peptide predicted from four algorithms, SignalP4, Phobius, TargetP, and WoLF PSORT7. Two protein datasets were converted to the gene ID of the Ensembl using the biomaRt [41] v2.46.3 R package, the mapping tools for the incorporation of a genomic dataset. Only genes with FDR less than 0.05 and absolute log2FC greater than 1.0 were used. Raw counts of feature Counts’ output were transformed to TPM (Transcripts Per Million) to visualize the heatmap of the mean of expression level. The Seaborn [42] v0.11.1 python library was used for visualization.
Enriched function annotation and canonical pathway analysis (generalized pathways that represent common properties of a particular signaling module or pathway) were performed using IPA software (Ingenuity Systems, Redwood City, CA, USA).
4.7. Statistical Analysis
Statistical analyses were performed using the Prism 9.0 software (GraphPad Software, San Diego, CA, USA). All the data are expressed as the means ± SEMs. Unpaired two-tail Student’s t-test was performed to analyze the significance between the two experimental groups. p values < 0.05 were considered statistically significant.
Supplementary Materials
The supporting information can be downloaded at: https://www.mdpi.com/article/10.3390/ijms24043204/s1.
Author Contributions
Conceptualization, M.-R.H. and J.G.K.; investigation, E.-Y.O., B.S.P., H.R.Y., H.G.L., and T.H.T.; data curation, E.-Y.O., B.S.P., M.-R.H., and J.G.K.; visualization, E.-Y.O. and B.S.P.; writing—original draft preparation, E.-Y.O., B.S.P., M.-R.H., and J.G.K.; writing—review and editing, S.Y., M.-R.H., and J.G.K. All authors have read and agreed to the published version of the manuscript.
Funding
This work was supported by the Basic Research Program through the National Research Foundation of Korea (NRF) funded by the Korea government (MSIT) (2022R1A4A5034121) for Jae Geun Kim, and supported by an Incheon National University (Foreign post-doctor program-2018) Research Grant for Thai Hien Tu.
Institutional Review Board Statement
The animal study protocol was approved by the Institutional Animal Care and Use Committee (IACUC) at Incheon National University (permission number: INU-2016-001).
Informed Consent Statement
Not applicable.
Data Availability Statement
All data reported in the manuscript.
Conflicts of Interest
The authors declare no conflict of interest.
References
- Xu, Y.; Nedungadi, T.P.; Zhu, L.; Sobhani, N.; Irani, B.G.; Davis, K.E.; Zhang, X.; Zou, F.; Gent, L.M.; Hahner, L.D.; et al. Distinct Hypothalamic Neurons Mediate Estrogenic Effects on Energy Homeostasis and Reproduction. Cell Metab. 2011, 14, 453–465. [Google Scholar] [CrossRef]
- Nestor, C.C.; Qiu, J.; Padilla, S.L.; Zhang, C.; Bosch, M.A.; Fan, W.; Aicher, S.A.; Palmiter, R.D.; Rønnekleiv, O.K.; Kelly, M.J. Optogenetic Stimulation of Arcuate Nucleus Kiss1 Neurons Reveals a Steroid-Dependent Glutamatergic Input to POMC and AgRP Neurons in Male Mice. Mol. Endocrinol. 2016, 30, 630–644. [Google Scholar] [CrossRef]
- Hashikawa, K.; Hashikawa, Y.; Tremblay, R.; Zhang, J.; Feng, J.E.; Sabol, A.; Piper, W.T.; Lee, H.; Rudy, B.; Lin, D. Esr1 + Cells in the Ventromedial Hypothalamus Control Female Aggression. Nat. Neurosci. 2017, 20, 1580–1590. [Google Scholar] [CrossRef]
- Yang, T.; Yang, C.F.; Chizari, M.D.; Maheswaranathan, N.; Burke, K.J.; Borius, M.; Inoue, S.; Chiang, M.C.; Bender, K.J.; Ganguli, S.; et al. Social Control of Hypothalamus-Mediated Male Aggression. Neuron 2017, 95, 955–970. [Google Scholar] [CrossRef]
- Yu, S.; Qualls-Creekmore, E.; Rezai-Zadeh, K.; Jiang, Y.; Berthoud, H.-R.; Morrison, C.D.; Derbenev, A.V.; Zsombok, A.; Münzberg, H. Glutamatergic Preoptic Area Neurons That Express Leptin Receptors Drive Temperature-Dependent Body Weight Homeostasis. J. Neurosci. 2016, 36, 5034–5046. [Google Scholar] [CrossRef]
- Evans, M.C.; Anderson, G.M. Neuroendocrine Integration of Nutritional Signals on Reproduction. J. Mol. Endocrinol. 2017, 58, R107–R128. [Google Scholar] [CrossRef]
- Clarke, I.J.; Arbabi, L. New Concepts of the Central Control of Reproduction, Integrating Influence of Stress, Metabolic State, and Season. Domest. Anim. Endocrin. 2016, 56, S165–S179. [Google Scholar] [CrossRef]
- Andermann, M.L.; Lowell, B.B. Toward a Wiring Diagram Understanding of Appetite Control. Neuron 2017, 95, 757–778. [Google Scholar] [CrossRef]
- Jais, A.; Brüning, J.C. Hypothalamic Inflammation in Obesity and Metabolic Disease. J. Clin. Investig. 2017, 127, 24–32. [Google Scholar] [CrossRef]
- Timper, K.; Brüning, J.C. Hypothalamic Circuits Regulating Appetite and Energy Homeostasis: Pathways to Obesity. Dis. Model. Mech. 2017, 10, 679–689. [Google Scholar] [CrossRef]
- Miller, G.D. Appetite Regulation: Hormones, Peptides, and Neurotransmitters and Their Role in Obesity. Am. J. Lifestyle Med. 2017, 13, 586–601. [Google Scholar] [CrossRef]
- Guarnieri, D.J.; Brayton, C.E.; Richards, S.M.; Maldonado-Aviles, J.; Trinko, J.R.; Nelson, J.; Taylor, J.R.; Gourley, S.L.; DiLeone, R.J. Gene Profiling Reveals a Role for Stress Hormones in the Molecular and Behavioral Response to Food Restriction. Biol. Psychiat. 2012, 71, 358–365. [Google Scholar] [CrossRef]
- Li, J.-Y.; Kuick, R.; Thompson, R.C.; Misek, D.E.; Lai, Y.-M.; Liu, Y.-Q.; Chai, B.-X.; Hanash, S.M.; Gantz, I. Arcuate Nucleus Transcriptome Profiling Identifies Ankyrin Repeat and Suppressor of Cytokine Signalling Box-Containing Protein 4 as a Gene Regulated by Fasting in Central Nervous System Feeding Circuits. J. Neuroendocrinol. 2005, 17, 394–404. [Google Scholar] [CrossRef]
- Jovanovic, Z.; Tung, Y.C.L.; Lam, B.Y.H.; O’Rahilly, S.; Yeo, G.S.H. Identification of the Global Transcriptomic Response of the Hypothalamic Arcuate Nucleus to Fasting and Leptin. J. Neuroendocrinol. 2010, 22, 915–925. [Google Scholar] [CrossRef]
- Gley, K.; Murani, E.; Trakooljul, N.; Zebunke, M.; Puppe, B.; Wimmers, K.; Ponsuksili, S. Transcriptome Profiles of Hypothalamus and Adrenal Gland Linked to Haplotype Related to Coping Behavior in Pigs. Sci. Rep. 2019, 9, 13038. [Google Scholar] [CrossRef]
- Wang, C.; Ma, W. Hypothalamic and Pituitary Transcriptome Profiling Using RNA-Sequencing in High-Yielding and Low-Yielding Laying Hens. Sci. Rep. 2019, 9, 10285. [Google Scholar] [CrossRef]
- Gao, G.; Li, Q.; Zhao, X.; Ding, N.; Han, Q.; Su, J.; Wang, Q. Transcriptome Profiling of the Hypothalamus during Prelaying and Laying Periods in Sichuan White Geese (Anser Cygnoides): Transcriptome Profiling of Geese Hypothalamus. Anim. Sci. J. 2015, 86, 800–805. [Google Scholar] [CrossRef]
- Li, Z.; Liu, X.; Zhang, P.; Han, R.; Sun, G.; Jiang, R.; Wang, Y.; Liu, X.; Li, W.; Kang, X.; et al. Comparative Transcriptome Analysis of Hypothalamus-Regulated Feed Intake Induced by Exogenous Visfatin in Chicks. BMC Genom. 2018, 19, 249. [Google Scholar] [CrossRef]
- Meinken, J.; Walker, G.; Cooper, C.R.; Min, X.J. MetazSecKB: The Human and Animal Secretome and Subcellular Proteome Knowledgebase. Database 2015, 2015, bav077. [Google Scholar] [CrossRef] [PubMed]
- Acakpo-Satchivi, L.J.R.; Edelmann, W.; Sartorius, C.; Lu, B.D.; Wahr, P.A.; Watkins, S.C.; Metzger, J.M.; Leinwand, L.; Kucherlapati, R. Growth and Muscle Defects in Mice Lacking Adult Myosin Heavy Chain Genes. J. Cell Biol. 1997, 139, 1219–1229. [Google Scholar] [CrossRef] [PubMed]
- Sandu, C.; Rexhepaj, R.; Grahammer, F.; McCormick, J.A.; Henke, G.; Palmada, M.; Nammi, S.; Lang, U.; Metzger, M.; Just, L.; et al. Decreased Intestinal Glucose Transport in the Sgk3-Knockout Mouse. Pflügers Arch. 2005, 451, 437–444. [Google Scholar] [CrossRef] [PubMed]
- Geerling, J.J.; Wang, Y.; Havekes, L.M.; Romijn, J.A.; Rensen, P.C.N. Acute Central Neuropeptide Y Administration Increases Food Intake but Does Not Affect Hepatic Very Low-Density Lipoprotein (Vldl) Production in Mice. PLoS ONE 2013, 8, e55217. [Google Scholar] [CrossRef] [PubMed]
- Hohmann, J.G.; Teklemichael, D.N.; Weinshenker, D.; Wynick, D.; Clifton, D.K.; Steiner, R.A. Obesity and Endocrine Dysfunction in Mice with Deletions of Both Neuropeptide Y and Galanin. Mol. Cell Biol. 2004, 24, 2978–2985. [Google Scholar] [CrossRef] [PubMed]
- Redmann, S.M.; Argyropoulos, G. AgRP-Deficiency Could Lead to Increased Lifespan. Biochem. Biophys. Res. Commun. 2006, 351, 860–864. [Google Scholar] [CrossRef]
- Benoit, S.C.; Tracy, A.L. Behavioral Controls of Food Intake. Peptides 2007, 29, 139–147. [Google Scholar] [CrossRef] [PubMed]
- Mena, J.D.; Sadeghian, K.; Baldo, B.A. Induction of Hyperphagia and Carbohydrate Intake by μ-Opioid Receptor Stimulation in Circumscribed Regions of Frontal Cortex. J. Neurosci. Off. J. Soc. Neurosci. 2011, 31, 3249–3260. [Google Scholar] [CrossRef]
- González-García, I.; Fernø, J.; Diéguez, C.; Nogueiras, R.; López, M. Hypothalamic Lipids: Key Regulators of Whole Body Energy Balance. Neuroendocrinology 2017, 104, 398–411. [Google Scholar] [CrossRef]
- Song, N.; Jeong, D.Y.; Tu, T.H.; Park, B.S.; Yang, H.R.; Kim, Y.J.; Kim, J.K.; Park, J.T.; Yeh, J.-Y.; Yang, S.; et al. Adiponectin Controls Nutrient Availability in Hypothalamic Astrocytes. Int. J. Mol. Sci. 2021, 22, 1587. [Google Scholar] [CrossRef]
- Wang, Y.; Wu, R. The Effect of Fasting on Human Metabolism and Psychological Health. Dis. Markers 2022, 2022, 5653739. [Google Scholar] [CrossRef]
- Roh, E.; Kim, M.-S. Brain Regulation of Energy Metabolism. Endocrinol. Metab. 2016, 31, 519–524. [Google Scholar] [CrossRef]
- Tran, L.T.; Park, S.; Kim, S.K.; Lee, J.S.; Kim, K.W.; Kwon, O. Hypothalamic Control of Energy Expenditure and Thermogenesis. Exp. Mol. Med. 2022, 54, 358–369. [Google Scholar] [CrossRef]
- Kim, Y.J.; Kang, D.; Yang, H.R.; Park, B.S.; Tu, T.H.; Jeong, B.; Lee, B.J.; Kim, J.K.; Kim, J.G. Metabolic Profiling of the Hypothalamus of Mice during Short-Term Food Deprivation. Metabolites 2022, 12, 407. [Google Scholar] [CrossRef]
- Park, B.S.; Kim, Y.J.; Jeong, D.Y.; Kim, Y.T.; Kim, J.K.; Lee, B.J.; Kim, J.G. Enhanced Lipid Utilization Is Coupled to the Sickness Responses Triggered by Lipopolysaccharide. Biochem. Biophys. Res. Commun. 2021, 558, 44–50. [Google Scholar] [CrossRef] [PubMed]
- Zaghlool, S.B.; Sharma, S.; Molnar, M.; Matías-García, P.R.; Elhadad, M.A.; Waldenberger, M.; Peters, A.; Rathmann, W.; Graumann, J.; Gieger, C.; et al. Revealing the Role of the Human Blood Plasma Proteome in Obesity Using Genetic Drivers. Nat. Commun. 2021, 12, 1279. [Google Scholar] [CrossRef] [PubMed]
- González, O.; Tobia, C.; Ebersole, J.; Novak, M. Caloric Restriction and Chronic Inflammatory Diseases. Oral Dis. 2012, 18, 16–31. [Google Scholar] [CrossRef]
- Martin, M. Cutadapt Removes Adapter Sequences from High-Throughput Sequencing Reads. EMBnet. J. 2011, 17, 10–12. [Google Scholar] [CrossRef]
- Bolger, A.M.; Lohse, M.; Usadel, B. Trimmomatic: A Flexible Trimmer for Illumina Sequence Data. Bioinformatics 2014, 30, 2114–2120. [Google Scholar] [CrossRef] [PubMed]
- Dobin, A.; Davis, C.A.; Schlesinger, F.; Drenkow, J.; Zaleski, C.; Jha, S.; Batut, P.; Chaisson, M.; Gingeras, T.R. STAR: Ultrafast Universal RNA-Seq Aligner. Bioinformatics 2013, 29, 15–21. [Google Scholar] [CrossRef] [PubMed]
- Liao, Y.; Smyth, G.K.; Shi, W. featureCounts: An Efficient General Purpose Program for Assigning Sequence Reads to Genomic Features. Bioinformatics 2014, 30, 923–930. [Google Scholar] [CrossRef]
- Robinson, M.D.; McCarthy, D.J.; Smyth, G.K. edgeR: A Bioconductor Package for Differential Expression Analysis of Digital Gene Expression Data. Bioinformatics 2010, 26, 139–140. [Google Scholar] [CrossRef]
- Durinck, S.; Spellman, P.T.; Birney, E.; Huber, W. Mapping Identifiers for the Integration of Genomic Datasets with the R/Bioconductor Package biomaRt. Nat. Protoc. 2009, 4, 1184–1191. [Google Scholar] [CrossRef] [PubMed]
- Waskom, M. Seaborn: Statistical Data Visualization. J. Open Source Softw. 2021, 6, 3021. [Google Scholar] [CrossRef]
Disclaimer/Publisher’s Note: The statements, opinions and data contained in all publications are solely those of the individual author(s) and contributor(s) and not of MDPI and/or the editor(s). MDPI and/or the editor(s) disclaim responsibility for any injury to people or property resulting from any ideas, methods, instructions or products referred to in the content. |
© 2023 by the authors. Licensee MDPI, Basel, Switzerland. This article is an open access article distributed under the terms and conditions of the Creative Commons Attribution (CC BY) license (https://creativecommons.org/licenses/by/4.0/).



