Profiling Cell Heterogeneity and Fructose Transporter Expression in the Rat Nephron by Integrating Single-Cell and Microdissected Tubule Segment Transcriptomes
Abstract
1. Introduction
2. Results
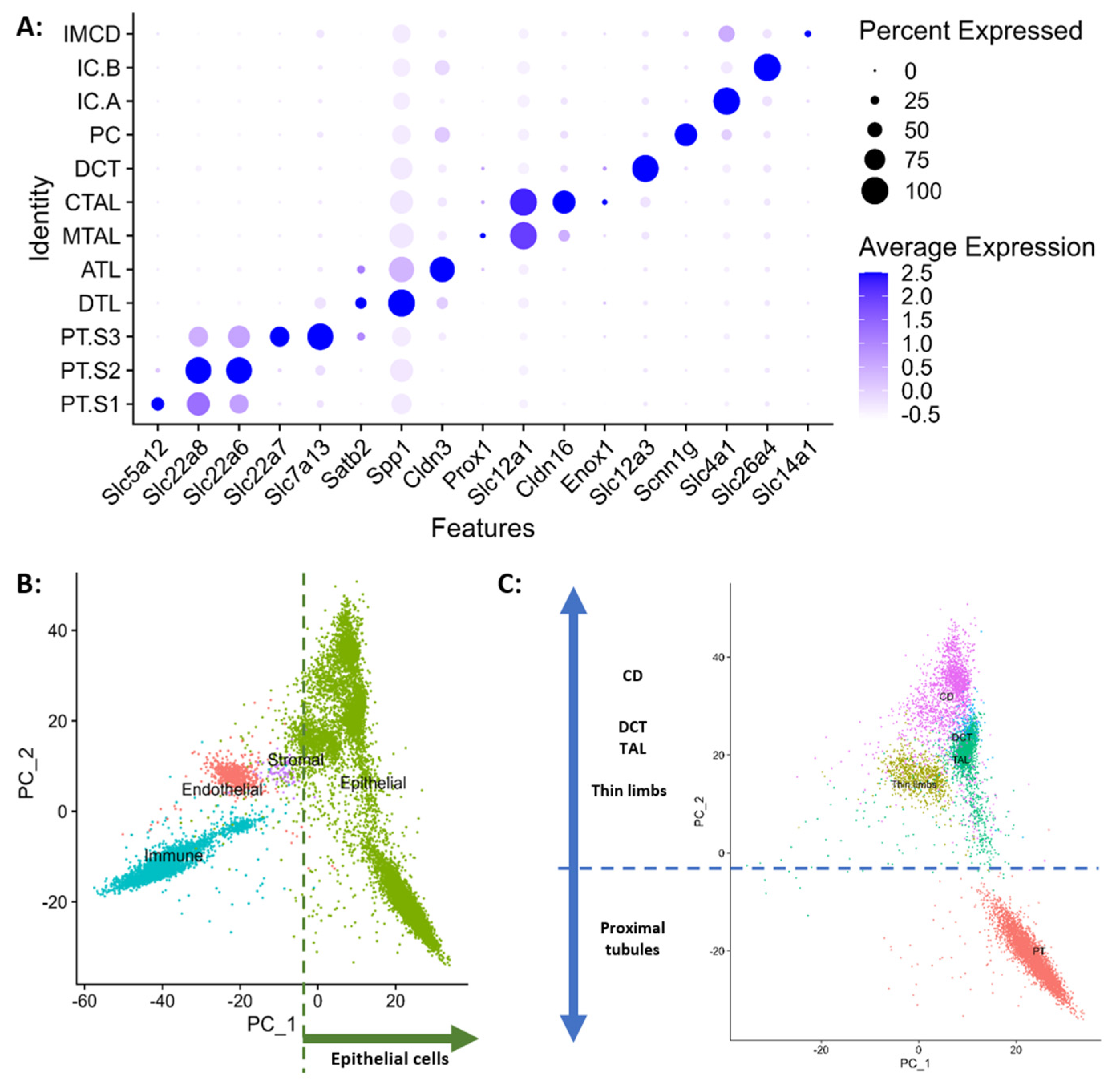
2.1. Single-Cell RNAseq Map of the Rat Kidney
2.2. Cellular Heterogeneity in Different Nephron Segments
2.3. Transport and Metabolism of Fructose
3. Discussion
4. Materials and Methods
4.1. Data Analysis
4.2. Rat Kidney Single-Cell Transcriptomes
4.3. Human Kidney Single-Nucleus Transcriptomes
4.4. Rat Microdissected Tubule Segments Transcriptomes
4.5. Correlation Analysis
4.6. Transcriptional Clusters Identity Assignment
4.7. Digital Cytometry of Rat Microdissected Tubule Segments Transcriptomes
4.8. Rat Microdissected Tubule Segments Proteomics
5. Conclusions
Supplementary Materials
Author Contributions
Funding
Institutional Review Board Statement
Informed Consent Statement
Data Availability Statement
Acknowledgments
Conflicts of Interest
Appendix A








References
- Su, X.T.; Reyes, J.V.; Lackey, A.E.; Demirci, H.; Bachmann, S.; Maeoka, Y.; Cornelius, R.J.; McCormick, J.A.; Yang, C.L.; Jung, H.J.; et al. Enriched Single-Nucleus RNA-Sequencing Reveals Unique Attributes of Distal Convoluted Tubule Cells. J. Am. Soc. Nephrol. 2024. online ahead of print. [Google Scholar] [CrossRef] [PubMed]
- Cordain, L.; Eaton, S.B.; Sebastian, A.; Mann, N.; Lindeberg, S.; Watkins, B.A.; O’Keefe, J.H.; Brand-Miller, J. Origins and evolution of the Western diet: Health implications for the 21st century. Am. J. Clin. Nutr. 2005, 81, 341–354. [Google Scholar] [CrossRef] [PubMed]
- National Bureau of Statistics of China. Available online: http://data.stats.gov.cn/easyquery.htm?cn=C01&zb=A0I0904&sj=2016 (accessed on 18 September 2023).
- China Industrial Information. Available online: https://www.chyxx.com/industry/201405/248688.html (accessed on 28 September 2023).
- Sluik, D.; Engelen, A.I.; Feskens, E.J. Fructose consumption in the Netherlands: The Dutch National Food Consumption Survey 2007–2010. Eur. J. Clin. Nutr. 2015, 69, 475–481. [Google Scholar] [CrossRef]
- Montonen, J.; Jarvinen, R.; Knekt, P.; Heliovaara, M.; Reunanen, A. Consumption of sweetened beverages and intakes of fructose and glucose predict type 2 diabetes occurrence. J. Nutr. 2007, 137, 1447–1454. [Google Scholar] [CrossRef] [PubMed]
- Vos, M.B.; Kimmons, J.E.; Gillespie, C.; Welsh, J.; Blanck, H.M. Dietary fructose consumption among US children and adults: The Third National Health and Nutrition Examination Survey. Medscape J. Med. 2008, 10, 160. [Google Scholar]
- Bahadoran, Z.; Mirmiran, P.; Tohidi, M.; Azizi, F. Longitudinal Associations of High-Fructose Diet with Cardiovascular Events and Potential Risk Factors: Tehran Lipid and Glucose Study. Nutrients 2017, 9, 872. [Google Scholar] [CrossRef]
- Cabral, P.D.; Hong, N.J.; Hye Khan, M.A.; Ortiz, P.A.; Beierwaltes, W.H.; Imig, J.D.; Garvin, J.L. Fructose stimulates Na/H exchange activity and sensitizes the proximal tubule to angiotensin II. Hypertension 2014, 63, e68–e73. [Google Scholar] [CrossRef]
- Gordish, K.L.; Kassem, K.M.; Ortiz, P.A.; Beierwaltes, W.H. Moderate (20%) fructose-enriched diet stimulates salt-sensitive hypertension with increased salt retention and decreased renal nitric oxide. Physiol. Rep. 2017, 5, e13162. [Google Scholar] [CrossRef]
- Zenner, Z.P.; Gordish, K.L.; Beierwaltes, W.H. Free radical scavenging reverses fructose-induced salt-sensitive hypertension. Integr. Blood Press. Control 2018, 11, 1–9. [Google Scholar] [CrossRef]
- Brostek, A.; Hong, N.J.; Zhang, R.; Forester, B.R.; Barmore, L.E.; Kaydo, L.; Kluge, N.; Smith, C.; Garvin, J.L.; Gonzalez-Vicente, A. Independent effects of sex and stress on fructose-induced salt-sensitive hypertension. Physiol. Rep. 2022, 10, e15489. [Google Scholar] [CrossRef]
- Nishimoto, Y.; Tomida, T.; Matsui, H.; Ito, T.; Okumura, K. Decrease in renal medullary endothelial nitric oxide synthase of fructose-fed, salt-sensitive hypertensive rats. Hypertension 2002, 40, 190–194. [Google Scholar] [CrossRef]
- Catena, C.; Cavarape, A.; Novello, M.; Giacchetti, G.; Sechi, L.A. Insulin receptors and renal sodium handling in hypertensive fructose-fed rats. Kidney Int. 2003, 64, 2163–2171. [Google Scholar] [CrossRef]
- Lewis, S.; Chen, L.; Raghuram, V.; Khundmiri, S.J.; Chou, C.L.; Yang, C.R.; Knepper, M.A. “SLC-omics” of the kidney: Solute transporters along the nephron. Am. J. Physiol. Cell Physiol. 2021, 321, C507–C518. [Google Scholar] [CrossRef]
- Diggle, C.P.; Shires, M.; Leitch, D.; Brooke, D.; Carr, I.M.; Markham, A.F.; Hayward, B.E.; Asipu, A.; Bonthron, D.T. Ketohexokinase: Expression and localization of the principal fructose-metabolizing enzyme. J. Histochem. Cytochem. 2009, 57, 763–774. [Google Scholar] [CrossRef]
- Cirillo, P.; Gersch, M.S.; Mu, W.; Scherer, P.M.; Kim, K.M.; Gesualdo, L.; Henderson, G.N.; Johnson, R.J.; Sautin, Y.Y. Ketohexokinase-dependent metabolism of fructose induces proinflammatory mediators in proximal tubular cells. J. Am. Soc. Nephrol. 2009, 20, 545–553. [Google Scholar] [CrossRef] [PubMed]
- Gonzalez-Vicente, A.; Garvin, J.L.; Hopfer, U. Transcriptome signature for dietary fructose-specific changes in rat renal cortex: A quantitative approach to physiological relevance. PLoS ONE 2018, 13, e0201293. [Google Scholar] [CrossRef] [PubMed]
- Glushakova, O.; Kosugi, T.; Roncal, C.; Mu, W.; Heinig, M.; Cirillo, P.; Sanchez-Lozada, L.G.; Johnson, R.J.; Nakagawa, T. Fructose induces the inflammatory molecule ICAM-1 in endothelial cells. J. Am. Soc. Nephrol. 2008, 19, 1712–1720. [Google Scholar] [CrossRef] [PubMed]
- Lanaspa, M.A.; Ishimoto, T.; Cicerchi, C.; Tamura, Y.; Roncal-Jimenez, C.A.; Chen, W.; Tanabe, K.; Andres-Hernando, A.; Orlicky, D.J.; Finol, E.; et al. Endogenous fructose production and fructokinase activation mediate renal injury in diabetic nephropathy. J. Am. Soc. Nephrol. 2014, 25, 2526–2538. [Google Scholar] [CrossRef]
- Jain, S.; Valerius, M.T.; He, Y. HuBMAP ASCT+B Tables. Kidney v1.2. Available online: https://hubmapconsortium.github.io/ccf-releases/v1.2/docs/asct-b/kidney.html (accessed on 19 April 2023).
- Lake, B.B.; Menon, R.; Winfree, S.; Hu, Q.; Melo Ferreira, R.; Kalhor, K.; Barwinska, D.; Otto, E.A.; Ferkowicz, M.; Diep, D.; et al. An atlas of healthy and injured cell states and niches in the human kidney. Nature 2023, 619, 585–594. [Google Scholar] [CrossRef]
- Kirita, Y.; Wu, H.; Uchimura, K.; Wilson, P.C.; Humphreys, B.D. Cell profiling of mouse acute kidney injury reveals conserved cellular responses to injury. Proc. Natl. Acad. Sci. USA 2020, 117, 15874–15883. [Google Scholar] [CrossRef]
- Zopf, S.; Flamig, J.; Schmid, H.; Miosge, N.; Blaschke, S.; Hahn, E.G.; Muller, G.A.; Grunewald, R.W. Localization of the polyol pathway in the human kidney. Histol. Histopathol. 2009, 24, 447–455. [Google Scholar] [CrossRef]
- Gonzalez-Vicente, A.; Pico, A.; Hanspers, K.; Slenter, D.; Willighagen, E. Hexoses Metabolism in Proximal Tubules (WP3916). Available online: https://www.wikipathways.org/pathways/WP3916.html (accessed on 9 November 2023).
- Gonzalez-Vicente, A.; Willighagen, E.; Hanspers, K.; Slenter, D.; Weitz, E. Fructose Metabolism in Proximal Tubules (WP3894). Available online: https://www.wikipathways.org/pathways/WP3894.html (accessed on 9 November 2023).
- Allen, F.; Tisher, C.C. Morphology of the ascending thick limb of Henle. Kidney Int. 1976, 9, 8–22. [Google Scholar] [CrossRef] [PubMed]
- Kone, B.C.; Madsen, K.M.; Tisher, C.C. Ultrastructure of the thick ascending limb of Henle in the rat kidney. Am. J. Anat. 1984, 171, 217–226. [Google Scholar] [CrossRef] [PubMed]
- Mount, D.B. Thick ascending limb of the loop of Henle. Clin J. Am. Soc. Nephrol. 2014, 9, 1974–1986. [Google Scholar] [CrossRef] [PubMed]
- Chen, L.; Chou, C.L.; Knepper, M.A. Targeted Single-Cell RNA-seq Identifies Minority Cell Types of Kidney Distal Nephron. J. Am. Soc. Nephrol. 2021, 32, 886–896. [Google Scholar] [CrossRef] [PubMed]
- Yu, A.S.L.; Chertow, G.M.; Luyckx, V.r.A.; Marsden, P.A.; Skorecki, K.; Taal, M.W. Brenner and Rector’s The Kidney; Elsevier: Philadelphia, PA, USA, 2019. [Google Scholar]
- Onoda, N.; Kawabata, A.; Hasegawa, K.; Sakakura, M.; Urakawa, I.; Seki, M.; Zenkoh, J.; Suzuki, A.; Suzuki, Y. Spatial and single-cell transcriptome analysis reveals changes in gene expression in response to drug perturbation in rat kidney. DNA Res. 2022, 29, dsac007. [Google Scholar] [CrossRef] [PubMed]
- Ding, F.; Tian, X.; Mo, J.; Wang, B.; Zheng, J. Determination of the dynamic cellular transcriptional profiles during kidney development from birth to maturity in rats by single-cell RNA sequencing. Cell Death Discov. 2021, 7, 162. [Google Scholar] [CrossRef]
- Cho, H.M.; Kim, I. Maternal high-fructose intake induces hypertension through activating histone codes on the (pro)renin receptor promoter. Biochem. Biophys. Res. Commun. 2020, 527, 596–602. [Google Scholar] [CrossRef]
- Eren, O.C.; Ortiz, A.; Afsar, B.; Covic, A.; Kuwabara, M.; Lanaspa, M.A.; Johnson, R.J.; Kanbay, M. Multilayered Interplay Between Fructose and Salt in Development of Hypertension. Hypertension 2019, 73, 265–272. [Google Scholar] [CrossRef]
- Rukavina Mikusic, N.L.; Kouyoumdzian, N.M.; Del Mauro, J.S.; Cao, G.; Trida, V.; Gironacci, M.M.; Puyo, A.M.; Toblli, J.E.; Fernandez, B.E.; Choi, M.R. Effects of chronic fructose overload on renal dopaminergic system: Alteration of urinary L-dopa/dopamine index correlates to hypertension and precedes kidney structural damage. J. Nutr. Biochem. 2018, 51, 47–55. [Google Scholar] [CrossRef]
- Dornas, W.C.; Cardoso, L.M.; Silva, M.; Machado, N.L.; Chianca, D.A., Jr.; Alzamora, A.C.; Lima, W.G.; Lagente, V.; Silva, M.E. Oxidative stress causes hypertension and activation of nuclear factor-kappaB after high-fructose and salt treatments. Sci. Rep. 2017, 7, 46051. [Google Scholar] [CrossRef]
- Ares, G.R.; Ortiz, P.A. Direct renal effects of a fructose-enriched diet: Interaction with high salt intake. Am. J. Physiol. Regul. Integr. Comp. Physiol. 2015, 309, R1078–R1081. [Google Scholar] [CrossRef]
- Andres-Hernando, A.; Johnson, R.J.; Lanaspa, M.A. Endogenous fructose production: What do we know and how relevant is it? Curr. Opin. Clin. Nutr. Metab. Care 2019, 22, 289–294. [Google Scholar] [CrossRef]
- Grunewald, R.W.; Weber, I.I.; Kinne, R.K. Renal inner medullary sorbitol metabolism. Am. J. Physiol. 1995, 269, F696–F701. [Google Scholar] [CrossRef]
- Grunewald, R.W.; Wagner, M.; Schubert, I.; Franz, H.E.; Muller, G.A.; Steffgen, J. Rat renal expression of mRNA coding for aldose reductase and sorbitol dehydrogenase and its osmotic regulation in inner medullary collecting duct cells. Cell Physiol. Biochem. 1998, 8, 293–303. [Google Scholar] [CrossRef] [PubMed]
- Nakagawa, T.; Kang, D.H. Fructose in the kidney: From physiology to pathology. Kidney Res. Clin. Pract. 2021, 40, 527–541. [Google Scholar] [CrossRef] [PubMed]
- Nakagawa, T.; Sanchez-Lozada, L.G.; Andres-Hernando, A.; Kojima, H.; Kasahara, M.; Rodriguez-Iturbe, B.; Bjornstad, P.; Lanaspa, M.A.; Johnson, R.J. Endogenous Fructose Metabolism Could Explain the Warburg Effect and the Protection of SGLT2 Inhibitors in Chronic Kidney Disease. Front. Immunol. 2021, 12, 694457. [Google Scholar] [CrossRef] [PubMed]
- Gonzalez-Vicente, A.; Cabral, P.D.; Hong, N.J.; Asirwatham, J.; Saez, F.; Garvin, J.L. Fructose reabsorption by rat proximal tubules: Role of Na(+)-linked cotransporters and the effect of dietary fructose. Am. J. Physiol. Ren. Physiol. 2019, 316, F473–F480. [Google Scholar] [CrossRef] [PubMed]
- Limbutara, K.; Chou, C.L.; Knepper, M.A. Quantitative Proteomics of All 14 Renal Tubule Segments in Rat. J. Am. Soc. Nephrol. 2020, 31, 1255–1266. [Google Scholar] [CrossRef]
- Vallon, V.; Nakagawa, T. Renal Tubular Handling of Glucose and Fructose in Health and Disease. Compr. Physiol. 2021, 12, 2995–3044. [Google Scholar] [CrossRef] [PubMed]
- Francey, C.; Cros, J.; Rosset, R.; Creze, C.; Rey, V.; Stefanoni, N.; Schneiter, P.; Tappy, L.; Seyssel, K. The extra-splanchnic fructose escape after ingestion of a fructose-glucose drink: An exploratory study in healthy humans using a dual fructose isotope method. Clin. Nutr. ESPEN 2019, 29, 125–132. [Google Scholar] [CrossRef] [PubMed]
- Laughlin, M.R. Normal roles for dietary fructose in carbohydrate metabolism. Nutrients 2014, 6, 3117–3129. [Google Scholar] [CrossRef]
- Fukuzawa, T.; Fukazawa, M.; Ueda, O.; Shimada, H.; Kito, A.; Kakefuda, M.; Kawase, Y.; Wada, N.A.; Goto, C.; Fukushima, N.; et al. SGLT5 reabsorbs fructose in the kidney but its deficiency paradoxically exacerbates hepatic steatosis induced by fructose. PLoS ONE 2013, 8, e56681. [Google Scholar] [CrossRef]
- Tazawa, S.; Yamato, T.; Fujikura, H.; Hiratochi, M.; Itoh, F.; Tomae, M.; Takemura, Y.; Maruyama, H.; Sugiyama, T.; Wakamatsu, A.; et al. SLC5A9/SGLT4, a new Na+-dependent glucose transporter, is an essential transporter for mannose, 1,5-anhydro-D-glucitol, and fructose. Life Sci. 2005, 76, 1039–1050. [Google Scholar] [CrossRef] [PubMed]
- Bjorkman, O.; Felig, P. Role of the kidney in the metabolism of fructose in 60-hour fasted humans. Diabetes 1982, 31, 516–520. [Google Scholar] [CrossRef] [PubMed]
- Le, M.T.; Frye, R.F.; Rivard, C.J.; Cheng, J.; McFann, K.K.; Segal, M.S.; Johnson, R.J.; Johnson, J.A. Effects of high-fructose corn syrup and sucrose on the pharmacokinetics of fructose and acute metabolic and hemodynamic responses in healthy subjects. Metabolism 2012, 61, 641–651. [Google Scholar] [CrossRef] [PubMed]
- Pitkanen, E. Mannose, mannitol, fructose and 1,5-anhydroglucitol concentrations measured by gas chromatography/mass spectrometry in blood plasma of diabetic patients. Clin. Chim. Acta 1996, 251, 91–103. [Google Scholar] [CrossRef]
- Macdonald, I.; Keyser, A.; Pacy, D. Some effects, in man, of varying the load of glucose, sucrose, fructose, or sorbitol on various metabolites in blood. Am. J. Clin. Nutr. 1978, 31, 1305–1311. [Google Scholar] [CrossRef]
- Barone, S.; Fussell, S.L.; Singh, A.K.; Lucas, F.; Xu, J.; Kim, C.; Wu, X.; Yu, Y.; Amlal, H.; Seidler, U.; et al. Slc2a5 (Glut5) is essential for the absorption of fructose in the intestine and generation of fructose-induced hypertension. J. Biol. Chem. 2009, 284, 5056–5066. [Google Scholar] [CrossRef]
- Horiba, N.; Masuda, S.; Ohnishi, C.; Takeuchi, D.; Okuda, M.; Inui, K. Na(+)-dependent fructose transport via rNaGLT1 in rat kidney. FEBS Lett. 2003, 546, 276–280. [Google Scholar] [CrossRef]
- Horiba, N.; Masuda, S.; Takeuchi, A.; Takeuchi, D.; Okuda, M.; Inui, K. Cloning and characterization of a novel Na+-dependent glucose transporter (NaGLT1) in rat kidney. J. Biol. Chem. 2003, 278, 14669–14676. [Google Scholar] [CrossRef]
- Mueckler, M.; Thorens, B. The SLC2 (GLUT) family of membrane transporters. Mol. Asp. Med. 2013, 34, 121–138. [Google Scholar] [CrossRef]
- Uldry, M.; Thorens, B. The SLC2 family of facilitated hexose and polyol transporters. Pflug. Arch. 2004, 447, 480–489. [Google Scholar] [CrossRef]
- Diederich, J.; Mounkoro, P.; Tirado, H.A.; Chevalier, N.; Van Schaftingen, E.; Veiga-da-Cunha, M. SGLT5 is the renal transporter for 1,5-anhydroglucitol, a major player in two rare forms of neutropenia. Cell Mol. Life Sci. 2023, 80, 259. [Google Scholar] [CrossRef] [PubMed]
- Ghezzi, C.; Gorraitz, E.; Hirayama, B.A.; Loo, D.D.; Grempler, R.; Mayoux, E.; Wright, E.M. Fingerprints of hSGLT5 sugar and cation selectivity. Am. J. Physiol. Cell Physiol. 2014, 306, C864–C870. [Google Scholar] [CrossRef] [PubMed]
- Grempler, R.; Augustin, R.; Froehner, S.; Hildebrandt, T.; Simon, E.; Mark, M.; Eickelmann, P. Functional characterisation of human SGLT-5 as a novel kidney-specific sodium-dependent sugar transporter. FEBS Lett. 2012, 586, 248–253. [Google Scholar] [CrossRef] [PubMed]
- Ares, G.R.; Kassem, K.M.; Ortiz, P.A. Fructose acutely stimulates NKCC2 activity in rat thick ascending limbs by increasing surface NKCC2 expression. Am. J. Physiol. Ren. Physiol. 2019, 316, F550–F557. [Google Scholar] [CrossRef] [PubMed]
- Bahena-Lopez, J.P.; Rojas-Vega, L.; Chavez-Canales, M.; Bazua-Valenti, S.; Bautista-Perez, R.; Lee, J.H.; Madero, M.; Vazquez-Manjarrez, N.; Alquisiras-Burgos, I.; Hernandez-Cruz, A.; et al. Glucose/Fructose Delivery to the Distal Nephron Activates the Sodium-Chloride Cotransporter via the Calcium-Sensing Receptor. J. Am. Soc. Nephrol. 2023, 34, 55–72. [Google Scholar] [CrossRef]
- Ma, S.; Sun, S.; Geng, L.; Song, M.; Wang, W.; Ye, Y.; Ji, Q.; Zou, Z.; Wang, S.; He, X.; et al. Caloric Restriction Reprograms the Single-Cell Transcriptional Landscape of Rattus Norvegicus Aging. Cell 2020, 180, 984–1001 e1022. [Google Scholar] [CrossRef]
- Gupta, J.K. The role of aldose reductase in polyol pathway: An emerging pharmacological target in diabetic complications and associated morbidities. Curr. Pharm. Biotechnol. 2023. online ahead of print. [Google Scholar] [CrossRef] [PubMed]
- Baud, L.; Fouqueray, B.; Philippe, C.; Amrani, A. Tumor necrosis factor alpha and mesangial cells. Kidney Int. 1992, 41, 600–603. [Google Scholar] [CrossRef] [PubMed]
- Satija_LAB. Cell-Cycle Scoring and Regression. Available online: https://satijalab.org/seurat/v3.1/cell_cycle_vignette.html (accessed on 4 December 2022).
- Satija_LAB. Cell Cycle Genes: 2019 Update. Available online: https://satijalab.org/seurat/reference/cc.genes.updated.2019 (accessed on 4 December 2022).
- Lee, J.W.; Chou, C.L.; Knepper, M.A. Deep Sequencing in Microdissected Renal Tubules Identifies Nephron Segment-Specific Transcriptomes. J. Am. Soc. Nephrol. 2015, 26, 2669–2677. [Google Scholar] [CrossRef] [PubMed]
- Andrews, S. FastQC: A Quality Control Tool for High Throughput Sequence Data. Available online: https://github.com/s-andrews/FastQC (accessed on 25 February 2022).
- Bolger, A.M.; Lohse, M.; Usadel, B. Trimmomatic: A flexible trimmer for Illumina sequence data. Bioinformatics 2014, 30, 2114–2120. [Google Scholar] [CrossRef]
- Li, H.; Durbin, R. Fast and accurate short read alignment with Burrows-Wheeler transform. Bioinformatics 2009, 25, 1754–1760. [Google Scholar] [CrossRef] [PubMed]
- Danecek, P.; Bonfield, J.K.; Liddle, J.; Marshall, J.; Ohan, V.; Pollard, M.O.; Whitwham, A.; Keane, T.; McCarthy, S.A.; Davies, R.M.; et al. Twelve years of SAMtools and BCFtools. Gigascience 2021, 10, giab008. [Google Scholar] [CrossRef]
- Love, M.I.; Huber, W.; Anders, S. Moderated estimation of fold change and dispersion for RNA-seq data with DESeq2. Genome Biol. 2014, 15, 550. [Google Scholar] [CrossRef]
- Newman, A.M.; Steen, C.B.; Liu, C.L.; Gentles, A.J.; Chaudhuri, A.A.; Scherer, F.; Khodadoust, M.S.; Esfahani, M.S.; Luca, B.A.; Steiner, D.; et al. Determining cell type abundance and expression from bulk tissues with digital cytometry. Nat. Biotechnol. 2019, 37, 773–782. [Google Scholar] [CrossRef]
- Knepper, M.A. Epithelial Systems Biology Laboratory. Available online: https://esbl.nhlbi.nih.gov/Databases/KSBP2/ (accessed on 10 November 2023).
- Nomura, N.; Verdon, G.; Kang, H.J.; Shimamura, T.; Nomura, Y.; Sonoda, Y.; Hussien, S.A.; Qureshi, A.A.; Coincon, M.; Sato, Y.; et al. Structure and mechanism of the mammalian fructose transporter GLUT5. Nature 2015, 526, 397–401. [Google Scholar] [CrossRef]





Disclaimer/Publisher’s Note: The statements, opinions and data contained in all publications are solely those of the individual author(s) and contributor(s) and not of MDPI and/or the editor(s). MDPI and/or the editor(s) disclaim responsibility for any injury to people or property resulting from any ideas, methods, instructions or products referred to in the content. |
© 2024 by the authors. Licensee MDPI, Basel, Switzerland. This article is an open access article distributed under the terms and conditions of the Creative Commons Attribution (CC BY) license (https://creativecommons.org/licenses/by/4.0/).
Share and Cite
Zhang, R.; Jadhav, D.A.; Kim, N.; Kramer, B.; Gonzalez-Vicente, A., on behalf of the Kidney Precision Medicine Project. Profiling Cell Heterogeneity and Fructose Transporter Expression in the Rat Nephron by Integrating Single-Cell and Microdissected Tubule Segment Transcriptomes. Int. J. Mol. Sci. 2024, 25, 3071. https://doi.org/10.3390/ijms25053071
Zhang R, Jadhav DA, Kim N, Kramer B, Gonzalez-Vicente A on behalf of the Kidney Precision Medicine Project. Profiling Cell Heterogeneity and Fructose Transporter Expression in the Rat Nephron by Integrating Single-Cell and Microdissected Tubule Segment Transcriptomes. International Journal of Molecular Sciences. 2024; 25(5):3071. https://doi.org/10.3390/ijms25053071
Chicago/Turabian StyleZhang, Ronghao, Darshan Aatmaram Jadhav, Najeong Kim, Benjamin Kramer, and Agustin Gonzalez-Vicente on behalf of the Kidney Precision Medicine Project. 2024. "Profiling Cell Heterogeneity and Fructose Transporter Expression in the Rat Nephron by Integrating Single-Cell and Microdissected Tubule Segment Transcriptomes" International Journal of Molecular Sciences 25, no. 5: 3071. https://doi.org/10.3390/ijms25053071
APA StyleZhang, R., Jadhav, D. A., Kim, N., Kramer, B., & Gonzalez-Vicente, A., on behalf of the Kidney Precision Medicine Project. (2024). Profiling Cell Heterogeneity and Fructose Transporter Expression in the Rat Nephron by Integrating Single-Cell and Microdissected Tubule Segment Transcriptomes. International Journal of Molecular Sciences, 25(5), 3071. https://doi.org/10.3390/ijms25053071

