Abstract
MYB (myoblast) protein comes in large quantities and a wide variety of types and plays a role in most eukaryotes in the form of transcription factors (TFs). One of its important functions is to regulate plant responses to various stresses. However, the role of MYB TFs in regulating stress tolerance in strawberries is not yet well understood. Therefore, in order to investigate the response of MYB family members to abiotic stress in strawberries, a new MYB TF gene was cloned from Fragaria vesca (a diploid strawberry) and named FvMYB108 based on its structural characteristics and evolutionary relationships. After a bioinformatics analysis, it was determined that the gene belongs to the R2R3-MYB subfamily, and its conserved domain, phylogenetic relationships, predicted protein structure and physicochemical properties, subcellular localization, etc. were analyzed. After qPCR analysis of the expression level of FvMYB108 in organs, such as the roots, stems, and leaves of strawberries, it was found that this gene is more easily expressed in young leaves and roots. After multiple stress treatments, it was found that the target gene in young leaves and roots is more sensitive to low temperatures and salt stimulation. After these two stress treatments, various physiological and biochemical indicators related to stress in transgenic Arabidopsis showed corresponding changes, indicating that FvMYB108 may be involved in regulating the plant’s ability to cope with cold and high-salt stress. Further research has found that the overexpression of this gene can upregulate the expression of AtCBF1, AtCOR47, AtERD10, and AtDREB1A related to low-temperature stress, as well as AtCCA1, AtRD29a, AtP5CS1, and AtSnRK2.4 related to salt stress, enhancing the ability of overexpressed plants to cope with stress.
1. Introduction
The strawberry (Fragaria × ananassa Duch.), known as the “Queen of Fruits”, is rich in various nutrients and compounds. Eating strawberries is beneficial for physical health [1,2]. Moreover, strawberries are an important economic fruit tree, which help fruit farmers increase income, improve agricultural structure, and have a wide planting range. However, unfavorable environmental factors such as cold and saline–alkaline can threaten the normal growth and development, yield, and fruit quality of strawberries [3]. The cultivation and management of strawberries require precise and strict control, because their roots are shallow and highly sensitive to osmotic stress, and they have weak salt tolerance [4]. Similarly, strawberries are also highly susceptible to the influence of low temperatures, so they require good growing conditions. However, because the overall lower level of facilities in China compared to foreign countries, cold has become one of the main limiting factors for the development of strawberries [5]. In order to reduce the damage caused by abiotic stress to the strawberry industry, in addition to improving environmental conditions, it is more effective to explore key genes through genetic engineering breeding and enhance the adaptability of fruit trees to adversity [6].
Numerous studies have demonstrated the presence of different transcription factors (TFs) in plants, which bind to gene promoters to regulate the transcription of target genes [7]. The MYB protein is named after the N-terminally conserved MYB domain and has a large number of diverse functions in plants. In plants, MYB proteins exhibit diverse functions, participating in the regulation of physiological activities, secondary metabolism, and responses to abnormal growth conditions through molecular mechanisms [8,9,10]. The typical feature of MYB TFs is that their conserved domain is MYB-DNA, which contains 1–4 incomplete repetitive sequences (R). Based on the number of Rs in the domain, the family is divided into four subclasses: 1R-MYB, R2R3-MYB, 3R-MYB, and 4R-MYB [11,12,13]. Among these, R2R3-MYB has the richest quantity and highest proportion in plants and has complex functions. It can not only play a role in the synthesis of various secondary metabolites, but also participate in plant response to various environmental factors that are not conducive to survival and hormone responses [14,15], thus holding immense significance for plant growth and development.
The mechanism by which MYB transcription factors enhance plant adaptability to environmental stress is intricate, requiring the coordinated action of multiple signal transduction pathways to elicit responses that promote robust growth under adverse conditions. Studies have shown that the R2R3-MYB TF can bolster plant stress tolerance by modulating the expression of stress-related genes through the ABA signaling pathways [16]. AtMYB96 enhances a plant’s survival ability in low temperatures and arid environments through the ABA signaling pathway [17,18]. Overexpression of SiMYB19 in foxtail millet (Setaria italica (L.) P. Beauv.) can upregulate the expression of OsNCED3 related to ABA synthesis, as well as OsPK1- and OsABF2-related genes in ABA-dependent pathways, thereby reducing the sensitivity of transgenic foxtail millet to high salt. The SOS signaling pathway is also an important pathway for plants to respond to stress. The SOS1 protein is involved in the reverse transport of Na+/H+, allowing plant cells to maintain normal life forms and activities under high salt concentrations [19,20]. The CBF-dependent pathway is a key pathway for plants to respond to low temperatures [21], through which R2R3-MYB TF can play a role. The CBF promoter has a recognition sequence for this subclass of transcription factors, MYB15, which activates downstream MYB genes, enabling plants to cope with cold stimuli [22]. For example, MdMYB88/124 can stimulate MdCA1 and MdCOR47 through signal transduction pathways upon receiving low-temperature signals, and MdCBF1/MdCBF3 and other related genes were highly expressed [23]. Low temperatures can induce the expression of the IlMYB306 gene in Iris laevigata, and the content and activity of various physiologically active substances in tobacco overexpressing IlMYB306 undergo significant changes after low-temperature stress, such as a decrease in chlorophyll content, an increase in free proline content, and a significant increase in activities such as MDA, SOD, and POD [24].
In this study, a new MYB gene was isolated from F. vesca using gene-cloning technology and named FvMYB108. The evolutionary relationship, protein structure, subcellular localization, expression in various tissues, and response to stress were analyzed. Based on these results and previous research, it is speculated that this gene may play a role in the response of plants to low temperatures and drought stress. To verify this hypothesis, this gene was transferred to Arabidopsis to characterize its function in plant salt and cold tolerance. The research results confirm our hypothesis that FvMYB108 can enhance plant tolerance to low temperatures and salt stress by regulating genes related to these two stresses. This experiment lays the foundation for studying the function of R2R3-MYB-TFs and provides a theoretical basis and candidate genes for strawberry breeding.
2. Results
2.1. Cloning and Bioinformatics Analysis of FvMYB108
RNA was extracted from F. vesca leaves and reverse-transcribed into cDNA as an amplification template. The product was sequenced, and the sequencing results show that FvMYB108 had a total length of 1023 bp (Figure S1). Then, the predicted protein was analyzed, and it was found that its molecular weight was 38.15 kDa, containing 340 amino acids. Among the 20 amino acids, the four highest proportions were Ser (10.6%), Asn (9.4%), Ala (7.6%), and Leu (7.4%). The isoelectric point of this protein was 5.99, indicating hydrophilicity (grand average of hydrophilicity = −0.790).
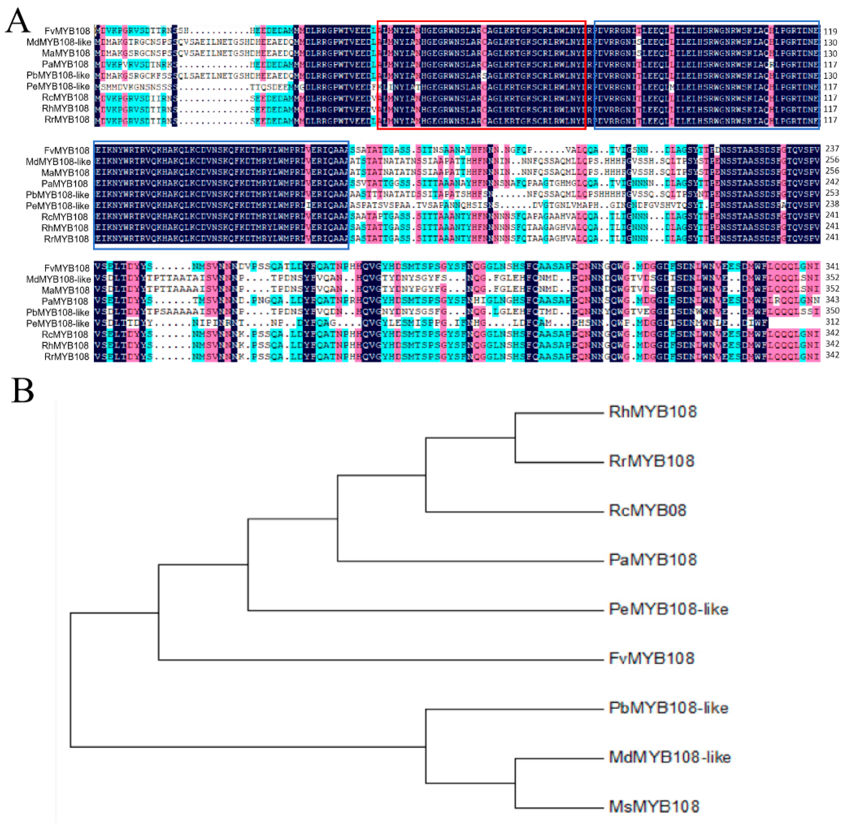
After a BLAST analysis of the target gene sequence, nine MYB proteins with high similarity were selected; they were MdMYB108-like, MsMYB108, PaMYB108, PbMYB108-like, PeMYB108-like, RcMYB08, RhMYB108, and RrMYB108. After comparing the sequences of these proteins, it was found that the FvMYB108 protein, like these proteins, contains a special structural domain of the R2R3-MYB subfamily, namely a conserved R2R3 domain. The alignment results are shown in Figure 1A. In MEGA7.0 software, a phylogenetic tree was constructed, and the results are shown in Figure 1B. It can be seen that the closest phylogenetic relationship to FvMYB108 was PeMYB108-like, indicating a similar biological function between the two.
Figure 1.
Analysis of the phylogenetic relationship and homologous evolution between FvMYB108 and MYB proteins of other species. (A) Analysis of the affinity between FvMYB114 and other MYB proteins. The box indicates two conserved amino acid sequences. (B) Evolutionary tree analysis of FvMYB108 and nine other MYB proteins, with the target protein highlighted in red.
2.2. Structural Prediction of FvMYB108 Protein
The secondary structure analysis of the FvMYB108 protein is shown in Figure 2A, which shows that the alpha helix and random coil have the highest content. After a SMART program analysis, it was found that its domain contained two SANT domains, which are consistent with the characteristics of the R2R3-MYB subfamily and belong to this family (Figure 2B). The tertiary structure of the protein is shown in Figure 2C, which was consistent with the predicted results, further indicating that the secondary protein was a member of the R2R3-MYB subfamily.
Figure 2.
Predicted domain and structure of FVMYB108 protein. (A) Secondary structure, (B) Domain, and (C) Tertiary structure of FVMYB108 protein.
2.3. Subcellular Localization of FvMYB108
We injected Agrobacterium tumefaciens solution containing 35S: FvMYB108-GFP and 35S:: GFP vectors into tobacco leaves and performed transient expression in their epidermal cells. Observing the expression under confocal microscopy, it can be seen that the fluorescence of the 35S:: GFP construct as a control can be observed throughout the entire cell. However, unlike the control group, the fluorescence of the 35S: FvMYB108-GFP fusion protein can only be seen in the nucleus (Figure 3E). Based on this, it can be concluded that the protein is a nuclear protein and only exists in the nucleus.
Figure 3.
Subcellular localization analysis of FvMYB108. Bar = 20 μM. (A,E) Fluorescence signals of empty and target genes; (B,F) The location of the nucleus located in the RFP; (C,G) The complete morphology of cells in the bright field; (D,H) The overlap between GFP and RFP.
2.4. Expression of FvMYB114 in Strawberry Tissue
The expression level of FvMYB108 varies in different tissues and has tissue specificity (Figure 4A). It was more easily expressed in young leaves and roots, while the expression level was lower in mature leaves and stems. As a control, the expression levels in mature leaves were 1.06 times, 1.90 times, and 2.31 times higher in the stems, roots, and young leaves, respectively. Taking the young leaves and roots as the next research objects, it can be found that the expression level of FvMYB108 reached its highest value at different times after being subjected to cold, salt, drought, heat, and ABA stress treatments. The time to reach the highest expression level under the five treatments in young leaves was 2 h, 4 h, 6 h, 2 h, and 6 h, respectively (Figure 4B), while in roots, it was 4 h, 4 h, 6 h, 6 h, and 2 h, respectively (Figure 4C). In both tissues, FvMYB108 was able to respond faster under cold and high-salt stimuli and still showed high expression levels after 12 h of treatment, indicating that FvMYB108 was a gene that can be induced by low temperatures and salt.
Figure 4.
Expression analysis of FvMYB108 gene. (A) Analysis of the expression of FvMYB108 in different tissues of F. vesca. (B) Analysis of the expression of FvMYB108 in young leaves over time under low-temperature stress. (C) The expression of FvMYB108 in roots over time under salt stress. The error line represents the standard deviation * p ≤ 0.05, ** p ≤ 0.01.
2.5. Overexpression of FvMYB108 Enhances Cold Tolerance in Arabidopsis
The control group’s WT lines and UL lines (the vectors transferred in these lines are not connected to the target gene), as well as the three lines with the highest expression levels were selected based on the qPCR detection results, namely L1, L4, and L5 (Figure 5A), and were placed together in a low-temperature environment at 4 °C for growth. After 14 h, their phenotypic changes were observed. According to the data presented in Figure 6B, it is evident that the WT and UL lines exhibited more pronounced wilting and leaf damage after exposure to cold stress. Additionally, there was a noticeable yellowing trend in leaf color in comparison to the transgenic lines. Subsequently, these plants were placed back in the incubator and after 7 d of recovery, it was found that the control group had significantly withered, yellowed, and even turned white. The calculated survival rates were 23.4% and 24.5%, while most transgenic lines maintained normal growth, with survival rates of 75.2%, 80.11%, and 78.36% (Figure 5C).
Figure 5.
FvMYB108-OE Arabidopsis has stronger tolerance to cold stress. (A) The relative expression levels of FvMYB108 in WT, UL, and transgenic lines. (B) The phenotypes of WT, UL, and transgenic lines before and after low-temperature stress and normal condition recovery. Bar = 5 cm. (C) Survival rate of Arabidopsis after cold stress, ** p ≤ 0.01. Note: WT is a wild-type line; UL line is the vectors transferred in these lines that are not connected to the target gene, and WT and UL were used as controls; L1, L4, and L5 are the transgenic lines used in the experiment.
Figure 6.
Changes in physiological and biochemical indicators of FvMYB108-OE lines before and after low-temperature stress. After growing at −4 °C for 12 h, the content of chlorophyll (A), malondialdehyde (B), and proline (C) changed; the activity changes in (D) CAT, (E) SOD, and (F) POD. ** p ≤ 0.01. The control group is the level of each indicator in WT. Note: WT is a wild-type line; UL line is the vectors transferred in these lines that are not connected to the target gene, and WT and UL were used as controls; L1, L4, and L5 are the transgenic lines used in the experiment.
In order to further test whether transgenic Arabidopsis undergoes corresponding changes to adapt to cold environments after being subjected to low-temperature stress, several major physiological indicators related to plant stress resistance were measured. It was found that there was no significant difference in these indicators under normal conditions. However, after 14 d of low-temperature treatment, the chlorophyll content decreased, but the changes varied among the different lines. The decrease in chlorophyll content in L1, L4, and L5 was less than that in the WT and UL systems. Although the content of MDA and proline increased, the degree of increase was different. For MDA, the increase was more in the WT and UL lines, while for proline, the increase was more in the transgenic lines. In addition, CAT, SOD, and POD activities were also enhanced, and a higher activity was observed in L1, L4, and L5. These data (Figure 6) indicate that overexpression of FvMYB108 can enable plants to adapt to environmental changes in cold environments, rapidly clearing reactive oxygen species (ROS) and enhancing their adaptability to this unfavorable environment for survival.
2.6. Overexpression of FvMYB108 Regulates the Expression of Cold Tolerance-Related Genes
TFs can regulate the expression of target genes by binding to their promoters, which plays a crucial role in plant stress tolerance. In this study, qPCR detection was performed on the expression levels of four genes related to cold and salt stress in A. thaliana overexpressing FvMYB108. The detection results are shown in Figure 7, and it can be seen that under suitable growth conditions, the expression levels of these four genes are not significantly different, and their expression levels are all very low. However, after growing in a cold environment, the expression levels change. Although they all increased, the expression levels were higher in L1, L4, and L5. These results indicate that FvMYB108 can endow plants with stronger survival ability in cold environments by regulating the expression of AtCBF1, AtCOR47, AtERD10, and AtDREB1A.
Figure 7.
Analysis of the expression levels of genes related to cold stress in various plant lines under low-temperature stress. The relative expression levels of (A) AtCBF1, (B) AtCOR47, (C) AtERD10, and (D) AtDREB1A. The data are the average of three tests. ** p ≤ 0.01. Note: WT is a wild-type line; UL line is the vectors transferred in these lines that are not connected to the target gene, and WT and UL were used as controls; L1, L4, and L5 are the transgenic lines used in the experiment.
2.7. Overexpression of FvMYB108 Enhances Salt Tolerance in Arabidopsis
After being subjected to salt stress for 7 d, the phenotypic changes in WT, UL, L1, L4, and L5 plants were observed and recorded. After being subjected to salt stress, WT and UL plants exhibited severe wrinkling and shrinkage, and a large area of chlorosis, yellowing, and even browning occurred (Figure 8A); In contrast, the overexpression of FvMYB108 in Arabidopsis was less affected and the degree of change was not significant, resulting in better survival rates of 74.61%, 78.51%, and 71.44%, respectively. However, WT and UL strains only had survival rates of 28.45% and 31.32%, as shown in Figure 8B.
Figure 8.
FvMYB108-OE Arabidopsis has stronger tolerance to salt stress. (A) The phenotypes of WT, UL, and transgenic lines before and after salt tress and normal condition recovery. Bar = 5 cm. (B) Survival rate of Arabidopsis after salt stress, ** p ≤ 0.01. Note: WT is a wild-type line; UL line is the vectors transferred in these lines that are not connected to the target gene, and WT and UL were used as controls; L1, L4, and L5 are the transgenic lines used in the experiment.
After salt stress treatment, relevant physiological indicators were measured, and the results are shown in Figure 9. It can be seen that before treatment, the content of chlorophyll, MDA, and proline, as well as the activities of CAT, SOD, and POD, were very low, and the levels were similar in all plant lines. However, after salt stress, the chlorophyll content decreased, especially in the WT and UL lines, and the content of MDA and proline increased to varying degrees, and the MDA content was higher in the WT and UL lines. While the proline content was the opposite, its content was higher in the L1, L4, and L5 lines. CAT, SOD, and POD activities were also significantly increased, and the activity in the transgenic lines was significantly higher than that in the WT and UL lines. These results provide evidence that the overexpression of FvMYB108 can improve plant adaptation to high-salt environments and the ability to clear ROS after stress.
Figure 9.
Changes in physiological and biochemical indicators of FvMYB108-OE lines before and after low-temperature stress. After 7 d of treatment with 200 mM NaCl, the content of chlorophyll (A), malondialdehyde (B), and proline (C) changed, and the activity changes in (D) CAT, (E) SOD, and (F) POD. ** p ≤ 0.01. The control group is the level of each indicator in WT. Note: WT is a wild-type line; UL line is the vectors transferred in these lines that are not connected to the target gene, and WT and UL were used as controls; L1, L4, and L5 are the transgenic lines used in the experiment.
2.8. Overexpression of FvMYB108 Regulates the Expression of Salt Tolerance-Related Genes
In this study, qPCR detection was performed on the expression levels of four known salt stress-related genes in FvMYB108 overexpressing A. thaliana. The results show that in Figure 10, under normal growth conditions, the expression levels of these four genes were very low and almost indistinguishable. However, after high salt concentration treatment, the expression levels of the genes increased. However, there is a significant difference in the expression levels between the WT and UL lines and the L1, L4, and L5 lines, with higher expression levels in the transgenic lines. This indicated that FvMYB108 can better adapt to high-salt environments by positively regulating the expression of AtCCA1, AtRD29a, AtP5CS1, and AtSnRK2.4.
Figure 10.
Analysis of the expression levels of genes related to cold stress in various plant lines under salt stress. The relative expression levels of (A) AtCCA1, (B) AtRD29a, (C) AtP5CS1, and (D) AtSnRK2.4. The data are the average of three tests. ** p ≤ 0.01. Note: WT is a wild-type line; UL line is the vectors transferred in these lines that are not connected to the target gene, and WT and UL were used as controls; L1, L4, and L5 are the transgenic lines used in the experiment.
3. Discussion
Low temperatures and soil salinization can pose a threat to the production and quality of strawberries, affecting the development of the strawberry industry [25,26]. Faced with various threats during growth and development, plants have evolved complex regulatory mechanisms to adapt to various adverse environments that may occur. The regulation of related genes by TFs is the key to these mechanisms; therefore, exploring candidate genes for cold and salt tolerance in strawberries is a key means of strawberry breeding [27]. There are many types of TFs in eukaryotes, among which MYB TFs are the most widely distributed and have complex functions, including metabolic reactions, cell morphological changes, development and other life activities, as well as stress responses to various extreme environments [12,28]. However, research on the role of the strawberry MYB TF family in plant response to stress is still limited, and there are currently few reports. To fill this gap, we took strawberries as the research object, extracted RNA from their leaves, and used gene-cloning technology to obtain a new MYB gene. A bioinformatics analysis of this gene can reveal its related properties, and after analyzing its structure, it was found that it belongs to the R2R3-MYB subfamily. This provides a basis for studying its function. After further analysis of its genetic relationship, it was found that PeMYB108-like has the highest homology with the target protein. Therefore, based on the function of PeMYB108-like, it can be inferred that FvMYB108 may play a role in plant response to abiotic stress, laying the foundation for further research and providing ideas.
In numerous plant species, it has been demonstrated that members of the R2R3-MYB subfamily possess the ability to confer stress tolerance by regulating the expression of stress-related genes in response to unfavorable environmental conditions. For instance, CsMYB30 cloned from sweet orange can participate in the process of transgenic plants responding to salt and drought stress [29]. After being transformed into apple callus and Arabidopsis, MdMYB23 directly binds to the promoter of MdCBF1/2 and upregulates these two genes, thereby reducing the cold injury point in plants [30]. Additionally, the activation of the peroxidase gene by AtMYB49 enhances plant salt tolerance through the ABA signaling pathway. Our research results are also consistent with previous studies showing that FvMYB108 has a tissue-specific expression in strawberry varieties, was more easily expressed in young leaves and roots, and was more sensitive to cold and salt stimuli. To further verify the function of this gene in plant response to cold and salt stress, it was transferred into Arabidopsis through genetic transformation. Based on the qPCR detection results, three transgenic lines with higher expression levels were screened, namely L1, L4, and L5. After observing and recording the phenotypic changes in each line before and after stress, it was found that after growing in low-temperature and high-salt environments for a period of time, both the WT and UL lines exhibited severe wilting and chlorosis, and their survival rates were extremely low. However, most transgenic lines were able to maintain their normal morphology, and their survival rates were above 70%, indicating that the overexpression of FvMYB108 played a role in the plant’s cold and salt resistance.
After being exposed to environmental stress, plants undergo various physiological and biochemical changes. When receiving cold and salt signals from the outside, the enzyme system and the activity of photosynthetic pigments in photosynthesis are affected, causing changes in the composition and content of photosynthetic pigments. Notably, the chlorophyll content decreases, resulting in the yellowing and wilting of plants [31,32]. Under environmental stress, membranes are damaged by lipid peroxidation, and as the final product of this reaction, the content of MDA has become one of the important indicators to measure the degree of stress on plants [33]. The proline content also changes under stressful conditions, as external factors disrupt the osmotic balance of plant cells. An increased proline content helps stabilize cell structures and clear reactive oxygen species (ROS) [34,35]. Under normal circumstances, the concentration of ROS in cells is very low, otherwise it can cause cell oxidation and pose a threat to plants. However, when faced with adversity, the concentration of ROS will increase [36]. Faced with this situation, plants have their own coping mechanisms to clear excess ROS. SOD, CAT, and POD are key enzymes for clearing reactive oxygen species, and they work together to decompose and reduce O2−, H2O2, and OH. Therefore, when plants are affected by stress, the activity of these three enzymes increases [37,38,39]. In this experiment, it was found that after cold- and salt-stress treatment, the chlorophyll content decreased less in the transgenic lines. The MDA and proline contents, as well as the activities of CAT, SOD, and POD, all changed in a direction that is conducive to plant adaptation to adversity, allowing transgenic plants to quickly eliminate reactive oxygen species and maintain normal life activities under stress.
In the process of plants responding to adverse environmental stress, multiple genes are involved in regulation. Researchers found that in CmICE2 transgenic Arabidopsis, the expression levels of the CBF and COR genes were significantly upregulated after low-temperature stress, indicating their responsiveness to cold stimuli [40]. Additionally, the high expression of the MbWRKY40 gene in Arabidopsis promoted the accumulation of genes related to low-temperature stress, such as AtDREB2A, AtRD29A, AtERD10, and AtCOR47A, enhancing the plant’s cold tolerance [41]. Under high-salt conditions, the expression of the ABA synthesis-related gene AtNCED3 and the ABA signaling-related gene AtSNRK2.4, as well as genes related to the ABA pathway like AtCAT1, AtP5CS1, and SOS1, was upregulated in transgenic Arabidopsis, associated with the SOS signal transduction pathway [31]. Furthermore, numerous studies have revealed the important role of the transcription factor MYB in plant stress responses, enhancing plant tolerance by regulating the expression of stress-responsive genes. To further understand the regulatory mechanism of FvMYB108 in plant response to low-temperature and salt stress, we investigated the expression of several genes related to low-temperature and salt stress in overexpressing plants.
Therefore, based on the results obtained from this study and combining previous research, we have inferred a possible mode of FvMYB108 regulating plant response to low-temperature and salt stress, as shown in Figure 11. When plants sense external cold signals, FvMYB108 is overexpressed and then directly or indirectly upregulates the expression levels of AtCBF1, AtCOR47, AtERD10, and AtDREB1A through the CBF pathway, thereby enhancing the plant’s ability to cope with low-temperature stress. When salt stress is felt, FvMYB108 regulates the upregulation of salt stress-related genes such as AtCCA1, AtRD29a, AtP5CS1, and AtSnRK2.4 through the ABA pathway, which enhances the plant’s ability to clear reactive oxygen species and adapt to salt stress.
Figure 11.
Possible patterns of FvMYB108 enhancing plant response to cold and salt stress.
4. Materials and Methods
4.1. Plant Materials, Growth Conditions, and Treatment
The experimental material used in this study is Fragaria vesca. Prior to the study, seedlings were inoculated into nutrient soil containing vermiculite, which is half the volume of the nutrient soil. We placed plastic flower pots in a greenhouse incubator with a light cycle of 16 h and darkness of 8 h, at a temperature of 25 °C, and a relative humidity of 70% [42]. When 9–10 true leaves had grown, 30 seedlings with good growth were selected and divided evenly into 6 groups for the following treatment: the first group served as a control and grew normally in the greenhouse incubator; the second group was subjected to low-temperature stress in a −4 °C incubator; the third group contained irrigated seedlings with 200 mM NaCl for salt stress; the fourth group used 15% PEG6000 for irrigation to simulate drought stress; the fifth group was subjected to high-temperature stress in a 37 °C incubator; 100 μM ABA irrigated the sixth group of seedlings for ABA treatment. According to previous studies, samples were taken from young leaves, old leaves, roots, and stems at 0, 1, 2, 4, 8, and 12 h and frozen in liquid nitrogen before being stored at −80 °C [9,43].
4.2. Cloning and Vector Construction of FvMYB108
We extracted RNA from the samples according to the instructions of the OminiPlant RNA Kit (Conway Collection, Beijing, China), purified them as a template, reverse-transcribed them into cDNA, and used the TransScript first-strand cDNA synthesis SuperMix (TransGen Biotech, Beijing, China) kit. A pair of specific primers was designed, which were based on the CD region of FvMYB108, with primer sequences FvMYB108-F and FvMYB108-R displayed in Table S1. We used the cDNA of untreated mature leaves as the amplification template to obtain the target gene, cloned the purified product onto the PEASY-T1 vector (TransGen Biotech, Beijing, China), and sent the successfully connected product to sequencing [42].
4.3. Subcellular Localization of FvMYB108
Based on the target gene sequence, BamHI and SalI on the pSAT6-GFP-N1 vector were selected as cleavage sites, and corresponding primers FvMYB108 silF and FvMYB108 silR were designed (Table S1). After using restriction endonucleases for dual-enzyme digestion, a transient expression vector of FvMYB108 was constructed. Agrobacterium containing the vector was shaken and cultured to an OD600 of around 0.8. After centrifugation, the bacterial liquid was adjusted to an OD600 of around 0.2 using resuspension. The same method was used to obtain an infection solution containing GFP. The infection solution was injected into the outer skin cells of tobacco leaves using injection method. We observed the position of FvMYB108-GFP fusion protein in cells under confocal microscopy [44,45].
4.4. Evolutionary and Structural Analyses of FvMYB108
We went on the EMBOSS Needle website (http://www.ebi.ac.uk/Tools/psa/emboss_needle/, accessed on 15 January 2023.) to analyze the sequencing results of FvMYB108 and translate the nucleic acid sequence into an amino acid sequence using DNAMAN5.2. Based on the target protein sequence, the BLAST function was used on the NCBI website to screen for 9 other highly homologous MYB proteins, namely MdMYB108-like (Malus domestica, XP_008390410.1), MsMYB108 (Malus sylvestris, XP_050120074.1), PaMYB108 (Populus alba, XP_034932063.1), PbMYB108-like (Pyrus x bretschneideri, XP_009372081.1) and PeMYB108-like (Populus euphratica, XP_011027944.1), RcMYB08 (Rosa chinensis, XP-024196866.1), RhMYB108 (Rosa hybrid, QEV83955.1), and RrMYB108 (Rosa rugosa, XP-061994110.1). Then, sequence alignment was performed in DNAMAN 5.2, and a phylogenetic tree was constructed using MEGA7 to gain a more intuitive understanding of the phylogenetic relationship of FvMYB108. The primary structure, domain, and tertiary structure of FvMYB108 protein were predicted and analyzed on ExPASy (https://web.expasy.org/protparam/, accessed on 21 January 2023), SMART (http://smart.embl-heidelberg.de/, accessed on 21 January 2023), and SWISS-MODEL (https://swissmodel.expasy.org/, accessed on 21 January 2023) websites, respectively.
4.5. Fluorescence Quantitative Analysis
Based on the sequence of FvMYB108, qPCR primers were designed on Primer Premier 5.0 to detect the expression of FvMYB108 in various tissues under different stress and treatment times. The actin gene (XM:011471474.1, F. vesca) was used as an internal reference gene, and the qPCR primers were FvMYB108-qF/qR and FvActin-F/R (Table S1). The reaction system was 2xMix 12.5 μL, cDNA 1.5 μL, each upstream and 1 downstream primer 1 μL, and we added ddH2O to make up for 25 μL. The reaction procedure followed the previous method of pre-deformation at 94 °C for 30 s, followed by denaturation at 95 °C for 5 s, annealing at 54 °C for 40 s, and annealing at 70 °C for 30 s, for a total of 40 cycles. The expression levels of target genes under different conditions were analyzed using the 2−∆∆Ct method.
4.6. Genetic Transformation of Arabidopsis
The target fragment of FvMYB114 was fused with the PCAMBIA2300 vector through double-enzyme digestion. We transferred A. tumefaciens GV3101 into Arabidopsis Col-0 through inflorescence infection using bacterial solution containing PCAMBIA2300-FvMYB108 overexpression vector. Positive strains were screened in MS medium, and the antibiotic contained in the medium was 50 mg/L kanamycin. We performed qPCR identification on the selected plants, and gradually screened to obtain homozygous T3 generation transgenic plants. After analyzing the expression levels of the selected plants, the three highest expression lines were selected for further research, with WT and UL lines as controls.
4.7. Identification of Cold and Salt Tolerance in Arabidopsis thaliana
After disinfecting the seeds of the three selected transgenic lines, as well as the WT and UL lines, they were seeded in 1/2 MS medium. They were first vernalized at 4 °C for 3 d, then placed under light. After germination, these young seedlings were transferred to black square pots filled with nutrient soil, and one plant was planted at the four diagonal corners of each small pot. After 3 weeks of growth, these Arabidopsis plants were subjected to stress treatment, and the plants subjected to low-temperature stress were placed at −4 °C. After 14 h, they were returned to their original environment and continued to grow for 7 d, with surface changes and survival rates recorded. Plants subjected to salt stress were irrigated with 200 mM sodium chloride, and the surface changes in Arabidopsis were observed and recorded, and the plant survival rate was calculated after 7 d. We measured the relevant physiological and biochemical indicators of all lines before and after treatment using the following method to analyze the ability of Arabidopsis to withstand cold and salt stress; the samples used were all fresh samples: We extracted chlorophyll [46] using extraction method and calculated its content [47] according to Lichtenthaler et al. The activity of CAT, SOD, and POD was measured using the method proposed by Ding et al. The enzyme’s activity is expressed in U/g, where U represents unit and catalyzes the generation of 1 unit per minute under optimal or fixed conditions. One unit of enzyme activity is required to produce one mole of product [48]. The MDA content was determined by TBA method [49]. The proline content was measured according to the method used by Qu et al. [50].
4.8. Analysis of Gene Expression Related to Stress Resistance
We extracted mRNA from WT, UL, and L1/2/4 lines grown under normal conditions, salt stress, and low-temperature stress, reverse-transcribed them into first-stranded cDNA, used AtActin as the internal reference, and detected the functional genes of Arabidopsis to MYB through qPCR, reaction process, and reaction system (as shown in Section 4.5). The required primers are recorded in Table S1.
4.9. Statistical Analysis
The data obtained in this study are the average values obtained after three trials, and the differences in the experimental results were obtained through standard deviation, with significance * p ≤ 0.05 and ** p ≤ 0.01.
5. Conclusions
In this study, we obtained a new R2R3-MYB TF gene from F. vesca through cloning technology. After analyzing its expression level, we found that the gene has tissue specificity and is more easily expressed in young leaves and roots. After transferring FvMYB108 into Arabidopsis, low-temperature stress and salt stress were applied to the WT, UL, and transgenic lines. Through relevant identification, our hypothesis was confirmed that FvMYB108 has the ability to regulate plant tolerance to low-temperature and salt stress, and the molecular mechanism by which this gene functions was preliminarily speculated. This discovery provides candidate genes for strawberry molecular breeding, which can be applied to the strawberry industry to expand its planting area, improve the quality of strawberries, and expand the development of the strawberry industry.
Supplementary Materials
The following supporting information can be downloaded at https://www.mdpi.com/article/10.3390/ijms25063405/s1.
Author Contributions
P.S. and R.Y. contributed to the conception of the study; B.G. and L.Z. performed the experiment; Y.L., K.Z. and S.Z. contributed significantly to the analysis and manuscript preparation; X.W. and X.L. performed the data analyses and wrote the manuscript; K.J. helped perform the analysis with constructive discussions. All authors have read and agreed to the published version of the manuscript.
Funding
This work was supported by the Scientific Research Funds of Heilongjiang Provincial Research Institute: Study on mechanism of FvMYB108 gene regulating plant cold resistance in Fragaria vesca (CZKYF2024-1-C014).
Institutional Review Board Statement
Not applicable.
Informed Consent Statement
Not applicable.
Data Availability Statement
Data are contained within the article and Supplementary Materials.
Conflicts of Interest
The authors declare no conflict of interest.
References
- Yang, D.; Liang, J.; Xie, H.H.; Wei, X.Y. Norsesquiterpenoids and triterpenoids from strawberry cv. Falandi. Food Chem. 2016, 203, 67–72. [Google Scholar] [CrossRef]
- Gleńsk, M.; Dudek, M.K.; Rybacka, A.; Włodarczyk, M.; Fecka, I. Triterpenoids from strawberry Fragaria × ananassa Duch. cultivar Senga Sengana leaves. Ind. Crop. Prod. 2021, 169, 113668. [Google Scholar] [CrossRef]
- Li, W.; Li, P.; Chen, H.H.; Zhong, J.L.; Liang, X.Q.; Wei, Y.F.; Zhang, L.H.; Wang, H.B.; Han, D.G. Overexpression of a Fragaria vesca 1R-MYB Transcription Factor Gene (FvMYB114). Increases Salt and Cold Tolerance in Arabidopsis thaliana. Int. J. Mol. Sci. 2023, 24, 5261. [Google Scholar] [CrossRef]
- Perin, E.C.; Messias, R.D.S.; Borowski, T.; Crizel, R.L.; Schott, I.B.; Carvalho, I.R.; Rombaldi, C.V.; Galli, V. ABA-dependent salt and drought stress improve strawberry fruit quality. Food Chem. 2019, 271, 516–526. [Google Scholar] [CrossRef]
- Rajashekar, C.B.; Zhou, H.; Marcum, K.B.; Prakash, O. Glycine betaine accumulation and induction of cold tolerance in strawberry (Fragaria X ananassa Duch.) plants. Plant Sci. 1999, 148, 175–183. [Google Scholar] [CrossRef]
- Kasuga, M.; Miura, S.; Shinozaki, K.; Kazuko, Y.S. A Combination of the Arabidopsis DREB1A Gene and Stress-Inducible rd29A Promoter Improved Drought-and Low-Temperature Stress Tolerance in Tobacco by Gene Transfer. Plant Cell Physiol. 2004, 45, 346–350. [Google Scholar] [CrossRef] [PubMed]
- Singh, K.B.; Foley, R.C.; Luis, O.S. Transcription factors in plant defense and stress responses. Curr. Opin. Plant Biol. 2002, 5, 430–436. [Google Scholar] [CrossRef]
- Stracke, R.; Holtgrave, D.; Schneider, J.; Pucker, B.; Sörensen, T.R.; Weisshaar, B. Genome-wide identification and characterization of R2R3-MYB genes in sugar beet (Beta vulgaris). BMC Plant Biol. 2014, 14, 249. [Google Scholar] [CrossRef]
- Li, W.H.; Zhong, J.L.; Zhang, L.H.; Wang, Y.; Song, P.H.; Liu, W.D.; Li, X.G.; Han, D.G. Overexpression of a Fragaria vesca MYB Transcription Factor Gene (FvMYB82) Increases Salt and Cold Tolerance in Arabidopsis thaliana. Int. J. Mol. Sci. 2022, 23, 10538. [Google Scholar] [CrossRef] [PubMed]
- Wang, Y.J.; Zhang, Y.; Fan, C.J.; Wei, Y.H.; Meng, J.X.; Li, Z.; Zhong, C.L. Genome-wide analysis of MYB transcription factors and their responses to salt stress in Casuarina equisetifolia. BMC Plant Biol. 2021, 21, 328. [Google Scholar] [CrossRef]
- Chen, B.; Niu, F.F.; Liu, W.Z.; Yang, B.; Zhang, J.X.; Ma, J.Y.; Cheng, H.; Han, F.; Jiang, Y.Q. Identification, cloning and characterization of R2R3-MYB gene family in canola (Brassica napus L.) identify a novel member modulating ROS accumulation and hypersensitive-like cell death. DNA Res. 2016, 23, 101–114. [Google Scholar] [CrossRef]
- Dubos, C.; Stracke, R.; Grotewold, E.; Weisshaar, B.; Martin, C.; Lepiniec, L. MYB transcription factors in Arabidopsis. Trends Plant Sci. 2010, 15, 573–581. [Google Scholar] [CrossRef] [PubMed]
- Qiu, W.-Y.; Wang, S.-Y.; Li, X.-F.; Xu, H.; Zhang, H.; Zhu, Y.; Wang, L.-C. Progress of MYB transcription factors involved in plant abiotic stress response and plant hormone response. Zhejiang J. Agric. 2020, 32, 1317–1328. [Google Scholar]
- Cathie, M.; Javier, P.A. MYB transcription factors in plants. Trends Genet. 1997, 13, 67–73. [Google Scholar]
- Yang, K.Y.; Dong, Q.L.; Wu, J.H.; Li, H.; Luan, H.A.; Jia, P.; Zhang, X.M.; Guo, S.P.; Yang, M.S.; Qi, G.H. Genome-wide analysis of the R2R3-MYB transcription factor gene family expressed in Juglans regia under abiotic and biotic stresses. Ind. Crop. Prod. 2023, 198, 116709. [Google Scholar] [CrossRef]
- Li, B.Z.; Fan, R.N.; Guo, S.Y.; Wang, P.T.; Zhu, X.H.; Fan, Y.T.; Chen, Y.X.; He, K.Y.; Kumar, A.; Shi, J.P.; et al. The Arabidopsis MYB transcription factor, MYB111 modulates salt responses by regulating flavonoid biosynthesis. Environ. Exp. Bot. 2019, 166, 103807. [Google Scholar] [CrossRef]
- Lee, H.G.; Seo, P.J. The MYB96-HHP module integrates cold and abscisic acid signaling to activate the CBF-COR pathway in Arabidopsis. Plant J. 2015, 82, 962–977. [Google Scholar] [CrossRef]
- Seo, P.J.; Xiang, F.; Qiao, M.; Park, J.Y.; Lee, Y.N.; Kim, S.G.; Lee, Y.H.; Park, W.J.; Park, C.M. The MYB96 transcription factor mediates abscisic acid signaling during drought stress response in Arabidopsis. Plant Physiol. 2009, 151, 275–289. [Google Scholar] [CrossRef]
- Kim, J.H.; Nguyen, N.H.; Jeong, C.Y.; Nguyen, N.T.; Hong, S.W.; Lee, H. Loss of the R2R3 MYB, AtMyb73, causes hyper-induction of the SOS1 and SOS3 genes in response to high salinity in Arabidopsis. J. Plant Physiol. 2013, 170, 1461–1465. [Google Scholar] [CrossRef]
- He, Y.; Wei, L.; Lv, J.; Jia, Y.; Wang, M.; Xia, G. Ectopic expression of a wheat MYB transcription factor gene, TaMYB73, improves salinity stress tolerance in Arabidopsis thaliana. J. Exp. Bot. 2012, 63, 1511–1522. [Google Scholar] [CrossRef]
- Lin, Y.; Liu, G.; Rao, Y.; Wang, B.; Tian, R.; Tan, Y.; Peng, T. Identification and validation of reference genes for qRT-PCR analyses under different experimental conditions in Allium wallichii. J. Plant Physiol. 2023, 281, 153925. [Google Scholar] [CrossRef]
- Yang, A.; Dai, X.Y.; Zhang, W.H. A R2R3-type MYB gene, OsMYB2, is involved in salt, cold and dehyderation tolerance in rice. J. Exp. Bot. 2012, 63, 2541–2556. [Google Scholar] [CrossRef]
- Xie, Y.P.; Chen, P.X.; Yan, Y.; Bao, C.; Li, X.W.; Wang, L.P.; Shen, X.X.; Li, H.Y.; Liu, X.F.; Niu, C.; et al. An atypical R2R3 MYB transcription factor increases coldhardiness by CBF-dependent and CBF-independent pathways inapple. New Phytol. 2017, 218, 201–218. [Google Scholar] [CrossRef] [PubMed]
- Yang, J.; Yu, S.; Shi, G.F.; Yan, L.; Lv, R.T.; Ma, Z.; Wang, L. Comparative analysis of R2R3-MYB transcription factors in the flowers of Iris Ieavigata identifies a novel gene regulating tobacco cold tolerance. Plant Biol. 2022, 24, 1066–1075. [Google Scholar] [CrossRef]
- Han, J.X.; Li, X.G.; Li, W.H.; Yang, Q.; Li, Z.H.; Cheng, Z.; Lv, L.; Zhang, L.H.; Han, D.G. Isolation and preliminary functional analysis of FvICE1, involved in cold and drought tolerance in Fragaria vesca through overexpression and CRISPR/Cas9 technologies. Plant Physiol. Biochem. 2023, 196, 270–280. [Google Scholar] [CrossRef] [PubMed]
- Li, Z.Q.; Xie, Q.; Yan, J.H.; Chen, J.W.; Chen, Q.X. Genome-wide identification and characterization of the abiotic-stress-responsive lipoxygenase gene family in diploid woodland strawberry (Fragaria vesca). J. Integr. Agric. 2022, 21, 1982–1996. [Google Scholar] [CrossRef]
- Wei, W.; Hu, Y.; Han, Y.T.; Zhang, K.; Zhao, F.L.; Feng, J.Y. The WRKY transcription factors in the diploid woodland strawberry Fragaria vesca: Identification and expression analysis under biotic and abiotic stresses. Plant Physiol. Biochem. 2016, 105, 129–144. [Google Scholar] [CrossRef] [PubMed]
- Zhou, Z.X.; Wei, X.X.; Lan, H.Y. CgMYB1, an R2R3-MYB transcription factor, can alleviate abiotic stress in an annual halophyte Chenopodium glaucum. Plant Physiol. Biochem. 2023, 196, 484–496. [Google Scholar] [CrossRef]
- Wen, X.; Geng, F.; Cheng, Y.; Wang, J.Q. Ectopic expression of CsMYB30 from Citrus sinensis enhances salt and drought tolerance by regulating wax synthesis in Arabidopsis thaliana. Plant Physiol. Biochem. 2021, 166, 777–788. [Google Scholar] [CrossRef] [PubMed]
- An, J.P.; Li, R.; Qu, F.J.; You, C.X.; Wang, X.F.; Hao, Y.J. R2R3-MYB transcription factor MdMYB23 is involved in the cold tolerance and proanthocyanidin accumulation in apple. Plant J. 2018, 96, 562–577. [Google Scholar] [CrossRef]
- Liang, X.Q.; Luo, G.J.; Li, W.H.; Yao, A.Q.; Liu, W.D.; Xie, L.P.; Han, M.N.; Li, X.G.; Han, D.G. Overexpression of a Malus baccata CBF transcription factor gene, MbCBF1, Increases cold and salinity tolerance in Arabidopsis thaliana. Plant Physiol Bioch. 2022, 192, 230–242. [Google Scholar] [CrossRef] [PubMed]
- Moseki, B.; Musil, C.F. Characterisation of low temperature stress effects on photosynthetic performance of maize cultivars using chlorophyll fluorescence. S. Afr. J. Bot. 2004, 70, 730–733. [Google Scholar] [CrossRef][Green Version]
- Aydın, A. The Growth, Leaf Antioxidant Enzymes and Amino Acid Content of Tomato as Affected by Grafting on Wild Tomato Rootstocks 1 (S. Pimpinellifolium and S. Habrochaites) Under Salt Stress. Sci. Hortic. 2024, 325, 112679. [Google Scholar] [CrossRef]
- Min, Y.F.; Yu, D.; Yang, J.H.; Zhao, W.D.; Zhang, L.H.; Bai, Y.; Guo, C.H. Bioinformatics and expression analysis of proline metabolism-related gene families in alfalfa under saline-alkali stress. Plant Physiol. Biochem. 2023, 205, 108182. [Google Scholar] [CrossRef] [PubMed]
- Peymaei, M.; Sarabi, V.; Hashempour, H. Improvement of the yield and essential oil of fennel (Foeniculum vulgare Mill.) using external proline, uniconazole and methyl jasmonate under drought stress conditions. Sci. Hort. 2024, 323, 112488. [Google Scholar] [CrossRef]
- Xu, W.B.; Miao, Y.M.; Kong, J.; Lindsey, K.; Zhang, X.L.; Min, L. ROS signaling and its involvement in abiotic stress with emphasis on heat stress-driven anther sterility in plants. Crop Environ. 2023, in press. [Google Scholar] [CrossRef]
- Huang, H.N.; Zheng, X.; Yang, S.Y.; Chen, Y.G. More than sulfidation: Roles of biogenic sulfide in attenuating the impacts of CuO nanoparticle on antibiotic resistance genes during sludge anaerobic digestion. Water Res. 2019, 158, 1–10. [Google Scholar] [CrossRef]
- Xu, Z.C.; Xin, T.Y.; Bartels, D.; Li, Y.; Gu, W.; Yao, H.; Liu, S.; Yu, H.Y.; Pu, X.D.; Zhou, J.G.; et al. Genome Analysis of the Ancient Tracheophyte Selaginella tamariscina Reveals Evolutionary Features Relevant to the Acquisition of Desiccation Tolerance. Mol. Plant. 2018, 11, 983–994. [Google Scholar] [CrossRef]
- Salih, H.; Bai, W.W.; Liang, Y.Q.; Yang, R.R.; Zhao, M.Q.; Muhammd, S.M.; Zhang, D.Y.; Li, X.H. ROS scavenging enzyme-encoding genes play important roles in the desert moss Syntrichia caninervis response to extreme cold and desiccation stresses. Int. J. Biol. Macromol. 2024, 254, 127778. [Google Scholar] [CrossRef]
- Zhang, Z.H.; Zhu, L.; Song, A.P.; Wang, H.B.; Chen, S.M.; Jiang, J.F.; Chen, F.D. Chrysanthemum (Chrysanthemum morifolium) CmICE2 conferred freezing tolerance in Arabidopsis. Plant Physiol. Biochem. 2020, 146, 31–41. [Google Scholar] [CrossRef]
- Han, J.X.; Li, X.G.; Li, W.H.; Yao, A.Q.; Niu, C.G.; Hou, R.N.; Liu, W.D.; Wang, Y.; Zhang, L.H.; Han, D.G. Overexpression of Malus baccata WRKY40 (MbWRKY40) enhances stress tolerance in Arabidopsis subjected to cold and drought. Plant Stress. 2023, 10, 100209. [Google Scholar] [CrossRef]
- Han, D.G.; Han, J.X.; Yang, G.H.; Wang, S.; Xu, T.L.; Li, W.H. An ERF transcription factor gene from Malus baccata (L.) borkh, MbERF11, affects cold and salt stress tolerance in Arabidopsis. Forests 2020, 11, 514. [Google Scholar] [CrossRef]
- Jiang, K.Y.; Zhou, M.B. Cloning and functional characterization of PjPORB, a memberof the POR gene family in Pseudosasa japonica cv. Akebonosuji. Plant Growth Regul. 2016, 79, 95–106. [Google Scholar] [CrossRef]
- Wang, M.; Dai, W.; Du, J.; Ming, R.H.; Bachar, D.; Liu, J.H. ERF109 of trifoliate orange (Poncirus trifoliata (L.) Raf.) contributes to cold tolerance by directly regulating expression of Prx1 involved in antioxidative process. Plant Biotechnol. J. 2019, 17, 1316–1332. [Google Scholar] [CrossRef]
- Kumar, S.; Stecher, G.; Tamura, K. MEGA7: Molecular evolutionary genetics analysis version 7.0 for bigger datasets. Mol. Biol. Evol. 2016, 33, 1870–1874. [Google Scholar] [CrossRef] [PubMed]
- Senuma, M.; Dobashi, S.; Bando, Y.; Ko, S.; Shiota, H. Overexpression of eelgrass Rare Cold Inducible 2 (RCI2) maintains chlorophyll content in Arabidopsis subjected to high salinity and dehydration. Plant Stress. 2022, 6, 100116. [Google Scholar] [CrossRef]
- Lichtenthaler, H.K.; Gitelson, A.; Lang, M. Non-Destructive Determination of Chlorophyll Content of Leaves of a Green and an Aurea Mutant of Tobacco by Reflectance Measurements. J. Plant Physiol. 1996, 148, 483–493. [Google Scholar] [CrossRef]
- Ding, Z.S.; Zhou, B.Y.; Sun, X.F.; Zhao, M. High Light Tolerance is Enhanced by Overexpressed PEPC in Rice Under Drought Stress. Acta Agron. Sin. 2012, 38, 285–292. [Google Scholar] [CrossRef]
- Wang, Y.; Yu, Y.; Wan, H.; Tang, J.; Ni, Z. The sea-island cotton GbTCP4 transcription factor positively regulates drought and salt stress responses. Plant Sci. 2022, 322, 111329. [Google Scholar] [CrossRef] [PubMed]
- Ou, L.J.; Wei, G.; Zhang, Z.Q.; Dai, X.Z.; Zou, X.X. Effects of low temperature and low irradiance on the physiological characteristics and related gene expression of different pepper species. Photosynthetica 2015, 53, 85–94. [Google Scholar] [CrossRef]
Disclaimer/Publisher’s Note: The statements, opinions and data contained in all publications are solely those of the individual author(s) and contributor(s) and not of MDPI and/or the editor(s). MDPI and/or the editor(s) disclaim responsibility for any injury to people or property resulting from any ideas, methods, instructions or products referred to in the content. |
© 2024 by the authors. Licensee MDPI, Basel, Switzerland. This article is an open access article distributed under the terms and conditions of the Creative Commons Attribution (CC BY) license (https://creativecommons.org/licenses/by/4.0/).










