Abstract
Rhododendron sohayakiense is an endemic and near-threatened species (Korean Red List, NT) found in the alpine regions of South Korea that requires conservation. This study investigated the species’ genetic variations and seed germination characteristics and predicted its potential habitat change according to climate change scenarios. The genetic diversity of R. sohayakiense at the species level (P = 88.6%; S.I. = 0.435; h = 0.282) was somewhat similar to that observed for the same genus. The inter-population genetic differentiation was 19% and revealed a relatively stable level of gene exchange at 1.22 in each population. The main cause of gene flow and genetic differentiation was presumed to be the Apis mellifera pollinator. Seed germination characteristics indicated non-deep physiological dormancy, with germination at ≥10 °C and the highest percent germination (PG) of ≥60% at 15–25 °C, while the PG was ≥50% at 30 °C. The PG increased at constant temperature than at variable temperatures; the mean germination time decreased as temperature increased. The climate scenarios SSP3 and SSP5 were analyzed to predict future R. sohayakiense habitat changes. The variables of the main effects were Identified as follows: elevation > temperature seasonality > mean diurnal range.
1. Introduction
On a global scale, the rise in temperature causes unpredictable and challenging climate conditions and infertile habitats that rapidly affect the plant species inhabiting alpine regions []. The sixth assessment report of the Intergovernmental Panel on Climate Change [] states that climate change is a definite reality, and human activities are accelerating the rate of abnormalities with the rise in global temperatures. Consequently, global warming has raised the mean surface temperature of the Earth by 1.09 °C []. In South Korea, the annual mean temperature data (1988–2017, 30 y) revealed a rise of 1.4 °C, which indicates that the rate of global warming in the Korean peninsula is higher than the mean global temperature rise []. As such, climate change is a threat to all of the biological species on Earth.
The most well-known plant responses to global warming can be divided into adaptation, migration, and extirpation [,]. Adaptation to the changing environment would be the optimal choice, but most plants are at a disadvantage in this sense, without the essential adaptive ability (because of a low level of genetic variations). The adaptive ability of plants relies on the migration distance determined based on the level of seed dispersal in each generation according to the rate of climate change []. The high sensitivity of seed germination to rapid climate change is inevitable as it is under high selective pressure []. Trees and shrubs show higher sensitivity to climate abnormalities than herbaceous plants with relatively short population longevity [,]. Although most alpine plants can reproduce asexually [], seeds are formed through sexual reproduction as plants strive to maintain the genetic variations required for environmental adaptation and to seek more favorable conditions for adaptation []. Seed germination in alpine plants mostly occurs in early summer after dormancy during the previous winter [], but a recent study has found that seed germination in alpine plants could occur during the period of cold stratification [,,,]. This suggests that plants have found a way to survive in low temperatures (freezing resistance) as part of environmental adaptation owing to the temperature rise in winter caused by global warming.
The general theory predicts that the level of inter-population gene flow, i.e., genetic variations, will increase the adaptive ability of plants to respond to climate change []. For a species growing in an alpine region and involving cross-fertilization, climate change reduces gene flow by interfering with the visits of insect pollinators through altered wind intensity, rainfall, and flowering times []. Gene flow within a species affects its genetic variation, the level of which can either enhance or eliminate the ability of environmental adaptation. Moreover, in the case of isolated or small populations that are sensitive to unforeseen environmental fluctuations, the species’ survival is further reduced because of the negative effects of inbreeding and low genetic variations [,].
In South Korea, a high proportion of plants grow in an area of rock exposure, with increasing altitude []. Most plant populations inhabiting high-altitude regions are on the losing side of the inter-species competition, presumably because of hostile growth environments, such as a negligible amount of or infertile soil, dehydration stress because of light or wind intensity, and freezing injury because of subzero temperatures. Several researchers have examined the growth responses of high-altitude plants to climate change caused by global warming. Their findings revealed that the plants were increasingly deprived with respect to the plant growth period, flowering and fruiting times, seed germination and settlement, and low temperatures, as altitude increased [,,,,,]. The reduced rates of growth and development, in particular, had a negative rather than positive effect on high-altitude plants because young seedlings are more vulnerable in terms of their ability to respond to climate change []. In the past decade (2009–2018), the leaf unfolding of deciduous broadleaved trees inhabiting high-altitude regions was advanced by the change in temperature on the Korean peninsula, which suggests the possibility of damage because of climate disturbance []. The flowering times of 68% of the 73 tree species distributed in South Korea were reported to have been advanced []. Such advanced flowering times could affect other biological species in coexistence or mutual relationships, and negative effects, including reduced visits by pollinators, would inevitably increase as discordance in the time of activity of each of the connected species increases [].
The shrubs of the Rhododendron genus that inhabit high-altitude regions live for several decades; therefore, they are often the target of studies monitoring the impact of climate change []. There are approximately 1000 known species of the genus Rhododendron worldwide [], and they are among the main vegetation in subalpine regions [,]. Nineteen Rhododendron species are known to grow naturally on the Korean peninsula []. Among them, Rhododendron sohayakiense is a deciduous broadleaved tree of northern lineage plants. The previously known geographical distribution areas include the Korean peninsula and Japan, but the morphological and molecular taxonomical analyses across the subgenera have identified it as a new variety. Therefore, the scientific name has been changed from Rhododendron tschonoskii Maxim. to Rhododendron sohayakiense Y. Watan. and T. Yukawa var. koreanum Y. Watan. and T. Yukawa. [,], an endemic species []. It is currently designated as near-threatened (NT) on the national red list of vascular plants in South Korea []; therefore, it has been targeted by studies monitoring climate change in South Korea for several decades []. The area of distribution is limited to the southern parts of the Korean peninsula, while most are detected in alpine regions at 900–1400 m altitude above sea level. Most R. sohayakiense populations are found in rock crevices exposed to the harsh environment at the mountaintop, and although rare, some are found in the soil in the vicinity of the rock. The plant height is 0.3–1.2 m on average, depending on the growth conditions, and white flowers of approximately 1 cm display four to five petals that are shorter than the tubes. The observed flowering period is between late May and early July, and the fruits mature between September and October. As it exhibits horizontal and vertical characteristics of geographically isolated plants that have migrated south during the last glacial period, R. sohayakiense is classified as a representative alpine plant of northern lineage on the Korean peninsula [,].
The data of rare species inhabiting alpine regions are relatively scarce, and direct measurements of the key phenotypes with crucial roles in environmental adaptation are impossible. Hence, an understanding of their genetic variations is highly useful in determining the risk of endangerment []. The life cycle and genetic information of a given species, on which there are insufficient data, are thus essential [,,]. The genetic data with respect to conservation are not directly analyzed, but remain within the realm of theoretical studies despite potential utility and applicability in practice. Thus, they must be applied as basic data for more active research [,]. To evaluate the capacity of R. sohayakiense to adapt to future climate changes amidst the ongoing influence of climate shifts, we conducted a comprehensive examination of genetic variations and seed germination characteristics within R. sohayakiense populations. Additionally, we analyzed the dispersal status in response to climate change through the implementation of a species distribution model (SDM). The aim was to offer insights into possible in situ and ex situ conservation measures in the future.
2. Materials and Methods
2.1. Plant and Seed Materials
Seven R. sohayakiense populations were selected from the known natural habitats: Mt. Namdeoyusan (ND), Mt. Geumwonsan (GW), Mt. Gibaeksan (GB), Mt. Gayasan (GY), and Mt. Woodoosan (WD) located in Gyeongsangnam-do; and Mt. Jirisan (JR) and Mt. Baegunsan (BW) located in Jeollanam-do. For the genetic analysis of the selected populations between 2014 and 2020, a small number of leaves were collected from at least 20–60 individuals in each population. To prevent identical genotypes in the collected leaves, a minimum of ≥2 m plant distance was maintained (Figure 1, Table 1).

Figure 1.
Location of seven sampling sites of Rhododendron sohayakiense. Seed collection sites: GY and JR.

Table 1.
Localities, sample size (Ns), and total number of individuals in the population (N) of R. sohayakiense examined in this study. (*, seed collection site).
To investigate the seed dormancy and germination responses of the R. sohayakiense populations based on climate change, the seeds of the GY population, with many individuals, and those of the isolated JR population, with a small number of individuals, were used. The seeds of the GY population were obtained from the seeds collected in 2014 and stored (−20 °C) in the seed bank of KNA. The seeds of the JR population were obtained from the seeds collected in 2021 (September), air-dried, and stored (−20 °C). All seeds used in this study were those within the storage period of two years.
2.2. Polymerase Chain Reaction (PCR) Amplification and Genetic Analysis of Data
For DNA extraction, an i-genomic plant DNA extraction kit (iNtRon Biotech, Seoul, South Korea) was used. To ensure optimal experimental conditions, primers (80 from UBC biotechnology laboratory primers) of the ISSR marker were used; seven primers (809, 811, 813, 817, 825, 826, and 834) of high reproducibility were selected as the final set (Table 2). The polymerase chain reaction (PCR) solution contained the PCR PreMix (Bioneer, Daejeon, South Korea) with 2 ng/μL gDNA, 10 pmol/μL primer, and sterile tertiary distilled water to achieve a final volume of 20 μL.

Table 2.
ISSR primers analyzed for R. sohayakiense examined in this study and the sequences and annealing temperatures for polymerase chain reaction (PCR).
The PCR conditions were as follows: an initial denaturation at 94 °C for 2 min, 35 cycles of 94 °C denaturation for 45 s, 48–52 °C annealing for 45 s, extension at 72 °C for 90 s, and final extension at 72 °C for 5 min. The amplified PCR products were electrophoresed in 1.5% agarose gel (w/v) for 2 h 30 min, and after UV imaging (Gel Doc XR+, Bio-Rad, Hercules, CA, USA), the data were used in subsequent analyses.
The data were scored as 1 for the presence (dominant type) or 0 for the absence (recessive type) of a DNA band in each locus and then used for further analyses. All genetic analyses were carried out based on the presence frequency of the aforementioned marker bands. The method of Kim et al. [] was followed for categorization. The Popgene software v.1.32 [] was used to analyze the percentage of polymorphic bands (P0.95), the mean number of alleles per locus (A), the effective number of alleles per locus (Ae), and Shannon’s information index (S.I.) []. For comparison with other studies, Nei’s [] gene diversity (h) was calculated by estimating the frequency of the recessive alleles under the assumption of the H-W equilibrium. Gene flow (expected as Nm) was estimated from the GST value (Nm = 0.5(1 − GST/GST)) [].
To examine the correlation between genetic differentiation and geographic distance among populations, Mantel tests [] were conducted using the computer program IBD (isolation by distance) ver. 1.52 []. To determine the genetic differentiation in each population, GenAlEx 6.5 [] was used, and the PCoA was conducted to identify the connections across genetically similar populations. Additionally, dendrograms were obtained from Nei’s genetic distance [] across populations using the MEGA X program []. In addition, STRUCTURE ver. 2.3.4 software [] was used to identify distinct subpopulations and determine fractions of the haplotype for each strain that belongs to each population. The simulations were run 10 times for each K value (1–7) and 100,000 iterations after a burn-in period of 50,000, using the admixture model and under the assumption of correlated allele frequencies [,].
2.3. Germination Tests and Statistical Analysis
To identify the seed dormancy status and optimal germination temperature, the seed activity was tested (35 °C, 24 h) after applying a tetrazolium solution to the stored seeds []. No disinfection was carried out to examine the germination status as it would be in the wild. The selected seeds were placed in a Petri dish (SPL, 90 × 15 mm) with two layers of filter paper (Whatman International Ltd., Maidstone, UK) at four repetitions per 25 seeds. The temperature treatment for germination involved constant temperature conditions (5, 10, 15, 20, 25, and 30 °C) and variable temperature conditions (15/6, 20/10, 25/15, and 30/20 °C). All experimental groups received the same light treatment with 14 h light (190 µmol·m−2·s−1) and 10 h dark periods. Additionally, an adequate amount of water was supplied to ensure efficient seed germination in the Petri dish during the study period. All experiments were conducted in a plant growth chamber (JSPC-300C, JS Research Inc. Gongju, South Korea).
To determine seed germination, the germination status was examined each day based on radicle length at ≥1 mm. For the seeds that remained ungerminated for 60 days after the last day of monitoring, no further experiments were carried out.
In the statistical analysis, the percent germination [] and mean germination time (MGT; []) estimated for each experimental group were analyzed using GraphPad Prism 9 and SigmaPlot program ver. 13.0 (SPSS Inc., Chicago, IL, USA) with respect to the correlations between the two populations (GY and JR) during the study period, for which graphs were drawn.
2.4. Spatiotemporal Prediction of Habitat Changes in Rhododendron sohayakiense
To predict the change in the spatiotemporal threat of climate change, an SDM was used to estimate the potential change in plant distribution. The distribution data for R. sohayakiense comprised the plant community data collected during the field investigation in this study and the KNA reference data. The KNA reference data contain the data of artificially planted trees; thus, only the data collected from the forests with the potential natural distribution of R. sohayakiense were extracted. Thirty-four sites of natural growth of R. sohayakiense were identified, which were distributed in high-altitude mountainous areas at latitudes between 35°4.166′ and 35°59.116′.
The model variables were analyzed based on the SSP climate change scenarios suggested by the AR6 of the IPCC. The SSP3 and SSP5, which assume an increase in CO2 emissions compared to the current level, were used. The adopted climate model was the MRI-ESM2-0 (Meteorological Research Institute, Japan Meteorological Agency—Japan, 1.125° × 1.125°), which is known to have the highest accuracy []. For the climate variables as the main cause of the ensemble model output, those that affect the distribution of alpine plants were applied with the exclusion of those showing high autocorrelation []. The resulting eight applied variables included climate-related factors, such as annual mean temperature, extreme temperatures (maximum temperature of the warmest month and minimum temperature of the coldest month), trend of change in annual temperatures (mean diurnal range and temperature seasonality), and physical factors that affect the distribution of R. sohayakiense, such as elevation and percent tree cover (Table 3). The forests in South Korea were assumed to maintain the current percent tree cover in the future as they are in regions that are strictly regulated in terms of tree loss caused by forest growing stock, for which continuous management has been conducted to predict consistent tree cover irrespective of climate change [].

Table 3.
Information on spatial variables. Environmental data used to predict the occurrence of habitat suitable for R. sohayakiense in South Korea.
An ensemble SDM was developed in this study to predict the change in R. sohayakiense habitat in the future according to climate change. An ensemble model that integrates the output of each component model was used to resolve the limitations of each model and increase scientific validity []. The ensemble model in this study was developed to increase the power of explanation on the change in the distribution of R. sohayakiense according to climate change. The models constituting the ensemble model were the generalized linear model (GLM; []), the generalized boosted model (GBM; []), the generalized additive model (GAM; []), classification tree analysis (CTA; []), an artificial neural network (ANN; []), a surface range envelope (SRE; []), flexible discriminant analysis (FDA; []), multivariable adaptive regression splines (MARS; []), and random forest (RF; []). For the ensemble model, the R software ver. 4.2.2 [] was used to construct 90 models based on 10 repeated analyses of each of the 9 different models. The models with a true skill statistics (TSS) value of ≥0.8 were integrated [,]. Although the AUC or TSS of the receiver operating characteristic (ROC) curve is generally used to test the model performance, the models in this study were analyzed based on the TSS with conservative values to avoid overestimation [,]. To construct the SDM, 70% of the distribution data were used according to random selection; the remaining 30% were used in testing the TSS []. The probability range applied in the analysis was 0–1000, and the threshold suggested for the model was applied. The spatiotemporal distribution range and probability change were analyzed in accordance with the natural break classification [].
3. Results
3.1. Analysis of Genetic Variation (Diversity, Differentiation, and Structure)
The result of analyzing the allele frequency and genetic variations for 158 loci (including null alleles) identified using seven primers is as follows: For the frequency of the observed alleles, excluding nine loci, there were 108 alleles commonly detected across the seven populations, 39 alleles detected at ≥30% frequency, and 3 alleles detected at <30% frequency. Meanwhile, a rare allele was detected in the ND population, and the percentage with a score of 1 or 0 per locus indicated that the GW population had the largest number of fixed alleles in 29 loci and the ND population had the least number of fixed alleles in 13 loci. The percentage of polymorphic bands (P0.95) was 88.6% at the species level, with a mean of 66.0% across the seven populations. The GY population was the highest at 74.7%, and the BU and JR populations was the lowest at 62.0%. The effective number of alleles per locus (Ae/L) was 1.45 at the level of species, with a mean of 1.37 across the seven populations. The ND population was the highest at 1.45, and the GW population was the lowest at 1.33. Shannon’s information index (S.I.) and gene diversity (h) regarding the genetic variability were 0.435 and 0.282, respectively, at the species level, with a mean of 0.344 and 0.225, respectively, across the seven populations, which showed a slight reduction. The genetic diversity per population was the highest at 0.404 and 0.267, respectively, in the ND population and the lowest at 0.309 and 0.201, respectively, in the GW population (Table 4). The inter-population gene flow (Nm) was 1.22.

Table 4.
Genetic variability in seven populations of R. sohayakiense estimated by 79 ISSR loci. (N, number of individuals analyzed; A, number of alleles; P0.95, percent of polymorphic bands; Ae/L, effective of alleles per locus; S.I, Shannon and Weaver information index; h, Nei’s (1973) gene diversity; G, number of individuals with different genotypes identified within a given population; Nm, estimate of gene flow from Gst or Gcs, e.g., Nm = 0.5 ((1 − Gst)/Gst)).
The inter-population genetic differentiation was caused by 19% of genetic variability across the seven populations analyzed in this study, with 81% attributed to variability across individuals in populations (Table 5).

Table 5.
Analysis of molecular variance (AMOVA) at the ISSR loci in a total of seven populations of R. sohayakiense.
The level of inter-population genetic differentiation was the lowest at 3.5 for the BU and ND populations, which are located furthest south, and the highest at 29.9 for the BU and GY populations. Upon analyzing the correlation between inter-population genetic differentiation and geographical distance, the result was found to be insignificant (r = 0.421, p > 0.05) (Table 6).

Table 6.
Correlation coefficients between all of the combinations of between-population geographic range (km; below) and genetic differentiation (ΦST; top) parameters.
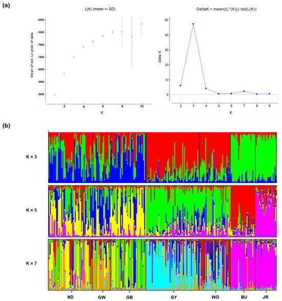
PCoA was conducted to analyze the genetic similarity across the individuals distributed within each of the seven populations and revealed that the level of total genetic variability was 58.2% along the three axes. Although the level was not high with the blend of the seven populations, a clustering effect was observed at each axis; the GY and WD populations clustered at axis I, the ND and GB populations clustered at axis II, and the BU and JR populations clustered at axis III. The GW population appeared at each axis but mostly belonged to axis II (Figure 2a). Notably, among the five populations clustered at axis III with high variability, two categories of clusters could be defined based on genetic similarity: the ND, GW, and GB populations with close geographical proximity in one group and the BU and JR populations in the other. As a result, the genetic distance was shown to be the closest across the ND, GW, and GB populations, followed by the GY and WD populations. The BY and JR populations were shown to be the most distant genetically from the other five populations (Figure 2b). To determine the genetic structure formed within each population, Bayesian clustering analysis was performed, and the optimal cluster number (ΔK) was n = 3. The trend up to K = 7 with a steady increase in mean L(K) was examined (Figure 3). For the optimal structure at ΔK = 3, the ND, GW, and GB populations were assigned to cluster 1, the GY and WD populations to cluster 2, and the BU and JR populations to cluster 3. The complexity of the genetic structure increased based on the within-population genetic variability and neighboring populations as clusters increased, but the categorization of the three clusters at ΔK = 3 remained unaltered. This genetic structure was also reflected in the assemblage (UPGMA) analysis calculated from the genetic distance between groups (Figure 4).

Figure 2.
(a) Associations among the seven populations revealed by principal coordinate analysis (PCoA) and (b) among the five populations (ND, GW, GB, BU, and JR) corresponding to axis III in Figure 2a, revealed by principal coordinate analysis (PCoA) performed on genetic similarities calculated from alleles of 79 loci.

Figure 3.
(a) Values of the log-likelihood of the data mean L(K) as a function of the number of clusters (K) resulting from the simulation using the STRUCTURE method, and ΔK based on the rate of change in mean L(K) between successive K values. (b) Classification of individuals from seven populations of R. sohayakiense into several assumed clusters (K = 3, 5, 7) identified using the STRUCTURE method.

Figure 4.
A phylogenetic tree constructed in MEGA X using the neighbor-joining method with 1000 bootstrap replicates of ISSR 79 loci of R. sohayakiense.
3.2. Seed Characteristics and Germination
The seeds of the GY and JR populations varied in size and weight. The mean seed size had a length of 1.18 ± 0.13 mm (0.95–1.52 mm) and a width of 0.43 ± 0.06 mm (0.31–0.58 mm) in the GY population, and a length of 1.13 mm (0.93–1.49 mm) and a width of 0.41 mm (0.25–0.53 mm) in the JR population. The seed weight (1000 seeds) was higher in the GY population at 0.062 g than in the JR population at 0.060 g (Table 7).

Table 7.
Seed size (value of mean) and weight of two populations.
The conditions for the highest PG varied slightly between the two populations. For the GY population, the PG was 68% in the constant temperature condition of 15 °C with 27.2 days of MGT and 52% in the variable temperature condition of 25/15 °C with 16.7 days of MGT. For the JR population, the PG was 68% in the constant temperature condition of 20 °C with 16.5 days of MGT and 48%, the highest in the variable temperature condition, at 25/15 °C with 16.9 days of MGT. Meanwhile, no germination was observed in either population in the 5 °C condition (Figure 5). Furthermore, the conditions that elicited temperature-dependent responses in the two populations were analyzed. At 10 °C in the constant temperature condition, PG and MGT were 46% and 45.3 days in the GY population and 44% and 47.9 days in the JR population, thereby demonstrating the lowest PG and an increased MGT. Meanwhile, at 30 °C, PG was 56% in both populations, with 13.7 days of MGT in the GY population and 14.3 days of MGT in the JR population, demonstrating increased PG and a relatively reduced MGT compared to that seen in low temperature conditions. A similar trend was found in the variable temperature condition; the PG and MGT were 45% and 34.5 days at 15/6 °C and 45% and 16.5 days at 30/20 °C in the GY population, and 39% and 35.2 days at 15/6 °C and 42% and 17.2 days at 30/20 °C in the JR population (Figure 5). In general, the GY population displayed higher PG and a shorter MGT than the JR population, with the MGT being more advanced by 0.78 days compared to that at all other temperatures. Seed germination in the GY and JR populations tended to show increased PG and a reduced MGT with increasing temperature, but no significant between-group difference was observed (p > 0.05). Therefore, the dormancy type was identified as non-deep physiological dormancy [], whereby germination is set off based on the temperature condition.

Figure 5.
Effect of different temperatures (5, 10, 15, 20, 25, and 30 °C) (15/6, 20/10, and 30/20 °C) and light and dark (14/10 h) conditions on dormancy breaking and germination of GY (a) and JR (b). (c) Mean germination time (MGT) values of seeds at different temperatures of two populations (GY and JR) of R. sohayakiense.
3.3. Changes in Potential Habitats for Rhododendron sohayakiense
For the ensemble model applied in this study, the TSS was tested on testing data at a value of 0.976, sensitivity of 100, and specificity of 97.638 (Table 8). The weights on the climate variables for R. sohayakiense were as follows: elevation (34.1) > temperature seasonality (15.0) > mean diurnal range (11.6), with the lowest weight on max temperature of the warmest month (4.2) (Table 3).

Table 8.
Statistics of the fitted values obtained with the ensemble model for the prediction of habitat for R. sohayakiense in South Korea. (ANN, artificial neural networks; CTA, classification and regression trees; FDA, flexible discriminant analysis; GAM, generalized additive models; GBM, boosted regression trees; GLM, generalized lineal models; MARS, multivariate adaptive regression splines; RF, random forests; SRE, surface range envelop. Accuracy, sensitivity, and specificity are the average of 10 projections for 9 single-model SDMs).
The estimation of potential habitats for R. sohayakiense using the ensemble model demonstrated a decreasing trend in the frequency of high probability domains in the future compared to that seen currently (Figure 6). A feature of SDMs is the change in distribution area according to the probability range criteria. In this study, the model presents a slightly reduced threshold value at 580, indicating an increase in areas with a probability ≥580 in the future when compared to that seen currently. For the probability domain of ≥800, however, the distribution area decreases in the future as climate change becomes more severe. Considering that the distribution of R. sohayakiense is limited to specific habitats in the mountaintop regions, the result may be interpreted as a fall in the stability of potential habitats. Areas showing the probability domain of 580–800 are characteristically located in geographically distanced regions from the current habitats. These regions are conjectured to have the potential to serve as an alternative habitat with a low probability of shift in the natural distribution.

Figure 6.
(a) Predicted distribution of potential habitats according to the SSP3 and SSP5 climate scenarios and (b) area change in probability value according to the SSP climate scenarios for the years 2040, 2060, and 2080.
Based on a ≥800 probability with a similar spatial distribution to the current habitats of R. sohayakiense, the number of potentially suitable habitats in the future tends to decrease from the SSP3 to the SSP5 (Table 9). A trend of a slight increase in area compared to the current area is found in the 2040s in the SSP3; however, considering the reduced areas of a ≥950 probability from 7.2 km2 to 0 km2, the decreasing trend may be taken as universal across the two scenarios. The predicted maximum probability in each climate change scenario in the 2060s is 943 in the SSP3 and 841 in the SSP5. For the 2080s, the predicted maximum probability is 924 in the SSP3 and 823 in the SSP5, which shows a decreasing trend of maximum probability distribution in all scenarios. The difference between the maximum probability in the 2080s in the SSP3 and that of the current climate (990) may be viewed as insignificant; however, as the probability domain of ≥850 is found only for the 0.6 km2 area, the distribution area is determined to decrease when compared to the current potential habitat area of 37.1 km2 (Figure 6).

Table 9.
Area of probability area and increase/decrease rate compared to those at present according to climate change scenarios and future periods: an analysis was conducted on areas suitable as potential habitats as the distribution probability was higher than 800.
4. Discussion
4.1. Genetic Variation (Diversity, Differentiation, and Structure)
Genetic variability indicates the level of environmental adaptation in an individual and it allows for a temporal progression in a spatial dimension, such as natural selection and gene flow [,]. For a population of plant species, genetic variability decreases inevitably when it is constrained by a small or discontinuous number of effective individuals in the population or the gene flow is under an environmental or geographical influence. In contrast, reproductive factors, such as period of survival, cross-fertilization, seed production, and germination capacity, and seedling survival could contribute to a stable level of genetic variability even if a population inhabits a limited area or the number of effective individuals is small. Genetic diversity in plants significantly depends on the method of reproduction; it is high in perennial plants involving cross-fertilization []. For the R. sohayakiense populations analyzed in this study, the genetic diversity at the species level (S.I. = 0.435 and h = 0.282) was considerably similar or lower than that for the same genus species, R. aureum (S.I. = 0.459) [], R. calophytum (S.I. = 0.520 and h = 0.361) [], R. fortunei (S.I. = 0.432 and h = 0.285) [], and R. triflorum (S.I. = 0.509 and h = 0.338) []. This was also slightly higher or at a similar level as compared with other endemic or endangered shrub species, Abelia tyaihyoni (S.I. = 0.392 and h = 0.254) [], Deutzia pdaniculata (S.I. = 0.508 and h = 0.343) [], Forsythia ovata (S.I. = 0.243 and h = 0.158) [], Lonicera caerulea var. edulis (S.I. = 0.252) [], and Vaccinium uliginosum (S.I. = 0.470) []; therefore, the genetic diversity of R. sohayakiense was confirmed to be stably maintained. Nevertheless, the genetic diversity was relatively low in the GW and JR populations in small distribution areas as they were environmentally isolated among the seven analyzed populations (Table 4). Notably, the frequency of fixed alleles was high in the GW population, which implies a high probability of genetic drift in the future.
The flow and dispersal of genes based on factors including population density, pollinator richness, and environmental response are simultaneously affected by genetic diversity [,,], while the genetic differentiation data are critical in determining the conservation measures according to the current status and predicted change in a given plant population. The level of genetic differentiation is determined by the gene flow across individuals or populations [,,,], and gene flow in plants is, in fact, the pollen and seed dispersal distance []. For the seven populations analyzed in this study, the level of genetic differentiation was 19%, which is a lower level than other perennial (ΦST = 0.25) and cross-fertilizing (ΦST = 0.27) species []. Compared to other species of the same genus, R. aureum (ΦST = 38%) [], R. calophytum (ΦST = 9%) [], R. fortune (ΦST = 40%) [], and R. triflorum (ΦST = 25%) [], the level of genetic differentiation was similar or slightly lower. This suggests that the level of genetic differentiation in R. sohayakiense is not yet high, with a relatively stable level of gene flow at 1.22 (Nm < 1, []) (Table 4 and Table 5).
Analyzing the structure regarding the gene flow in the R. sohayakiense populations led to three clusters as follows: ND, GW, GB and GY, WD and BU, and JR, with the regions in each cluster connected through a mountain range (ΔK = 3, Figure 3). However, no significant correlation with the genetic distance based on the geographical distance of each population was found (Mantel tests). Nevertheless, the cluster distinction became clearer as ΔK increased, which is presumably because genetic differentiation in a population reflects the geographical distance of the population and the range of insect pollinator activity. It should also be noted that for the BU population located furthest south and for the small, isolated JR population, gene flow occurred within the population.
Approximately 87.5% of flowering plants are estimated to involve animal pollinators for reproduction, most of which are known to be insects []. For the plants inhabiting alpine regions, flowering in late spring or early summer with higher activities of insect pollinators rather than in early spring is advantageous in terms of survival strategy [,]. For the Rhododendron species that involves cross-fertilization, the pollinators are birds, butterflies, and honeybees. Studies have pointed out the need to verify the potential of effective pollinators based on the pistil-to-stamen contact in the flower structure [,,,,,,,,,]. The Rhododendron species distributed in South Korea mostly flower between April and July despite slight regional differences []. The flowering times of R. sohayakiense are when the insect activity is the highest; the flowers begin to open in mid-May and reach full bloom in June. Bumblebees have been suggested as an insect pollinator for R. sohayakiense []. Of the seven populations investigated in this study, the BU population located furthest south had an apiary in the vicinity, and from the apiary, honeybees were seen to visit R. sohayakiense flowers (Figure 7). In the case of honeybees, the general activity range is approximately within a 2 km radius of the habitat [,]. Honeybees are likely to visit a single plant species consistently in areas of higher density of the individual source of honey []. The flowers of R. sohayakiense are small at approximately 1 cm with an open corolla, and the pistil and stamen heights are similar. The main insect pollinator allowing for the most advantageous contact for fertilization in R. sohayakiense is likely to be honeybees. Thus, taking into account the activity range of honeybees from the apiary, the genetic diversity and inter-population genetic differentiation observed in this study suggest that individuals within each population are exchanging their genes. Additionally, with increasing summer precipitation, future climate change will affect the insect pollinators’ visits to R. sohayakiense.

Figure 7.
Apis mellifera as the main pollinator of the BU population of R. sohayakiense.
4.2. Seed Characteristics and Germination
Seeds play a role in securing genetic diversity and passing it on to the next generation [,]. The transmission of genetic diversity from seeds can vary depending on the species []. In the case of anemophily, there may be higher genetic diversity than the parent population owing to the wide migration distance of pollen [,]. However, for cross-fertilized plants, low genetic diversity in the parental population reduces seed production and quality, and it negatively impacts population survival and maintenance [,,]. Therefore, the opportunity to increase genetic diversity arises from seed dispersal and subsequent ontogeny. The genetic diversity of R. sohayakiense sufficiently supports the survival and adaptation of seeds. However, because they inhabit environmentally unfavorable alpine regions, seed germination is an important, critical factor in determining whether a population will be sustained or perish in the face of environmental change [].
The Rhododendron genus species studied in South Korea were found to have high germination rates at 25 °C or 25/15 °C and do not germinate at low temperatures below 5 °C [,]. Additionally, the average germination days (MGT) tended to decrease as the temperature increased []. The seeds of R. sohayakiense are categorized into the dwarf type with a thin coating and mature embryo []. In this study, the rate of germination was ≥60% at 15–25 °C and ≥50% even at 30 °C. The PG decreased in variable temperature conditions as opposed to in constant temperature conditions; it was <50% in most temperature treatment groups. Outside the range of optimal germination temperature, the MGT was slightly prolonged, and the PG was shown to decrease with a deviation in temperature in the high-temperature conditions, while the response was more rapid to high temperatures than low temperatures. It is possible that low-temperature treatment is not essential for some alpine species [,,]; R. brachycarpum, R. micranthum, and R. mucronulatum of the same genus were shown to be insignificantly affected by low-temperature treatments regarding dormancy release and germination was facilitated []. Hence, the low-temperature treatment is not likely essential for raising the PG in R. sohayakiense. Most (≥70%) alpine plants show physiological dormancy (PD) [,]. The seeds of R. sohayakiense exhibited non-deep PD [] without germination at a low temperature of 5 °C. It is presumed that the PD at low temperatures is a response of plants to survive in alpine conditions. In the natural climate conditions of alpine regions, small seeds may require higher germination temperatures than large seeds []. The temperature at which the highest germination rate was observed differed between the two populations. The JR population exhibited a higher germination rate at 20 °C, which was 5 °C higher than the GY population. It can be predicted that the JR population, which inhabits a relatively poor environment, requires stable temperature conditions for germination. Thus, the seed germination characteristics of R. sohayakiense are conjectured to be a part of environmental adaptation to minimize the frost or drought stress in the early or late season [,,,].
The dry dehiscent fruit of R. sohayakiense is in a capsular form with a water drop shape []. Each fruit contains at least a hundred granular seeds and divides into four parts upon maturation. The seeds at the top part of the fruit are likely to disperse further from the parent plant via the pod cracking force, and the seeds remaining at the mid to bottom parts of the pod with reduced opening are likely to scatter around the parent plant via the strong wind in alpine regions. The dispersal type of individual plants in their natural habitats can be used to predict how far a given population may extend []. Seedlings were extremely rare and observed only in some populations showing large plant size and a greater number of individuals. This suggests that it may be difficult for even successfully germinated plants to settle in alpine regions against the harsh climate and hostile conditions, while most populations are distributed in an area of rock exposure at the mountain top. Nonetheless, the production of many seeds and simple germination conditions could be viewed as a form of adaptation to the alpine environment to maximize the probability of individual survival [,,,,,,,].
Furthermore, the differences in seed weight should reflect the genetic correlations across populations inhabiting similar environments []. The seed weight was relatively low in the JR population with low genetic diversity and a small population size compared to the GY population with high genetic diversity and a large population size. The JR population showed not only a small population size but also mostly long-lived individuals. The seeds produced by more aged individuals tend to have an increased MGT compared to those produced by younger individuals [,], which may account for the longer MGT in the JR population than in the GY population. Moreover, an increase in CO2 or temperature was shown to affect the MGT but not the PG of the seeds of R. sohayakiense []. The seeds in the two populations did not vary in terms of germination capacity (p > 0.05); from an ecological perspective, the result may be attributable to the competition with other vegetation in the vicinity [,].
According to Moles [], higher seed weights are more advantageous for seedling survival, as it was shown that approximately 8% of seedlings survived for small seeds of an average size of 0.1 mg. However, the seed weights for R. sohayakiense were lower, which predicted a lower rate of survival than reported. Hence, in an environment that allows for the reliable settlement of germinated plants, the survival rate is likely to be higher [,] The rock environment where the plants are located drives them to avoid competition with other vegetation []; this can be interpreted as a survival strategy to ensure safe germination in rock crevices (Figure 8). However, considering that R. sohayakiense habitats are distributed on high mountain tops with climate variations and more frequent extreme climate conditions, the soil temperature may decrease further because of reduced snowfall and insulation properties upon temperature rise at high altitudes [,]. Thus, it is predicted that stronger constraints would be placed on seed germination for individuals located in soil-rich areas. Further studies should be conducted to investigate the seed productivity and survival of germinated plants according to the individual characteristics and the environment of each R. sohayakiense population.

Figure 8.
Juvenile plants observed in the GY population.
4.3. Changes in Potential Habitats for the Conservation of R. sohayakiense
The temperature rise caused by global warming suggests the possibility of plant migration to colder regions at higher altitudes []. The prediction models on climate change demonstrated the potential extension of the current distribution range, as many species migrate hundreds of kilometers [,]. Thus, it is predicted that R. sohayakiense populations in alpine regions would be driven by temperature rises to compete fiercely with the species of southern lineage with a high potential to extend the distribution range [,]. In most natural habitats of R. sohayakiense populations investigated in this study, seedlings were rarely found, which suggests a low probability of population expansion with the plants on the losing side of the inter-species competition; therefore, the distribution range would steadily decrease in the future. This was also reflected in the climate change scenarios, wherein the habitat distribution decreased, and the stability of potential habitats concurrently decreased in the future. Among the variables of the 90 models, the highest explanatory power (34.1) was exhibited by elevation, a non-climate variable. While there was a concern for increased summer precipitation with the effect of current climate change [], this was not the main cause of the reduction in the potential habitats of R. sohayakiense.
There are 19 species of Rhododendron that grow naturally in South Korea, of which 9 species fall under the South Korea IUCN red list categories and criteria, of which one species falls into the threatened category []. R. sohayakiense is an NT taxon and is not currently threatened. However, as it was discovered to be a new variety native to Korea, conservation measures must be established for in situ conservation and protection against future threats. What is crucial in designing a system of protection areas for the conservation of species, such as R. sohayakiense, that are sensitive to global warming is to recruit ecological specialists and to incorporate the biological interactions of species that are strongly dependent on other species. In the spatial analysis data presented in this study, the areas of the low probability domain (580–800) could be considered as potential habitats for R. sohayakiense. These areas were predicted to increase as time passes while being geographically isolated from current habitats by ≥100 km. Taking into account the high possibility of extinction of R. sohayakiense in their actual habitats and the increasing probability of inhabitation in other specific regions, both in situ and ex situ conservation measures should be developed. Therefore, in-depth analyses should be conducted regarding the ecological impact of climate change on the habitat conditions for R. sohayakiense.
5. Conclusions
The genetic variations across the R. sohayakiense populations investigated in this study were shown to be stable at present. Nevertheless, climate change will have a negative impact on the insect pollinators in mutual relationships with the species. It is thus foreseeable that the genetic variability will decrease in each population, with an increased level of inter-population genetic differentiation and a reduction in seed production and quality. Considering the seed germination characteristics, the temperature rise in the future will, despite a transient increase in PG, reinforce the harsh conditions in the natural habitats of R. sohayakiense and exert a negative impact on the survival of seedlings. The predicted fall in potential habitats based on climate change implies an urgent need for relevant measures. Hence, the conditions in the natural habitats should be complemented for reliable activities of insect pollinators to ensure in situ conservation. Furthermore, seeds of individuals in each different population should be obtained to promote the growth of each individual, to ensure the collection of genetic resources of each population, and to reduce the level of genetic differentiation. This will contribute to the development of efficient conservation measures in creating a blended composition for ex situ conservation. Overall, for in situ and ex situ conservation through climate change measures, environment assessments on potential habitats with conditions that resemble the respective environment are necessary, in addition to ecological studies, while cultivation techniques should be simultaneously established to enhance the understanding of the growth of each plant species.
Author Contributions
E.-h.K. and S.-g.L. conceived the research designs. E.-h.K., S.-w.S., S.-y.L. and H.L. provided the materials of R. sohayakiense in the seven populations. E.-h.K., S.-g.L. and H.L. performed the analysis and interpreted the data. E.-h.K. and H.L. collected and managed the data. E.-h.K., S.-g.L. and H.L. wrote and revised the manuscript. All authors have read and agreed to the published version of the manuscript.
Funding
This work was supported by the National Research Foundation of Korea Grant funded by the Korean Government (NRF-2019R1I1A2A01062559).
Data Availability Statement
The data presented in this study are available upon reasonable request from the corresponding author.
Acknowledgments
We would like to acknowledge all of the people who helped us with the study.
Conflicts of Interest
The authors declare no conflicts of interest.
Correction Statement
This article has been republished with a minor correction to the spelling errors (changed the word from "Rhododendron sobayakiense" to "Rhododendron sohayakiense") in the whole paper. This change does not affect the scientific content of the article.
References
- Körner, C. Alpine Plant Life: Functional Plant Ecology of High Mountain Ecosystems; Springer-Verlag: Berlin/Heidelberg, Germany, 1999; pp. 1–119. [Google Scholar]
- Masson-Delmotte, V.; Zhai, P.; Pirani, A.; Connors, S.L.; Péan, C.; Berger, S.; Chen, Y.; Goldfarb, L.; Gomis, M.I.; Matthews, J.B.R.; et al. IPCC Climate Change 2021: The Physical Science Basis. Contribution of Working Group I to the Sixth Assessment Report of the Intergovernmental Panel on Climate Change; Cambridge University Press: Cambridge, UK, 2021; pp. 1–57. [Google Scholar]
- Korea Meteorological Administration. Korean Climate Change Assessment Report 2020; Korea Meteorological Administration: Seoul, Republic of Korea, 2020. [Google Scholar]
- Aitken, S.N.; Yeaman, S.; Holliday, J.A.; Wang, T.; Curtis-McLane, S. Adaptation, Migration, or Extirpation: Climate Change Outcomes for Tree Populations. Evol. Appl. 2008, 1, 95–111. [Google Scholar] [CrossRef] [PubMed]
- Christmas, M.J.; Breed, M.F.; Lowe, A.J. Constraints to and Conservation Implications for Climate Change Adaptation in Plants. Forests 2016, 17, 305–320. [Google Scholar] [CrossRef]
- Corlett, R.T.; Westcott, D.A. Will plant movements keep up with climate change? Trends Ecol. Evol. 2013, 28, 482–488. [Google Scholar] [CrossRef] [PubMed]
- Walck, J.L.; Hidayati, S.N.; Dixon, K.W.; Thompson, K.E.N.; Poschlod, P. Climate change and plant regeneration from seed. Glob. Chang. Biol. 2011, 17, 2145–2161. [Google Scholar] [CrossRef]
- Walkovszky, A. Changes in Phenology of the Locust Tree (Robinia pseudoacacia L.) in Hungary. Int. J. Biometeorol. 1998, 41, 155–160. [Google Scholar] [CrossRef]
- Sparks, T.H.; Jeffree, E.P.; Jeffree, C.E. An Examination of the Relationship between Flowering Times and Temperature at the National Scale Using Long-Term Phenological Records from the UK. Int. J. Biometeorol. 2000, 44, 82–87. [Google Scholar] [CrossRef]
- Mondoni, A.; Pedrini, S.; Bernareggi, G.; Rossi, G.; Abeli, T.; Probert, R.J.; Ghitti, M.; Costantino, B.; Orsenigo, S. Climate warming could increase recruitment success in glacier foreland plants. Ann. Bot. 2015, 116, 907–916. [Google Scholar] [CrossRef]
- Schwienbacher, E.; Navarro-Cano, J.A.; Neuner, G.; Erschbamer, B. Seed dormancy in alpine species. Flora-Morphol. Distrib. Funct. Ecol. Plants. 2011, 206, 845–856. [Google Scholar] [CrossRef]
- Hoyle, G.L.; Steadman, K.J.; Good, R.B.; McIntosh, E.J.; Galea, L.M.; Nicotra, A.B. Seed germination strategies: An evolutionary trajectory independent of vegetative functional traits. Front. Plant Sci. 2015, 6, 731. [Google Scholar] [CrossRef]
- Fernández-Pascual, E.; Pérez-Arcoiza, A.; Prieto, J.A.; Díaz, T.E. Environmental filtering drives the shape and breadth of the seed germination niche in coastal plant communities. Ann. Bot. 2017, 119, 1169–1177. [Google Scholar] [CrossRef]
- Cavieres, L.A.; Sierra-Almeida, A. Assessing the importance of cold-stratification for seed germination in alpine plant species of the High-Andes of central Chile. Perspect. Plant Ecol. Evol. Syst. 2018, 30, 125–131. [Google Scholar] [CrossRef]
- Franks, S.J.; Weber, J.J.; Aitken, S.N. Evolutionary and plastic responses to climate change in terrestrial plant populations. Evol. Appl. 2014, 7, 123–139. [Google Scholar] [CrossRef] [PubMed]
- Kremer, A.; Ronce, O.; Robledo-Arnuncio, J.J.; Guillaume, F.; Bohrer, G.; Nathan, R.; Bridle, J.R.; Gomulkiewicz, R.; Klein, E.K.; Ritland, K.; et al. Long-distance gene flow and adaptation of forest trees to rapid climate change. Ecol. Lett. 2012, 15, 378–392. [Google Scholar] [CrossRef] [PubMed]
- Frankham, R.; Briscoe, D.A.; Ballou, J.D. Introduction to Conservation Genetics; Cambridge University Press: Cambridge, UK; New York, NY, USA, 2002; pp. 1–545. [Google Scholar]
- Willi, Y.; Van Buskirk, J.; Hoffmann, A.A. Limits to the adaptive potential of small populations. Annu. Rev. Ecol. Evol. Syst. 2006, 37, 433–458. [Google Scholar] [CrossRef]
- Park, B.J.; Heo, T.I.; Byeon, J.G.; Cheon, K.I. Study on Plant Indicator Species of Picea jezoensis (Siebold & Zucc.) Carrière Forest by Topographic Characters—From China (Baekdu-san) to South Korea. Korean J. Environ. Biol. 2022, 31, 388–408. [Google Scholar]
- Bliss, L.C. Arctic and alpine plant life cycles. Annu. Rev. Ecol. Syst. 1971, 2, 405–438. [Google Scholar] [CrossRef]
- Beniston, M.; Rebetez, M.; Giorgi, F.; Marinucci, M.R. An analysis of regional climate change in Switzerland. Theor. Appl. Climatol. 1994, 49, 135–159. [Google Scholar] [CrossRef]
- Scherff, E.J.; Galen, C.; Stanton, M.L. Seed dispersal, seedling survival and habitat affinity in a snowbed plant: Limits to the distribution of the snow buttercup, Ranunculus adoneus. Oikos 1994, 69, 405–413. [Google Scholar] [CrossRef]
- Pauli, H.; Halloy, S.R. High mountain ecosystems under climate change. In Oxford Research Encyclopedia of Climate Science; Pauli, H., Halloy, S.R., Eds.; Oxford University Press: Oxford, UK, 2019. [Google Scholar]
- Inouye, D.W. Effects of climate change on alpine plants and their pollinators. Ann. N. Y. Acad. Sci. 2020, 1469, 26–37. [Google Scholar] [CrossRef]
- Forbis, T.A. Seedling demography in an alpine ecosystem. Am. J. Bot. 2003, 90, 1197–1206. [Google Scholar] [CrossRef]
- Dobrowski, S.Z.; Swanson, A.K.; Abatzoglou, J.T.; Holden, Z.A.; Safford, H.D.; Schwartz, M.K.; Gavin, D.G. Forest structure and species traits mediate projected recruitment declines in western US tree species. Glob. Ecol. Biogeogr. 2015, 24, 917–927. [Google Scholar] [CrossRef]
- Korea National Arboretum. Climate Change and Plant of Seasons in Korean Forests; Korea National Arboretum of the Korea Forest Service: Pocheon, Republic of Korea, 2019; pp. 1–169. [Google Scholar]
- Kim, H.; Park, C.; Lim, J.H.; Shin, H.W. Changes of the Flowering Time of Trees in Spring by Climate Change in Seoul. Phyton 2020, 89, 1019–1033. [Google Scholar] [CrossRef]
- Morton, E.M.; Rafferty, N.E. Plant–pollinator interactions under climate change: The use of spatial and temporal transplants. Appl. Plant Sci. 2017, 5, 1600133. [Google Scholar] [CrossRef] [PubMed]
- Dong, H.; Zhang, N.; Shen, S.; Zhu, S.; Fan, S.; Lu, Y. Effects of Climate Change on the Spatial Distribution of the Threatened Species Rhododendron purdomii in Qinling-Daba Mountains of Central China: Implications for Conservation. Sustainability 2023, 15, 3181. [Google Scholar] [CrossRef]
- Chamberlain, D.; Hyam, R.; Argent, G.; Fairweather, G.; Walter, K.S. The Genus Rhododendron: Its Classification and Synonymy; Royal Botanic Garden Edinburgh: Edinburgh, UK, 1996; pp. 1–181. [Google Scholar]
- Li, Z.; Liu, G.; Fu, B.; Zhang, Q.; Ma, K.; Pederson, N. The growth-ring variations of alpine shrub Rhododendron przewalskii reflect regional climate signals in the alpine environment of Miyaluo Town in Western Sichuan Province. Acta Ecol. Sin. 2013, 33, 23–31. [Google Scholar] [CrossRef]
- Korea National Arboretum. Korean Plant Names Index. Available online: http://www.nature.go.kr/kpni/index.do (accessed on 27 October 2023).
- Yoichi, W.; Minamitani, T.; Oh, S.H.; Nagano, A.J.; Abe, H.; Yukawa, T. New taxa of Rhododendron tschonoskii alliance (Ericaceae) from East Asia. PhytoKeys 2019, 134, 97. [Google Scholar] [CrossRef]
- PhytoKeys 134: 111. 2019. Available online: https://powo.science.kew.org/taxon/77202566-1 (accessed on 27 October 2023).
- Korea National Arboretum. The National Red List of Vascular in Korea; Korea National Arboretum of the Korea Forest Service: Pocheon, Republic of Korea, 2021; p. 334. [Google Scholar]
- Korea National Arboretum. 300 Target Plants Adaptable to Climate Change in the Korean Peninsula; Korea National Arboretum of the Korea Forest Service: Pocheon, Republic of Korea, 2010; p. 369. [Google Scholar]
- Kim, J.D.; Park, G.E.; Lim, J.H.; Yun, C.W. Vegetation type classification and endemic-rare plants investigation in forest vegetation area distributed by vulnerable species to climate Change, Mt. Jiri. J. Korean Soc. For. Sci. 2018, 107, 113–125. [Google Scholar]
- Korea National Arboretum. Available online: http://www.nature.go.kr (accessed on 2 November 2023).
- Gitzendanner, M.A.; Soltis, P.S. Patterns of genetic variation in rare and widespread plant congeners. Am. J. Bot. 2000, 87, 783–792. [Google Scholar] [CrossRef]
- Brown, A.H.D.; Briggs, J.D. Sampling strategies for genetic variation in ex-situ collections of endangered plant species. In Genetics and Conservation of Rare Plants; Falk, D.A., Holsinger, K.E., Eds.; Oxford University Press: New York, NY, USA, 1991; pp. 99–119. [Google Scholar]
- Ceska, F.; Affolter, J.M.; Hamrick, J.L. Developing a sampling strategy for Baptisia arachnifera based on allozyme diversity: Desarrollo de una Estrategia de Muestreo para Baptisia arachnifera Basada en Diversidad de Alozimas. Conserv. Biol. 1997, 11, 1133–1139. [Google Scholar] [CrossRef]
- Petit, R.J.; El Mousadik, A.; Pons, O. Identifying populations for conservation on the basis of genetic markers. Conserv. Biol. 1998, 12, 844–855. [Google Scholar] [CrossRef]
- Frankham, R. Conservation genetics. Annu. Rev. Gen. 1995, 29, 305–327. [Google Scholar] [CrossRef] [PubMed]
- Taylor, H.R.; Dussex, N.; van Heezik, Y. Bridging the conservation genetics gap by identifying barriers to implementation for conservation practitioners. Glob. Ecol. Conserv. 2017, 10, 231–242. [Google Scholar]
- Kim, Z.S.; Yi, C.H.; Lee, S.W. Genetic variation and sampling strategy for conservation in Pinus species. In Conservation and Manipulation of Genetic Resources in Forestry; Kim, Z.S., Hattemer, H.H., Eds.; Kwang Moon Kag Publishing Co.: Seoul, Republic of Korea, 1994; pp. 294–321. [Google Scholar]
- Yeh, F.C.; Yang, R.C.; Boyle, T. POPGENE Version 1.32: Microsoft Windows—Based Freeware for Population Genetic Analysis, Quick User Guide. Master’s Thesis, Molecular Biology and Biotechnology Centre, University of Alberta, Edmonton, AB, Canada, 1999. [Google Scholar]
- Shannon, C.E. A mathematical theory of communication. Bell Syst. Tech. J. 1948, 27, 379–423. [Google Scholar] [CrossRef]
- Nei, M. Analysis of gene diversity in subdivided populations. Proc. Natl. Acad. Sci. USA 1973, 70, 3321–3323. [Google Scholar] [CrossRef] [PubMed]
- McDermott, J.M.; McDonald, B.A. Gene flow in plant pathosystems. Annl. Rev. Phytopath. 1993, 31, 353–373. [Google Scholar] [CrossRef]
- Legendre, L.; Legendre, P. Numerical Ecology, 3rd ed.; Elsevier: Amsterdam, The Netherlands, 2012; pp. 1–1006. [Google Scholar]
- Bohonak, A.J. IBD (isolation by distance): A program for analyses of isolation by distance. J. Hered. 2002, 93, 153–154. [Google Scholar] [CrossRef] [PubMed]
- Peakall, R.; Smouse, P.E. GenAlEx 6.5: Genetic analysis in Excel. Population genetic software for teaching and research-an update. Bioinformatics 2012, 28, 2537–2539. [Google Scholar] [CrossRef]
- Nei, M. Estimation of average heterozygosity and genetic distance from a small number of individuals. Genetics 1978, 89, 583–590. [Google Scholar] [CrossRef]
- Kumar, S.; Stecher, G.; Li, M.; Knyaz, C.; Tamura, K. MEGA X: Molecular evolutionary genetics analysis across computing platforms. Mol. Biol. Evol. 2018, 35, 1547. [Google Scholar] [CrossRef]
- Evanno, G.; Regnaut, S.; Goudet, J. Detecting the number of clusters of individuals using the software structure: A simulation study. Mol. Ecol. 2005, 14, 2611–2620. [Google Scholar] [CrossRef]
- Falush, D.; Stephens, M.; Pritchard, J.K. Inference of population structure using multilocus genotype data: Linked loci and correlated allele frequencies. Genetics 2003, 164, 1567–1587. [Google Scholar] [CrossRef] [PubMed]
- Leist, N.; Krämer, S.; Jonitz, A. ISTA Working Sheets on Tetrazolium Testing, 1st ed.; The International Seed Testing Association (ISTA): Basserdorf, Switzerland, 2003. [Google Scholar]
- Copeland, L.O.; McDonald, M.F. Principles of Seed Science and Technology; Springer Science & Business Media: Berlin, Germany, 2012. [Google Scholar]
- Ellis, R.H.; Roberts, E.H. Towards a Rational Basis for Testing Seed Quality. In Seed Production; Butterworths: London, UK, 1980; pp. 605–635. [Google Scholar]
- Hamed, M.M.; Nashwan, M.S.; Shahid, S. Performance evaluation of reanalysis precipitation products in Egypt using fuzzy entropy time series similarity analysis. Int. J. Climatol. 2021, 41, 5431–5446. [Google Scholar] [CrossRef]
- Lee, S. Spatio-Temporal Suitability Analysis for Flowering Plants and Distribution of Pollinating Lepidoptera Due to Climate Change in the Republic of Korea; Korea University, The Graduate School: Seoul, Republic of Korea, 2020. [Google Scholar]
- Park, M.S.; Lee, H. Forest policy and law for sustainability within the Korean Peninsula. Sustainability 2014, 6, 5162–5186. [Google Scholar] [CrossRef]
- Koo, K.A.; Park, S.U. The effect of interplays among climate change, land-use change, and dispersal capacity on plant redistribution. Ecol. Indic. 2022, 142, 109192. [Google Scholar] [CrossRef]
- McCullagh, P.; Nelder, J. Generalized Linear Models. In Chapman & Hall/CRC Monographs on Statistics & Applied Probability, 2nd ed.; Taylor & Francis: Oxford, UK, 1989. [Google Scholar]
- Ridgeway, G. The state of boosting. Comput. Sci. Stat. 1999, 31, 172–181. [Google Scholar]
- Hastie, T.; Tibshirani, R. Generalized Additive Models; Chapman and Hall: London, UK, 1990. [Google Scholar]
- Breiman, L.; Friedman, J.H.; Olshen, R.A.; Stone, C.J. Classification and Regression Trees; CRC Press: Boca Raton, FL, USA, 2017; ISBN 9781315139470. [Google Scholar]
- Ripley, B.D. Pattern Recognition and Neural Networks; Cambridge University Press: Cambridge, UK, 2007. [Google Scholar]
- Busby, J. BIOCLIM: A bioclimate analysis and prediction system. Plant Prot. Q. 1991, 6, 8–9. [Google Scholar]
- Hastie, T.; Tibshirani, R.; Buja, A. Flexible discriminant analysis by optimal scoring. J. Am. Stat. Assoc. 1994, 89, 1255–1270. [Google Scholar] [CrossRef]
- Friedman, J.H. Multivariate adaptive regression splines. Ann. Stat. 1991, 19, 1–67. [Google Scholar] [CrossRef]
- Breiman, L. Random forests. Mach. Learn. 2001, 45, 5–32. [Google Scholar] [CrossRef]
- Ihaka, R.; Gentleman, R. R: A Language for Data Analysis and Graphics. J. Comput. Graph. Stat. 1996, 5, 299–314. [Google Scholar]
- Araújo, M.B.; Whittaker, R.J.; Ladle, R.J.; Erhard, M. Reducing uncertainty in projections of extinction risk from climate change. Glob. Ecol. Biogeogr. 2005, 14, 529–538. [Google Scholar] [CrossRef]
- Ruete, A.; Leynaud, G.C. Goal-oriented evaluation of species distribution models’ accuracy and precision: True Skill Statistic profile and uncertainty maps. PeerJ PrePrints 2015, 3, e1208v1. [Google Scholar]
- Allouche, O.; Tsoar, A.; Kadmon, R. Assessing the accuracy of species distribution models: Prevalence, kappa and the true skill statistic (TSS). J. Appl. Ecol. 2006, 43, 1223–1232. [Google Scholar] [CrossRef]
- Pearson, R.G. Species Distribution Modeling for Conservation Educators and Practitioners. Synthesis. Am. Mus. Nat. Hist. 2007, 50, 54–89. [Google Scholar]
- Thuiller, W.; Georges, D.; Engler, R.; Breiner, F.; Georges, M.D.; Thuiller, C.W. Package ‘biomod2’. Version 3.3-7. Available online: https://cran.r-project.org/web/packages/biomod2/biomod2.pdf (accessed on 11 October 2023).
- Chen, C.; Chen, J.; Lim, H.W.; Zhang, Z.; Feng, D.; Ling, S.; Wang, H. Fully secure attribute-based systems with short ciphertexts/signatures and threshold access structures. In Cryptographers’ Track at the RSA Conference; Springer: New York, NY, USA, 2013; pp. 50–67. [Google Scholar]
- Baskin, J.M.; Baskin, C.C. The great diversity in kinds of seed dormancy: A revision of the Nikolaeva–Baskin classification system for primary seed dormancy. Seed Sci. Res. 2021, 31, 249–277. [Google Scholar] [CrossRef]
- Eriksson, G.; Namkoong, G.; Roberds, J.H. Dynamic gene conservation for uncertain futures. For. Ecol. Manag. 1993, 62, 15–37. [Google Scholar] [CrossRef]
- Storfer, A. Quantitative genetics: A promising approach for the assessment of genetic variation in endangered species. Trends Ecol. Evol. 1996, 11, 343–348. [Google Scholar] [CrossRef]
- Nybom, H.; Bartish, I.V. Effects of life history traits and sampling strategies on genetic diversity estimates obtained with RAPD markers in plants. Perspect. Plant Ecol. Evol. Syst. 2000, 3, 93–114. [Google Scholar] [CrossRef]
- Liu, Y.F.; Xing, M.; Zhao, W.; Fan, R.J.; Luo, S.; Chen, X. Genetic diversity analysis of Rhododendron aureum Georgi (Ericaceae) located on Changbai Mountain using ISSR and RAPD markers. Plant Syst. Evol. 2012, 298, 921–930. [Google Scholar] [CrossRef]
- Zhao, B.; Zheng, X.; Li, H. Genetic diversity of five wild populations of Rhododendron calophytum in Qinling, China by ISSR analysis. Guangxi Zhiwu/Guihaia 2015, 35, 761–767. [Google Scholar]
- Jin, Z.; Li, J.; Gu, Q. Genetic Diversity in the Natural Populations of Rhododendron fortunei Revealed by ISSR Molecular Markers. Acta Hortic. Sin. 2006, 33, 1263. [Google Scholar]
- Xu, J.J.; Zhang, L.Y.; Zhao, B.; Shen, H.F. Assessment of genetic diversity among six populations of Rhododendron triflorum in Tibet using ISSR and AFLP markers. S. Afr. J. Bot. 2017, 108, 175–183. [Google Scholar] [CrossRef]
- Jeong, J.H.; Kim, K.S.; Lee, C.H.; Kim, Z.S. Genetic diversity and spatial structure in populations of Abelia tyaihyoni. J. Korean For. Soc. 2007, 96, 667–675. [Google Scholar]
- Son, S.W.; Choi, K.S.; Park, K.T.; Kim, E.H.; Park, S.J. Genetic Diversity and Structure of the Korean Rare and Endemic Species, Deutzia pdaniculata Nakai, as Revealed by ISSR Markers. Korean J. Plant Res. 2013, 26, 619–627. [Google Scholar] [CrossRef][Green Version]
- Kim, S.Y.; Kim, Y.D.; Kim, J.S.; Yang, B.H.; Kim, S.H.; Lee, B.C. Genetic diversity of Forsythia ovata Nakai (Oleaceae) based on inter-simple sequence repeats (ISSR). Korean J. Plant Taxon. 2009, 39, 48–54. [Google Scholar] [CrossRef]
- Choi, G.E.; Nam, J.I.; Kim, Y.M.; Park, J.I. Genetic Diversity of Lonicera caerulea var. edulis in South Korea. Korean J. Plant Res. 2015, 28, 411–418. [Google Scholar] [CrossRef]
- Han, S.D.; Hong, Y.P.; Kwon, H.Y.; Yang, B.H.; Kim, C.S. Genetic Variation of Two Isolated Relict Populations of Vaccinium uliginosum L. in Korea. J. Korean For. Soc. 2005, 94, 209–213. [Google Scholar]
- Franceschinelli, E.V.; Bawa, K.S. The effect of ecological factors on the mating system of a South American shrub species (Helicteres brevispira). Heredity 2000, 84, 116–123. [Google Scholar] [CrossRef]
- Dick, C.W.; Etchelecu, G.; Austerlitz, F. Pollen dispersal of tropical trees (Dinizia excelsa: Fabaceae) by native insects and African honeybees in pristine and fragmented Amazonian rainforest. Mol. Ecol. 2003, 12, 753–764. [Google Scholar] [CrossRef]
- Degen, T.; Dillmann, C.; Marion-Poll, F.; Turlings, T.C. High genetic variability of herbivore-induced volatile emission within a broad range of maize inbred lines. Plant Physiol. 2004, 135, 1928–1938. [Google Scholar] [CrossRef]
- Wright, S. Evolution in Mendelian populations. Genetics 1931, 16, 97. [Google Scholar] [CrossRef]
- Wright, S. The genetical structure of populations. Ann. Eugen. 1949, 15, 323–354. [Google Scholar] [CrossRef] [PubMed]
- Jost, L. GST and its relatives do not measure differentiation. Mol. Ecol. 2008, 17, 4015–4026. [Google Scholar] [CrossRef] [PubMed]
- Sundqvist, L.; Keenan, K.; Zackrisson, M.; Prodöhl, P.; Kleinhans, D. Directional genetic differentiation and relative migration. Ecol. Evol. 2016, 6, 3461–3475. [Google Scholar] [CrossRef]
- Levin, D.A.; Kerster, H.W. Gene flow in seed plants. In Evolutionary Biology; Springer: Berlin, Germany, 1974; pp. 139–220. [Google Scholar]
- Govindaraju, D.R. Estimates of gene flow in forest trees. Biol. J. Linn. Soc. 1989, 37, 345–357. [Google Scholar] [CrossRef]
- Ollerton, J.; Winfree, R.; Tarrant, S. How many flowering plants are pollinated by animals? Oikos 2011, 120, 321–326. [Google Scholar] [CrossRef]
- Stiles, F.G. Time, energy, and territoriality of the Anna Hummingbird (Calypte anna). Science 1971, 173, 818–821. [Google Scholar] [CrossRef]
- Stiles, F.G. Ecological and evolutionary implications of bird pollination. Am. Zool. 1978, 18, 715–727. [Google Scholar] [CrossRef]
- Ward, F.K. Plant hunter’s paradise. In Himalayan Enchantment: An Anthology; Serindia Publications: London, UK, 1938; pp. 1–179. [Google Scholar]
- Stevens, P.F. The altitudinal and geographical distributions of flower types in Rhododendron section Vireya, especially in the Papuasian species, and their significance. Bot. J. Linn. Soc. 1976, 72, 1–33. [Google Scholar] [CrossRef]
- Stevens, P.F. Malesian Vireya rhododendrons–towards an understanding of their evolution. Notes Roy. Bot. Gard. Edinburgh. 1985, 43, 63–80. [Google Scholar]
- Stout, J.C.; Parnell, J.A.; Arroyo, J.; Crowe, T.P. Pollination ecology and seed production of Rhododendron ponticum in native and exotic habitats. Biodivers. Conserv. 2006, 15, 755–777. [Google Scholar] [CrossRef]
- Stout, J.C. Pollination of invasive Rhododendron ponticum (Ericaceae) in Ireland. Apidologie 2007, 38, 198–206. [Google Scholar] [CrossRef]
- Ma, Y.P.; Zhang, C.Q.; Zhang, J.L.; Yang, J.B. Natural hybridization between Rhododendron delavayi and R. cyanocarpum (Ericaceae), from morphological, molecular and reproductive evidence. J. Integr. Plant Biol. 2010, 52, 844–851. [Google Scholar] [CrossRef] [PubMed]
- Ma, Y.; Chamberlain, D.; Sun, W.; Zhang, C. A new species of Rhododendron (Ericaceae) from Baili Rhododendron nature reserve, NW Guizhou, China. Phytotaxa 2015, 195, 197–200. [Google Scholar] [CrossRef]
- Kudo, G.; Hirao, A.S.; Kawai, Y. Pollination efficiency of bumblebee queens and workers in the alpine shrub Rhododendron aureum. Int. J. Plant Sci. 2011, 172, 70–77. [Google Scholar] [CrossRef]
- Epps, M.J.; Allison, S.E.; Wolfe, L.M. Reproduction in flame azalea (Rhododendron calendulaceum, Ericaceae): A rare case of insect wing pollination. Am. Nat. 2015, 186, 294–301. [Google Scholar] [CrossRef]
- Song, Y.P.; Huang, Z.H.; Huang, S.Q. Pollen aggregation by viscin threads in Rhododendron varies with pollinator. New Phytol. 2019, 221, 1150–1159. [Google Scholar] [CrossRef]
- Lee, T.B. Colored Flora of Korea, 2nd ed.; Hyang-Munsa: Seoul, Republic of Korea, 2014. [Google Scholar]
- Visscher, P.K.; Seeley, T.D. Foraging strategy of honeybee colonies in a temperate deciduous forest. Ecology 1982, 63, 1790–1801. [Google Scholar] [CrossRef]
- Seeley, T.D. The honey bee colony as a superorganism. Am. Sci. 1989, 77, 546–553. [Google Scholar]
- Kunin, W.E. Population size and density effects in pollination: Pollinator foraging and plant reproductive success in experimental arrays of Brassica kaber. J. Ecol. 1997, 85, 225–234. [Google Scholar] [CrossRef]
- Sønstebø, J.H.; Tollefsrud, M.M.; Myking, T.; Steffenrem, A.; Nilsen, A.E.; Edvardsen, Ø.M.; Johnskås, O.R.; El-Kassaby, Y.A. Genetic diversity of Norway spruce (Picea abies (L.) Karst.) seed orchard crops: Effects of number of parents, seed year, and pollen contamination. For. Ecol. Manag. 2018, 411, 132–141. [Google Scholar] [CrossRef]
- Thomson, A.J.; El-Kassaby, Y.A. Interpretation of seed-germination parameters. New For. 1993, 7, 123–132. [Google Scholar] [CrossRef]
- Davies, S.; White, A.; Lowe, A. An investigation into effects of long-distance seed dispersal on organelle population genetic structure and colonization rate: A model analysis. Heredity 2004, 93, 566–576. [Google Scholar] [CrossRef] [PubMed][Green Version]
- Chaisurisri, K.; El-Kassaby, Y.A. Genetic diversity in a seed production population vs. natural populations of Sitka spruce. Biodivers. Conserv. 1994, 3, 512–523. [Google Scholar] [CrossRef]
- O’Connell, L.M.; Mosseler, A.; Rajora, O.P. Extensive long-distance pollen dispersal in a fragmented landscape maintains genetic diversity in white spruce. J. Hered. 2007, 98, 640–645. [Google Scholar] [CrossRef] [PubMed]
- Booy, G.; Hendriks, R.J.J.; Smulders, M.J.M.; van Groenendael, J.M.; Vosman, B. Genetic diversity and the survival of populations. Plant Biol. 2000, 2, 379–395. [Google Scholar] [CrossRef]
- Ivetić, V.; Devetaković, J.; Nonić, M.; Stanković, D.; Šijačić-Nikolić, M. Genetic diversity and forest reproductive material—From seed source selection to planting. iForest 2016, 9, 801–812. [Google Scholar] [CrossRef]
- Neff, D.; Kettle, C.J.; Gotor, E. Costs of Tree Seed and Seedling Supply Systems. The Cost of Integrating Genetic Diversity into Forest Landscape Restoration; Biodiversity International: Rome, Italy, 2019. [Google Scholar]
- Fernández-Pascual, E.; Carta, A.; Mondoni, A.; Cavieres, L.A.; Rosbakh, S.; Venn, S.; Satyanti, A.; Guja, L.; Briceño, V.F.; Vandelook, F.; et al. The seed germination spectrum of alpine plants: A global meta-analysis. New Phytol. 2021, 229, 3573–3586. [Google Scholar] [CrossRef]
- Kim, S.E.; Jang, G.H.; Kim, G.M.; Baek, J.J.; Chung, J.M.; Jung, J.Y.; Lee, S.Y. Germination characteristics and interspecific variation in seeds of three Rhododendron species native to Korea. Flower Res. J. 2021, 29, 18–28. [Google Scholar] [CrossRef]
- Choi, K.S.; Song, K.S.; Koo, D.E.; Lee, H.N.; Sung, H.I.; Kim, J.J. Characteristics of Seed and Germination of Rhododendron mucronulatum by Collection Dates and Germination Temperatures. J. Korean Soc. For. Sci. 2018, 107, 237–244. [Google Scholar]
- Baskin, C.C.; Baskin, J.M.; Baskin, C.C.; Baskin, J.M. Seed. Ecology, Biogeography, and Evolution of Dormancy and Germination, 1st ed.; Academic Press: San Diego, CA, USA, 1998; p. 28. [Google Scholar]
- Sayers, R.L.; Ward, R.T. Germination responses in alpine species. Bot. Gaz. 1966, 127, 11–16. [Google Scholar] [CrossRef]
- Marchand, P.J.; Roach, D.A. Reproductive strategies of pioneering alpine species: Seed production, dispersal, and germination. Arct. Alp. Res. 1980, 12, 137–146. [Google Scholar] [CrossRef]
- Kaye, T.N.; Liston, A.; Love, R.N.; Luoma, D.L.; Meinke, R.J.; Wilson, M.V. Seed dormancy in high elevation plants: Implications for ecology and restoration. In Conservation and Management of Native Plants and Fungi; Native Plant Society of Oregon: Corvallis, OH, USA, 1997; pp. 115–120. [Google Scholar]
- Baskin, J.M.; Lu, J.J.; Baskin, C.C.; Tan, D.Y.; Wang, L. Diaspore dispersal ability and degree of dormancy in heteromorphic species of cold deserts of northwest China: A review. Perspect. Plant Ecol. Evol. Syst. 2014, 16, 93–99. [Google Scholar] [CrossRef]
- Qin, Y.; Geng, B.; Yang, L.E.; Peng, D. Non-deep physiological dormancy and germination characteristics of Primula florindae (Primulaceae), a rare alpine plant in the Hengduan Mountains of southwest China. PeerJ 2023, 11, e15234. [Google Scholar] [CrossRef] [PubMed]
- Arène, F.; Affre, L.; Doxa, A.; Saatkamp, A. Temperature but not moisture response of germination shows phylogenetic constraints while both interact with seed mass and lifespan. Seed Sci. Res. 2017, 27, 110–120. [Google Scholar] [CrossRef]
- Körner, C. Carbon limitation in trees. J. Ecol. 2003, 91, 4–17. [Google Scholar] [CrossRef]
- Van der Schrier, G.; Efthymiadis, D.; Briffa, K.R.; Jones, P.D. European Alpine moisture variability for 1800–2003. Int. J. Climatol. J. Roy. Meteorol. Soc. 2007, 27, 415–427. [Google Scholar] [CrossRef]
- Beniston, M. Environmental Changes in Mountains and Uplands; London and Oxford University Press: New York, NY, USA, 2000; p. 172. [Google Scholar]
- Korea National Arboretum. Seed Atlas of Korea; Korea National Arboretum of the Korea Forest Service: Pocheon, Republic of Korea, 2017; p. 595. [Google Scholar]
- Gadgil, M. Dispersal: Population consequences and evolution. Ecology 1971, 52, 253–261. [Google Scholar] [CrossRef]
- Salisbury, E.J. Seed size and mass in relation to environment. Proc. Roy. Soc. London Ser. B Biol. Sci. 1974, 186, 83–88. [Google Scholar]
- Inouye, R.S.; Tilman, D. Convergence and divergence of old-field plant communities along experimental nitrogen gradients. Ecology 1988, 69, 995–1004. [Google Scholar] [CrossRef]
- Thompson, K.; Rabinowitz, D. Do big plants have big seeds? Am. Nat. 1989, 133, 722–728. [Google Scholar] [CrossRef]
- Moles, A.T.; Westoby, M. Seedling survival and seed size: A synthesis of the literature. J. Ecol. 2004, 92, 372–383. [Google Scholar] [CrossRef]
- Grubb, P.J.; Coomes, D.A.; Metcalfe, D.J. Comment on “a brief history of seed size”. Science 2005, 310, 783. [Google Scholar] [CrossRef] [PubMed][Green Version]
- Moles, A.T.; Ackerly, D.D.; Webb, C.O.; Tweddle, J.C.; Dickie, J.B.; Westoby, M. Response to comment on “a brief history of seed size”. Science 2005, 310, 783. [Google Scholar] [CrossRef]
- Moles, A.T.; Westoby, M. Seed size and plant strategy across the whole life cycle. Oikos 2006, 113, 91–105. [Google Scholar] [CrossRef]
- Mylius, S.D.; Diekmann, O. On evolutionarily stable life histories, optimization and the need to be specific about density dependence. Oikos 1995, 74, 218–224. [Google Scholar] [CrossRef]
- Rees, M.; Venable, D.L. Why do big plants make big seeds? J. Ecol. 2007, 95, 926–936. [Google Scholar] [CrossRef]
- Malcolm, P.J.; Holford, P.; McGlasson, W.B.; Newman, S. Temperature and seed weight affect the germination of peach rootstock seeds and the growth of rootstock seedlings. Sci. Hortic. 2003, 98, 247–256. [Google Scholar] [CrossRef]
- Alvarez, R.; Valbuena, L.; Calvo, L. Influence of tree age on seed germination response to environmental factors and inhibitory substances in Pinus pinaster. Int. J. Wildland Fire 2005, 14, 277–284. [Google Scholar] [CrossRef]
- Kim, D.H.; Han, S.H. Direct effects on seed germination of 17 tree species under elevated temperature and CO2 conditions. Open Life Sci. 2018, 13, 137–148. [Google Scholar] [CrossRef]
- Gross, K.L. Effects of seed size and growth form on seedling establishment of six monocarpic perennial plants. J. Ecol. 1984, 72, 369–387. [Google Scholar] [CrossRef]
- Burke, M.J.; Grime, J.P. An experimental study of plant community invasibility. Ecology 1996, 77, 776–790. [Google Scholar] [CrossRef]
- Schütz, W.; Rave, G. The effect of cold stratification and light on the seed germination of temperate sedges (Carex) from various habitats and implications for regenerative strategies. Plant Ecol. 1999, 144, 215–230. [Google Scholar] [CrossRef]
- Jakobsson, A.; Eriksson, O. A comparative study of seed number, seed size, seedling size and recruitment in grassland plants. Oikos 2000, 88, 494–502. [Google Scholar] [CrossRef]
- Aslan, C.E. Implications of newly-formed seed-dispersal mutualisms between birds and introduced plants in northern California, USA. Biol. Invasions 2011, 13, 2829–2845. [Google Scholar] [CrossRef]
- Edwards, A.C.; Scalenghe, R.; Freppaz, M. Changes in the seasonal snow cover of alpine regions and its effect on soil processes: A review. Quat. Int. 2007, 162, 172–181. [Google Scholar] [CrossRef]
- Freppaz, M.; Godone, D.; Filippa, G.; Maggioni, M.; Lunardi, S.; Williams, M.W.; Zanini, E. Soil erosion caused by snow avalanches: A case study in the Aosta Valley (NW Italy). Arct. Antarc. Alp. Res. 2010, 42, 412–421. [Google Scholar] [CrossRef][Green Version]
- Parmesan, C. Ecological and evolutionary responses to recent climate change. Annu. Rev. Ecol. Evol. Syst. 2006, 37, 637–669. [Google Scholar] [CrossRef]
- Svenning, J.C.; Skov, F. Limited filling of the potential range in European tree species. Ecol. Lett. 2004, 7, 565–573. [Google Scholar] [CrossRef]
- Jump, A.S.; Marchant, R.; Peñuelas, J. Environmental change and the option value of genetic diversity. Trends Plant Sci. 2009, 14, 51–58. [Google Scholar] [CrossRef]
- Kong, W.S. Selection of vulnerable indicator plants by global warming. Asia-Pac. J. Atmos. Sci. 2005, 41, 263–273. [Google Scholar]
- Korea Meteorological Administration. 2020. Available online: https://data.kma.go.kr/stcs/grnd/grndRnList.do?pgmNo=69 (accessed on 2 October 2023).
Disclaimer/Publisher’s Note: The statements, opinions and data contained in all publications are solely those of the individual author(s) and contributor(s) and not of MDPI and/or the editor(s). MDPI and/or the editor(s) disclaim responsibility for any injury to people or property resulting from any ideas, methods, instructions or products referred to in the content. |
© 2024 by the authors. Licensee MDPI, Basel, Switzerland. This article is an open access article distributed under the terms and conditions of the Creative Commons Attribution (CC BY) license (https://creativecommons.org/licenses/by/4.0/).