Abstract
To foster the implementation of Industrial Symbiosis, several support tools have been developed to facilitate the dissemination of Industrial Symbiosis (IS) and the engagement of stakeholders; the establishment of exchanges between companies, the so-called synergies; and the assessment of impacts and benefits. Despite this, it has been found that stakeholders still do not have a clear envisioning of the required steps to the technical implementation of synergies and there are no facilitating tools, such as methodologies, frameworks, modelling tools, and databases, among others, that aid to technically support decision-making of synergy implementation. Thus, the goal of this paper is to present a dedicated framework that provides a set of guidelines and defines a technical viability analysis to support the implementation of potential synergies, which can be used and replicated by any IS practitioner. It comprehends a methodological approach to assess the compliance of a given synergy opportunity; its characterization concerning the definition of the necessary intermediary steps for the technical implementation; and an assessment of the technical feasibility of the synergy. The implementation of the framework allowed the successful technical validation of the studied synergy opportunities, providing a final technical viability assessment that can support decision-making of technology selection and synergy implementation.
1. Introduction
Industrial Symbiosis (IS), a sub-discipline of Industrial Ecology (IE), can be seen as “the use by one company or sector of underutilised resources broadly defined (including waste, by-products, residues, energy, water, logistics, capacity, expertise, equipment and materials) from another, with the result of keeping resources in productive use for longer” [1]. These mutual exchanges are referred to as symbiotic processes or synergies. IS and IE concepts have been derived from the relationships and the interactions of material and energy cycles with organisms within the natural ecosystems where no waste is effectively generated but rather maintained and recirculated within [2]. The implementation of IS practices intends to achieve benefits in the three pillars of sustainability: Environmental, economic, and social. The environmental benefits result from the potential reduction of wastes, reusing and recycling of resources, reduction of emissions, raw materials, and energy [3]. The economic benefits arise from the savings due to lower costs for waste disposal, decreased energy, water and fossil fuel consumption, and raw material substitution [4], as well as promoting the creation of value from waste material [5]. The social dimension, although being the most difficult to quantify and the least analysed [6,7], the associated benefits are expected from the stimulation of new jobs and creation of new companies, as well as development of new relationships between firms [8]. It is acknowledged that the economic benefits, in the form of raw material and waste disposal costs reduction and potential revenues [9] may be the most decisive factor, being effectively the key driver for companies to participate in IS activities [10]. However, the environmental benefits, when encouraged by local and national incentives and policies [11], could also promote the implementation of resource exchanges.
Industrial Symbiosis is already recognised as a key element towards a circular economy and low-carbon models. It contributes to ‘closing the loop’ of materials through greater recycling and reuse, as reported by the European Commission’s “Circular Economy Action Plan” [12], considered a best practice within the European Waste Framework Directive, and for driving industries towards sustainable growth [13].
To boost the implementation of synergies, several IS support tools have been developed. Several Research and Innovation projects have emerged to support and foster the implementation of IS, many of them under the H2020 Research and Innovation funding scheme and the SPIRE cPPP (ontractual Public–Private Partnership on “Sustainable Process Industry through Resource and Energy Efficiency”) [14]. Moreover, projects such as MAESTRI [15], FISSAC [16], EPOS [17], SHAREBOX [18], and SCALER [19] have immensely contributed to the dissemination of IS and several supporting tools such as methodologies, platforms, frameworks, databases, repositories, and information and communication tools (ICT) have been developed. According to literature review studies on the available IS supporting tools [20,21,22], these are mostly focused on identifying new synergies opportunities mostly through matchmaking algorithms and online matching platforms. These tools are often limited by the challenge of digitalising tacit knowledge [20], a component deeply connected to the nature of IS interactions. This difficulty is being partially solved by newer recommender matching systems, and through ontology engineering [23,24]. However, although these systems successfully link waste-to-resource opportunities, it still leaves stakeholders without a clear envisioning of the required steps to their technical implementation. Technical information such as use and choice of technologies, transport and handling requirements, need for infrastructure, third-party intermediaries, and access to quantitative and qualitative data on required investment data should be made available and effectively used in the decision-making process of the technical implementation of synergies. There was no defined reported framework or guideline to assess a synergy from a technical standpoint.
The goal of this paper is to introduce a dedicated framework to guide IS practitioners into the technical implementation of synergies by presenting a step by step decision tool for the technical viability analysis of synergies. The technical viability analysis is divided into three main stages. The first one provides the decision support steps for the technical compliance analysis of industrial synergies. The second one to provide the technical characterisation of a synergy including the need for relevant technologies, regardless of the synergy identification source. The third one to provide a dedicated approach for the assessment of the technical feasibility of a synergy based on the previous characterisation data, supporting the decision-making for its implementation.
The framework is referred to as TVAIS, (Technical Viability Analysis of Industrial Synergies) and has been developed to be used by any independent practitioner, IS facilitating agent, or any IS enthusiast in general willing to implement industrial synergies.
This paper is organised as follows. The first section (Introduction) presents the overall scope, the intended goals, and its structure. Section 2 presents a literature review on technical assessment of synergies and motivations for the development of the framework. In Section 3, a descriptive analysis including the development and definition of the framework as well as the associated background research steps and questions are presented. In Section 4, the framework is presented and validated using existent as well as innovative synergies. The conclusions are then presented in Section 5.
2. Background to the Approach
Despite only 0.1% of the 26 million European enterprises are known to be active in IS [25], the number of successful cases of IS implementation has been growing all over the world. One example of these initiatives is the BE CIRCLE project, which is supported and funded by EIT Climate-KIC and has deployed innovative services on 8 different territories to encourage the development of circular models [26]. The Nordic Industrial Symbiosis Network is an IS platform example that brings together industry clusters and research institutes from Finland, Sweden, Denmark, and Norway to exchange important knowledge, resources, and help to promote IS initiatives in the Baltic Sea Region [27]. A steam network named ECLUSE, a partnership to replace fossil fuels by sharing steam at high temperatures and pressure between chemical industries, was implemented in the Waasland Port of Antwerp. [28]. In the Grand Port Maritime de Marseille-Fos, a research project named Carbon4PUR is investigating how waste gas from the steel industry can be turned into chemicals for valuable plastics. On a laboratory-scale, the Carbon4PUR project has so far shown promising results, so the consortium has started the evaluation of the ideal conditions for industrial-scale [29]. Recently, in the Port of Dunkirk, Indaver has built a treatment centre, which has been named IndaChlor, to develop a sustainable solution for the Dunkirk region and implement a circular economy. IndaChlor has a 40,000-ton capacity to recycle production waste and chlorinated waste streams to recover chlorine in the form of hydrochloric acid and also recycle the energy produced [30].
These case studies demonstrate that technology is one of the key factors that contribute to the unlocking and scaling of IS activities. In fact, according to [12], “IS plays a critical role in introducing innovative solutions for complex waste streams, where current recycling pathways are suboptimal”, and insufficient knowledge and/or experience regarding the performance of specific waste streams when used as inputs, price of technology, or technology unavailability can prevent the implementation of IS. There is thus a need for practitioners to have knowledge of the current technical procedures that support the implementation of synergies. This type of information is not found or accessible in current IS databases and repositories and therefore constitute a barrier when implementing industrial symbiosis [31]. In fact, the importance of exchanging information and knowledge has been pinpointed by Kosmol [32], which strongly links the success of the implementation of Industrial Symbiosis with the available knowledge and makes recommendations to greater squeeze more benefits out of identified synergies.
There are a few examples of IS support tools that try to promote the inclusion of technologies in IS, such as an innovative collaborative database that allows firms to identify possible valorisation pathways for wastes [33]; a many-objective optimisation framework to identify ‘symbiotic technologies’ and provide decision-making on technology selection [34]; and the e-symbiosis tool [24], which has considered different options for valorisation routes and modelled enabling technologies through the use of an ontology framework in a synergy matchmaking algorithm, although it is currently discontinued according to [21]. However, there is a lack of comprehensive support methodologies for the analysis of synergies and their technical assessment. This fact has contributed to the development of the presented framework.
3. The TVAIS Framework
The current TVAIS framework provides an uniformised structure to guide step by step the user into performing the technical viability analysis of synergies. It has been theorised in conjunction with the development of a technology database (TDB) [35]. This TDB contains around 100 potential synergies identified by an innovative algorithm [36]. From there, the authors perceived the need of developing a framework that could technically assess the viability of a synergy. Hence, the proposed framework intends to be also applicable in synergies deriving from any potential source, namely industrial symbiosis databases and knowledge repositories; web search for relevant firms and data; technical documentation such as sectorial reference documents BREFS and EPOS sectorial blueprints [37]; academic literature; industrial partnerships and stakeholder’s interaction; or through tacit knowledge.
This section is dedicated to the description of the framework firstly in a general overview and then of each of the framework stages in the dedicated subsection. The methodology for the technical viability analysis of synergies consists of three interconnected stages as depicted in Figure 1.
Figure 1.
Synergy technical viability analysis framework stages.
The overview of the three main stages are:
- (I)
- Synergy Compliance—considers the analysis on previous implementation records of an identified synergy and a technical compliance analysis regarding the sectors and the by-product aimed to be exchanged. This stage determines if the synergy is suitable, from a technical standpoint, for further consideration as a real opportunity to be implemented. A flowchart logic has been developed to aid in the decision-making process required for synergy compliance analysis.
- (II)
- Synergy Characterisation—full technical characterisation of the synergy is performed considering the main procedures involved, the definition of the necessary intermediary operations, and the required technologies. A set of variables is proposed bearing in mind the complexity level of the intermediary operations such as the use of technology, transport requirements, necessary resource inputs, outputs, and economic data.
- (III)
- Synergy Feasibility—analysis of the previous characterisation data and assessment of the overall technical feasibility of the synergy, supporting the decision-making for its implementation by a dedicated classification system.
Each of the stages will be described in the following subsections together with the research procedure.
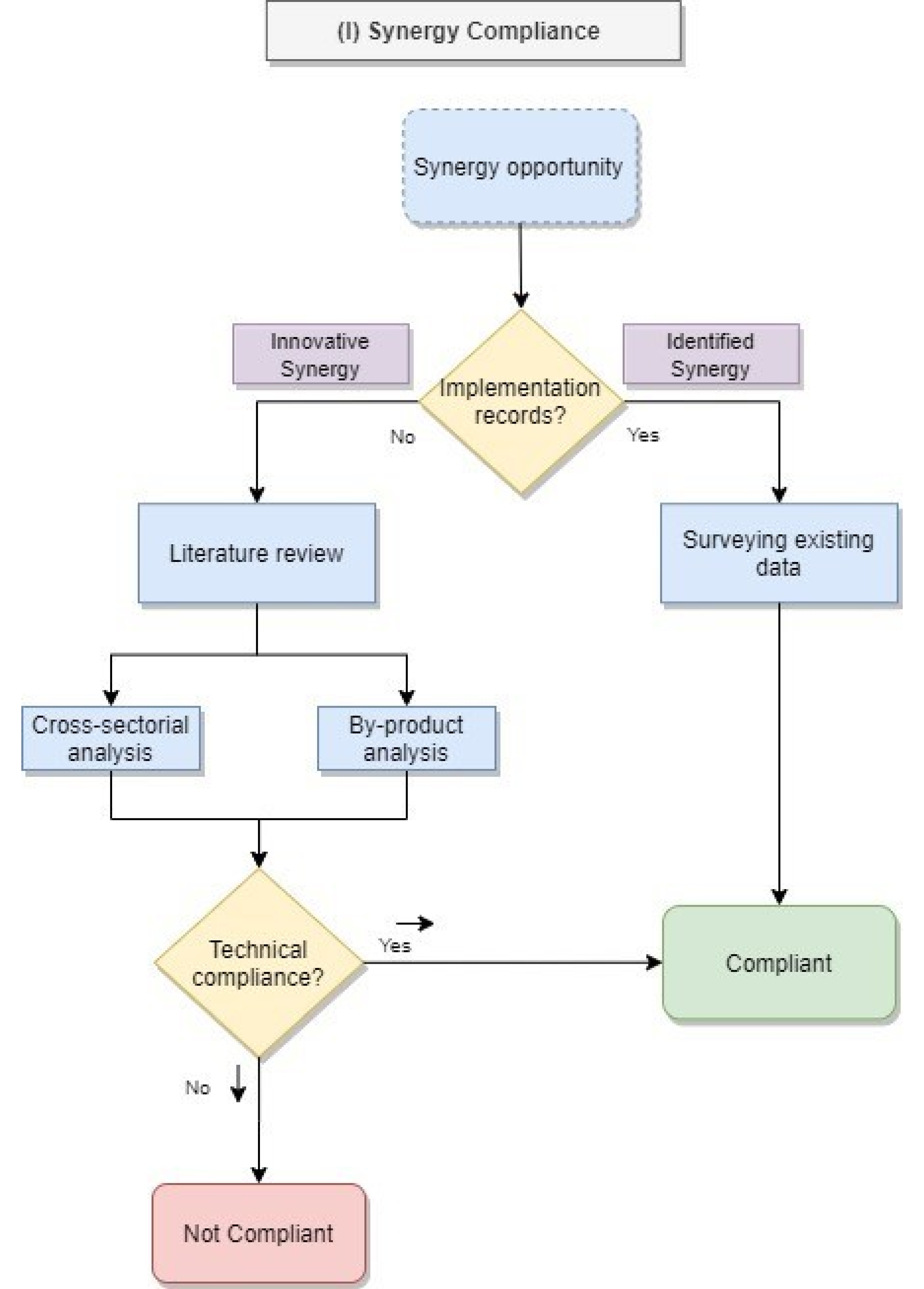
3.1. Synergy Compliance
The compliance stage intends to provide support for practitioners to analyse synergies from a technical standpoint, to understand if the synergy is technically relevant and if it entails a real synergistic opportunity. The need for this analysis has been observed while detecting new synergies, which are highly interesting for scaling up Industrial Symbiosis activities, lacking therefore the technical point of view for such implementation. New potential symbioses/synergies opportunities could derive from tacit knowledge, industrial partnerships, stakeholders’ interactions, analysis of technical documents, and IS tools, namely IS databases and matchmaking platforms. Regarding the latter, innovative synergy matching algorithms arise reporting theoretical synergy matches that have a high probability of being unfeasible requiring a technical assessment.
A decision process flowchart detailing the thought process embedded in the synergy compliance stage is presented in Figure 2.
Figure 2.
Decision flowchart for stage (I) synergy compliance.
Starting with a synergy opportunity from any of the above-mentioned sources, the practitioner is advised to perform an analysis of previous implementation records. This consists of looking for background information on the implementation of the synergy and references to laboratory or pilot scale studies on the utilisation of wastes in an industrial symbiosis scenario. To facilitate the search, guidance questions to lead the analysis are presented in Table 1.
Table 1.
Stage (I) reference questions for the identification of existing synergies.
In case previous records are identified, it can then be assumed that the synergy has already been tested and established representing a technical match between industries and by-products of interest.
On the other hand, if no previous records are identified it is considered an innovative synergy, which might include both those not yet implemented or still in the implementation process. Innovative synergies could result from novel matchmaking algorithms [36], or through industrial partnerships and stakeholder interaction. Contrary to identified synergies, innovative ones do not have relevant support data available regarding its industrial applicability, therefore, requiring further analysis. These synergies are promising for scaling up Industrial Symbiosis activities, enabling a greater number of unexploited resource types to be valorised. The analysis of these innovative synergies requires a full understanding of the industrial processes involved as well as cross-sector knowledge to verify the effective suitability/applicability of the resource. The cross-sectorial and by-product analysis consist of gathering and evaluating available data concerning the inputs/outputs/wastes of a productive process and verifying the by-product in the scope of associated operations. As a practical example, listed in the TDB [35], a synergy considering the exchange of sand from the starch manufacturing process to the primary aluminium production was proposed mainly to be used as a flux material. After the cross-sectorial and by-product analysis through technical and sectorial documents, there was no need for the use of SiO2 sand in the primary aluminium smelting process, thus a not compliant synergy occurred. At this point, if the cross-sectorial analysis can detect and find a relevant need for the by-product in the receiving sector then the synergy is compliant, otherwise it is considered not compliant from a technical point of view.
The following support table presents the fundamental research questions in each of the main steps to aid the research procedure in the synergy identification phase. Each step involving a decision-making process includes research questions to serve as facilitation to define the objective scope of the synergy identification step and technical compliance analysis, which is complemented by the creation of guidelines for keyword definition, research procedure, and information on possible information sources.
As most information is related to industrial sectors, sectorial reference documents are a key resource to understand the characteristics of the sender sector and by-product and receiver quality standards. For example, the Best Available Techniques (BAT) reference documents, the so-called BREF documents, cover as far as possible and practicable the most relevant industrial activities/sectors listed in Annex I of EU’s Industrial Emissions Directive, (Directive 2010/75/EU). In spite of that, some BREFs document may be outdated and other information sources may be necessary to be consulted.
3.2. Synergy Characterisation
After verifying the synergy compliance, the next step is to characterise the technical aspects that are inherent to the implementation process. First, the synergy procedure is defined and then characterised. The procedure definition includes the intermediary steps to implement a synergy, including required treatment or pre-treatment operations, technologies, and the intermediary logistic steps such as transport. Once defined, its characterisation of different variables regarding technology processes, transport, and economics is evaluated. Regarding the procedure definition, it is important to remark that they can be divided into two main groups, direct and indirect synergies, depending on the number and complexity of the intermediary processes involved.
The direct synergies are the ones in which by-products could be directly sent to the receiver industry without major technological processes involved and no modifications to the original by-product involved. The direct synergies are mostly driven by adjusting the original sender by-product to be compliant with existing quality requirements or standards of the raw material that the by-product shall substitute or incorporate at the end-user. A clear example of a directly used by-product without any intermediary technological involvement between facilities is the use of Blast Furnace Slags (BFS) in the cement industry. BFS can be used as raw material for the preparation of Portland cement by quickly quenching it in water to produce Granulated BFS. The granulated BFS is then dried and grounded to be incorporated in the cement industry as supplementary cementitious material. In a direct synergy, a low level of technical requirements such as grinding, crushing, and other mechanical transformation operations are expected.
The indirect synergies are mostly based on element recovery rather than full by-product utilisation and include higher complexity operations. An example of an indirect synergy could be the separation of hydrogen from the Coke Oven Gas (COG) by-product, resulting from the coking process in steel manufacturing industries. For the separation, the COG needs to undergo a purification process for the removal of tars, ammonia, sulphur, and other impurities. After the treatment process, an adsorption technology is then applied to the clean COG for the hydrogen separation.
It is also important to disclose that if the procedure of an indirect synergy is already contemplated as a common practice either in the sender or in the receiving sector (i.e., the specific sector is responsible for the treatment of the waste which is part of their production process) then it might be considered as a direct synergy. Table 2 presents the procedure definition stage and establishes the fundamental research questions to support the procedure and direct/indirect synergy classification.
Table 2.
Stage (II) research questions.
Once the procedure is fully defined, the second step is related to the technical characterisation of the associated synergy. The technical variables involved in the synergy are waste streams and inputs, quantities, modes and means of transport, use of technology, intermediary facilitators, infrastructure needs such as warehouse space, other exchange logistics, matching waste/raw material quality requirements, and other quality considerations. The variables used in this framework are summed in Table 3. It provides a description of each variable as well as the research questions associated.
Table 3.
Proposed variables for technical synergy characterisation.
To obtain the information required for the synergy technical characterisation, other sources are available besides BREFs. For example, technical documents, scientific literature including articles, abstracts, thesis, books, patents, pilot, emerging and industrial case studies, and documented technical developments can be complementarily used. Search engines are often a good start to find background information on the topic, or keywords. Other information sources include technical databases such as life-cycle inventory databases for process inputs and outputs and technical data identification. Consultation of sectorial associations and stakeholders is also strongly advised.
3.3. Synergy Feasibility
Once the synergy is characterised, the following stage deals with the analysis of its final technical feasibility. The objective of this analysis is to categorise if a synergy is feasible to implement at large scale and to qualify the required procedure in terms of complexity and potential for implementation. For this evaluation, the criteria consider its technical characterisation, including technology use, potential for scalability, and commercial availability.
The assessment of the technical feasibility is done by a simplified feasible/not feasible classification based on multiple criteria. For the synergies with positive technical assessment (Feasible), three major subclassifications have been defined based on their feasibility level: Feasible with low technical requirements; feasible with high technical requirements; and feasible with limited potential. These represents synergies that are possible to implement, and its classification is directed to describe the complexity levels required. In some cases, the synergy is highly dependent on further analysis on by-products and/or specificities related to location, quality standards, and/or logistics. For the negative technical assessment of synergies (Not Feasible), two major subclassifications have been defined: Not Feasible with unavailable support data; and Not Feasible with underdeveloped technology. These represents synergies that are not possible to implement due to inexistence of implementation records, uncertainty associated with the procedure, or limitations on the implementation at large scale given the current state of the technology. The full description of each feasibility level is presented in Table 4.
Table 4.
Stage (III) Synergy feasibility analysis nomenclature.
This assessment approach has been developed to clearly define a classification scale for the technical procedures to be quickly consulted.
4. Application of the TVAIS Framework
This section is dedicated to the technical viability analysis of a set of the most promising synergies identified in the EU context by an innovative cross-sectorial synergies identification methodology developed and presented in [34]. This framework has been applied in the technical characterisation of synergies in the context of the development of a technology database (TDB) [33] allowing it to provide not only a technical feasibility analysis, but also support further environmental and socio-economic assessments with the data provided. In this paper, five of those most promising synergies are presented, which can be seen in Table 5. It contains information regarding the by-product to be exchanged, the sender and receiving sectors, and the references consulted during the analysis. The presented synergies were selected bearing in mind the diversification of sectors and specific criteria, namely, the salt slag (synergy 1) because of its value as waste in different applications and because it is a clear example of a procedure technically well supported via BREF documents. Coal fly ash (synergy 2) was chosen, due to it being a residue observed in coal-burning processes with a significant environmental footprint. The synergies containing the by-product furnace slags (synergies 3 and 4) have been chosen as an example of the potential of the same by-product that can be redirected to different sectors. For the last, concerning synergy 5, it was chosen since it represents an innovative synergy identified by the innovative synergy identification methodology [34].
Table 5.
Set of synergies where the Technical Viability Analysis of Industrial Synergies (TVAIS) framework was applied.
Once a synergy opportunity has been defined, in this case with information on the sending, receiving sector, and the by-product being exchanged, the synergy implementation records step is carried out according to Stage 1—synergy compliance stage. Most of the synergies presented correspond to identified synergies except for synergy ‘5’, which is an innovative synergy. In this case, oily sludges are not currently being considered as a copper input for secondary copper smelting and therefore require further analysis.
Once no implementation records have been found for this synergy, the hypothesis of valorising the oily sludge as a fuel source for secondary copper smelting process by extracting the sludge’s copper content has been analysed through literature review. The results showed that it is possible in theory, with some restrictions, due to the oily sludge’s heavy metal content. Therefore, a technology to extract the heavy metal contents was needed for implementing the synergy. At this point, all the presented synergies compliance have been successfully analysed, either by identified implemented synergies or by analysing its technical compliance as in the case of synergy ‘5’.
Stage II—For the synergy characterisation, the research questions idealised (Table 2) helped to identify the associated procedure, and whether it was direct or indirect. It included the possible technologies that could be employed and its characterisation concerning transport requirements, necessary resource inputs, its outputs, and economic investment data. The results of the characterisation have been split to facilitate consultation and reading ability and are presented in Table 6 and Table 7. Each of the columns represents the technical variables presented above. The success of the characterisation is dependent on the level of information gathered. Sometimes it is not possible to obtain full technical or economic data due to lack of available information, which is represented by a ‘Not Found’ (N.F.) marker. For direct synergies, technical variables of the applied technology such as Yield, Recovery Rate, and cost data are marked as ‘Non-Applicable’ (N.A.) since no technology is necessary in those cases. Economic data also contain different kinds of information related to the procedure/technology, either quantitatively or qualitatively.
Table 6.
Stage (II) Synergy characterisation: Application of the framework.
Table 7.
Stage (II) Synergy characterisation: Application of the framework (continued).
The synergy characterisation phase allowed to define the procedures associated with each of the synergies as compiled above. Synergy 1 could be considered both direct and indirect. This is because there is effectively a procedure associated with this synergy for the recovery of the salts from the salt slag. However, this procedure is usually well established within the Aluminium production industry, therefore it constitutes part of the normal operations.
With the information presented (Table 6 and Table 7) and following the nomenclature in Section 3.3, the final synergy feasibility (Stage III) was assessed. The technical feasibility analysis is highly dependent on the available data quality and quantity associated with Stage II—Synergy Characterisation. The more information available, and the better it is, the more relevant and accurate the final technical feasibility analysis will be. Table 8 summarises the results of the feasibility analysis for the above referred synergies.
Table 8.
Stage (III) Synergy feasibility analysis: Application of the framework.
The analysis provided the classification of the synergies in terms of their feasibility and application potential. Most direct synergies were assessed as Feasible: Low technical requirements due to no need for complex technology and due to being reliable mostly on transport and logistics. However, the implementation of synergies is context-dependent, therefore further specific contextual analysis is always advised, especially for accurate waste composition data and determination of the practical relevance when dealing with innovative synergies. As an example, in synergy 3, there is some extent of previous implementation records for this synergy, however full technical analysis is dependent on accurate data on the waste composition and the type of application the final product is designed for. This information however would guide the interested practitioner over these technical details and to accurately assess the feasibility related to its specific context.
The framework provides a structure to compile technical data so that it may be easily accessible to any practitioner and, ultimately, that this information may be embedded into existing platforms or IS databases.
5. Conclusions and Practical Implications
The framework presents a practical approach to the technical details of synergy implementation that are often not available in knowledge repositories of Industrial Symbiosis. The analysis of the current IS databases and repositories suggest that these do not provide, or lack the required focus to, the intermediary steps and the technical details of the by-product exchanges, thus retarding the mimicking of industrial symbiosis.
The information gathered with the application of the framework is proposed to serve as a reference guide to the available IS databases and to support further database development associated with Industrial Symbiosis, allowing practitioners to quickly have access to and identify technical characteristics and the implementation potential for a given synergy.
This framework contributes to the robustness and consolidation of information and knowledge sharing related to wastes, industries, treatment processes, industrial waste exchanges, and IS in general. Moreover, improving existing synergy databases and knowledge repositories on quantity and quality of technical information concerning by-products exchanges, facilitates the dissemination of IS, and, simultaneously, supports practitioners and stakeholders in replicating and implementing synergies.
The application of this systematic approach allowed to successfully assess the compliance and carry a technical viability analysis of synergies. The presented framework is suitable to be applied to synergies considering different sectors, by-products, and to existing and innovative synergies.
Further improvements to the framework can be envisioned by integration with matchmaking platforms and IS databases to support the validation of synergies and decision-making on their final technical viability. This integration would be possible by the digitalization of the presented framework methodology and automating the technical characterization data searches. It has been acknowledged that the fact of being data dependent may constitute a limitation of the framework, and the automation process with search algorithms may surpass this constraint and improve data quality.
Author Contributions
Conceptualization, J.A., R.D., and I.F.; investigation, R.D., J.A., and J.H.; methodology, R.D., J.A., and M.E.; project administration, M.E.; resources, J.H.; validation, I.F., R.D., and J.A.; writing—original draft, R.D. and J.A.; writing—review and editing, C.A. and M.I. All authors have read and agreed to the published version of the manuscript.
Funding
This work has been funded from the European Union’s Horizon 2020 research and innovation programme under grant agreement No. 768748.
Acknowledgments
The authors would like to thank the reviewers for the comments and suggestions which helped to improve the current work.
Conflicts of Interest
The authors declare no conflict of interest.
References
- CEN-CENELEC. Industrial Symbiosis: Core Elements and Implementation Approaches; CEN-CENELEC: Brussels, Belgium, 2018. [Google Scholar]
- Ehrenfeld, J.R. Industrial Ecology: Paradigm Shift or Normal Science? Am. Behav. Sci. 2000, 44, 229–244. [Google Scholar] [CrossRef]
- Chertow, M.R. Industrial symbiosis: Literature and taxonomy. Ann. Rev. Energy Environ. 2000, 25, 313–337. [Google Scholar] [CrossRef]
- Albino, V.; Fraccascia, L.; Giannoccaro, I. Exploring the role of contracts to support the emergence of self-organized industrial symbiosis networks: An agent-based simulation study. J. Clean. Prod. 2016, 112, 4353–4366. [Google Scholar] [CrossRef]
- EREP European Resource Efficiency Platform. Manifesto & Policy Recommendations; EREP: Brussels, Belgium, 2012. [Google Scholar]
- Valenzuela-Venegas, G.; Salgado, J.C.; Díaz-Alvarado, F.A. Sustainability indicators for the assessment of eco-industrial parks: Classification and criteria for selection. J. Clean. Prod. 2016, 133, 99–116. [Google Scholar] [CrossRef]
- Neves, A.; Godina, R.; Azevedo, S.G.; Matias, J.C.O. A comprehensive review of industrial symbiosis. J. Clean. Prod. 2020, 247, 119113. [Google Scholar] [CrossRef]
- Mirata, M. Experiences from early stages of a national industrial symbiosis programme in the UK: Determinants and coordination challenges. J. Clean. Prod. 2004, 12, 967–983. [Google Scholar] [CrossRef]
- Chertow, M.R. “Uncovering” industrial symbiosis. J. Ind. Ecol. 2007, 11, 11–30. [Google Scholar] [CrossRef]
- Vladimirova, D.; Miller, K.; Evans, S. SCALER Deliverable 2.1—Lessons Learnt and Best Practices for Enhancing Industrial Symbiosis in the Process Industry. Scaler 2018, 84. Available online: https://www.scalerproject.eu/wp-content/uploads/2019/01/Report-Industrial-Symbiosis-Best-Practices-H2020-SCALER.pdf (accessed on 11 July 2019).
- Neves, A.; Godina, R.; Azevedo, S.G.; Pimentel, C.; Matias, C.O. The Potential of Industrial Symbiosis: Case Analysis and Main Drivers and Barriers to Its Implementation. Sustainability 2019, 11, 7095. [Google Scholar] [CrossRef]
- Domenech, T.; Doranova, A.; Roman, L.; Smith, M.; Artola, I. Cooperation Fostering Industrial Symbiosis Market Potential, Good Practice and Policy Actions; Final Report; European Commission: Brussels, Belgium, 2018; ISBN 9789279746796. Available online: https://op.europa.eu/en/publication-detail/-/publication/174996c9-3947-11e8-b5fe-01aa75ed71a1/language-en/format-PDF (accessed on 17 March 2020).
- Rademaekers, K.; Zaki, S.S.; Smith, M. Sustainable Industry: Going for Growth & Resource Efficiency. ECORYS Ned. 2011, 1, 1–164. [Google Scholar]
- SPIRE Sustainable Process Industry through Resources and Energy Efficiency. Available online: www.spire2030.eu (accessed on 11 July 2019).
- MAESTRI Total Resource and Energy Efficiency Management System for Process Industries. Available online: maestri-spire.eu (accessed on 11 July 2019).
- FISSAC Fostering Industrial Simbiosis for a Sustainable Resource Intensive Industry across the Extended Construction Value Chain. Available online: https://fissacproject.eu/en/project/ (accessed on 11 July 2019).
- EPOS Enhanced Energy and Resource Efficiency and Performance in Process Industry Operations via Onsite and Cross-Sectorial Symbiosis. Available online: https://www.spire2030.eu/epos (accessed on 11 July 2019).
- SHAREBOX Secure Management Platform for Shared Process Resources. Available online: http://sharebox-project.eu/ (accessed on 11 July 2019).
- SCALER Scaling European Resources with Industrial Symbiosis. Available online: https//www.scalerproject.eu (accessed on 11 July 2019).
- Grant, G.B.; Seager, T.P.; Massard, G.; Nies, L. Information and communication technology for industrial symbiosis. J. Ind. Ecol. 2010, 14, 740–753. [Google Scholar] [CrossRef]
- Maqbool, A.S.; Alva, F.M.; Van Eetvelde, G. An assessment of European information technology tools to support industrial symbiosis. Sustainability 2018, 11, 131. [Google Scholar] [CrossRef]
- Yeo, Z.; Masi, D.; Low, J.S.C.; Ng, Y.T.; Tan, P.S.; Barnes, S. Tools for promoting industrial symbiosis: A systematic review. J. Ind. Ecol. 2019, 23, 1087–1108. [Google Scholar] [CrossRef]
- Trokanas, N.; Cecelja, F.; Raafat, T. Semantic input/output matching for waste processing in industrial symbiosis. Comput. Chem. Eng. 2014, 66, 259–268. [Google Scholar] [CrossRef]
- Cecelja, F.; Raafat, T.; Trokanas, N.; Innes, S.; Smith, M.; Yang, A.; Zorgios, Y.; Korkofygas, A.; Kokossis, A. E-Symbiosis: Technology-enabled support for Industrial Symbiosis targeting Small and Medium Enterprises and innovation. J. Clean. Prod. 2015, 98, 336–352. [Google Scholar] [CrossRef]
- Yu, F.; Han, F.; Cui, Z. Evolution of industrial symbiosis in an eco-industrial park in China. J. Clean. Prod. 2015, 87, 339–347. [Google Scholar] [CrossRef]
- Be-Circle Platform. Available online: http://be-circle.com/ (accessed on 3 April 2020).
- Moodie, J.; Salenius, V.; Leino, J. Industrial Symbiosis in the Baltic Sea Region—Current Practices and Guidelines for New Initiatives. Nordregio Policy Brief 2019. [Google Scholar] [CrossRef]
- Ecluse. Available online: https://www.ecluse.be/homepage/ (accessed on 3 April 2020).
- Carbon4PUR. Available online: https://www.carbon4pur.eu/ (accessed on 3 April 2020).
- INDAVER. Available online: https://www.indaver.com/be-en/home/ (accessed on 3 April 2020).
- Jato-Espino, D.; Ruiz-Puente, C. Fostering circular economy through the analysis of existing open access industrial symbiosis databases. Sustainability 2020, 12, 952. [Google Scholar] [CrossRef]
- Kosmol, L. Sharing is Caring—Information and Knowledge in Industrial Symbiosis: A Systematic Review. In Proceedings of the 2019 IEEE 21st Conference on Business Informatics (CBI), Moscow, Russia, 15–17 July 2019; pp. 21–30. [Google Scholar]
- Low, J.S.C.; Tjandra, T.B.; Yunus, F.; Chung, S.Y.; Tan, D.Z.L.; Raabe, B.; Ting, N.Y.; Yeo, Z.; Bressan, S.; Ramakrishna, S.; et al. A Collaboration Platform for Enabling Industrial Symbiosis: Application of the Database Engine for Waste-to-Resource Matching. Procedia CIRP 2018, 69, 849–854. [Google Scholar] [CrossRef]
- Cao, X.; Wen, Z.; Xu, J.; De Clercq, D.; Wang, Y.; Tao, Y. Many-objective optimization of technology implementation in the industrial symbiosis system based on a modified NSGA-III. J. Clean. Prod. 2020, 245, 118810. [Google Scholar] [CrossRef]
- Azevedo, J.; Dias, R.; Ferreira, I.; Henriques, J.; Estrela, M.; Ascenço, C. SCALER Deliverable 3.2—Technology Database Template and Guide for Upgrading. Available online: https://www.scalerproject.eu/wp-content/uploads/2019/10/Technology-database-for-synergies-setup-SCALER-D3.2.pdf (accessed on 11 July 2019).
- Stéphane, O.; Jean-baptiste, Q.; Charles-xavier, S.; Gwenaël, L.M.; Mouad, M.; Alexandre, B. A Cross-Sectorial Synergies Identification Methodology for Industrial Symbiosis; Springer: Singapore, 2019; Volume 130, ISBN 978-3-030-04289-9. [Google Scholar]
- Cervo, H.; Ferrasse, J.H.; Descales, B.; Van Eetvelde, G. Blueprint: A methodology facilitating data exchanges to enhance the detection of industrial symbiosis opportunities—Application to a refinery. Chem. Eng. Sci. 2020, 211, 115254. [Google Scholar] [CrossRef]
- Altek. Available online: www.altek-al.com/index.html (accessed on 3 April 2020).
- Schorcht, F.; Kurti, I.; Scalet, B.M.; Roudier, S.; Sancho, L.D. Best Available Techniques (BAT) Reference Document for the Production of Cement, Lime and Magnesium Oxide (CLM BREF). Available online: https://eippcb.jrc.ec.europa.eu/sites/default/files/2019-11/CLM_Published_def_0.pdf (accessed on 10 April 2019).
- Cusano, G.; Gonzalo, M.R.; Farrell, F.; Remus, R.; Roudier, S.; Sancho, L.D. Best Available Techniques (BAT) Reference Document for the Non-Ferrous Metals Industries (NFM BREF). Available online: https://eippcb.jrc.ec.europa.eu/sites/default/files/2020-01/JRC107041_NFM_bref2017.pdf (accessed on 10 April 2019).
- Luo, Y.; Zheng, S.; Ma, S.; Liu, C.; Wang, X. Ceramic tiles derived from coal fly ash: Preparation and mechanical characterization. Ceram. Int. 2017, 43, 11953–11966. [Google Scholar] [CrossRef]
- Queralt, I.; Querol, X.; López-Soler, A.; Plana, F. Use of coal fly ash for ceramics: A case study for a large Spanish power station. Fuel 1997, 76, 787–791. [Google Scholar] [CrossRef]
- Bonazza, A.; Cunico, L.; Dircetti, G.; Dondi, M.; Guarini, G.; Ruffini, A. Recycling of steel slag in clay brick production. In Proceedings of the Key Engineering Materials. Key Eng. Mater. 2002, 206, 835–838. [Google Scholar]
- Scalet, B.M.; Muñoz, M.G.; Sissa, A.Q.; Roudier, S.; Sancho, L.D. Best Available Techniques (BAT) Reference Document for the Manufacture of Glass (GLS BREF). Available online: https://eippcb.jrc.ec.europa.eu/sites/default/files/2019-11/GLS_Adopted_03_2012_0.pdf (accessed on 10 April 2019).
- Hu, G.; Li, J.; Zeng, G. Recent development in the treatment of oily sludge from petroleum industry: A review. J. Hazard. Mater. 2013, 261, 470–490. [Google Scholar] [CrossRef] [PubMed]
- Addi, Y.; Khouider, A. Treatment and Recovery of Sludge Containing Heavy Metals. ECS Trans. 2012, 41, 29. [Google Scholar] [CrossRef]
- Elektorowicz, M.; Muslat, Z. Removal of heavy metals from oil sludge using ion exchange textiles. Environ. Technol. 2008, 29, 393–399. [Google Scholar] [CrossRef] [PubMed]
© 2020 by the authors. Licensee MDPI, Basel, Switzerland. This article is an open access article distributed under the terms and conditions of the Creative Commons Attribution (CC BY) license (http://creativecommons.org/licenses/by/4.0/).

