Comprehensive Analysis of Influencing Factors on Building Energy Performance and Strategic Insights for Sustainable Development: A Systematic Literature Review
Abstract
1. Introduction
- To identify the factors that significantly affect BEP, by means of a systematic review of literature;
- To examine the summary of outcomes of the systematic review and classify the acknowledged factors in order to determine which is the most important.
Contribution of Study
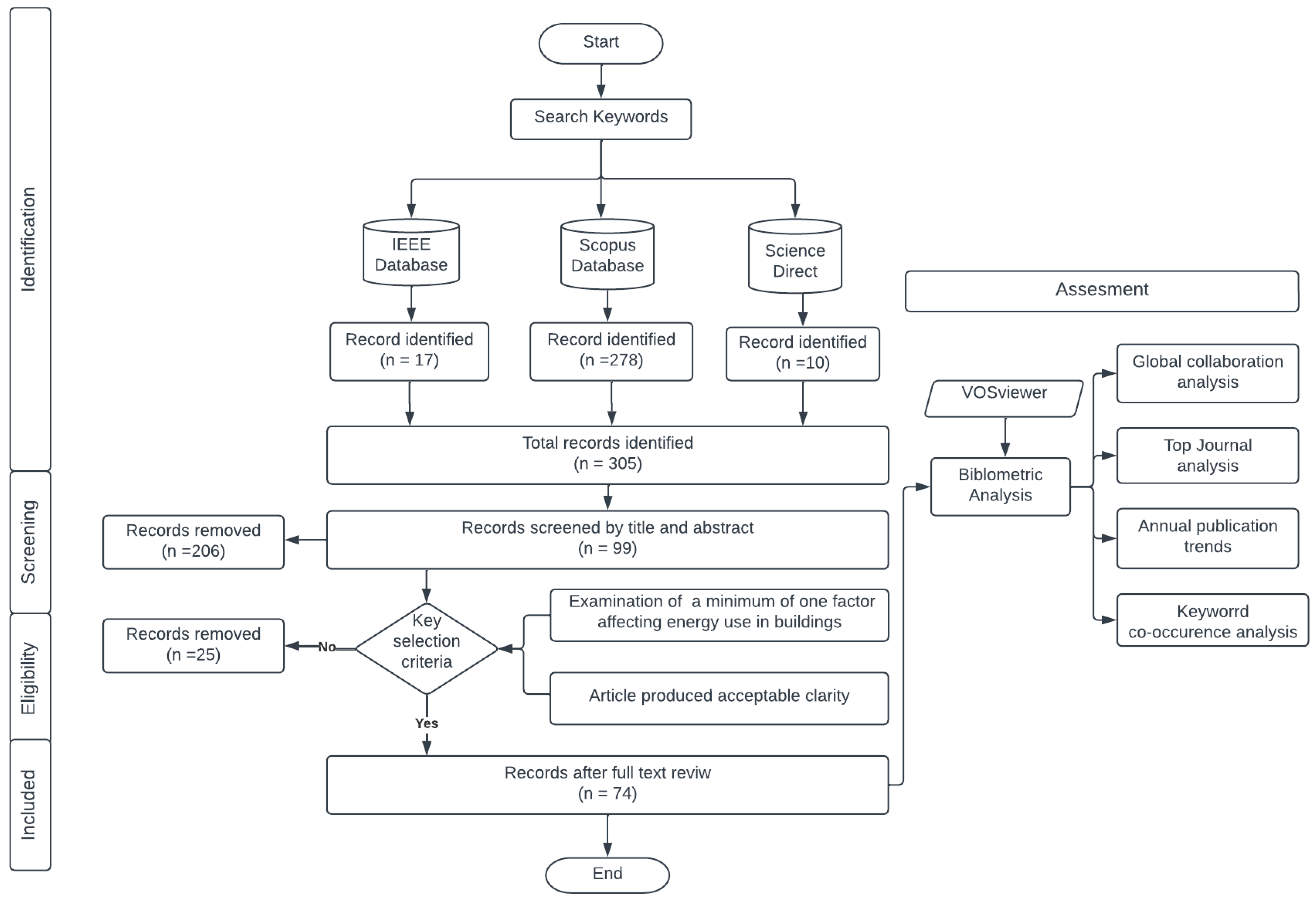
2. Methodology
3. Bibliometric Analysis
4. The Factors
5. Result and Discussion
- Q is the rate of heat transfer (in watts);
- K is the thermal conductivity of the material (in watts per meter per degree Celsius);
- A is the cross-sectional area through which heat is transferred (in square meters);
- T1 and T2 are the temperatures on either side of the material (in degrees Celsius);
- L is the thickness of the material (in meters).
5.1. Impact of Building Floor
5.2. Impact of Window
5.3. Impact of Roof
5.4. Impact of Wall
5.5. Impact of Weather
5.6. Impact of Building Orientation
5.7. Impact of Occupancy
6. Theoretical and Practical Implications
7. Conclusions
Author Contributions
Funding
Data Availability Statement
Conflicts of Interest
References
- Allouhi, A.; El Fouih, Y.; Kousksou, T.; Jamil, A.; Zeraouli, Y.; Mourad, Y. Energy consumption and efficiency in buildings: Current status and future trends. J. Clean. Prod. 2015, 109, 118–130. [Google Scholar] [CrossRef]
- Bhattacharjee, S.; Reichard, G. Socio-Economic Factors Affecting Individual Household Energy Consumption: A Systematic Review. In Proceedings of the ASME 2011 5th International Conference on Energy Sustainability, ES, Washington, DC, USA, 7–10 August 2011. [Google Scholar] [CrossRef]
- Rahman, M.; Saat, A.; Faizal, H.M.; Wahid, M.A. Energy Efficiency Policy in Germany and Malaysia: Key Driving Factors; International Conference on Industrial Engineering and Operations Management Detroit, Michigan, USA 2020; p. 10. Available online: https://www.ieomsociety.org/detroit2020/papers/538.pdf (accessed on 10 August 2022).
- Taylor, T.; Counsell, J.; Gill, S. Energy efficiency is more than skin deep: Improving construction quality control in new-build housing using thermography. Energy Build. 2013, 66, 222–231. [Google Scholar] [CrossRef]
- Iken, O.; Dlimi, M.; Agounoun, R.; Kadiri, I.; Fertahi, S.E.-D.; Zoubir, A.; Sbai, K. Numerical investigation of energy performance and cost analysis of Moroccan’s building smart walls integrating vanadium dioxide. Sol. Energy 2019, 179, 249–263. [Google Scholar] [CrossRef]
- Laaroussi, Y.; Bahrar, M.; El Mankibi, M.; Draoui, A.; Si-Larbi, A. Occupant presence and behavior: A major issue for building energy performance simulation and assessment. Sustain. Cities Soc. 2020, 63, 102420. [Google Scholar] [CrossRef]
- Mocanu, E.; Nguyen, P.H.; Gibescu, M.; Kling, W.L. Deep learning for estimating building energy consumption. Sustain. Energy Grids Netw. 2016, 6, 91–99. [Google Scholar] [CrossRef]
- Andargie, M.S.; Touchie, M.; O’Brien, W. A review of factors affecting occupant comfort in multi-unit residential buildings. Build. Environ. 2019, 160, 106182. [Google Scholar] [CrossRef]
- Alwetaishi, M.; Benjeddou, O. Impact of Window to Wall Ratio on Energy Loads in Hot Regions: A Study of Building Energy Performance. Energies 2021, 14, 1080. [Google Scholar] [CrossRef]
- Verma, S.K.; Anand, Y.; Gupta, N.; Jindal, B.B.; Tyagi, V.V.; Anand, S. Hygrothermal dynamics for developing energy-efficient buildings: Building materials and ventilation system considerations. Energy Build. 2022, 260, 111932. [Google Scholar] [CrossRef]
- Cicek, A.; Erdinc, O. Optimal Bidding Strategy Considering Bilevel Approach and Multistage Process for a Renewable Energy Portfolio Manager Managing RESs With ESS. IEEE Syst. J. 2022, 16, 6062–6073. [Google Scholar] [CrossRef]
- Ibraheem, T.B.; Salmanu, H.; Bashir, T.S.; Adamu, H.S. Renewable Energy Integration in African Buildings: Criteria and Prospects. Am. J. Eng. Res. (AJER) 2017, 6, 39–43. [Google Scholar]
- Huang, Y.; Niu, J.-L.; Chung, T.-M. Study on performance of energy-efficient retrofitting measures on commercial building external walls in cooling-dominant cities. Appl. Energy 2013, 103, 97–108. [Google Scholar] [CrossRef]
- Kolaitis, D.I.; Malliotakis, E.; Kontogeorgos, D.A.; Mandilaras, I.; Katsourinis, D.I.; Founti, M.A. Comparative assessment of internal and external thermal insulation systems for energy efficient retrofitting of residential buildings. Energy Build. 2013, 64, 123–131. [Google Scholar] [CrossRef]
- Chen, B.; Liu, Q.; Chen, H.; Wang, L.; Deng, T.; Zhang, L.; Wu, X. Multiobjective optimization of building energy consumption based on BIM-DB and LSSVM-NSGA-II. J. Clean. Prod. 2021, 294, 126153. [Google Scholar] [CrossRef]
- Liu, X.; Ding, Y.; Tang, H.; Fan, L.; Lv, J. Investigating the effects of key drivers on energy consumption of nonresidential buildings: A data-driven approach integrating regularization and quantile regression. Energy 2022, 244, 122720. [Google Scholar] [CrossRef]
- Košir, M.; Pajek, L.; Iglič, N.; Kunič, R. A theoretical study on a coupled effect of building envelope solar properties and thermal transmittance on the thermal response of an office cell. Sol. Energy 2018, 174, 669–682. [Google Scholar] [CrossRef]
- Mafimisebi, I.B.; Jones, K.; Sennaroglu, B.; Nwaubani, S. A validated low carbon office building intervention model based on structural equation modelling. J. Clean. Prod. 2018, 200, 478–489. [Google Scholar] [CrossRef]
- Park, J.H.; Wi, S.; Chang, S.J.; Kim, S. Analysis of energy retrofit system using latent heat storage materials applied to residential buildings considering climate impacts. Appl. Therm. Eng. 2020, 169, 114904. [Google Scholar] [CrossRef]
- Wu, W.; Dong, B.; Wang, Q.; Kong, M.; Yan, D.; An, J.; Liu, Y. A novel mobility-based approach to derive urban-scale building occupant profiles and analyze impacts on building energy consumption. Appl. Energy 2020, 278, 115656. [Google Scholar] [CrossRef]
- Ciulla, G.; Brano, V.L.; D’Amico, A. Modelling relationship among energy demand, climate and office building features: A cluster analysis at European level. Appl. Energy 2016, 183, 1021–1034. [Google Scholar] [CrossRef]
- Yoshino, H.; Hong, T.; Nord, N. IEA EBC annex 53: Total energy use in buildings—Analysis and evaluation methods. Energy Build. 2017, 152, 124–136. [Google Scholar] [CrossRef]
- Ihara, T.; Gustavsen, A.; Jelle, B.P. Effect of facade components on energy efficiency in office buildings. Appl. Energy 2015, 158, 422–432. [Google Scholar] [CrossRef]
- Zhang, L.Y.; Jin, L.W.; Wang, Z.N.; Zhang, J.Y.; Liu, X.; Zhang, L.H. Effects of wall configuration on building energy performance subject to different climatic zones of China. Appl. Energy 2017, 185, 1565–1573. [Google Scholar] [CrossRef]
- Ocampo Batlle, E.A.; Escobar Palacio, J.C.; Silva Lora, E.E.; Martínez Reyes, A.M.; Melian Moreno, M.; Morejón, M.B. A methodology to estimate baseline energy use and quantify savings in electrical energy consumption in higher education institution buildings: Case study, Federal University of Itajubá (UNIFEI). J. Clean. Prod. 2020, 244, 118551. [Google Scholar] [CrossRef]
- Paukštys, V.; Cinelis, G.; Mockienė, J.; Daukšys, M. Airtightness and heat energy loss of mid-size terraced houses built of different construction materials. Energies 2021, 14, 19. [Google Scholar] [CrossRef]
- Su, X.; Zhang, L.; Luo, Y.; Liu, Z.; Yang, H.; Wang, X. Conceptualization and preliminary analysis of a novel reversible photovoltaic window. Energy Convers. Manag. 2021, 250, 114925. [Google Scholar] [CrossRef]
- Lee, W.-S.; Lee, K.-P. Benchmarking the performance of building energy management using data envelopment analysis. Appl. Therm. Eng. 2009, 29, 3269–3273. [Google Scholar] [CrossRef]
- Meng, Q.; Xiong, C.; Mourshed, M.; Wu, M.; Ren, X.; Wang, W.; Li, Y.; Song, H. Change-point multivariable quantile regression to explore effect of weather variables on building energy consumption and estimate base temperature range. Sustain. Cities Soc. 2020, 53, 101900. [Google Scholar] [CrossRef]
- International Energy Agency: Cooling. IEA. Available online: https://www.iea.org/reports/cooling (accessed on 28 July 2022).
- Lin, M.; Afshari, A.; Azar, E. A data-driven analysis of building energy use with emphasis on operation and maintenance: A case study from the UAE. J. Clean. Prod. 2018, 192, 169–178. [Google Scholar] [CrossRef]
- Khan, A.-N.; Iqbal, N.; Rizwan, A.; Ahmad, R.; Kim, D.-H. An ensemble energy consumption forecasting model based on spatial-temporal clustering analysis in residential buildings. Energies 2021, 14, 3020. [Google Scholar] [CrossRef]
- Olu-Ajayi, R.; Alaka, H.; Sulaimon, I.; Sunmola, F.; Ajayi, S. Machine learning for energy performance prediction at the design stage of buildings. Energy Sustain. Dev. 2022, 66, 12–25. [Google Scholar] [CrossRef]
- Zhang, G.; Tian, C.; Li, C.; Zhang, J.J.; Zuo, W. Accurate forecasting of building energy consumption via a novel ensembled deep learning method considering the cyclic feature. Energy 2020, 201, 117531. [Google Scholar] [CrossRef]
- Kim, D.D.; Suh, H.S. Heating and cooling energy consumption prediction model for high-rise apartment buildings considering design parameters. Energy Sustain. Dev. 2021, 61, 1–14. [Google Scholar] [CrossRef]
- Akhiat, Y.; Manzali, Y.; Chahhou, M.; Zinedine, A. A New Noisy Random Forest Based Method for Feature Selection. Cybern. Inf. Technol. 2021, 21, 10–28. [Google Scholar] [CrossRef]
- Byeon, B.; Rasheed, K. Simultaneously Removing Noise and Selecting Relevant Features for High Dimensional Noisy Data. In Proceedings of the 2008 Seventh International Conference on Machine Learning and Applications, San Diego, CA, USA, 11–13 December 2008; pp. 147–152. [Google Scholar] [CrossRef]
- Zomorodian, M.J.; Adeli, A.; Sinaee, M.; Hashemi, S. Improving Nearest Neighbor Classification by Elimination of Noisy Irrelevant Features. In Intelligent Information and Database Systems; Pan, J.-S., Chen, S.-M., Nguyen, N.T., Eds.; In Lecture Notes in Computer Science; Springer: Berlin/Heidelberg, Germany, 2012; pp. 11–21. [Google Scholar] [CrossRef]
- Borowski, M.; Zwolińska, K. Prediction of cooling energy consumption in hotel building using machine learning techniques. Energies 2020, 13, 6226. [Google Scholar] [CrossRef]
- Yang, L.; Liu, S.; Liu, J. The interaction effect of occupant behavior-related factors in office buildings based on the DNAs theory. Sustainability 2021, 13, 3227. [Google Scholar] [CrossRef]
- Erenoğlu, A.K.; Çiçek, A.; Arıkan, O.; Erdinç, O.; Catalão, J.P.S. A New Approach for Grid-Connected Hybrid Renewable Energy System Sizing Considering Harmonic Contents of Smart Home Appliances. Appl. Sci. 2019, 9, 3941. [Google Scholar] [CrossRef]
- William, M.A.; Suárez-López, M.J.; Soutullo, S.; Hanafy, A.A. Techno-economic evaluation of building envelope solutions in hot arid climate: A case study of educational building. Energy Rep. 2021, 7, 550–558. [Google Scholar] [CrossRef]
- Li, C.; Hong, T.; Yan, D. An insight into actual energy use and its drivers in high-performance buildings. Appl. Energy 2014, 131, 394–410. [Google Scholar] [CrossRef]
- Suh, D.; Chang, S. A heuristic rule-based passive design decision model for reducing heating energy consumption of Korean apartment buildings. Energies 2014, 7, 6897–6929. [Google Scholar] [CrossRef]
- Rusek, R.; Melendez Frigola, J.; Colomer Llinas, J. Influence of occupant presence patterns on energy consumption and its relation to comfort: A case study based on sensor and crowd-sensed data. Energy Sustain. Soc. 2022, 12, 13. [Google Scholar] [CrossRef]
- Fan, X. A method for the generation of typical meteorological year data using ensemble empirical mode decomposition for different climates of China and performance comparison analysis. Energy 2022, 240, 122822. [Google Scholar] [CrossRef]
- Paone, A.; Bacher, J.-P. The Impact of Building Occupant Behavior on Energy Efficiency and Methods to Influence It: A Review of the State of the Art. Energies 2018, 11, 953. [Google Scholar] [CrossRef]
- Li, L.; Sun, W.; Hu, W.; Sun, Y. Impact of natural and social environmental factors on building energy consumption: Based on bibliometrics. J. Build. Eng. 2021, 37, 102136. [Google Scholar] [CrossRef]
- Sadineni, S.B.; Madala, S.; Boehm, R.F. Passive building energy savings: A review of building envelope components. Renew. Sustain. Energy Rev. 2011, 15, 3617–3631. [Google Scholar] [CrossRef]
- Liu, J.; Zhang, Q.; Dong, Z.; Li, X.; Li, G.; Xie, Y.; Li, K. Quantitative evaluation of the building energy performance based on short-term energy predictions. Energy 2021, 223, 120065. [Google Scholar] [CrossRef]
- Chen, H.; Feng, Z.; Cao, S.-J. Quantitative investigations on setting parameters of air conditioning (air-supply speed and temperature) in ventilated cooling rooms. Indoor Built Environ. 2021, 30, 99–113. [Google Scholar] [CrossRef]
- Yun, G.Y.; Steemers, K. Behavioural, physical and socio-economic factors in household cooling energy consumption. Appl. Energy 2011, 88, 2191–2200. [Google Scholar] [CrossRef]
- Chiradeja, P.; Ngaopitakkul, A. Energy and economic analysis of tropical building envelope material in compliance with Thailand’s building energy code. Sustainability 2019, 11, 6872. [Google Scholar] [CrossRef]
- Ghosh, A.; Neogi, S. Effect of fenestration geometrical factors on building energy consumption and performance evaluation of a new external solar shading device in warm and humid climatic condition. Sol. Energy 2018, 169, 94–104. [Google Scholar] [CrossRef]
- Rouleau, J.; Gosselin, L.; Blanchet, P. Understanding energy consumption in high-performance social housing buildings: A case study from Canada. Energy 2018, 145, 677–690. [Google Scholar] [CrossRef]
- Zhu, X.; Gao, B.; Yang, X.; Yuan, Y.; Ni, J. Interactions between the built environment and the energy-related behaviors of occupants in government office buildings. Sustainability 2021, 13, 607. [Google Scholar] [CrossRef]
- Peng, B.; Zou, H.-M.; Bai, P.-F.; Feng, Y.-Y. Building energy consumption prediction and energy control of large-scale shopping malls based on a noncentralized self-adaptive energy management control system. Energy Explor. Exploit. 2021, 39, 1381–1393. [Google Scholar] [CrossRef]
- Schlosser, R.W. Appraising the quality of systematic reviews. Focus 2007, 17, 1–8. [Google Scholar]
- Krishnamoorthy, G.; Ramakrishnan, J.; Devi, S. Bibliometric Analysis Of Literature on Diabetes (1995–2004); Annals of Library and Information Studies 2009; Vol. 56 p. 6. Available online: https://nopr.niscpr.res.in/bitstream/123456789/6569/4/ALIS%2056(3)%20150-155.pdf (accessed on 10 August 2022).
- Falagas, M.E.; Pitsouni, E.I.; Malietzis, G.A.; Pappas, G. Comparison of PubMed, Scopus, Web of Science, and Google Scholar: Strengths and weaknesses. FASEB J. 2008, 22, 338–342. [Google Scholar] [CrossRef] [PubMed]
- Debrah, C.; Chan, A.P.C.; Darko, A. Artificial intelligence in green building. Autom. Constr. 2022, 137, 104192. [Google Scholar] [CrossRef]
- Diirr, B.; Santos, G. Interorganizational Information Systems: Systematic Literature Mapping Protocol. RelaTe-DIA, April 2019. Available online: http://seer.unirio.br/monografiasppgi/article/view/8960 (accessed on 17 March 2022).
- Chen, Y.; Wang, S.; Di, H. Study on the energy saving effect of residential windows. Taiyangneng Xuebao/Acta Energiae Solaris Sin. 2006, 27, 101–105. [Google Scholar]
- Verma, A.; Prakash, S.; Kumar, A.; Aghamohammadi, N. A novel design approach for indoor environmental quality based on a multiagent system for intelligent buildings in a smart city: Toward occupant’s comfort. Environ. Prog. Sustain. Energy 2022, 41, e13895. [Google Scholar] [CrossRef]
- Manfren, M.; Nastasi, B.; Tronchin, L. Linking design and operation phase energy performance analysis through regression-based approaches. Front. Energy Res. 2020, 8, 557649. [Google Scholar] [CrossRef]
- Zaidan, E.; Ghofrani, A.; Dokaj, E. Analysis of Human-Building Interactions in Office Environments: To What Extent Energy Saving Boundaries can be Displaced? Front. Energy Res. 2021, 9, 715478. [Google Scholar] [CrossRef]
- Darko, A.; Chan, A.P.C.; Adabre, M.A.; Edwards, D.J.; Hosseini, M.R.; Ameyaw, E.E. Artificial intelligence in the AEC industry: Scientometric analysis and visualization of research activities. Autom. Constr. 2020, 112, 103081. [Google Scholar] [CrossRef]
- Van Eck, N.J.; Waltman, L. VOSviewer Manual: Manual for VOSviewer version 1.6. 15; Centre for Science and Technology Studies (CWTS) of Leiden University: Leiden, The Netherlands, 2020; Available online: https://www.vosviewer.com/documentation/Manual_VOSviewer_1.6.15.pdf (accessed on 10 August 2022).
- Chen, C. The citespace manual. Coll. Comput. Inform. 2014, 1, 1–84. [Google Scholar]
- Cherven, K. Mastering Gephi Network Visualization; Packt Publishing Ltd.: Birmingham, UK, 2015. [Google Scholar]
- Olawumi, T.O.; Chan, D.W.M.; Ojo, S.; Yam, M.C.H. Automating the modular construction process: A review of digital technologies and future directions with blockchain technology. J. Build. Eng. 2022, 46, 103720. [Google Scholar] [CrossRef]
- Boopathi, P.; Gomathi, P. Scientometric analysis of diabetes research output during the year 2014–2018: Indexed by web of science. Libr. Philos. Pract. 2019. Available online: https://digitalcommons.unl.edu/cgi/viewcontent.cgi?article=5887&context=libphilprac (accessed on 10 October 2022).
- Saka, A.B.; Chan, D.W.M. A Scientometric Review and Metasynthesis of Building Information Modelling (BIM) Research in Africa. Buildings 2019, 9, 85. [Google Scholar] [CrossRef]
- Lu, S.; Wei, S.; Zhang, K.; Kong, X.; Wu, W. Investigation and analysis on the energy consumption of starred hotel buildings in Hainan Province, the tropical region of China. Energy Convers. Manag. 2013, 75, 570–580. [Google Scholar] [CrossRef]
- Florides, G.A.; Tassou, S.A.; Kalogirou, S.A.; Wrobel, L.C. Measures used to lower building energy consumption and their cost effectiveness. Appl. Energy 2002, 73, 299–328. [Google Scholar] [CrossRef]
- Somu, N.; Gauthama Raman, M.R.; Ramamritham, K. A hybrid model for building energy consumption forecasting using long short term memory networks. Appl. Energy 2020, 261, 114131. [Google Scholar] [CrossRef]
- Min, J.; Azevedo, I.L.; Hakkarainen, P. Assessing regional differences in lighting heat replacement effects in residential buildings across the United States. Appl. Energy 2015, 141, 12–18. [Google Scholar] [CrossRef]
- Geraldi, M.S.; Ghisi, E. Integrating evidence-based thermal satisfaction in energy benchmarking: A data-driven approach for a whole-building evaluation. Energy 2022, 244, 123161. [Google Scholar] [CrossRef]
- Melo, A.P.; Cóstola, D.; Lamberts, R.; Hensen, J.L.M. Development of surrogate models using artificial neural network for building shell energy labelling. Energy Policy 2014, 69, 457–466. [Google Scholar] [CrossRef]
- AR5 Synthesis Report: Climate Change—IPCC. Available online: https://www.ipcc.ch/report/ar5/syr/ (accessed on 10 August 2022).
- Amsterdamska, O.; Leydesdorff, L. Citations: Indicators of significance? Scientometrics 2005, 15, 449–471. [Google Scholar] [CrossRef]
- Leydesdorff, L.; Bornmann, L.; Comins, J.A.; Milojević, S. Citations: Indicators of Quality? The Impact Fallacy. Front. Res. Metr. Anal. 2016, 1, 1. Available online: https://www.frontiersin.org/articles/10.3389/frma.2016.00001 (accessed on 10 August 2022). [CrossRef]
- Capuano, D.L. International Energy Outlook 2020 (IEO2020); World Energy Outlook 2019; p. 7. Available online: https://www.iea.org/reports/world-energy-outlook-2020 (accessed on 10 August 2022).
- EIA, Monthly Energy Review—October 2020; Energy Information Administration 2020; p. 272. Available online: https://www.eia.gov/totalenergy/data/monthly/archive/00352010.pdf (accessed on 10 August 2022).
- Yin, X.; Liu, H.; Chen, Y.; Al-Hussein, M. Building information modelling for off-site construction: Review and future directions. Autom. Constr. 2019, 101, 72–91. [Google Scholar] [CrossRef]
- van Eck, N.J.; Waltman, L. Visualizing Bibliometric Networks. In Measuring Scholarly Impact: Methods and Practice; Ding, Y., Rousseau, R., Wolfram, D., Eds.; Springer International Publishing: Cham, Switzerland, 2014; pp. 285–320. [Google Scholar] [CrossRef]
- Wang, R.; Lu, S.; Feng, W. A novel improved model for building energy consumption prediction based on model integration. Appl. Energy 2020, 262, 114561. [Google Scholar] [CrossRef]
- Yuan, J.; Nian, V.; Su, B.; Meng, Q. A simultaneous calibration and parameter ranking method for building energy models. Appl. Energy 2017, 206, 657–666. [Google Scholar] [CrossRef]
- Islam, M.Z.; Moore, R.; Cosco, N. Child-Friendly, Active, Healthy Neighborhoods: Physical Characteristics and Children’s Time Outdoors. Environ. Behav. 2016, 48, 711–736. [Google Scholar] [CrossRef]
- Yapa, H.; Window Design Strategies to Maximize the Thermal Comfort in Different Climatic Zones. June 2001. Available online: http://dl.lib.uom.lk/handle/123/731 (accessed on 17 August 2022).
- Qiu, C.; Yi, Y.K.; Wang, M.; Yang, H. Coupling an artificial neuron network daylighting model and building energy simulation for vacuum photovoltaic glazing. Appl. Energy 2020, 263, 114624. [Google Scholar] [CrossRef]
- Wang, E. Decomposing core energy factor structure of U.S. commercial buildings through clustering around latent variables with Random Forest on large-scale mixed data. Energy Convers. Manag. 2017, 153, 346–361. [Google Scholar] [CrossRef]
- Beykzade, M.; Beykzade, S. Examining the Components of Green Building Design and Its Management System. Eurasian J. Civ. Eng. Archit. 2019, 3, 48–52. [Google Scholar]
- Aboelata, A. Assessment of green roof benefits on buildings’ energy-saving by cooling outdoor spaces in different urban densities in arid cities. Energy 2021, 219, 119514. [Google Scholar] [CrossRef]
- Gros, A.; Bozonnet, E.; Inard, C. Cool materials impact at district scale—Coupling building energy and microclimate models. Sustain. Cities Soc. 2014, 13, 254–266. [Google Scholar] [CrossRef]
- Li, Z.Y.; Zhang, S.B.; Xiao, Y.B.; Shi, Q.Q.; Zhao, Y.Q.; Gao, J.L. A new idea of building energy efficiency: The heat transfer coefficient changing with outdoor temperature wall. IOP Conf. Ser. Earth Environ. Sci. 2018, 188, 012105. [Google Scholar] [CrossRef]
- Krishnamurthi, K.; Thapa, S.; Kothari, L.; Prakash, A. Arduino based weather monitoring system. Int. J. Eng. Res. Gen. Sci. 2015, 3, 452–458. [Google Scholar]
- Jin, Y.; Yan, D.; Kang, X.; Chong, A.; Sun, H.; Zhan, S. Forecasting building occupancy: A temporal-sequential analysis and machine learning integrated approach. Energy Build. 2021, 252, 111362. [Google Scholar] [CrossRef]
- Ifeoma, A.J.; Akande, I. Impact of Building Orientation on Building Performance. Int. J. Innov. Sci. Res. Technol. 2021, 6, 16. [Google Scholar]
- Ahmad, M.W.; Mouraud, A.; Rezgui, Y.; Mourshed, M. Deep highway networks and tree-based ensemble for predicting short-term building energy consumption. Energies 2018, 11, 3408. [Google Scholar] [CrossRef]
- Li, D.; Wang, X.; Menassa, C.C.; Kamat, V.R. 12—Understanding the impact of building thermal environments on occupants’ comfort and mental workload demand through human physiological sensing. In Start-Up Creation (Second Edition); Pacheco-Torgal, F., Rasmussen, E., Granqvist, C.-G., Ivanov, V., Kaklauskas, A., Makonin, S., Eds.; In Woodhead Publishing Series in Civil and Structural Engineering; Woodhead Publishing: Sawston, UK, 2020; pp. 291–341. [Google Scholar] [CrossRef]
- Xu, X.; Zou, P.X.W. Analysis of factors and their hierarchical relationships influencing building energy performance using interpretive structural modelling (ISM) approach. J. Clean. Prod. 2020, 272, 122650. [Google Scholar] [CrossRef]
- Karatzas, S.K.; Chassiakos, A.P.; Karameros, A.I. Business processes and comfort demand for energy flexibility analysis in buildings. Energies 2020, 13, 6561. [Google Scholar] [CrossRef]
- Ren, J.; Zhou, X.; An, J.; Yan, D.; Shi, X.; Jin, X.; Zheng, S. Comparative analysis of window operating behavior in three different open-plan offices in Nanjing. Energy Built Environ. 2021, 2, 175–187. [Google Scholar] [CrossRef]
- Chen, Y.; Zhang, F.; Berardi, U. Day-ahead prediction of hourly subentry energy consumption in the building sector using pattern recognition algorithms. Energy 2020, 211, 118530. [Google Scholar] [CrossRef]
- Akbar, B.; Amber, K.P.; Kousar, A.; Aslam, M.W.; Bashir, M.A.; Khan, M.S. Data-driven predictive models for daily electricity consumption of academic buildings. AIMS Energy 2020, 8, 783–801. [Google Scholar] [CrossRef]
- Mavromatidis, L.E.; Marsault, X.; Lequay, H. Daylight factor estimation at an early design stage to reduce buildings’ energy consumption due to artificial lighting: A numerical approach based on Doehlert and Box-Behnken designs. Energy 2014, 65, 488–502. [Google Scholar] [CrossRef]
- Kim, Y.K.; Bande, L.; Aoul, K.A.T.; Altan, H. Dynamic energy performance gap analysis of a university building: Case studies at uae university campus, UAE. Sustainability 2021, 13, 120. [Google Scholar] [CrossRef]
- Liu, Y.; Chen, H.; Zhang, L.; Wu, X.; Wang, X. Energy consumption prediction and diagnosis of public buildings based on support vector machine learning: A case study in China. J. Clean. Prod. 2020, 272, 122542. [Google Scholar] [CrossRef]
- Bijarniya, J.P.; Sarkar, J.; Maiti, P. Environmental effect on the performance of passive daytime photonic radiative cooling and building energy-saving potential. J. Clean. Prod. 2020, 274, 123119. [Google Scholar] [CrossRef]
- Ma, J.-J.; Liu, L.-Q.; Su, B.; Xie, B.-C. Exploring the critical factors and appropriate polices for reducing energy consumption of China’s urban civil building sector. J. Clean. Prod. 2015, 103, 446–454. [Google Scholar] [CrossRef]
- Jang, J.; Han, J.; Kim, M.-H.; Kim, D.-W.; Leigh, S.-B. Extracting influential factors for building energy consumption via data mining approaches. Energies 2021, 14, 8505. [Google Scholar] [CrossRef]
- Noh, B.; Son, J.; Park, H.; Chang, S. In-depth analysis of energy efficiency related factors in commercial buildings using data cube and association rule mining. Sustainability 2017, 9, 2119. [Google Scholar] [CrossRef]
- Tafakkori, R.; Fattahi, A. Introducing novel configurations for double-glazed windows with lower energy loss. Sustain. Energy Technol. Assess. 2021, 43, 100919. [Google Scholar] [CrossRef]
- Cho, S.; Lee, J.; Baek, J.; Kim, G.-S.; Leigh, S.-B. Investigating Primary Factors Affecting Electricity Consumption in Non-Residential Buildings Using a Data-Driven Approach. Energies 2019, 12, 4046. [Google Scholar] [CrossRef]
- Gul, M.S.; NezamiFar, E. Investigating the interrelationships among occupant attitude, knowledge and behaviour in LEED-certified buildings using structural equation modelling. Energies 2020, 13, 3158. [Google Scholar] [CrossRef]
- Ahn, K.U.; Kim, D.W.; Kim, Y.J.; Yoon, S.W.; Park, C.S. Issues to be solved for energy simulation of an existing office building. Sustainability 2016, 8, 345. [Google Scholar] [CrossRef]
- Robinson, C.; Dilkina, B.; Hubbs, J.; Zhang, W.; Guhathakurta, S.; Brown, M.A.; Pendyala, R.M. Machine learning approaches for estimating commercial building energy consumption. Appl. Energy 2017, 208, 889–904. [Google Scholar] [CrossRef]
- Berardi, U.; Tronchin, L.; Manfren, M.; Nastasi, B. On the effects of variation of thermal conductivity in buildings in the Italian construction sector. Energies 2018, 11, 872. [Google Scholar] [CrossRef]
- Yu, S.; Hao, S.; Mu, J.; Tian, D. Optimization of Wall Thickness Based on a Comprehensive Evaluation Index of Thermal Mass and Insulation. Sustainability 2022, 14, 1143. [Google Scholar] [CrossRef]
- Fernandez-Antolin, M.-M.; del Río, J.M.; Costanzo, V.; Nocera, F.; Gonzalez-Lezcano, R.-A. Passive design strategies for residential buildings in different Spanish climate zones. Sustainability 2019, 11, 4816. [Google Scholar] [CrossRef]
- Yuan, Y.; Shim, J.; Lee, S.; Song, D.; Kim, J. Prediction for overheating risk based on deep learning in a zero energy building. Sustainability 2020, 12, 8974. [Google Scholar] [CrossRef]
- Mazzeo, D.; Kontoleon, K.J. The role of inclination and orientation of different building roof typologies on indoor and outdoor environment thermal comfort in Italy and Greece. Sustain. Cities Soc. 2020, 60, 102111. [Google Scholar] [CrossRef]
- Hasan, O.A.; Defer, D. The role of new technologies in understanding the building energy performance: A comparative study. Int. J. Smart Grid Clean Energy 2019, 8, 397–401. [Google Scholar] [CrossRef]
- Pang, Z.; O’Neill, Z. Uncertainty quantification and sensitivity analysis of the domestic hot water usage in hotels. Appl. Energy 2018, 232, 424–442. [Google Scholar] [CrossRef]
- Skeie, K.; Gustavsen, A. Utilising open geospatial data to refine weather variables for building energy performance evaluation—Incident solar radiation and wind-driven infiltration modelling. Energies 2021, 14, 802. [Google Scholar] [CrossRef]
- Kamel, E.; Sheikh, S.; Huang, X. Data-driven predictive models for residential building energy use based on the segregation of heating and cooling days. Energy 2020, 206, 118045. [Google Scholar] [CrossRef]
- Wang, R.; Lu, S.; Li, Q. Multi-criteria comprehensive study on predictive algorithm of hourly heating energy consumption for residential buildings. Sustain. Cities Soc. 2019, 49, 101623. [Google Scholar] [CrossRef]
- Taler, D.; Dzierwa, P.; Trojan, M.; Sacharczuk, J.; Kaczmarski, K.; Taler, J. Mathematical modeling of heat storage unit for air heating of the building. Renew. Energy 2019, 141, 988–1004. [Google Scholar] [CrossRef]
- Maslyanitsyn, A.P.; Galitskov, K.S.; Fadeev, A.S. Mathematical modeling of thermal processes in building enclosures. IOP Conf. Ser. Mater. Sci. Eng. 2021, 1103, 012019. [Google Scholar] [CrossRef]
- CLong; Sayma, N. Heat Transfer; Bookboon: London, UK, 2009; Available online: https://books.google.com/books?hl=en&lr=&id=F4RSCKhv_9UC&oi=fnd&pg=PA6&dq=+QQ+is+the+rate+of+heat+transfer+(in+watts)&ots=XbLFJ7bZaG&sig=jHziI3u8ts3mvo-1ljhK1HK2vAQ (accessed on 10 June 2024).
- Ling, J.; Zhao, L.; Xing, J.; Lu, Z. Statistical analysis of residential building energy consumption in Tianjin. Front. Energy 2014, 8, 513–520. [Google Scholar] [CrossRef]
- Wang, R.; Zhao, H.; Wu, Y.; Wang, Y.; Feng, X.; Liu, M. An industrial facility layout design method considering energy saving based on surplus rectangle fill algorithm. Energy 2018, 158, 1038–1051. [Google Scholar] [CrossRef]
- Premrov, M.; Žigart, M.; Žegarac Leskovar, V. Influence of the building shape on the energy performance of timber-glass buildings located in warm climatic regions. Energy 2018, 149, 496–504. [Google Scholar] [CrossRef]
- Chen, M.; Zhang, W.; Xie, L.; Ni, Z.; Wei, Q.; Wang, W.; Tian, H. Experimental and numerical evaluation of the crystalline silicon PV window under the climatic conditions in southwest China. Energy 2019, 183, 584–598. [Google Scholar] [CrossRef]
- Chiesa, G.; Acquaviva, A.; Grosso, M.; Bottaccioli, L.; Floridia, M.; Pristeri, E.; Sanna, E.M. Parametric Optimization of Window-to-Wall Ratio for Passive Buildings Adopting A Scripting Methodology to Dynamic-Energy Simulation. Sustainability 2019, 11, 3078. [Google Scholar] [CrossRef]
- Gagliano, A.; Detommaso, M.; Nocera, F.; Evola, G. A multi-criteria methodology for comparing the energy and environmental behavior of cool, green and traditional roofs. Build. Environ. 2015, 90, 71–81. [Google Scholar] [CrossRef]
- Pisello, A.L.; Castaldo, V.L.; Piselli, C.; Fabiani, C.; Cotana, F. Thermal performance of coupled cool roof and cool façade: Experimental monitoring and analytical optimization procedure. Energy Build. 2017, 157, 35–52. [Google Scholar] [CrossRef]
- Zhang, H.; Pan, Y.; Wang, L. Influence of plan shapes on annual energy consumption of residential buildings. Int. J. Sustain. Dev. Plan. 2017, 12, 1178–1191. [Google Scholar] [CrossRef]
- Socolow, R.H. The twin rivers program on energy conservation in housing: Highlights and conclusions. Energy Build. 1978, 1, 207–242. [Google Scholar] [CrossRef]








| Databases | Query String | Results |
|---|---|---|
| Scopus | TITLE-ABS-KEY ((“building energy consumption” OR “building energy performance” OR “building energy savings”) AND (“factors” OR “drivers”)) AND (LIMIT-TO (SRCTYPE, “j”)) AND (LIMIT-TO (SUBJAREA, “ENER”)) AND (LIMIT-TO (LANGUAGE, “English”) | 278 |
| ScienceDirect | TITLE-ABS-KEY ((“building energy consumption” OR “building energy performance” OR “building energy savings”) AND (“factors” OR “drivers”)) AND (LIMIT-TO (SRCTYPE, “j”)) AND (LIMIT-TO (SUBJAREA, “ENER”)) AND (LIMIT-TO (LANGUAGE, “English”)) | 10 |
| IEEE | (“Abstract”:”building energy savings”) OR (“Abstract”: “building energy consumption”) OR (“Abstract”:”building energy performance”) AND (“Abstract”:”drivers”) AND (“Abstract”:”factors”) Filters Applied: Journals | 17 |
| Results identified after full-text review | 74 | |
| Factors | Description | References | |
|---|---|---|---|
| 1 | Building floor | Building floor area can be defined as the overall footprint range of the buildings inside the buffer zone, multiplied by the relevant quantity of floor levels [89]. This factor includes the review of building floor and other related building floor factors that influence BEP such as number of floors and floor usage. | [23,26,28,35,43] |
| 2 | Windows | Window is a part of a building envelope that opens in the side of a building, which aids the interaction between the exterior and interior environment. [90] This factor includes the review of windows and other related window factors that influence BEP such as window glazing, and insulation, among others. | [27,44,52,91,92] |
| 3 | Roof | Building roof is known as the body of the building, which is continually influenced by atmospheric agents during the day. The importance of roof has been amplified owing to its large area and energy waste from the roof [93]. | [17,88,94,95] |
| 4 | Wall | The wall of a building is the central interface between the building interior and exterior, which is also the main channel for the heat exchange between the building interior and exterior. Thus, the reduction in wall energy use is one of the key means to decrease the energy consumption of the traditional building [96]. This factor includes the review of wall and other related wall factors that influence BEP such as walls’ solar absorptivity, wall insulation, and thickness, among others. | [44,52,92,95] |
| 5 | Weather | Weather is defined as the condition of the atmosphere, to the degree that it is hot or cold, wet or dry, and so on. Generally, weather represents the day-to-day temperature and precipitation activity [97]. | [18,25,46,87] |
| 6 | Occupancy | Building occupancy is the foundation for operations and management of a building. With the growing prerequisite for building energy conservation, occupancy forecasting has become an essential input for simulations [98]. | [20,28,43,87] |
| 7 | Building Orientation | Building orientation is the alignment of a building in relation to seasonal difference in the sun path, as well as dominant wind pattern. The effect of building orientation varies from thermal comfort to ventilation, and energy usage [99]. | [9,23,44,45,46,47,48,49,50,51,52,53,54] |
| Factor | Above 50% | Ranking |
|---|---|---|
| Weather | Yes | 1 |
| Wall | Yes | 2 |
| Windows | Yes | 3 |
| Roof | No | 4 |
| Occupancy | No | 5 |
| Building floor area | No | 6 |
| Building orientation | No | 7 |
| S/N | Reference | Purpose of Study | Building Type | Energy Type | Building Floor Area | Window | Roof | Wall | Construction Year | Weather | Occupancy | Orientation |
|---|---|---|---|---|---|---|---|---|---|---|---|---|
| 1 | [31] | Empirical analysis of drivers of energy use | Residential | TBE | ✓ | ✓ | ✓ | |||||
| 2 | [46] | Analysis of the impact of meteorological year | NCS | TBE | ✓ | |||||||
| 3 | [25] | Analysis of factors influencing energy consumption | Residential | TE | ✓ | |||||||
| 4 | [87] | Proposed method for building energy prediction | Residential | TBE | ✓ | ✓ | ||||||
| 5 | [20] | Analysis of the impact of occupancy profiles | Residential | TBE | ✓ | |||||||
| 6 | [88] | Parameter ranking of its influence on BEP | NCS | TE | ✓ | ✓ | ✓ | |||||
| 7 | [17] | Analysis of building energy use and indoor thermal conditions | Commercial | TBE | ✓ | ✓ | ||||||
| 8 | [18] | Analysis of factors affecting BEP | Commercial | TBE | ✓ | |||||||
| 9 | [44] | Estimation of the energy efficiency of designs | Residential | Heating | ✓ | ✓ | ✓ | |||||
| 10 | [26] | Determined the change in heat loss in buildings | Residential | Heating | ✓ | |||||||
| 11 | [43] | Studied the influence of climate on BEP | Commercial | TBE | ✓ | ✓ | ✓ | |||||
| 12 | [19] | Demonstrated the importance of accurate meteorological data | Residential | TBE | ✓ | |||||||
| 13 | [102] | Identified factors affecting BEP | NCS | TBE | ✓ | |||||||
| 14 | [77] | Investigated the net energy consumption | Residential | H&C | ✓ | |||||||
| 15 | [94] | Studied extensive and intensive green roofs | Residential | Cooling | ✓ | ✓ | ||||||
| 16 | [52] | Investigated the behavioral and physical parameters influencing BEP | Residential | Cooling | ✓ | ✓ | ✓ | ✓ | ||||
| 17 | [28] | Examined the effect of scale factors | Commercial | TBE | ✓ | ✓ | ✓ | |||||
| 18 | [57] | Studied the factors influencing air conditioning energy use | Commercial | Cooling | ✓ | |||||||
| 19 | [103] | Analyzed occupant behavior patterns | Commercial | TBE | ✓ | |||||||
| 20 | [29] | Explored effect of weather features on building energy use | Residential | Gas | ✓ | |||||||
| 21 | [104] | Examined window operating behavior | Commercial | TBE | ✓ | ✓ | ||||||
| 22 | [27] | Analysis of photovoltaic (PV) windows | Commercial | TBE | ✓ | |||||||
| 23 | [95] | Analyzed impact of cooling materials on BEP | Residential | TBE | ✓ | ✓ | ||||||
| 24 | [91] | Analysis of ohotovoltaic (PV) windows | Commercial | TBE | ✓ | ✓ | ||||||
| 25 | [105] | Demonstrated roles of social-psych features which influence BEP | Commercial | H&C | ✓ | |||||||
| 26 | [106] | Benchmarked daily electricity use of a building | Commercial | TE | ✓ | ✓ | ||||||
| 27 | [107] | Proposed methodology to optimize the daylight potential | Residential | TBE | ✓ | |||||||
| 28 | [92] | Addressed the research gaps to decompose building energy factor structure | Commercial | TBE | ✓ | ✓ | ||||||
| 29 | [7] | Investigated two stochastic models | Residential | TE | ✓ | |||||||
| 30 | [100] | Examined accuracy and generalization of deep highway networks | Commercial | TBE | ✓ | |||||||
| 31 | [101] | Comparison of ML models | Residential | TE | ✓ | |||||||
| 32 | [79] | Evaluated the capabilities of artificial neural network (ANN) | Commercial | TBE | ✓ | ✓ | ||||||
| 33 | [108] | Identified factors of the dynamic energy performance gap | Commercial | TBE | ✓ | ✓ | ✓ | ✓ | ||||
| 34 | [23] | Examined the effects of four fundamental facade properties | Commercial | TBE | ✓ | ✓ | ✓ | ✓ | ||||
| 35 | [54] | Examined the effect of geometrical factors | Residential | TBE | ✓ | ✓ | ✓ | ✓ | ✓ | ✓ | ||
| 36 | [24] | Examined effects of building external wall’s insulation thickness | Commercial | TBE | ✓ | ✓ | ||||||
| 37 | [109] | Developed a support vector machine (SVM) method to predict energy consumption | Residential | TBE | ✓ | |||||||
| 38 | [53] | Studied the materials and compositions used in building envelopes | Residential | TBE | ✓ | ✓ | ||||||
| 39 | [110] | Examined the effects of various environmental features on the cooling performance | NCS | Cooling | ✓ | ✓ | ||||||
| 40 | [111] | Calculated embodied and operating energy | Residential | TBE | ✓ | |||||||
| 41 | [10] | Examined building materials and ventilation system | Commercial | Cooling | ✓ | |||||||
| 42 | [9] | Examined the influence of window-to-wall ratio on energy load | Commercial | TBE | ✓ | ✓ | ✓ | ✓ | ||||
| 43 | [112] | Analyzed outdoor and indoor data collected from buildings | Commercial | H&C | ✓ | ✓ | ✓ | |||||
| 44 | [113] | Proposed a data cube model | Commercial | TBE | ✓ | ✓ | ✓ | ✓ | ||||
| 45 | [45] | Developed understanding of how energy is consumed | Residential | TBE | ✓ | ✓ | ||||||
| 46 | [24] | Examined variables that can be applied during building design | Residential | TBE | ✓ | ✓ | ✓ | |||||
| 47 | [78] | Proposed a method to integrate thermal satisfaction into energy benchmarking | Commercial | TBE | ✓ | ✓ | ||||||
| 48 | [56] | Investigated the importance of various environmental factors | Commercial | TBE | ✓ | ✓ | ✓ | ✓ | ✓ | |||
| 49 | [114] | Proposed window configurations for energy efficiency | Residential | TBE | ✓ | ✓ | ||||||
| 50 | [16] | Proposed a data-driven approach | Commercial | TBE | ✓ | ✓ | ||||||
| 51 | [115] | Proposed a data-driven approach | Commercial | TE | ✓ | ✓ | ||||||
| 52 | [116] | Factor analysis | Residential | TBE | ✓ | ✓ | ||||||
| 53 | [74] | Selected factors to analyze energy utilization indicators (EUIs) | Commercial | TBE | ✓ | ✓ | ✓ | ✓ | ✓ | ✓ | ✓ | |
| 54 | [117] | Examined the issues that require a solution for application of BEPS tools | Commercial | TBE | ✓ | |||||||
| 55 | [118] | Proposed a novel technique for building-energy-estimating learning models | Commercial | TBE | ✓ | |||||||
| 56 | [75] | Examined measures to reduce the thermal load. | Residential | Cooling | ✓ | ✓ | ✓ | ✓ | ||||
| 57 | [21] | Extrapolated a set of simple correlations of heating energy demand for office buildings | Commercial | TBE | ✓ | ✓ | ||||||
| 58 | [51] | Studied the influence of building envelope parameters on BEP | Residential | TBE | ✓ | ✓ | ✓ | |||||
| 59 | [43] | Studied the influencing factors of thermal behavior of the roofs | Residential | TBE | ✓ | ✓ | ||||||
| 60 | [5] | Investigated outdoor wall layer on the BEP | NCS | TBE | ✓ | ✓ | ✓ | |||||
| 61 | [6] | Presented key issues and drivers affecting the energy behavior | Residential | TBE | ✓ | ✓ | ✓ | ✓ | ||||
| 62 | [119] | Evaluated how temperature affects thermal conductivity of materials in building components | Residential | TBE | ✓ | |||||||
| 63 | [120] | Calculated weight coefficients of each subfactor | Commercial | TBE | ✓ | |||||||
| 64 | [121] | Explored the energy efficiency and optimized the architectural design | Residential | TBE | ✓ | ✓ | ✓ | |||||
| 65 | [122] | Examined main factors causing overheating | Commercial | TBE | ✓ | ✓ | ✓ | |||||
| 66 | [96] | Triple-glazed window filled with PCM (TW + PCM) was proposed | NCS | TBE | ✓ | ✓ | ||||||
| 67 | [13] | Investigated the building walls in cooling-dominant cities | Commercial | Cooling | ✓ | ✓ | ||||||
| 68 | [42] | A sensitivity analysis was undertaken to assess the key factors affecting BEP | Commercial | TBE | ✓ | ✓ | ||||||
| 69 | [123] | Investigated phase change material, and green and cool roofs | Commercial | TBE | ✓ | ✓ | ||||||
| 70 | [40] | Investigated the interaction effects of occupant-behavior-related factors | Commercial | TBE | ✓ | ✓ | ||||||
| 71 | [124] | Developed understanding of the most important factors affecting BEP | Residential | TBE | ✓ | |||||||
| 72 | [125] | Investigated key influencing factors of BEP | Commercial | TBE | ✓ | |||||||
| 73 | [55] | Identified the parameters affecting BEP | Residential | TBE | ✓ | ✓ | ✓ | ✓ | ||||
| 74 | [126] | Examined weather data | Residential | TBE | ✓ |
Disclaimer/Publisher’s Note: The statements, opinions and data contained in all publications are solely those of the individual author(s) and contributor(s) and not of MDPI and/or the editor(s). MDPI and/or the editor(s) disclaim responsibility for any injury to people or property resulting from any ideas, methods, instructions or products referred to in the content. |
© 2024 by the authors. Licensee MDPI, Basel, Switzerland. This article is an open access article distributed under the terms and conditions of the Creative Commons Attribution (CC BY) license (https://creativecommons.org/licenses/by/4.0/).
Share and Cite
Olu-Ajayi, R.; Alaka, H.; Egwim, C.; Grishikashvili, K. Comprehensive Analysis of Influencing Factors on Building Energy Performance and Strategic Insights for Sustainable Development: A Systematic Literature Review. Sustainability 2024, 16, 5170. https://doi.org/10.3390/su16125170
Olu-Ajayi R, Alaka H, Egwim C, Grishikashvili K. Comprehensive Analysis of Influencing Factors on Building Energy Performance and Strategic Insights for Sustainable Development: A Systematic Literature Review. Sustainability. 2024; 16(12):5170. https://doi.org/10.3390/su16125170
Chicago/Turabian StyleOlu-Ajayi, Razak, Hafiz Alaka, Christian Egwim, and Ketty Grishikashvili. 2024. "Comprehensive Analysis of Influencing Factors on Building Energy Performance and Strategic Insights for Sustainable Development: A Systematic Literature Review" Sustainability 16, no. 12: 5170. https://doi.org/10.3390/su16125170
APA StyleOlu-Ajayi, R., Alaka, H., Egwim, C., & Grishikashvili, K. (2024). Comprehensive Analysis of Influencing Factors on Building Energy Performance and Strategic Insights for Sustainable Development: A Systematic Literature Review. Sustainability, 16(12), 5170. https://doi.org/10.3390/su16125170

