Abstract
Flooding is the main cause of inhibited seed germination and seedling growth during the direct seeding of rice. As a growth-regulating hormone, melatonin plays an important role in promoting seed germination and enhancing plant stress resistance. However, there are still many unknown mechanisms related to the exogenous-melatonin-mediated regulation of submergence tolerance during seed germination. To overcome these challenges, this study investigated the effects of seed-soaking with different melatonin concentrations on the germination and physiological characteristics of rice seeds over different flooding times. The results showed that the exogenous administration of 100 μM of melatonin significantly improved the germination potential, germination rate, germination index, and vigor index of seeds and increased the size of the aboveground and underground biomass. By increasing the activities of superoxide dismutase (SOD) and peroxidase (POD) in shoots and roots, and reducing the content of malondialdehyde (MDA), the 100 μM melatonin alleviated the damage of rice seeds under flooding stress. The gray relational grade between the root MDA content and the melatonin seed-soaking treatment was the highest, and this was used to evaluate the effect of melatonin in alleviating flooding stress. A two-factor analysis of variance showed that the flooding stress treatment and the melatonin treatment had more significant effects on rice seed germination than the flooding and melatonin interaction treatments (p < 0.01). The optimal number of days for rice seeds to resist flooding stress was two, and the optimal concentration for the melatonin seed-soaking treatment was 100 μM. In sum, a 100 μM melatonin seed-soaking treatment can effectively alleviate the damage of flooding stress on rice seeds and promote the growth and development of seedlings. This study provides the theoretical basis for a light and simple cultivation technique for the direct seeding of rice.
1. Introduction
Rice (Oryza sativa L.) is one of the most important food crops in the world [1]. With modern developments in science and technology, and increases in labor costs, rice cultivation modes have changed from traditional modes to the direct seeding mode. Direct seeding is a technique where rice seeds are directly seeded into the field without the need for seedling raising or transplanting [2]. Directly seeding rice in large areas can reduce labor requirements, alleviate the problem of seasonal tension with respect to labor, and reduce investment costs. This technique is of great significance in assuring the simplification, specialization, and large scale of rice production. However, it is difficult to manage the direct seeding of rice. Rice seedlings usually have poor uniformity, and their roots can easily become lodged [3]. At the same time, this process may encounter adverse environments, such as low temperatures and flooding stress [4,5]. This can mean that the seeds are unable to germinate normally, reducing the emergence rate in the field and affecting rice production in general.
Plant respiration is one of the most important metabolic processes, directly affecting growth and developments pathways and plants’ overall strength [6]. After the occurrence of flooding stress, excessive soil moisture will inevitably lead to a sudden reduction in oxygen content. The most direct injury is hypoxia in the rhizosphere environment [7]. In this situation, the root system’s ability to respire and absorb nutrients, including water, is seriously blocked, which can cause damage or even death in the aboveground parts of a plant, ultimately affecting the yield and quality of the harvest [8]. At different growth periods, plants require varying amounts of water. Excessive water can have a negative effect on plants when the maximum they can withstand is exceeded. Through the identification of differential metabolites and differentially expressed proteins, it was confirmed that photosynthesis metabolism, energy metabolism pathway and reactive oxygen species response had changed strongly under abrupt drought-flood alteration stress, which were the factors leading to the decline of rice yield [9]. Flooding during germination reduced survival but to a lesser extent in tolerant genotypes of rice seeds. The flooding tolerance of rice seeds maintains their germination ability to use stored starch reserves through higher amylase activity and higher RAmy3D gene expression [10]. Another study confirmed that submergence causes an increased accumulation of ROS, which alters the lipid profile. Following submergence, the phospholipid content of rice exhibits a significant decrease, which is also accompanied by increased lipid peroxidation and electrolyte leakage. It is thus helpful to improve a plant’s submergence tolerance by increasing its antioxidant enzyme activities [11]. Selenium priming under flooding stress reduced malondialdehyde content and increased starch hydrolysis efficiency in seeds together with superoxide dismutase, peroxidase, catalase, and glutathione peroxidase activities that accelerate seed germination [12].
Melatonin (N-acetyl-5-methoxytryptamine) is an emerging physiological plant regulation hormone that is widely distributed in living organisms. As an antioxidant, melatonin plays a vital role in controlling ROS, nitrogen, free radicals, and harmful oxidation molecules in plant cells [13]. At the same time, melatonin has several physiological functions, such as regulating the activity of auxin, promoting the growth of root buds and explants, regulating photosynthesis, preventing leaf senescence, and enhancing plant stress resistance [14,15]. Recent studies have found that melatonin can effectively promote germination and seedling growth in alfalfa and stevia under salt stress, and that it can reduce oxidative damage and increase the biosynthesis of related genes and enzymes [16,17]. In a study on the drought resistance of winter wheat, melatonin effectively alleviated the inhibitory effect of water stress on seed germination, increasing the content of osmoregulation substances and improving the SOD activity of seedlings [18]. Furthermore, in cotton seed coats, a melatonin seed-soaking treatment can alleviate drought stress by increasing the number of stomata and openings and regulating the content of ABA and GA3 [19]. In addition, priming waxy maize seeds with melatonin has been found to promote their antioxidant enzyme systems and starch metabolism in low-temperature stress conditions, thereby improving seed germination and growth [20]. In tomato leaves, an endogenous melatonin deficiency aggravates high-temperature-induced oxidative stress, as evidenced by an increased electrolyte leakage percentage, malondialdehyde concentration, and oxidized and insoluble protein accumulation, which are also accompanied by significant reductions in the activity of ascorbate peroxidase and catalase. In contrast, exogenous melatonin can augment endogenous melatonin levels in caffeic acid O-methyltransferase 1 (COMT1)-silenced plants and alleviate heat-induced oxidative stress [21].
At present, more and more studies have reported the ways that exogenous melatonin can improve plant stress resistance. However, there are few reports on the effects of melatonin on rice seed germination or its physiological characteristics under flooding stress. Therefore, the present study was carried out to evaluate the effects of melatonin on the germination characteristics, antioxidant enzyme activities, MDA content, and soluble protein content of rice seeds under flooding stress, which we believe will provide new insights into solving the problem of flooding stress during the direct seeding of rice.
2. Materials and Methods
2.1. Experiment Material
All the rice seeds were XZX45, provided by the Rice Research Institute of Hunan Agricultural University. XZX45 is a rice variety widely planted in the double-crop rice area of the Yangtze River Basin in China, with a growth period of 106 days. Melatonin (N-acetyl-5-methoxytryptamine) was obtained from Sigma–Aldrich (St. Louis, MO, USA).
2.2. Experimental Design
Selected uniform and plump healthy rice seeds were soaked and disinfected in 5% sodium hypochlorite solution for 40 min and then rinsed with deionized water 4 times. After disinfection, we soaked them in different concentrations of melatonin solution for 24 h. Then, they were soaked in 2000 mL of distilled water to simulate flooding stress. The melatonin solution treatments were as follows: M0 (0 μM melatonin; i.e., distilled, sterile, and purified water only), M20 (20 μM melatonin), M100 (100 μM melatonin), and M500 (500 μM melatonin). The flooding stress treatments were as follows: T0d (normal germination at 26 °C without flooding), T1d (normal germination at 26 °C after 24 h of flooding), T2d (normal germination at 26 °C after 48 h of flooding), and T3d (normal germination at 26 °C after 72 h of flooding). The seeds under flooding stress were evenly sown in germination boxes covered with sterile germinating paper, an appropriate amount of distilled water (7 ml) was added to each box, 100 seeds were sown per box as a repetition, and each treatment was set up with 6 repetitions. All germination boxes were placed in a light incubator. The fluorescent light’s intensity was expressed as a PPFD of 150 mmol m−2 s−1 for 14 h/day, with 70% humidity. During germination, we counted the number of germinated seeds every day. The related indices of the shoots and roots of the rice seeds were measured on the 7th day.
2.3. Determination Items and Methods
2.3.1. Determination of Seed Germination Indicators
Germination was considered to be achieved when the total length of a bud exceeded half the length of its seed and the length of a root exceeded the length of its seed. If the number of seeds germinated for three consecutive days was less than 1% of the tested seeds, the germination ended. We then calculated the germination potential (GP), germination rate (GR), germination index (GI), and vigor index (VI) of the seeds. The GP, GR, GI and VI were measured according to the formulae prescribed by Zhang et al. [22]. The specific calculation formula is as follows:
GP = (number of seeds germinated on day 3/total number of seeds) × 100%,
GR = (total number of seeds germinated on day 7/total number of seeds) × 100%,
GI = Σ (Gt/Dt),
VI = GI × S = Σ(Gt/Dt) × S,
Gt represents the number of germinated seeds on day t, Dt represents the corresponding seed germination days, and S represents the shoot fresh weight of the rice seedlings on the 7th day.
2.3.2. Determination of Seed Shoots and Roots Growth Indicators
On the 7th day after sowing, 20 rice seedlings with the same degree of growth were randomly selected for each treatment. The length of each shoot was measured from the neck of the embryo to the growth point. Root length was measured by taproot length.
2.3.3. Determination of Seed Shoots and Roots Biomass Indicators
On the 7th day of treatment, 20 rice seedlings with the same degree of growth were randomly selected. We cleaned the seedlings with distilled water and absorbed the residual water on the surface with filter paper. We repeated this process with every 5 seedlings, weighing the fresh weight of the shoots and roots with a one-ten-thousandth balance. Then, we put the sample in a 105 °C oven for 30 min, dried it at 60 °C to constant weight, and weighed the dry weight of the sample.
2.3.4. Determination of Physiological and Biochemical Indicators
The superoxide dismutase (SOD) activity was determined with the nitrogen blue tetrazole method. 0.4 mL deionized water, 0.25 mL phosphate buffer, 0.1 mL Triton-X (0.1%), 0.1 mL L-methionine (13 mM), 0.05 mL nitroblue tetrazolium, 0.05 mL riboflavin (1.3 μM), and 0.05 mL enzyme extract were added in cuvette. After 15 min of rest, the absorbance of the samples was recorded at 560 nm [23]. Peroxidase (POD) activity was determined with the guaiacol method. A reaction liquid was prepared consisted of 1.8 mL phosphate buffer (pH 6.0), 0.1 mL of H2O2 (0.5%), 0.1 mL guaiacol (0.5%), and 0.1 mL enzyme extract. The absorbance at 470 nm was noted at 1 min intervals for a maximum of 3 min [24]. Malondialdehyde (MDA) content was determined with thiobarbituric acid colorimetry. A reaction liquid of 2 mL thiobarbituric acid (0.67%) and 2 mL enzyme extract were added to boil in a water bath for 15 min. After centrifugation at 4000 rpm for 10 min, the supernatant was taken to measure the absorbance at 450 nm, 532 nm, and 600 nm [25]. The content of soluble protein was determined using Coomassie brilliant blue G-250 staining. A reaction liquid was prepared consisted of 5 mL Coomassie brilliant blue G-250 and 0.1 mL enzyme extract. After 2 min of rest, the absorbance of the samples was recorded at 595 nm [26].
2.3.5. Data Processing and Analysis
Microsoft Excel 2010 was used for data sorting and calculation. The SPSS statistics 20.0 data processing system was used for statistical analysis. The statistical results were plotted and compared using Origin 2021 and Graphpad prism 9. At the level of p ≤ 0.05, Duncan’s new compound extreme difference method was used for difference testing. According to the principle of grey system theory [27], a comprehensive evaluation of seed germination and physiological indices was carried out. In the grey relational grade analysis, many factors (traits) are regarded as a grey system and integrated into a whole for unified comparison. The importance of each factor (trait) is expressed in the order of correlation degree, and the high correlation degree indicates that the index is more important. The tolerance of rice under flooding, the single-melatonin treatment, and the interactive treatment were evaluated comprehensively and comprehensively with the subordinate function method [28].
3. Results
3.1. Germination Characteristics
Soaking seeds with different concentrations of melatonin under the T0d treatment significantly improved the germination potential, germination rate, germination index, and vigor index of rice seeds (Figure 1A–D). Compared to the M0 concentration, the germination potential, germination rate, germination index, and vigor index of the seeds soaked in the M20, M100, and M500 concentrations under the T0d treatment increased by 18.31–24.17%, 9.76–11.83%, 12.17–15.33%, and 30.47–61.70%, respectively. The germination potential, germination rate, germination index, and vigor index of the seeds soaked in the M20, M100, and M500 concentrations under the T1d treatment increased by 39.77–45.22%, 6.46–8.33%, 19.61–22.44%, and 36.46–47.80%, respectively. Compared to M0, the M100 concentration under the T2d treatment significantly improved the germination potential, germination index, and vigor index, to 29.49%, 5.63% and 42.69% higher than M0, respectively. The germination rate, germination index, and vigor index of seeds treated with the M100 concentration, as compared to those with the M0 concentration under the T3d treatment, increased by 3.72%, 5.04%, and 21.11% respectively.
Figure 1.
Effects of melatonin and flooding stress on germination potentials (A), germination rates (B), germination indices (C), and vigor indices (D). Different letters represent statistically significant differences (p < 0.05).
3.2. Biomass of Rice Seed Shoots and Roots
Different concentrations of melatonin can significantly promote the growth of rice seed shoots and roots. In addition, we found that the fresh and dry weight of shoots and roots can be increased with the T0d and T1d treatments. Among the different concentrations, M100 had the best treatment effect, followed by M20 and M500 (Figure 2A–F). Compared to M0, the shoot length, fresh weight, and dry weight of seeds soaked with different concentrations of melatonin under the T0d treatment increased by 23.28–43.66%, 16.31–41.28%, and 7.96–26.82%, respectively. Root length, fresh weight, and dry weight increased by 12.25–74.83%, 23.26–63.33%, and 11.27–32.37%, respectively. Compared to M0, the shoot length, fresh weight, and dry weight of seeds soaked with different melatonin concentrations under the T1d treatment increased by 14.29–20.80%, 14.87–24.57%, and 5.63–19.37%, respectively. Root length, fresh weight, and dry weight increased by 65.44–85.38%, 72.12–94.51%, and 32.14–37.90%, respectively. The variation trend with respect to the biomass of melatonin-soaked seed shoots that were flooded for 48 h (T2d) was similar to that of the T0d treatment. The root length and fresh weight of the M100-soaked seeds increased by 25.75% and 42.75%, respectively, compared to M0. When flooded for 72 h (T3d), the M100 and M500 significantly increased with respect to the length, fresh weight, and dry weight of their shoots and roots, although there was no significant difference in root dry weight.
Figure 2.
Effects of melatonin and flooding stress on shoot lengths (A), root lengths (B), fresh weight of shoots (C), fresh weight of roots (D), dry weight of shoots (E), and dry weight of roots (F). Different letters represent statistically significant differences (p < 0.05).
3.3. Antioxidant Enzyme Activities
With a longer flooding time, the SOD activity of the shoots and roots first increased and then decreased. The SOD activity of the shoots and roots was significantly inhibited, while the POD activity increased gradually when flooded for 72 h (T3d). Soaking seeds with different concentrations of melatonin effectively improved the SOD and POD activities of the shoots and roots, alleviating the stress of flooding (Figure 3A–D). Soaked with M100 and M500, the SOD and POD activities of shoots and roots under the T0d treatment significantly increased. When flooded for 24 h (T1d), the SOD activities of the shoots and roots reached a maximum with the M100 and M500 concentrations, which increased by 75.07% and 83.43%, respectively, compared to M0. There is no effect on the POD activity of shoots after M20, M100 and M500 melatonin under the T1d treatment, but M20 and M500 compared to M0 had a better effect on the promotion of the POD activity of roots. When flooded for 48 h (T2d), the M20 and M100 significantly improved the SOD activity of roots, to 44.38% and 19.12% higher than M0, respectively. Compared to M0, the M20 significantly improved the POD activity of shoots, while the M20 and M500 significantly improved the POD activity of roots. When flooded for 72 h (T3d), the M100 significantly improved the SOD activity of shoots and POD activity of roots, 62.33% and 55.29% higher than M0, respectively. The M20, M100 and M500 significantly improved the SOD activity of roots and POD activity of shoots, 148.88–350.12% and 48.64–107.44% higher than M0, respectively.
Figure 3.
Effects of melatonin and flooding stress on SOD activity of shoots (A), SOD activity of roots (B), POD activity of shoots (C), and POD activity of roots (D). Different letters represent statistically significant differences (p < 0.05).
3.4. Malondialdehyde Content
With a longer flooding time, the MDA content of rice seed shoots and roots increased gradually (Figure 4A,B). Under the T0d treatment, the MDA content of shoots of M100 treatment compared to M0 treatment was significantly reduced by 32.23%. The MDA content of roots of M20 and M100 treatment compared to M0 treatment was significantly reduced by 46.52% and 43.44%, respectively. The MDA contents of the seed shoots were reduced by the M100 concentration under the T1d and T2d treatments, which were 42.90% and 32.76% lower than M0, respectively. M100 significantly reduced the MDA contents of the roots under the T2d and T3d treatments, which were 28.44% and 20.66% lower than M0, respectively.
Figure 4.
Effects of melatonin and flooding stress on MDA content of shoots (A) and MDA content of roots (B). Different letters represent statistically significant differences (p < 0.05).
3.5. Soluble Protein Content
Under the T0d treatment, the M20 concentration increased the content of soluble protein in the shoots of the rice seeds, but it had no significant effect on the roots. However, M100 and M500 had no significant effect on the soluble protein content of the shoots and roots (Figure 5A,B). The content of soluble protein in the roots of the M500 seeds under the T1d treatment increased by 67.72% compared to that of the M0 seeds. M20 significantly increased the soluble protein contents of shoots under the T2d and T3d treatments, which were 9.33% and 41.37% higher than M0, respectively.
Figure 5.
Effects of melatonin and flooding stress on soluble protein content of shoots (A) and soluble protein content of roots (B). Different letters represent statistically significant differences (p < 0.05).
3.6. Grey Relational Grade of Exogenous Melatonin on Rice Seed Germination under Flooding Stress
A relational analysis between rice seed germination, the physiological indices of seedlings, and the melatonin seed-soaking concentration under flooding stress is shown in Figure 6. It shows that the grey relational grade between POD activity, MDA content, and melatonin concentration was the highest, and that the correlation was the closest. These could be applied as indicators to measure the mitigation effect of melatonin on rice seed germination under flooding stress. The results showed that POD activity and MDA content were the most comprehensive indices to evaluate the mitigation effect of melatonin on flooding stress. In addition, germination potential, vigor index, the SOD activity of roots, and the soluble protein content also significantly reflected the alleviating effect of melatonin on rice seedling germination under flooding stress.
Figure 6.
Analysis of the grey relational grade of melatonin and flooding stress.
3.7. Correlation Analysis of Exogenous Melatonin on Rice Seed Germination under Flooding Stress
Except for the germination rate and the fresh weight of roots, germination potential was positively correlated with other germination and growth indices (p < 0.01), positively correlated with the SOD activity of roots (p < 0.05), and negatively correlated with POD activity (p < 0.01) (Figure 7). The germination rate was positively correlated with root fresh weight (p < 0.01) and length (p < 0.05). The correlation trends of the germination index, the vigor index, and the dry weight of the shoots and roots were similar to the germination potential. The MDA content of shoots was negatively correlated with the vigor index, shoot length, the fresh and dry weight of shoots, and the dry weight of roots (p < 0.01), and it was also negatively correlated with the germination index and root length (p < 0.05). The trend of the MDA content of roots was similar to that of the MDA content of shoots. Furthermore, both the MDA content and POD activity of roots were significantly and positively correlated (p < 0.05). The soluble protein content of roots and the SOD activity of roots were significantly and positively correlated (p < 0.01).
Figure 7.
Correlation analysis of melatonin and flooding stress. **: significant at the 0.01 probability level (p < 0.01); *: significant at the 0.05 probability level (p < 0.05).
3.8. Principal Component Analysis of Exogenous Melatonin on Rice Seed Germination under Flooding Stress
A principal component analysis was carried out for the relevant indices measured by each treatment, the results of which are shown in Figure 8. The contribution rates of PCA1 and PCA2 were 50.34% and 17.25%, respectively. The cumulative contribution rate of the two principal components was up to 67.59%. This showed that the two principal extracted components represent most of the information on the relevant indicators of each process. The characteristic value of PCA1 was 9.06. The indicators of positive eigenvalues include MDA content, POD activity, and the soluble protein content of shoots; other indicators pointed to negative eigenvalues. Furthermore, the negative eigenvalues of the germination indices and growth parameters, except for the germination rate and root fresh weight, all increased. The characteristic value of PCA2 was 3.10. The indices with increased positive eigenvalues include the germination potential and the dry weight of shoots and roots, though the positive eigenvalues of the germination and vigor indices were smaller. Other indicators pointed to negative eigenvalues, in which POD activity was highly negatively correlated.
Figure 8.
Principal component analysis of melatonin and flooding stress.
3.9. Two-Way ANOVA of Exogenous Melatonin on Rice Seed Germination under Flooding Stress
The results of a two-factor analysis on the effects of flooding stress and exogenous melatonin treatments on rice seed germination parameters and physiological indicators are shown in Table 1. The rice seed germination parameters and various physiological indicators showed significant differences between the single-flooding stress and single-melatonin treatments (p < 0.01). Under the interactive treatment, except for shoot dry weight, other indices showed extremely significant differences (p < 0.01).
Table 1.
Two-way ANOVA of melatonin and flooding stress.
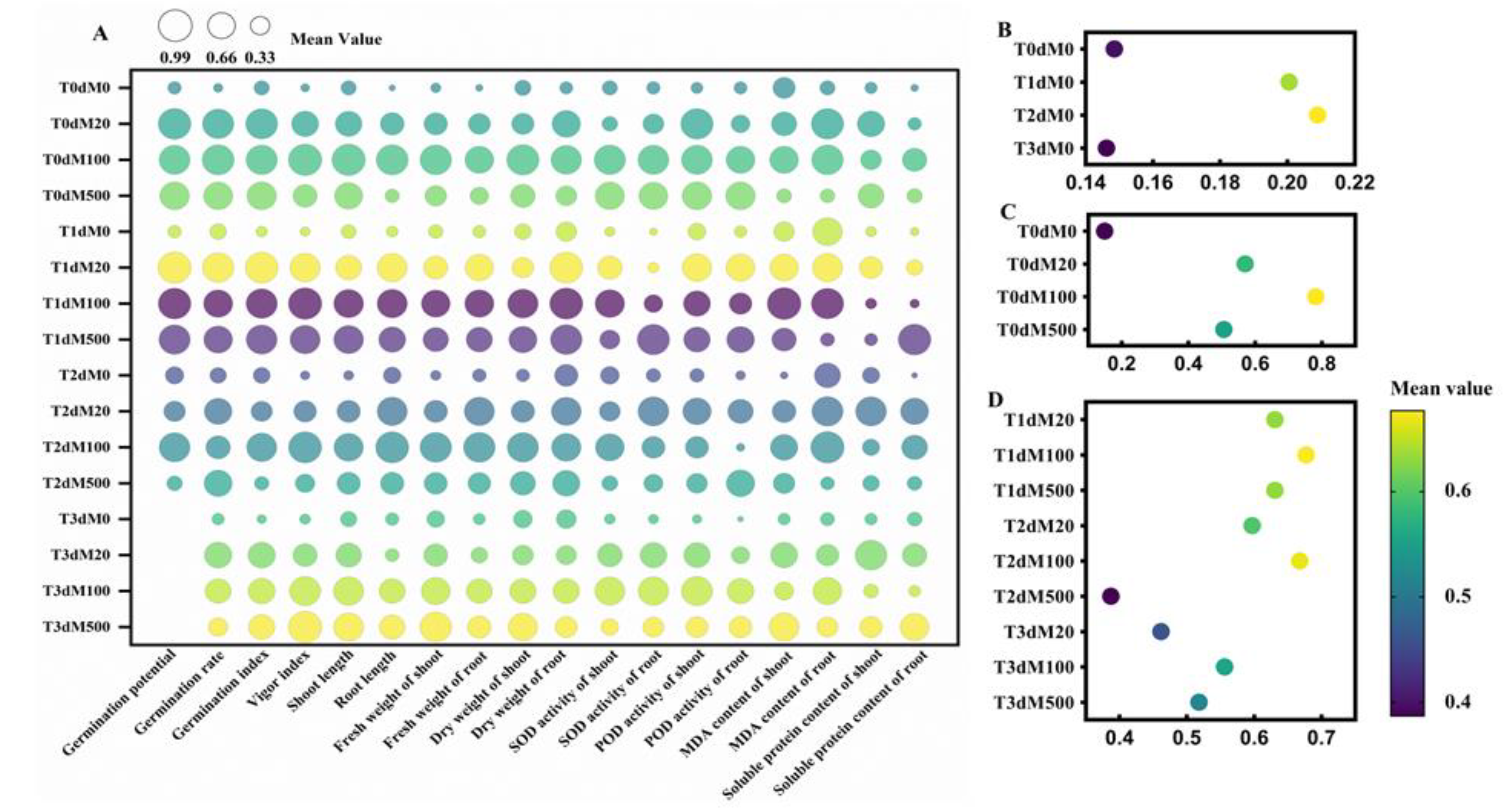
3.10. Comprehensive Evaluation on the Tolerance of Exogenous Melatonin on Rice Seed Germination under Flooding Stress
The subordinate function method was used to comprehensively evaluate the tolerance of rice under flooding conditions, single-melatonin treatment, and interactive treatment (Figure 9A–D). The results showed that, under the single-flooding stress treatment, the subordinate function value of T2dM0 was the largest and that the rice seed was the most sensitive at this time. The optimal number of days for rice to resist flooding stress was two. Under a single-melatonin treatment, the subordinate function value was the largest in the T0dM100 treatment. This indicated that M100 was the optimal concentration for rice tolerance to melatonin. With respect to the interactive flooding treatment and melatonin concentrations, the subordinate function values of T0dM100, T1dM20, T1dM100, T1dM500, and T2dM100 were all in the front row. Among them, the T0dM100 treatment effect was more prominent, which had the optimal number of days and concentration for the interactive treatment, followed by T1dM100 and T2dM100. Furthermore, the subordinate function value of T0dM100 was higher than that of T2dM0, which performed the best under a single-flooding stress treatment.
Figure 9.
Comprehensive evaluation of melatonin and flooding stress on each index (A), the single-flooding stress (B), single-melatonin (C), and interactive treatments (D).
4. Discussion
Seed germination is the most vital period of crop growth. A crop’s germination characteristics are mainly affected by its own genetic characteristics and the external environment. Among these characteristics, water is the most limiting environmental factor with respect to seed germination. Previous studies have shown that submergence conditions are major obstacles for rice when using direct seeding practices, especially with respect to the establishment and growth of seedlings from germination onward. Long-term flooding/submergence can also cause severe hypoxic stress in crop plants, resulting in substantial yield loss [29]. In a hypoxic environment, the coleoptiles of most rice varieties can elongate, but only the top of the seedlings in a few of these can exceed 5 cm above the water’s surface and grow normally. With longer flooding times, seedling growth slows on the fourth day, with varieties that are not resistant to hypoxia continuing to grow slowly or ceasing their growth altogether [30]. In water depths of 5 cm, flood-tolerant rice varieties show higher survival abilities, higher biomass accumulation, and longer shoot and root lengths [31]. As a plant growth regulator, melatonin can promote seed germination [32]. Some studies have shown that low melatonin concentrations can promote germination, while high concentrations fail to promote germination, or even inhibit it [33,34]. In this study, the germination potential and vigor index of rice seeds decreased with the increase in flooding time. Furthermore, flooding inhibited the growth of rice seed shoots and the accumulation of biomass. In addition, the results of this study showed that seed-soaking with melatonin can effectively alleviate the effect of flooding stress. Melatonin treatments significantly improved the germination characteristics of rice seeds, increasing the length of shoots and roots. Among these treatments, soaking them with 100 µM of melatonin had the best promotion effect. Similar results have also been obtained in crops such as corn, wheat, and strawberries [35,36,37]. Our study also indicated that melatonin-soaking can enhance the resistance of seeds to flooding stress.
Under flooding stress, a large amount of superoxide anion, hydrogen peroxide, and other substances are produced in plants, breaking the balance of the active oxygen scavenging system. At the same time, the MDA content of membrane lipid peroxide increases, which further destroys the plant cell membrane system and accelerates damage to the plant. In the early stage of flooding stress, this enhances the activity of the plant’s enzymatic antioxidant defense system, increasing the content of osmoregulation substances so as to enhance its stress resistance [38,39]. Rice seedlings can reduce the toxicity of ROS by increasing the activities of SOD and POD [40]. In this study, with longer flooding times, the SOD activity of rice seeds showed an upward trend and then a downward trend, and the POD activity increased gradually. A study on the salt tolerance of cotton found that the exogenous melatonin supplementation promoted an increase in osmoregulation substances, thus improving the germination of the seeds [33]. Furthermore, melatonin can react with oxygenated compounds to generate 2-hydroxymelatonin (2-OHMT), which can enhance the activity of plant antioxidant enzyme systems and improve the stress resistance of seedlings [41]. Our results showed that soaking seeds with melatonin can significantly improve the activities of SOD and POD in order to alleviate the damage caused by flooding stress. Among the concentrations we tested, 100 µM of melatonin displayed the optimal impact, and 20 µM and 500 µM promoted the POD activity in roots. This result was similar to the results of a study on peach seedlings [42]. Moreover, 100 µM of a melatonin seed-soaking treatment can effectively reduce the MDA content of shoots and roots, alleviating the damage caused by flooding stress in this study. Previous studies have indicated that, although 1000 μM of melatonin seed-soaking can inhibit the survival rate of plants, it can also promote the improvement of related agronomic traits and increase enzyme activity [43]. This study found that a concentration of 500 μM of melatonin can promote the germination and growth of rice seeds. Soluble protein is an osmotic regulation substance plants use to resist external stress. In this study, the 20 µM and 500 µM melatonin treatments increased the soluble protein content of shoots and roots, which may enhance their osmotic regulation abilities.
The grey relational grade is a statistical method that can be used to evaluate the influence of complex factors that are interrelated and interact with each other, as well as to determine their essential factors and clarify the relationship between these various influencing factors. The higher the correlation, the closer the relationship. In this study, the grey relational grade was used to comprehensively evaluate the effects of melatonin on rice seed germination and the physiological indices of seedlings. The results showed that MDA content and POD activity well reflect the mitigation effect of melatonin on flooding stress. Membrane lipid peroxidation and electrolyte penetration in rice increased after flooding. As a product of lipid peroxidation in the cell membrane, MDA is generally used to reflect damage in plants [11]. POD is an oxidoreductase that uses H2O2 and its analogs as oxidants to regulate the growth and development of plants and enhance their resistance to stress [44]. This showed that, under flooding stress, in order to further promote the germination and growth of rice seeds, it is necessary to increase the POD activity and reduce MDA content. The results of the correlation analysis showed that rice seed germination was significantly and negatively correlated with the POD activity of shoots, the POD activity of roots (p < 0.05), and the MDA content of roots (p < 0.01). Rice seed germination is a complex quantitative trait that is affected by many factors in the process of breeding and development. Based on the results of our study, breeders should establish a selection system based on the determination of physiological characteristics under flooding stress, especially based on the MDA content of roots.
The subordinate function method is an effective method of evaluating crop drought resistance based on measuring multiple indices. It can eliminate the one-sidedness of individual indicators, and its subordinate function value is a number between 0 and 1, which makes it a simple way to compare processes [45]. Our results showed that the flooding tolerance of rice seeds can be improved by soaking them in melatonin. According to a comparison of the average subordinate function values, we found that flooding for 48 h was the optimal number of days for rice to resist stress under single-flooding conditions. Under the condition of the single-melatonin treatment, a 100 µM melatonin seed-soaking treatment had the optimal promoting effect on rice. At the same time, an analysis of the interactive processing results revealed that the average subordinate function values of 24 h flooding + 100 µM melatonin and 48 h flooding + 100 µM melatonin were at the forefront, showing strong flood resistance. This result was consistent with the physiological index measured previously. This study explored the physiological mechanisms of exogenous melatonin, alleviating the inhibitory effects of flooding stress on rice seed germination and thus providing a new technique for the use of melatonin in the regulation of plant flooding tolerance. The physiological mechanism of 100 µM melatonin alleviating flood stress is shown in Figure 10. In the future, we will explore the molecular regulatory mechanisms of melatonin with respect to rice seed flooding tolerance.
Figure 10.
Regulatory pathways of 100 µM melatonin concentration on seed germination and seedling physiological indices under flooding stress. The symbols ↑, ↓, and | represent upregulation, downregulation, and no significant changes in various parameters, respectively.
5. Conclusions
Phytohormones are one of the key factors affecting seed germination. In the case of specific plant hormones, the genes related to germination are activated. Therefore, phytohormone treatment is an effective method to improve seed germination. Melatonin seed-soaking have the potential to effectively promote seed germination, seedling growth, and early stand establishment of rice. In this study, melatonin seed-soaking can improve the growth of rice seed shoots and roots, SOD activity, POD activity and reduce the content of MDA to alleviate the inhibitory effect of flooding stress on rice growth compared to the non-treated control seeds. These results indicated that the treatment of 100 µM melatonin seed-soaking could be a good option to induce biostimulation, as well as demonstrating an easy method of application.
More rapid germination could aid in establishment of seedlings under flooding stress in areas with directly seeded rice. However, further studies are needed to determine if melatonin can be developed for seed coating technology as seed treatments in commercial applications. The use of melatonin and other biofertilizers as seed coatings may offer a great opportunity to improve abiotic stress tolerance and yield of rice.
Author Contributions
G.C. and Y.W. conceived and supervised the work; H.Z. and M.L. conducted the experiments, analyzed data and prepared the figures; X.W., L.L., H.W. (Huiyi Wu), X.C., H.W. (Haodong Wang) and Q.S. assisted in data analysis; G.C. and Y.W. drafted the manuscript together with H.Z., M.L., X.W., L.L., H.W. (Huiyi Wu), X.C., H.W. (Haodong Wang) and Q.S. All authors have read and agreed to the published version of the manuscript.
Funding
This work was funded by the National Natural Science Foundation of China (31971923; 31301650); the National Key R&D Program of China (2017YFD0301501); the Hunan Provincial Natural Science Foundation of China (2020JJ4360); and the Key Scientific Research Project of Hunan Provincial Education Department of China (19A220); Innovation and entrepreneurship training program for college students of Hunan Agricultural University (XCX2021038).
Institutional Review Board Statement
Not applicable.
Informed Consent Statement
Not applicable.
Data Availability Statement
Not applicable.
Acknowledgments
The authors thank Chao Hu, and Xu Mo of Hunan Agricultural University for all their help during the experiments.
Conflicts of Interest
Not applicable.
References
- Chen, R.; Deng, Y.; Ding, Y.; Guo, J.; Qiu, J.; Wang, B.; Wang, C.; Xie, Y.; Zhang, Z.; Chen, J.; et al. Rice functional genomics: Decades’ efforts and roads ahead. Sci. China Life Sci. 2022, 65, 33–92. [Google Scholar] [CrossRef] [PubMed]
- Panneerselvam, P.; Kumar, V.; Banik, N.C.; Kumar, V.; Parida, N.; Wasim, I.; Das, A.; Pattnaik, S.; Roul, P.K.; Sarangi, D.R.; et al. Transforming labor requirement, crop yield, and profitability with precision dry-direct seeding of rice and integrated weed management in Eastern India. Field Crop. Res. 2020, 259, 107961. [Google Scholar] [CrossRef]
- Sandhu, N.; Subedi, S.R.; Singh, V.; Sinha, P.; Kumar, S.; Singh, S.P.; Ghimire, S.K.; Pandey, M.; Yadaw, R.B.; Varshney, R.K.; et al. Deciphering the genetic basis of root morphology, nutrient uptake, yield, and yield-related traits in rice under dry direct-seeded cultivation systems. Sci. Rep. 2019, 9, 9334. [Google Scholar] [CrossRef] [PubMed]
- Panda, S.; Majhi, P.; Anandan, A.; Mahender, A.; Veludandi, S.; Bastia, D.; Guttala, S.; Singh, S.; Saha, S.; Ali, J. Proofing Direct-Seeded Rice with Better Root Plasticity and Architecture. Int. J. Mol. Sci. 2021, 22, 6058. [Google Scholar] [CrossRef]
- Wang, W.; Du, J.; Chen, L.; Zeng, Y.; Tan, X.; Shi, Q.; Pan, X.; Wu, Z.; Zeng, Y. Transcriptomic, proteomic, and physiological comparative analyses of flooding mitigation of the damage induced by low-temperature stress in direct seeded early indica rice at the seedling stage. BMC Genom. 2021, 22, 176. [Google Scholar] [CrossRef] [PubMed]
- van Dongen, J.T.; Gupta, K.J.; Ramírez-Aguilar, S.J.; Araújo, W.L.; Nunes-Nesi, A.; Fernie, A.R. Regulation of respiration in plants: A role for alternative metabolic pathways. J. Plant Physiol. 2011, 168, 1434–1443. [Google Scholar] [CrossRef] [PubMed]
- Yang, S.-Y.; Wu, Y.-S.; Chen, C.-T.; Lai, M.-H.; Yen, H.-M.; Yang, C.-Y. Physiological and molecular responses of seedlings of an upland rice (‘Tung Lu 3′) to total submergence compared to those of a submergence-tolerant lowland rice (‘FR13A’). Rice 2017, 10, 42. [Google Scholar] [CrossRef] [PubMed]
- Calleja-Cabrera, J.; Boter, M.; Oñate-Sánchez, L.; Pernas, M. Root Growth Adaptation to Climate Change in Crops. Front. Plant Sci. 2020, 11, 544. [Google Scholar] [CrossRef] [PubMed]
- Xiong, Q.-Q.; Shen, T.-H.; Zhong, L.; Zhu, C.-L.; Peng, X.-S.; He, X.-P.; Fu, J.-R.; Ouyang, L.-J.; Bian, J.-M.; Hu, L.-F.; et al. Comprehensive metabolomic, proteomic and physiological analyses of grain yield reduction in rice under abrupt drought–flood alternation stress. Physiol. Plant. 2019, 167, 564–584. [Google Scholar] [CrossRef]
- Ismail, A.M.; Ella, E.S.; Vergara, G.V.; Mackill, D.J. Mechanisms associated with tolerance to flooding during germination and early seedling growth in rice (Oryza sativa). Ann. Bot. 2009, 103, 197–209. [Google Scholar] [CrossRef]
- Basu, S.; Kumari, S.; Kumar, P.; Kumar, G.; Rajwanshi, R. Redox imbalance impedes photosynthetic activity in rice by disrupting cellular membrane integrity and induces programmed cell death under submergence. Physiol. Plant. 2021, 172, 1764–1778. [Google Scholar] [CrossRef] [PubMed]
- Hu, F.; Jiang, S.; Wang, Z.; Hu, K.; Xie, Y.; Zhou, L.; Zhu, J.; Xing, D.; Du, B. Seed priming with selenium: Effects on germination, seedling growth, biochemical attributes, and grain yield in rice growing under flooding conditions. Plant Direct 2022, 6, e378. [Google Scholar] [CrossRef] [PubMed]
- Arnao, M.B.; Ruiz, J.H. Melatonin: A New Plant Hormone and/or a Plant Master Regulator? Trends Plant Sci. 2019, 24, 38–48. [Google Scholar] [CrossRef]
- Altaf, M.A.; Shahid, R.; Ren, M.; Mora-Poblete, F.; Arnao, M.B.; Naz, S.; Anwar, M.; Shahid, S.; Shakoor, A.; Sohail, H.; et al. Phytomelatonin: An overview of the importance and mediating functions of melatonin against environmental stresses. Physiol. Plant. 2021, 172, 820–846. [Google Scholar] [CrossRef] [PubMed]
- Zhang, T.; Wang, J.; Sun, Y.; Zhang, L.; Zheng, S. Versatile Roles of Melatonin in Growth and Stress Tolerance in Plants. J. Plant Growth Regul. 2022, 41, 507–523. [Google Scholar] [CrossRef]
- Cen, H.; Wang, T.; Liu, H.; Tian, D.; Zhang, Y. Melatonin Application Improves Salt Tolerance of Alfalfa (Medicago sativa L.) by Enhancing Antioxidant Capacity. Plants 2020, 9, 220. [Google Scholar] [CrossRef]
- Simlat, M.; Szewczyk, A.; Ptak, A. Melatonin promotes seed germination under salinity and enhances the biosynthesis of steviol glycosides in Stevia rebaudiana Bertoni leaves. PLoS ONE 2020, 15, e0230755. [Google Scholar] [CrossRef]
- Li, D.; Batchelor, W.D.; Zhang, D.; Miao, H.; Li, H.; Song, S.; Li, R. Analysis of melatonin regulation of germination and antioxidant metabolism in different wheat cultivars under polyethylene glycol stress. PLoS ONE 2020, 15, e0237536. [Google Scholar] [CrossRef]
- Bai, Y.; Xiao, S.; Zhang, Z.; Zhang, Y.; Sun, H.; Zhang, K.; Wang, X.; Bai, Z.; Li, C.; Liu, L. Melatonin improves the germination rate of cotton seeds under drought stress by opening pores in the seed coat. PeerJ 2020, 8, e9450. [Google Scholar] [CrossRef]
- Cao, Q.; Li, G.; Cui, Z.; Yang, F.; Jiang, X.; Diallo, L.; Kong, F. Seed Priming with Melatonin Improves the Seed Germination of Waxy Maize under Chilling Stress via Promoting the Antioxidant System and Starch Metabolism. Sci. Rep. 2019, 9, 15044. [Google Scholar] [CrossRef]
- Ahammed, G.J.; Xu, W.; Liu, A.; Chen, S. Endogenous melatonin deficiency aggravates high temperature-induced oxidative stress in Solanum lycopersicum L. Environ. Exp. Bot. 2019, 161, 303–311. [Google Scholar] [CrossRef]
- Zhang, H.S.; Wang, Z.F. Seed Science, 3rd ed.; Science Press: Beijing, China, 2021; pp. 172–173. [Google Scholar]
- Vujicic, M.M.; Milosevic, S.; Sabovljevic, M.S.; Sabovljevic, A.D. Effect of ABA treatment on activities of antioxidative enzymes in selected bryophyte species. Bot. Serbica 2017, 41, 11–15. [Google Scholar] [CrossRef]
- Kochba, J.; Lavee, S.; Spiegel-Roy, P. Differences in peroxidase activity and isoenzymes in embryogenic ane non-embryogenic ‘Shamouti’ orange ovular callus lines. Plant Cell Physiol. 1977, 18, 463–467. [Google Scholar] [CrossRef]
- Li, R.; Xie, Y.; Tang, Y. Effect of Application Accumulator Plant Straw on the Osmotic Adjustment Substances and Malondialdehyde Content of Lettuce. IOP Conf. Ser. Earth Environ. Sci. 2019, 233, 042025. [Google Scholar] [CrossRef]
- Deans, C.A.; Sword, G.A.; Lenhart, P.A.; Burkness, E.; Hutchison, W.D.; Behmer, S.T. Quantifying Plant Soluble Protein and Digestible Carbohydrate Content, Using Corn (Zea mays) As an Exemplar. J. Vis. Exp. 2018, 138, e58164. [Google Scholar] [CrossRef] [PubMed]
- Su, D.W.; Mei, L.; Lin, H.; Luo, H.L.; Zhang, L.L.; Song, J.; Liu, J.; Lin, Z.X. Grey Correlation Analysis of Physiological Traits Related to Drought Tolerance in Pennisetum sp. Agric. Basic Sci. Technol. 2017, 18, 1158–1163. [Google Scholar] [CrossRef]
- Liu, J.X.; OU, X.B.; Liu, X.L.; Wang, J.C. Principal Component and Subordinate Function of the Alleviating Effects of Hydrogen Peroxide(H2O2) on Low-temperature Stress in Naked Oat (Avena nuda) Seedlings. Bull. Bot. Res. 2018, 38, 748–756. [Google Scholar] [CrossRef]
- Ma, M.; Cen, W.; Li, R.; Wang, S.; Luo, J. The Molecular Regulatory Pathways and Metabolic Adaptation in the Seed Germination and Early Seedling Growth of Rice in Response to Low O2 Stress. Plants 2020, 9, 1363. [Google Scholar] [CrossRef]
- Yu, Y.; Su, Y.H.; Zhang, C.L.; Yang, M.; Li, Z.H.; Zhang, L.J.; Pu, S.H.; Channarong, P.; Li, J.; Jin, S.L.; et al. Rice germination and biochemical indicator variation in the hypoxic condition. J. Yangzhou Univ. 2020, 41, 16–20. [Google Scholar] [CrossRef]
- Nurrahma, A.H.I.; Junaedi, A.; Purnamawati, H. Rice Tolerance to Flooding Stress on Germination Stage and Early Seedling Growth under 5 cm Water Depth. Agrosintesa J. Ilmu Budid. Pertan. 2019, 2, 40–47. [Google Scholar] [CrossRef]
- Li, H.; Guo, Y.; Lan, Z.; Zhang, Z.; Ahammed, G.J.; Chang, J.; Zhang, Y.; Wei, C.; Zhang, X. Melatonin antagonizes ABA action to promote seed germination by regulating Ca2+ efflux and H2O2 accumulation. Plant Sci. 2021, 303, 110761. [Google Scholar] [CrossRef]
- Chen, L.; Liu, L.; Lu, B.; Ma, T.; Jiang, D.; Li, J.; Zhang, K.; Sun, H.; Zhang, Y.; Bai, Z.; et al. Exogenous melatonin promotes seed germination and osmotic regulation under salt stress in cotton (Gossypium hirsutum L.). PLoS ONE 2020, 15, e0228241. [Google Scholar] [CrossRef]
- Xiao, S.; Liu, L.; Wang, H.; Li, D.; Bai, Z.; Zhang, Y.; Sun, H.; Zhang, K.; Li, C. Exogenous melatonin accelerates seed germination in cotton (Gossypium hirsutum L.). PLoS ONE 2019, 14, e0216575. [Google Scholar] [CrossRef]
- Ahmad, S.; Muhammad, I.; Wang, G.Y.; Zeeshan, M.; Yang, L.; Ali, I.; Zhou, X.B. Ameliorative effect of melatonin improves drought tolerance by regulating growth, photosynthetic traits and leaf ultrastructure of maize seedlings. BMC Plant Biol. 2021, 21, 368. [Google Scholar] [CrossRef] [PubMed]
- Cui, G.; Zhao, X.; Liu, S.; Sun, F.; Zhang, C.; Xi, Y. Beneficial effects of melatonin in overcoming drought stress in wheat seedlings. Plant Physiol. Biochem. 2017, 118, 138–149. [Google Scholar] [CrossRef]
- Wu, S.; Wang, Y.; Zhang, J.; Gong, X.; Zhang, Z.; Sun, J.; Chen, X.; Wang, Y. Exogenous Melatonin Improves Physiological Characteristics and Promotes Growth of Strawberry Seedlings Under Cadmium Stress. Hortic. Plant J. 2021, 7, 13–22. [Google Scholar] [CrossRef]
- Mondal, S.; Khan, M.I.R.; Entila, F.; Dixit, S.; Cruz, P.C.S.; Ali, M.P.; Pittendrigh, B.; Septiningsih, E.M.; Ismail, A.M. Responses of AG1 and AG2 QTL introgression lines and seed pre-treatment on growth and physiological processes during anaerobic germination of rice under flooding. Sci. Rep. 2020, 10, 10214. [Google Scholar] [CrossRef] [PubMed]
- Zhou, W.; Chen, F.; Meng, Y.; Chandrasekaran, U.; Luo, X.; Yang, W.; Shu, K. Plant waterlogging/flooding stress responses: From seed germination to maturation. Plant Physiol. Biochem. 2020, 148, 228–236. [Google Scholar] [CrossRef]
- Basu, S.; Kumar, G.; Kumari, N.; Kumari, S.; Rajwanshi, R. Reactive oxygen species and reactive nitrogen species induce lysigenous aerenchyma formation through programmed cell death in rice roots under submergence. Environ. Exp. Bot. 2020, 177, 104118. [Google Scholar] [CrossRef]
- Shah, A.A.; Ahmed, S.; Ali, A.; Yasin, N.A. 2-Hydroxymelatonin mitigates cadmium stress in cucumis sativus seedlings: Modulation of antioxidant enzymes and polyamines. Chemosphere 2020, 243, 125308. [Google Scholar] [CrossRef]
- Gu, X.; Xue, L.; Lu, L.; Xiao, J.; Song, G.; Xie, M.; Zhang, H. Melatonin Enhances the Waterlogging Tolerance of Prunus persica by Modulating Antioxidant Metabolism and Anaerobic Respiration. J. Plant Growth Regul. 2021, 40, 1–13. [Google Scholar] [CrossRef]
- Chen, D.; Li, Q.; Peng, Y.; Wu, T.H.; Zhang, X.L.; Dong, J.Y.; Mao, B.G.; Zhao, B.R. Effect of Melatonin on Rice Seedling Growth under Submergence Stress. Acta Agric. Boreali-Sin. 2019, 34, 129–136. [Google Scholar] [CrossRef]
- Liu, N.; Lin, Z.; Guan, L.; Gaughan, G.; Lin, G. Antioxidant Enzymes Regulate Reactive Oxygen Species during Pod Elongation in Pisum sativum and Brassica chinensis. PLoS ONE 2014, 9, e87588. [Google Scholar] [CrossRef]
- Liao, B.T.; Chen, L.; Tang, K.L.; Wen, M.Y.; Liu, J.M.; Han, R. Germination and drought tolerance evaluation of pepper seeds under PEG simulated drought stress. China Cucurbits Veg. 2022, 35, 64–69. [Google Scholar] [CrossRef]
Publisher’s Note: MDPI stays neutral with regard to jurisdictional claims in published maps and institutional affiliations. |
© 2022 by the authors. Licensee MDPI, Basel, Switzerland. This article is an open access article distributed under the terms and conditions of the Creative Commons Attribution (CC BY) license (https://creativecommons.org/licenses/by/4.0/).









