Abstract
Safety is an essential success factor in construction projects. However, due to the complexity of construction projects, accidents typically occur randomly. Thus, efficient leadership based on a systematic approach is vital to reduce the possibility of accidents occurring. A combination of emotional, social, and cognitive competencies aligns with the Systems-Thinking concept. This concept enables safety leaders to influence their followers effectively. Systems-thinking-based leadership enables safety leaders to know how, when, and what leadership behaviors should be acquired and practiced. Therefore, it is essential to understand the interrelationships among those competencies. The main objective of this research study is to model the interpretive structure of critical Systems-Thinking-based leadership competencies as enablers to better construction safety performance. The Interpretive Structural Modeling (ISM) approach was followed to achieve the objective using safety experts’ opinion data collected via questionnaire. The questionnaire was designed using 14 Systems-Thinking-based leadership competencies to collect information on the direction of influence among the competencies. Results of the modeled interrelationships demonstrated that cognitive competencies are the preliminary building blocks to other social and emotional competencies enabling construction safety performance. The developed model provides a better understanding of how safety performance can be improved by building those competencies in construction personnel.
1. Introduction
Safety plays an essential role in the success of construction projects. Many research studies have investigated this role and consider safety a success factor for construction projects [1,2,3,4]. Moreover, Maghsoodi [5] asserted this role by identifying safety as one of the top four construction project success factors. However, due to the complexity of construction projects, the safety process does not go smoothly since accidents typically occur randomly, although their causes can be anticipated [6]. This scenario is common in construction projects in many countries, including Saudi Arabia; thus, research efforts have been exerted in previous studies to understand safety better and mitigate accidents [7,8,9,10,11,12,13].
Generally, performance measures can be classified as reactive or proactive, and construction safety performance is no exception. Both measures are essential for safety leaders in any construction project [14]. Reactive safety measures, or traditional safety measures, are conducted by counting the number of safety incidents [15]. Compared to these traditional measures, proactive safety measures aim to prevent potential safety incidents before they occur and are conducted by assessing safety behaviors in construction worksites [16]. Thus, proactive measures have an increased role in enhancing safety performance [17,18,19]. Accordingly, many studies have investigated different aspects to understand how better safety performance could be achieved in terms of safety behavior. According to Alidrisi and Mohamed [20], the difficulty of managing safety at construction worksites results from the uniqueness of every construction project. Additionally, it is due to the many stakeholders involved in a project [21]. Leadership was an aspect investigated to lead or manage construction projects safely.
Although the literature on construction safety has investigated several leadership styles, there is little agreement on which leadership theory to endorse. While merging transformational and transactional styles was found effective by Flin and Yule [22], authentic leadership has also been recommended as a suitable style in the safety context [23]. Along the same lines, other theories have been recognized to influence safety performance as the leader-member exchange theory [24]. However, based on the mutual components across all leadership theories forming the basis for those styles, Northouse [25] defined leadership as “a process whereby an individual influences a group of individuals to achieve a common goal.” Thus, a free leadership style has been suggested to improve construction safety performance [26]. Such a style would allow the adoption of leadership behaviors that theories were built on rather than focusing on the theories themselves [27].
Leadership behavior plays a significant role—positive or negative—in many safety aspects. For instance, the safety climate is positively impacted by open communication and participation [28]. Moreover, safety culture is also affected by the leadership behaviors of visibility and coaching [29,30]. Lastly, in terms of safety behaviors, safety performance is also influenced by different leadership behaviors [31,32,33]. There are numerous leadership behaviors investigated in the safety context. O’Dea and Flin [26] classified them into four main categories: workforce involvement, relationship management visibility, leading by example, and proactive management. According to Alidrisi [19], this classification was also adopted to predict safety behaviors at construction worksites. Despite the practiced leadership behaviors, the leadership behavior that should be practiced depends on the nature of the task and its situation. Thus, safety leaders need to develop what has been known as “leadership competency” to understand and analyze situations.
Competency has been defined by Boyatzis [34] as “the underlying characteristics of a person that lead to or cause effective and outstanding performance.” The importance of this definition lies in its connection with job performance. Based on this definition, 14 competencies were identified and grouped into three main leadership competencies regarding an effective leader’s performance. These three competencies are named and defined by Boyatzis [35] as follows:
- Emotional competency is “the ability to recognize, understand, and use emotional information about oneself that leads to or causes effective or superior performance”.
- Social competency is “the ability to recognize, understand and use emotional information about others that leads to or causes effective or superior performance”.
- Cognitive competency is “the ability to think [about] or analyze information and situations that leads to or causes effective or superior performance”.
A combination of these three leadership competencies has been tested in different contexts and has been found to influence job performance significantly [36,37,38]. For construction safety, such a combination aligns with the Systems-Thinking concept, providing a holistic view that ultimately enables safety leaders to influence their followers effectively [27].
Systems-Thinking provides an interdependent view of systems since it considers how any change to one system element could affect another [19,39]. This holistic view explains system elements’ different cause-and-effect relationship patterns [40]. Accordingly, it is not enough to consider safety leadership as just behaviors that safety leaders should practice, especially in the complex worksite environments inherent in construction projects [41]. Instead, leaders should know how, when, and what leadership behaviors should be practiced [42]. According to Alidrisi and Mohamed [27], this view can be achieved by combining the three leadership competencies (see Table 1). They define safety leadership as a system of influence processing where safety leaders lead this process to influence their followers in a specific environment to achieve their ultimate safety goal. In other words, leadership’s influencing process is a system that consists of three elements: leader, followers, and environment. As a result, they claim that emotional, social, and cognitive competencies allow leaders to learn how to influence, how followers are influenced, and how to utilize the environment for influencing, respectively. It is worth mentioning that the 14 competencies in Table 1 have been tested in different contexts, including construction safety [19,27,39,43,44].
Table 1.
Systems-Thinking-based leadership competencies, their pertaining descriptions, and dimensions.
Since viewing safety leadership as a system (including elements) and the three leadership competencies work as enablers for managing that system, it is meaningful to understand the interrelationships among those competencies to lead safety in construction projects. This understanding will assist in knowing how safety performance can improve by building those competencies. Although previous studies have studied leadership competencies in the context of safety performance, there is a perceived lack of interpretive structural models contextualizing the linkages among them or exploring their classifications and precedence levels. This is to explore the competencies pathways and their precedence critical to developing better leadership behaviors, ultimately enabling the proactive aspect of safety performance in preventing incidents before they occur. Therefore, the primary purpose of this research study is to model the interpretive structure of the critical Systems-Thinking-based leadership competencies as enablers to better construction safety performance.
2. Materials and Methods
To achieve the objective of this research study, the listed Systems-Thinking-based leadership competencies (C1–C14) in Table 1 were used to design the questionnaire as the tool for experts’ opinions data collection. The questionnaire is restricted to respondents classified as experts in safety and construction. Therefore, it starts with demographic information, including nationality, the highest level of education received, educational background/specialization, current occupation, occupational level as a construction safety expert, and years of experience in construction safety. Then, in a pairwise comparison fashion, the questionnaire asks the experts for their opinion on the direction of influence of each unique pair of the 14 competencies, forming 91 unique questions (i.e., 14!/(2! × 12!) = 91). As an ISM application requirement, experts were asked to decide the direction of influence between each pair of competencies (i.e., enablers of safety performance).
The question asked for each pair of competencies is: in the context of construction safety, what is the direction of influence between these competencies relative to each other? Accordingly, the experts’ opinions data were obtained, providing their insights and relevant analogies to feed into the modeling process and characterizing the contextual linkages between the competencies under study. All targeted respondents to the questionnaire are strictly connected to the fields of construction and safety. According to Janes [45], the number of people engaged in an ISM study who respond to questions using a computer should not exceed 8 due to quality limitations. Also, according to Ahmad and Qahmash [46], previous studies where ISM has been used usually engaged 2 to 120 decision makers (i.e., experts) with a median value of 11 experts. In this study, 14 experts were involved, which exceeds the median value of 11 experts in previous studies and is deemed suitable for the studied subject matter. The 14 engaged experts in this study were the industry’s specialized academicians and construction safety leaders with backgrounds and occupations in civil engineering, construction engineering and management, safety engineering and management, and construction project management. Table A1 in Appendix A lists information on the group of experts involved in this study.
Subsequently, the collected data of experts’ opinions were analyzed following the ISM technique. This was to model their in-between linkages determined by experts’ opinions. The developed model classified the studied competencies based on their dependence and driving powers as enablers of safety performance into four categories. These four categories were autonomous, dependent, linkage, and independent enablers. As the names of the categories indicate, the autonomous enablers, if they existed, indicate enablers that were disconnected or external to the system under study. In contrast, linkage enablers were the enablers that were sensitive and strongly connected to both the dependent and independent enablers, which had the highest dependence and driving powers in the system, respectively [46].
The ISM technique is a systematic application of Boolean mathematics and graph theory. It helps small groups of individuals (i.e., experts) better understand complex problems by constructing a directed and synthesized graph or network of elements and relationships among them [47]. According to [48,49], the ISM technique can deal with sets of interconnected elements, capture complexities, establish relationships among criteria, and capture the dynamic complexity of a problem under study. Therefore, it is considered suitable for achieving the purpose of this study. Several studies have previously used ISM techniques in various applications [49,50,51,52,53], to mention a few. According to [49,50,51,52,53,54], the application of the ISM technique can be summarized in seven steps, as shown in the research methodology flowchart illustrated in Figure 1.
Figure 1.
Research methodology flowchart and seven steps of the Interpretive Structural Modeling (ISM) technique.
The research methodology flowchart and seven ISM steps shown in Figure 1 were followed for the case of this research study. For the first step, the identified elements are the Systems-Thinking-based leadership competencies (C1–C14) presented in Table 1 to be investigated as enablers of safety performance. For the second step, the questionnaire was designed as a data collection tool of expert opinions on the contextual relationships among the competencies as described earlier. Following the rules presented in Table 2, the experts identified the contextual relationships by choosing only one of four relationship directions for each unique pair of enablers. Individual expert responses were tallied, and the direction of the relationship among each unique pair of competencies to enter the modeling process was determined based on the majority of experts’ opinions. In case of discrepancies between experts’ opinions on the modeled relationships based on the majority, the final model was checked for such inconsistencies. As shown in Figure 1, the modeling process, in this case, was repeated until they agreed on the developed model to be considered final.
Table 2.
Rules of constructing the Structural Self-Interaction Matrix (SSIM) and the Initial Reachability Matrix (IRM).
These four relationship direction scenarios and their associated entry codes (Table 2) are as follows:
- V: The first competency influences/enables/leads to the second competency (Ci→Cj);
- A: The first competency is influenced/enabled/led to by the second competency (Ci←Cj);
- X: Both competencies influence/enable/lead to each other (Ci↔Cj);
- O: There is no influence/relationship between both competencies (Ci × Cj).
Subsequently, in the third step, using the identified pairwise contextual relationships by the above symbols, the Structural Self-Interaction Matrix (SSIM) is constructed based on the rules presented in Table 2. Next, the Initial Reachability Matrix (IRM) is formed in the fourth step using data entries of each pair of enablers in the SSIM. The replacement rules listed in Table 2 were used to create the IRM as follows:
- For the first scenario, the (Ci,Cj) entry received a V relationship code in the SSIM, then the (Ci,Cj) entry in the IRM will be assigned a value of 1, and the (Cj,Ci) entry will be assigned a value of 0;
- For the second scenario, the (Ci,Cj) entry received an A relationship code in the SSIM, then the (Ci,Cj) entry in the IRM will be assigned a value of 0, and the (Cj,Ci) entry will be assigned a value of 1;
- For the third scenario, the (Ci,Cj) entry received an X relationship code in the SSIM, then the (Ci,Cj) entry in the IRM will be assigned a value of 1, and the (Cj,Ci) entry will be assigned a value of 1;
- For the fourth scenario, the (Ci,Cj) entry received an O relationship code in the SSIM, then the (Ci,Cj) entry in the IRM will be assigned a value of 0, and the (Cj,Ci) entry will be assigned a value of 0.
Next, in the fifth step, the transitivity between pairs of enablers in the IRM was tested to form the Final Reachability Matrix (FRM). Checking for transitivity implies testing for indirect relationships between enablers. For instance, if a first competency enabled a second competency (α→β), and the second competency enabled a third competency (β→γ), then necessarily, the first competency enabled the third one (α→γ). Therefore, all the 0 and 1 entries were tested based on Warshall’s algorithm [55], and the entry (1*) was used to indicate indirect transitive relationships between enablers in the FRM. Then, levels of all enablers were assigned iteratively through a Partition Matrix (PM) for each iteration. Accordingly, in the sixth step, using Cross-Impact Matrix Multiplication Applied to Classification (MICMAC) [56], the studied competencies were classified based on their dependence and driving powers as enablers of safety performance into four categories: autonomous, dependent, linkage, and independent enablers. Based on the classification, a quadrant graph was charted to visualize the enablers better. Finally, in the seventh step, the enablers’ final ISM diagraph or network was structured based on the FRM and the PM and the resulting priorities and identified the number of enabler levels. Moreover, as mentioned earlier and shown in Figure 1, the developed model is checked for its contextual consistency by the experts to be considered final. In the subsequent sections, the application of the ISM technique, its results, and a discussion of the findings will be provided.
3. Results
The study’s objective was attained using the materials and methods in the previous section and the flowchart in Figure 1. The set of critical Systems-Thinking-based leadership competencies listed in Table 1 was used to be explored as enablers to better construction safety performance. Then, relationships connecting the studied competencies in the context of construction safety were identified using the collected data from experts in the field, who determined the direction of the relationship between each of the 91 competency pairs. These relationship directions were used to form the SSIM following the rules presented in Table 2 and using the described entry codes V, A, X, and O to represent each of the four direction scenarios. The resulting SSIM is presented in Table 3.
Table 3.
Structural Self-Interaction Matrix (SSIM) of critical Systems-Thinking-based leadership competencies as enablers to better construction safety performance.
Subsequently, the developed SSIM in Table 3 is used to form the IRM following the rules presented in Table 2, where each of the SSIM’s entry codes is converted to its associated 0/1 entries to have a complete representation of the identified directions in the 14 × 14 matrix format. This full representation allowed for computing each competency’s driving and dependence powers by summing its associated row and column, respectively. The resulting IRM is presented in Table 4.
Table 4.
Initial Reachability Matrix (IRM) of critical Systems-Thinking-based leadership competencies as enablers to better construction safety performance.
IRM results show that the competencies (C13: Interaction Recognition) and (C14: Pattern Recognition) received the highest enablers driving powers with rows sum values of 14. This is followed by the competencies (C1: Emotional Self-Awareness), (C4: Emotional Self Control), (C6: Empathy), and (C7: Organizational Awareness) with rows sum values of 10. Next are the competencies (C3: Adaptability), (C5: Positive Outlook), (C8: Conflict Management), (C10: Influence), and (C12: Teamwork) with rows sum values of 7. Finally, the competencies (C11: Inspirational Leadership), (C9: Coach and Mentor), and (C2: Achievement Orientation) demonstrate the lowest enablers driving powers with rows sum values of 3, 2, and 1, respectively.
In contrast, IRM results also show that the competency (C2: Achievement Orientation) demonstrates the highest dependence power with a column sum value of 14. Followed by the competencies (C3: Adaptability), (C5: Positive Outlook), (C10: Influence), and (C12: Teamwork) with columns sum values of 11. Next, the competencies (C8: Conflict Management) and (C11: Inspirational Leadership) with columns sum values of 10 and 8, respectively. Subsequently, (C1: Emotional Self-Awareness), (C4: Emotional Self Control), (C6: Empathy), and (C7: Organizational Awareness) with columns sum values of six. They are followed by the competency (C9: Coach and Mentor) with a column sum value of five. Finally, the competencies (C13: Interaction Recognition) and (C14: Pattern Recognition) demonstrate the lowest enablers dependence powers with columns sum values of two.
The developed IRM in Table 4 presents direct relationships among pairs of competencies. Therefore, as described in the methodology section, transitive relationships were checked and indicated by (1*) to form the FRM. The resulting FRM is presented in Table 5.
Table 5.
Final Reachability Matrix (FRM) of critical Systems-Thinking-based leadership competencies as enablers to better construction safety performance.
FRM results show that the driving powers of the competencies (C1: Emotional Self-Awareness), (C4: Emotional Self Control), (C6: Empathy), and (C7: Organizational Awareness) as enablers have increased to rows sum values of 12 after considering transitive relationships. Furthermore, the competencies (C3: Adaptability), (C5: Positive Outlook), (C8: Conflict Management), (C10: Influence), and (C12: Teamwork) have also increased to rows sum values of eight.
In contrast, FRM results show that the dependence powers of the competencies (C9: Coach and Mentor), (C11: Inspirational Leadership), and (C8: Conflict Management) have increased to columns sum values of 13, 12, and 11, respectively, after considering transitive relationships.
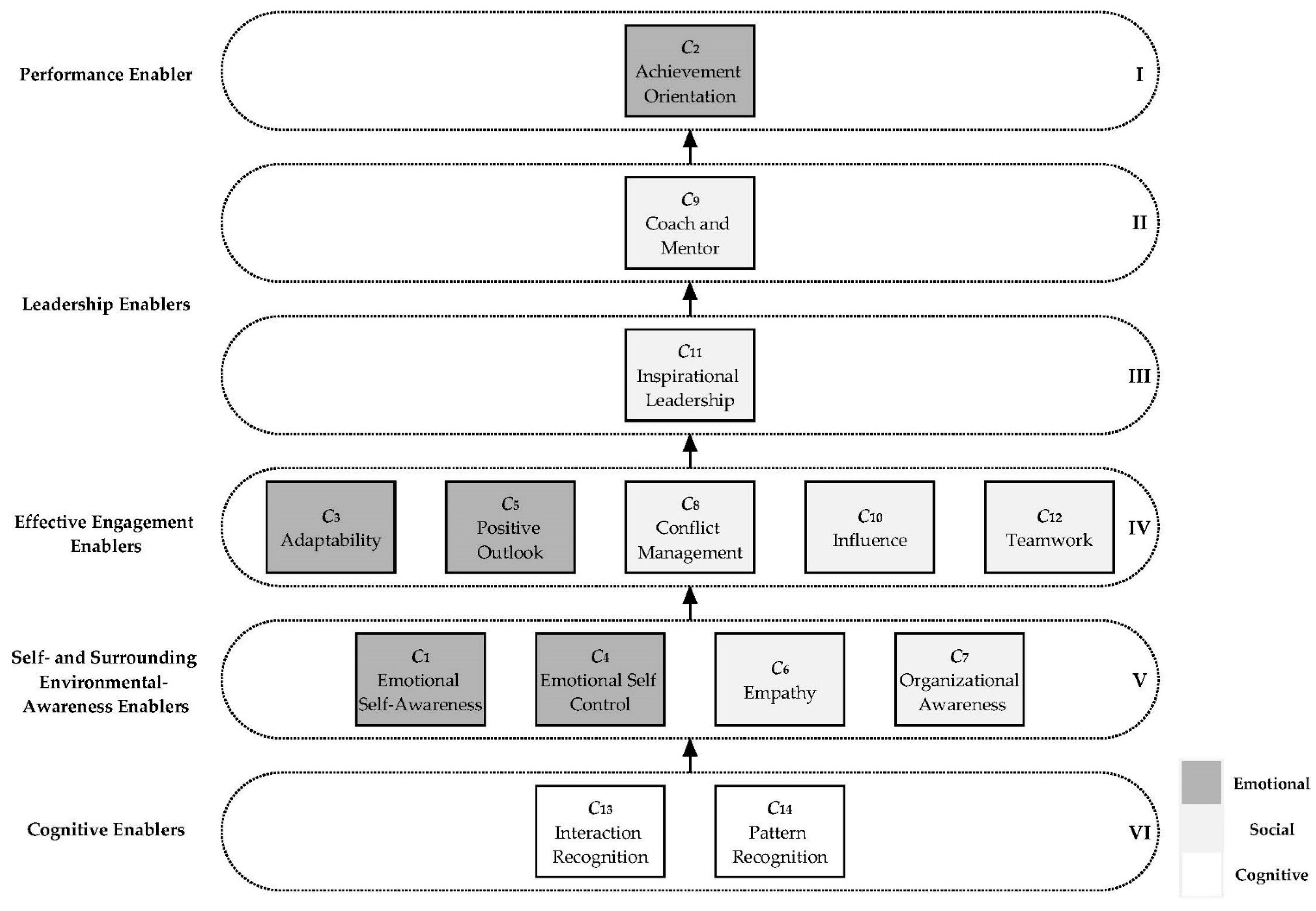
Following the development of the FRM, a PM was developed by determining the reachability and antecedent sets and finding the interaction set between them for each of the studied competencies. This was to inform about the levels of competencies in the interpretive structure model. Table 6 summarizes the developed PM, where the competencies are partitioned iteratively following a process of elimination until all competencies are exhausted. Results show that the 14 competencies (C1–C14) are partitioned into six Levels (I–VI) in six iterations (1–6). Results in Table 6 show that the competencies (C13: Interaction Recognition) and (C14: Pattern Recognition) are partitioned into Level VI, the structural model’s foundation. Followed by the competencies (C1: Emotional Self-Awareness), (C4: Emotional Self Control), (C6: Empathy), and (C7: Organizational Awareness) in Level V. Next are the competencies C3: Adaptability), (C5: Positive Outlook), (C8: Conflict Management), (C10: Influence), and (C12: Teamwork) in Level IV. Finally, the competencies (C11: Inspirational Leadership), (C9: Coach and Mentor), and (C2: Achievement Orientation) in Levels III, II, and I, respectively, are at the top of the structure.
Table 6.
Summary of the Partitioning Matrix (PM) of critical Systems-Thinking-based leadership competencies as enablers to better construction safety performance.
Furthermore, the resulting driving and dependence powers in the FRM were used in the MICMAC analysis to cluster the studied competencies. In a quadrant chart format, the dependence power column sums represent the x-coordinates, and the driving power row sums represent the y-coordinates; the competencies were clustered into four categories of enablers. As demonstrated in Figure 2, in the first category, the competencies (C13: Interaction Recognition), (C14: Pattern Recognition), (C1: Emotional Self-Awareness), (C4: Emotional Self Control), (C6: Empathy), and (C7: Organizational Awareness) are clustered as independent enablers or drivers. In the second category, the competencies (C3: Adaptability), (C5: Positive Outlook), (C8: Conflict Management), (C10: Influence), and (C12: Teamwork) are clustered as linkage enablers. In the third category, the competencies (C11: Inspirational Leadership), (C9: Coach and Mentor), and (C2: Achievement Orientation) are clustered as dependent enablers. Finally, in the fourth category, none of the competencies are clustered as autonomous enablers.
Figure 2.
Cross-Impact Matrix Multiplication Applied to Classification (MICMAC) of critical Systems-Thinking-based leadership competencies as enablers to better construction safety performance.
Finally, the partitioned six levels of competencies resulted from the PM in Table 6, their clustering into the four categories as enablers in Figure 2, and their dimensions as competencies in Table 1 were all used to develop the final structural model. Figure 3 illustrates the final ISM diagram of critical Systems-Thinking-based leadership competencies as enablers to better construction safety performance. A discussion of the resulting model is provided in the subsequent section.
Figure 3.
Final Interpretive Structural Modeling (ISM) diagram of critical Systems-Thinking-based leadership competencies as enablers to better construction safety performance.
4. Discussion
The current study aimed to enable safety leaders in construction projects to be more efficient in their leadership roles by modeling an interpretive structure of critical Systems-Thinking-based leadership competencies. Based on the result of driving and dependence powers for each leadership competency in Figure 2, all leadership competencies are classified into three categories; none belong to the autonomous category. This indicates that the studied competencies are crucial for safety leaders to improve safety performance efficiently. Figure 2 shows that cognitive competency for interaction recognition and pattern recognition has the highest driving and lowest dependence powers. This result indicates that safety leaders with a heightened ability to identify causal factors and assess situations (i.e., cognitive competencies) are most likely able to build other essential social and emotional leadership competencies. By contrast, the competency of achievement orientation has the lowest driving power and highest dependence power, indicating that the ability to seek excellent safety performance results from having other competencies.
Moreover, the final step in implementing the ISM model reveals different priority levels for building each leadership competency (see Figure 3). This result provides a clear path for safety leaders to help develop all necessary competencies to lead safety in construction projects efficiently. It also reveals that to seek excellent performance in safety matters (Level I), leaders should first have a set of leadership enablers (Level II and III). These enablers include being inspirational and promoting others’ long-term development through coaching and mentoring safety matters. Likewise, to do so, they should first have a set of effective engagement enablers (Level IV). These enablers can be shaped by building the abilities to be flexible with changes, seek opportunities, manage conflicts with diplomacy, positively affect others, and be a part of a team. Along the same lines, they should first have a set of self- and surrounding environmental-awareness enablers (Level V). These enablers include the ability to control and understand their own emotions and their effects, others’ emotions, and relationships within the organization. Finally, safety leaders can acquire all the enablers mentioned above more easily if they have cognitive enablers (Level VI), including recognizing factors that cause safety events and identifying patterns from different safety situations. To put it succinctly, safety leaders should improve the competencies with the powers that are most driving and least dependent (competencies of Level VI), enabling them to achieve the successive highest driving powers and less dependent powers of competencies (Level V). Similarly, the remaining competencies are built by prioritizing competency levels (see Figure 3). The upshot of all this is that these revealed levels of competency demonstrate how safety leaders can manage the influence process from the Systems-Thinking perspective of safety leadership, in which they learn how to influence others, how followers are influenced, and how to utilize the environment for influencing.
As mentioned earlier, leadership competencies are necessary triggers for better leadership behaviors and, in turn, safety behavior as proactive measures of safety performance. From this perspective, the developed model in this study draws the pathways to how safety construction leaders can build their leadership competencies in terms of precedence levels and classifications to develop and enhance their leadership behaviors. Such behaviors are workforce involvement, relationship management, visibility and leading by example, and proactive management. Developing those behaviors will enable construction safety leaders to enhance safety performance [57,58,59,60].
Finally, the results are consistent with previous research studies in different aspects. First, this research study asserted that the cognitive dimension of leadership competency is the baseline enabler for other leadership competencies. This finding aligns with existing literature on leadership. For instance, Alidrisi [19] concluded that cognitive competency predicts other emotional and social competencies. Second, having a mix of emotional and social competencies in the (Levels I–V) of the current model (Figure 3), or an inconsistent order of competency dimensions in those levels, also aligns with the nature of how these dimensions were initiated. According to Boyatzis [61], these were all classified as emotional competencies before some were later differentiated as social competencies. Contrary to Boyatzis’s study [61], Alidrisi [19] conducted his study in the same context as the current study, which is leadership in construction safety. However, Alidrisi [19] explored the mediation role of safety leadership between the Systems-Thinking-Based leadership competencies and safety performance without interpreting the contextual interconnections among them or exploring their classifications and levels.
5. Conclusions
This research study models the interpretive structure of the 14 critical Systems-Thinking-based leadership competencies as enablers to better construction safety performance. Construction safety experts contextualized the directions of relationships between the studied competencies, which were used as input to the modeling process using ISM. They also confirmed the studied competencies as critical enablers for safety leaders to better safety performance. Results of the study showed that cognitive competencies, including interaction and pattern recognition, are the preliminary building blocks to other social and emotional competencies enabling construction safety performance. The developed model also revealed the precedence of the competencies in six levels. After the cognitive competencies as enablers in the model’s foundation, self-awareness, emotional self-control, empathy, and organizational awareness competencies are all in the fifth level as self- and surrounding environmental-awareness enablers. The fourth level of the developed model comprises adaptivity, positive outlook, conflict management, influence, and teamwork competencies as enablers to dealing with others. The third and second levels include inspirational leadership, coaching, and mentoring as enablers for safety leaders to be role models and inspire others. All enable being achievement-oriented at the first level.
Those competencies are critical for better leadership behaviors and, in turn, safety behaviors as proactive measures of safety performance. The developed model provides a System-Thinking-based path for safety leaders to help build those competencies efficiently by understanding that their ability to seek excellent construction safety performance results from improving their cognitive competencies in terms of recognition and improving their social and emotional competencies in terms of awareness and the ability to leading by example and inspiring others to achieve the objectives. The practical implications of the developed model in this study include using the revealed competency pathways and their precedence levels and classifications as an efficient plan for developing proactive leadership behaviors, which in turn, enhances safety performance in preventing incidents in the construction industry before they occur. The theoretical implications of this research study include the modeling process, the developed model, and its revealed structure of contextualized critical Systems-Thinking-based competencies as enablers of better construction safety performance.
The developed model in this study represents the engaged experts’ perceptions of relationships between the enablers based on their experiences in the field. Therefore, despite confirming the results of previous studies, reconducting the study with other experts is a future research objective to validate the model further. Furthermore, construction safety performance is the focus of this study. However, studying other safety aspects, like safety climates in construction sites using the same or different approaches, is a research direction. Moreover, this study is concerned with the construction industry’s safety performance; thus, conducting the study in other industries with different natures might provide additional insights.
Author Contributions
Conceptualization, methodology, software, validation, formal analysis, investigation, resources, data curation, writing—original draft preparation, writing—review and editing, visualization, supervision, project administration, funding acquisition, A.A.M. and H.M.A. All authors have read and agreed to the published version of the manuscript.
Funding
This research received no external funding.
Institutional Review Board Statement
Full ethical approval/exemption of this study was granted (Reference No. for exemption: 22-22) by the Research Ethics Committee (REC), Unit of Biomedical Ethics, King Abdulaziz University, National Committee of Bioethics (NCBE)—King Abdulaziz City for Science and Technology, Registration No. (HA-02-J-008).
Informed Consent Statement
Informed consent was obtained from all subjects involved in the study.
Data Availability Statement
The data presented in this study are available on request from the corresponding author. The data are not publicly available due to privacy and ethical restrictions.
Acknowledgments
The authors acknowledge and thank the questionnaire respondents in this research study.
Conflicts of Interest
The authors declare no conflict of interest.
Appendix A
Table A1.
Construction safety experts’ profile.
Table A1.
Construction safety experts’ profile.
| No. | Nationality | Qualification | Occupation | Level | Background | Experience * |
|---|---|---|---|---|---|---|
| 1 | Saudi | Ph.D. | Academic | Professor | Safety Engineering | 20+ |
| 2 | Egyptian | Ph.D. | Academic | Associate Professor | Safety Engineering | 20+ |
| 3 | Saudi | Ph.D. | Academic | Professor | Safety Engineering | 15–20 |
| 4 | Saudi | Ph.D. | Academic | Associate Professor | Construction Safety | 15–20 |
| 5 | Saudi | Ph.D. | Academic | Assistant Professor | Construction Safety | 10–15 |
| 6 | Saudi | Ph.D. | General Director for Projects | Top-level | Civil Engineering | 10–15 |
| 7 | Australian | B.Sc. | Safety Engineer | Mid-level | Engineering | 10–15 |
| 8 | Saudi | B.Sc. | Construction Project Manager | Mid-level | Civil Engineering | 10–15 |
| 9 | Saudi | B.Sc. | Senior Health & Safety Engineer | Mid-level | Civil Engineering | 10–15 |
| 10 | Australian | Ph.D. | Engineer | Mid-level | Safety Management | 5–10 |
| 11 | Saudi | B.Sc. | Senior Project Engineer | Mid-level | Civil Engineering | 5–10 |
| 12 | Saudi | B.Sc. | Safety Specialist | Mid-level | Civil Engineering | 5–10 |
| 13 | Saudi | B.Sc. | Construction Project Manager | Mid-level | Construction Management | 5–10 |
| 14 | Australian | B.Sc. | Safety Engineer | Entry-level | Engineering | 1–4 |
* Years.
References
- Taylan, O.; Bafail, A.O.; Abdulaal, R.M.S.; Kabli, M.R. Construction Projects Selection and Risk Assessment by Fuzzy AHP and Fuzzy TOPSIS Methodologies. Appl. Soft Comput. 2014, 17, 105–116. [Google Scholar] [CrossRef]
- Lim, C.S.; Mohamed, M.Z. Criteria of Project Success: An Exploratory Re-Examination. Int. J. Proj. Manag. 1999, 17, 243–248. [Google Scholar] [CrossRef]
- Rodriguez-Segura, E.; Ortiz-Marcos, I.; Romero, J.J.; Tafur-Segura, J. Critical Success Factors in Large Projects in the Aerospace and Defense Sectors. J. Bus. Res. 2016, 69, 5419–5425. [Google Scholar] [CrossRef]
- Buniya, M.K.; Othman, I.; Sunindijo, R.Y.; Karakhan, A.A.; Kineber, A.F.; Durdyev, S. Contributions of Safety Critical Success Factors and Safety Program Elements to Overall Project Success. Int. J. Occup. Saf. Ergon. 2022, 1–36. [Google Scholar] [CrossRef] [PubMed]
- Maghsoodi, A.I.; Khalilzadeh, M. Identification and Evaluation of Construction Projects’ Critical Success Factors Employing Fuzzy-TOPSIS Approach. KSCE J. Civ. Eng. 2018, 22, 1593–1605. [Google Scholar] [CrossRef]
- Berhanu, G. Models Relating Traffic Safety with Road Environment and Traffic Flows on Arterial Roads in Addis Ababa. Accid. Anal. Prev. 2004, 36, 697–704. [Google Scholar] [CrossRef]
- Makki, A.A.; Mosly, I. Predicting the Safety Climate in Construction Sites of Saudi Arabia: A Bootstrapped Multiple Ordinal Logistic Regression Modeling Approach. Appl. Sci. 2021, 11, 1474. [Google Scholar] [CrossRef]
- Mosly, I.; Makki, A.A. The Effects of Multi-Sociodemographic Characteristics of Construction Sites Personnel on Perceptions of Safety Climate-Influencing Factors: The Construction Industry in Saudi Arabia. Int. J. Environ. Res. Public Health 2021, 18, 1674. [Google Scholar] [CrossRef]
- Mosly, I.; Makki, A.A. Safety Climate Perceptions in the Construction Industry of Saudi Arabia: The Current Situation. Int. J. Environ. Res. Public Health 2020, 17, 6717. [Google Scholar] [CrossRef]
- Makki, A.A.; Mosly, I. Determinants for Safety Climate Evaluation of Construction Industry Sites in Saudi Arabia. Int. J. Environ. Res. Public Health 2020, 17, 8225. [Google Scholar] [CrossRef]
- Jannadi, O.A.; Bu-Khamsin, M.S. Safety Factors Considered by Industrial Contractors in Saudi Arabia. Build Environ. 2002, 37, 539–547. [Google Scholar] [CrossRef]
- Mosly, I. Factors Influencing Safety Performance in the Construction Industry of Saudi Arabia: An Exploratory Factor Analysis. Int. J. Occup. Saf. Ergon. 2022, 28, 901–908. [Google Scholar] [CrossRef] [PubMed]
- Alidrisi, H.M.; Mohamed, S. Systematic Review of Safety Leadership: A Fresh Perspective. In International Conference on Engineering, Project, and Product Management; Springer: Amman, Jordan, 2017; pp. 215–223. [Google Scholar]
- Shaikh, A.Y.; Osei-Kyei, R.; Hardie, M. A Critical Analysis of Safety Performance Indicators in Construction. Int. J. Build. Pathol. Adapt. 2021, 39, 547–580. [Google Scholar] [CrossRef]
- Sheehan, C.; Donohue, R.; Shea, T.; Cooper, B.; de Cieri, H. Leading and Lagging Indicators of Occupational Health and Safety: The Moderating Role of Safety Leadership. Accid. Anal. Prev. 2016, 92, 130–138. [Google Scholar] [CrossRef] [PubMed]
- Xu, J.; Cheung, C.; Manu, P.; Ejohwomu, O. Safety Leading Indicators in Construction: A Systematic Review. Saf. Sci. 2021, 139, 105250. [Google Scholar] [CrossRef]
- Didla, S.; Mearns, K.; Flin, R. Safety Citizenship Behaviour: A Proactive Approach to Risk Management. J. Risk Res. 2009, 12, 475–483. [Google Scholar] [CrossRef]
- Griffin, M.A.; Neal, A. Perceptions of Safety at Work: A Framework for Linking Safety Climate to Safety Performance, Knowledge, and Motivation. J. Occup. Health Psychol. 2000, 5, 347–358. [Google Scholar] [CrossRef]
- Alidrisi, H. Systems Thinking and Construction Safety: Leadership Competencies and Behaviours. Ph.D. Thesis, Griffith University, Gold Coast, QLD, Australia, 2018. [Google Scholar]
- Alidrisi, H.M.; Mohamed, S. Leadership Effectiveness: Competencies Influence on Safety Leadership Behaviours. In International Conference on Sustainability Future; Applied Science University: Manama, Bahrain, 2017; pp. 609–615. [Google Scholar]
- Sunindijo, R.Y.; Zou, P.X.W. The Roles of Emotional Intelligence, Interpersonal Skill, and Transformational Leadership on Improving Construction Safety Performance. Constr. Econ. Build. 2013, 13, 97–113. [Google Scholar] [CrossRef]
- Flin, R.; Yule, S. Leadership for Safety: Industrial Experience. BMJ Qual. Saf. 2004, 13, 45–51. [Google Scholar] [CrossRef]
- Eid, J.; Mearns, K.; Larsson, G.; Laberg, J.C.; Johnsen, B.H. Leadership, Psychological Capital and Safety Research: Conceptual Issues and Future Research Questions. Saf. Sci. 2012, 50, 55–61. [Google Scholar] [CrossRef]
- Michael, J.H.; Guo, Z.G.; Wiedenbeck, J.K.; Ray, C.D. Production Supervisor Impacts on Subordinates’ Safety Outcomes: An Investigation of Leader-Member Exchange and Safety Communication. J. Safety Res. 2006, 37, 469–477. [Google Scholar] [CrossRef] [PubMed]
- Northouse, P. Leadership: Theory and Practice, 6th ed.; SAGE Publications: Thousand Oaks, CA, USA, 2013. [Google Scholar]
- O’Dea, A.; Flin, R. Site Managers and Safety Leadership in the Offshore Oil and Gas Industry. Saf. Sci. 2001, 37, 39–57. [Google Scholar] [CrossRef]
- Alidrisi, H.M.; Mohamed, S. Developing a Personal Leadership Competency Model for Safety Managers: A Systems Thinking Approach. Int. J. Environ. Res. Public Health 2022, 19, 2197. [Google Scholar] [CrossRef] [PubMed]
- Thompson, D.N.; Hoffman, L.A.; Sereika, S.M.; Lorenz, H.L.; Wolf, G.A.; Burns, H.K.; Minnier, T.E.; Ramanujam, R. A Relational Leadership Perspective on Unit-Level Safety Climate. JONA J. Nurs. Adm. 2011, 41, 479–487. [Google Scholar] [CrossRef] [PubMed]
- Kristensen, S.; Christensen, K.B.; Jaquet, A.; Møller Beck, C.; Sabroe, S.; Bartels, P.; Mainz, J. Strengthening Leadership as a Catalyst for Enhanced Patient Safety Culture: A Repeated Cross-Sectional Experimental Study. BMJ Open 2016, 6, e010180. [Google Scholar] [CrossRef][Green Version]
- O’Connor, S.; Carlson, E. Safety Culture and Senior Leadership Behavior: Using Negative Safety Ratings to Align Clinical Staff and Senior Leadership. JONA J. Nurs. Adm. 2016, 46, 215–220. [Google Scholar] [CrossRef]
- Chen, C.-F.; Chen, S.-C. Measuring the Effects of Safety Management System Practices, Morality Leadership and Self-Efficacy on Pilots’ Safety Behaviors: Safety Motivation as a Mediator. Saf. Sci. 2014, 62, 376–385. [Google Scholar] [CrossRef]
- Martínez-Córcoles, M.; Gracia, F.J.; Tomás, I.; Peiró, J.M.; Schöbel, M. Empowering Team Leadership and Safety Performance in Nuclear Power Plants: A Multilevel Approach. Saf. Sci. 2013, 51, 293–301. [Google Scholar] [CrossRef]
- Hoffmeister, K.; Gibbons, A.M.; Johnson, S.K.; Cigularov, K.P.; Chen, P.Y.; Rosecrance, J.C. The Differential Effects of Transformational Leadership Facets on Employee Safety. Saf. Sci. 2014, 62, 68–78. [Google Scholar] [CrossRef]
- Boyatzis, R.E. The Competent Manager: A Model for Effective Performance; John Wiley & Sons: New York, NY, USA, 1982. [Google Scholar]
- Boyatzis, R.; Goleman, D.; Rhee, K. Clustering Competence in Emotional Intelligence: Insights from the Emotional Competence Inventory (ECI). Handb. Emot. Intell. 2000, 99, 343–362. [Google Scholar]
- Aslam, U.; Ilyas, M.; Imran, M.K.; Rahman, U. Intelligence and Its Impact on Managerial Effectiveness and Career Success (Evidence from Insurance Sector of Pakistan). J. Manag. Dev. 2016, 35, 505–516. [Google Scholar] [CrossRef]
- Hoffman, B.J.; Frost, B.C. Multiple Intelligences of Transformational Leaders: An Empirical Examination. Int. J. Manpow. 2006, 27, 37–51. [Google Scholar] [CrossRef]
- Lee, H.; Park, J.; Lee, J. Role of Leadership Competencies and Team Social Capital in It Services. J. Comput. Inf. Syst. 2013, 53, 1–11. [Google Scholar] [CrossRef]
- Palaima, T.; Skaržauskienė, A. Systems Thinking as a Platform for Leadership Performance in a Complex World. Balt. J. Manag. 2010, 5, 330–355. [Google Scholar] [CrossRef]
- Senge, P.M. The Fifth Discipline: The Art and Practice of the Learning Organization; Doubleday/Currency: New York, NY, USA, 2006; ISBN 0385517254. [Google Scholar]
- Ghodrati, N.; Yiu, T.W.; Wilkinson, S.; Poshdar, M.; Talebi, S.; Elghaish, F.; Sepasgozar, S.M.E. Unintended Consequences of Productivity Improvement Strategies on Safety Behaviour of Construction Labourers; A Step toward the Integration of Safety and Productivity. Buildings 2022, 12, 317. [Google Scholar] [CrossRef]
- Mumford, M.D.; Zaccaro, S.J.; Harding, F.D.; Jacobs, T.O.; Fleishman, E.A. Leadership Skills for a Changing World: Solving Complex Social Problems. Leadersh. Q. 2000, 11, 11–35. [Google Scholar] [CrossRef]
- Boyatzis, R.E.; Saatcioglu, A. A 20-Year View of Trying to Develop Emotional, Social and Cognitive Intelligence Competencies in Graduate Management Education. J. Manag. Dev. 2008, 27, 92–108. [Google Scholar] [CrossRef]
- Skaržauskienė, A. Managing Complexity: Systems Thinking as a Catalyst of the Organization Performance. Meas. Bus. Excell. 2010, 14, 49–64. [Google Scholar] [CrossRef]
- Janes, F. Interpretive structural modelling: A methodology for structuring complex issues. Trans. Inst. Meas. Control. 1988, 10, 145–154. [Google Scholar] [CrossRef]
- Ahmad, N.; Qahmash, A. SmartISM: Implementation and Assessment of Interpretive Structural Modeling. Sustainability 2021, 13, 8801. [Google Scholar] [CrossRef]
- Malone, D.W. An Introduction to the Application of Interpretive Structural Modeling. Proc. IEEE 1975, 63, 397–404. [Google Scholar] [CrossRef]
- Thakkar, J.; Kanda, A.; Deshmukh, S.G. Interpretive Structural Modeling (ISM) of IT-enablers for Indian Manufacturing SMEs. Inf. Manag. Comput. Secur. 2008, 16, 113–136. [Google Scholar] [CrossRef]
- Kannan, G.; Haq, A.N.; Sasikumar, P.; Arunachalam, S. Analysis and Selection of Green Suppliers Using Interpretative Structural Modelling and Analytic Hierarchy Process. Int. J. Manag. Decis. Mak. 2008, 9, 163–182. [Google Scholar] [CrossRef]
- Mandal, A.; Deshmukh, S.G. Vendor Selection Using Interpretive Structural Modelling (ISM). Int. J. Oper. Prod. Manag. 1994, 14, 52–59. [Google Scholar] [CrossRef]
- Makki, A.A.; Alidrisi, H.; Iqbal, A.; Al-Sasi, B.O. Barriers to Green Entrepreneurship: An ISM-Based Investigation. J. Risk Financ. Manag. 2020, 13, 249. [Google Scholar] [CrossRef]
- Alqahtani, A.Y.; Makki, A.A. Barriers to the Sustainable Implementation of Environmentally Conscious Manufacturing: A Contextual-Based Interpretive Structural Model. Sustainability 2022, 14, 10066. [Google Scholar] [CrossRef]
- Makki, A.A.; Alqahtani, A.Y. Modeling the Enablers to FinTech Innovation in Saudi Arabia: A Hybrid Approach Using ISM and ANP. Systems 2022, 10, 181. [Google Scholar] [CrossRef]
- Jayant, A.; Azhar, M.; Singh, P. Interpretive Structural Modeling (ISM) Approach: A State of the Art Literature Review. Int. J. Res. Mech. Eng. Technol. 2015, 5, 15–21. [Google Scholar]
- Warshall, S. A Theorem on Boolean Matrices. J. ACM 1962, 9, 11–12. [Google Scholar] [CrossRef]
- Attri, R.; Dev, N.; Sharma, V. Interpretive Structural Modelling (ISM) Approach: An Overview. Res. J. Manag. Sci. 2013, 2319, 1171. [Google Scholar]
- Cipolla, D.; Biggs, H.C.; Dingsdag, D.P.; Sheahan, V.L.; Sokolich, L.; Artuso, W. Safety Leadership and the Project Manager: Competencies Required to Positively Affect Site Safety Culture. In Proceedings of the Australian Institute of Project Management Annual Conference, Melbourne, Australia, 9–11October 2005. [Google Scholar]
- Grill, M.; Nielsen, K.; Grytnes, R.; Pousette, A.; Törner, M. The Leadership Practices of Construction Site Managers and Their Influence on Occupational Safety: An Observational Study of Transformational and Passive/Avoidant Leadership. Constr. Manag. Econ. 2019, 37, 278–293. [Google Scholar] [CrossRef]
- Lingard, H.; Zhang, R.P.; Oswald, D. Effect of Leadership and Communication Practices on the Safety Climate and Behaviour of Construction Workgroups. Eng. Constr. Archit. Manag. 2019, 26, 886–906. [Google Scholar] [CrossRef]
- Zhang, S.; Hua, X.; Huang, G.; Shi, X. How Does Leadership in Safety Management Affect Employees’ Safety Performance? A Case Study from Mining Enterprises in China. Int. J. Environ. Res. Public Health 2022, 19, 6187. [Google Scholar] [CrossRef]
- Boyatzis, R.E. Competencies in the 21st Century. J. Manag. Dev. 2008, 27, 5–12. [Google Scholar] [CrossRef]
Publisher’s Note: MDPI stays neutral with regard to jurisdictional claims in published maps and institutional affiliations. |
© 2022 by the authors. Licensee MDPI, Basel, Switzerland. This article is an open access article distributed under the terms and conditions of the Creative Commons Attribution (CC BY) license (https://creativecommons.org/licenses/by/4.0/).


