Intelligent Mechanical Fault Diagnosis Method for High-Voltage Circuit Breakers Based on Grey Wolf Optimization and Multi-Grained Cascade Forest Algorithms
Abstract
1. Introduction
- The vibration signals of different types of faults are subjected to wavelet packet decomposition. The third layer of wavelet packet decomposition coefficients are reconstructed, and the energy entropy of each frequency band is calculated and used as a feature vector.
- A new method based on GWO-gcForest is proposed to address the problem of a small number of samples in HVCB mechanical failures. The method uses the GWO algorithm to iteratively optimize the parameters m, c, and n of the gcForest to determine the best model parameters. Subsequently, the GWO-gcForest fault diagnosis model is established.
- The GWO-gcForest fault diagnosis model is utilized for case analysis. The diagnostic capability of the model is evaluated in cases involving different sample sizes and imbalanced samples, validating the effectiveness of the proposed methodology.
2. Preliminaries
2.1. gcForest
2.1.1. RF Algorithm
2.1.2. Multi-Grained Scanning Structure
2.1.3. Cascade Forest Structure
2.2. GWO
3. Method of Fault Diagnosis Based on GWO-gcForest for HVCB
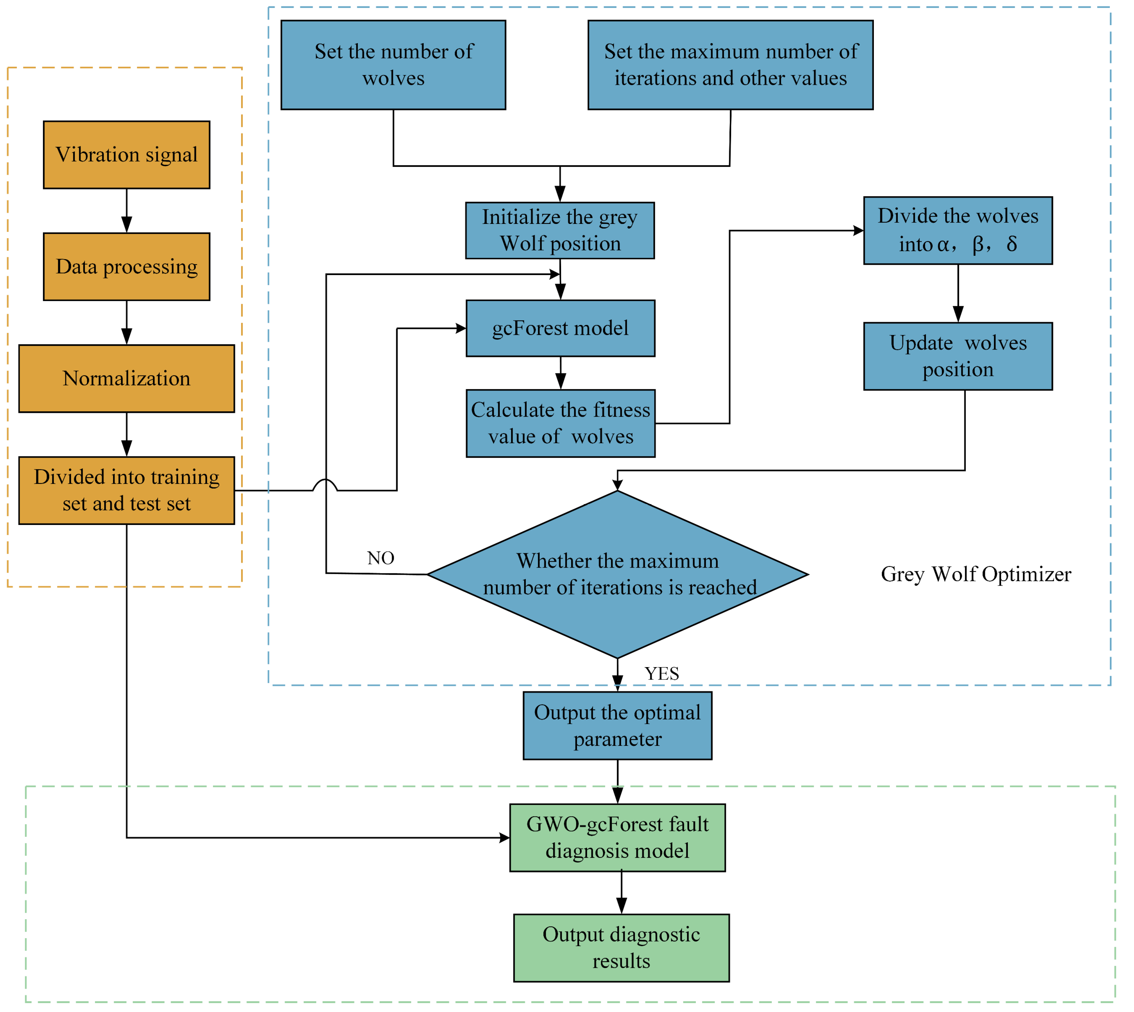
3.1. Data Processing
- Decompose the vibration signals of different types of faults into three layers of wavelet packets.
- Reconstruct the wavelet packet decomposition coefficient of the third layer, calculate its energy value, and perform normalization processing. Compute each frequency band’s energy entropy, utilize it as a vector of features, and perform normalization processing on the feature vector. Divide the final feature vectors into training and test sets after normalization.
3.2. Diagnosis Process
- Obtain vibration signal data. Normalize the features extracted and create a set of training data and a set of test data.
- Initialize the population and determine its size, maximum iteration number, dimensions, and boundary range.
- Construct the gcForest model using the initialized wolves. Train and test the model using the training and testing sets, respectively. Further divide the training set into a verification set. Use the diagnostic accuracy value as the fitness value to assess the model’s performance.
- Calculate the fitness of each wolf, sort each wolf according to the fitness function value, and continually update the wolf pack’s position.
- Halt the GWO process when the fitness value becomes stable or the specified number of iterations is achieved, thereby obtaining the optimal parameters. If neither condition is met, return to the previous step and continue with parameter optimization.
- Build the GWO-gcForest fault diagnosis model using the optimum parameters acquired through the GWO algorithm. Comprehensively analyze the outcomes of the diagnosis, taking into account various evaluation indicators for the assessment of the model’s performance.
3.3. Model Evaluation Index
4. Discussion and Results of Experiment
4.1. Data Acquisition
4.2. Setting Experimental Parameters
4.3. Analysis of Experimental Results
4.3.1. Comparison of Results with Other Models
4.3.2. Model Performance with Different Samples
4.3.3. Model Performance on Imbalanced Datasets
5. Conclusions
Author Contributions
Funding
Institutional Review Board Statement
Informed Consent Statement
Data Availability Statement
Conflicts of Interest
References
- Chen, L.; Wan, S.T. Intelligent fault diagnosis of high-voltage circuit breakers using triangular global alignment kernel extreme learning machine. ISA Trans. 2021, 109, 368–379. [Google Scholar] [CrossRef] [PubMed]
- Razi-Kazemi, A.A.; Niayesh, K.; Nilchi, R. A Probabilistic Model-Aided Failure Prediction Approach for Spring-Type Operating Mechanism of High-Voltage Circuit Breakers. IEEE Trans. Power Deliv. 2019, 34, 1280–1290. [Google Scholar] [CrossRef]
- Carvalho, A.; Cormenzana, M.L.; Furuta, H.; Grieshaber, W.; Hyrczak, A.; Kopejtkova, D.; Krone, J.G.; Kudoke, M.; Makareinis, D.; Martins, J.F.; et al. Final Report of the 2004–2007 International Enquiry on Reliability of High Voltage Equipment, Part 2—Reliability of High Voltage Equipment; CIGRÉ Technical Brochure No. 512; International Council on Large Electric Systems (CIGRÉ): Paris, France, 2012. [Google Scholar]
- Guan, Y.; Yang, Y.; Zhong, J.; Cheng, T. Review on Mechanical Fault Diagnosis Methods for High-voltage Circuit Breakers. High Volt. Appar. 2018, 54, 10–19. [Google Scholar]
- Attoui, I.; Oudjani, B.; Boutasseta, N.; Fergani, N.; Bouakkaz, M.S.; Bouraiou, A. Novel predictive features using a wrapper model for rolling bearing fault diagnosis based on vibration signal analysis. Int. J. Adv. Manuf. Technol. 2020, 106, 3409–3435. [Google Scholar] [CrossRef]
- Ma, H.Z.; Liu, B.W.; Xu, H.H.; Chen, B.B.; Ju, P.; Zhang, L.; Qu, B. GIS mechanical state identification and defect diagnosis technology based on self-excited vibration of assembled circuit breaker. IET Sci. Meas. Technol. 2020, 14, 56–63. [Google Scholar] [CrossRef]
- Ullah, N.; Ahmad, Z.; Siddique, M.F.; Im, K.; Shon, D.K.; Yoon, T.H.; Yoo, D.S.; Kim, J.M. An Intelligent Framework for Fault Diagnosis of Centrifugal Pump Leveraging Wavelet Coherence Analysis and Deep Learning. Sensors 2023, 23, 8850. [Google Scholar] [CrossRef] [PubMed]
- Siddique, M.F.; Ahmad, Z.; Ullah, N.; Kim, J. A Hybrid Deep Learning Approach: Integrating Short-Time Fourier Transform and Continuous Wavelet Transform for Improved Pipeline Leak Detection. Sensors 2023, 23, 8079. [Google Scholar] [CrossRef]
- Gao, W.; Qiao, S.P.; Wai, R.J.; Guo, M.F. A Newly Designed Diagnostic Method for Mechanical Faults of High-Voltage Circuit Breakers via SSAE and IELM. IEEE Trans. Instrum. Meas. 2021, 70, 3500613. [Google Scholar] [CrossRef]
- Niu, X.; Zhao, X.X. The Study of Fault Diagnosis the High-Voltage Circuit Breaker Based on Neural Network and Expert System. In Proceedings of the International Workshop on Information and Electronics Engineering (IWIEE)/International Conference on Information, Computing and Telecommunications (ICICT), Harbin, China, 10–11 March 2012; pp. 3286–3291. [Google Scholar]
- Miao, D. Research on Fault Diagnosis of High-Voltage Circuit Breaker Based on Support Vector Machine. Int. J. Pattern Recognit. Artif. Intell. 2019, 33, 1959019. [Google Scholar] [CrossRef]
- Ye, X.; Yan, J.; Wang, Y.; Lu, L.; He, R. A Novel Capsule Convolutional Neural Network with Attention Mechanism for High-Voltage Circuit Breaker Fault Diagnosis. Electr. Power Syst. Res. 2022, 209, 108003. [Google Scholar] [CrossRef]
- Pan, Y.; Mei, F.; Miao, H.Y.; Zheng, J.Y.; Zhu, K.D.; Sha, H.Y. An Approach for HVCB Mechanical Fault Diagnosis Based on a Deep Belief Network and a Transfer Learning Strategy. J. Electr. Eng. Technol. 2019, 14, 407–419. [Google Scholar] [CrossRef]
- Jing, Q.; Yan, J.; Wang, Y.; Ye, X.; Wang, J.; Geng, Y. A novel method for small and unbalanced sample pattern recognition of gas insulated switchgear partial discharge using an auxiliary classifier generative adversarial network. High Volt. 2022, 8, 368–379. [Google Scholar] [CrossRef]
- Zhou, Z.H.; Feng, J. Deep Forest: Towards an Alternative to Deep Neural Networks. In Proceedings of the 26th International Joint Conference on Artificial Intelligence (IJCAI), Melbourne, Australia, 19–25 August 2017; pp. 3553–3559. [Google Scholar]
- Zhang, H.; Zhong, C.; Zhang, Z.; Jiang, Y. A comparative study of rolling bearing fault diagnosis based on tree models. In Proceedings of the 2nd International Conference on Digital Society and Intelligent Systems (DSInS 2022), Chendgu, China, 2–4 December 2022; Volume 12599. [Google Scholar] [CrossRef]
- Qin, X.W.; Xu, D.X.; Dong, X.G.; Cui, X.T.; Zhang, S.Q. The Fault Diagnosis of Rolling Bearing Based on Improved Deep Forest. Shock Vib. 2021, 2021, 9933137. [Google Scholar] [CrossRef]
- Zheng, L.; Bao, Q.; Weng, S.Z.; Tao, J.P.; Zhang, D.Y.; Huang, L.S.; Zhao, J.L. Determination of adulteration in wheat flour using multi-grained cascade forest-related models coupled with the fusion information of hyperspectral imaging. Spectrochim. Acta Part A Mol. Biomol. Spectrosc. 2022, 270, 120813. [Google Scholar] [CrossRef] [PubMed]
- Xu, Y.; Li, Z.X.; Wang, S.Q.; Li, W.H.; Sarkodie-Gyan, T.; Feng, S.Z. A hybrid deep-learning model for fault diagnosis of rolling bearings. Measurement 2021, 169, 108502. [Google Scholar] [CrossRef]
- Su, L.; Hu, X.; Gu, J.F.; Ji, Y.; Wang, G.; Ming, X.F.; Li, K.; Pecht, M. Intelligent defect inspection of flip chip based on vibration signals and improved gcForest. Measurement 2023, 214, 112782. [Google Scholar] [CrossRef]
- Huang, J.; Hu, X.G.; Yang, F. Support vector machine with genetic algorithm for machinery fault diagnosis of high voltage circuit breaker. Measurement 2011, 44, 1018–1027. [Google Scholar] [CrossRef]
- Yu, M.X. Short-term wind speed forecasting based on random forest model combining ensemble empirical mode decomposition and improved harmony search algorithm. Int. J. Green Energy 2020, 17, 332–348. [Google Scholar] [CrossRef]
- Xu, C.L.; Li, L.S.; Li, J.W.; Wen, C.A.B. Surface Defects Detection and Identification of Lithium Battery Pole Piece Based on Multi-Feature Fusion and PSO-SVM. IEEE Access 2021, 9, 85232–85239. [Google Scholar] [CrossRef]
- Liu, X.L.; Tian, Y.; Lei, X.H.; Liu, M.; Wen, X.; Huang, H.C.; Wang, H. Deep forest based intelligent fault diagnosis of hydraulic turbine. J. Mech. Sci. Technol. 2019, 33, 2049–2058. [Google Scholar] [CrossRef]
- Liu, K.Z.; Wu, S.Z.; Luo, Z.; Gongze, Z.W.Y.; Ma, X.L.; Cao, Z.G.; Li, H.J. An Intelligent Fault Diagnosis Method for Transformer Based on IPSO-gcForest. Math. Probl. Eng. 2021, 2021, 6610338. [Google Scholar] [CrossRef]
- Yao, H.F.; He, H.; Wang, S.L.; Xie, Z.P. EEG-based Emotion Recognition Using Multi-scale Window Deep Forest. In Proceedings of the 2019 IEEE Symposium Series on Computational Intelligence (SSCI), Xiamen, China, 6–9 December 2019; pp. 381–386. [Google Scholar]
- Ma, S.L.; Chen, M.X.; Wu, J.W.; Wang, Y.H.; Jia, B.W.; Jiang, Y. Intelligent Fault Diagnosis of HVCB with Feature Space Optimization-Based Random Forest. Sensors 2018, 18, 1221. [Google Scholar] [CrossRef]
- Liu, Q.; Gao, H.L.; You, Z.C.; Song, H.L.; Zhang, L. Gcforest-Based Fault Diagnosis Method For Rolling Bearing. In Proceedings of the Prognostics and System Health Management Conference (PHM-Chongqing), Chongqing, China, 26–28 October 2018; pp. 572–577. [Google Scholar]
- Zhang, Z.H.; Guo, F.; Xu, Z.; Yang, X.Y.; Wu, K.Z. On retrieving the chromium and zinc concentrations in the arable soil by the hyperspectral reflectance based on the deep forest. Ecol. Indic. 2022, 144, 109440. [Google Scholar] [CrossRef]
- Chen, H.; Li, C.S.; Yang, W.X.; Liu, J.; An, X.L.; Zhao, Y.J. Deep balanced cascade forest: An novel fault diagnosis method for data imbalance. ISA Trans. 2022, 126, 428–439. [Google Scholar] [CrossRef]
- Mirjalili, S.; Mirjalili, S.M.; Lewis, A. Grey Wolf Optimizer. Adv. Eng. Softw. 2014, 69, 46–61. [Google Scholar] [CrossRef]
- Wang, T.; Zhang, L.; Wu, Y. Research on transformer fault diagnosis based on GWO-RF algorithm. J. Phys. Conf. Ser. 2021, 1952, 032054. [Google Scholar] [CrossRef]











| Parameter Setting | Value |
|---|---|
| 30 | |
| Number of wolves | 20 |
| Dim | 3 |
| Upper bound of m | 30 |
| Lower bound of m | 2 |
| Upper bound of c | 200 |
| Lower bound of c | 50 |
| Upper bound of n | 10 |
| Lower bound of n | 2 |
| Model Methods | Results | |||
|---|---|---|---|---|
| Accuracy | Precision | Recall | F1 | |
| GWO-gcForest | 95.83 | 96.35 | 95.83 | 95.81 |
| gcForest | 93.75 | 94.46 | 93.75 | 93.72 |
| PSO-SVM | 87.5 | 90.05 | 87.5 | 87.28 |
| SVM | 85.41 | 89.36 | 85.42 | 84.81 |
| GWO-RF | 91.67 | 93.52 | 91.67 | 91.49 |
| RF | 89.58 | 92.32 | 89.58 | 89.24 |
| Dataset | State 1 | State 2 | State 3 | State 4 |
|---|---|---|---|---|
| 0 | 40 | 40 | 40 | 40 |
| 1 | 40 | 40 | 40 | 20 |
| 2 | 40 | 40 | 20 | 20 |
| 3 | 40 | 40 | 20 | 10 |
| 4 | 40 | 40 | 10 | 10 |
Disclaimer/Publisher’s Note: The statements, opinions and data contained in all publications are solely those of the individual author(s) and contributor(s) and not of MDPI and/or the editor(s). MDPI and/or the editor(s) disclaim responsibility for any injury to people or property resulting from any ideas, methods, instructions or products referred to in the content. |
© 2024 by the authors. Licensee MDPI, Basel, Switzerland. This article is an open access article distributed under the terms and conditions of the Creative Commons Attribution (CC BY) license (https://creativecommons.org/licenses/by/4.0/).
Share and Cite
Xu, Z.; Yan, J.; Sui, G.; Wu, Y.; Qi, M.; Zhang, Z.; Geng, Y.; Wang, J. Intelligent Mechanical Fault Diagnosis Method for High-Voltage Circuit Breakers Based on Grey Wolf Optimization and Multi-Grained Cascade Forest Algorithms. Appl. Sci. 2024, 14, 3183. https://doi.org/10.3390/app14083183
Xu Z, Yan J, Sui G, Wu Y, Qi M, Zhang Z, Geng Y, Wang J. Intelligent Mechanical Fault Diagnosis Method for High-Voltage Circuit Breakers Based on Grey Wolf Optimization and Multi-Grained Cascade Forest Algorithms. Applied Sciences. 2024; 14(8):3183. https://doi.org/10.3390/app14083183
Chicago/Turabian StyleXu, Zhuofan, Jing Yan, Guoqing Sui, Yanze Wu, Meirong Qi, Zilong Zhang, Yingsan Geng, and Jianhua Wang. 2024. "Intelligent Mechanical Fault Diagnosis Method for High-Voltage Circuit Breakers Based on Grey Wolf Optimization and Multi-Grained Cascade Forest Algorithms" Applied Sciences 14, no. 8: 3183. https://doi.org/10.3390/app14083183
APA StyleXu, Z., Yan, J., Sui, G., Wu, Y., Qi, M., Zhang, Z., Geng, Y., & Wang, J. (2024). Intelligent Mechanical Fault Diagnosis Method for High-Voltage Circuit Breakers Based on Grey Wolf Optimization and Multi-Grained Cascade Forest Algorithms. Applied Sciences, 14(8), 3183. https://doi.org/10.3390/app14083183

