Abstract
This research aims to assess the readiness of professionals working in offices to accept robots as co-workers, and to provide insight for robot developers and organizations in promoting robot acceptance. This study investigates the acceptance of robots in office environments using the Unified Theory of Acceptance and Use of Technology (UTAUT) framework, extended with a specific focus on perceived sociability. A two-country comparative approach was employed. The research involved participants from the United Kingdom and Turkey to explore differences on robot acceptance. Data were collected via a structured questionnaire with demographics, robot usage or intention to use, and robot appearance preferences, targeting working professionals in office environments. The findings highlight key factors influencing behavioral intentions to use robots, including performance expectancy, effort expectancy, social influence, and perceived sociability. Our research results indicate that robots will likely to be accepted in our future office work environments. The results provide actionable insights for designing socially interactive robots and utilizing them in diverse workplace environments. Future research directions include expanding the cultural scope and utilizing qualitative methods for the additional investigation of factors that may enhance our understanding of robot acceptance.
1. Introduction
In recent years, Industry 5.0 has been garnering attention and has been the subject of many studies [1]. The chronology of the industrial revolutions is illustrated in Figure 1. The European Commission started to investigate the potential and implications of Industry 5.0 [2]. The main emerging theme of Industry 5.0 is human–robot co-working and human centricity [2,3,4]. In addition, lately, Large Language Models (LLMs) have paved the way for Generative Artificial Intelligence (GenAI). These recent technological advances will speed up the development of robots in many aspects of our lives.
Figure 1.
Industry revolutions adapted and improved from [3].
The European Commission described Industry 5.0 as a paradigm that, “places the well-being of the worker at the center of the production process and uses new technologies to provide prosperity beyond jobs and growth while respecting the production limits of the planet” [2]. When human–robot interaction and co-working occur at the organizational level, it will be possible to reduce non-value-adding workloads and to place people at the center of work organization, thereby enhancing their creativity [5]. The main goals of Industry 5.0 are not only to be technology-centric, like Industry 4.0, but also to make organization and management more resilient, sustainable, and human-centric [5].
Related Works
According to the International Standards Organization ISO 8373:2021 standard, “a robot includes a control system, programmed actuated mechanism, and a degree of autonomy to perform positioning, manipulation, or locomotion”. Robots are classified based on the intended application, such as industrial robots, service robots, and medical robots. ISO 8373:2021 classifies robots as industrial robots, service robots, and medical robots. Table 1 displays the definitions.
Table 1.
Types of robots based on ISO 8373:2021.
In addition, robots can be social and/or collaborative robots.
Social Robots: Autonomous robots designed to interact and communicate with humans by following social behaviors and rules attached to their roles. As defined in the literature, social robots can analyze visual, aural, and tactile inputs to engage in natural interactions with humans. They are specifically engineered to establish meaningful social interactions through various communication channels, including speech, gestures, and emotional expressions [6].
Collaborative Robots (Co-bots): These are robots designed to work alongside humans in a shared workspace, combining the precision and strength of robots with human cognitive abilities. While interacting with humans, their primary focus is task completion rather than social interaction.
Service robots are one of the robot types that are likely to be used in many diverse environments, especially in workplaces. Service robots have become more prevalent in many workplaces since COVID-19, collaborating more closely with humans [7]. This has led to an increase in the general public’s awareness of robots.
Social robots can analyze visual, aural, and tactile inputs and are expected to interact with humans [6] in a more natural way compared to other types of robots. Social service robots are being researched and developed for various environments, with personal or professional tasks, such as healthcare [8,9,10,11,12,13,14], education [15], customer service [16,17,18,19], and offices [20]. These environments are generally social environments, and naturally, social robots are being considered as a viable solution for supporting the service provided, including its social aspects.
In healthcare, robots, and especially service robots, are being utilized to help healthcare professionals with patient care. Healthcare service robots, also called socially assistive robots, are expected to provide a certain level of emotional and cognitive support [21].
Another social environment is education, and in this area, educational robots may be utilized [22]. As a type of social service robot, it may support teaching activities by providing personalized learning and creating engaging and interactive learning environments [23]. For example, these social educational robots may be used to help hearing-impaired children learn sign language [24,25].
Customer service robots may enrich user experiences with various tasks such as greeting the customer/user, providing service information, and responding to basic queries [26]. Service robots will help increase user satisfaction and operational efficiency [26]. These early designs, experiments, and applications indicate the widening of robot use vision in work environments, including social environments, and not just factories, as has been the main use of robots in the past. With the development of generative AI based on Large Language Models, the AI capability of robots will likely be enhanced.
Our literature search on the Web of Science, using the keywords “social” + “workplace” + “robot acceptance model”, revealed 12 articles (Access date: 12 September 2024). Despite not setting a time limit, the results were from the period between 2019 and 2024. Only 5 of these 12 articles statistically measured the robot acceptance model. Three of them [7,27,28] are related to UTAUT constructs, while the other studies are not [29,30]. Table 2 lists these studies related to UTAUT constructs and their relationships. Only one of the studies, conducted in France, is focused on analyzing the acceptance of robots in an office environment in different departments [28]. We believe that the investigation of robot acceptance in office work environments will attract more attention as we approach Industry 5.0.
Table 2.
Literature review for robot acceptance models in workplaces that were related to UTAUT constructs.
Table 3 shows that the UTAUT model used robot acceptance models. In the Web of Science database, under the keywords “UTAUT” + “robot acceptance model”, 58 articles were listed (access date: 19 October 2024). We found that only 12 of these have a statistically measured robot acceptance model with robots. Despite not setting a time limit, the results were from the period between 2010 and 2024.
Table 3.
Literature review for social robot acceptance with UTAUT model.
In this study, we focus on service robots in office environments, as exemplified by the ADA7 humanoid robot, which has a head, a body, and limbs. It looks and moves like a human. It combines social interaction capabilities with practical office-related functionalities.
One of the key factors for making Industry 5.0 a reality is the acceptance and adoption of robotic technology in the workplace [3,4]. Multiple factors, including performance expectancy, perceived sociability, and cultural norms, influence the acceptance of robots in office environments. While research indicates a growing interest in integrating robots into workplaces, actual acceptance depends on addressing these critical dimensions effectively.
The Unified Technology Acceptance and Use Theory (UTAUT) model [31] was used for investigating robot acceptance. We analyzed the relationship between performance expectancy (PE), effort expectancy (EE), social influence (SI), and behavioral intention (BI) to use robots. Even though there are extensions of UTAUT, these constructs are the main constructs for the original model. In addition to these constructs, we also investigated the relationship between perceived sociability (PS) and behavioral intention (BI) to use robots. As robots in office workplaces are likely to be social robots, we wanted to understand whether perceived sociability plays a role in robot acceptance or not. While previous robot acceptance studies [32,33,34] showed that perceived sociability is correlated with UTAUT constructs, there was no evidence of such a relationship with behavioral intention to use.
This research is significant as it is one of the early studies investigating robot acceptance in office work environments and we believe it will guide similar future studies.
To conduct the investigation, we collected data from two different countries: the United Kingdom and Turkey. We analyzed data from each country separately and analyzed the combined data. The analysis of the combined data suggests that the acceptance of robots is influenced by key factors, including perceived usefulness and sociability. Additionally, the cross-cultural analysis highlights that robots have the potential to be accepted in diverse countries, provided that cultural differences and context-specific preferences are adequately addressed. Therefore, this study is also important because it indicates that even in different cultures, robots may be adopted in office workplaces. Naturally, the investigation needs to be extended to other countries with different cultures to determine whether robot acceptance will be universal.
Despite the growing body of literature on robot acceptance, there are evident gaps in understanding the dynamics of robot adoption in office settings. Previous studies have predominantly concentrated on industrial or service environments, leaving a void in research addressing the unique challenges and opportunities presented by office workplaces. Furthermore, the cross-cultural dimension of robot acceptance has been insufficiently explored, with limited comparative analyses across diverse cultural contexts. This study aims to fill these gaps by applying the UTAUT model to examine the acceptance of robots in office environments in the United Kingdom and Turkey. By integrating perceived sociability as an additional construct, this research provides novel insights into the role of social factors in shaping behavioral intentions.
The findings from this study contribute to the existing body of knowledge by
- Increasing our understanding of robot acceptance for human-robot co-working;
- Highlighting the role of perceived sociability in human–robot co-working;
- Offering cross-cultural perspectives on robot acceptance.
By situating the research within the broader discourse on Industry 5.0 and technology acceptance, this study underscores its relevance and timeliness, providing actionable insights for both organizations and robotic technology developers.
We envision that the integration of social robots into organizations will be widespread soon [3]. The future implications of robot integration are expected to lead to organizational change and have a transformative impact on job roles, workplace dynamics, and overall productivity within organizations across different industries [3,4].
2. Model Constructions and Hypothesis
The majority of robot acceptance researchers have preferred to use Technology Acceptance Models (TAMs), or mixed models based on the working environment [7,27,28]. Our robot acceptance model is a pioneering study that utilizes UTAUT for professionals in office environments. UTAUT is commonly used in technology acceptance models for many technology tools and can be applied to Artificial Intelligence tools [35]. The Unified Theory of Acceptance and Use of Technology (UTAUT), developed by [31], provides a robust framework for understanding the factors that influence the acceptance and use of technology. UTAUT integrates elements from eight established models and theories to explain user intentions and behaviors [31]. Key constructs in UTAUT include performance expectancy, effort expectancy, social influence, and behavioral intention to use [31]. According to the original UTAUT model, facilitating conditions and use behavior should also be included when the technology is used [31]. Behavioral intention to use (BI) is used as a dependent variable for forecasting technologies. This dependent variable is used in various expressions, that are shown in the examples of some research studies in Table 1 and Table 2.
The UTAUT model was evaluated in cross-cultural studies [29,30], which demonstrated that the model can be applicable across diverse countries and cultures [36].
2.1. Critical Analysis of Theoretical Constructs
This study explores the interplay between key constructs from the UTAUT framework to provide a holistic understanding of the factors influencing robot acceptance in office environments.
Performance Expectancy and Effort Expectancy: These constructs are deeply interconnected. Performance expectancy measures the perceived utility of robots in enhancing workplace efficiency, while effort expectancy assesses the ease with which individuals can use these technologies. The findings demonstrate that higher ease of use significantly enhances perceptions of utility, thereby positively influencing behavioral intention.
Social Influence and Perceived Sociability: Social influence evaluates how external factors, such as managerial support and peer perceptions, affect an individual’s acceptance of robots. On the other hand, perceived sociability measures the extent to which robots can engage in meaningful social interactions. Together, these constructs address both cultural and interpersonal dimensions of robot acceptance.
Integration with the UTAUT Framework: By analyzing these constructs collectively, this study demonstrates the robustness of the UTAUT framework in capturing the multifaceted nature of robot acceptance. Performance expectancy and effort expectancy address the functional and usability aspects, while social influence and perceived sociability provide insights into social and cultural dimensions. This comprehensive approach enables a deeper understanding of the factors driving behavioral intention, offering actionable insights for both theory and practice.
Before presenting the hypotheses related to performance expectancy, we contextualize its relevance to robot acceptance. Performance expectancy evaluates the extent to which individuals believe that interacting with robots will enhance workplace efficiency and productivity. In office environments, this construct is particularly important as robots are expected to augment employee capabilities, streamline tasks, and contribute to overall organizational effectiveness. By examining performance expectancy, this study seeks to understand how perceived utility influences behavioral intentions to use robots.
For hypotheses concerning social influence and perceived sociability, we aim to address the cultural and interpersonal dimensions of robot acceptance. Social influence captures the effect of workplace norms, managerial endorsements, and peer opinions on an individuals’ willingness to use robots. Perceived sociability, on the other hand, assesses robots’ ability to engage in meaningful social interactions, a critical factor in environments where collaboration and communication are valued. These constructs are particularly vital in cross-cultural contexts, where differences in societal norms and interpersonal expectations can significantly shape attitudes toward robot adoption.
2.1.1. Performance Expectancy
Performance expectancy (PE) is a critical determinant of the UTAUT framework. Performance expectancy is the degree to which people believe that using a system will enhance their job performance [35].
The construct of performance expectancy is based on [31], where the item PE1 originated from the “Perceived usefulness” [37,38]; the items PE2 and PE3 originated from the “Relative Advantage” [39]; and the item PE4 originated from the “Outcome Expectations–Performance” [40,41].
Perceived usefulness has been widely used in robot acceptance models as an independent variable that has a relationship with the intention to use [7,27,28]. In related robot acceptance studies that used the UTAUT model, performance expectancy had a relationship with the intention to use [5,8,9,10,11,12,13,14,15,16,17,18,42].
Therefore, the following hypothesis was proposed:
H1.
There is a significant relationship between performance expectancy (PE) and behavior intention (BI) to use the robot as a co-worker.
2.1.2. Effort Expectancy
Effort expectancy (EE) is an element of the UTAUT framework. It is the degree of ease related to the use of the system [31]. Effort expectancy (EE) is both positively and negatively associated with innovation [43].
The construct of effort expectancy is presented in [31], where the items EE1, EE2, and EE3 originated from the “Perceived ease of use” variable, which was originally [37,38], and have been used in Technology Acceptance Models (TAMs). The item EE4 originated from the “Ease of use” variable, which was originally introduced by [39], and has been used in Innovation Diffusion Theory (IDT).
In some studies on robot acceptance, perceived ease of use had a relationship with perceived usefulness [26,32], and effort expectancy had a significant relationship with performance expectancy [8,9,18].
Some research has shown that using the UTAUT framework in a robot acceptance model mostly leads to finding a significant relationship between effort expectancy and intention to use [8,9,10,11,12,13,14,15,16,17,18,19].
Therefore, the following hypotheses were proposed:
H2a.
There is a significant relationship between effort expectancy (EE) and performance expectancy (PE) while working with robots.
H2b.
There is a significant relationship between effort expectancy (EE) and behavioral intention (BI) to use the robot as a co-worker.
2.1.3. Social Influence
Social influence (SI) is a key factor in the adoption of new technologies within the UTAUT framework. It refers to the user’s perception of social network influence while using the system [31]. The lack of studies on the social influence of human perceptions of robots at work has been highlighted by [44].
The construct of social influence (SI) is based on [31]. The first two items, SI1 and SI2, originated from the “Subjective Norm” variable from [38,45,46,47,48,49], and these items have been used in the Theory of Reasoned Action (TRA). The items SI3 and SI4 originated from the “Social Factors” variable [50], and these items have been used in Innovation Diffusion Theory (IDT).
Subjective norm has been used in robot acceptance models as an independent variable linked to the intention to use [26,28]. These studies, which used the UTAUT framework in robot acceptance, showed a significant relationship between social influence and intention to use [8,9,10,11,12,13,14,15,16,17,18,19,32].
Therefore, the following hypothesis was proposed:
H3.
There is a significant relationship between social influence (SI) and behavior intention (BI) to use the robot as a co-worker.
2.1.4. Perceived Sociability
Perceived sociability (PS) refers to how capable the robot is perceived to be in demonstrating social behavior [32]. According to [26], a robot’s social skills are crucial for its adoption by humans. Furthermore, the authors of [51] argue that interactions between users and robots have evolved into social relationships.
According to [52], sociability is one of the important hedonic factors, and it should thus be included in social robot acceptance models. The items of perceived sociability were adopted from the ALMERE robot acceptance model, which can be found in [32].
Perceived sociability was measured to understand how it is related to the extent to which social presence is perceived [32,53]. However, the Service Robot Acceptance model (sRAM) used perceived sociability as a social–emotional element directly linked to the acceptance of service robots [26]. In the robot acceptance literature, evidence linking perceived sociability to intention to use is, unfortunately, limited.
Perceived sociability is correlated with all UTAUT constructs [32]. Perceived sociability has been included in our model as a social element.
Therefore, the following hypothesis was proposed:
H4.
There is a significant relationship between perceived sociability (PS) and behavior intention (BI) to use the robot as a co-worker.
2.2. Mathematical Definition of the Path Model
Path models (also called Path analysis) are a type of statistical analysis that are used to assess the relationships between variables in a specified model. SEM builds upon regression analyses by enabling the simultaneous estimation of direct, indirect, and total effects among observed and latent variables. Path models are mainly used to assess the relationships in the structure of a dataset, that is, how variables relate to each other, what the causal relationship between them is, and what the mediators of the relationship are. Unlike simple regression, Path models are especially useful (1) when there are multiple dependent variables and (2) due to their capability of partitioning variance into unique pathways. The underlying principle of Path analysis is to minimize the fit to the data (loss function) between the observed covariance matrix and the covariance matrix estimated by the model. The result of this optimization process is that the hypothesized structure is made to have the best fit possible, allowing for good inference regarding the relationships among the variables.
In this study, Path models are employed because of emphasis in the literature that proves their utility in studying the structural links between variables. Path models were first introduced by [54] and are recognized for their ability to calculate direct, indirect, and total effects within the specified model, resulting in an understanding of the causal paths. Among the important references are [55], in which the authors explain in detail the statistical framework for Path analysis, and [56], in which the authors use this framework in structural equation modeling. These are the most important works that justify the theoretical basis of the methods used in this paper and guarantee that the quality of the work carried out is appropriate.
Loss Minimization in Path Analysis
Path analysis uses the criterion of loss minimization for the model to be accurate and robust. The central concept is to minimize how large the difference is between the actual data and the values that the model has predicted; in a formula, this is expressed as loss. The loss function also indicates how far the actual covariance matrix of parameters is from that which the model has proposed. Such input measures of performance measurement additionally include chi-square (Χ²); root mean square error of approximation (RMSEA); and the comparative fit index (CFI). These evaluate how accurate the model is when examining the data. The optimization of the process parameter of the model is carried out in such a way as to minimize the difference. This approach guarantees that the structural paths in the model are consistent with the actual data, thus explaining the relationships and causal structures between the variables.
In this research, the relationships identified by robot acceptance in office environments include five constructs: performance expectancy, effort expectancy, social influence, perceived sociability, and behavioral intention.
The model is illustrated in Figure 2. It identifies effort expectancy (EE), social influence (SI), and perceived sociability (PS) as exogenous constructs. Performance expectancy (PE) and behavioral intention (BI) are endogenous constructs.
Figure 2.
Theoretical model of behavioral intention to use the robot as a co-worker.
The mathematical equations of exogenous constructs are below.
3. Materials and Methods
3.1. Materials
In this research, the robot designed by AKINROBOTICS [57], named ADA7, was shown via video to office-experienced participants to evaluate their reactions. ADA7 can communicate with people in five different languages. She processes questions and commands using Artificial Intelligence (AI) and ChatGPT. ADA7 can be seen in Figure 3. In our case, ADA7’s abilities are listed below.
Figure 3.
ADA7: an AKINROBOTICS humanoid robot.
- See;
- Hear;
- Walk;
- Respond with tactile reactions;
- Reach the company’s ERP system.
This research video was planned and created by AKINROBOTICS and our research teams. The video aimed to illustrate human–robot co-working in an office environment. The participants imagined their office environment and working together with this robot while they were watching the video.
The scenario’s manuscript and the video link are shown in Appendix A.
3.2. Methods
3.2.1. Questionnaire Design
This study aims to explore the acceptance of robots among employees working in an office environment.
Considering the development of robot technology, and its current limited use, a survey method was preferred to gather data in two countries.
The research questionnaire was designed based on the established theoretical frameworks, as discussed in the previous section, to ensure reliability and validity. The questionnaire included 5 variables with a total of 33 items. Each item was measured on a 5-point Likert scale, ranging from 1 (strongly disagree) to 5 (strongly agree). The questionnaire had a notice on each page of variable items indicating “Please select your opinions as if you are co-working with this robot in your office environment”.
Additionally, demographic information was collected, such as gender, age, educational level, employment status, experience with robots, and opinions about the robot’s appearance as a co-worker. The survey was conducted in both languages, English and Turkish. The English version is shown in Table 4.
Table 4.
Measurement variables.
3.2.2. Data Collection and General Demographics
The questionnaire was prepared on Surveymonkey.com and delivered to the participants via online tools such as LinkedIn, Facebook, e-mail, and WhatsApp. Data were collected from the UK and Turkey in the same period. The study focused on experienced employees working in an office environment. In addition, the survey had a video that showed human–robot interactions in an office environment. The duration of the video was 2 min and 24 s.
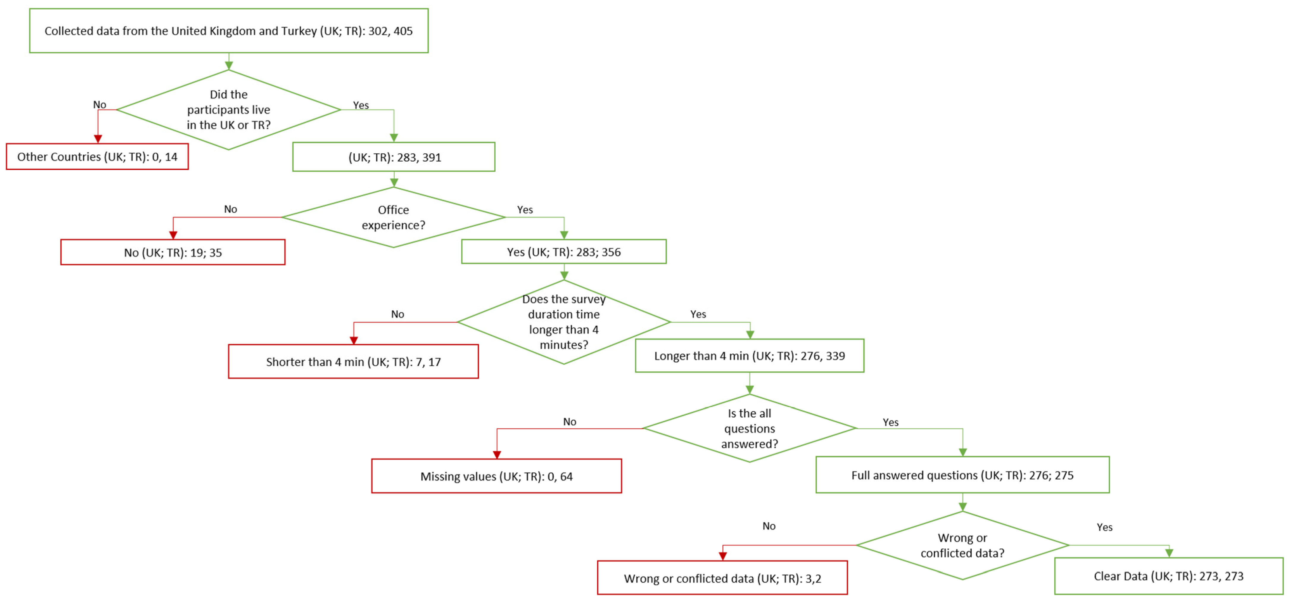
In the UK, the data were collected from December 2023 to January 2024. A total of 252 participants were recruited from Prolific and completed the survey via SurveyMonkey. Furthermore, 50 respondents volunteered to take part in the survey. A total of 302 participants provided data for the survey via the English version. In Turkey, the data were collected from October 2023 to January 2024. A total of 405 participants volunteered to be a part of the survey via the Turkish version.
Data from participants who were from outside of the UK or Turkey and had no office experience were removed. The participants who took less than 4 min to answer the survey were also deselected. Data with missing values and conflicts were removed as well. After data reduction, 273 data items were collected from the UK and 273 were collected from Turkey. The data reduction process is shown in Figure A1 from Appendix B.
The respondents had different levels of work experience in office environments, providing a comprehensive understanding of the factors influencing robot acceptance. Descriptive statistics are shown in Table 5.
Table 5.
Descriptive statistics.
3.2.3. Research Methodology
This study’s research questions are below.
RQ1: Are we going to accept robots for human-robot co-working in office environments?
RQ2: Are the factors affecting robot acceptance similar in different countries for human-robot co-working in office environments?
This research was investigated using exploratory factor analysis (EFA) by IBM SPSS Statistics 27 and answered with conformation factor analysis (CFA) and using a structural equation model (SEM) by IBM AMOS 26.
4. Results and Discussion
4.1. Robot Appearance
Some studies have found that the appearance of robots can be a predictor, with humanoid robots being more suitable as co-workers in organizations [58,59]. Anthropomorphism is the human tendency to look for characteristics that make something look like a human [60,61]. According to [62], as the degree of anthropomorphism increases, it becomes necessary to match the robot’s behavior to its appearance to avoid falling into the uncanny valley.
Survey Question: If you had the chance to work with a robot colleague, which appearance would you prefer? Please slide the number that best suits you on this scale from 1 (machine-like) to 5 (human-like).
From the data obtained from 546 participants, regardless of the country, the machine–human-like research robot, ADA7, falls outside the limits of the uncanny valley [62]. According to [63], in the uncanny valley area, people may never fully accept robots.
The results regarding robot appearance preferences varied, as shown below:
Category 1: 23.8% favored “machine-like” robots;
Category 2: 28.0% preferred “more machine-, less human-like” robots;
Category 3: 26.0% selected “machine–human-like” robots;
Category 4: 8.8% selected “less machine-, more human-like” robots;
Category 5: 13.4% preferred “fully human-like” robots.
In the survey, 77.84% of people responded that they would rather co-work with “machine-like robots”, “more machine-, less human-like” robots, and “machine–human-like” robots in an office environment. The responses given by all participants are shown graphically in Figure 4. The graph’s polynomial curve looks like the uncanny valley curve. In our case, “less machine-, more human-like” robots fall into the valley, resulting in the lowest preference rate.
Figure 4.
Responses on robot co-worker’s appearance graph.
These findings align with Mori’s uncanny valley theory, which posits that robots with designs too close to human appearance can evoke unease or discomfort among users. Participants exhibited the lowest preference rates for robots that fell into the “uncanny valley,” such as less machine-like but not fully human-like designs. This suggests that while a degree of anthropomorphism is appreciated, it must be carefully balanced to avoid adverse reactions.
Users with preferences for anthropomorphic robots (categories 4 and 5) prioritize sociability, likely due to expectations of meaningful and human-like interactions in office environments. Conversely, users who favor less anthropomorphic designs (categories 1 and 2) are influenced more by external validation, reflecting apprehensions about interacting with purely mechanical robots. Balanced designs (category 3) appeal broadly due to their perceived utility and sociability, striking a balance that avoids the discomfort of the “uncanny valley”.
By considering these appearance preferences and their psychological implications, this study provides actionable insights for developing robots that are both visually appealing and functionally effective in workplace settings.
4.2. Measurement Model Analysis and Validation
The results of Bartlett’s test of sphericity indicated that the correlation matrix was not random, and all data were well above the minimum standard for conducting factor analysis.
The Kaiser–Meyer–Olkin (KMO) measure assesses the adequacy of the sample for factor analysis. It evaluates the proportion of variance among variables that might be common variance (i.e., shared across factors) versus individual variance. The KMO is calculated as follows:
where
: correlation coefficients.
: partial correlation coefficients.
According to [64], the Keiser–Meyer–Olkin Measure of Sampling Adequacy (KMO) values “in the 0.90 s, marvelous; in the 0.80 s, meritorious; in the 0.70 s, middling; in the 0.60 s, mediocre; in the 0.50 s, miserable; below 0.50, unacceptable” (p. 35).
Consequently, we concluded that the correlation matrix was suitable for factor analysis, as shown in Table 6.
Table 6.
KMO and Bartlett’s tests.
The quality of the constructs in this study is assessed based on the evaluation of the measurement model. The assessment of the quality criteria starts with the evaluation of the factor loadings, which is followed by establishing the construct reliability and construct validity. Composite reliability was in line with the 0.70 cut-offs in the literature [65], and Cronbach’s alpha was greater than 0.80 [66], confirming the reliability of the questionnaire.
The factor loadings and the average variance extracted (AVE) were used to analyze convergent validity. The variables indicated more than three items, which have more than 0.5 factor loadings [65]. The values of AVE obtained were greater than the 0.5 cut-offs, indicating convergent validity [66].
The results showed that the items from the constructs are distinct from each other, confirming the discriminant validity of the data (Table 7 and Table 8).
Table 7.
Complete data validity analysis.
Table 8.
United Kingdom and Turkey—validity analysis.
A model is considered as fitting well according to the goodness-of-fit (GOF) indices:
- The category of absolute fit
- The goodness-of-fit (GFI) index is greater than 0.80 [67] or 0.90 [65], which is a measure used to evaluate how well the observed data match the hypothesized model. It is computed as follows:where
: The minimum fit function after a SEM model has been estimated using degrees of freedom for the hypothesized model;
: The fit function that would result if all parameters were zero.
- The root mean square error approximation (RMSEA) is less than 0.08 [65]. The root mean square error approximation (RMSEA) is a widely used index to assess the fit of a structural equation model. It evaluates how well the model approximates the data, considering the model’s complexity. Lower values indicate a better fit, with thresholds typically interpreted as follows:where
Χ2: Chi-square statistic for the hypothesized model;
: Degrees of freedom for the hypothesized model;
N: Sample size.
The RMSEA penalizes models with unnecessary complexity by incorporating degrees of freedom in its calculation, making it a robust indicator of parsimony. It is particularly valuable for comparing models with different levels of complexity. A confidence interval is often reported alongside the RMSEA to indicate its precision.
- 2.
- The category of parsimonious fit
- The CMIN/df value is less than 3 [55]. This GOF measure is a simple ratio of χ2 to the degrees of freedom for a model.
- 3.
- The category of incremental fit
- The comparative fit index (CFI) is indicative of a good fit if its value is greater than 0.95 [68]. The comparative fit index (CFI) is a widely used measure to evaluate the goodness-of-fit of a structural equation model. It compares the fit of the hypothesized model to that of an independent (null) model, where no relationships among variables are assumed. Higher values indicate a better fit, with the following thresholds commonly applied. CFI is computed as follows:where
: Chi-square statistic for the hypothesized model;
: Degrees of freedom for the hypothesized model;
: Chi-square statistic for the null model;
: Degrees of freedom for the null model.
CFI adjusts for sample size and is less sensitive to sample size variations than some other fit indexes, making it a robust and reliable measure. Comparing the hypothesized model to a baseline model provides a normalized index of improvement in fit.
These thresholds are widely adopted in structural equation modeling (SEM) and confirmatory factor analysis (CFA) to ensure model adequacy.
The confirmatory factor analysis (CFA) results shown in Table 9 have fit indexes that are within the acceptable range for all datasets.
Table 9.
Complete data for the United Kingdom and Turkey—CFA.
4.3. Structural Equation Modeling (SEM) and Hypothesis Testing
Three structural equation models, including the United Kingdom data, Turkey data, and complete data, were tested. All the fit categories, which are absolute fit (GFI and RMSEA), parsimonious fit (CMIN/df), and incremental fit (CIF), were measured. The SEM results for all datasets are below.
Complete data: Χ² (138) = 324.781, p < 0.01, GFI = 0.94, RMSEA = 0.050, CFI = 0.979.
United Kingdom: Χ² (138) = 265.549, p < 0.01, GFI = 0.91, RMSEA = 0.058, CFI = 0.973.
Turkey: Χ² (139) = 342.294, p < 0.01, GFI = 0.89, RMSEA = 0.073, CFI = 0.951.
In Turkey’s dataset, the absolute fit index GIF value (0.89) is slightly less than the acceptable value of 0.90. The other fit indexes are greater than the acceptable values, which are shown in Table 10.
Table 10.
Complete data for the United Kingdom and Turkey—model fit indexes.
This study assessed the impact of performance expectancy (PE), effort expectancy (EE), social influence (SI), and perceived sociability (PS) on behavioral intention (BI) to use the robot as a co-worker. Two countries’ data and total data hypothesis results are presented in Table 11.
Table 11.
Structural parameter estimates.
For the intention to work with robots, the squared multiple correlation for the complete data was 0.56, for UK data 0.67, and for the Turkey data 0.47. This means that the variables PE, EE, SI, and PS account for 67% of the variance in behavior intention (BI) in the UK data, 47% of the variance in behavior intention (BI) in Turkey, and 56% of the variance in behavior intention (BI) complete data.
The relationship between performance expectancy (PE) and behavioral intention (BI) to use the robot as a co-worker was positive and significant for each data group. The results for complete data were (β = 0.477, t = 5.195, p < 0.001), for the United Kingdom were (β = 0.434, t = 3.700, p < 0.001), and for Turkey were (β = 0.372, t = 5.929, p < 0.001). Therefore, H1 was supported.
The relationship between effort expectancy (EE) and performance expectancy (PE) while working with the robot was positive and significant for each data group. The results for complete data were (β = 0.853, t = 17.734, p < 0.001), for the United Kingdom were (β = 0.863, t = 13.507, p < 0.001), and for Turkey were (β = 0.620, t = 9.872, p < 0.001). Therefore, H2a was supported.
The relationship between effort expectancy (EE) and behavioral intention (BI) to use the robot as a co-worker was negative and non-significant for complete data and those from the United Kingdom. The results for complete data were (β = −0.214, t = −1.621, p = 0.105) and for the United Kingdom were (β = −0.202, t = −1.142, p = 0.254). Turkey has a positive and non-significant relationship between effort expectancy (EE) and behavioral intention (BI) to use the robot as a co-worker (β = 0.001, t = 0.018, p = 0.986). Therefore, H2b was not supported.
Hypothesis H2b, which posited a significant positive relationship between effort expectancy (EE) and behavioral intention (BI), was not supported based on the evidence collected. While the regression analysis yielded a parameter estimate, the p-value was not statistically significant across datasets, including the United Kingdom, Turkey, and the combined data. The participants might already perceive robot technologies as inherently easy to use, particularly if they have prior exposure to similar systems. This is consistent with Venkatesh [69], who noted that the significance of effort expectancy (EE) decreases as users become more familiar with the technology. Robots designed for office settings often emphasize user-friendly interfaces, minimizing the cognitive load required to operate them. As a result, participants may not view effort expectancy (EE) as a significant determinant of their intention to use robots. The collected data indicate that performance expectancy (PE) had a strong and significant influence on behavioral intention (BI). This might overshadow the role of effort expectancy (EE), as participants prioritize the robot’s utility and outcomes over the ease of learning or using it. For office professionals, practical utility may outweigh concerns about the effort involved in adoption. Differences in cultural expectations or workplace environments between the UK and Turkey might also play a role. For instance, in cultures emphasizing productivity, ease of use might be assumed or taken for granted, leading to a reduced impact on behavioral intentions. The robots demonstrated in the study, such as ADA7, exhibit a high degree of autonomy. Participants may perceive these robots as requiring minimal manual interaction, further diminishing the perceived importance of effort expectancy in shaping their intentions.
The relationship between social influence (SI) and behavioral intention (BI) to use the robot as a co-worker was positive and significant for complete data, and those from the United Kingdom and Turkey. The results for complete data were (β = 0.423, t = 7.16, p < 0.001), for the United Kingdom were (β = 0.525, t = 6.047, p < 0.001), and for Turkey were (β = 0.239, t = 3.762, p < 0.001). Therefore, H3 was supported.
The relationship between perceived sociability (PS) and behavioral intention (BI) to use the robot as a co-worker was positive and significant for complete data, and those from the United Kingdom and Turkey. The results for complete data were (β = 0.189, t = 4.033, p < 0.001) and for the United Kingdom were (β = 0.159, t = 2.527, p = 0.012). The results for Turkey were (β = 0.335, t = 5.819, p < 0.001). Therefore, H4 was supported.
The structural model of behavioral intention to use the robot as a co-worker is shown in Figure 5. These findings validate the theoretical framework of UTAUT and extend its applicability to office environments by incorporating perceived sociability as a critical factor. The results suggest that robot acceptance is multifaceted and influenced not only by functional attributes like performance expectancy but also by social and cultural dimensions. These insights have implications for designing and implementing robots in workplace settings, emphasizing the need for user-centered designs and supportive organizational policies.
Figure 5.
Structural model of behavioral intention to use the robot as a co-worker.
4.4. Cross-Cultural Implications and Industry 5.0 Context
We analyzed the data for each country separately and all data cumulatively. The data analysis of the three datasets indicates that performance expectancy, social influence, and perceived sociability have a significant statistical relationship with behavioral intention to use the robot as a co-worker. In addition, effort expectancy has a significant relationship with performance expectancy, similar to the findings of previous related studies [8,9,18]. The data analysis indicates that effort expectancy does not have a significant relationship with behavioral intention to use the robot as a co-worker. Venkatesh [69] discusses how, as technology evolves, the significance of effort expectancy on behavioral intention will be brought into question. Our finding related to the non-significance of effort expectancy in terms of behavioral intention to use the robot as a co-worker is an empirical answer to such questioning in the UTAUT model. Our result is also consistent with the findings of [11], indicating that the effect of effort expectancy on behavioral intentions becomes less significant as robots operate autonomously.
Our findings from all three datasets are similar. As a result, we can predict that robots will likely be accepted in workplaces, even in different countries with different cultures. Naturally, confirmation of universal robot acceptance may require evidence from a much broader dataset including many countries. On the other hand, modernization and globalization have an impact on national culture, whereby standardization in industrial, cultural, and educational systems results in a homogeneous transnational culture [70].
The findings emphasize the role of human–robot collaboration in realizing the goals of Industry 5.0, particularly in promoting human-centric and creative work environments. Robots designed for office settings should not only address functional requirements but also consider cultural adaptability to foster acceptance across diverse workplace contexts. Organizations adopting robotic technologies should implement training programs and create supportive environments that encourage collaboration between humans and robots. Additionally, policies promoting the ethical and sustainable integration of robots can further align with the principles of Industry 5.0, ensuring that technological advancements contribute positively to both productivity and employee well-being.
4.5. Theoretical and Practical Implications
4.5.1. Theoretical Implications
This study enhances our understanding of how the Unified Theory of Acceptance and Use of Technology (UTAUT) model can be adopted to investigate the acceptance of robots, particularly in office environments. By analyzing the links between perceived sociability and other UTAUT constructs, we improved our understanding of how perceived sociability plays a role in robot acceptance within the UTAUT framework. Furthermore, our study is among the pioneering studies empirically showing that effort expectancy, a key construct of technology acceptance within the UTAUT model, might not be significant in the domain of robot acceptance.
4.5.2. Practical Implications
For Robot Designers: These research results show a significant relationship between perceived sociability (PS) and behavioral intention (BI), emphasizing the importance of designing robots with advanced social capabilities. Robot developers should prioritize features that enable effective communication, emotional responsiveness, and user-friendly interactions. For example, incorporating natural language processing and adaptive learning algorithms can enhance robots’ ability to engage with users in a meaningful way. Additionally, paying attention to the aesthetic design of robots to avoid the “uncanny valley” effect can further improve user acceptance. For example, designs should focus on incorporating human-like traits that enhance usability and approachability while maintaining distinct non-human features to set clear expectations of the robot’s capabilities. Achieving this balance can improve user comfort and acceptance, particularly in office environments where frequent human–robot interactions are expected.
For Organizations: Organizations aiming to integrate robots into office environments should create a supportive climate for adoption. This includes fostering positive social influence through management endorsement and peer support for robot use. Training programs can be designed to familiarize employees with robot functionalities and reduce apprehension. Furthermore, aligning robot capabilities with employees’ performance expectations can enhance perceived usefulness, thereby increasing acceptance. Organizations should also consider cultural nuances when deploying robots across different regions to ensure alignment with local workplace norms and expectations.
4.6. Limitations and Future Research Directions
This study primarily relied on quantitative data collected through a 5-point Likert scale questionnaire. While this approach provided generalizable findings, it may not capture the full spectrum of participants’ attitudes and behaviors. Future research could explore the use of alternative scales, such as 7-point or 10-point Likert scales, to capture more nuanced opinions and enhance the depth of responses. Additionally, the exclusive reliance on quantitative methods is a limitation, as it may overlook the subtleties of human experiences. Incorporating qualitative methods, such as interviews or focus groups, in future studies could provide richer insights and validate the constructs examined in this research. Another limitation lies in the potential biases associated with the use of video scenarios to simulate human–robot interactions. While video scenarios add an experiential dimension, participant perceptions based on these scenarios may not fully translate into real-world behaviors. Future research could address this limitation by complementing video scenarios with live demonstrations or hands-on interactions with robots to enhance ecological validity and provide a more accurate assessment of human–robot interaction dynamics. This study also acknowledges the challenges related to ethical concerns. Issues such as data privacy, algorithmic bias, and the potential misuse of robots for surveillance purposes warrant careful consideration. Future research could explore the development of ethical frameworks and transparent policies to guide the responsible integration of robots in office environments.
Finally, socio-economic disparities present a significant challenge. Access to advanced robotic technologies may be limited to wealthier organizations, potentially exacerbating inequalities. Workforce reskilling and the creation of inclusive policies will be essential to mitigate job displacement and ensure equitable benefits from robot adoption. Expanding the scope of research to include organizations in diverse socio-economic contexts could provide more comprehensive insights into these challenges and inform strategies for equitable technology integration. For example, future studies could investigate the impact of subsidized robotics programs or public–private partnerships on bridging the accessibility gap. The rapid advancement of robotic technologies poses another limitation, as the findings from this study may become less applicable as new generations of robots with enhanced capabilities emerge. Future research could adopt longitudinal study designs to track changes in acceptance patterns over time, particularly as robots become more autonomous, interactive, and socially adept. Additionally, investigating the scalability of robot integration across different organizational sizes and sectors would further enrich the understanding of their potential impact. While this study focused on participants from two culturally distinct regions, the findings may not fully capture the broader global diversity in robot acceptance. Expanding future research to include participants from a wider range of cultural backgrounds, as well as varying age groups, industries, and educational levels, could provide more representative insights. This would be particularly useful for identifying universal versus culture-specific factors influencing robot acceptance. Finally, future studies could delve deeper into the practical challenges organizations face when implementing robots in office environments. Topics such as the cost-effectiveness of robot adoption, the integration of robots with existing workflows, and employee training programs deserve further exploration to provide actionable recommendations for organizations considering robotic technologies.
5. Conclusions
In the Industry 5.0 era, it is envisioned that humans will focus on creative work while robots will focus on dull, mundane, and routine work [3]. Human–robot co-working will be the dominant visible evidence of Industry 5.0 [71]. An important step toward this vision is to ensure that robots are accepted as co-workers in the workplace. In this research, we investigated whether robots will be accepted as co-workers or not in office-based work environments. We utilized The Unified Theory of Acceptance and Use of Technology (UTAUT) as the theoretical framework for the research. Data from two different countries, namely the United Kingdom and Turkey, were collected and analyzed as separate datasets and as a combined dataset. Utilizing the UTAUT model, we investigated the relationship between performance expectancy (PE), effort expectancy (EE), social influence (SI), and behavioral intention (BI) to use the robot as a co-worker. We extended our research model to include perceived sociability (PS), as we envision that most robots in office workplaces may be social robots. Therefore, we also investigated the relationship between perceived sociability and behavioral intention to use the robot as a co-worker. The findings from the analysis of the three different datasets provided similar results. The results show that performance expectancy (PE), social influence (SI), and perceived sociability (PS) have a positive significant relationship with behavioral intention (BI) to use/work with robots in office environments. The results provide guidance for both organizations wanting to utilize human–robot co-working environments and robotic technology providers. The organizations should focus on creating an environment that supports the practices of human–robot co-working via social influence. Robotic technology providers should focus on developing robots that provide performance and sociability.
Governments may develop policies providing the foundation for collaboration between humans and robotic systems while ensuring ethical and sustainable business environments. Incentives, such as tax breaks or subsidies, for adopting Industry 5.0 technologies can accelerate innovation in industries utilizing these technologies. Creating and establishing necessary laws and regulations to ensure safety, security, and privacy will help facilitate the integration of robots into workplaces. Governments must address potential risks, such as job displacement, by investing in reskilling programs and education to prepare the workforce for human–robot co-working environments. Creating ethical standards and guidelines to prevent the misuse of AI and robotic technologies is crucial and is already under discussion by many. Building a resilient cybersecurity infrastructure to protect against threats targeting networked systems is essential to Industry 5.0’s success.
Beyond theoretical insights, this research addresses practical implications for policymakers and industry leaders, particularly in enhancing the Industry 5.0 environment and mitigating associated risks. The exploration of emerging technologies like Large Language Models (LLMs) and Generative AI (GenAI) in robotics under the Industry 5.0 paradigm may create unexpected innovations. LLMs and GenAI can revolutionize service robotics by enabling more natural and intuitive communication between humans and robots. This includes real-time language understanding, emotional intelligence, and adaptive interactions that cater to individual user needs. GenAI can be leveraged to create virtual customer service robots, enabling businesses to deploy highly personalized and interactive AI agents for customer support. These virtual robotics can simulate human-like empathy and problem-solving skills, enhancing user satisfaction. LLMs and GenAI can assist in training physical robots by simulating diverse scenarios and tasks, speeding up development cycles and improving performance in real-world applications. The integration of LLMs in collaborative robotics can facilitate seamless task-sharing between humans and robots, enabling robots to understand context and complex instructions in industrial and service environments. Future research should explore ways to integrate LLMs and GenAI into robotics while ensuring ethical, transparent, and secure usage. Industries like healthcare, retail, and education may benefit from LLM-enhanced robotics, where personalized AI interactions can improve patient care, customer experiences, and learning outcomes.
There are many future research opportunities extending the findings from this research study. Data from different countries may be collected and analyzed to understand whether the factors leading to robot acceptance are universal or not. Different factors may be investigated to enhance our understanding of factors leading to robot acceptance. The concept of perceived sociability may be detailed to enhance our understanding of what constitutes sociability, providing guidance for robot developers. This research may be extended to different workplace settings other than office work environments. Other technology acceptance models, such as the Technology Acceptance Model (TAM) and its versions, may be investigated. The findings based on the theoretical frameworks such as UTAUT and TAM will help to develop robot technology acceptance models that will be more suitable for investigating the acceptance of robots for human–robot co-working in Industry 5.0.
Author Contributions
Conceptualization, G.D., B.S. and K.A.D.; methodology, G.D., B.S. and K.A.D.; validation, G.D. and B.S.; formal analysis, G.D.; investigation, G.D.; resources, G.D. and B.S.; data curation, G.D.; writing—original draft preparation, G.D. and K.A.D.; writing—review and editing, G.D., B.S., K.A.D. and Y.S.B.; visualization, G.D. and Y.S.B.; supervision, B.S. and K.A.D.; project administration, G.D. All authors have read and agreed to the published version of the manuscript.
Funding
This research received no external funding.
Institutional Review Board Statement
The Academic Ethics Committee of Gebze Technical University has confirmed that the research survey did not contain any ethical issues.
Informed Consent Statement
Informed consent was obtained from subjects involved in the study by means of an online survey ensuring anonymity and implied consent by means of fully completing the survey till the end. Participation in the study was entirely voluntary and participants had the right to withdraw from the survey environment whenever they wished.
Data Availability Statement
The original contributions presented in this study are included in the article. Further inquiries can be directed to the corresponding author.
Acknowledgments
The authors gratefully thank Ozgur AKIN and AKINROBOTICS for the technical support, and all 546 people who participated in the survey for this study.
Conflicts of Interest
The authors declare no conflicts of interest.
Correction Statement
This article has been republished with a minor correction to the existing affiliation information. This change does not affect the scientific content of the article.
Appendix A
The research video link is https://youtu.be/kWlbssN0P2A (accessed on 10 January 2025) and the video manuscript is shown below.
(ADA 7 comes up to the staff while Nazan is working).
ADA7: Good day Nazan, you look very smart today. This colour suits you a lot.
Nazan: Thank you, ADA. You also look cute and energetic as usual.
;
;ADA7:
; Thank you.
; Thank you.(The staff keeps working during the conversation. On the other hand, her phone keeps ringing).
ADA7: You look very busy today and If I sense it correctly, you look tired. I am happy to help if there is anything I can do for you.
Personnel: Actually, our friend who started working recently was supposed to help me today, but I cannot get hold of him/her. Is he/she not here at work I wonder?
ADA7: I have checked on the system. He/she entered the office at 8.15.
Personnel: Which floor was his/her office at?
ADA7: At the second floor, the third room on the right side of the lift.
Personnel: Alright. Ada, I have sent you a company name. They were supposed to make a payment. Can you check if the payment is in.
ADA7: Unfortunately, I cannot see any payments on the system.
Nazan: Thank you, Ada, you are a great detail. Can I ask you another favour?
ADA7: Of course, no bother!
Nazan: Can you check if there are any grammatical mistakes on the texts, I have written that I could not, see?
ADA7: Of course, please upload it. So, I will check.
(The staff sends the file to the robot from his/her computer).
Nazan: I sent you, Ada.
(The staff is busy doing something else at the moment for 4–5 s).
ADA7: Nazan, I have gone through your text. I have found 2 grammatical mistakes you overlooked. I underlined the words and sent it back to you.
Nazan: You are very quick. I am amending immediately.
(He/she makes the correction without seeing the screen).
Nazan: ADA, everything will be alright if you treat/order/buy me a morning coffee.
ADA7: I have put the drink list on my screen for you. I am leaving it to you. (Make your pick.)
;
;(The staff clicks on one of the drinks on the screen).
ADA7: Enjoy! Have a good day!
Nazan: Thanks. Have a good day too, ADA.
(While ADA is leaving the desk, the office butler (Coffee guy) brings the coffee over and the view goes blurry and intro).
Appendix B
Appendix B.1. Addressing Data Conflicts and Rationale for Data Discarding
In our study, we carefully considered the potential conflicts within the data and the criteria for discarding data to ensure the integrity and applicability of our results. The primary sources of conflict identified during the data collection process were as follows:
Some participants provided incomplete responses to key questions, which rendered their data unusable for analysis. We excluded responses where more than 20% of the questions within the questionnaire were left unanswered.
We noticed patterns of responses that suggested participants might not have answered the questions thoughtfully. For example, when a respondent answered “Strongly Agree” for all items across multiple scales without meaningful variation, this was considered a sign of non-engagement. Such responses were excluded from the analysis.
We also conducted statistical checks for outliers or extreme values within the dataset, particularly for responses related to key constructs such as “perceived sociability” and “behavioral intention.” Outliers were identified using standard deviation thresholds, and responses that significantly deviated from the mean (beyond three standard deviations) were excluded.
Data from participants who completed the survey in less than four minutes were discarded. We considered this duration insufficient to provide thoughtful and valid responses to the 33 items on the Likert scale, which may suggest a lack of attention to the questionnaire.
In cases where responses indicated internal inconsistency across variables (e.g., high ratings on “performance expectancy” but low ratings on “behavioral intention”), we carefully reviewed the patterns. In cases where participants gave conflicting responses within the same variable or across related variables (such as between “effort expectancy” and “behavioral intention”), their data were excluded from the analysis to ensure internal consistency and the validity of the findings.
Appendix B.2. Justification for Data Exclusion
The rationale for discarding data was based on the need to maintain a high standard of validity and reliability in the study’s findings. By excluding incomplete, inconsistent, or unreliable responses, we ensured that the dataset represented only those participants who answered thoughtfully and meaningfully, thus preserving the accuracy of our analysis. Excluding data with extreme inconsistencies also helped to prevent skewed results that could have compromised the study’s applicability. Furthermore, ensuring that participants took the survey seriously (e.g., by excluding those who completed it too quickly or inconsistently) guarantees that the study’s findings are based on valid user insights rather than noise. Ultimately, the process of discarding data was transparent, objective, and intended to enhance the robustness of our conclusions, ensuring that the final dataset reflected a reliable sample of participants who were engaged with the survey and whose responses were valid.
The data reduction process is illustrated in Figure A1.
Figure A1.
Data reduction process.
Figure A1.
Data reduction process.

References
- Maddikunta, P.K.R.; Pham, Q.-V.; Prabadevi, B.; Deepa, N.; Dev, K.; Gadekallu, T.R.; Ruby, R.; Liyanage, M. Industry 5.0: A survey on enabling technologies and potential applications. J. Ind. Inf. Integr. 2022, 26, 100257. [Google Scholar] [CrossRef]
- European Commission. Industry 5.0. Available online: https://research-and-innovation.ec.europa.eu/research-area/industrial-research-and-innovation/industry-50_en (accessed on 17 November 2024).
- Demir, K.A.; Döven, G.; Sezen, B. Industry 5.0 and human-robot co-working. Procedia Comput. Sci. 2019, 158, 688–695. [Google Scholar] [CrossRef]
- Demir, K.A. Human-Robot Co-Working and Roboethics. Master’s Thesis, Gebze Technical University, Darıca, Turkey, 2019. Available online: https://scholar.google.com.sg/citations?view_op=view_citation&hl=en&user=Sop65jwAAAAJ&pagesize=80&citation_for_view=Sop65jwAAAAJ:NhqRSupF_l8C (accessed on 18 November 2024).
- Xu, X.; Lu, Y.; Vogel-Heuser, B.; Wang, L. Industry 4.0 and Industry 5.0—Inception, conception and perception. J. Manuf. Syst. 2021, 61, 530–535. [Google Scholar] [CrossRef]
- Peter, J.; Kühne, R. The new frontier in communication research: Why we should study social robots. Media Commun. 2018, 6, 73–76. [Google Scholar] [CrossRef]
- Saari, U.A.; Tossavainen, A.; Kaipainen, K.; Mäkinen, S.J. Exploring factors influencing the acceptance of social robots among early adopters and mass market representatives. Robot. Auton. Syst. 2022, 151, 104033. [Google Scholar] [CrossRef]
- Alaiad, A.; Zhou, L.; Koru, G. An Exploratory Study of Home Healthcare Robots Adoption Applying the UTAUT Model. Int. J. Healthc. Inf. Syst. Inform. 2014, 9, 44–59. [Google Scholar] [CrossRef]
- Alaiad, A.; Zhou, L. The determinants of home healthcare robots adoption: An empirical investigation. Int. J. Med. Inform. 2014, 83, 825–840. [Google Scholar] [CrossRef] [PubMed]
- Chen, N. Acceptance of Social Robots by Aging Users: Towards a Pleasure-Oriented View. In Cross-Cultural Design. Methods, Tools, and Users; Rau, P.L., Ed.; In Lecture Notes in Computer Science; Springer International Publishing: Cham, Switzerland, 2018; Volume 10911, pp. 387–397. [Google Scholar] [CrossRef]
- Vichitkraivin, P.; Naenna, T. Factors of healthcare robot adoption by medical staff in Thai government hospitals. Health Technol. 2021, 11, 139–151. [Google Scholar] [CrossRef]
- Yeoh, S.Y.; Chin, P.N. Exploring home health-care robots adoption in Malaysia: Extending the UTAUT model. Int. J. Pharm. Healthc. Mark. 2022, 16, 392–411. [Google Scholar] [CrossRef]
- Komariyah, D.; Inoue, K.; Suyama, N.; Buwana, C.; Ito, Y. The acceptance of the potential use of social robots for children with autism spectrum disorder by Indonesian occupational therapists: A mixed methods study. Disabil. Rehabil. Assist. Technol. 2024, 20, 397–407. [Google Scholar] [CrossRef]
- Zhang, L. Breaking Barriers: A Dual-Factor Model Unraveling Ageism in Socially Assistive Robot Adoption among Older Chinese Adults. Int. J. Hum.–Comput. Interact. 2024, 1–17. [Google Scholar] [CrossRef]
- Guggemos, J.; Seufert, S.; Sonderegger, S. Humanoid robots in higher education: Evaluating the acceptance of Pepper in the context of an academic writing course using the UTAUT. Br. J. Educ. Technol. 2020, 51, 1864–1883. [Google Scholar] [CrossRef]
- Abdelhakim, A.S.; Abou-Shouk, M.; Ab Rahman, N.A.F.W.; Farooq, A. The fast-food employees’ usage intention of robots: A cross-cultural study. Tour. Manag. Perspect. 2023, 45, 101049. [Google Scholar] [CrossRef]
- Pande, S.; Gupta, K.P. Indian customers’ acceptance of service robots in restaurant services. Behav. Inf. Technol. 2023, 42, 1946–1967. [Google Scholar] [CrossRef]
- Kaiser, R.; De Benedetto, S.; Planing, P.; Müller, P. What Will the Delivery Robots Bring Us Tomorrow? Int. J. Consum. Stud. 2024, 48, e13093. [Google Scholar] [CrossRef]
- Kraus, J.; Miller, L.; Klumpp, M.; Babel, F.; Scholz, D.; Merger, J.; Baumann, M. On the Role of Beliefs and Trust for the Intention to Use Service Robots: An Integrated Trustworthiness Beliefs Model for Robot Acceptance. Int. J. Soc. Robot. 2024, 16, 1223–1246. [Google Scholar] [CrossRef]
- Okafuji, Y.; Baba, J.; Nakanishi, J.; Kuramoto, I.; Ogawa, K.; Yoshikawa, Y.; Ishiguro, H. Can a humanoid robot continue to draw attention in an office environment? Adv. Robot. 2020, 34, 931–946. [Google Scholar] [CrossRef]
- Weerarathna, I.N.; Raymond, D.; Luharia, A. Human-Robot Collaboration for Healthcare: A Narrative Review. Cureus 2023, 15, e49210. [Google Scholar] [CrossRef] [PubMed]
- Demir, K.A. Smart education framework. Smart Learn. Environ. 2021, 8, 29. [Google Scholar] [CrossRef]
- OECD. OECD Digital Education Outlook 2021: Pushing the Frontiers with Artificial Intelligence, Blockchain and Robots. In OECD Digital Education Outlook; OECD: Paris, France, 2021. [Google Scholar] [CrossRef]
- Gurpinar, C.; Takir, S.; Bicer, E.; Uluer, P.; Arica, N.; Kose, H. Contrastive learning based facial action unit detection in children with hearing impairment for a socially assistive robot platform. Image Vis. Comput. 2022, 128, 104572. [Google Scholar] [CrossRef]
- Gürpınar, C.; Uluer, P.; Akalın, N.; Köse, H. Sign Recognition System for an Assistive Robot Sign Tutor for Children. Int. J. Soc. Robot. 2020, 12, 355–369. [Google Scholar] [CrossRef]
- Wirtz, J.; Patterson, P.G.; Kunz, W.H.; Gruber, T.; Lu, V.N.; Paluch, S.; Martins, A. Brave new world: Service robots in the frontline. J. Serv. Manag. 2018, 29, 907–931. [Google Scholar] [CrossRef]
- Kim, Y. Examining the Impact of Frontline Service Robots Service Competence on Hotel Frontline Employees from a Collaboration Perspective. Sustainability 2023, 15, 7563. [Google Scholar] [CrossRef]
- Cippelletti, E.; Fournier, É.; Jeoffrion, C.; Landry, A. Assessing Cobot’s Acceptability of French Workers: Proposition of a Model Integrating the TAM3, the ELSI and the Meaning of Work Scales. Int. J. Hum.–Comput. Interact. 2024, 1–13. [Google Scholar] [CrossRef]
- Tu, Y.; Liu, W.; Yang, Z. Exploring the influence of service employees’ characteristics on their willingness to work with service robots. J. Serv. Manag. 2023, 34, 1038–1063. [Google Scholar] [CrossRef]
- Liao, S.; Lin, L.; Chen, Q. Research on the acceptance of collaborative robots for the industry 5.0 era—The mediating effect of perceived competence and the moderating effect of robot use self-efficacy. Int. J. Ind. Ergon. 2023, 95, 103455. [Google Scholar] [CrossRef]
- Venkatesh, V.; Morris, M.G.; Davis, G.B.; Davis, F.D. User Acceptance of Information Technology: Toward a Unified View. MIS Q. 2003, 27, 425–478. [Google Scholar] [CrossRef]
- Heerink, M.; Kröse, B.; Evers, V.; Wielinga, B. Assessing Acceptance of Assistive Social Agent Technology by Older Adults: The Almere Model. Int. J. Soc. Robot. 2010, 2, 361–375. [Google Scholar] [CrossRef]
- Conti, D.; Di Nuovo, S.; Buono, S.; Di Nuovo, A. Robots in Education and Care of Children with Developmental Disabilities: A Study on Acceptance by Experienced and Future Professionals. Int. J. Soc. Robot. 2017, 9, 51–62. [Google Scholar] [CrossRef]
- Han, J.; Conti, D. The Use of UTAUT and Post Acceptance Models to Investigate the Attitude towards a Telepresence Robot in an Educational Setting. Robotics 2020, 9, 34. [Google Scholar] [CrossRef]
- Venkatesh, V. Adoption and use of AI tools: A research agenda grounded in UTAUT. Ann. Oper. Res. 2022, 308, 641–652. [Google Scholar] [CrossRef]
- Venkatesh, V.; Zhang, X. Unified Theory of Acceptance and Use of Technology: U.S. Vs. China. J. Glob. Inf. Technol. Manag. 2010, 13, 5–27. [Google Scholar] [CrossRef]
- Davis, F.D. Perceived Usefulness, Perceived Ease of Use, and User Acceptance of Information Technology. MIS Q. 1989, 13, 319–340. [Google Scholar] [CrossRef]
- Davis, F.D.; Bagozzi, R.P.; Warshaw, P.R. User Acceptance of Computer Technology: A Comparison of Two Theoretical Models. Manag. Sci. 1989, 35, 982–1003. [Google Scholar] [CrossRef]
- Moore, G.C.; Benbasat, I. Development of an Instrument to Measure the Perceptions of Adopting an Information Technology Innovation. Inf. Syst. Res. 1991, 2, 192–222. [Google Scholar] [CrossRef]
- Compeau, D.R.; Higgins, C.A. Computer Self-Efficacy: Development of a Measure and Initial Test. MIS Q. 1995, 19, 189–211. [Google Scholar] [CrossRef]
- Compeau, D.; Higgins, C.A.; Huff, S. Social Cognitive Theory and Individual Reactions to Computing Technology: A Longitudinal Study. MIS Q. 1999, 23, 145. [Google Scholar] [CrossRef]
- Oshlyansky, L.; Cairns, P.; Thimbleby, H. Validating the Unified Theory of Acceptance and Use of Technology (UTAUT) tool cross-culturally. In Proceedings of the HCI 2007 the 21st British HCI Group Annual Conference University of Lancaster, Lancaster, UK, 3–7 September 2007. [Google Scholar]
- Kim, H.-W.; Chan, H.C.; Chan, Y.P. A balanced thinking–feelings model of information systems continuance. Int. J. Human-Computer Stud. 2007, 65, 511–525. [Google Scholar] [CrossRef]
- Latikka, R.; Savela, N.; Oksanen, A. Perceptions of Assistive Robots at Work: An Experimental Approach to Social Influence. Int. J. Soc. Robot. 2023, 15, 1543–1555. [Google Scholar] [CrossRef]
- Ajzen, I. The Theory of planned behavior. Organ. Behav. Hum. Decis. Processes 1991, 50, 179–211. [Google Scholar] [CrossRef]
- Fishbein, M.; Ajzen, I. Belief, Attitude, Intention and Behavior: An Introduction to Theory and Research; Addison-Wesley series in social psychology; Addison-Wesley: Boston, MA, USA, 1975. [Google Scholar]
- Mathieson, K. Predicting user intentions: Comparing the technology acceptance model with the theory of planned behavior. Inf. Syst. Res. 1991, 2, 173–191. [Google Scholar] [CrossRef]
- Taylor, S.; Todd, P.A. Understanding information technology usage: A test of competing models. Inf. Syst. Res. 1995, 6, 144–176. [Google Scholar] [CrossRef]
- Taylor, S.; Todd, P. Assessing IT usage: The role of prior experience. J. MIS Q. 1995, 19, 561–570. [Google Scholar] [CrossRef]
- Thompson, R.L.; Higgins, C.A.; Howell, J.M. Personal Computing: Toward a Conceptual Model of Utilization. MIS Q. 1991, 15, 125. [Google Scholar] [CrossRef]
- Coeckelbergh, M. You, robot: On the linguistic construction of artificial others. AI Soc. 2011, 26, 61–69. [Google Scholar] [CrossRef]
- de Graaf, M.M.; Ben Allouch, S. Exploring influencing variables for the acceptance of social robots. Robot. Auton. Syst. 2013, 61, 1476–1486. [Google Scholar] [CrossRef]
- Heerink, M.; Kröse, B.; Evers, V.; Wielinga, B. The influence of social presence on acceptance of a companion robot by older people. Int. J. Comput. Vis. 2008. Available online: https://api.semanticscholar.org/CorpusID:34420104 (accessed on 10 November 2024). [CrossRef]
- Wright, S. The Method of Path Coefficients. Ann. Math. Stat. 1934, 5, 161–215. [Google Scholar] [CrossRef]
- Kline, R.B. Principles and Practice of Structural Equation Modeling. In Methodology in the Social Sciences; Guilford Publications: New York, NY, USA, 1998. [Google Scholar]
- Byrne, B.; van de Vijver, F. The maximum likelihood alignment approach to testing for approximate measurement invariance: A paradigmatic cross-cultural application. Psicothema 2017, 4, 539–551. [Google Scholar] [CrossRef] [PubMed]
- AKINROBOTICS. Social Robot ADA7. Available online: https://www.akinrobotics.com/en/social-robot-ada-7 (accessed on 30 November 2024).
- Hegel, F.; Lohse, M.; Wrede, B. Effects of visual appearance on the attribution of applications in social robotics. In Proceedings of the 18th IEEE International Symposium on Robot and Human Interactive Communication, Toyama, Japan, 27 September–2 October 2009; pp. 64–71. [Google Scholar]
- Destephe, M.; Brandao, M.; Kishi, T.; Zecca, M.; Hashimoto, K.; Takanishi, A. Walking in the uncanny valley: Importance of the attractiveness on the acceptance of a robot as a working partner. Front. Psychol. 2015, 6, 204. [Google Scholar] [CrossRef]
- Gursoy, D.; Chi, O.H.; Lu, L.; Nunkoo, R. Consumers acceptance of artificially intelligent (AI) device use in service delivery. Int. J. Inf. Manag. 2019, 49, 157–169. [Google Scholar] [CrossRef]
- Kim, S.; Chen, R.P.; Zhang, K. Anthropomorphized Helpers Undermine Autonomy and Enjoyment in Computer Games. J. Consum. Res. 2016, 43, 282–302. [Google Scholar] [CrossRef]
- Mori, M. Bukimi no tani [The uncanny valley]. Energy 1970, 7, 33. [Google Scholar]
- Murphy, J.; Gretzel, U.; Hofacker, C. Service robots in hospitality and tourism: Investigating anthropomorphism. In Proceedings of the 15th APacCHRIE Conference, Bali, Indonesia, 31 May–2 June 2017. [Google Scholar]
- Kaiser, H.F. An index of factorial simplicity. Psychometrika 1974, 39, 31–36. [Google Scholar] [CrossRef]
- Hair, J.F.; Black, W.C.; Babin, B.J.; Anderson, R.E. Multivariate Data Analysis; Cengage: Boston, MA, USA, 2019. [Google Scholar]
- Hair, J.F., Jr.; Matthews, L.M.; Matthews, R.L.; Sarstedt, M. PLS-SEM or CB-SEM: Updated guidelines on which method to use. Int. J. Multivar. Data Anal. 2017, 1, 107. [Google Scholar] [CrossRef]
- MacCallum, R.C.; Hong, S. Power Analysis in Covariance Structure Modeling Using GFI and AGFI. Multivar. Behav. Res. 1997, 32, 193–210. [Google Scholar] [CrossRef]
- Hu, L.T.; Bentler, P.M. Cutoff criteria for fit indexes in covariance structure analysis: Conventional criteria versus new alternatives. Struct. Equ. Model. Multidiscip. J. 1999, 6, 1–55. [Google Scholar] [CrossRef]
- Venkatesh, V. Paradigm changing metaverse: Future research directions in design, technology adoption and use, and impacts. Decis. Support Syst. 2025, 188, 114307. [Google Scholar] [CrossRef]
- Koshy, P.; Cabalu, H.; Valencia, V. Higher education and the importance of values: Evidence from the World Values Survey. High. Educ. 2023, 85, 1401–1426. [Google Scholar] [CrossRef]
- Nahavandi, S. Industry 5.0—A Human-Centric Solution. Sustainability 2019, 11, 4371. [Google Scholar] [CrossRef]
Disclaimer/Publisher’s Note: The statements, opinions and data contained in all publications are solely those of the individual author(s) and contributor(s) and not of MDPI and/or the editor(s). MDPI and/or the editor(s) disclaim responsibility for any injury to people or property resulting from any ideas, methods, instructions or products referred to in the content. |
© 2025 by the authors. Licensee MDPI, Basel, Switzerland. This article is an open access article distributed under the terms and conditions of the Creative Commons Attribution (CC BY) license (https://creativecommons.org/licenses/by/4.0/).




