Abstract
Colony-stimulating factor-1 receptor (CSF-1R)-related leukoencephalopathy (CRL) is a neurodegenerative disease that triggers early demyelination, leading to an adult-onset dementia. Triggering receptor expressed on myeloid cells-2 (TREM2) is a microglial receptor that promotes the activation of microglia and phagocytic clearance of apoptotic neurons and myelin debris. We investigated the role of Trem2 in the demyelination observed in the Csf1r+/− mouse model of CRL. We show that elevation of Trem2 expression and callosal demyelination occur in 4–5-month-old Csf1r+/− mice, prior to the development of symptoms. Absence of Trem2 in the Csf1r+/− mouse attenuated myelin pathology and normalized microglial densities and morphology in the corpus callosum. Trem2 absence also prevented axonal degeneration and the loss of cortical layer V neurons observed in Csf1r+/− mice. Furthermore, the absence of Trem2 prevented the accumulation of myelin-derived lipids in Csf1r+/− macrophages and reduced the production of TNF-α after myelin engulfment. These data suggest that TREM2 contributes to microglial dyshomeostasis in CRL.
1. Introduction
In the brain, colony-stimulating factor-1 (CSF-1) receptor (CSF-1R) is expressed on microglia [1,2] and is regulated by two neuronally expressed cognate ligands, CSF-1 and interleukin-34 (IL-34) [3] (reviewed in [4]). The development of microglia from yolk sac progenitors and their proliferation and survival in the adult brain is dependent on the CSF-1R [4]. Dominant inactivating mutations in the intracellular kinase domain of the CSF1R, or CSF1R haploinsufficiency, cause CSF-1-receptor-related leukoencephalopathy (CRL), formerly known as hereditary diffuse leukoencephalopathy with spheroids (HDLS), or adult-onset leukoencephalopathy with axonal spheroids and pigmented glia (ALSP) [5]. CRL is characterized by cognitive and motor impairments, dementia, depression, anxiety and other behavioral deficits [6]. Magnetic resonance imaging of CRL patient brains reveals patchy cerebral white matter lesions, primarily in the frontal and parietal lobe, with thinning of the corpus callosum and enlargement of the lateral ventricles [7,8]. The pathology includes loss of myelin, axonal swelling, degeneration and neuronal cell death [7,9,10,11,12,13,14]. Microgliosis occurs in the early stages of disease when it correlates with the peak of axonal swelling [7,9], while in later stages uneven distribution of microglia with areas of both reduced and increased densities can be found [15]. Furthermore, transcriptomic profiling has provided evidence of loss of microglial homeostatic phenotype [16]. Currently, there are no effective treatment options for CRL.
We have validated the heterozygous Csf1r+/− mouse as a model of CRL [14,17]. This model reproduces the patchy microgliosis, demyelination and neurodegeneration characteristic of the disease and produces behavioral deficits consistent with the motor and cognitive deficits observed in CRL [14]. Transcriptomic profiling of microglia isolated from affected Csf1r+/− mice indicates a loss of homeostasis and acquisition of pro-oxidant and demyelinating phenotypes [18]. Importantly, we have shown that microglial Csf1r haploinsufficiency is sufficient for disease pathogenesis [19], supporting the concept that CRL is a primary microgliopathy [18].
The microglial phagocytic receptor, TREM2 (triggering receptor expressed on myeloid cells 2) is a lipid receptor that recognizes lipidated ApoE and various phospholipids, including some abundant in myelin (e.g., sulfatides, sphingomyelin and galactosyl ceramide) and phosphatidylserine, which is exposed by damaged neurons and glial cells [20,21,22,23,24]. While TREM2 is dispensable for the phagocytic clearance of apoptotic cells [22], it has a modest contribution to the clearance of myelin debris at low concentrations of CSF-1, but is dispensable at high concentrations [24]. Nevertheless, TREM2 is activated by myelin-derived phospholipids [22,24] and regulates the storage and processing of myelin-derived lipids [24,25]. Furthermore, a TREM2/ApoE pathway contributes to the switch from homeostatic to neurodegenerative microglia phenotype after phagocytosis of apoptotic neurons [26].
Both CSF-1R and TREM2 signal to spleen tyrosine kinase (Syk) via a common adapter protein, DNAX-activating protein of 12 (DAP12) [22,24,27,28], and mutations in either receptor, or in DAP12, cause strikingly similar microgliopathies associated with frontotemporal demyelination and neuronal loss [6,19,29,30,31]. Furthermore, both CSF-1R and TREM2 were coimmunoprecipitated from cells in which they are overexpressed, and in microglial cultures, CSF1R knockdown increased Trem2 mRNA levels, while CSF1R expression was increased in Trem2-deficient microglia [32]. Thus, studies of the contribution of TREM2 to CRL are important to our understanding of how disruption of the crosstalk between TREM2 and the CSF-1R might perturb microglial homeostatic functions.
TREM2 expression is elevated in the white matter of CRL patients and in aged Csf1r+/− mice [18], but it is not clear whether and how TREM2 might contribute to CRL pathology. Studies in different settings indicate that Trem2 could have protective or deleterious roles in neurodegenerative disease development (reviewed in [33]). Following massive demyelination induced by cuprizone, microglia of Trem2−/− mice exhibit defects in lipid metabolism, leading to oxidative stress [24], suggesting a protective role. However, studies of aging indicate that during physiologic, gradual demyelination, TREM2 promotes oxidative stress [34]. Thus, it is possible that increased Trem2 expression in Csf1r+/− mice will exacerbate their pathology and oxidative stress. Our preliminary observation that cerebral Trem2 expression is elevated in young Csf1r+/− mice prompted us to investigate whether Trem2 plays a beneficial or detrimental role in disease-related demyelination in this model.
2. Materials and Methods
2.1. Ethics Statement
All in vivo experiments were performed in accordance with the National Institutes of Health regulations on the care and use of experimental animals and approved by the Institutional Animal Care and Use Committees of Albert Einstein College of Medicine.
2.2. Mouse Strains, Breeding and Maintenance
Csf1r+/− mice [35] backcrossed more than 10 generations to C57BL/6J mice (RRID: IMSR JAX:000664) were crossed with Trem2-deficient mice on C57BL/6J background (Trem2em2Adiuj) [36], obtained from Jackson Laboratories, to create the required genotypes. Csf1r+/− mice were genotyped as described previously [35] and Trem2-deficient mice were genotyped using the following primers: Common 5′-TCA GGG AGT CAG TCA TTA ACC A–3′; WT Rev 5′AGT GCT TCA AGG CGT CAT AAG T-3′; Mutant Rev 5′-CAA TAA GAC CTG GCA CAA GGA-3′. Cohorts were developed from the progeny of matings of Csf1r+/− to Trem2−/− mice, randomized with respect to the litter of origin. At 3 months of age, they were transferred from a breeder diet (PicoLab Rodent Diet 20 5058) to a lower-fat maintenance diet (PicoLab Rodent Diet 20 5053). The age and sex of mice used in each experiment are indicated in the figures.
2.3. Gene Expression in Mouse Brains
RNA was extracted from the anterior motor cortex and corpus callosum of mice as described [17]. cDNA was prepared using a Super Script III First Strand Synthesis kit (Invitrogen, Carlsbad, CA). qPCR was carried out utilizing SYBR Green in an Eppendorf Realplex II thermocycler. Beta actin was used as a housekeeping gene control. The primers for mouse genes used were as follows: Csf1r (Fw: 5′-GCAGTACCACCATCCACTTGTA-3′; Rev: 5′-GTGAGACACTGTCCTTCAGTGC-3′); Trem2 (Fw: 5′-GACCTCTCCACCAGTTTCTCC-3′; Rev: 5′-TACATGACACCCTCAAGGACTG-3′) [37]; Actb (Fw: 5′-AGAGGGAAATCGTGCGTGAC-3′; Rev: 5′-CAATAGTGATGACCTGGCCGT-3′).
2.4. Ultrastructural Studies
Callosal sections were obtained as described [17] and examined with transmission electron microscopy using a JEOL 1400 transmission electron microscope at 2000× magnification. Ten randomly selected microscopic fields were imaged for each mouse, each field covering an area of 113 μm2 (13 μm × 8.7 μm). G-ratios, the ratio of the mean diameter of the axon over the mean diameter of the myelinated fiber, were determined on 200 randomly chosen fibers per mouse (4–8 mice/ genotype) using Image J software (imagej.net). Age-related ultrastructural changes were identified according to the description provided by Peters and Sethares [38] and quantified in 10 different microscopic fields/mouse (8 mice/genotype; average neurons/genotype: wt: 1006 ± 55.43, range 851–1261; Csf1r+/−: 1094 ± 33.49, range 969–1260; Trem2−/−; Csf1r+/−: 1095 ± 63.33, range 780–1384; Trem2−/−: 1028 ± 47.15, range 817–1284).
2.5. Immunohistochemistry and Data Analysis
Brain slices were prepared and immune-stained as described previously [17,19]. Staining and quantifications were carried out on one 30 μm thick section per mouse, unless otherwise stated. Brain tissue sections were chosen from matched anatomical regions to ensure consistency and to avoid bias. Sections were incubated overnight at 4 °C with primary antibodies directed to: ionized calcium binding adaptor molecule 1 (Iba1, 1:500) (rabbit IgG; Wako Chemicals RRID: AB_839504), neuronal nuclei (NeuN, 1:500) (mouse IgG, Millipore RRID:AB_2149209) or anti-myelin basic protein (Smi99, 1:500) (mouse IgG BioLegend RRID:AB_2564741). After incubation with primary antibodies, the sections were incubated with secondary antibodies conjugated to either Alexa 488 or Alexa 594 (1:1000) (Life Technologies, Grand Island, NY, USA) at room temperature for 1 h. Fluoromyelin staining (1:350, 30 min) was carried out according to the manufacturer’s (Molecular Probes, Inc., Molecular Probes, Eugene, OR, USA) instructions. A Nikon Eclipse TE300 fluorescence microscope with NISElements D4.10.01 software was used to capture images. Cell numbers were counted manually in anatomically matched regions. The intensity of fluoromyelin staining was evaluated by ImageJ in the supraventricular region of the corpus callosum in an area of ~0.1 mm2 (880 μm × 115 μm), using two different sections for each mouse. Adobe Photoshop CS4 was used to crop images and to adjust their brightness, contrast and color balance. Morphometric analysis of microglia was performed on skeletonized images derived from confocal maximum-intensity projections of Iba-1-stained tissue sections using FIJI as described [39]. For this purpose, the images were obtained using a Leica SP5 Confocal microscope. An average of 17.97 ± 3.8 Iba1+ cells were analyzed in each cortical field and 13.5 ± 3.8 Iba1+ cells in each corpus callosum field. Fields were selected and imaged in anatomically comparable regions (i.e., supraventricular corpus callosum and the overlaying motor cortex) by a blinded operator.
2.6. Macrophage Preparation and Myelin Challenge
Macrophages were prepared from bone marrow cells cultured in the presence of 140 ng/mL human recombinant CSF-1 (a gift from Chiron Corporation, Emeryville, CA, USA) as previously described [40]. Myelin debris was prepared from brains of wt C57BL6 mice using the protocol of Larocca et al. [41]. For phagocytosis assays, the myelin was fluorescently labeled using the LIVE-DEAD Green amine-reactive dye (Thermo Fisher Scientific, Parsippany, NJ, USA). Unlabeled myelin was used in lipid droplet assays.
For phagocytosis and lipid droplet assays, 5 × 105 macrophages were plated in 60 mm diameter Petri dishes in 3 mL culture medium (αMEM (Corning, Manassas, VA, USA) supplemented with 10% (v/v) fetal calf serum, 140 ng/mL human recombinant CSF-1, 2 mM L-glutamine, 100 U/mL streptomycin, 100 U/mL penicillin (ATCC, Manassas, VA, USA) and EmbyoMAx nucleosides (Sigma Millipore, St. Louis, MO, USA)). After overnight incubation, the medium was removed, and the cells were stimulated for 3 h (phagocytosis assay) or 24 h (lipid droplet assay) by adding 3 mL of pre-warmed cell culture medium containing 1 mg/mL myelin debris, or were left unstimulated. Following incubation, the cell culture media was removed, and the cells rinsed with ice-cold PBS and harvested by scraping in PBS. The cells were stained with 1:100 Rat anti-mouse CSF-1R-APC (Clone AFS98, BioLegend, San Diego, CA, USA) for 15 min at RT, washed with FACS buffer (1% FCS, 2 mM EDTA, 25 mM HEPES in PBS), then pelleted by centrifugation at 400× g for 5 min. Lipid droplets were labeled by resuspending the cells in PBS with 0.5 μg/mL BODIPY 493/503 (Cayman Chemical Company, Ann Arbor, MI, USA) and incubated for 15 min at RT. Dead cells were excluded by staining with 7AAD (BD Pharmingen, San Diego, CA, USA). Cells were then washed two times with FACS buffer and resuspended in FACS buffer with 1 U/mL DNase I (Invitrogen, Carlsbad, CA, USA). Fluorescence was examined with flow cytometry using a FACSAria II (BD Biosciences, Franklin Lakes, NJ, USA) cytometer and the data were analyzed using FloJo (v10).
2.7. Cytokine Measurements
Macrophages were harvested by scraping, resuspended at 2.5 × 105 cells/mL in cell culture medium and plated in 96 well tissue culture plates (200 μL/well) in duplicate overnight. The medium was then removed, and the cells were stimulated by adding 200 μL of cell culture medium containing 1 mg/mL myelin debris or left unstimulated. After 24 h incubation, media were removed and tested for TNF-α content by ELISA (eBioscience, San Diego, CA, USA). To control for variations in cell numbers resulting from differences in plating efficiency or proliferation, the cells were rinsed and stained with DAPI, and the cell numbers in each well were determined using a standard curve. The cytokine concentration data were normalized for variations in cell density.
2.8. Statistical Analyses
GraphPad Prism 8 (GraphPad, La Jolla, CA, USA) was used for statistical analyses. Data were checked for outliers (Grubbs’ method) and tested for Gaussian distribution with the Shapiro–Wilk and the Kolmogorov–Smirnov normality tests. Unless otherwise indicated, the screened data were analyzed by analysis of variance (one- or two-way ANOVA) followed by the Benjamini, Krieger and Yekutieli multiple comparison test. Data showing non-Gaussian distributions were analyzed using the Mann–Whitney U test and the Kruskal–Wallis test followed by Dunn’s multiple comparison test. The level of significance was set at p < 0.05. Figure legends indicate the sample sizes for each experiment.
3. Results
3.1. Callosal Demyelination is an Early Feature of Csf1r+/− Mouse Pathology
Previous studies have shown that an increase in the G-ratio of callosal axons indicative of demyelination followed by remyelination is evident as early as 11 months of age in Csf1r+/− mice [17]. To determine the time course of this demyelination, we examined cross-sections of corpora callosa obtained from Csf1r+/− and control wt mice at 2-, 5- and 9 months of age by transmission electron microscopy. Callosal fiber cross-sections were used to calculate axonal G-ratios, the ratio of the inner to the outer diameter of a fiber. An increase in the G-ratio in the axons of Csf1r+/− mice compared with wt mice was first noticeable by 5 months of age (Figure 1A,D,G). As shown in the scatter (Figure 1B,E,H) and bar (Figure 1C,F,I) plots, significantly increased G-ratios were first evident in the small (<900 nm diameter) fibers in 5-month-old mice (Figure 1E,F), while the higher diameter fibers did not show significant changes until 9 months of age (Figure 1H,I). As behavioral deficits in Csf1r+/− mice are first detected at 7 months of age, callosal demyelination is the earliest indicator of disease.
Figure 1.
Time course of demyelination in Csf1r+/− mice. (A,D,G) Callosal cross-sections from 2-,5- and 9-month-old mice, respectively (2 males and 2 females per each genotype and age). Arrows indicate examples of small (turquoise), medium (yellow) and large (magenta) fibers. Scale bars, 1 μm. (B,E,H) Scatter plot graphs displaying the comparison of G-ratio values for individual fibers between wt and Csf1r+/− mice at 2, 5 and 9 months of age, respectively (wt, black; Csf1r+/−, magenta). The p values on the charts reflect the significance of differences in slopes of the linear regression curves and the r values indicate the goodness-of-fit of the linear regression to the data. (C,F,I) Average G-ratio values for different fiber diameters in wt and Csf1r+/− mice at 2-, 5- and 9 months of age, respectively (two-way ANOVA, Benjamini, Krieger and Yekutieli). Data are presented as means ± SEM (4 mice/genotype; *, Adjusted p value (q) < 0.05; **, q < 0.01).
3.2. Cerebral Trem2 Expression Is Elevated in Csf1r+/− Brains by 4 Months of Age
We have previously shown that TREM2 expression is elevated in the microglia of 20-month-old Csf1r+/− mice and the brains of CRL patients [18]. Given the evidence of demyelination at 5 months of age and the importance of microglial TREM2 in promoting the clearance of apoptotic neurons and myelin debris, we compared the expression of Trem2 mRNA in young Csf1r+/− and control wt mice at 2 and 4 months of age (Figure 2). By 2 months of age, in the absence of detectable callosal demyelination, there was no difference in Trem2 expression between Csf1r+/− and wt mice. However, by 4 months of age, Trem2 expression was significantly increased (Figure 2).
Figure 2.
Increased expression of Trem2 mRNA in the anterior white and grey matter of the motor cortex of Csf1r+/− mice by 4 months of age. Means ± SEM, 6–7 mice/genotype, **, p < 0.01, Mann–Whitney U test.
3.3. Trem2 Deletion Attenuates Callosal Demyelination in 9-Month-Old Csf1r+/− Mice
To investigate the role of Trem2 in the callosal demyelination in Csf1r+/− mice, we developed a cohort comprised of the following genotypes: Csf1r+/+; Trem2+/+ (wt), Csf1r+/−; Trem2+/+(Csf1r+/−), Csf1r+/−; Trem2−/−; (Csf1r+/−; T2KO) and Trem2−/−; Csf1r+/+ (T2KO). Mice were euthanized at 9 months of age and myelination was examined histologically and ultrastructurally. We observed decreased fluoromyelin staining in the corpus callosum of the Csf1r+/− mice that was prevented by Trem2 deletion (Figure 3A,B). Similar data were obtained with MPB staining (Supplementary Figure S1). Analysis of the myelin pathology indicated that at this age there were no significant increases in the myelin redundancy, degeneration, deterioration or balloon formation in Csf1r+/− compared with wt mice (Figure 3C,D). However, Trem2 deletion in Csf1r+/− mice significantly reduced the myelin degeneration (Figure 3D). Consistent with this, ultrastructural examination of cross-sections (Figure 3E–I) showed that all Csf1r+/− fibers tended to have higher G-ratios than wild-type fibers, with a significant elevation in medium-sized fibers (901–2000 nm diameter, Figure 3J). Loss of Trem2 had a beneficial effect, decreasing the G-ratio observed in two of the four Csf1r+/− fiber size classes (Figure 3F–J). These results suggest that the upregulation of Trem2 contributes to callosal demyelination in Csf1r+/− mice.
Figure 3.
Trem2 deletion in Csf1r+/− mice improves myelination. (A) Fluoromyelin staining of the corpus callosum. The schematic on the right side shows the area examined. (B) Quantitation of fluoromyelin staining (2 sections per mouse; Kruskal–Wallis test, Dunn’s multiple comparisons). (C,D) Trem2 deletion in Csf1r+/− mice attenuates myelin degeneration. (C) Representative images of age-induced myelin pathologies. Arrows indicate type of pathology. Scale bar, 0.5 μm, applies to all panels. (D) Quantification of myelin alterations (two-way ANOVA, Benjamini, Krieger and Yekutieli, means ± SEM, 7–8 mice/genotype; *, q < 0.05; **, q < 0.01; ***, q < 0.001). (E–J) Absence of Trem2 prevents the thinning of callosal myelin in Csf1r+/− mice. (E) Callosal cross-sections from 9-month-old mice. Scale bar, 1 μm, applies to all panels. (F–I) Scatter plot graphs displaying the comparison of G-ratio values for individual fibers between wt and Csf1r+/− (F), Csf1r+/− and Csf1r+/−; T2KO (G), wt and Csf1r+/−; T2KO (H), and between Csf1r+/− and Trem2−/− mice (I). The p values on the charts reflect the significance of differences in slopes of the linear regression curves. The pelevation values indicate differences in elevation between curves. The r values indicate the goodness-of-fit of the linear regression to the data. (J) Average G-ratio values for different fiber sizes (4 males and 4 females per genotype, one-way ANOVA, Benjamini, Krieger and Yekutieli, Data± SEM, *, q < 0.05; **, q < 0.01; ***, q < 0.001).
3.4. Trem2 Deficiency Attenuates Callosal Axonal Degeneration and Loss of Layer V Neurons in 9-Month-Old Csf1r+/− Mice
To address the effect of Trem2 deletion on neurodegeneration, we first examined axonal degeneration in the corpus callosum by scoring dark axons (Figure 4A). Axonal degeneration was increased in Csf1r+/− mice and reduced to wt levels by deletion of Trem2 in Csf1r+/− mice (Figure 4B). The cell bodies of callosal projection neurons reside primarily in neocortical layers II/III and V. Previous studies have shown that there is selective loss of NeuN+ mature neurons in cortical layer V of Csf1r+/− mice at 11 months of age and older [18]. Analysis of the distribution of NeuN+ neurons among cortical layers also detects the loss of layer V neurons in 9-month-old Csf1r+/− mice, a phenotype that is also slightly attenuated by the loss of Trem2 (Figure 4C,D). These data indicate that the deletion of Trem2 is neuroprotective in Csf1r+/− mice.
Figure 4.
Trem2 deletion in Csf1r+/− mice attenuates axonal degeneration and neuronal loss. (A,B) Attenuation of axonal degeneration by Trem2 deficiency. (A) Callosal cross-sections from 9-month-old mice showing dark axons (arrows). Scale bar, 1 μm, applies to all panels. (B) Quantification of axonal degeneration (one-way ANOVA, Benjamini, Krieger and Yekutieli, ± SEM, 8 mice/genotype; *, q < 0.05; **, q < 0.01). (C) Trem2 deficiency attenuates the loss of cortical layer V neuron loss. (D) Quantification of cortical neuronal changes. Average NeuN+ cells per layer (two-way ANOVA, Benjamini, Krieger and Yekutielit, ± SEM, *, q < 0.05; **, q < 0.01).
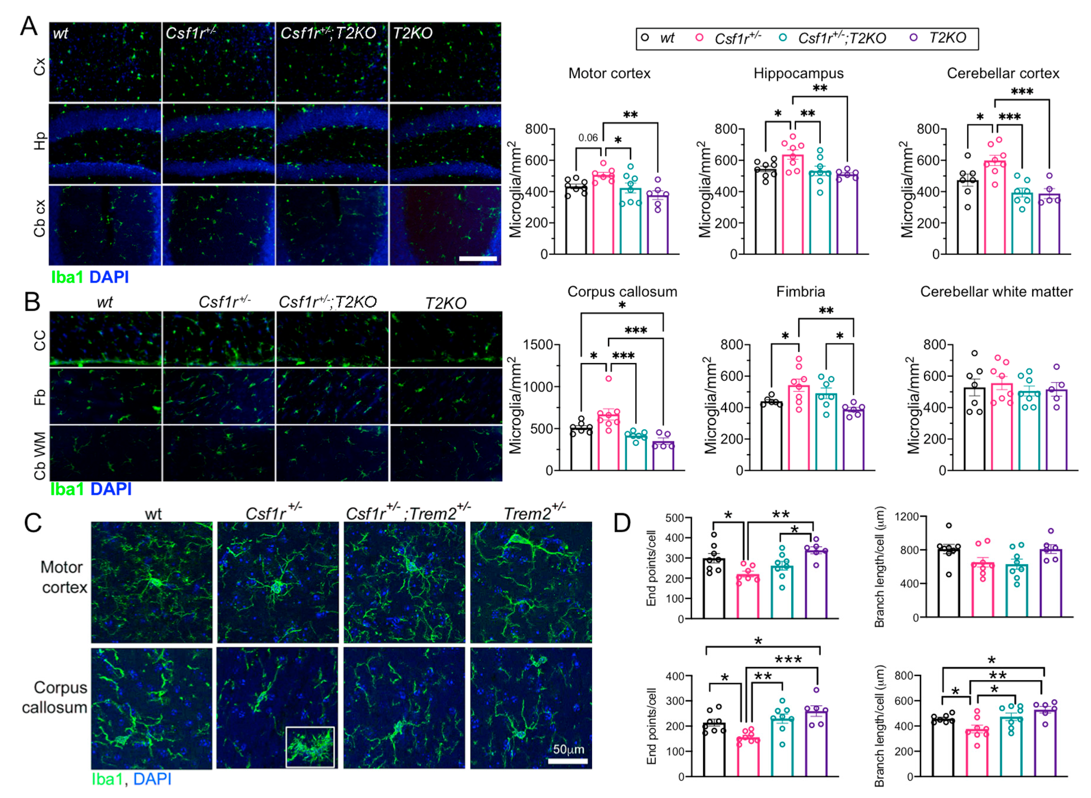
3.5. Trem2 Ablation Prevents the Increase in Microglial Density and Alterations in Their Morphology in Csf1r+/− Mice
Monoallelic deletion of Csf1r in microglia reproduces all the symptoms of Csf1r+/− CRL [19] and Trem2 is selectively expressed in microglia. Quantitation of Iba1-stained microglia in various brain regions revealed elevated microglial densities in the forebrain white matter (corpus callosum and fimbria), but not in the cerebellar white matter. Trem2 deletion normalized the forebrain white matter densities only (Figure 5B). Increased densities were also observed in the motor cortex, hippocampus and cerebellar cortex of the Csf1r+/− mice, and these were also normalized by Trem2 deletion (Figure 5A). Examination of the morphological changes in the corpus callosum and cerebral cortex revealed a more amoeboid morphology in the Csf1r+/− mice (Figure 5C), particularly in the corpus callosum and in the previously reported [18] periventricular microglial patches (Figure 5C, insert). The extent of process branching was reduced in both these regions in Csf1r+/− mice and not significantly different from wt in the Csf1r+/−; T2KO mice (Figure 5D, left panels). Branch length was preserved in the cortex and decreased in the corpus callosum of Csf1r+/− mice, a phenotype rescued by TREM2 deficiency (Figure 5D, right panels). These results indicate that Trem2 contributes to the increased microglial densities in several brain regions in Csf1r+/− mice and mediates alterations in microglial morphology that are consistent with an altered activation state.
Figure 5.
Trem2 deletion normalizes microglia densities and morphology in Csf1r+/− mice (A,B). Illustration of Iba1+ cell densities (green) (left panels) and quantitation (right panels) in white matter and cortical and subcortical brain regions. (A) Cortical and subcortical regions. Cx, primary motor cortex; Hp, hippocampus; Cb Cx, cerebellar cortex. (B) Quantitation in the white matter. CC, corpus callosum; Fb, fimbria; CbWM, cerebellar white matter. (One-way ANOVA, Benjamini, Krieger and Yekutieli, means ± SEM, 7–8 mice/genotype; *, q < 0.05; **, q < 0.01; ***, q < 0.001). Scale bar, 100 μm applies to all panels. (C) Morphology of microglia in the motor cortex and corpus callosum. Insert: Morphology in a periventricular microglial patch. Scale bar applies to all panels. (D) Morphometry of microglia in the motor cortex and corpus callosum. (one-way ANOVA, Benjamini, Krieger and Yekutieli, means ± SEM, 7–8 mice/genotype; *, q < 0.05; **, q < 0.01; ***, q < 0.001).
3.6. Trem2 Deficiency Does Not Cause the Upregulation of CSF-1R Expression in Macrophages
Recent work suggested that TREM2 and CSF-1R reciprocally modulate their expression in a negative manner [32]. We therefore reasoned that a mechanism through which Trem2 deficiency improves CRL could involve the restoration of normal CSF-1R expression in Csf1r+/− macrophages. To explore this possibility, we prepared bone-marrow derived macrophages from Csf1r+/−, Csf1r+/−; T2KO and control mice and evaluated the expression of cell surface CSF-1R at steady state. As shown in Figure 6A,B, Csf1r+/− macrophages exhibit a significant decrease in cell surface CSF-1R that is not restored following genetic targeting of Trem2. Furthermore, we also failed to detect an increase in cell surface CSF-1R in Trem2−/− macrophages.
Figure 6.
Trem2 deletion reduces myelin engulfment and prevents lipid droplet accumulation in macrophages. (A,B) TREM2 deficiency does not cause the upregulation of cell surface CSF-1R. (C,D) Trem2 deletion reduces myelin engulfment by macrophages. (E,F) Targeting Trem2 prevents the excessive accumulation of myelin-derived lipid droplets in Csf1r+/− macrophages. (A,C,E) Representative flow cytometry histograms and (B,D,F,G) quantification of median fluorescence intensity relative to wt. One-way ANOVA with Benjamini, Krieger and Yekutieli multiple comparison test. (G) Effects of TREM2 deficiency on TNF-α production by macrophages in the presence and absence of myelin debris. Two way ANOVA, Benjamini, Krieger and Yekutieli (*, q < 0.05; **, q < 0.01; ***, q < 0.001; ****, q < 0.0001).
3.7. CSF-1R and TREM2 Have Opposite Effects on the Formation of Myelin-Derived Lipid Droplets in Macrophages
Since CRL is a demyelinating disease and TREM2 regulates the uptake and processing of myelin debris [24,25], it is important to understand how Trem2 deficiency affects myelin uptake and processing by Csf1r+/− phagocytes. Experiments using bone marrow macrophages show that the majority of macrophages are able to engulf myelin regardless of genotype, but that the amount of myelin engulfed was slightly reduced by loss of a Csf1r allele and further decreased by loss of Trem2 expression (Figure 6C,D). However, despite their reduced capacity to engulf myelin, Csf1r+/− macrophages produced more lipid droplets after myelin uptake (Figure 6E,F, right panels). This was not due to an inherent increase in their propensity to store lipids, as under basal conditions, Csf1r+/− macrophages contained significantly less lipid droplets than wt counterparts (Figure 6E,F, left panels). Consistent with their reduction in myelin uptake, Trem2-deficient macrophages exhibited a substantial reduction in lipid droplet formation following myelin uptake and loss of Trem2 also decreased the accumulation of lipid droplets in Csf1r+/− macrophages (Figure 6E,F).
Previous studies indicate that myelin can act as an endogenous inflammatory stimulus for macrophages triggering the production of inflammatory cytokines such as TNF-α [42]. Furthermore, the accumulation of lipid droplets in microglia has been reported to create a dysfunctional state and exacerbate the production of inflammatory cytokines [43]. We therefore explored how Csf1r and Trem2 deficiency affect the production of TNF-α. Macrophages were incubated in the presence or absence of myelin for 24h. While the production of TNF-α by Csf1r+/− macrophages was comparable to wt in both conditions, Trem2 deficiency suppressed the production of TNF-α in the presence of myelin debris (Figure 6G).
4. Discussion
During physiologic, gradual demyelination, in aging mice, TREM2 promotes microgliosis and increases the expression of complement components, markers of oxidative stress and the accumulation of oxidized lipids in microglia [34]. Furthermore, there is evidence that a TREM2/ApoE pathway mediates a switch from a homeostatic to a neurodegenerative microglia phenotype after phagocytosis of apoptotic neurons [26,34]. Analysis of microglial gene expression in Csf1r+/− mice with advanced disease predicts maladaptive microglial functions and pathways that trigger oxidative stress and demyelination [18]. Trem2 expression was also elevated, together with its downstream target Cst7, a marker of demyelinating microglia [44,45,46]. Together, these data suggested that TREM2 might contribute to the establishment of a dyshomeostatic state in Csf1r+/− microglia. In the present study, we confirm this hypothesis. We show that callosal demyelination is an early pathology in Csf1r+/− disease that is associated with an increase in Trem2 expression. Trem2 deficiency reduces callosal demyelination and neurodegeneration, that are central to the pathology of this disease. We also show that Trem2 deletion prevents the increase in microglial density and the changes in microglial morphology. Our results suggest that, in contrast to the protective role of Trem2 observed following recovery from rapid, massive demyelination induced by cuprizone [24], in conditions involving persistent, low-level myelin degeneration and demyelination such as aging [47,48] and CRL (Figure 1), Trem2 has a deleterious effect. These observations prompted us to investigate how Csf1r and Trem2 deficiencies, alone or in combination, affect myelin engulfment and processing by macrophages. We show that while both Csf1r heterozygosity and Trem2 deficiency reduce the engulfment of myelin, they have opposite effects on the processing of myelin-derived lipids. While Csf1r heterozygosity enhances, Trem2 deficiency inhibits the storage of myelin-derived lipids in lipid droplets. Lipid-droplet-laden microglia accumulate in the aging brain and have been reported to exhibit a transcriptional profile consistent with a proinflammatory state [43]. We also find that although the slight increase in lipid droplets in Csf1r heterozygous macrophages did not trigger an overt inflammatory state, the decreased accumulation of lipid droplets in Trem2-deficient macrophages correlates with decreased production of TNF-α following engulfment of myelin. These data suggest that, by reducing the amount of myelin engulfed, Trem2 deficiency might prevent the acquisition of a dysfunctional state in phagocytes. Indeed, an independent study [49] demonstrates that myelin shedding burdens the clearance function of microglia contributing to the accumulation of lipofuscin within lysosomes and age-associated activation.
Our investigation used bone-marrow-derived macrophages, which are naïve with respect to myelin exposure. Although after the first challenge there was only a mild increase in the propensity of Csf1r heterozygous macrophages to store lipids, this finding might be relevant for the pathology of CRL. In middle-aged mice, there is a gradual release of myelin fragments in the extracellular space of the corpus callosum [49]. In addition, the majority of newly generated adult oligodendrocytes (~80%) fail to generate myelin and ultimately die [50]. Thus, unlike other tissue macrophages, brain microglia are constantly involved in the clearance of myelin fragments and oligodendrocytes. Therefore, it is conceivable that, under chronic challenge, even mild deficits in the processing of lipids derived from degenerated myelin or cellular debris could result in a dysfunctional, potentially neuro- or oligo-toxic state. Indeed, Safaiyan et al. [49] have shown that the accumulation of myelin byproducts in microglia is sufficient to induce premature, low-grade activation. In future studies, it will be important to examine in more detail how CSF-1R and TREM2 regulate lipid processing by microglia and the consequences of their individual and combined deficiencies on microglia function.
5. Conclusions
These results show that the removal of Trem2 attenuates pathology in the Csf1r+/− mouse model. Trem2 loss attenuates demyelination, the increase in microglial densities, alteration in microglial morphology, callosal axonal degeneration and the loss of layer V neurons, supporting our conclusion that the loss of Trem2 is beneficial in this CRL model. While the mechanism involved awaits further investigation, overall, these studies suggest that antagonizing or reducing TREM2 may be therapeutically useful in CRL.
Supplementary Materials
The following supporting information can be downloaded at: https://www.mdpi.com/article/10.3390/biomedicines11082094/s1.
Author Contributions
Conceptualization, E.R.S., V.C. and F.B.; Methodology, F.B., V.C. and Ş.G.; Formal Analysis, F.B., V.C. and E.R.S.; Investigation, F.B., V.C., E.C., J.O.-A. and E.R.S.; Writing—Original Draft Preparation, E.R.S.; Writing—Review and Editing, E.R.S., V.C. and F.B.; Supervision, F.B. and E.R.S.; Project Administration, E.R.S.; Funding Acquisition, E.R.S. All authors have read and agreed to the published version of the manuscript.
Funding
This work was supported by grants from the National Institutes of Health: Grant R01NS091519 (to E. R. S.) and the P30CA013330 NCI Cancer Center Grant, the Renee and Robert A. Belfer Chair in Developmental Biology (to E. R. S.) and a gift from David and Ruth Levine.
Institutional Review Board Statement
Not applicable.
Informed Consent Statement
Not applicable.
Data Availability Statement
The data presented in this study are available on request from the corresponding author.
Acknowledgments
The authors thank Hillary Guzik, Andrea Briceno and Vera Des-Marais of the Einstein Analytical Imaging Facility for help with imaging and histomorphometry, Daqian Sun for help with FACS analysis and Christopher Fernandes for technical assistance.
Conflicts of Interest
The authors declare no conflict of interest.
References
- Akiyama, H.; Nishimura, T.; Kondo, H.; Ikeda, K.; Hayashi, Y.; McGeer, P.L. Expression of the receptor for macrophage colony stimulating factor by brain microglia and its upregulation in brains of patients with Alzheimer’s disease and amyotrophic lateral sclerosis. Brain Res. 1994, 639, 171–174. [Google Scholar] [CrossRef] [PubMed]
- Raivich, G.; Haas, S.; Werner, A.; Klein, M.A.; Kloss, C.; Kreutzberg, G.W. Regulation of MCSF receptors on microglia in the normal and injured mouse central nervous system: A quantitative immunofluorescence study using confocal laser microscopy. J. Comp. Neurol. 1998, 395, 342–358. [Google Scholar] [CrossRef]
- Lin, H.; Lee, E.; Hestir, K.; Leo, C.; Huang, M.; Bosch, E.; Halenbeck, R.; Wu, G.; Zhou, A.; Behrens, D.; et al. Discovery of a cytokine and its receptor by functional screening of the extracellular proteome. Science 2008, 320, 807–811. [Google Scholar] [CrossRef]
- Chitu, V.; Gokhan, S.; Nandi, S.; Mehler, M.F.; Stanley, E.R. Emerging Roles for CSF-1 Receptor and its Ligands in the Nervous System. Trends Neurosci. 2016, 39, 378–393. [Google Scholar] [CrossRef] [PubMed]
- Rademakers, R.; Baker, M.; Nicholson, A.M.; Rutherford, N.J.; Finch, N.; Soto-Ortolaza, A.; Lash, J.; Wider, C.; Wojtas, A.; DeJesus-Hernandez, M.; et al. Mutations in the colony stimulating factor 1 receptor (CSF1R) gene cause hereditary diffuse leukoencephalopathy with spheroids. Nat. Genet. 2011, 44, 200–205. [Google Scholar] [CrossRef]
- Konno, T.; Kasanuki, K.; Ikeuchi, T.; Dickson, D.W.; Wszolek, Z.K. CSF1R-related leukoencephalopathy: A major player in primary microgliopathies. Neurology 2018, 91, 1092–1104. [Google Scholar] [CrossRef]
- Konno, T.; Tada, M.; Tada, M.; Koyama, A.; Nozaki, H.; Harigaya, Y.; Nishimiya, J.; Matsunaga, A.; Yoshikura, N.; Ishihara, K.; et al. Haploinsufficiency of CSF-1R and clinicopathologic characterization in patients with HDLS. Neurology 2013, 82, 139–148. [Google Scholar] [CrossRef]
- Kondo, Y.; Kinoshita, M.; Fukushima, K.; Yoshida, K.; Ikeda, S. Early involvement of the corpus callosum in a patient with hereditary diffuse leukoencephalopathy with spheroids carrying the de novo K793T mutation of CSF1R. Intern. Med. 2013, 52, 503–506. [Google Scholar] [CrossRef]
- Oyanagi, K.; Kinoshita, M.; Suzuki-Kouyama, E.; Inoue, T.; Nakahara, A.; Tokiwai, M.; Arai, N.; Satoh, J.I.; Aoki, N.; Jinnai, K.; et al. Adult onset leukoencephalopathy with axonal spheroids and pigmented glia (ALSP) and Nasu-Hakola disease: Lesion staging and dynamic changes of axons and microglial subsets. Brain Pathol. 2017, 27, 748–769. [Google Scholar] [CrossRef]
- Coleman, M. Axon degeneration mechanisms: Commonality amid diversity. Nat. Rev. Neurosci. 2005, 6, 889–898. [Google Scholar] [CrossRef]
- Beirowski, B.; Nogradi, A.; Babetto, E.; Garcia-Alias, G.; Coleman, M.P. Mechanisms of axonal spheroid formation in central nervous system Wallerian degeneration. J. Neuropathol. Exp. Neurol. 2010, 69, 455–472. [Google Scholar] [CrossRef]
- Alturkustani, M.; Keith, J.; Hazrati, L.N.; Rademakers, R.; Ang, L.C. Pathologic staging of white matter lesions in adult-onset leukoencephalopathy/leukodystrophy with axonal spheroids. J. Neuropathol. Exp. Neurol. 2015, 74, 233–240. [Google Scholar] [CrossRef]
- Zhan, F.X.; Zhu, Z.Y.; Liu, Q.; Zhou, H.Y.; Luan, X.H.; Huang, X.J.; Liu, X.L.; Tian, W.T.; Wang, S.G.; Song, X.X.; et al. Altered structural and functional connectivity in CSF1R-related leukoencephalopathy. Brain Imaging Behav. 2020, 15, 1655–1666. [Google Scholar] [CrossRef] [PubMed]
- Chitu, V.; Gokhan, S.; Stanley, E.R. Modeling CSF-1 receptor deficiency diseases—How close are we? FEBS J. 2022, 289, 5049–5073. [Google Scholar] [CrossRef] [PubMed]
- Tada, M.; Konno, T.; Tada, M.; Tezuka, T.; Miura, T.; Mezaki, N.; Okazaki, K.I.; Arakawa, M.; Itoh, K.; Yamamoto, T.; et al. Characteristic microglial features in patients with hereditary diffuse leukoencephalopathy with spheroids. Ann. Neurol. 2016, 80, 554–565. [Google Scholar] [CrossRef]
- Kempthorne, L.; Yoon, H.; Madore, C.; Smith, S.; Wszolek, Z.K.; Rademakers, R.; Kim, J.; Butovsky, O.; Dickson, D.W. Loss of homeostatic microglial phenotype in CSF1R-related Leukoencephalopathy. Acta Neuropathol. Commun. 2020, 8, 72. [Google Scholar] [CrossRef]
- Chitu, V.; Gokhan, S.; Gulinello, M.; Branch, C.A.; Patil, M.; Basu, R.; Stoddart, C.; Mehler, M.F.; Stanley, E.R. Phenotypic characterization of a Csf1r haploinsufficient mouse model of adult-onset leukodystrophy with axonal spheroids and pigmented glia (ALSP). Neurobiol. Dis. 2015, 74, 219–228. [Google Scholar] [CrossRef] [PubMed]
- Chitu, V.; Biundo, F.; Shlager, G.G.L.; Park, E.S.; Wang, P.; Gulinello, M.E.; Gokhan, S.; Ketchum, H.C.; Saha, K.; DeTure, M.A.; et al. Microglial Homeostasis Requires Balanced CSF-1/CSF-2 Receptor Signaling. Cell Rep. 2020, 30, 3004–3019. [Google Scholar] [CrossRef] [PubMed]
- Biundo, F.; Chitu, V.; Shlager, G.G.L.; Park, E.S.; Gulinello, M.E.; Saha, K.; Ketchum, H.C.; Fernandes, C.; Gokhan, S.; Mehler, M.F.; et al. Microglial reduction of colony stimulating factor-1 receptor expression is sufficient to confer adult onset leukodystrophy. Glia 2021, 69, 779–791. [Google Scholar] [CrossRef]
- Kober, D.L.; Alexander-Brett, J.M.; Karch, C.M.; Cruchaga, C.; Colonna, M.; Holtzman, M.J.; Brett, T.J. Neurodegenerative disease mutations in TREM2 reveal a functional surface and distinct loss-of-function mechanisms. Elife 2016, 5, e20391. [Google Scholar] [CrossRef]
- Sudom, A.; Talreja, S.; Danao, J.; Bragg, E.; Kegel, R.; Min, X.; Richardson, J.; Zhang, Z.; Sharkov, N.; Marcora, E.; et al. Molecular basis for the loss-of-function effects of the Alzheimer’s disease-associated R47H variant of the immune receptor TREM2. J. Biol. Chem. 2018, 293, 12634–12646. [Google Scholar] [CrossRef] [PubMed]
- Wang, Y.; Cella, M.; Mallinson, K.; Ulrich, J.D.; Young, K.L.; Robinette, M.L.; Gilfillan, S.; Krishnan, G.M.; Sudhakar, S.; Zinselmeyer, B.H.; et al. TREM2 lipid sensing sustains the microglial response in an Alzheimer’s disease model. Cell 2015, 160, 1061–1071. [Google Scholar] [CrossRef] [PubMed]
- Du, H.; Grabowski, G.A. Lysosomal acid lipase and atherosclerosis. Curr. Opin. Lipidol. 2004, 15, 539–544. [Google Scholar] [CrossRef]
- Nugent, A.A.; Lin, K.; van Lengerich, B.; Lianoglou, S.; Przybyla, L.; Davis, S.S.; Llapashtica, C.; Wang, J.; Kim, D.J.; Xia, D.; et al. TREM2 Regulates Microglial Cholesterol Metabolism upon Chronic Phagocytic Challenge. Neuron 2020, 105, 837–854. [Google Scholar] [CrossRef] [PubMed]
- Gouna, G.; Klose, C.; Bosch-Queralt, M.; Liu, L.; Gokce, O.; Schifferer, M.; Cantuti-Castelvetri, L.; Simons, M. TREM2-dependent lipid droplet biogenesis in phagocytes is required for remyelination. J. Exp. Med. 2021, 218, e20210227. [Google Scholar] [CrossRef]
- Krasemann, S.; Madore, C.; Cialic, R.; Baufeld, C.; Calcagno, N.; El Fatimy, R.; Beckers, L.; O’Loughlin, E.; Xu, Y.; Fanek, Z.; et al. The TREM2-APOE Pathway Drives the Transcriptional Phenotype of Dysfunctional Microglia in Neurodegenerative Diseases. Immunity 2017, 47, 566–581. [Google Scholar] [CrossRef]
- Otero, K.; Turnbull, I.R.; Poliani, P.L.; Vermi, W.; Cerutti, E.; Aoshi, T.; Tassi, I.; Takai, T.; Stanley, S.L.; Miller, M.; et al. Macrophage colony-stimulating factor induces the proliferation and survival of macrophages via a pathway involving DAP12 and beta-catenin. Nat. Immunol. 2009, 10, 734–743. [Google Scholar] [CrossRef]
- Cheng, Q.; Danao, J.; Talreja, S.; Wen, P.; Yin, J.; Sun, N.; Li, C.M.; Chui, D.; Tran, D.; Koirala, S.; et al. TREM2-activating antibodies abrogate the negative pleiotropic effects of the Alzheimer’s disease variant Trem2(R47H) on murine myeloid cell function. J. Biol. Chem. 2018, 293, 12620–12633. [Google Scholar] [CrossRef]
- Bianchin, M.M.; Martin, K.C.; de Souza, A.C.; de Oliveira, M.A.; Rieder, C.R. Nasu-Hakola disease and primary microglial dysfunction. Nat. Rev. Neurol. 2010, 6, 523. [Google Scholar] [CrossRef]
- Paloneva, J.; Kestila, M.; Wu, J.; Salminen, A.; Bohling, T.; Ruotsalainen, V.; Hakola, P.; Bakker, A.B.; Phillips, J.H.; Pekkarinen, P.; et al. Loss-of-function mutations in TYROBP (DAP12) result in a presenile dementia with bone cysts. Nat. Genet. 2000, 25, 357–361. [Google Scholar] [CrossRef]
- Paloneva, J.; Manninen, T.; Christman, G.; Hovanes, K.; Mandelin, J.; Adolfsson, R.; Bianchin, M.; Bird, T.; Miranda, R.; Salmaggi, A.; et al. Mutations in two genes encoding different subunits of a receptor signaling complex result in an identical disease phenotype. Am. J. Hum. Genet. 2002, 71, 656–662. [Google Scholar] [CrossRef]
- Cheng, B.; Li, X.; Dai, K.; Duan, S.; Rong, Z.; Chen, Y.; Lu, L.; Liu, Z.; Huang, X.; Xu, H.; et al. Triggering Receptor Expressed on Myeloid Cells-2 (TREM2) Interacts with Colony-Stimulating Factor 1 Receptor (CSF1R) but Is Not Necessary for CSF1/CSF1R-Mediated Microglial Survival. Front. Immunol. 2021, 12, 633796. [Google Scholar] [CrossRef]
- Konishi, H.; Kiyama, H. Microglial TREM2/DAP12 Signaling: A Double-Edged Sword in Neural Diseases. Front. Cell. Neurosci. 2018, 12, 206. [Google Scholar] [CrossRef] [PubMed]
- Linnartz-Gerlach, B.; Bodea, L.G.; Klaus, C.; Ginolhac, A.; Halder, R.; Sinkkonen, L.; Walter, J.; Colonna, M.; Neumann, H. TREM2 triggers microglial density and age-related neuronal loss. Glia 2019, 67, 539–550. [Google Scholar] [CrossRef]
- Dai, X.M.; Ryan, G.R.; Hapel, A.J.; Dominguez, M.G.; Russell, R.G.; Kapp, S.; Sylvestre, V.; Stanley, E.R. Targeted disruption of the mouse colony-stimulating factor 1 receptor gene results in osteopetrosis, mononuclear phagocyte deficiency, increased primitive progenitor cell frequencies, and reproductive defects. Blood 2002, 99, 111–120. [Google Scholar] [CrossRef] [PubMed]
- Kang, S.S.; Kurti, A.; Baker, K.E.; Liu, C.C.; Colonna, M.; Ulrich, J.D.; Holtzman, D.M.; Bu, G.; Fryer, J.D. Behavioral and transcriptomic analysis of Trem2-null mice: Not all knockout mice are created equal. Hum. Mol. Genet. 2018, 27, 211–223. [Google Scholar] [CrossRef] [PubMed]
- Jiang, T.; Yu, J.T.; Zhu, X.C.; Tan, M.S.; Gu, L.Z.; Zhang, Y.D.; Tan, L. Triggering receptor expressed on myeloid cells 2 knockdown exacerbates aging-related neuroinflammation and cognitive deficiency in senescence-accelerated mouse prone 8 mice. Neurobiol. Aging 2014, 35, 1243–1251. [Google Scholar] [CrossRef]
- Peters, A.; Folger Sethares, C. The Fine Structure of the Aging Brain. Available online: http://www.bu.edu/agingbrain (accessed on 5 December 2017).
- Young, K.; Morrison, H. Quantifying Microglia Morphology from Photomicrographs of Immunohistochemistry Prepared Tissue Using ImageJ. J. Vis. Exp. 2018, 136, e57648. [Google Scholar] [CrossRef]
- Rolfe, A.J.; Bosco, D.B.; Broussard, E.N.; Ren, Y. In Vitro Phagocytosis of Myelin Debris by Bone Marrow-Derived Macrophages. J. Vis. Exp. 2017, 130, e56322. [Google Scholar] [CrossRef]
- Larocca, J.N.; Norton, W.T. Isolation of myelin. Curr. Protoc. Cell Biol. 2007, Supplement 33, 3–25. [Google Scholar] [CrossRef]
- Sun, X.; Wang, X.; Chen, T.; Li, T.; Cao, K.; Lu, A.; Chen, Y.; Sun, D.; Luo, J.; Fan, J.; et al. Myelin activates FAK/Akt/NF-kappaB pathways and provokes CR3-dependent inflammatory response in murine system. PLoS ONE 2010, 5, e9380. [Google Scholar] [CrossRef]
- Marschallinger, J.; Iram, T.; Zardeneta, M.; Lee, S.E.; Lehallier, B.; Haney, M.S.; Pluvinage, J.V.; Mathur, V.; Hahn, O.; Morgens, D.W.; et al. Lipid-droplet-accumulating microglia represent a dysfunctional and proinflammatory state in the aging brain. Nat. Neurosci. 2020, 23, 194–208. [Google Scholar] [CrossRef]
- Ma, J.; Tanaka, K.F.; Shimizu, T.; Bernard, C.C.; Kakita, A.; Takahashi, H.; Pfeiffer, S.E.; Ikenaka, K. Microglial cystatin F expression is a sensitive indicator for ongoing demyelination with concurrent remyelination. J. Neurosci. Res. 2011, 89, 639–649. [Google Scholar] [CrossRef]
- Keren-Shaul, H.; Spinrad, A.; Weiner, A.; Matcovitch-Natan, O.; Dvir-Szternfeld, R.; Ulland, T.K.; David, E.; Baruch, K.; Lara-Astaiso, D.; Toth, B.; et al. A Unique Microglia Type Associated with Restricting Development of Alzheimer’s Disease. Cell 2017, 169, 1276–1290. [Google Scholar] [CrossRef] [PubMed]
- Colonna, M.; Brioschi, S. Neuroinflammation and neurodegeneration in human brain at single-cell resolution. Nat. Rev. Immunol. 2020, 20, 81–82. [Google Scholar] [CrossRef] [PubMed]
- Peters, A. Structural changes that occur during normal aging of primate cerebral hemispheres. Neurosci. Biobehav. Rev. 2002, 26, 733–741. [Google Scholar] [CrossRef] [PubMed]
- Rivera, A.D.; Pieropan, F.; Chacon-De-La-Rocha, I.; Lecca, D.; Abbracchio, M.P.; Azim, K.; Butt, A.M. Functional genomic analyses highlight a shift in Gpr17-regulated cellular processes in oligodendrocyte progenitor cells and underlying myelin dysregulation in the aged mouse cerebrum. Aging Cell 2021, 20, e13335. [Google Scholar] [CrossRef]
- Safaiyan, S.; Kannaiyan, N.; Snaidero, N.; Brioschi, S.; Biber, K.; Yona, S.; Edinger, A.L.; Jung, S.; Rossner, M.J.; Simons, M. Age-related myelin degradation burdens the clearance function of microglia during aging. Nat. Neurosci. 2016, 19, 995–998. [Google Scholar] [CrossRef]
- Hill, R.A.; Li, A.M.; Grutzendler, J. Lifelong cortical myelin plasticity and age-related degeneration in the live mammalian brain. Nat. Neurosci. 2018, 21, 683–695. [Google Scholar] [CrossRef] [PubMed]
Disclaimer/Publisher’s Note: The statements, opinions and data contained in all publications are solely those of the individual author(s) and contributor(s) and not of MDPI and/or the editor(s). MDPI and/or the editor(s) disclaim responsibility for any injury to people or property resulting from any ideas, methods, instructions or products referred to in the content. |
© 2023 by the authors. Licensee MDPI, Basel, Switzerland. This article is an open access article distributed under the terms and conditions of the Creative Commons Attribution (CC BY) license (https://creativecommons.org/licenses/by/4.0/).





