Abstract
With the continuous improvement of construction management standards, thorough investigation into various management objectives becomes crucial. To address the current gaps in project management concerning time, cost, safety, and carbon emissions interrelationships, this study adopts the multi-objective optimization (MOP) theory and makes the following contributions: (1) proposes an innovative carbon emission model, which enhances the cost model by incorporating carbon cost factors, and establishes a MOP model covering time–cost–safety–carbon emissions; (2) validates the effectiveness of the proposed model and the feasibility of algorithms through empirical research and algorithm comparison analysis—the research demonstrates that NSGA-III exhibits significant advantages in solving MOP problems of this scale; (3) applies the entropy-weighted VIKOR method to objectively analyze the solution set obtained by NSGA-III for optimal solution selection. This study provides practical management tools for project managers and offers significant insights for researchers in construction management regarding multi-objective problem-solving and algorithm selection.
1. Introduction
1.1. Research Background
The construction industry, as a critical pillar of our national economy, has played a significant role in driving rapid economic growth. According to the “14th Five-Year Plan”, by 2025, the increasing trends in construction energy consumption and carbon emissions will be effectively controlled, and a development approach that is green, low-carbon, and circular will be essentially established [1]. With the rapid development of the industry, competition among enterprises is intensifying, leading to an increase in the complexity of engineering project management. In engineering management practices, goals such as time, cost, carbon emissions, and safety are crucial to the success of a project. These goals are both conflicting and interrelated, and negligence in any aspect could potentially have adverse effects on the project [2,3,4]. Achieving a balance among multiple objectives is essential to ensuring the success of a project and maximizing corporate interests. Therefore, achieving this balance among these objectives is crucial, as it not only ensures the success of the project but also maximizes corporate benefits.
The application of multi-objective optimization (MOP) problems in engineering project management has long been a focal point for researchers and experts in the field. Through MOP, it is possible to effectively control project time and costs while reducing carbon emissions, all while ensuring safety. This approach drives the construction industry toward a green, low-carbon direction. Not only does this enhance corporate competitiveness, but it also contributes to the achievement of sustainability goals.
1.2. Literature Review
This section reviews research on MOP problems using various methodologies. Table 1 summarizes key details of these studies, such as the research subjects, objectives, algorithms or key technologies employed, whether algorithm comparisons were conducted, consideration of environmental impacts, and whether solution decision analysis was performed.
Table 1.
Contributions of This Study and Previous Studies in MOP Problems in the Construction Field.
1.2.1. Research on Objective Dimensionality
The exploration of MOP originated from the study of two objectives. Xiong [5] established a balanced curve between project time and cost, focusing on optimizing project time and cost in construction projects. Babu [6] constructed a balanced optimization model of project time, cost, and quality within the MOP framework of engineering management, setting a precedent for research on tri-objective optimization in engineering projects. Pollack-Johnson [7] developed a multi-objective integrated optimization model for project time, cost, and quality through innovative adjustments to traditional models, departing from a single objective approach. Heravi [8] introduced a group decision-making framework aimed at seeking optimal resource allocation, considering time, cost, and quality, and demonstrated the stochastic optimization capability of this framework in engineering projects. Wang et al. [9] established stochastic optimization models for project time, cost, and quality based on system reliability theory, tailored to different contexts. Song [10] employed a multi-attribute utility function to meticulously decompose key factors such as project time, cost, and quality in the project. Keshavarz E [11] addressed the optimization problem of time, cost, and quality using fuzzy decision theory. As research progresses, scholars have begun to surpass the traditional triad of project time, cost, and quality and introduced other key factors influencing engineering projects. Hussein M et al. [12] developed a multi-method simulation model and combined it with the Taguchi method (TA) to determine the significant logistics and construction decisions that impact five key performance indicators (KPIs). Liu [13] addressed the MOP concerning quality, cost, time, and resources. San Cristobal Mateo J R [14] introduced a linear programming model to examine how the integration of time, cost, quality, and safety, the four core elements in project management, can be studied. Hao [15] integrated safety risk management into MOP management problems and established a comprehensive optimization model for time–cost–safety risk.
1.2.2. Research on Objective Model Construction
Through the literature review, it is evident that most researchers primarily focus on three objectives: time, cost, and quality. During the construction of objective models, Jin [16] incorporates both direct and indirect costs when considering cost objectives, asserting a linear relationship between indirect costs and process duration. Chen [26] used the Delphi method to solicit expert ratings on safety influencing factors to quantify safety objectives. Additionally, in addressing multi-objective optimization problems, carbon emission factors are often insufficiently considered. Carbon emissions generated during construction processes have significant environmental impacts, contradicting sustainability goals. Therefore, integrating carbon emissions into the multi-objective optimization management of engineering projects not only enhances focus on low-carbon objectives but also holds profound implications for promoting the low-carbon, green, and sustainable development of engineering projects. In construction projects, safety accidents pose serious threats to workers’ safety and may result in substantial economic losses and construction delays [27]. Thus, in-depth exploration of safety issues in construction projects plays a crucial role in ensuring the smooth progress of engineering projects. Accordingly, this paper focuses on four key objectives—time, cost, safety, and carbon emissions—to conduct comprehensive, balanced optimization research on engineering projects.
1.2.3. Research on Algorithms
The solution methods for MOP can be classified into two main categories: traditional mathematical modeling methods and modern intelligent algorithms. Traditional methods, such as linear weighting, goal programming, and constraint methods, involve relatively smaller computational efforts but may compromise the objectivity of results, especially when dealing with complex models. Intelligent algorithms, such as simulated annealing (SA), genetic algorithms (GA), particle swarm optimization (PSO), and ant colony optimization (ACO), among others, typically rely on computer simulation for solving, offering new avenues for addressing complex optimization problems. Research on MOP has been conducted by some scholars using SA, GA, ACO, and PSO [26,28,29,30]. In-depth analysis of the performance of intelligent algorithms in addressing MOP problems has been pursued by researchers through a series of computational experiments, wherein various intelligent algorithms were applied, yielding rich outcomes. Zareei [17] solved engineering project MOP problems using three algorithms, NSGA-II, MOSA, and MOPSO, and comparing the Pareto optimal solutions obtained from these algorithms, NSGA-II was found to have a significant advantage in solving efficiency. In consideration of the time value of money, Shahriari [18] investigated the relationship between project time and cost, and the model was effectively solved using NSGA-II. Liu [19] emphasized the importance of construction site layout, and a new optimization model was proposed to address the shortcomings of existing methods. This model, utilizing the NSGA-II, aims to minimize construction costs and maximize the safety factor of construction sites. The effectiveness of the model was validated through a case study. The research findings indicate that NSGA-II has become a widely adopted algorithm for solving MOP problems. However, when faced with complex scenarios involving more than three objectives, NSGA-II may encounter limitations. To address this challenge, researchers have innovated upon NSGA-II and developed the NSGA-III. This algorithm extends the application scope of genetic algorithms, enabling more efficient handling of MOP problems. For example, Wang [20] conducted an MOP of high-performance fiber-reinforced concrete using the NSGA-III. By balancing durability and cost considerations, the optimal mix proportions of concrete were determined, thereby effectively enhancing design efficiency. Hussein M et al. [21] compared the application of five metaheuristic algorithms in construction project planning through simulation optimization methods to find optimal planning decisions to reduce project time and costs, ensuring the sustainability of the built environment. These advancements highlight the potential of intelligent algorithms in addressing complex MOP problems, particularly the superior performance of the NSGA-III in handling high-dimensional objective optimization problems, offering new strategies for engineering project management. Therefore, this study will employ the NSGA-II algorithm to solve the constructed model and compare it with the NSGA-III to determine the most suitable approach for solving the four-dimensional MOP problem.
1.2.4. Research on Decision-Making Processes
After solving the MOP model, many studies often stop at algorithm application, failing to provide project managers with clear optimal solutions. Recently, some scholars have begun addressing this issue, striving to translate research findings into practical and feasible management decisions. Tegos N et al. [22] proposed a multi-criteria analysis approach, defining seven evaluation criteria and allocating weights through a survey questionnaire to select the most suitable bridge construction method. Qiu [23] employed the entropy–TOPSIS method to make decisions on numerous solutions obtained. The entropy method was utilized to determine the weights of each objective, and then the TOPSIS method was employed to assess the proximity of each solution to the optimal solution, thus determining the optimal solution.
Wu et al. [24] conducted an evaluation of zero-energy building integrated energy systems based on entropy weight and mixed grey multi-level comprehensive assessment methods. Hanie Rahimbakhsh H et al. [25] employed the TOPSIS method for decision-making, where objectives were assigned varying weights, and ranking was based on the relative proximity of solutions to the optimal solution. The literature review indicates a relatively limited amount of research by domestic and international scholars in this field, with existing decision-making methods often incorporating subjective factors, thus having certain limitations. Therefore, this study proposes to employ the entropy-based VIKOR method to rank the post-solved solutions in order to select the optimal solution. This approach aims to provide decision-makers with more objective and effective project management decision support. Through this method, project managers can better identify and select solutions that best align with project objectives and constraints from the Pareto solution set, thereby enhancing decision quality and project management efficiency.
Based on the analysis of the literature on MOP problems in the field of architecture, several research gaps are identified: (1) Most studies in developing cost objective models consider only direct and indirect costs, neglecting the cost implications of carbon emissions during construction; (2) There is a lack of consideration in the literature for the objective of carbon emissions generated during the construction process; (3) The majority of studies solving MOP problems use only one algorithm without comparative analysis of algorithms; (4) Few studies in the literature make subjective decisions when selecting schemes after solving a series of Pareto frontiers, often integrating subjective factors into the decision-making process.
Therefore, to address these gaps in the literature, this study integrates time (T), cost (C), safety (S), and carbon emissions (E) as key objectives and constructs a TCSE multi-objective optimization model. In developing the cost objective, we consider the cost of carbon emissions. To solve this model, we initially employ the NSGA-II and subsequently introduce the NSGA-III to verify and compare their suitability and efficiency in solving the four-dimensional multi-objective problem. We identify the most suitable intelligent optimization algorithm for such problems through rigorous comparative analysis. Once the optimal algorithm is determined, we further analyze and rank the obtained Pareto solutions objectively using the entropy–VIKOR method, thereby selecting the optimal solution. Through these innovative research efforts, this paper optimizes project performance across the dimensions of time, cost, safety, and carbon emissions and provides valuable insights and guidance for project managers and government agencies in formulating MOP policies. These research findings are crucial for advancing the transformation of the construction industry towards greener and more sustainable development.
2. Research Methods
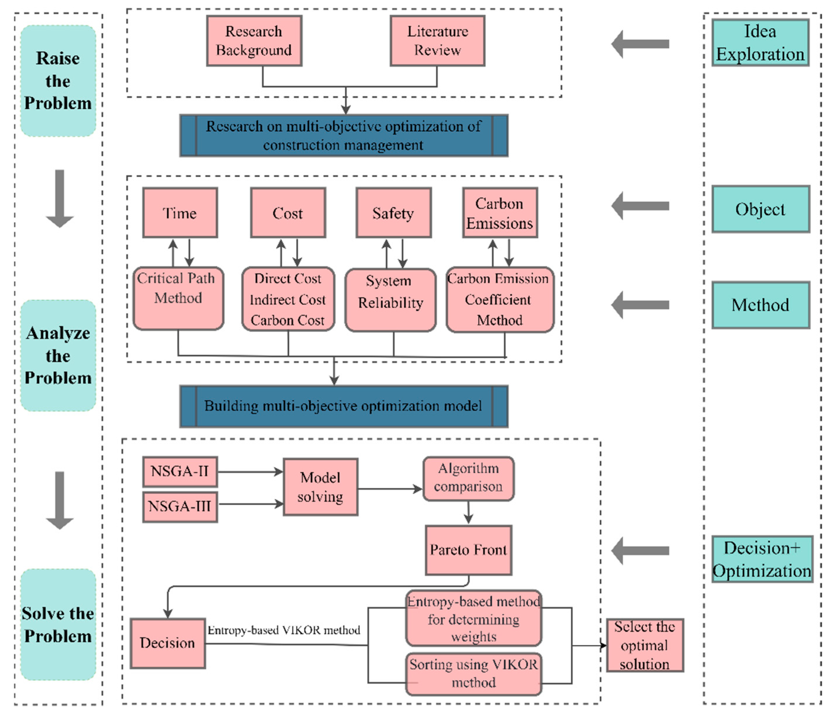
The research methodology roadmap of this paper is illustrated in Figure 1. The article is structured into three sections: problem identification, problem analysis, and problem resolution. Firstly, the theme of “MOP in construction management” is introduced through a literature review of the research background and relevant studies. Secondly, objective models are constructed based on different methodologies for the four identified objectives. Subsequently, the constructed objective models are solved using two algorithms, and the superiority of the resulting solution sets is compared to select the better set of Pareto frontiers. Finally, the entropy–VIKOR method is employed for decision-making.
Figure 1.
Technological Roadmap.
2.1. MOP Theory
MOP is a complex optimization problem that seeks a set of optimal or balanced solutions when multiple conflicting objectives exist. Typically, these objectives compete with each other, and optimizing one objective may have adverse effects on others. Therefore, the goal of MOP is to find a set of solutions that achieve the best trade-offs among multiple objectives, known as the Pareto Front or Pareto solution set. In the Pareto solution set, no solution can improve one objective without compromising others.
Generally speaking, MOP models can be formalized as the following mathematical problem:
In this, x represents the decision variables constrained within their specified upper and lower bounds. There are p objective functions, gi(x) and hj(x), collectively referred to as constraint functions, determining the feasible domain of solutions.
In the realm of engineering projects, MOP dilemmas involve multiple dimensions, each of which carries explicit objectives and requirements. Elevating the overall performance and benefits of a project hinges on identifying a balance point among these objectives, ensuring a coherent and coordinated advancement across all aspects of the project. Therefore, conducting balanced optimization research on the various objectives of engineering projects becomes particularly essential.
The focus of this study is to explore how to achieve balanced optimization among all objectives. Specifically, this involves scheduling the project timeline reasonably, controlling costs effectively, significantly reducing carbon emissions, and continuously improving the project’s safety level to achieve the overall project goals, as illustrated in Figure 2. By comprehensively considering these aspects, this paper aims to propose a set of MOP strategies designed to assist project managers in maximizing benefits during decision-making processes.
Figure 2.
MOP Management Process Diagram.
2.2. Model Establishment
2.2.1. Basic Assumptions
When constructing MOP models for engineering projects, given the complexity of construction activities, this study initially puts forward several fundamental assumptions to streamline the model and sharpen the research focus:
Assumption 1.
During the project implementation process, it is assumed that all processes proceed as planned, without any work stoppages due to unexpected circumstances. Furthermore, to ensure the continuity and logical sequence of construction, no process can be skipped.
Assumption 2.
It is assumed that the time of each process exhibits a certain degree of uncertainty, but the range of variation is known and predetermined. This allows the model to consider temporal flexibility during optimization.
Assumption 3.
When considering carbon emissions as an optimization goal, this study focuses solely on the carbon emissions generated from labor, material usage, and the operation of mechanical equipment during the construction process. Other potential sources of carbon emissions, such as emissions during transportation, are not taken into account in this model.
2.2.2. Establishment of Time Model
The term “time” referred to in this paper denotes the entire period from the commencement of construction projects to their ultimate completion, typically measured in days. In order to present construction scheduling more visually, this paper employs the method of dual-coded network planning diagrams. During the implementation of construction projects, in addition to time consumption, key production factors such as financial costs, mechanical equipment, building materials, and labor need to be invested. Time serves not only as a comprehensive indicator for assessing the progress of engineering projects but is also influenced by multiple factors, including machinery selection, material supply, and labor allocation. Different choices and combinations of these factors can impact the time. Simultaneously, the time of each process, as independent variables, need to be judiciously planned and arranged to ensure the reasonableness of the time and the successful completion of construction tasks.
In this study, detailed assumptions were made regarding the time of each process, setting three reference time points: the shortest time, the longest time, and the normal time. This implies that the actual time of each process will vary between the predetermined shortest and longest time. The time optimization model of this paper is as follows:
In the equation, T denotes the total project time; L represents the set of all paths in the network diagram; Lg signifies the collection of all processes on a critical path in the network diagram; tij stands for the duration of process ij; tdij indicates the minimum time of process ij; tcij represents the maximum time of process ij.
2.2.3. Establishment of Cost Model
This paper comprehensively categorizes the costs of engineering projects, clearly distinguishing three main components: direct cost, indirect cost, and carbon cost. Direct cost encompasses all expenses directly associated with project implementation, including procurement costs for raw materials, equipment, tools, as well as wages and benefits for labor. Indirect costs, on the other hand, include expenses related to project management, office space, insurance, and transportation, which are indirectly related to project implementation. Additionally, carbon costs encompass expenses related to carbon emissions generated during the project construction process, primarily comprising the costs incurred by carbon emissions themselves. Taxing carbon emissions can raise environmental awareness and thereby contribute to environmental protection.
Taking all of the above into account, the total cost of the project can be expressed as:
In the equation, C represents the total cost of the project; Czij represents the direct cost of the project; Cjij represents the indirect cost of the project; Ceij represents the carbon cost of the project.
To enhance project progress, inevitably, the reduction of time for each construction process will increase the input of manpower and materials, resulting in a corresponding increase in cost. The more aggressive the time compression, the more significant the cost escalation. Conversely, by appropriately extending the time, reducing the intensive use of resources is possible, thereby lowering direct costs. As time passes, the decrease in direct cost gradually slows until reaching a minimum value. The specific relationship can be expressed as follows:
In the equation, Czij represents the direct cost of process ij; Czijmax represents the maximum direct cost of process ij; Czijmin represents the minimum direct cost of process ij.
In the meticulous management of project budgets and cost control, thoughtful consideration and proper management of indirect costs are particularly crucial, as they are essential factors in ensuring the overall feasibility and profitability of the project. The specific contents of indirect cost will vary depending on the unique nature, scale, and industry of the project. Given the inherent necessity of indirect cost, the reduction in indirect cost of engineering projects will significantly decrease after the activity time is shortened to a certain critical point, nearly stagnating. Meanwhile, as the project time shortens, the rate of reduction in indirect cost will gradually slow down, eventually approaching zero. Moreover, delays in project time may also trigger additional management expenses, thereby increasing indirect costs. Considering these factors, this paper proposes a quadratic function relationship between project time and indirect cost, expressed mathematically as follows:
In the equation, Cjij represents the indirect cost of process ij; Cjijmax represents the maximum indirect cost of process ij; Cjijmin represents the minimum direct cost of process ij.
As global concerns about climate change deepen, numerous organizations and government agencies have begun to incorporate the carbon cost of engineering projects into consideration and calculation in order to assess and manage the potential impact of projects on climate change. In this paper, we specifically include the additional costs generated by carbon emissions in the process of calculating engineering project costs. The term “carbon cost of engineering projects” refers to the economic burden or cost incurred due to greenhouse gas emissions during the implementation of the project.
The calculation of carbon cost includes quantifying and evaluating the greenhouse gas emissions generated during the project process. These emissions are typically expressed in terms of carbon dioxide equivalent (CO2e), which is then linked to the price of carbon in the emissions market or the carbon tax rate set by the government to calculate the carbon cost to be borne. Assuming the engineering project consists of m processes, the specific formula for calculating carbon cost can be expressed as:
In the equation, α represents the tax rate of a carbon tax in the construction industry; Wa, Wlb, and Wkc denote the carbon emission factors for labor, the l-th type of material consumed in completing process ij, and the k-th type of machinery consumed in completing process ij, respectively; tij represents the total worker-days to complete process ij; Qijl indicates the consumption of the l-th type of material in completing process ij; Qijk signifies the consumption of the k-th type of machinery in completing process ij.
From the above, the optimization model for cost objectives is:
2.2.4. Establishment of Safety Model
Safety objectives are fundamentally qualitative in nature and often evaluated based on the level of the objectives. To quantify safety objectives, this paper introduces the concept of a safety level index. Concurrently, safety costs Cs are subdivided into proactive safety costs Cg and reactive safety costs Cl. Proactive safety costs refer to expenses invested in preventing and avoiding safety incidents, while reactive safety costs pertain to the expenses incurred in restoring normal operations and handling accident losses post-incident. Within a certain range, there exists an inverse relationship between proactive and reactive safety costs, while both are directly proportional to the project’s safety level. The manifestation of this relationship is illustrated in Figure 3.
Figure 3.
Safety Cost—Safety Level Relationship Diagram.
While safety level objectives are fundamentally qualitative indicators, quantification is necessary for MOP and project management practices. This paper introduces a continuous numerical range, specifically between 0 and 1, to quantify the safety levels of various construction processes in engineering projects. In this quantification system, values closer to 1 indicate higher safety indices, corresponding to stronger safety for the respective construction process. Conversely, values closer to 0 denote lower safety indices, implying a greater risk of safety incidents occurring during the construction process.
To further quantify safety costs, this paper introduces the safeguarding safety cost investment rate, denoted as β (computed as the safeguarding safety cost divided by the direct cost of the engineering project). For a specific process ij, its safeguarding safety cost can be expressed as Cgij = βCzij. Using Sij to represent the safety level index of the process, as shown in the following equation:
In the equation, pij represents the probability of actual safety incidents occurring during process ij; p0ij denotes the initial probability of safety incidents during process ij when the protective safety cost is α; Δpij indicates the proportion by which the probability of safety incidents decreases after investing in protective safety costs for process ij; Δpmaxij and Δpminij represent the maximum and minimum reduction proportions of the probability of safety incidents after investing in protective safety costs for process ij; Cgijmax and Cgijmin denote the maximum and minimum protective safety costs invested in process ij.
According to the definition of the protective safety cost investment rate, it can be derived that Cgijmax = βCzijmax and Cgijmin = βCzijmin. Furthermore, based on the relationship between direct costs and project duration mentioned earlier, the final safety level index for process ij can be deduced.
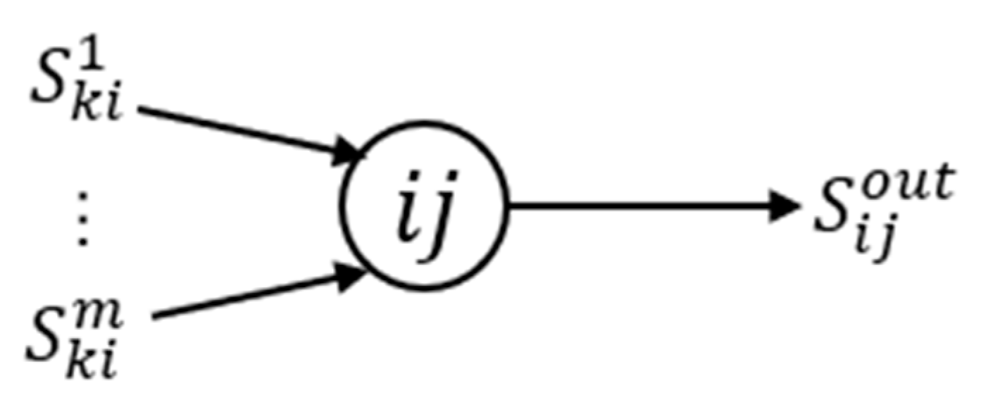
When managing safety in construction projects, not all individual activities contribute equally to the project’s significance; the safety standards of each process directly impact the overall safety of the project. However, assessing the safety status of the entire project cannot simply be achieved by summing up the weighted safety standards of each process [31]. The safety level of a process is influenced by its own safety standards and constrained by the safety levels of preceding processes. In order to assess the overall safety status of a project more accurately, this study introduces the theory of system reliability models to quantify the safety level index of the entire project, as shown in Figure 4. Focusing on the individual construction process, we assume that process ij has m preceding processes ki. In this scenario, the safety level index of process ij can be expressed as:
Figure 4.
Safety Level Index Calculation Diagram.
In the equation, Soutij represents process ij outputs safety level index; Soutki represents process ij outputs safety level index; Sij represents the intrinsic safety level index of process ij.
For the entire project, the initial operation Sout12=1. The safety level index of the initial input for construction operation is regarded as the initial node safety level index, and the output safety level index is the safety level index of the entire project. If the final operation fij has m preceding operations, then the safety level of the entire project is determined by:
In the equation, Soutfij represents the output safety level of the final process fij; Soutfki represents the output safety level of the preceding task fki; Sfij represents the inherent safety level of the final process fij.
Therefore, the optimization model for safety objectives is as follows:
2.2.5. Establishment of Carbon Emissions Model
In the context of pursuing the “dual-carbon” goals, prefabricated construction has become a focal point of public attention due to its outstanding resource utilization efficiency and relatively low level of environmental pollution. In accordance with the development objectives outlined in China’s “14th Five-Year Plan for the Development of the Construction Industry,” efforts are being made to establish a preliminary green and low-carbon production mode, accelerate the promotion of green construction methods, and develop a series of green construction demonstration projects [32]. Therefore, a comprehensive study on carbon emission targets not only aligns with the overall planning of the national development trends in the construction industry but also holds significant importance for driving green transformation in the construction sector and achieving energy conservation and emission reduction goals.
In order to reduce the time of construction processes, more material resources need to be invested, along with increased utilization of labor and machinery. These measures often result in an increase in carbon emissions. Conversely, if the time of construction process is prolonged, there may be a relative decrease in carbon emissions in the short term, but they will not decrease indefinitely due to the ongoing demand for machinery and materials during the construction process. By comprehensively analyzing the aforementioned factors and integrating them with engineering practices, we can draw the conclusion that there exists a quadratic relationship between the time of construction processes and carbon emissions. The model for the carbon emissions generated by process ij and its time is as follows:
In the equation, Emaxij and Eminij respectively represent the maximum and minimum carbon emissions generated by process ij.
The carbon emissions generated by the entire construction project are determined by the carbon emissions produced by all processes. In summary, the optimization model for carbon emissions targets is as follows:
2.2.6. Time-Cost–Safety–Carbon Emissions Integrated Optimization Model
By integrating the aforementioned target models, it becomes apparent that there is a close interrelationship among the four objectives. Among these four objective functions, minimizing time, cost, and carbon emissions is optimal, while maximizing safety achieves optimality. These objectives are mutually conflicting. Attempts to reduce costs often lead to decreased safety and extended time. Similarly, shortening project time may increase carbon emissions, jeopardizing project safety. In order to achieve the comprehensive goals of short construction time, low cost, high safety standards, and minimal carbon emissions while ensuring balanced optimization of all four objectives, the following TCSE multi-objective optimization model for engineering projects has been formulated:
2.3. Algorithm Design
The genetic algorithm, initially elucidated by Holland in 1975, has evolved its theory and methodology. It simulates the natural selection and genetic evolution processes of biological organisms in nature, as expounded in Darwin’s theory of evolution, through modern computer technology, addressing search and optimization problems at a finite cost [33]. Originating from a randomly generated initial population, genetic algorithms perform selection, crossover, and mutation operations based on individuals’ fitness in each iterative generation to sift out superior individuals. Chromosomes with higher fitness have greater survival chances, eventually yielding the optimal population after multiple generations of optimization. As a significant branch of intelligent algorithms, the widespread application of genetic algorithms across various domains has gradually revealed its limitations. To enhance performance, researchers have refined the basic genetic algorithm and developed a series of derivative algorithms centered around it.
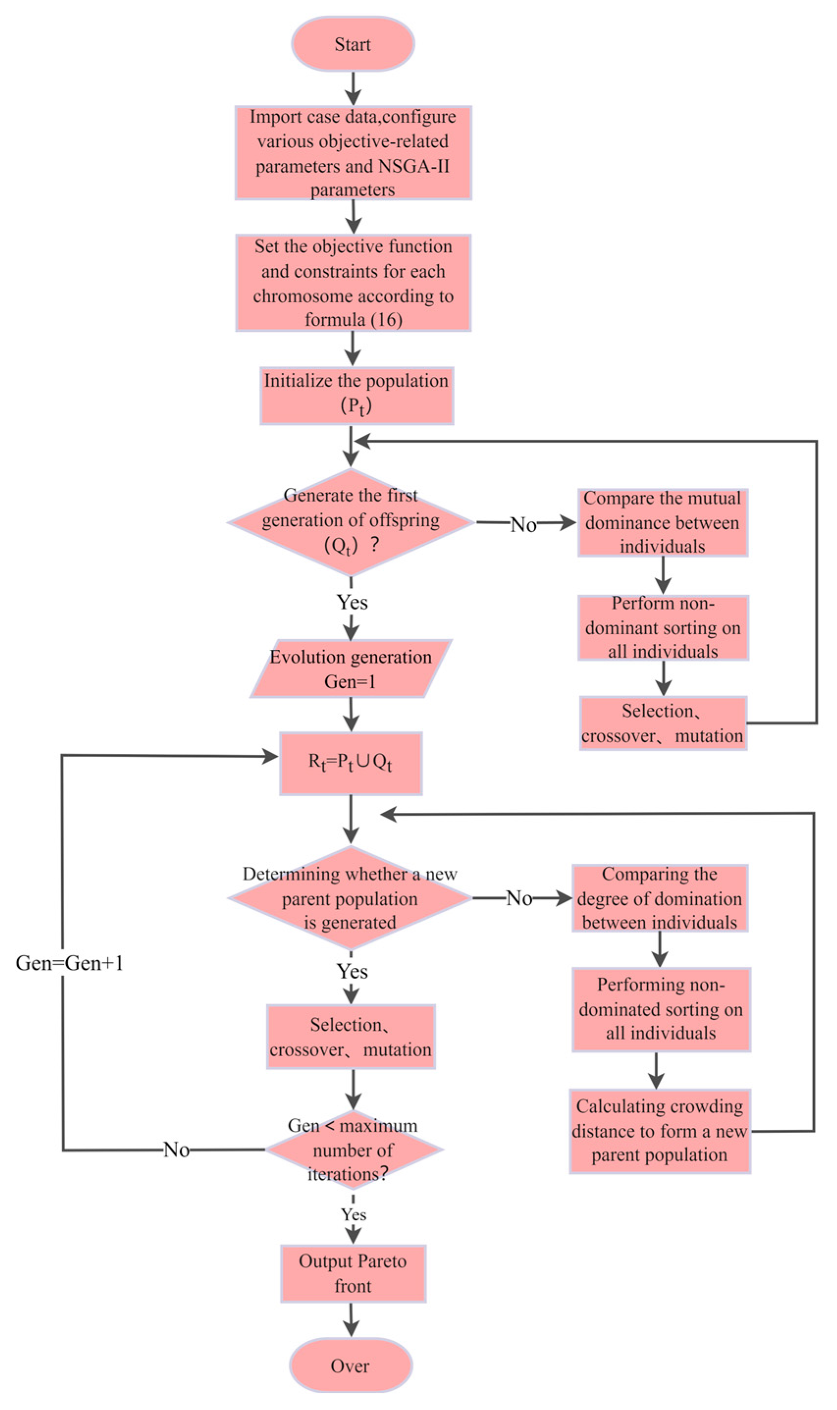
2.3.1. NSGA-II
Deb, an Indian scholar, advanced NSGA by proposing NSGA-II, a non-dominated sorting genetic algorithm with an elite strategy [34]. NSGA-II significantly improves upon NSGA by primarily optimizing the non-dominated sorting. Specific improvements include the introduction of an “elite strategy,” which merges parent and offspring populations, selects the next generation through competitive selection, and swiftly identifies outstanding individuals through hierarchical sorting based on individual dominance relationships. Additionally, the algorithm reduces computational complexity through non-dominated sorting methods and introduces the concept of crowding distance to maintain population diversity and effectively define the search scope of the Pareto optimal solution set.
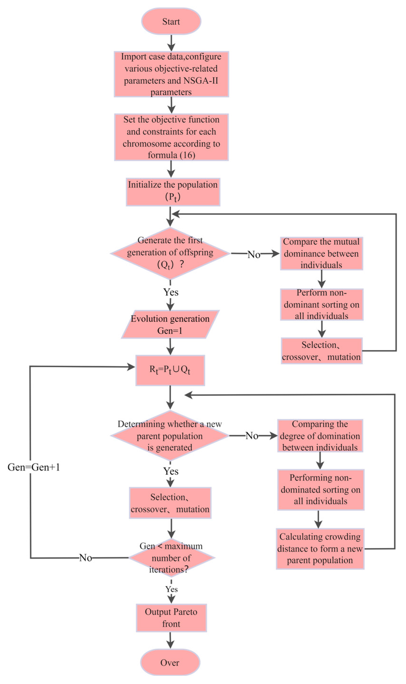
Applying the NSGA-II to MOP in construction management involves each chromosome representing a feasible solution, namely a construction plan. The gene values correspond to the encoding components of the feasible solution, representing numerical codes for the objectives within the plan. In each iterative generation, newly generated candidate solutions are sorted and selected based on their performance in objective optimization. The following outlines the implementation steps of the NSGA-II in the comprehensive optimization model for construction management in engineering projects:
Step 1: Specific case data is imported, and parameter values for each objective are defined, along with setting NSGA-II parameters.
Step 2: Objective functions, constraints, etc., are defined based on the comprehensive model in Equation (16). Objectives for project time, cost, and carbon emissions are minimized, while safety objectives are maximized by taking the negative value to convert them to minimization.
Step 3: After generating an initial population using a random method, individuals undergo rapid non-dominated sorting, and the crowding distance of each individual is computed. The crowding distance of each individual is the sum of the distances to adjacent solutions under each objective function, expressed as follows:
In the equation, D[m+1]i represents the value of the (m + 1)-th individual for the i-th objective function, gmaxi denotes the maximum value of the i-th objective function in the solution set, and gmini denotes the minimum value of the i-th objective function in the solution set.
Step 4: The first-generation subpopulation is generated by selecting individuals (with higher selection levels and greater crowding) and performing crossover and mutation operations. A single-point crossover is adopted in this study, where a crossover point is randomly selected, and the chromosomes of two parents are exchanged after that point to achieve crossover, as illustrated in Figure 5. To prevent the algorithm from being trapped in local optima during optimization, single-point mutation is employed for mutation operations, wherein a mutation occurs at one position in the gene sequence to increase the diversity of individuals, as shown in Figure 6.
Figure 5.
Single-point crossover diagram.
Figure 6.
Single-point mutation diagram.
Step 5: The offspring population obtained after selection, crossover, and mutation operations is merged with the parent population. Then, N optimal individuals are selected based on crowding and non-dominance to form a new parent population.
Step 6: Iterative optimization involves repeating the above steps until the maximum iteration count is reached.
These steps collectively constitute the basic process of the NSGA-II, facilitating more efficient MOP. The specific process is illustrated in Figure 7.
Figure 7.
NSGA-II Flowchart.
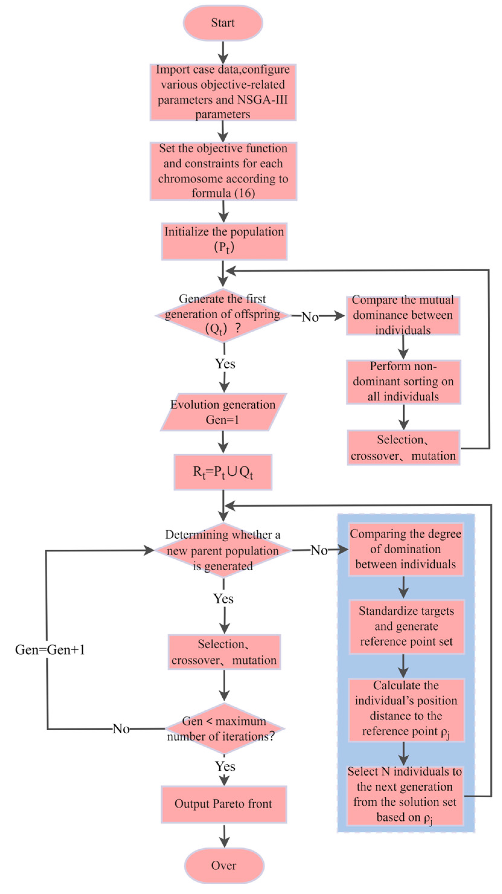
2.3.2. NSGA-III
With the increase in the number of objective dimensions, the complexity of MOP problems also escalates. To address this, Deb K and Jain H proposed the NSGA-III, which, building upon NSGA-II, introduced an innovative reference point sorting mechanism that effectively sustains population diversity, making it suitable for tackling MOP problems with four or more objectives [35]. Accordingly, this study will utilize the NSGA-III to re-solve the MOP model, aiming to validate its capability as the most suitable intelligent optimization algorithm for solving four-objective optimization problems.
NSGA-III and NSGA-II share similarities in their architectures, with their core difference lying in the manner in which the selection process is carried out. NSGA-II relies on crowding to filter individuals, whereas NSGA-III employs a reference point-based selection mechanism that prioritizes retaining solutions that are nondominated and close to the reference points. This mechanism effectively controls the overall distribution of the population by uniformly distributing reference points throughout the population [36]. Assuming there are N optimization objective functions, the corresponding reference points are evenly distributed on an N-1 dimensional hyperplane. If each optimization objective is divided into M partitions, the number of reference points P can be calculated using Formula (18):
The NSGA-III significantly reduces the computational cost of handling high-dimensional objective optimization problems by replacing the crowding distance calculation in NSGA-II with a reference point method. It can more accurately guide the population towards various parts of the Pareto optimal solution set, thus achieving a more comprehensive exploration and more effective diversity maintenance in MOP [37].
Therefore, the development of NSGA-III aims to further enhance the performance of MOP algorithms, enabling them to better tackle complex MOP problems and provide more powerful optimization tools for the engineering and scientific fields. In the context of solving MOP models in construction management, the application process of NSGA-III is detailed in Figure 8.
Figure 8.
NSGA-III Flowchart.
2.4. Decision Method
After solving the optimization model using the algorithm, we obtain a series of potential solutions known as the Pareto solution set. Some scholars argue that addressing MOP problems involves two key stages: optimization and decision-making. The objective of the optimization stage is to search for the Pareto solution set, while the decision-making stage involves selecting the final solution from these solutions [23], as shown in Figure 9. During the decision-making process, the subjective preferences of the decision-maker may introduce biases.
Figure 9.
The decision-optimization relationship diagram.
To reduce the influence of external factors during the decision-making process, this study adopts an objective decision strategy based on the entropy–weight–VIKOR method. Initially, the entropy method is used to determine the weights of each objective, ensuring the objectivity and rationality of weight distribution. Subsequently, the VIKOR method is applied to evaluate and rank each objective to identify the solution with the best comprehensive performance. This approach circumvents limitations found in other Multi-Criteria Decision Making (MCDM) methods, such as the subjective elements of AHP and the single-criterion selection of TOPSIS. Through this approach, we are able to objectively and comprehensively identify and decide upon optimal solutions within the Pareto front, ensuring the scientific rigor and fairness of the decision-making process.
2.4.1. Entropy Method
The entropy method is a scientific and objective approach for assigning weights, widely recognized and applied in the field of management decision-making [38]. At the core of this method is the utilization of calculated entropy values to determine the relative importance of each optimization objective. The magnitude of information entropy directly reflects the extent of variability in the indicators and the amount of information they carry. Specifically, indicators with lower information entropy imply a larger range of variation and rich information content and thus should be given greater weight in the allocation. Conversely, indicators with higher information entropy indicate a smaller range of variation and limited information provided; hence, they should correspondingly receive smaller weights [39,40,41]. The specific computation steps of the entropy method are outlined as follows:
Step 1: Data processing, constructing normalized standardization matrix:
Construct an m*n matrix, where m represents the numerous solutions obtained after algorithmic analysis, and n represents the four objectives of MOP. Then, perform standardization processing according to the following formula.
Positive index standardization:
Negative index standardization:
In the equation, xij refers to the value of the j-th objective in the i-th scheme. xijmax and xijmin denote the maximum and minimum values of certain target data, respectively, while yij represents the standardized value of the target data after processing.
Step 2: Calculating a percentage value:
In the equation, Rij represents the weight or proportion of the j-th objective in the i-th scheme.
Step 3: Calculating entropy:
In the equation, ej represents the entropy value of the j-th objective; m denotes the number of solutions obtained after solving; and Rij is the proportion value obtained in Formula (21).
Step 4: Calculating coefficient of variation:
Step 5: Determining the weights of evaluation indicators:
In the equation, ωj represents the weight or importance of the j-th objective.
2.4.2. VIKOR Method
The VIKOR method is a multi-attribute decision-making approach based on ideal solutions. Its essence lies in computing the positive and negative ideal solution values for each criterion and measuring the distance between alternatives and the ideal solution by maximizing group benefits value and minimizing individual regret value, thus achieving a compromise ranking of alternatives [42]. This method innovates upon the ideal point method, optimizes the rules for alternative ranking, and constructs a comprehensive evaluation model based on compromise principles, thereby enhancing the efficiency and effectiveness of the multi-attribute decision-making process [43]. The calculation steps of the VIKOR method are as follows:
Step 1: Determine the initial matrix and standardize it, following the same process as the entropy weight method for standardization.
Step 2: Calculate the positive and negative ideal solution values for each criterion based on the standardized matrix:
For performance-type indicators:
For cost-type indicators:
Step 3: Calculate the group benefit value Si and individual regret value Ri for the decision-making alternatives:
In the equation, ωj represents the weights of each objective obtained through the entropy method; f*j and f-j denote each objective’s positive and negative ideal solution values, respectively.
Step 4: Calculate the benefit ratio value Qi for the decision-making alternatives:
In the equation, ν is the decision coefficient, taken as 0.5.
Step 5: According to the calculated values of Si, Ri, and Qi, the decision-making for alternative options is based on the following ranking rules:
Rule 1:
Rule 2: After satisfying Rule 1’s sorting, A1 is the alternative with the highest S and R values.
Here, A1 is the optimal alternative in the Q sorting, A2 is the second-best alternative, m is the number of alternatives, and the smaller the value of Q, the higher the ranking of the alternative.
3. Case Study
3.1. Case Overview
This paper presents an MOP study using the J engineering office building as a case study to validate the model’s effectiveness. The J project is a recent undertaking managed by Company Z, situated in the middle and lower reaches of the Yangtze River. It features a concrete frame structure spanning 12 floors, each with a standard height of 3.5 m. The total above-ground floor area measures 4389.52 m2. The project requires a contract period of 311 days, with completion costs not exceeding RMB 17 million and safety objectives reaching an excellent level, meaning the safety index should not be lower than 0.85. Additionally, total carbon emissions are to be controlled within 2305.57 tCO2. Based on the actual construction processes of the project, which are segmented into 12 specific processes, Figure 10 and Table 2, respectively, depict the construction dual-coded network plan and the logical relationship table of construction processes for the J engineering project.
Figure 10.
Dual-coded Network Plan for Construction of the J Engineering Project.
Table 2.
Logical Sequence of Construction Processes for the Concrete Frame Office Building in Project J.
3.2. Data Processing
Based on the specific dual-coded network plan and critical path method for this project, the critical path is determined as A → B → C → E → F → H → J → K → L. The parameters related to each process are derived from actual construction situations and network planning. Among them, the unit of (tdij, tij, tcij) are days, (Czijmin, Czijmax, Cjijmin, Cjijmax, Ceij)are tens of thousands of RMB, (p0ij, Δpminij, Δpmaxij)are dimensionless, and (Eminij, Emaxij)are tCO2. The specific parameters are shown in Table 3.
Table 3.
Construction Process Relationships and Related Parameters Table.
4. Model Result
4.1. Parameter Setting
This research uses NSGA-II and NSGA-III to solve the model, respectively, and performs calculations using MATLAB R2024a. The initial parameter settings for each algorithm are shown in Table 4.
Table 4.
Algorithm Parameter-Setting Table.
4.1.1. NSGA-II Solution Results
Solving the model using the NSGA-II, the solution iteration graphs for each objective obtained are shown in Figure 11a–d.
Figure 11.
NSGA-II Solution Iteration Graph. (a–d) represent the iteration graphs for time, cost, safety, and carbon emissions respectively.
Upon reaching the maximum number of iterations, the algorithm ceases operation, yielding a series of Pareto optimal solutions that comply with the constraint limitations, as depicted in Figure 12. Each set of solutions corresponds to a distinct construction approach, with this paper solely presenting 10 sets of solutions that exhibit shorter construction periods, lower costs, reduced carbon emissions, and higher safety levels. The detailed data is outlined in Table 5.
Figure 12.
Pareto Solutions Set Graph Solved by NSGA-II.
Table 5.
Partial Pareto Solutions Set Solved by NSGA-II.
4.1.2. NSGA-III Solution Results
To verify the applicability of the algorithm for the four-objective optimization problem in the engineering project, NSGA-III is used again in this study to solve the model. The final iteration graphs for each objective are shown in Figure 13a–d.
Figure 13.
NSGA-III Solution Iteration Graph. (a–d) represent the iteration graphs for time, cost, safety, and carbon emissions respectively.
After running the NSGA-III, the Pareto solution set is obtained, as shown in Figure 14. Similar to the NSGA-II, only the relatively better 10 sets of solutions are selected, with the specific data shown in Table 6.
Figure 14.
Pareto Solutions Set Graph Solved by NSGA-III.
Table 6.
Partial Pareto Solutions Set Solved by NSGA-III.
After executing the algorithm programs, two sets of solutions based on NSGA-II and NSGA-III were obtained, respectively, each set being the optimal values under the constraint conditions. Both algorithms achieved optimization effects. However, the NSGA-III required only 80 iterations to search for a superior solution set, while the NSGA-II needed more iterations, resulting in a longer optimization time. Furthermore, the NSGA-III discovered a larger number of solution sets with greater diversity in each solution compared to the NSGA-II. Finally, the range, variance, and standard deviation of the two algorithms were calculated and compared, as shown in Table 7. Values corresponding to each objective of NSGA-III were relatively small, indicating stable performance and sustained population diversity, thus avoiding premature convergence. Therefore, the Pareto averages of the objectives obtained using both algorithms were compared, as depicted in Figure 15, illustrating overall superior optimization performance with the NSGA-III algorithm. Considering these three aspects, this paper selects the Pareto solution sets obtained by the NSGA-III for decision-making, providing the most satisfactory solutions to stakeholders.
Table 7.
Comparison of Results between NSGA-II and NSGA-III Approaches.
Figure 15.
The comparison of optimization effects for different objectives by various algorithms.
4.2. Solution Choosing
The decision-making process in this study involved the utilization of the entropy-based VIKOR method, which determined the optimal solution from the Pareto solution set obtained through the application of the NSGA-III. Initially, the weights were determined using the entropy method, with 10 alternative options (m = 10) and four evaluation criteria (n = 4) considered. An initial matrix of dimensions m × n was constructed. After normalization based on Equations (19) to (20), a standardized matrix was derived, with safety as a positive criterion and project time, cost, and carbon emissions as negative criteria. The entropy values and weights for each criterion were subsequently computed using Equations (21) to (24), and the results are presented in Table 8.
Table 8.
Table of Entropy Values and Weights for Each Evaluation Criterion.
Once the weights of each criterion are determined, the VIKOR method is used for ranking. The positive and negative ideal solutions of each criterion are calculated according to Formulas (25) and (26). The specific results are shown in Table 9.
Table 9.
Positive and Negative Ideal Solutions of Each Evaluation Criterion.
Finally, the group benefit value Si, individual regret value Ri, and benefit-cost ratio value Qi of each solution is calculated according to Formulas (27)–(29). The results are rounded to four decimal places, and decision ranking is conducted based on these values. The results are shown in Table 10.
Table 10.
Values of S, R, and Q for Each Group’s Schemes and Scheme Rankings.
To compare and validate the effectiveness of the decision-making method, the ideal point method [44] was employed to obtain the optimal solutions from the Pareto set. In this method, the ideal point assumes optimal performance across all four objectives, which is unattainable in practice. The solution closest to the ideal point along the Pareto frontier is selected as the optimal solution. As indicated in Table 5, the coordinates of the ideal point are P1 (274, 1546.8, 0.970, 2154.1). Subsequently, the distance (Un) between each point on the Pareto frontier and the ideal point is calculated using the following formula:
In the equation, ωj represents the weights of each objective calculated using the entropy method, fmaxj and fminj denote the maximum and minimum values of fj(x) in the j-th objective, fp1j represents the value of the ideal point in the j-th objective, and fp2j represents a scenario along the Pareto frontier in the j-th objective.
The distances from each point to the ideal point, rounded to three decimal places, are presented in Table 11. Solution 3 emerges as the optimal solution on the Pareto frontier closest to the ideal point, consistent with the decision made using the entropy–VIKOR method. This reaffirms the effectiveness and accuracy of the decision-making approach and further underscores Solution 3 as a balanced compromise considering multiple factors.
Table 11.
Distances from the Pareto frontier point to the ideal point.
4.3. Result Analysis
By utilizing the entropy–VIKOR method for decision-making, the optimal solution is identified as Proposal 3 based on the results obtained. Proposal 3 has a total project time of 277 days, with specific construction days for each process detailed in Table 12. Comparisons are made between the selected Proposal 3, serving as the optimal solution, and the target values specified in the contract requirements, as depicted in Figure 16. The project timeline aligns with the overall completion time within the contractual deadline, achieving a 34-day lead time, a reduction of 10.93% compared to the contract’s project time. The incurred cost amounts to RMB 15.586 million, staying below the maximum completion cost specified in the contract, resulting in a decrease of RMB 1.414 million, or 8.31%, below the contract price. The safety level index stands at 0.960, meeting the required standards with an enhancement of 0.11. The carbon emissions amount to 2155.3 tons, reflecting a decrease of 150.27 tons of CO2 compared to the contract requirement, translating to a 6.51% reduction. Through the NSGA-III for MOP problem-solving, the results not only adhere to the constraints but also achieve optimized objectives. The decision-making process has effectively identified the best solution for project managers, enabling them to comprehensively plan construction projects based on the optimal solution.
Table 12.
Time of Each Process in Proposal 3.
Figure 16.
Comparison Chart of Optimization Effects for Proposal 3.
5. Discussion
Throughout the research journey of MOP problems in engineering projects, green development has always been a research area focusing on resource and environmental objectives. However, existing studies often overlook the potential impact of carbon emissions during the construction process. For instance, Peng [45] introduced sustainability goals in their study, quantifying objectives from economic, environmental, and social dimensions, yet did not delve into the specific influence of carbon emissions on engineering projects. In light of this gap, this paper proposes a balanced optimization model that considers project time, cost, safety, and carbon emissions to address the existing research gap and delve deeper into the MOP issues in construction project management. Regarding algorithmic solutions, despite the widespread use of intelligent algorithms to address MOP problems, few studies focus on the adaptability of algorithms as the problem dimensions increase. Wang [46] utilized an improved NSGA-II to investigate construction site layout issues but did not conduct an in-depth comparative analysis of the algorithm. To address this issue, this paper tackles a four-objective optimization problem in engineering projects and simultaneously applies NSGA-II and NSGA-III for resolution, evaluating the suitability of the algorithms based on iteration numbers and the optimization effects of the solution set. In terms of decision-making for proposals, Yan [47] employed the Analytic Hierarchy Process (AHP) to determine the weights of various objectives through scoring. However, this method introduces subjective judgments that may lead to biased results. To enhance the objectivity of decision-making, this paper utilizes the entropy–VIKOR method to evaluate solution sets, thereby selecting an optimal construction plan set and effectively avoiding the interference of subjective factors.
The study also has certain limitations and prospects for future development: (1) The research primarily focuses on four key aspects influencing engineering yet fails to encompass a broader spectrum of dimensions. Additionally, the Critical Path Method (CPM) used in constructing the project time objective model has certain limitations. For instance, it does not account for project uncertainties or the possibility that certain tasks may not be completed simultaneously due to resource constraints. (2) Preliminary discussions were conducted in this paper regarding the applicability of two algorithms in addressing four-objective optimization problems, but there is still room for improvement in the algorithms themselves. (3) The scale of the case in this study is relatively small compared to the number of activities in other construction projects. (4) Building upon the foundation of this study, future research could concentrate on the dynamic and real-time analysis of multi-objective management in construction projects. By introducing advanced information technologies and data analysis methods, real-time monitoring of construction processes and intelligent decision-making could be achieved, thereby creating greater economic benefits and societal value.
6. Conclusions
(1) This paper innovatively proposes a carbon emission model, addressing previous limitations in cost-target models that only consider direct and indirect costs. Building upon the consideration of carbon cost factors, this study enhances the cost model and ultimately develops the TCSE comprehensive optimization model for engineering projects. Through algorithmic solutions, not only was the practicality of the developed model successfully validated but also the effectiveness and feasibility of the employed algorithm were demonstrated.
(2) In algorithmic solving, this paper compares the NSGA-II and NSGA-III, addressing the limitation in previous studies that predominantly relied on a single algorithm for solving. The results indicate that although both algorithms can achieve optimization effects, NSGA-III can obtain a superior solution set with fewer iterations. This finding highlights the advantage of NSGA-III in addressing four-objective optimization problems at the scale of this case study, providing crucial guidance for researchers selecting algorithms to tackle similar issues in future studies.
(3) In terms of decision-making, this paper employs the entropy-based VIKOR method, which is relatively more objective than MCDM methods used in previous studies, and comprehensively evaluates the Pareto solution set obtained by the NSGA-III algorithm. This analysis aims to enhance the objectivity of the final decision-making process, yielding solutions with greater objectivity. Ultimately, Solution 3 was identified as the optimal solution, achieving significant optimizations in project time, cost, safety level, and carbon emissions. Compared to contractual requirements, Solution 3 reduced project time by 10.93%, lowered costs by 8.31%, improved safety level by 0.11, and decreased carbon emissions by 6.51%. These optimization outcomes provide construction project managers with rational, integrated planning strategies, facilitating MOP and promoting the green and sustainable development of the construction industry.
Author Contributions
Conceptualization, Z.Z. and Y.H.; methodology, Z.Z.; software, Y.H.; validation, Z.Z., Y.H., and P.X.; formal analysis, Y.H.; investigation, Y.H.; resources, Z.Z.; data curation, Y.H.; writing—original draft preparation, Y.H.; writing—review and editing, Z.Z., Y.H., and P.X.; visualization, J.D.; supervision, P.X. and J.D.; project administration, P.X. and J.D.; funding acquisition, Z.Z. All authors have read and agreed to the published version of the manuscript.
Funding
This present research work was supported by the construction technology program project (No. 2020171185-25) of the Department of Housing and Urban-Rural Development of Hubei Province.
Data Availability Statement
The data presented in this study are available on request from the corresponding author. The data are not publicly available due to privacy concerns.
Conflicts of Interest
The authors declare no conflicts of interest.
References
- “14th Five-Year” Plan for Energy Conservation and Green Building Development. Build. Superv. Insp. Cost 2022, 15, 1–9.
- Kim, K.; Walewski, J.; Cho, Y.K. Multiobjective Construction Schedule Optimization Using Modified Niched Pareto Genetic Algorithm. J. Manag. Eng. 2016, 32, 04015038. [Google Scholar] [CrossRef]
- Xiang, Y.; Ma, Y.; Wei, Y. Comprehensive Objective Optimization Analysis of Construction Projects under Multiobjective Particle Swarm Optimization. Mob. Inf. Syst. 2022, 2022, 3670074. [Google Scholar] [CrossRef]
- He, W.; Shi, Y. Multiobjective construction optimization model based on quantum genetic algorithm. Adv. Civ. Eng. 2019, 2019, 1–8. [Google Scholar] [CrossRef]
- Xiong, Y.; Kuang, Y.P. Optimization of Construction Project Schedule and Cost Based on Ant Colony Algorithm. Syst. Eng. Theory Pract. 2007, 27, 7. [Google Scholar] [CrossRef]
- Babu, A.J.G.; Suresh, N. Project management with time, cost, and quality considerations. Eur. J. Oper. Res. 1996, 88, 320–327. [Google Scholar] [CrossRef]
- Pollack-Johnson, B.; Liberatore, M.J. Incorporating Quality Considerations Into Project Time/Cost Tradeoff Analysis and Decision Making. IEEE Trans. Eng. Manag. 2006, 53, 534–542. [Google Scholar] [CrossRef]
- Heravi, G.; Faeghi, S. Group Decision Making for Stochastic Optimization of Time, Cost, and Quality in Construction Projects. J. Comput. Civ. Eng. 2014, 28, 275–283. [Google Scholar] [CrossRef]
- Wang, J.; Wang, Z.; Liu, H. Multi-objective Stochastic Time-cost-quality Optimization for Construction Projects Based on the Reliability Theory. KSCE J. Civ. Eng. 2023, 27, 4545–4556. [Google Scholar] [CrossRef]
- Song, Y. Green Construction Multi-objective Management Equilibrium Optimization of Construction Engineering Projects Based on Genetic Algorithm. Autom. Technol. Appl. 2023, 42, 165–169. [Google Scholar]
- Keshavarz, E.; Shoul, A. Project Time-Cost-Quality Trade-off Problem: A Novel Approach Based on Fuzzy Decision Making. Int. J. Uncertain. Fuzziness Knowl.-Based Syst. 2020, 28, 545–567. [Google Scholar] [CrossRef]
- Hussein, M.; Darko, A.; Eltoukhy, A.E.; Zayed, T. Sustainable logistics planning in modular integrated construction using multimethod simulation and Taguchi approach. J. Constr. Eng. Manag. 2022, 148, 04022022. [Google Scholar] [CrossRef]
- Liu, X.F.; Chen, T.; Wu, S.Y. Research on Multi-objective Collaborative Optimization of Engineering Projects. Chin. Eng. Sci. 2010, 12, 90–94. [Google Scholar]
- Mateo, J.R.S.C. An Integer Linear Programming Model Including Time, Cost, Quality, and Safety. IEEE Access 2019, 7, 168307–168315. [Google Scholar] [CrossRef]
- Hao, F.F. Research on Multi-Objective Optimization of Engineering Projects with Safety Factors; Xi’an University of Technology: Xi’an, China, 2019. [Google Scholar]
- Jin, C. Research on Multi-Objective Optimization of Construction Management for Expressway Engineering Projects: A Case Study of JX Expressway; School of Engineering Cost and Investment Management, Hebei GEO University: Shijiazhuang, China, 2022. [Google Scholar]
- Zareei, M.; Hassan-Pour, H.A. A multi-objective resource-constrained optimization of time-cost trade-off problems in scheduling project. Iran. J. Manag. Stud. 2015, 8, 653. [Google Scholar]
- Shahriari, M. Multi-objective optimization of discrete time–cost tradeoff problem in project networks using non-dominated sorting genetic algorithm. J. Ind. Eng. Int. 2016, 12, 159–169. [Google Scholar] [CrossRef]
- Liu, X. Research on Dynamic Optimization Layout of Construction Project Facilities Based on NSGA-II Algorithm; Chongqing University: Chongqing, China, 2018. [Google Scholar]
- Wang, X.; Cui, F.; Cui, L.; Jiang, D. Research on a Multi-Objective Optimization Design for the Durability of High-Performance Fiber-Reinforced Concrete Based on a Hybrid Algorithm. Coatings 2023, 13, 2054. [Google Scholar] [CrossRef]
- Hussein, M.; Eltoukhy, A.E.; Darko, A.; Eltawil, A. Simulation-Optimization for the Planning of Off-Site Construction Projects: A Comparative Study of Recent Swarm Intelligence Metaheuristics. Sustainability 2021, 13, 13551. [Google Scholar] [CrossRef]
- Tegos, N.; Papadopoulos, I.; Aretoulis, G. Definition of Compliance Criterion Weights for Bridge Construction Method Selection and Their Application in Real Projects. Buildings 2023, 13, 2891. [Google Scholar] [CrossRef]
- Qiu, X.Y. Research on Multi-Objective Optimization of Engineering Projects Based on Quantum Particle Swarm Optimization Algorithm; School of Management Science and Engineering, Hebei University of Engineering: Handan, China, 2019. [Google Scholar]
- Wu, W.; Guo, J.; Li, J.; Hou, H.; Meng, Q.; Wang, W. A multi-objective optimization design method in zero energy building study: A case study concerning small mass buildings in cold district of China. Energy Build. 2018, 158, 1613–1624. [Google Scholar] [CrossRef]
- Rahimbakhsh, H.; Kohansal, M.E.; Tarkashvand, A.; Faizi, M.; Rahbar, M. Multi-objective optimization of natural surveillance and privacy in early design stages utilizing NSGA-II. Autom. Constr. 2022, 143, 104547. [Google Scholar] [CrossRef]
- Chen, Y.M. Research on Multi-Objective Equilibrium Optimization of Green Construction Projects Based on GA-PSO Algorithm; Yangzhou University: Yangzhou, China, 2019. [Google Scholar]
- Mitropoulos, P.T. The role of production and teamwork practices in construction safety: A cognitive model and an empirical case study. J. Saf. Res. 2009, 40, 265–275. [Google Scholar] [CrossRef] [PubMed]
- Kolahan, F.; Golmezerji, R.; Moghaddam, M.A. Multi Objective Optimization of Turning Process Using Grey Relational Analysis and Simulated Annealing Algorithm. Appl. Mech. Mater. 2011, 110–116, 2926–2932. [Google Scholar] [CrossRef]
- Lee, D.; Lee, C.; Guk, H. Multi-objective Optimization System for Time-Cost-Environment-Quality Trade-off in Construction Project. J. Archit. Inst. Korea Struct. Constr. 2015, 31, 79–88. [Google Scholar]
- Li, Y.; Wang, S.; He, Y. Multi-objective Optimization of Construction Project Based on Improved Ant Colony Algorithm. Teh. Vjesn.-Tech. Gaz. 2020, 27, 184–190. [Google Scholar]
- He, L.L. Research on Multi-objective Optimization of Green Construction Projects Based on Improved NSGA-II Algorithm; Guizhou University: Guiyang, China, 2022. [Google Scholar]
- “14th Five-Year”Construction Industry Development Plan. Cost Eng. Manag. 2022, 4–10.
- Xi, Y.G.; Chai, T.Y.; Yun, W.M. A Survey of Genetic Algorithms. Control. Theory Appl. 1996, 13, 697–708. [Google Scholar]
- Deb, K.; Pratap, A.; Agarwal, S.; Meyarivan, T.A.M.T. A fast and elitist multiobjective genetic algorithm: NSGA-II. IEEE Trans. Evol.Comput. 2002, 6, 182–197. [Google Scholar] [CrossRef]
- Deb, K.; Jain, H. An Evolutionary Many-Objective Optimization Algorithm Using Reference-Point-Based Nondominated Sorting Approach, Part I: Solving Problems with Box Constraints. IEEE Trans. Evol. Comput. 2014, 18, 577–601. [Google Scholar] [CrossRef]
- Wang, H.Y.; Gao, P.C.; Xie, Y.R.; Song, C.Q.; Wang, Y.H. Land Use Optimization Based on Genetic Algorithms: A Comparative Study of NSGA-II and NSGA-III. Acta Ecol. Sin. 2023, 43, 639–649. [Google Scholar]
- Zhang, J.; Wang, S.; Tang, Q.; Zhou, Y.; Zeng, T. An improved NSGA-III integrating adaptive elimination strategy to solution of many-objective optimal power flow problems. Energy 2019, 172, 945–957. [Google Scholar] [CrossRef]
- Shemshadi, A.; Shirazi, H.; Toreihi, M.; Tarokh, M.J. A fuzzy VIKOR method for supplier selection based on entropy measure for objective weighting. Expert Syst. Appl. 2011, 38, 12160–12167. [Google Scholar] [CrossRef]
- Chu, X.H. Research on Performance Evaluation of State-Owned Construction Enterprises Based on Entropy Method; Beijing University of Chemical Technology: Beijing, China, 2023. [Google Scholar]
- Ma, N. Research on Urban Livability Evaluation Based on PCA-Entropy Method Model; Chongqing University: Chongqing, China, 2021. [Google Scholar]
- Jiang, Z.Z.J. Research on Multi-Scenario Flood Risk Assessment Based on Entropy Weighting and GIS; Nanchang University: Nanchang, China, 2020. [Google Scholar]
- Opricovic, S.; Tzeng, G.H. Extended VIKOR method in comparison with outranking methods. Eur. J. Oper. Res. 2007, 178, 514–529. [Google Scholar] [CrossRef]
- Pan, R.S. Multi-Objective Optimization and Decision-Making for Complex Mechanical Product Assembly Based on Improved NSGA-III; Shihezi University: Shihezi, China, 2023. [Google Scholar]
- Pouraminian, M.; Pourbakhshian, S. Multi-criteria shape optimization of open-spandrel concrete arch bridges: Pareto front development and decision-making. World J. Eng. 2019, 16, 670–680. [Google Scholar] [CrossRef]
- Peng, J.; Feng, Y.; Zhang, Q.; Liu, X. Multi-objective Integrated Optimization Study of Prefabricated Building Projects Introducing Sustainable Levels. Sci. Rep. 2023, 13, 2821. [Google Scholar] [CrossRef]
- Wang, R.; Li, M.; Wu, Z.H. Research on Multi-Objective Optimization of Temporary Facilities Layout for Prefabricated Construction Sites Based on SLP and NSGA-II. Constr. Technol. 2024, 53, 125–132. [Google Scholar]
- Yan, T.W. Research on Multi-Objective Optimization of Construction Process for Steel-Concrete Composite Columns Considering Carbon Emissions; Beijing Jiaotong University: Beijing, China, 2023. [Google Scholar]
Disclaimer/Publisher’s Note: The statements, opinions and data contained in all publications are solely those of the individual author(s) and contributor(s) and not of MDPI and/or the editor(s). MDPI and/or the editor(s) disclaim responsibility for any injury to people or property resulting from any ideas, methods, instructions or products referred to in the content. |
© 2024 by the authors. Licensee MDPI, Basel, Switzerland. This article is an open access article distributed under the terms and conditions of the Creative Commons Attribution (CC BY) license (https://creativecommons.org/licenses/by/4.0/).















