Patterns of Genetic Variation of Nepeta nuda L. from the Central Balkans: Understanding Drivers of Chemical Diversity
Abstract
1. Introduction
2. Results and Discussion
2.1. UHPLC-ESI-QToF-MS Identification of N. nuda Leaf Metabolites
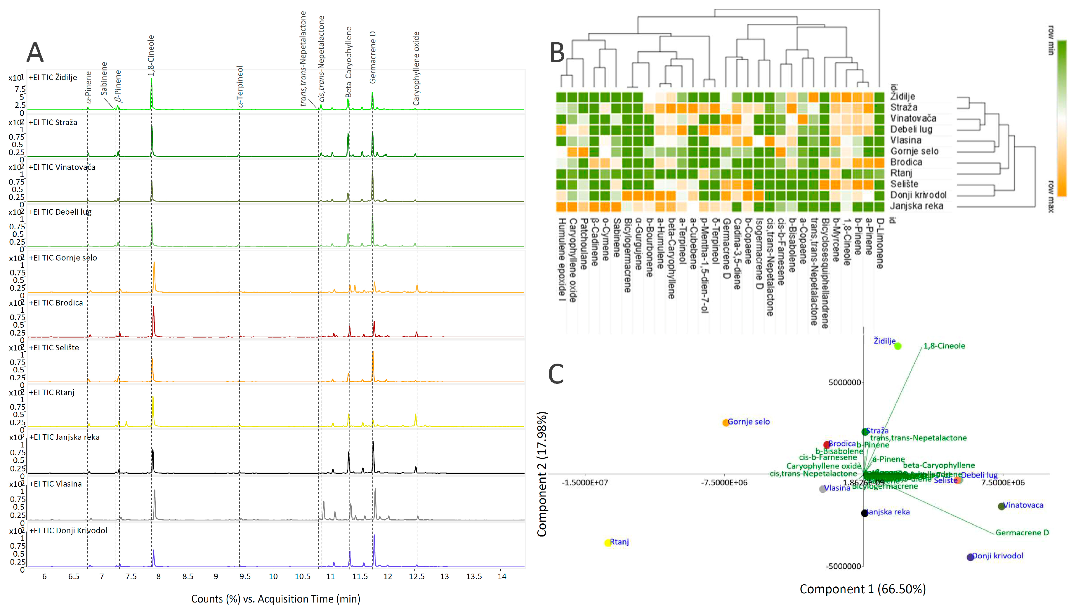
2.2. GC-MS Non-Targeted Metabolomics of N. nuda EOs
2.3. Targeted qqqMS Profiling of Major Iridoids and Phenolics in N. nuda Methanol Extracts
2.4. Parameters of Genetic Variation within and among the Populations
3. Materials and Methods
3.1. Collection and Preparation of Plant Material
3.2. Identification and Quantification of Metabolites in Methanol Extracts of N. nuda
3.2.1. Chemicals and Reagents
3.2.2. Preparation of N. nuda Methanol Extracts
3.2.3. Characterization of N. nuda Leaf Metabolites Using UHPLC-ESI-QToF-MS Analysis
3.2.4. UHPLC/DAD/(±)HESI-MS2 Targeted Metabolic Profiling
3.3. Determination of Metabolites in Essential Oils of N. nuda Populations
3.3.1. Hydrodistillation of Essential Oils (EOs) from N. nuda Aboveground Parts
3.3.2. GC-MS Non-Targeted Metabolomics of N. nuda EOs
3.3.3. Statistical Analysis of Metabolomics Data
3.4. Genetic Assessment of N. nuda Populations
3.4.1. EST-SSR Mining
3.4.2. DNA Extraction and Optimization of EST-SSR Markers’ Amplification
3.4.3. Genomic Microsatellite Markers
3.4.4. Amplification of the Selected Microsatellite Loci, Fragment Analysis, and Data Processing
4. Conclusions
Supplementary Materials
Author Contributions
Funding
Data Availability Statement
Conflicts of Interest
References
- Kozuharova, E.; Benbassat, N.; Getov, I. Ethnobotanical records of not yet documented therapeutic effects of some popular Bulgarian medicinal plants. Emir. J. Food Agric. 2014, 26, 647–651. [Google Scholar] [CrossRef]
- Baden, C. Lamiaceae. In Mountain Flora of Greece; Strid, A., Tan, K., Eds.; Edinburgh University Press: Edinburgh, UK, 1991; Volume 2, pp. 66–167. [Google Scholar]
- Aćimović, M.; Stanković-Jeremić, J.; Cvetković, M. Phyto-Pharmacological Aspects of Nepeta nuda L.: A Systematic Review. Lek. Sirovine 2020, 40, 75–83. [Google Scholar] [CrossRef]
- Bozok, F.; Cenet, M.; Sezer, G.; Ulukanli, Z. Essential Oil and Bioherbicidal Potential of the Aerial Parts of Nepeta nuda subsp. albiflora (Lamiaceae). J. Essent. Oil Bear. Plants 2017, 20, 148–154. [Google Scholar] [CrossRef]
- Sarikurkcu, C.; Eskici, M.; Karanfil, A.; Tepe, B. Phenolic Profile, Enzyme Inhibitory and Antioxidant Activities of Two Endemic Nepeta Species: Nepeta nuda Subsp. Glandulifera and N. cadmea. S. Afr. J. Bot. 2019, 120, 298–301. [Google Scholar] [CrossRef]
- Gormez, A.; Bozari, S.; Yanmis, D.; Gulluce, M.; Agar, G.; Sahin, F. Antibacterial Activity and Chemical Composition of Essential Oil Obtained from Nepeta nuda against Phytopathogenic Bacteria. J. Essent. Oil Res. 2013, 25, 149–153. [Google Scholar] [CrossRef]
- Yildirim, A.B.; Karakas, F.P.; Turker, A.U. In Vitro Antibacterial and Antitumor Activities of Some Medicinal Plant Extracts, Growing in Turkey. Asian Pac. J. Trop. Med. 2013, 6, 616–624. [Google Scholar] [CrossRef]
- Kobaisy, M.; Tellez, M.R.; Dayan, F.E.; Mamonov, L.K.; Mukanova, G.S.; Sitpaeva, G.T.; Gemejieva, N.G. Composition and Phytotoxic Activity of Nepeta pannonica L. Essential Oil. J. Essent. Oil Res. 2005, 17, 704–707. [Google Scholar] [CrossRef]
- Baranauskienė, R.; Bendžiuvienė, V.; Ragažinskienė, O.; Venskutonis, P.R. Essential Oil Composition of Five Nepeta Species Cultivated in Lithuania and Evaluation of Their Bioactivities, Toxicity and Antioxidant Potential of Hydrodistillation Residues. Food Chem. Toxicol. 2019, 129, 269–280. [Google Scholar] [CrossRef]
- Petrova, D.; Gašić, U.; Yocheva, L.; Hinkov, A.; Yordanova, Z.; Chaneva, G.; Mantovska, D.; Paunov, M.; Ivanova, L.; Rogova, M.; et al. Catmint (Nepeta nuda L.) Phylogenetics and Metabolic Responses in Variable Growth Conditions. Front. Plant Sci. 2022, 13, 866777. [Google Scholar] [CrossRef]
- Zaharieva, A.; Rusanov, K.; Rusanova, M.; Paunov, M.; Yordanova, Z.; Mantovska, D.; Tsacheva, I.; Petrova, D.; Mishev, K.; Dobrev, P.I.; et al. Uncovering the Interrelation between Metabolite Profiles and Bioactivity of In Vitro- and Wild-Grown Catmint (Nepeta nuda L.). Metabolites 2023, 13, 1099. [Google Scholar] [CrossRef]
- Gkinis, G.; Bozin, B.; Mimica-Dukic, N.; Tzakou, O. Antioxidant Activity of Nepeta nuda L. ssp. Nuda Essential Oil Rich in Nepetalactones from Greece. J. Med. Food 2010, 13, 1176–1181. [Google Scholar] [CrossRef]
- Narimani, R.; Moghaddam, M.; Ghasemi Pirbalouti, A.; Mojarab, S. Essential Oil Composition of Seven Populations Belonging to Two Nepeta Species from Northwestern Iran. Int. J. Food Prop. 2017, 20, 2272–2279. [Google Scholar] [CrossRef][Green Version]
- Aras, A.; Bursal, E.; Dogru, M. UHPLC-ESI-MS/MS Analyses for Quantification of Phenolic Compounds of Nepeta nuda subsp. lydiae. J. App Pharm. Sci. 2016, 6, 009–013. [Google Scholar] [CrossRef]
- Smiljković, M.; Dias, M.I.; Stojković, D.; Barros, L.; Bukvički, D.; Ferreira, I.C.F.R.; Soković, M. Characterization of Phenolic Compounds in Tincture of Edible Nepeta nuda: Development of Antimicrobial Mouthwash. Food Funct. 2018, 9, 5417–5425. [Google Scholar] [CrossRef]
- Plants of the World Online. Kew Science. Available online: http://powo.science.kew.org/taxon/urn:lsid:ipni.org:names:452615-1 (accessed on 14 December 2023).
- Jump, A.S.; Marchant, R.; Peñuelas, J. Environmental change and the option value of genetic diversity. Trends Plant Sci. 2009, 14, 51–58. [Google Scholar] [CrossRef]
- Yadav, S.P.S.; Adhikari, R.; Bhatta, D.; Poudel, A.; Subedi, S.; Shrestha, S.; Shrestha, J. Initiatives for biodiversity conservation and utilization in crop protection: A strategy for sustainable crop production. Biodivers. Conserv. 2023, 32, 4573–4595. [Google Scholar] [CrossRef]
- Aničić, N.; Gašić, U.; Lu, F.; Ćirić, A.; Ivanov, M.; Jevtić, B.; Dimitrijević, M.; Anđelković, B.; Skorić, M.; Nestorović Živković, J.; et al. Antimicrobial and Immunomodulating Activities of Two Endemic Nepeta Species and Their Major Iridoids Isolated from Natural Sources. Pharmaceuticals 2021, 14, 414. [Google Scholar] [CrossRef]
- Mišić, D.; Šiler, B.; Gašić, U.; Avramov, S.; Živković, S.; Nestorović Živković, J.; Milutinović, M.; Tešić, Ž. Simultaneous UHPLC/DAD/(+/−)HESI–MS/MS Analysis of Phenolic Acids and Nepetalactones in Methanol Extracts of Nepeta Species: A Possible Application in Chemotaxonomic Studies. Phytochem. Anal. 2015, 26, 72–85. [Google Scholar] [CrossRef]
- Mouhajir, F.; Pedersen, J.A.; Rejdali, M.; Towers, G.H.N. Phenolics in Moroccan Medicinal Plant Species as Studied by Electron Spin Resonance Spectroscopy. Pharm. Biol. 2001, 39, 391–398. [Google Scholar] [CrossRef]
- Kaska, A.; Deniz, N.; Çiçek, M.; Mammadov, R. Evaluation of Antioxidant Properties, Phenolic Compounds, Anthelmintic, and Cytotoxic Activities of Various Extracts Isolated from Nepeta Cadmea: An Endemic Plant for Turkey. J. Food Sci. 2018, 83, 1552–1559. [Google Scholar] [CrossRef]
- Sharma, A.; Cannoo, D.S. A Comparative Study of Effects of Extraction Solvents/Techniques on Percentage Yield, Polyhenolic Composition, and Antioxidant Potential of Various Extracts Obtained from Stems of Nepeta leucophylla: RP-HPLC-DAD Assessment of Its Polyhenolic Constituents. J. Food Biochem. 2017, 41, e12337. [Google Scholar] [CrossRef]
- Kashchenko, N.I.; Olennikov, D.N. Chemical profile and biological activity of flavonoids and phenylpropanoids from Nepeta cataria L. (Lamiaceae) cultivated in the Eastern Siberia. Chem. Plamts Mater. 2016, 2, 25–32. [Google Scholar] [CrossRef][Green Version]
- Snook, M.E.; Blum, M.S.; Whitman, D.W.; Arrendale, R.F.; Costello, C.E.; Harwood, J.S. Caffeoyltartronic Acid from Catnip (Nepeta cataria): A Precursor for Catechol in Lubber Grasshopper (Romalea guttata) Defensive Secretions. J. Chem. Ecol. 1993, 19, 1957–1966. [Google Scholar] [CrossRef]
- Gašić, U.; Stojković, D.; Ivanov, M.; Miletić, M.; Mišić, D.; Veljić, M.; Soković, M. Water Soluble Biomolecules from Nepeta nuda Regulate Microbial Growth: A Case Study of Apple Juice Preservation. Lek. Sirovine 2021, 41, 28–34. [Google Scholar] [CrossRef]
- Dienaitė, L.; Pukalskienė, M.; Matias, A.A.; Pereira, C.V.; Pukalskas, A.; Venskutonis, P.R. Valorization of Six Nepeta Species by Assessing the Antioxidant Potential, Phytochemical Composition and Bioactivity of Their Extracts in Cell Cultures. J. Funct. Foods 2018, 45, 512–522. [Google Scholar] [CrossRef]
- Fraga, B.M.; González-Coloma, A.; Alegre-Gómez, S.; López-Rodríguez, M.; Amador, L.J.; Díaz, C.E. Bioactive Constituents from Transformed Root Cultures of Nepeta teydea. Phytochemistry 2017, 133, 59–68. [Google Scholar] [CrossRef]
- Zengin, G.; Mahomoodally, M.F.; Aktumsek, A.; Jekő, J.; Cziáky, Z.; Rodrigues, M.J.; Custodio, L.; Polat, R.; Cakilcioglu, U.; Ayna, A.; et al. Chemical Profiling and Biological Evaluation of Nepeta baytopii Extracts and Essential Oil: An Endemic Plant from Turkey. Plants 2021, 10, 1176. [Google Scholar] [CrossRef]
- Alimpić Aradski, A.; Oalđe Pavlović, M.; Janošević, D.; Todorović, S.; Gašić, U.; Mišić, D.; Pljevljakušić, D.; Šavikin, K.; Marin, P.D.; Giweli, A.; et al. Leaves Micromorphology, Chemical Profile, and Bioactivity of in Vitro-Propagated Nepeta cyrenaica (Lamiaceae). Phytochem. Anal. 2023, 34, 661–679. [Google Scholar] [CrossRef]
- El-Moaty, H.I.A. Essential Oil and Iridoide Glycosides of Nepeta septemcrenata Erenb. J. Nat. Prod. 2010, 3, 103–111. [Google Scholar]
- Goldansaz, S.M.; Festa, C.; Pagano, E.; De Marino, S.; Finamore, C.; Parisi, O.A.; Borrelli, F.; Sonboli, A.; D’Auria, M.V. Phytochemical and Biological Studies of Nepeta asterotricha Rech. f. (Lamiaceae): Isolation of Nepetamoside. Molecules 2019, 24, 1684. [Google Scholar] [CrossRef]
- Takeda, Y.; Morimoto, Y.; Matsumoto, T.; Honda, G.; Tabata, M.; Fujita, T.; Otsuka, H.; Sezik, E.; Yesilada, E. Nepetanudoside, an Iridoid Glucoside with an Unusual Stereostructure from Nepeta nuda ssp. Albiflora. J. Nat. Prod. 1995, 58, 1217–1221. [Google Scholar] [CrossRef]
- Takeda, Y.; Ooiso, Y.; Masuda, T.; Honda, G.; Otsuka, H.; Sezik, E.; Yesilada, E. Iridoid and Eugenol Glycosides from Nepeta cadmea. Phytochemistry 1998, 49, 787–791. [Google Scholar] [CrossRef]
- Xie, S.; Uesato, S.; Inouye, H.; Fujita, T.; Murai, F.; Tagawa, M.; Shingu, T. Absolute Structure of Nepetaside, a New Iridoid Glucoside from Nepeta cataria. Phytochemistry 1988, 27, 469–472. [Google Scholar] [CrossRef]
- Srivastava, A.; Gupta, S.; Singh, S.; Verma, R.S.; Srivastava, R.K.; Gupta, A.K.; Lal, R.K. Genetic Variability and Elite Line Selection for High Essential Oil and Nepetalactone Content in Catmint (Nepeta cataria L.). Am. J. Plant Sci. 2021, 12, 1135–1154. [Google Scholar] [CrossRef]
- Murai, F.; Tagawa, M.; Damtoft, S.; Jensen, S.R.; Nielsen, B.J. (1R, 5R, 8S, 9S)-Deoxyloganic Acid from Nepeta cataria. Chem. Pharm. Bull. 1984, 32, 2809–2814. [Google Scholar] [CrossRef] [PubMed]
- Takeda, Y.; Kiba, Y.; Masuda, T.; Otsuka, H.; Honda, G.; Tagawa, M.; Sezik, E.; Yesilada, E. Nepetaracemosides A and B, Iridoid Glucosides from Nepeta racemosa. Chem. Pharm. Bull. 1999, 47, 1433–1435. [Google Scholar] [CrossRef]
- Waller, G.; Johnson, R.D. Metabolism of Nepetalactone and Related Compounds in Nepeta cataria L. and Components of Its Bound Essential Oil. Proc. Okla. Acad. Sci. 1984, 64, 49–56. [Google Scholar]
- Kökdil, G.; Yalçin, S.; Topçu, G. Nepetalactones and Other Constituents of Nepeta nuda ssp. albiflora. Turk. J. Chem. 1999, 23, 99–104. [Google Scholar]
- Regnier, F.E.; Eeisenbraun, E.J.; Waller, G.R. Nepetalactone and Epinepetalactone from Nepeta cataria L. Phytochemistry 1967, 6, 1271–1280. [Google Scholar] [CrossRef]
- Salehi, P.; Sonboli, A.; Allahyari, L. Antibacterial and Antioxidant Properties of the Essential Oil and Various Extracts of Nepeta ispahanica from Iran. J. Essent. Oil Bear. Plants 2007, 10, 324–331. [Google Scholar] [CrossRef]
- Jamzad, Z.; Grayer, R.J.; Kite, G.C.; Simmonds, M.S.J.; Ingrouille, M.; Jalili, A. Leaf Surface Flavonoids in Iranian Species of Nepeta (Lamiaceae) and Some Related Genera. Biochem. Syst. Ecol. 2003, 31, 587–600. [Google Scholar] [CrossRef]
- Tomas-Barberan, F.A.; Gil, M.I.; Ivancheva, S.; Tomas-Lorente, F. External and Vacuolar Flavonoids from Nepeta transcaucasica. Biochem. Syst. Ecol. 1992, 20, 589–590. [Google Scholar] [CrossRef]
- Hou, Z.-F.; Tu, Y.-Q.; Li, Y. Three New Phenolic Compounds from Nepeta prattii. J. Chin. Chem. Soc. 2002, 49, 255–258. [Google Scholar] [CrossRef]
- Ze, R.; Tong, Z.; Zhang, Z.; Liu, Z.; Xue, P.; Xie, Y. Chemical Constituents in Essential Oil of Nepeta angustifolia. Shizhen Guoyi Guoyao (Lishizhen Med. Mater. Medica Res.) 2011, 22, 1520–1521. [Google Scholar]
- Stepanenko, G.A.; Gusakova, S.D.; Umarov, A.U. Composition of the Coats and Kernels of the Seeds of Nepeta pannonica and Lavandula vera. Chem. Nat. Compd. 1980, 16, 434–439. [Google Scholar] [CrossRef]
- Tagawa, M.; Murai, F. 5-Epideoxyloganic Acid from Nepeta cataria. Planta Med. 1983, 47, 109–111. [Google Scholar] [CrossRef] [PubMed]
- KiliÇ, T.; Dırmencı, T.; Gören, A.C. Fatty Acid Composition of Seeds of Some Species of Nepeta L. Nat. Product. Res. 2007, 21, 465–468. [Google Scholar] [CrossRef] [PubMed]
- Tagawa, M.; Murai, F. A New Iridoid Glucoside, Nepetolglucosylester from Nepeta cataria. Planta Med. 1980, 39, 144–147. [Google Scholar] [CrossRef]
- Ahmed, A.A.; Hassan, H.E.; Hegazy, M.F.; Tzakou, O.; Couladis, M.; Mohamed, A.E.-H.H.; Abdella, M.A.; Paré, P. Argolic Acid A and Argolic Methyl Ester B, Two New Cyclopentano-Monoterpenes Diol from Nepeta argolica. Nat. Product. Commun. 2006, 1, 523–526. [Google Scholar] [CrossRef]
- Alipieva, K.I.; Taskova, R.M.; Evstatieva, L.N.; Handjieva, N.V.; Popov, S.S. Benzoxazinoids and Iridoid Glucosides from Four Lamium Species. Phytochemistry 2003, 64, 1413–1417. [Google Scholar] [CrossRef]
- Cui, Z.; Li, Z.; Dong, W.; Qiu, L.; Zhang, J.; Wang, S. Comprehensive Metabolite Identification of Genipin in Rats Using Ultra-High-Performance Liquid Chromatography Coupled with High Resolution Mass Spectrometry. Molecules 2023, 28, 6307. [Google Scholar] [CrossRef] [PubMed]
- Kökdil, G.; Kurucu, S.; Yıldız, A. Essential Oil Composition of Nepeta nuda L. ssp. nuda. Flavour. Fragr. J. 1998, 13, 233–234. [Google Scholar] [CrossRef]
- Kilic, O.; Hayta, S.; Bagci, E. Chemical Composition of Essential Oil of Nepeta nuda L. subsp. nuda (Lamiaceae) from Turkey. Asian J. Chem. 2011, 23, 2788–2790. [Google Scholar]
- Alim, A.; Goze, I.; Çetin, A.; Atas, A.; Çetinus, Ş.; Vural, N. Chemical Composition and in Vitro Antimicrobial and Antioxidant Activities of the Essential Oil of Nepeta nuda L. subsp. albiflora (Boiss.) Gams. Afr. J. Microbiol. Res. 2009, 3, 463–467. [Google Scholar]
- Handjieva, N.V.; Popov, S.S.; Evstatieva, L.N. Constituents of Essential Oils from Nepeta cataria L., N. grandiflora M.B. and N. nuda L. J. Essent. Oil Res. 1996, 8, 639–643. [Google Scholar] [CrossRef]
- Kökdil, G.; Kurucu, S.; Topçu, G. Composition of the Essential Oil of Nepeta nuda L. ssp. Albiflora (Boiss.) Gams. Flavour. Fragr. J. 1996, 11, 167–169. [Google Scholar] [CrossRef]
- Mamadalieva, N.Z.; Sharopov, F.S.; Satyal, P.; Azimova, S.S.; Wink, M. Chemical Composition of the Essential Oils of Some Central Asian Nepeta Species (Lamiaceae) by GLC-MS. Nat. Prod. Commun. 2016, 11, 1891–1893. [Google Scholar] [CrossRef] [PubMed]
- Chalchat, J.-C.; Petrović, S.; Gorunović, M. Quantity and Composition of Essential Oil of the Wild Plant Nepeta nuda L. from Yugoslavia. J. Essent. Oil Res. 1998, 10, 423–425. [Google Scholar] [CrossRef]
- De Pooter, H.L.; Nicolai, B.; De Buyck, L.F.; Goetghebeur, P.; Schamp, N.M. The Essential Oil of Nepeta nuda. Identification of a New Nepetalactone Diastereoisomer. Phytochemistry 1987, 26, 2311–2314. [Google Scholar] [CrossRef]
- Aćimović, M.; Lončar, B.; Pezo, M.; Stanković Jeremić, J.; Cvetković, M.; Rat, M.; Pezo, L. Volatile Compounds of Nepeta nuda L. from Rtanj Mountain (Serbia). Horticulturae 2022, 8, 85. [Google Scholar] [CrossRef]
- Teber, I.; Bursal, E. Phenolic Compounds and Antioxidant Activity of Nepeta nuda subsp. Albiflora. Int. Lett. Nat. Sci. 2020, 79, 1–8. [Google Scholar] [CrossRef]
- Acquaviva, A.; Di Simone, S.C.; Nilofar; Bouyahya, A.; Zengin, G.; Recinella, L.; Leone, S.; Brunetti, L.; Uba, A.I.; Guler, O.; et al. Screening for Chemical Characterization and Pharmacological Properties of Different Extracts from Nepeta italica. Plants 2023, 12, 2785. [Google Scholar] [CrossRef] [PubMed]
- Hadi, N.; Sefidkon, F.; Shojaeiyan, A.; Šiler, B.; Jafari, A.-A.; Aničić, N.; Mišić, D. Phenolics’ Composition in Four Endemic Nepeta Species from Iran Cultivated under Experimental Field Conditions: The Possibility of the Exploitation of Nepeta Germplasm. Ind. Crops Prod. 2017, 95, 475–484. [Google Scholar] [CrossRef]
- Aničić, N.; Matekalo, D.; Skorić, M.; Gašić, U.; Nestorović Živković, J.; Dmitrović, S.; Božunović, J.; Milutinović, M.; Petrović, L.; Dimitrijević, M.; et al. Functional Iridoid Synthases from Iridoid Producing and Non-Producing Nepeta Species (Subfam. Nepetoidae, Fam. Lamiaceae). Front. Plant Sci. 2023, 14, 1211453. [Google Scholar] [CrossRef] [PubMed]
- Aničić, N.; Matekalo, D.; Skorić, M.; Živković, J.N.; Petrović, L.; Dragićević, M.; Dmitrović, S.; Mišić, D. Alterations in Nepetalactone Metabolism during Polyethylene Glycol (PEG)-Induced Dehydration Stress in Two Nepeta Species. Phytochemistry 2020, 174, 112340. [Google Scholar] [CrossRef] [PubMed]
- Singh, R.; Singh, A.; Mahato, A.K.; Paliwal, R.; Tiwari, G.; Kumar, A. De Novo Transcriptome Profiling for the Generation and Validation of Microsatellite Markers, Transcription Factors, and Database Development for Andrographis paniculata. Int. J. Mol. Sci. 2023, 24, 9212. [Google Scholar] [CrossRef] [PubMed]
- Ramu, P.; Billot, C.; Rami, J.-F.; Senthilvel, S.; Upadhyaya, H.D.; Ananda Reddy, L.; Hash, C.T. Assessment of Genetic Diversity in the Sorghum Reference Set Using EST-SSR Markers. Theor. Appl. Genet. 2013, 126, 2051–2064. [Google Scholar] [CrossRef] [PubMed]
- Baghizadeh, A.; Mashayekhi, Z.; Ebrahimi, M.A. Investigation of Genetic and Phytochemical Diversity of Some Catnip (Nepeta cataria L.) Populations by RAPD Molecular Marker and GC/MS Method. Iran. J. Med. Aromat. Plants Res. 2018, 34, 836–848. [Google Scholar] [CrossRef]
- Elkholy, M.; Mansour, M.; Omar, K. Genetic Variability of Nepeta septemcrenata Benth. (Lamiaceae) Assessed by RAPD Markers. N. Y. Sci. J. 2011, 4, 97–105. [Google Scholar]
- Hadi, N.; Shojaeiyan, A.; Sefidkon, F.; Jafari, A.A.; Mišić, D.; Banjanac, T.; Šiler, B. Assessment of Infraspecific Genetic Diversity in Nepeta kotschyi Boiss., a Native Iranian Medicinal Plant. J. Agric. Sci. Technol. 2020, 22, 1327–1342. [Google Scholar]
- Smolik, M.; Jadczak, D.; Główczyk, A. Assessment of Morphological and Genetic Variability in Chosen Nepeta Accessions. Herba Pol. 2008, 54, 68–78. [Google Scholar]
- Talebi, S.M.; Tabaripour, R.; Matsyura, A. Genetic Diversity and Population Structure of Diverse Iranian Nepeta L. taxa. Genet. Resour. Crop Evol. 2022, 69, 285–296. [Google Scholar] [CrossRef]
- Jamzad, Z.; Chase, M.W.; Ingrouille, M.; Simmonds, M.S.J.; Jalili, A. Phylogenetic Relationships in Nepeta L. (Lamiaceae) and Related Genera Based on ITS Sequence Data. Taxon 2003, 52, 21. [Google Scholar] [CrossRef]
- Nikitina, E.; Rakhmatov, A. Identification of Nepeta olgae Regel and Phylogenetic Status of Some Genera in Subtribe Nepetinae (Lamiaceae) Using DNA Markers. BIO Web Conf. 2021, 38, 00087. [Google Scholar] [CrossRef]
- Ramos-Gutiérrez, I.; Moreno-Saiz, J.C.; Fernández-Mazuecos, M. A Western Representative of an Eastern Clade: Phylogeographic History of the Gypsum-Associated Plant Nepeta hispanica. Perspect. Plant Ecol. Evol. Syst. 2022, 57, 125699. [Google Scholar] [CrossRef]
- Aboukhalid, K.; Machon, N.; Lambourdière, J.; Abdelkrim, J.; Bakha, M.; Douaik, A.; Korbecka-Glinka, G.; Gaboun, F.; Tomi, F.; Lamiri, A.; et al. Analysis of Genetic Diversity and Population Structure of the Endangered Origanum compactum from Morocco, Using SSR Markers: Implication for Conservation. Biol. Conserv. 2017, 212, 172–182. [Google Scholar] [CrossRef]
- Segarra-Moragues, J.G.; Carrión Marco, Y.; Castellanos, M.C.; Molina, M.J.; García-Fayos, P. Ecological and Historical Determinants of Population Genetic Structure and Diversity in the Mediterranean Shrub Rosmarinus officinalis (Lamiaceae). Bot. J. Linn. Soc. 2015, 180, 50–63. [Google Scholar] [CrossRef]
- Rešetnik, I.; Baričevič, D.; Batîr Rusu, D.; Carović-Stanko, K.; Chatzopoulou, P.; Dajić-Stevanović, Z.; Gonceariuc, M.; Grdiša, M.; Greguraš, D.; Ibraliu, A.; et al. Genetic Diversity and Demographic History of Wild and Cultivated/Naturalised Plant Populations: Evidence from Dalmatian Sage (Salvia officinalis L., Lamiaceae). PLoS ONE 2016, 11, e0159545. [Google Scholar] [CrossRef]
- Weir, B.S.; Cockerham, C.C. Estimating F-Statistics for the Analysis of Population Structure. Evolution 1984, 38, 1358–1370. [Google Scholar] [CrossRef]
- Thiers, B. Index Herbariorum: A Global Directory of Public Herbaria and Associated Staff. New York Botanical Garden’s Virtual Herbarium. 2016. Available online: http://sweetgum.nybg.org/ih/ (accessed on 12 January 2024).
- Kostić, A.Ž.; Milinčić, D.D.; Špirović Trifunović, B.; Nedić, N.; Gašić, U.M.; Tešić, Ž.L.; Stanojević, S.P.; Pešić, M.B. Monofloral Corn Poppy Bee-Collected Pollen—A Detailed Insight into Its Phytochemical Composition and Antioxidant Properties. Antioxidants 2023, 12, 1424. [Google Scholar] [CrossRef]
- Zengin, G.; Cvetanović, A.; Gašić, U.; Dragićević, M.; Stupar, A.; Uysal, A.; Şenkardes, I.; Sinan, K.I.; Picot-Allain, M.C.N.; Ak, G.; et al. UHPLC-LTQ OrbiTrap MS Analysis and Biological Properties of Origanum vulgare subsp. viridulum Obtained by Different Extraction Methods. Ind. Crops Prod. 2020, 154, 112747. [Google Scholar] [CrossRef]
- Skorić, M.; Gligorijević, N.; Čavić, M.; Todorović, S.; Janković, R.; Ristić, M.; Mišić, D.; Radulović, S. Cytotoxic Activity of Nepeta rtanjensis Diklić & Milojević Essential Oil and Its Mode of Action. Ind. Crops Prod. 2017, 100, 163–170. [Google Scholar] [CrossRef]
- Hammer, O.; Harper, D.A.T.; Ryan, P.D. PAST: Paleontological Statistics Software Package for Education and Data Analysis. Palaeontol. Electron. 2001, 4, 9. [Google Scholar]
- Aničić, N.; Matekalo, D.; Skorić, M.; Pećinar, I.; Brkušanin, M.; Nestorović Živković, J.; Dmitrović, S.; Dajić Stevanović, Z.; Schulz, H.; Mišić, D. Trichome-Specific and Developmentally Regulated Biosynthesis of Nepetalactones in Leaves of Cultivated Nepeta rtanjensis Plants. Ind. Crops Prod. 2018, 117, 347–358. [Google Scholar] [CrossRef]
- Stieneke, D.L.; Eujayl, I.A. Imperfect SSR Finder: Set Parameters. Available online: https://ssr.nwisrl.ars.usda.gov/ (accessed on 14 November 2023).
- Untergasser, A.; Nijveen, H.; Rao, X.; Bisseling, T.; Geurts, R.; Leunissen, J.A.M. Primer3Plus, an Enhanced Web Interface to Primer3. Nucleic Acids Res. 2007, 35, W71–W74. [Google Scholar] [CrossRef] [PubMed]
- Skorić, M.; Šiler, B.; Banjanac, T.; Živković, J.N.; Dmitrović, S.; Mišić, D.; Grubišić, D. The Reproducibility of RAPD Profiles: Effects of PCR Components on RAPD Analysis of Four Centaurium Species. Arch. Biol. Sci. 2012, 64, 191–199. [Google Scholar] [CrossRef]
- Fukui, Y.; Saito, M.; Nakamura, N.; Mizuno, T.; Sato, S.; Tsukuda, M.; Nakaoka, S.; Tsuboi, K.; Sasaki, A.; Kuramochi, K.; et al. Classification of Southeast Asian Mints (Mentha spp.) Based on Simple Sequence Repeat Markers. Breed. Sci. 2022, 72, 181–187. [Google Scholar] [CrossRef] [PubMed]
- Weir, B.S. Genetic Data Analysis II: Methods for Discrete Population Genetic Data; Oxford University Press: Oxford, UK, 1996; ISBN 978-0-87893-902-2. [Google Scholar]
- Peakall, R.; Smouse, P.E. GenAlEx 6.5: Genetic Analysis in Excel. Population Genetic Software for Teaching and Research—An Update. Bioinformatics 2012, 28, 2537–2539. [Google Scholar] [CrossRef] [PubMed]
- Bohonak, A.J. IBD (Isolation by Distance): A Program for Analyses of Isolation by Distance. J. Hered. 2002, 93, 153–154. [Google Scholar] [CrossRef]
- Hubisz, M.J.; Falush, D.; Stephens, M.; Pritchard, J.K. Inferring Weak Population Structure with the Assistance of Sample Group Information. Mol. Ecol. Resour. 2009, 9, 1322–1332. [Google Scholar] [CrossRef]
- Pritchard, J.K.; Stephens, M.; Donnelly, P. Inference of Population Structure Using Multilocus Genotype Data. Genetics 2000, 155, 945–959. [Google Scholar] [CrossRef] [PubMed]
- Earl, D.A.; von Holdt, B.M. Structure Harvester: A Website and Program for Visualizing STRUCTURE Output and Implementing the Evanno Method. Conserv. Genet. Resour. 2012, 4, 359–361. [Google Scholar] [CrossRef]
- Evanno, G.; Regnaut, S.; Goudet, J. Detecting the Number of Clusters of Individuals Using the Software Structure: A Simulation Study. Mol. Ecol. 2005, 14, 2611–2620. [Google Scholar] [CrossRef] [PubMed]
- Mancini, E.; Apostolides Arnold, N.; de Feo, V.; Formisano, C.; Rigano, D.; Piozzi, F.; Senatore, F. Phytotoxic effects of essential oils of Nepeta curviflora Boiss. and Nepeta nuda L. subsp. albiflora growing wild in Lebanon. J. Plant Interact. 2009, 4, 253–259. [Google Scholar] [CrossRef]
- Akbaba, E.; Bagci, E.; Hritcu, L.; Maniu, C. Improvement of memory deficits via acetylcholinesterase inhibitory activity of Nepeta nuda ssp. nuda essential oil in rats. Kuwait J. Sci. 2021, 48, 1–13. [Google Scholar] [CrossRef]
- Bozari, S.; Agar, G.; Aksakal, O.; Erturk, F.A.; Yanmis, D. Determination of chemical composition and genotoxic effects of essential oil obtained from Nepeta nuda on Zea mays seedlings. Toxicol. Ind. Health 2013, 29, 339–348. [Google Scholar] [CrossRef] [PubMed]
- Kökdil, G.; Topcu, G.; Krawiec, M.; Watson, W.H. Nepetanudone, a dimer of the α-pyrone 5,9-dehydronepetalactone. J. Chem. Crystallogr. 1998, 28, 517–519. [Google Scholar] [CrossRef]
- Hinkov, A.; Angelova, P.; Marchev, A.; Hodzhev, Y.; Tsvetkov, V.; Dragolova, D.; Todorov, D.; Shishkova, K.; Kapchina-Toteva, V.; Blundell, R.; et al. Nepeta nuda ssp. nuda L. water extract: Inhibition of replication of some strains of human alpha herpes virus (genus simplex virus) in vitro, mode of action and NMR-based metabolomics. J. Herbal Med. 2020, 21, 100334. [Google Scholar] [CrossRef]
- Sarer, E.; Konuklugil, B. Composition of the Essential Oil from Nepeta nuda ssp. albiflora (Boiss.) Gams. J. Essent. Oil Res. 1996, 8, 687–688. [Google Scholar]
- Malenčić, D.; Máthé, I.; Veres, K.; Boža, P. Chemical composition of essential oil of Nepeta nuda L. 1753 (Syn. Nepeta pannonica L. 1753) from the Pannonian plain. Planta Medica 2008, 74, PI32. [Google Scholar] [CrossRef]
- Semïz, G.; Günal, B.; Armağan, M. Essential oil composition of two endemic Nepeta L. (Lamiaceae) taxa from Southwestern Turkey. Int. J. Second. Metab. 2022, 9, 158–165. [Google Scholar] [CrossRef]





| No | Compound Name | tR, min | Molecular Formula, [M ± H] ± | Calculated Mass, m/z | Exact Mass, m/z | Δ mDa | MS2 Fragments, (% Base Peak) | Previously Reported in Nepeta sp. | 
|---|---|---|---|---|---|---|---|---|
| Hydroxybenzoic acid derivatives | ||||||||
| 1 | Galloyl hexoside | 1.41 | C13H15O10− | 331.06655 | 331.07343 | −6.88 | 124.01732(17), 125.02673(94), 168.00944(100), 169.01204(14), 313.05871(7) | [21] | 
| 2 | Gallic acid | 1.47 | C7H5O5− | 169.01370 | 169.02035 | −6.65 | 107.01403(14), 125.02441(100) | [22] | 
| 3 | Dihydroxybenzoic acid | 2.15 | C7H5O4− | 153.01933 | 153.02445 | −5.12 | 108.02182(100), 109.02969(84) | [20] | 
| 4 | Dihydroxybenzoic acid hexoside | 2.42 | C13H15O9− | 315.07216 | 315.07717 | −5.01 | 108.02285(100), 123.04534(9), 152.01279(66) | [19] | 
| 5 | Vanillic acid hexoside | 3.23 | C14H17O9− | 329.08781 | 329.09059 | −2.79 | 108.02225(100), 123.04585(40), 152.01204(67), 167.03435(36) | No | 
| 6 | Hydroxybenzoic acid | 3.77 | C7H5O3− | 137.02390 | 137.02642 | −2.52 | NA | [20] | 
| 7 | Dihydroxybenzoic acid hexoside isomer | 4.65 | C13H15O9− | 315.07216 | 315.07757 | −5.42 | 109.03019(100), 135.00806(5), 153.02023(29) | [19] | 
| 8 | Dihydroxybenzoic acid isomer | 5.35 | C7H5O4− | 153.01933 | 153.02154 | −2.21 | 109.02945(100), 135.00889(22) | [20] | 
| 9 | Vanillic acid | 5.38 | C8H9O4+ | 169.05010 | 169.05302 | −2.92 | 111.00905(100), 126.03239(21), 141.05569(10) | [23] | 
| 10 | Hydroxybenzoic acid hexoside | 5.86 | C13H15O8− | 299.07670 | 299.08413 | −7.43 | 137.02614(100) | [19] | 
| Hydroxycinnamic acid derivatives | ||||||||
| 11 | Syringic acid hexoside | 2.45 | C15H19O10− | 359.09837 | 359.10244 | −4.07 | 123.04584(29), 135.04582(42), 179.03633(84), 197.04727(100) | [19] | 
| 12 | Caffeoyltartaric acid | 3.77 | C13H11O9− | 311.04030 | 311.05026 | −9.96 | 135.04587(100), 149.00992(14), 179.03556(17) | [24] | 
| 13 | Caffeoyltartronic acid | 4.31 | C12H9O8− | 281.03029 | 281.03386 | −3.57 | 109.03139(100), 133.03049(4), 135.04562(3), 149.06061(3), 161.02493(4) | [25] | 
| 14 | Caffeic acid hexoside | 4.71 | C15H17O9− | 341.08739 | 341.09316 | −5.77 | 133.03004(22), 135.04525(13), 161.02543(100), 179.03550(8) | [19] | 
| 15 | Caffeoylglycolic acid | 4.84 | C11H9O6− | 237.04046 | 237.04355 | −3.09 | 133.03031(100), 149.06131(6), 161.02503(51) | [26] | 
| 16 | Umbelliferone | 5.45 | C9H7O3+ | 163.03897 | 163.04213 | −3.16 | 103.05416(4), 107.04999(20), 117.03475(100), 135.04366(28) | [27] | 
| 17 | Caffeoyltartronic acid isomer | 5.46 | C12H9O8− | 281.03029 | 281.03442 | −4.13 | 109.02964(100), 135.04576(3), 149.06090(3) | [25] | 
| 18 | Sinapic acid | 6.00 | C11H11O5− | 223.06120 | 223.06334 | −2.14 | 119.99436(15), 121.04802(18), 135.04597(100), 145.05773(16), 151.01879(20) | [19] | 
| 19 | Caffeic acid hexoside isomer | 6.13 | C15H17O9− | 341.08739 | 341.09375 | −6.36 | 135.04617(100), 149.06111(4), 161.02557(22), 177.05660(10), 179.03657(73) | [19] | 
| 20 | Dihydrocaffeic acid hexoside | 6.20 | C15H19O9− | 343.10294 | 343.10824 | −5.30 | 119.05022(6), 137.06134(68), 181.05186(100) | [28] | 
| 21 | Caffeic acid | 6.33 | C9H7O4− | 179.03440 | 179.03911 | −4.71 | 107.05033(9), 117.03491(7), 135.04619(100) | [19] | 
| 22 | Feruloyltartaric acid | 6.39 | C14H13O9− | 325.05606 | 325.06166 | −5.60 | 119.05055(58), 134.03769(100), 149.02713(7), 163.04084(14), 178.02764(4), 193.05174(13) | [29] | 
| 23 | Ethyl caffeate | 6.90 | C11H11O4− | 207.06628 | 207.06817 | −1.88 | 135.04752(100), 163.04087(8) | [28] | 
| 24 | Caffeoylmalic acid | 6.95 | C13H11O8− | 295.04540 | 295.05022 | −4.82 | 135.04607(100), 163.04099(12) | [24] | 
| 25 | Feruloylmalic acid | 7.89 | C14H13O8− | 309.06100 | 309.06740 | −6.40 | 117.03496(12), 134.03810(100), 147.03008(7), 178.02696(6), 193.05085(8) | No | 
| 26 | Rosmarinic acid | 8.56 | C18H15O8− | 359.07671 | 359.08532 | −8.61 | 123.04620(13), 133.03059(17), 135.04630(27), 161.02576(100), 179.03672(26), 197.04684(13) | [19] | 
| 27 | Ferulic acid | 8.63 | C10H9O4− | 193.05063 | 193.05230 | −1.66 | 133.03042(100), 161.02513(14) | [30] | 
| 28 | Clinopodic acid A | 9.06 | C18H15O7− | 343.08180 | 343.08948 | −7.68 | 133.03032(32), 135.04585(53), 145.03024(22), 161.02547(100), 163.04039(37), 179.03673(11) | [19] | 
| 29 | Nepetoidin A or B | 10.31 | C17H13O6− | 313.07124 | 313.07606 | −4.82 | 123.04611(10), 133.03063(55), 151.04076(12), 161.02620(100) | [19] | 
| Iridoid glycosides | ||||||||
| 30 | Aucubin | 5.73 | C15H21O9− | 345.11911 | 345.12296 | −3.85 | 101.02488(58), 113.02496(49), 119.04784(100), 137.06027(11), 183.06797(3) | [31] | 
| 31 | 6α-Hydroxyadoxoside | 5.79 | C17H25O11− | 405.14024 | 405.14119 | −0.95 | 153.05597(6), 175.02649(5), 179.07328(7), 197.08320(100) | [32] | 
| 32 | Nepetanudoside C a | 6.13 | C17H23O10− | 387.12967 | 387.12974 | −0.07 | 101.02413(94), 113.02500(94), 146.03664(60), 161.05728(100), 165.05628(21), 179.07016(50) | [33] | 
| 33 | 5-Deoxylamiol | 6.47 | C16H25O9− | 361.15041 | 361.15130 | −0.89 | 101.02516(19), 115.04080(10), 119.08233(16), 137.09782(100), 181.08803(11), 199.09816(18) | No | 
| 34 | 1,5,9-epi-Deoxyloganic acid hexoside a | 6.61 | C23H35O16− | 567.19257 | 567.19962 | −7.05 | 109.06523(5), 135.08222(15), 153.09337(54), 197.08377(90), 239.09320(5), 359.13759(100) | [34] | 
| 35 | Nepetanudoside A a | 7.01 | C18H27O12− | 435.15080 | 435.15845 | −7.65 | 101.02477(100), 183.06744(5), 227.09479(25) | [33] | 
| 36 | 1,5,9-epi-Deoxyloganic acid | 7.41 | C16H23O9− | 359.13476 | 359.13819 | −3.43 | 109.06682(9), 135.08297(100), 153.09284(26), 197.08194(5) | [19] | 
| 37 | Nepetaside | 7.74 | C16H25O8− | 345.15549 | 345.15841 | −2.92 | 101.02493(100), 113.02503(75), 119.03541(32), 167.10828(32), 185.11870(51) | [35] | 
| 38 | 6-Deoxylamioside | 7.82 | C18H27O10− | 403.16097 | 403.16099 | −0.01 | 179.10829(93), 197.11859(100), 223.09835(52), 241.10981(27) | [19] | 
| Iridoid aglycones | ||||||||
| 39 | Genipin | 6.06 | C11H15O5+ | 227.09190 | 227.09621 | −4.31 | 103.05515(100), 121.06514(82), 131.05040(42), 167.07006(50) | No | 
| 40 | 5,9-Dehydronepetalactone | 6.46 | C10H13O2+ | 165.09101 | 165.09134 | −0.33 | 103.05508(79), 105.06905(100), 107.07625(61), 109.07648(13), 119.09073(70), 122.06183(18) | [36] | 
| 41 | Nepetaside aglycone acetate | 6.87 | C12H19O4+ | 227.12830 | 227.13202 | −3.72 | 105.07057(80), 107.08021(100), 121.08498(48), 131.08589(93), 145.10006(26), 149.09439(53) | [35] | 
| 42 | Loganetin | 7.01 | C11H17O5+ | 229.10705 | 229.11138 | −4.33 | 105.07101(100), 115.05545(16), 133.06566(50), 161.06027(14) | No | 
| 43 | Deoxygeniposide aglycone | 7.01 | C11H15O4+ | 211.09700 | 211.10148 | −4.48 | 103.05506(23), 105.07104(100), 115.05543(13), 133.06522(33), 135.08059(25), 161.06026(11) | [33] | 
| 44 | Nepetalactol | 7.28 | C10H17O2+ | 169.12231 | 169.12247 | −0.17 | 105.07079(100), 109.08535(7), 115.03444(14), 117.07101(11), 119.08376(10) | [30] | 
| 45 | 7-Deoxyloganetic acid | 7.34 | C10H15O4+ | 199.09649 | 199.09970 | −3.21 | 105.07036(75), 107.08064(88), 111.07725(25), 115.05532(100), 135.08059(58), 163.07571(22) | [37] | 
| 46 | Nepetaracemoside B aglycone | 7.35 | C10H13O3+ | 181.08650 | 181.09269 | −6.19 | 105.06972(100), 107.07002(44), 115.05538(67), 123.07979(61), 125.04424(16), 151.03903(63) | [38] | 
| 47 | trans,trans-Nepetalactone | 7.61 | C10H15O2+ | 167.10666 | 167.10699 | −0.34 | 103.03409(23), 105.07013(100, 107.08300(55), 115.05804(16), 123.11236(43), 134.06489(15) | [30] | 
| 48 | De-4-methylnepetalactol | 8.76 | C9H15O2+ | 155.10666 | 155.10792 | −1.26 | 107.08620(11), 109.10239(100) | [39] | 
| 49 | 7-Deoxyloganetin | 9.06 | C11H15O4− | 211.09700 | 211.10073 | −3.73 | 101.02417(100), 107.03404(13), 109.07041(16), 121.07518(8), 123.06118(15) | [37] | 
| 50 | Nepetalic acid | 9.61 | C10H15O3− | 183.10267 | 183.10321 | −0.54 | 107.05100(92), 121.06682(42), 135.08171(27), 137.09772(100), 165.09377(41) | [40] | 
| 51 | Dihydronepetalactone | 10.92 | C10H17O2+ | 169.12231 | 169.12267 | −0.36 | 105.07085(11), 107.08429(8), 109.10045(30), 121.10647(8), 123.11750(100) | [41] | 
| 52 | cis,trans-Nepetalactone | 11.18 | C10H15O2+ | 167.10666 | 167.10818 | −1.52 | 105.07099(10), 111.04573(100), 121.09798(3) | [30] | 
| 53 | Nepetalactol acetate | 11.19 | C12H19O3+ | 211.13287 | 211.13652 | −3.65 | 105.07029(100), 107.08509(47), 119.08591(43), 125.03622(16), 128.03647(18), 133.08077(45) | [42] | 
| 54 | trans,cis-Nepetalactone | 12.07 | C10H15O2+ | 167.10666 | 167.10855 | −1.89 | 105.07139(15), 111.04675(100), 121.09868(5) | [30] | 
| Flavonoid glycosides | ||||||||
| 55 | Luteolin 7-O-(6″-hexosyl)-hexuronide | 5.59 | C27H27O17− | 623.12486 | 623.13153 | −6.68 | 109.03032(100), 149.06083(4), 161.02436(11), 179.03545(3), 193.05110(20) | [24] | 
| 56 | Luteolin 7-O-(2″-hexuronyl)-hexuronide | 7.21 | C27H25O18− | 637.10412 | 637.11163 | −7.51 | 113.02472(21), 175.02568(8), 193.03640(21), 285.04251(100), 351.05935(77) | [27] | 
| Flavonoid aglycones | ||||||||
| 57 | Thymusin | 10.38 | C17H13O7− | 329.06615 | 329.07465 | −8.50 | 117.03536(7), 151.00456(4), 179.00091(27), 271.0266(33), 299.02439(100), 314.04460(7) | [19] | 
| 58 | Chrysoeriol | 11.06 | C16H11O6− | 299.05569 | 299.06267 | −6.98 | 133.02977(6), 151.00393(3), 256.03830(7), 284.03484(100) | [43] | 
| 59 | Cirsimaritin | 11.19 | C17H13O6− | 313.07124 | 313.07807 | −6.83 | 163.00548(13), 255.03267(19), 269.04769(6), 283.02700(100), 297.04336(15), 298.04845(8) | [19] | 
| 60 | Xanthomicrol | 11.39 | C18H17O7+ | 345.09745 | 345.10480 | −7.35 | 148.05295(7), 269.04548(9), 284.07100(100), 312.06655(81), 315.05252(7), 330.07592(48) | [19] | 
| 61 | Acacetin | 11.93 | C16H11O5− | 283.06067 | 283.06701 | −6.34 | 117.03558(8), 151.00393(5), 239.03599(6), 268.04163(100) | [19] | 
| 62 | Salvigenin | 13.14 | C18H17O6+ | 329.10250 | 329.10925 | −6.75 | 133.06707(13), 240.07974(10), 268.07475(100), 296.06940(78), 314.07896(22), 329.10246(24) | [44] | 
| Other metabolites | ||||||||
| 63 | Quinic acid | 0.80 | C6H7O7− | 191.01920 | 191.02455 | −5.35 | 111.00978(100) | [19] | 
| 64 | 3-(3,4-Dihydroxyphenyl)-lactic acid | 1.98 | C9H9O5− | 197.04555 | 197.04603 | −0.48 | 107.04994(12), 109.03039(17), 117.03462(7), 123.04566(93), 135.04557(100) | [45] | 
| 65 | Hexenyl-pentosyl-hexoside | 2.09 | C17H29O10− | 393.17662 | 393.18045 | −3.83 | 101.02318(23), 113.02680(26), 119.01591(12), 123.02787(3), 131.03518(100), 161.04879(5) | [32] | 
| 66 | Schizonepetin | 6.46 | C10H15O3+ | 183.10157 | 183.10308 | −1.51 | 105.07057(27), 107.08372(24), 109.10040(100), 117.07044(13), 119.08775(34), 123.07086(10) | [46] | 
| 67 | 12-O-Hexosyl-jasmonate | 6.87 | C18H27O9− | 387.16606 | 387.16637 | −0.32 | 101.02502(100), 113.02505(72), 119.03558(42), 163.11382(51), 207.10349(81) | [19] | 
| 68 | Schizonepetin isomer | 7.48 | C10H15O3+ | 183.10157 | 183.10547 | −3.90 | 105.07086(100), 107.07648(92), 109.07756(52), 117.07182(45), 119.08400(48), 121.09486(54) | [46] | 
| 69 | 2,5-Dimethyl-hexanedioic acid | 7.49 | C8H13O4− | 173.08193 | 173.08272 | −0.79 | 109.06619(100), 111.08276(73), 129.09233(6) | [47] | 
| 70 | 2-Carboxy-3-methyl-cyclopentaneacetic acid | 8.15 | C9H13O4− | 185.08140 | 185.08673 | −5.33 | 117.02066(13), 121.04882(13), 123.06020(68), 123.08541(57), 141.09308(100), 167.04390(13) | [48] | 
| 71 | Argolic acid A rhamnoside | 8.76 | C16H27O8− | 347.17114 | 347.17451 | −3.37 | 101.02454(9), 139.11356(100), 163.06222(17), 183.10372(88), 201.11441(82) | No | 
| 72 | 2-Carboxy-α,3-dimethyl-cyclopentaneacetic acid | 9.03 | C10H15O4− | 199.09700 | 199.10188 | −4.88 | 137.09790(29), 155.10907(100) | [49] | 
| 73 | 9-Oxononanoic acid | 9.12 | C9H15O3− | 171.10267 | 171.10333 | −0.67 | 123.08108(6), 125.09811(100) | [49] | 
| 74 | 2-Carboxy-3-methyl-cyclopentaneacetic acid isomer | 9.23 | C9H13O4− | 185.08140 | 185.08669 | −5.29 | 125.09854(33), 141.09333(100) | [50] | 
| 75 | Argolic acid A | 9.30 | C10H17O4− | 201.11323 | 201.11437 | −1.14 | 111.07898(26), 123.05859(5), 137.10383(28), 139.11271(100), 183.10100(35) | [51] | 
| 76 | Argolic acid A methyl ether rhamnoside | 9.37 | C17H29O8− | 361.18679 | 361.19035 | −3.56 | 153.12884(41), 163.06281(16), 197.11928(100), 215.13001(52) | No | 
| 77 | Nepetonic acid | 10.10 | C9H13O3− | 169.08702 | 169.08904 | −2.02 | 123.08205(15), 125.09862(100), 151.07836(21) | [32] | 
| 78 | 2-Carboxy-α,3-dimethyl-cyclopentaneacetic acid dimethyl ester | 10.45 | C12H19O4− | 227.12888 | 227.12899 | −0.11 | 111.06175(16), 165.12273(11), 183.14644(100) | [41] | 
| No. | RT | Assignment | Molecular Formula | Accession | ||||||||||
|---|---|---|---|---|---|---|---|---|---|---|---|---|---|---|
| Židilje | Straža | Vinatovača | Debeli Lug | Gornje Selo | Brodice | Selište | Rtanj | Janjska Reka | Vlasina | Donji Krivodol | ||||
| Monoterpene hydrocarbons | 5.97 | 7.59 | 6.74 | 6.56 | 5.41 | 13.38 | 10.78 | 13.17 | 3.45 | 3.70 | 6.04 | |||
| 1 | 6.78 | α-Pinene a | C10H16 | 0.29 | 2.65 | 1.68 | 2.10 | / | 3.33 | 2.91 | 2.33 | / | / | 1.41 | 
| 2 | 7.26 | Sabinene | C10H16 | / | / | 1.04 | / | 0.94 | 1.84 | 1.59 | 1.20 | 2.89 | 0.57 | 0.94 | 
| 3 | 7.30 | β-Pinene a | C10H16 | 4.93 | 4.04 | 3.56 | 3.93 | 3.63 | 6.15 | 5.45 | 4.08 | / | 2.09 | 3.20 | 
| 4 | 7.41 | β-Myrcene | C10H16 | 0.75 | 0.61 | 0.46 | 0.53 | 0.40 | 0.88 | 0.83 | 4.27 | / | 0.75 | 0.49 | 
| 5 | 7.81 | o-Cymene | C10H14 | / | 0.29 | / | / | 0.44 | 0.50 | / | 0.63 | 0.56 | 0.29 | / | 
| 6 | 7.87 | D-Limonene a | C10H16 | / | / | / | / | / | 0.68 | / | 0.66 | / | / | / | 
| Oxygenated monoterpenes | 44.60 | 31.27 | 27.07 | 28.53 | 40.12 | 31.13 | 28.65 | 32.26 | 23.00 | 37.00 | 19.10 | |||
| 7 | 7.90 | 1,8-Cineole | C10H18O | 37.23 | 24.63 | 24.47 | 25.14 | 39.19 | 29.78 | 27.22 | 27.91 | 20.89 | 21.11 | 17.86 | 
| 8 | 9.21 | δ-Terpineol | C10H18O | / | 0.39 | / | 0.38 | / | / | / | 0.45 | 0.30 | 0.25 | / | 
| 9 | 9.42 | α-Terpineol | C10H18O | 0.54 | 1.64 | 0.78 | 1.69 | 0.82 | 0.63 | 1.21 | 1.81 | 1.35 | 0.94 | 0.92 | 
| 10 | 9.48 | p-Mentha-1,5-dien-7-ol | C10H16O | / | 0.27 | / | 0.35 | / | / | / | 1.81 | 0.29 | / | / | 
| 11 | 10.86 | trans, trans-Nepetalactone | C10H14O2 | 6.83 | 3.06 | 1.57 | 0.97 | / | / | 0.13 | / | 0.17 | 1.17 | 0.23 | 
| 12 | 10.92 | cis, trans-Nepetalactone a | C10H14O2 | / | 1.28 | 0.25 | / | 0.11 | 0.72 | 0.09 | 0.28 | / | 13.53 | 0.09 | 
| Sesquiterpene hydrocarbons | 43.49 | 54.17 | 59.71 | 54.13 | 39.76 | 46.6 | 50.65 | 26.94 | 59.61 | 44.93 | 69.84 | |||
| 13 | 10.89 | α-Cubebene | C15H24 | / | 1.28 | 0.80 | / | / | / | 0.60 | / | 0.73 | / | 0.90 | 
| 14 | 10.96 | α-Copaene | C15H24 | 0.72 | 0.90 | 2.63 | 0.43 | 0.54 | 0.46 | / | / | / | / | / | 
| 15 | 11.06 | (-)-β-Bourbonene | C15H24 | 2.59 | 3.43 | / | / | 3.13 | / | / | 3.19 | 3.28 | / | 4.91 | 
| 16 | 11.25 | alpha-Gurujene | C15H24 | / | / | / | / | / | / | / | / | 0.43 | / | 0.58 | 
| 17 | 11.33 | beta-Caryophyllene a | C15H24 | 12.09 | 17.24 | 9.99 | 12.60 | 8.20 | 14.42 | 9.12 | 11.00 | 16.90 | 10.78 | 16.56 | 
| 18 | 11.39 | β-Copaene | C15H24 | / | 0.69 | 0.56 | 0.60 | 0.47 | / | 1.08 | / | 0.73 | 1.06 | 1.03 | 
| 19 | 11.41 | Bicyclosesquiphellandrene | C15H24 | / | / | / | / | / | 0.53 | 0.62 | / | / | / | / | 
| 20 | 11.45 | cis-β-Farnesene | C15H24 | 1.11 | 1.29 | 0.47 | 0.53 | 7.01 | 1.06 | / | / | 1.06 | 2.52 | / | 
| 21 | 11.50 | Isogermacrene D | C15H24 | / | 0.44 | / | / | / | / | / | / | / | 0.37 | 0.66 | 
| 22 | 11.58 | α-Humulene | C15H24 | 2.67 | 3.77 | 2.53 | 3.28 | 2.44 | 3.87 | 2.35 | 3.13 | 4.38 | 2.60 | 4.30 | 
| 23 | 11.76 | Germacrene D a | C15H24 | 20.71 | 18.85 | 37.50 | 31.68 | 12.32 | 21.84 | 33.80 | 5.76 | 26.73 | 21.40 | 35.45 | 
| 24 | 11.84 | β-Bisabolene | C15H24 | 3.09 | 4.04 | 2.01 | 2.40 | 2.53 | 3.33 | / | 2.35 | 1.67 | 3.13 | / | 
| 25 | 11.87 | Bicylogermacrene | C15H24 | / | / | / | / | / | / | / | / | 1.64 | / | 3.21 | 
| 26 | 11.99 | Cadina-3,5-diene | C15H24 | 0.51 | 2.24 | 2.83 | 2.02 | 1.42 | 0.00 | 2.69 | 1.51 | 0.00 | 2.68 | 1.85 | 
| 27 | 12.03 | β-Cadinene | C15H24 | / | / | / | / | / | 1.09 | / | / | 1.24 | / | / | 
| 28 | 12.29 | Patchoulane | C15H26 | / | / | 0.39 | 0.59 | 1.70 | / | 0.39 | / | 0.82 | 0.39 | 0.39 | 
| Oxygenated sesquiterpenes | 1.22 | 2.71 | 2.01 | 4.03 | 9.47 | 3.6 | 1.56 | 12.25 | 6.99 | 2.64 | 2.7 | |||
| 29 | 12.51 | Caryophyllene oxide | C15H24O | 1.22 | 2.44 | 2.01 | 3.47 | 8.88 | 3.22 | 1.56 | 12.25 | 6.25 | 2.64 | 2.30 | 
| 30 | 12.68 | Humulene epoxide I | C15H24O | / | 0.27 | / | 0.56 | 0.59 | 0.38 | / | / | 0.74 | / | 0.40 | 
| Total | 95.28 | 95.74 | 95.53 | 93.25 | 94.76 | 94.71 | 91.64 | 84.62 | 93.05 | 88.27 | 97.68 | |||
| EO yield (µL/g DW) | 5.68 | 5.37 | 5.08 | 4.62 | 5.36 | 4.36 | 5.02 | 2.19 | 4.53 | 5.97 | 5.72 | |||
| Population | % PL | Na | Ne | PA | I | Ho | He | uHe | F | 
|---|---|---|---|---|---|---|---|---|---|
| Selište | 88.89 | 2.222 ± 0.324 | 1.769 ± 0.273 | 1 | 0.653 ± 0.112 | 0.521 ± 0.148 | 0.413 ± 0.070 | 0.450 ± 0.076 | −0.133 ± 0.250 | 
| Brodica | 77.78 | 2.333 ± 0.333 | 1.770 ± 0.245 | 0 | 0.593 ± 0.137 | 0.489 ± 0.111 | 0.358 ± 0.077 | 0.386 ± 0.084 | −0.362 ± 0.068 | 
| Debeli Lug | 100 | 2.444 ± 0.242 | 1.864 ± 0.226 | 0 | 0.676 ± 0.102 | 0.394 ± 0.078 | 0.411 ± 0.056 | 0.455 ± 0.064 | 0.050 ± 0.162 | 
| Rtanj | 88.89 | 2.556 ± 0.338 | 2.131 ± 0.249 | 0 | 0.755 ± 0.139 | 0.552 ± 0.113 | 0.462 ± 0.078 | 0.506 ± 0.086 | −0.178 ± 0.118 | 
| Straža | 88.89 | 3.111 ± 0.588 | 1.969 ± 0.298 | 0 | 0.746 ± 0.160 | 0.411 ± 0.093 | 0.408 ± 0.077 | 0.430 ± 0.081 | −0.006 ± 0.115 | 
| Vinatovača | 77.78 | 3.333 ± 0.667 | 2.445 ± 0.502 | 2 | 0.836 ± 0.209 | 0.478 ± 0.109 | 0.446 ± 0.100 | 0.469 ± 0.106 | −0.073 ± 0.088 | 
| D. Krivodol | 88.89 | 2.333 ± 0.333 | 1.856 ± 0.298 | 1 | 0.683 ± 0.126 | 0.501 ± 0.101 | 0.424 ± 0.078 | 0.448 ± 0.082 | −0.199 ± 0.117 | 
| Janjska reka | 88.89 | 2.667 ± 0.471 | 1.839 ± 0.232 | 2 | 0.658 ± 0.130 | 0.467 ± 0.103 | 0.394 ± 0.068 | 0.415 ± 0.072 | −0.160 ± 0.122 | 
| Židilje | 100 | 3.444 ± 0.669 | 2.556 ± 0.518 | 1 | 0.901 ± 0.187 | 0.544 ± 0.091 | 0.488 ± 0.086 | 0.513 ± 0.090 | −0.134 ± 0.063 | 
| Gornje Selo | 100 | 3.222 ± 0.364 | 2.430 ± 0.291 | 2 | 0.931 ± 0.136 | 0.517 ± 0.097 | 0.524 ± 0.070 | 0.589 ± 0.079 | −0.001 ± 0.118 | 
| Vlasina | 100 | 3.444 ± 0.412 | 2.255 ± 0.312 | 3 | 0.897 ± 0.117 | 0.523 ± 0.062 | 0.504 ± 0.051 | 0.536 ± 0.056 | −0.059 ± 0.090 | 
| Locality | Coordinates | Elevation [m] | Date of collection | Voucher No. | No. of Individuals Used for Microsatellite Analysis | 
|---|---|---|---|---|---|
| Židilje | 44°00′42″ N; 21°38′45″ E | 580 | 13 July 2022 | 10 | |
| Straža | 43°50′46″ N; 21°42′03″ E | 535 | 13 July 2022 | 17850 | 10 | 
| Vinatovača | 44°04′14″ N; 21°45′36″ E | 638 | 14 July 2022 | 17849 | 10 | 
| Debeli Lug | 44°21′45″ N; 21°54′01″ E | 332 | 7 July 2022 | 17854 | 7 | 
| Gornje selo | 42°11′21″ N; 20°56′20″ E | 1722 | 11 July 2022 | 5 | |
| Brodica | 44°29′04″ N; 21°50′27″ E | 237 | 7 July 2022 | 17848 | 7 | 
| Selište | 43°33′33″ N; 20°49′56″ E | 1055 | 21 June 2022 | 17847 | 7 | 
| Rtanj | 43°44′13″ N; 21°57′03″ E | 675 | 13 July 2022 | 6 | |
| Janjska reka | 43°25′33″ N; 22°31′11″ E | 587 | 21 July 2022 | 17853 | 10 | 
| Vlasina | 42°41′39″ N; 22°22′44″ E | 1332 | 14 July 2022 | 17846 | 10 | 
| Donji Krivodol | 43°06′18″ N; 22°55′41″ E | 811 | 20 July 2022 | 17851 | 10 | 
| Locus | Repeat Motif | F and R Primer Sequences (5′-3′) | 5′-Modification | Ta [°C] | Expected Length [bp] | Observed Size Range [bp] | 
|---|---|---|---|---|---|---|
| MN03 1 | GGA | CGTCAAGTACTTTGAGAAGGA | 6-FAM | 55 | 168 | 162–180 | 
| CTACTTTCCACCTCCGGTA | ||||||
| MN22 1 | CTG | GTGGGGATTAATCTCAATGAT | 6-FAM | 55 | 128 | 118–127 | 
| AGGAACGAACAACAATCAATA | ||||||
| MN26 2 | CTG | CCCAACTATCCTTCATCTACC | 6-FAM | 55 | 151 | 445–507 | 
| AGACGACGGACTTCCTTTAT | ||||||
| MN44 2 | GAA | TATGAATTGGAGAAAGAGCTG | NED | 52.5 | 150 | 148–157 | 
| TGAAATGACCGTATGATTTTC | ||||||
| MN53 1 | AGG | GTTGAGTTTCAACAAGACGAA | VIC | 55 | 165 | 152–167 | 
| CCGAGTTTCTTATCACATTCA | ||||||
| MN62 2 | CAG | AGCCTCTTGTTCAAAACACTA | VIC | 55 | 155 | 148–160 | 
| CTTTTGTCTAACTGCAACGAT | ||||||
| MN74 2 | TGA | TGAATGATTTCCTTCGTCTTA | 6-FAM | 55 | 140 | 133–159 | 
| CCTGAATCAAAATGTAGGTGA | ||||||
| Cont028-gene0.2 1 | (TC)8 | AATAGGGAGTCTGCTGCTAGGT | NED | 61 | 199 | 106–171 | 
| CAGTGACTCCAACTCAACGGTATA | ||||||
| Cont039-gene0.9 2 | (CT)11 | ACATCTCCCGAATTATCTGTCCAT | PET | 55 | 140 | 133–159 | 
| GCTGTATAATACTTTGTGTTGATTGTCC | 
| Disclaimer/Publisher’s Note: The statements, opinions and data contained in all publications are solely those of the individual author(s) and contributor(s) and not of MDPI and/or the editor(s). MDPI and/or the editor(s) disclaim responsibility for any injury to people or property resulting from any ideas, methods, instructions or products referred to in the content. | 
© 2024 by the authors. Licensee MDPI, Basel, Switzerland. This article is an open access article distributed under the terms and conditions of the Creative Commons Attribution (CC BY) license (https://creativecommons.org/licenses/by/4.0/).
Share and Cite
Petrović, L.; Skorić, M.; Šiler, B.; Banjanac, T.; Gašić, U.; Matekalo, D.; Lukić, T.; Nestorović Živković, J.; Dmitrović, S.; Aničić, N.; et al. Patterns of Genetic Variation of Nepeta nuda L. from the Central Balkans: Understanding Drivers of Chemical Diversity. Plants 2024, 13, 1483. https://doi.org/10.3390/plants13111483
Petrović L, Skorić M, Šiler B, Banjanac T, Gašić U, Matekalo D, Lukić T, Nestorović Živković J, Dmitrović S, Aničić N, et al. Patterns of Genetic Variation of Nepeta nuda L. from the Central Balkans: Understanding Drivers of Chemical Diversity. Plants. 2024; 13(11):1483. https://doi.org/10.3390/plants13111483
Chicago/Turabian StylePetrović, Luka, Marijana Skorić, Branislav Šiler, Tijana Banjanac, Uroš Gašić, Dragana Matekalo, Tamara Lukić, Jasmina Nestorović Živković, Slavica Dmitrović, Neda Aničić, and et al. 2024. "Patterns of Genetic Variation of Nepeta nuda L. from the Central Balkans: Understanding Drivers of Chemical Diversity" Plants 13, no. 11: 1483. https://doi.org/10.3390/plants13111483
APA StylePetrović, L., Skorić, M., Šiler, B., Banjanac, T., Gašić, U., Matekalo, D., Lukić, T., Nestorović Živković, J., Dmitrović, S., Aničić, N., Milutinović, M., Božunović, J., Filipović, B., Todorović, M., & Mišić, D. (2024). Patterns of Genetic Variation of Nepeta nuda L. from the Central Balkans: Understanding Drivers of Chemical Diversity. Plants, 13(11), 1483. https://doi.org/10.3390/plants13111483
 
        






 
       